2015年江苏省录用公务员考试行测A类真题卷及答案
- 格式:doc
- 大小:3.99 MB
- 文档页数:27
第一部分言语理解与表达―、片段阅读。
每道题包含一段文字,要求你从四个选项中选出最恰当的一项,你的选择必须与题干要求相符合。
1.财税体制改革,可谓牵一发而动全身。
最关注财税体制改革、最明白其重要含义的无疑是各级地方政府,因为财税改革将撬动地方财政“钱袋子”,使之在收入、支出、监督等各方面均发生显著变化。
对于目前地方财政面临的诸多深层次问题,如财权与事权不统一、土地财权过度膨胀、预算不够公开透明,等等,本轮财税体制改革都将拿起“手术刀”,直剖病灶予以解决。
对这段文字概括最准确的是( )A.财税体制改革主要针对各级地方政府B.财税改革将促使地方政府直面各种财税问题C.财税改革是解决地方财政问题的良方妙药D.财税改革目的在于收紧地方财政的“钱袋子”2.朱光潜生平最景仰两个人,一个是陶潜,一个是和他只有一面之缘的弘一法师。
他一生奉行的座右铭是“以出世的精神,做入世的事业”。
因做“入世”的事业,他有儒家兼济天下、学以致用的热肠,有“天行健,君子以自强不息”的意志;因有“出世”的精神,他深得道家超然物表、虚静无为的精髓,足具淡泊明志,宁静致远的神采。
不管是风平浪静之时,还是黑云压城之日,他始终锲而不舍,孜孜以求。
下列词语与文段中对朱光潜描述无关的词语是( )A.无为而治B.不求名利C.意志坚强D.胸怀天下3.中国人均实际可利用水资源量为900立方米,且分布极不均衡。
全国每年缺水量为500多亿立方米。
2010年,北京人均水资源降至107立方米,同期巴黎为490立方米,东京为398立方米。
北方资源性缺水程度加剧,而南方水质型缺水现象突出,地下水污染状况严重。
在200个城市的地下水监测中,水质较差的有40.3%,极差的有14.7%,珠三角等区域内主要城市及近郊地下水中普遍监测出有毒微量有机污染指标。
这段文字意在强调( )A.中国水资源的问题主要在于分布不均匀B.中国当前全国范围水资源面临严重问题C.中国北方缺水情况与南方缺水情况不同D.中国一些经济发达城市地下水污染严重4.由于现今大学对自身职能以及职能履行的认识存在一定的偏差,大学内部制度中缺乏教学的价值体现,教师在教学方面的努力、贡献难以得到应有的承认,这样就桎梏了教师的教育热情,直接影响教学质量与大学的社会公信力。
2015年江苏公务员录用考试行政职业能力测验《资料分析》试卷(A类)及详解(共20题,参考时限20分钟)下列给出的文字、表格、图形资料均有五个问题要你回答,你应根据资料提供的信息进行分析、计算、处理,然后从备选答案中选择一个最恰当的答案。
请开始答题:一、根据以下资料,回答1~5题。
S市统计局在该市范围内,抽取3000名18~70周岁且在2013年有过网购经历的居民,以入户方式进行问卷调查。
调查数据显示,受访者2013年人均网购次数为19.4次。
从分组情况看,有三类人群使用网购相对频繁:一是年轻群体。
35岁以下的受访者人均网购次数为25.5次;二是较高学历的群体,文化程度为大学本科及以上学历和大专学历的受访者人均网购次数分别是27.3次和21.8次;三是中高收入群体,个人月收入为10000元以上和5000~10000元的受访者人均网购次数分别是31.0次和26.0次。
此外,女性受访者人均网购次数为21.1次,比男性受访者高出3.8次。
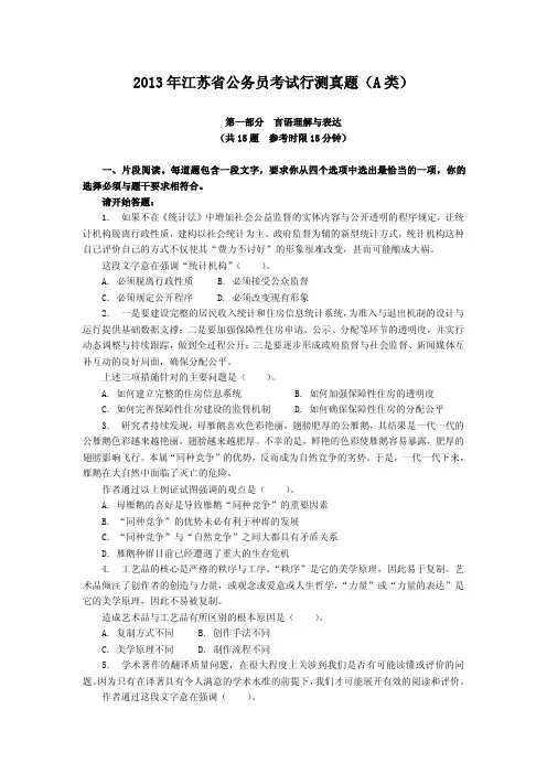
2013年该市网购10类主要商品和服务的受访者占比情况如下图。
图2013年S市网购10类主要商品和服务的受访者占比(%)1.2013年,在该市有超过40%的受访者网购的商品和服务项目是()。
A.衣着服饰、食品保健品B.食品保健品、汽车用品C.衣着服饰、缴费充值服务D.日用化妆品、装潢家居服务【答案】A【解析】由图可知,各选项的受访者占比分别为:A项,衣着服饰78.7%,食品保健品49.5%。
B项,食品保健品49.5%,汽车用品10.7%。
C项,衣着服饰78.7%,缴费充值服务36.8%。
D项,日用化妆品39.7%,装潢家居服务28.8%。
因此答案选A。
2.受访者中女性所占的比例约为()。
A.71.2%B.65.7%C.55.3%D.44.7%【答案】C【解析】根据材料“受访者2013年人均网购次数为19.4次”“女性受访者人均网购次数为21.1次,比男性受访者高出3.8次”,得到男性受访者的人均网购次数为21.1-3.8=17.3次;由于人均网购次数是由女性受访者人均网购次数与男性受访者人均网购次数混合而成,利用混合平均数的思想与线段法,男性受访者17.3距离19.4是2.1,女性受访者21.1距离19.4是1.7,距离比是人数的反比,所以女性受访者所占比是2.1÷(2.1+1.7)≈55.3%。
2015年江苏省录用公务员考试《行政职业能力测验》A类真题卷第一部分言语理解与表达(共25题,参考时限20分钟)―、片段阅读。
每道题包含一段文字,要求你从四个选项中选出最恰当的一项,你的选择必须与题干要求相符合。
1.财税体制改革,可谓牵一发而动全身。
最关注财税体制改革、最明白其重要含义的无疑是各级地方政府,因为财税改革将撬动地方财政“钱袋子”,使之在收入、支出、监督等各方面均发生显著变化。
对于目前地方财政面临的诸多深层次问题,如财权与事权不统一、土地财权过度膨胀、预算不够公开透明,等等,本轮财税体制改革都将拿起“手术刀”,直剖病灶予以解决。
对这段文字概括最准确的是()A.财税体制改革主要针对各级地方政府B.财税改革将促使地方政府直面各种财税问题C.财税改革是解决地方财政问题的良方妙药D.财税改革目的在于收紧地方财政的“钱袋子”2.朱光潜生平最景仰两个人,一个是陶潜,一个是和他只有一面之缘的弘一法师。
他一生奉行的座右铭是“以出世的精神,做入世的事业”。
因做“入世”的事业,他有儒家兼济天下、学以致用的热肠,有“天行健,君子以自强不息”的意志;因有“出世”的精神,他深得道家超然物表、虚静无为的精髓,足具淡泊明志,宁静致远的神采。
不管是风平浪静之时,还是黑云压城之日,他始终锲而不舍,孜孜以求。
下列词语与文段中对朱光潜描述无关的词语是()A.无为而治B.不求名利C.意志坚强D.胸怀天下3.中国人均实际可利用水资源量为900立方米,且分布极不均衡。
全国每年缺水量为500多亿立方米。
201 0年,北京人均水资源降至107立方米,同期巴黎为490立方米,东京为398立方米。
北方资源性缺水程度加剧,而南方水质型缺水现象突出,地下水污染状况严重。
在200个城市的地下水监测中,水质较差的有40.3%,极差的有14.7%,珠三角等区域内主要城市及近郊地下水中普遍监测出有毒微量有机污染指标。
这段文字意在强调()A.中国水资源的问题主要在于分布不均匀B.中国当前全国范围水资源面临严重问题C.中国北方缺水情况与南方缺水情况不同D.中国一些经济发达城市地下水污染严重4.由于现今大学对自身职能以及职能履行的认识存在一定的偏差,大学内部制度中缺乏教学的价值体现,教师在教学方面的努力、贡献难以得到应有的承认,这样就桎梏了教师的教育热情,直接影响教学质量与大学的社会公信力。
江苏省公务员考试行政职业能力测试A类真题2015年(总分:104.00,做题时间:120分钟)一、言语理解与表达(总题数:21,分数:29.00)1.财税体制改革,可谓牵一发而动全身。
最关注财税体制改革,最明白其重要含义的无疑是各级地方政府。
因为财税改革将撬动地方财政“钱袋子”,使之在收入、支出、监督等各方面均发生显著变化。
对于目前地方财政面临的诸多深层次问题,如财权与事权不统一、土地财权过度膨胀、预算不够公开透明,等等,都将拿起“手术刀”,直剖病灶予以解决。
对这段文字概括最准确的是()。
(分数:1.00)A.财税体制改革主要针对各级地方政府B.财税改革将促使地方政府直面各种财税问题C.财税改革是解决地方财政问题的良方妙药√D.财税改革目的在于收紧地方财政的“钱袋子”解析:本题是中心理解题。
文段首先论述了地方各级政府对财税体制改革的意义比较了解,即对其影响很大,接着点出文段中心,提出财税体制改革用意所在,即财税体制改革要“对于目前地方财政面临的诸多深层次问题”予以解决,对应到选项即C项。
A、D两项表述有误,财税体制改革并不是主要针对于地方政府;B两项是地方政府与财税体制改革之间的关系,为文段次要信息,排除。
故正确答案为C。
2.朱光潜生平最景仰两个人,一个是陶潜,一个是和他只有一面之缘的弘一法师。
他一生奉行的座右铭是“以出世的精神,做入世的事业”。
因做“人世”的事业。
他有儒家兼济天下、学以致用的热肠,有“天行健,君子以自强不息”的意志;因有“出世”的精神,他深得道家超然物表、虚静无为的精髓,足具淡泊明志,宁静致远的神采。
不管是风平浪静之时,还是黑云压城之日,他始终锲而不舍,孜孜以求。
下列词语与文段中对朱光潜描述无关的词语是()。
(分数:1.00)A.无为而治√B.不求名利C.意志坚强D.胸怀天下解析:根据文段“足具淡泊明志,宁静致远的神采”可得出B“不求名利”;根据“有‘天行健,君子以自强不息’的意志”和“不管是风平浪静之时,还是黑云压城之日,他始终锲而不舍,孜孜以求”可得出C“意志坚强”;根据“他有儒家兼济天下、学以致用的热肠”可得出D“胸怀天下”,故B、C、D三项均可排除。
2015年江苏省公务员招考笔试试题2015年江苏公务员考试公告、报名注意事项、职位表等最新资讯及免费备考资料请点击:/KOWOHn第一部分数量关系(共20题,参考时限为20分钟)一、数字推理。
给你一个数列,但其中缺少一项,要求你仔细观察数列的排列规律,从四个选项中,选择最合适的一项,使之符合原数列的排列规律。
【例题】2,4,6,8,( )。
A. 9B. 12C. 14D. 10【解答】正确答案为D。
请开始答题(1~10题):1. 4,-2,1,-1/2,( )。
A. -1/6B. 2/3C. -1/8D. 1/42. 18,-2,-2,22,74,( )。
A. 52B. 94C. 158D. 1703. 55,11,5,2. 2,25/11,( )。
A. 11/25B. 125/121C. 121/125D. 5/114. 6,10,30,130,( )。
A. 630B. 575C. 375D. 2905. -3,3,0,9,81,( )。
A. 0B. 1C. 729D. 81006. 0,1,4,19,( )。
A. 34B. 22C. 46D. 647. 1,2,4,( ),16。
A. 6B. 8C. 12D. 158. 1/2,2/5,1/2,8/11,( )。
A. 1(1/7)B. 6/7C. 13/14D. 11/149. 12,3,4,2,2,1,( )。
A. 4B. 8C. 1D. 2A. 5B. 6C. 7D. 8二、数学运算。
通过运算,选择最合适的一项。
【例题】甲、乙、丙三人,甲21岁时,乙15岁,甲18岁时,丙的年龄是乙的3倍,当甲25岁时,丙的年龄是( )。
A. 45岁B. 43岁C. 41岁D. 39岁【解答】正确答案为B。
请开始答题(11~20题):11. 两个整数,它们的积能被和整除,就称为一对“好数”,例如70与3 0,那么在1、2、3、…、16这16个整数中,有“好数”( )对。
2015年江苏省录用公务员考试《行政职业能力测验》A类真题卷参考答案与解析1.【解析】C。
文段首先指出受财税体制改革影响最大的是各级地方政府,接着阐释原因──财税体制改革将对目前地方财政面临的诸多问题“直剖病灶予以解决”。
C项为文段内容的同义替换,当选。
A项点出了财政体制改革的对象,B项说的是直面各种财税问题,与文中的“予以解决”表述不一致,D项中的“收紧地方财政的‘钱袋子’”,是地方政府关注财税改革的原因,而不是财税改革的目的。
2.【解析】A。
根据文意可知,B项“不求名利”对应“足具淡泊明志,宁静致远的神采”,C项“意志坚强”对应“不管是……还是……他始终锲而不舍”,D项“胸怀天下”对应“他有儒家兼济天下、学以致用的热肠”,均为朱光潜所具备的品质。
A项“无为而治”为老子的政治主张,与文段中体现的朱光潜的“出世”思想相悖,且文段中“深得道家超然物表、虚静无为的精髓”与“无为而治”并不一致。
因此A项当选。
3.【解析】B。
文段列举了我国人均水资源量少、南方和北方普遍缺水等问题,意在宏观指出我国当前水资源面临严重问题。
A、C、D三项都是水资源问题的具体表述,过于片面,排除。
B项当选。
4.【解析】C。
文段论述了当前大学内部制度中缺乏教学的价值体现以及教学与科研相对立的现象,综合这两部分的内容可知,文段意在强调大学必须提高对教学价值的认识,C项正确,当选。
A项文段对大学自身职能的认识只是铺垫,并非主旨,B项与文段论述的主体不符,D项的“一视同仁”在文中没有体现,均排除。
5.【解析】D。
根据文段所列举的“这个星球上的其他生物,从细菌和植物,到鱼类、昆虫和哺乳动物,都具有这种能力”可知,拥有“生物钟”的主体是具有生命的生物,A、B、C三项的腊梅、公鸡、人都符合这一要求,而D项“夏季来临昼长夜短”是一种自然规律,与生物无关,因此当选。
6.【解析】B。
文段论述了我国企业改组过程中国内民间资本以及境内上市公司的发展现状。
2015年江苏公务员考试真题及答案
公务员考试真题频道讯:2015年江苏公务员考试真题及答案已发布,希望对您会有所帮助:
笔试时间:2015年3月22日。
公共科目笔试阅卷结束后,由省委组织部、省人力资源社会保障厅、省公务员局研究确定各类职位最低合格分数线。
各级公务员主管部门在公共科目笔试合格人员中,从高分到低分按计划录用人数3倍的比例确定参加面试的人选。
面试前,招考单位须对面试人选进行资格复审。
通过资格复审人员名单由市以上公务员主管部门在有关网站公布。
复审不合格的,取消面试资格,并在报考同职位的笔试合格人员中从高分到低分依次递补面试人选。
2013年江苏省公务员考试行测真题(A类)第一部分言语理解与表达(共15题参考时限15分钟)一、片段阅读。
每道题包含一段文字,要求你从四个选项中选出最恰当的一项,你的选择必须与题干要求相符合。
请开始答题:1.如果不在《统计法》中增加社会公益监督的实体内容与公开透明的程序规定,让统计机构脱离行政性质,建构以社会统计为主、政府监督为辅的新型统计方式,统计机构这种自己评价自己的方式不仅使其“费力不讨好”的形象很难改变,甚而可能酿成大祸。
这段文字意在强调“统计机构”()。
A.必须脱离行政性质B.必须接受公众监督C.必须规定公开程序D.必须改变现有形象2.一是要建设完整的居民收入统计和住房信息统计系统,为准入与退出机制的设计与运行提供基础数据支撑;二是要加强保障性住房申请、公示、分配等环节的透明度,并实行动态调整与持续跟踪,做到全过程公开;三是要逐步形成政府监督与社会监督、新闻媒体互补互动的良好局面,确保分配公平。
上述三项措施针对的主要问题是()。
A.如何建立完整的住房信息系统B.如何加强保障性住房的透明度C.如何完善保障性住房建设的监督机制D.如何确保保障性住房的分配公平3.研究者持续发现,母雁鹅喜欢色彩艳丽,翅膀肥厚的公雁鹅,其结果是一代一代的公雁鹅色彩越来越艳丽,翅膀越来越肥厚。
不幸的是,鲜艳的色彩使雁鹅容易暴露,肥厚的翅膀影响飞行。
本属“同种竞争”的优势,反而成为自然竞争的劣势。
于是,一代一代下来,雁鹅在大自然中面临了灭亡的危险。
作者通过以上例证试图强调的观点是()。
A.母雁鹅的喜好是导致雁鹅“同种竞争”的重要因素B.“同种竞争”的优势未必有利于种群的发展C.“同种竞争”与“自然竞争”之间大都具有矛盾关系D.雁鹅种群目前已经遭遇了重大的生存危机4.工艺品的核心是严格的秩序与工序,“秩序”是它的美学原理,因此易于复制。
艺术品倾注了创作者的创造与力量,或观念或爱意或人生哲学,“力量”或“力量的表达”是它的美学原理,因此不易被复制。
2015年江苏公务员考试笔试真题及解析 Tag: 2015年江苏公务员考试笔试真题 真题 2015-03-22 来源:江苏公务员资讯网 【 打印 】 收藏此页 2015年江苏公务员考试今日举行笔试,全省共有19.8万考生参加今年的省考,竞争5872个公务员及参公管理职位,这是近三年来参加省公考人数最少的一次。
这些考生分布在全省136个考点,其中南京地区25个考点。
江苏省公务员笔试分A 、B 、C 三类,A 类职位考《公共基础知识》(A )、《行政职业能力测验》(A )、《申论》三科,B 类、C 类职位考《公共基础知识》(B )、《行政职业能力测验》(B )两科。
考试具体安排为,上午8:00-9:30《公共基础知识》(A 、B 、C );10:30-12:00《行政职业能力测验》(A 、B 、C );下午14:30-17:00《申论》。
各类职位笔试合格分数线由省委组织部、省人力资源和社会保障厅、省公务员局研究确定。
各级公务员主管部门在公共科目笔试合格人员中,从高分到低分按计划录用人数3倍的比例确定参加面试人选。
面试前,招考单位须对面试人选进行资格复审。
面试成绩不设合格线,但形不成竞争的职位,报考人员面试成绩达到60分为合格。
面试成绩现场通知考生。
笔试结束后,本站将及时整理公布笔试真题,考生可参考本站提供的真题进行估分,估分成绩较为理想的考生可准备接下来的面试工作,成绩不理想的考生也不要气馁,可关注接下来的2015年江苏大学生村官、事业单位、三支一扶等公职类考试(2015年江苏公务员考试结束后需要关注哪些考试)。
2015年江苏公务员考试笔试真题及解析科目真题 真题解析 真题特点 行测(A)2015年江苏公务员考试行测A 类资料分析真题及解析 2015年江苏公务员考试行测题量减少 考试时间缩短10分钟 2015年江苏公务员考试行测真题“四宗最” 2015江苏公务员考试行测资料分析真题解读 2015江苏公务员考试行测真题解读:题量减少5题 2015江苏公务员考试行测(B 类)数量关系真题特点2015江苏公务员考试ABC 三类行测数字推理真题特点2015年江苏公务员考试言语理解真题特点分析行测(B)行测(C)2015年江苏公务员行测B类真题判断推理部分出题特点公共基础知识(A)2015年江苏公务员公共基础知识A类真题及解析2015江苏公务员考试公共基础知识真题呈现五大特点2015年江苏公务员公共基础知识AB卷考情分析2015年江苏公务员公共基础知识真题AB卷专业性更强2015江苏公务员考试公共基础知识真题“五宗最”公共基础知识(B)2015年江苏公务员公共基础知识B类真题及解析公共基础知识(C)2015年江苏公务员公共基础知识C类真题申论2015江苏公务员考试申论真题解读考场资讯2015江苏公务员考试参考率为76.8% 考题抢先看2015江苏公务员申论重点考察深化改革部分真题2015江苏公务员考试真题紧扣社会热点题量减少2015年江苏公务员考试参考人数为20万余人减少3万余人2015江苏省宿迁市公务员招录笔试参考率全省最高2015年江苏无锡市公务员参考率在70%左右2015江苏公务员笔试开考常州参考率降幅较大2015年江苏公务员考试趣味真题大搜罗。
2015年江苏省录用公务员考试《行政职业能力测验》A类真题卷参考答案与解析1.【解析】C。
文段首先指出受财税体制改革影响最大的是各级地方政府,接着阐释原因──财税体制改革将对目前地方财政面临的诸多问题“直剖病灶予以解决”。
C项为文段内容的同义替换,当选。
A项点出了财政体制改革的对象,B项说的是直面各种财税问题,与文中的“予以解决”表述不一致,D项中的“收紧地方财政的‘钱袋子’”,是地方政府关注财税改革的原因,而不是财税改革的目的。
2.【解析】A。
根据文意可知,B项“不求名利”对应“足具淡泊明志,宁静致远的神采”,C项“意志坚强”对应“不管是……还是……他始终锲而不舍”,D项“胸怀天下”对应“他有儒家兼济天下、学以致用的热肠”,均为朱光潜所具备的品质。
A项“无为而治”为老子的政治主张,与文段中体现的朱光潜的“出世”思想相悖,且文段中“深得道家超然物表、虚静无为的精髓”与“无为而治”并不一致。
因此A项当选。
3.【解析】B。
文段列举了我国人均水资源量少、南方和北方普遍缺水等问题,意在宏观指出我国当前水资源面临严重问题。
A、C、D三项都是水资源问题的具体表述,过于片面,排除。
B项当选。
4.【解析】C。
文段论述了当前大学内部制度中缺乏教学的价值体现以及教学与科研相对立的现象,综合这两部分的内容可知,文段意在强调大学必须提高对教学价值的认识,C项正确,当选。
A项文段对大学自身职能的认识只是铺垫,并非主旨,B项与文段论述的主体不符,D项的“一视同仁”在文中没有体现,均排除。
5.【解析】D。
根据文段所列举的“这个星球上的其他生物,从细菌和植物,到鱼类、昆虫和哺乳动物,都具有这种能力”可知,拥有“生物钟”的主体是具有生命的生物,A、B、C三项的腊梅、公鸡、人都符合这一要求,而D项“夏季来临昼长夜短”是一种自然规律,与生物无关,因此当选。
6.【解析】B。
文段论述了我国企业改组过程中国内民间资本以及境内上市公司的发展现状。
2015年江苏省录用公务员考试《公共基础知识》A类真题卷一、单项选择题(在下列选项中选择最恰当的一项。
本大题共有35小题,每小题1分,共35分。
)1.党的十八大把科学发展观列入党的指导思想。
科学发展观最鲜明的精神实质是()A.解放思想、实事求是、与时俱进、求真务实B.以人为本,全面协调可持续发展C.科学发展、和谐发展、和平发展D.发展为了人民,发展依靠人民,发展成果由人民共享2.2013年中央一号文件指出,推进现代农业建设的核心和基础是()A.改进农村公共服务机制B.健全农业支持保护制度C.改革农村集体产权制度D.创新农业生产经营组织3.2012年7月召开的全国科技创新大会强调,深化科技体制改革,加快国家创新体系建设着力要解决的问题是()A.解决制约科技创新的突出问题B.促进科技与经济社会发展紧密结合C.提高自主创新能力D.建立科技资源开放共享机制4.“只要有信心,黄土变成金”所蕴含的哲理是()A.意识对物质具有能动的反作用B.意识活动本身可以改变客观世界C.人们的精神活动依赖于物质活动D.社会意识决定社会存在5.“物必先腐,而后虫生”所体现的哲理是()A.必然性与偶然性的辩证关系B.内因与外因的辩证关系C.可能性与现实性的辩证关系D.现象与本质的辩证关系6.新民主主义革命理论是毛泽东思想的重要组成部分。
下列关于新民主主义革命理论的认识,不正确的是()A.它是毛泽东思想初步形成的主要标志B.它是具有独创性的关于中国人民革命的理论C.它是马克思主义中国化的重要理论成果D.它是反映中国新民主主义革命客观规律的完备理论7.遵义会议在中国革命的危急关头集中解决的问题是()A.党的理论建设问题B.党的军事和组织问题C.党的思想路线问题D.党的作风建设问题8.党的十八大从国家、社会、个人三个层面对社会主义核心价值观作出解释,从个人层面倡导的是()A.富强、民主、文明、和谐B.自由、平等、公正、法治C.爱国、敬业、诚信、友善D.和平、发展、合作、共赢9.下列措施属于健全收入再分配调节机制的是()A.提高劳动者工资收入B.加强个人所得税调节C.促进就业的机会公平D.加强国企高管薪酬管理10.以人为本、执政为民是检验党一切执政活动的最高标准,这集中体现的是()A.党的基本纲领B.党的思想路线C.当的组织原则D.党的根本宗旨11.建设服务型政府的重要任务之一是实现基本公共服务的均等化。
2015年江苏省公务员《行政职业能力测验》试卷(A类)答案与解析第一部分言语理解与表达一.片段阅读1.C 解析:A项财税体制改革确实针对各级地方政府,但表达比较模糊,未进一步说明财税改革是未解决地方财政诸多问题。
B项促使地方政府直面与材料不符。
D项是材料表达意思的一部分,且把材料中的撬动改成收紧,曲解了材料的意思。
2.D 解析;本题是一道细节理解题,考察的知识点为无中生有。
文段中的“道家超然物表、静无为的精髓,足具淡泊明志,宁静致远的神采”对应A选项的“无为而治”,B选项的“不求名利”;文段中的有天行健,君子以自强不息的意志对应的是C选项。
因此,D选项中的心怀天下在文中无体现,是无关项。
3.B 解析:材料中第一二句为中心句,下面所举的例子只是对中心句的解释说明。
A项中的水资源问题不仅在于分布不均匀,主要是水资源面临各种问题。
C项只是介绍了北方,南方比较片面,D项也是片面的。
4.C 解析:材料中“另外”一词,反映了由于缺乏对数学价值的提高,影响了教师的教学质量与大学公信力,而且还导致教学与科研的对应,ABD太片面。
5.D 解析:根据文段中所列举的“这个星球上的其他生物,从细菌和植物,到鱼类、昆虫和哺乳动物,都具有这种能力”可知,拥有生物钟的主体是具有生命的生物,ABC中的腊梅、公鸡、人符合这一要求,而且D项“夏季来临昼长夜短”是一种自然规律,与生物无关。
6.B 解析:由文段中“城市商业银行总股本中民间资本占比超过半数”可知,A正确;由文段中“股票有效账户14046万户”可知,C正确;由文段中“我国已有2494家境内上市公司”可知D正确;由文段中“股票市值达23亿元,当年GDP占%43以上”可知,2012年我国GDP为23除以43%,是小于60万亿的,B项“超过60万亿元”不正确,故答案为B.7.B 解析:材料首先指出不少国家面临粮食问题,接着进一步指出针对这种情况,日韩选择了海外屯田战略,故选择B。
2015江苏公务员考试行测真题精选第一部分方语理解与表达(共15题,参考时限:15分钟)一、片段段阅读。
每道题包含一段文字,要求你从四个选项中选出最恰当的一项,你的选择必须与题干要求相符合。
请开始答题(1~5题):1.如果不在(统计法)中增加社会公众监督的实体内容与公开透明的程序规定,让统计机构脱离行政性质,建构以社会统计为主、政府监督为辅的新型统计方式,统计机构这种自己评价自己的方式不仅使其‚费力不讨好‛的形象很难改变,甚至可能酿成大祸。
这段文字在强调‚统计机构‛A.必须脱离行政性质B.必须接受公众监督C.必须规定公开程序D.必须改变现有形象2.一是要建设完整的居民收入统计和住房信息统计系统,为准入与退出机制的设计与运行提供基础数据支撑;二是要加强保障性住房申请、公示、分配等环节的透明度,并实行动态调整与持续跟踪,做到全过程公开;三是要逐步形成政府监督与社会监督、新闻媒体互补互动的良好局面,确保分配公平。
上述三项措施针对的主要问题是A.如何建立完整的住房信息系统B.如何加强保障性住房的透明度C.如何完善保障性住房建设的监督机制D.如何确保保障性住房的分配公平3.研究者持续观察发现,母雁鹅喜欢色彩艳丽、翅膀肥厚的公雁鹅,其结果是,公雁鹅变得色彩越来越艳丽,翅膀越来越肥厚。
不幸的是,鲜艳的色彩使得雁鹅容易暴露,肥厚的翅膀影响飞行,本属‚同种竞争‛的优势,反而成为‚自然竞争‛的劣势,于是,一代一代下来,雁鹅在大自然中面临了灭亡的危险。
作者通过以上例证试图强调的观点是:A.母雁鹅的喜好是导致雁鹅‚同种竞争‛的重要因素B.‚同种竞争‛的优势未必有利于种群的发展C.‚同种竞争‛与‚自然竞争‛之间大都具有矛盾关系D.雁鹅群目前已经遭遇到了重大的生存危机4.工艺品的核心是严格的秩序与工序,‚秩序‛是它的美学原理,因此易于复制。
艺术品倾注了创作者的创造与力量,或观念或爱意或人生哲学,‚力量‛或‚力量的表达‛是它的美学原理,因此不易被复制。
2015年江苏省录用公务员考试《行政职业能力测验》A类真题卷第一部分言语理解与表达(共25题,参考时限20分钟)―、片段阅读。
每道题包含一段文字,要求你从四个选项中选出最恰当的一项,你的选择必须与题干要求相符合。
1.财税体制改革,可谓牵一发而动全身。
最关注财税体制改革、最明白其重要含义的无疑是各级地方政府,因为财税改革将撬动地方财政“钱袋子”,使之在收入、支出、监督等各方面均发生显著变化。
对于目前地方财政面临的诸多深层次问题,如财权与事权不统一、土地财权过度膨胀、预算不够公开透明,等等,本轮财税体制改革都将拿起“手术刀”,直剖病灶予以解决。
对这段文字概括最准确的是()A.财税体制改革主要针对各级地方政府B.财税改革将促使地方政府直面各种财税问题C.财税改革是解决地方财政问题的良方妙药D.财税改革目的在于收紧地方财政的“钱袋子”2.朱光潜生平最景仰两个人,一个是陶潜,一个是和他只有一面之缘的弘一法师。
他一生奉行的座右铭是“以出世的精神,做入世的事业”。
因做“入世”的事业,他有儒家兼济天下、学以致用的热肠,有“天行健,君子以自强不息”的意志;因有“出世”的精神,他深得道家超然物表、虚静无为的精髓,足具淡泊明志,宁静致远的神采。
不管是风平浪静之时,还是黑云压城之日,他始终锲而不舍,孜孜以求。
下列词语与文段中对朱光潜描述无关的词语是()A.无为而治B.不求名利C.意志坚强D.胸怀天下3.中国人均实际可利用水资源量为900立方米,且分布极不均衡。
全国每年缺水量为500多亿立方米。
201 0年,北京人均水资源降至107立方米,同期巴黎为490立方米,东京为398立方米。
北方资源性缺水程度加剧,而南方水质型缺水现象突出,地下水污染状况严重。
在200个城市的地下水监测中,水质较差的有40.3%,极差的有14.7%,珠三角等区域内主要城市及近郊地下水中普遍监测出有毒微量有机污染指标。
这段文字意在强调()A.中国水资源的问题主要在于分布不均匀B.中国当前全国范围水资源面临严重问题C.中国北方缺水情况与南方缺水情况不同D.中国一些经济发达城市地下水污染严重4.由于现今大学对自身职能以及职能履行的认识存在一定的偏差,大学内部制度中缺乏教学的价值体现,教师在教学方面的努力、贡献难以得到应有的承认,这样就桎梏了教师的教育热情,直接影响教学质量与大学的社会公信力。
江苏省行政职业能力测验试题2015年A类(总分100,考试时间90分钟)第一部分言语理解与表达一、片段阅读每道题包含一段文字,要求你从四个选项中选出最恰当的一项,你的选择必须与题干要求相符合。
1. 早在20世纪90年代中期,一些实践部门就逐步发现,在供给低保等复杂的社区保障服务时,仅凭单个部门的力量已经越来越不足以获得充分的信息了。
进入21世纪以来,更多立足于民生的社区服务(如廉租房等)被推出,这些服务的实现日益依赖多个“条线”政府部门之间的协同。
从这个意义上说,追求部门间的协同性是未来社区服务发展的重要趋势。
最能体现文段主旨的一项是:A. 政府部门之间的协同性B. 未来的社区服务需要部门之间的协调与合作C. 社区服务的发展趋势D. 社区服务的实现依赖多个政府部门2. 与历史热相伴的“娱乐化”倾向,需要引起高度关注。
有人称孔子是“怀抱理想,在现实世界找不到精神家园”的“丧家狗”;有人把梁山泊义士比附成危害社会稳定的恐怖分子;有人笔下岳飞成了大宋奸臣,秦桧反成了忠相;近期又有解梦派从《红楼梦》中“考证”出:“雍正皇帝是被曹雪芹毒杀的。
”他们迎合某些猎奇的文化消费需求,打着学术的旗号,凭空臆想出一些阴暗、无稽、荒诞甚至情色的“历史”故事,用哗众取宠的惊人之语亵渎先贤,推翻历史定论,颠覆传统价值观念。
文段所列各种现象,不属于“颠覆传统价值观念”的一项是:A. 孔子是在现实世界找不到精神家园的“丧家狗”B. 有人把梁山泊义士比附成危害社会稳定的恐怖分子C. 有人笔下岳飞成了大宋奸臣,秦桧成了忠相D. 解梦派考证的“雍正皇帝是被曹雪芹毒杀的”3. 在国家教育部门越来越注重艺术基础教育的大趋势下,艺术基础教育必须承担起艺术人才培养最基本的职责,不要把孩子变成艺术考试或艺术类比赛的机器。
目前基础教育不重视艺术教育,某种意义上是放弃了自己的职责,客观造成社会艺术培训机构大量出现;教育部加大艺术在升学中的权重,如果不建立一套好的评价机制,就有可能造成应试局面,危害可能更大。
2015年江苏省录用公务员考试《行政职业能力测验》A类真题卷第一部分言语理解与表达(共25题,参考时限20分钟)―、片段阅读。
每道题包含一段文字,要求你从四个选项中选出最恰当的一项,你的选择必须与题干要求相符合。
1.财税体制改革,可谓牵一发而动全身。
最关注财税体制改革、最明白其重要含义的无疑是各级地方政府,因为财税改革将撬动地方财政“钱袋子”,使之在收入、支出、监督等各方面均发生显著变化。
对于目前地方财政面临的诸多深层次问题,如财权与事权不统一、土地财权过度膨胀、预算不够公开透明,等等,本轮财税体制改革都将拿起“手术刀”,直剖病灶予以解决。
对这段文字概括最准确的是()A.财税体制改革主要针对各级地方政府B.财税改革将促使地方政府直面各种财税问题C.财税改革是解决地方财政问题的良方妙药D.财税改革目的在于收紧地方财政的“钱袋子”2.朱光潜生平最景仰两个人,一个是陶潜,一个是和他只有一面之缘的弘一法师。
他一生奉行的座右铭是“以出世的精神,做入世的事业”。
因做“入世”的事业,他有儒家兼济天下、学以致用的热肠,有“天行健,君子以自强不息”的意志;因有“出世”的精神,他深得道家超然物表、虚静无为的精髓,足具淡泊明志,宁静致远的神采。
不管是风平浪静之时,还是黑云压城之日,他始终锲而不舍,孜孜以求。
下列词语与文段中对朱光潜描述无关的词语是()A.无为而治B.不求名利C.意志坚强D.胸怀天下3.中国人均实际可利用水资源量为900立方米,且分布极不均衡。
全国每年缺水量为500多亿立方米。
201 0年,北京人均水资源降至107立方米,同期巴黎为490立方米,东京为398立方米。
北方资源性缺水程度加剧,而南方水质型缺水现象突出,地下水污染状况严重。
在200个城市的地下水监测中,水质较差的有40.3%,极差的有14.7%,珠三角等区域内主要城市及近郊地下水中普遍监测出有毒微量有机污染指标。
这段文字意在强调()A.中国水资源的问题主要在于分布不均匀B.中国当前全国范围水资源面临严重问题C.中国北方缺水情况与南方缺水情况不同D.中国一些经济发达城市地下水污染严重4.由于现今大学对自身职能以及职能履行的认识存在一定的偏差,大学内部制度中缺乏教学的价值体现,教师在教学方面的努力、贡献难以得到应有的承认,这样就桎梏了教师的教育热情,直接影响教学质量与大学的社会公信力。
另外,大学及教师群体对“学术”内涵的窄化理解使得教学与科研相对立,未将教学上升到学术的层面加以理解。
在大学中广泛存在着对专业科研的学术认同,而作为知识传播的教学则难以进入学术之列。
这段文字主要强调的是()A.大学应提高对自身职能的认识B.大学教学质量有待进一步提高C.大学必须提高对教学价值的认识D.大学内部应对教学与科研一视同仁5.睡眠有个神奇的特点,就是我们大多数人总是在每天晚上相同的时间感受到睡魔的召唤。
之所以如此,是因为睡眠的启动部分依赖于大脑内的一个“时钟”,这个“时钟”能够追踪记录地球的昼夜更替以及季节性节律,而这个星球上的其他生物,从细菌和植物,到鱼类、昆虫和哺乳动物,都具有这样的能力,“生物钟”在自然界无处不在。
根据文意,下列现象与“生物钟”无关的是()A.腊梅花香寒冬来到B.公鸡每天清晨打鸣C.旅美归来要“倒时差”D.夏季来临昼长夜短6.20世纪90年代起,我国实施允许国内民间资本和外资参与国有企业改革改组的政策。
截至2012年底,银行业中股份制商业银行总股本中民间资本占比达到45%,城市商业银行总股本中民间资本占比则超过半数,农村中小金融机构股本中民间资本超过90%。
到2012年,中国已有2494家境内上市公司,股票市值达23万亿元,占当年GDP的43%,股票有效账户数14046万户。
以下概括与文意不符的一项是()A.至2012年底城商银行民间资本参股占比超过50%B.2012年我国GDP已超过60万亿元C.2012年我国股票有效账户数已经过亿D.2012年我国境内上市公司已接近2500家7.民以食为天,人多地少是不少国家面临的共同问题。
在全球化时代,国际粮价的波动往往对国内粮食生产影响巨大。
据介绍,日本已在海外开发农田1200万公顷,相当于其国内耕地面积的3倍;韩国在海外购买和租赁农田243万公顷,相当于其国内耕地面积的1.3倍,日韩农业“走出去”,借助多元化的规模经营,获得了强大的国际竞争力,对保证其粮食供应起到了积极作用。
这段文字讨论的重点是()A.日韩本世纪的耕地面积规模B.日韩“走出去”的海外屯田战略C.人多地少、粮价波动是世界性问题D.国际粮价与国内粮食生产的联动8.夏商及周早期,中国并无商税。
这一时期,由于生产力低下,手工业和商业较为落后,且必须在官府作坊内从事生产和贸易,史称“工商食官”。
这种体制决定了自己对自己征税并无必要。
目前也尚无史料记载这一时期曾开征商税。
夏商及周早期中国没有商税的主要原因在于()A.当时整个社会的生产力水平太低B.这个时期手工业和商业比较落后C.当时的统治者还没有征收商税的意识D.从事生产和贸易的作坊全都属于官府9.新型城镇化最大的障碍是旧的体制和旧的利益格局,突破旧体制的束缚,打破旧利益格局的掣肘,就需要政府淡化经济运营角色,从全能政府转变为有限政府,改变公共权力运行方式。
诚然,在重视市场机制的同时,对于城镇化的进程、城市人口、城市布局、城市规模,政府要实行必要的宏观调控,但与此同时,政府也应该从以行政手段为主管理城镇发展,转变为采用经济和法律手段为主管理城镇发展。
下列说法不符合文意的一项是()A.推动新型城镇化工作的关键是转变政府职能B.新型城镇化发展的总体规划应该交由市场进行调控C.推动新型城镇化稳步发展必须坚持并强化依法行政D.新型城镇化过程中政府对人口等问题仍需实施管控10.律师以维护当事人的合法权益,维护法律的正确实施,维护社会公平和正义为己任。
正确认识和评价律师在诉讼活动中的地位,为律师发挥积极作用营造良好的环境,有利于更好地查清案件事实,准确适用法律,提高案件审理的质量和效率,能够更好地引导人们服判息诉,自觉履行生效判决,提升司法公信力。
相反,忽视甚至否认律师在诉讼活动中的作用,必然影响诉讼活动的运行质量,削弱司法过程和裁判结果的社会认同,降低司法公信力。
这段文字主要强调的是()A.律师在维护当事人合法权益方面无疑具有积极作用B.律师参与诉讼活动将更加有利于维护社会公平正义C.忽视律师在司法活动中所起作用将影响司法公信力D.必须正确认识和评价律师在诉讼活动中的积极作用二、文章阅读。
阅读下面文章,回答问题。
本题共有五道题,每道题提供四个选项,要求你从中选出最恰当的一项,你的选择必须与题干要求相符合。
我国最早的地理学著作《禹贡》,实际上产生于战国后期,但对历史地理现象的注意和记录在更早的著作中已可找到例证。
成书于公元1世纪的《汉书·地理志》既是一篇内容丰富的当代地理著作,也堪称中国第一篇历史地理著作,因为它所记述的对象不限于西汉一朝,而是“采获旧闻,考迹《诗》、《书》,推表山川,以缀《禹贡》、《周官》、《春秋》,下及战国、秦、汉”,对见于历史典籍记载的重要山川地名作了考订注释。
此后,从郦道元的《水经注》至唐宋以来传世的地理著作,几乎都是由当世上溯到往古,注重历史地理现象的记载和研究的。
在中国漫长的历史时期内,皇朝的更迭、政权的兴衰、疆域的盈缩、政区的分合和地名的更改不断发生;黄河下游的频繁决溢改道又经常引起有关地区地貌及水系的变迁,给社会生活带来相当大的影响。
中国古代发达的文化使这些变化大多得到了及时而详尽的记载,但由于在如此巨大的空间和时间中所发生的变化是如此复杂,已不是一般学者所能随意涉足,因而产生了一门专门的学问──舆地之学(沿革地理)。
到清代,沿革地理学的成就达到了高峰,是乾嘉学派学术成就的重要组成部分。
毫无疑问,沿革地理是历史地理学的一个分支,因此我们可以说中国的历史地理研究于1900余年前的《汉书·地理志》,并可以更长的历史;但是沿革地理不等于历史地理学,两者不仅有量的不同,而且有质的区别。
就研究内容而言,前者主要是政区和疆域、地名、水道的变迁,后者却包括地理学的各个分支。
就研究的性质而言,前者一般只是现象的描述和复原,很少涉及变化的原因,后者则不仅要复原各种以往的地理现象,而且要寻求它们变化发展的原因,探索它们的规律。
中国沿革地理虽然是一门专门的学问,却一直没有形成一门学科,所以数百年来除了有少数几位专治沿革地理的学者之外,大多只是历史学家、经学家、训诂学家、文学家、金石家的副业,它的成果主要也是作为历史学和其他学科的注释检索之用;历史地理学则有自己独立的学科体系和理论,是现代地理学的一部分,一般来说需要有专门的研究人员,它的研究成果既可用于解释自然发展规律,也可用于解释人类活动与自然的关系,以及在特定自然条件下的人类社会的发展规律。
显然,历史地理学形成和发展的一个决定因素是现代地理学的建立。
在中国,这是在20世纪初叶才具备的条件,所以中国沿革地理向历史地理学的发展是30年代以后才开始的。
11.根据文意,下列对《汉书·地理志》描述不正确的一项是()A.可以看作中国最早的历史地理著作B.首次详细记录了汉代当时的地理情况C.收录了汉代以前战国及秦的地理情况D.战国前的地理情况因资料缺乏尚未记载12.沿革地理产生的根本原因在于()A.漫长历史中地理情况的复杂变化需作专门研究B.中国古代政区的分合和地名的更改不断发生C.古代发达的文化记载了大量历史地理相关资料D.清代乾嘉学派学术研究领域已经有了很大扩展13.依次填入文中划横线处最恰当的一项是()A.肇始溯源B.起源回溯C.创立上溯D.发轫追溯14.下列说法与文中论述“沿革地理不等于历史地理学”的理由不符的一项是()A.称为学科必须有自己独立的学科体系和理论B.沿革地理的成果主要为其他学科注释检索之用C.历史地理学注重寻求地理现象变化发展的原因D.历代从事沿革地理研究的人并非专职研究人员15.下列对文章的内容概括最恰当的是()A.历史地理学在我国的发展源远流长B.历史地理学形成、发展的主要原因C.历史地理学在我国形成、发展的过程D.历史地理学形成、发展必须具备的条件三、选词填空。
从题后所给的四个选项中选出最符合文意的一项。
16.辞书是工具书,帮助人们对字词加以正确与运用,人们认为它有的作用。
依次填入划横线处最恰当的一项是()A.理解无师自通B.解释有教无类C.解析润物无声D.识别不可或缺17.的数字技术正在引发一系列革命,作者的革命、读者的革命、书籍的革命、出版的革命,这些数字技术点燃的一堆堆篝火,已让传统出版人感受到了。
依次填入划横线处最恰当的一项是()A.如火如荼切肤之痛B.轰轰烈烈危在旦夕C.铺天盖地痛彻心扉D.席卷全球灭顶之灾18.不论是反腐败还是监督执法,公众的万万千千双眼睛都是最有力的后援。