2014年度河南省公务员考试行测真题及答案(完整版)
- 格式:doc
- 大小:380.00 KB
- 文档页数:55
2014年度国家公务员考试行测真题及答案解析及答案第一部分常识判断(共20题,参考时限15分钟)1.下列关于党风建设的创新,按时间先后顺序排列正确的是:以马克思列宁主义的理论思想武装起来的中国共产党,在中国人民中产生了新的工作作风,这主要的就是理论和实践相结合的作风,和人民群众紧密地联系在一起的作风以及自我批评的作用工作作风上的问题绝不是小事,如果不坚决纠正不良风气,任期发展下去,就会像一座无形的墙把我们党和人民群众隔开,我们党就会失去根基、失去血脉、失去力量务必使同志们继续地保持谦虚、谨慎、不骄、不躁的作风,务必使同志们继续地保持艰苦奋斗的作风抓精神文明建设、抓党风、社会风气好转,必须狠狠地抓,一天不放松地抓,从具体事件抓起A.①③②④B.③④①②C.③①④②D.①③④②2. 关于宇航员在太空的生活,下列说法不正确的是:A. 宇航员可使用特定的加热器对食品进行加热B. 宇航员从太空返回地面后,失重状态消失,质量会有所增加C. 宇航员应睡在固定的睡袋中,以免被气流失去误碰仪器设备开关D. 在同一航空器中的宇航员可以直接交谈,无需借助无线电通讯设备3. 下列关于国家主权及国防地理的表述,不正确的是:A. 主权是联合国赋予国家的最基本的权利B. 一国的领海和领空都是其领土的组成部分C. 我国南海四大群岛是东沙、西沙、中沙和南沙群岛D. 我国与越南、缅甸、吉尔吉斯斯坦等十几个国家接壤4. 下列情形可能发生的是:A. 南北朝贵族妇女去佛寺礼佛B. 半坡原始居民种植玉米C. 周武王穿着铁制铠甲伐纣D. 秦朝儿童春天放纸风筝5. 下列按主导产业演进顺序排列正确的是:①石化产业②旅游服务业③服装业④信息产业⑤农产品加工业A.⑤④①③②B.⑤①③②④C.⑤③①②④D.③①⑤④②6. 《人民日报》评论指出:“一个人挥舞胳膊的自由止于别人鼻子的地方。
”下列可以代替该评论的名言是:A. 哪里没有法律,哪里就没有自由B. 法典就是人民自由的圣经C. 法律是自由的保姆D. 自由只服从法律7. 下列法律谚语与其蕴含的法学理论对应正确的是:A. 法无明文授权不得为:人的权利根源于法条B. 在法律面前人人平等:人的自由不能被剥夺C. 迟到的正义不是正义:效率是法的价值目标D. 民若不告则官必不究:诉权只能由个人行使8. 我国古代文人在诗词中常运用典故表达自己的思想感受,下列作品中没有使用典故的是:A. 桃花潭水深千尺,不及汪伦送我情B. 蓬山此去无乡路,青鸟殷勤为探看C. 为报倾城随太守,亲射虎,看孙郎D. 东篱把酒黄昏后,有暗香盈袖9. 俗语说“绣花要得手绵巧,打铁还须自身硬”,下列与该俗语哲学道理相同的是:A. 身正不怕影子斜B. 师傅领进门,修行靠个人C. 水大漫不过船D. 有理不在声高10. 下列诗句按其所描写节日的先后顺序,排列正确的是( )。
2014年下半年河南省公务员考试《行政职业能力测验》真题及答案第一部分常识判断1.完善公共服务体系,推进基本公共服务均等化,是“十二五”时期保障和改善民生的重要任务。
下列属于推进基本公共服务均等化举措的是:A.加强农民培训的财政投入,加速培育出一批农村实用人才带头人、农业科技示范户和农民企业家B.将小镇和农村地区收取的城市建设维护税优先用于农村人居环境公共设施建设和完善C.坚持预防为主、以农村为重点、强化政符责任和投入,完善国民健康政策,鼓励社会参与,努力建设覆盖城乡居民的公共卫生服务体系D.根据城镇化过程中乡村人口减少的趋势,优化村镇布局,促进村镇适度集聚2.我国刑法给犯罪嫌疑人定罪的一项基本原则是“罪刑法定”。
对法律没有规定的侵犯公共利益的行为,应该:A.不定罪B.依照习惯定罪C.依照法理定罪D.依照以征判例定罪3.关于法律援助,下列说法不正确的是:A.需要援助者应向法律援助机构提交书面申请B.法律援助的形式为诉讼法律服务,不包括非诉讼法律服务C.法院对受援对象减免案件受理费及其他诉讼费D.以经济困难者、残疾人、弱者或经人民法院指定的特殊人群为对象4.甲、乙、丙出资5万元共同购买一辆车。
之后乙欲转让其对该车的份额。
乙通知甲、丙后,甲、丙均表示愿出5万元买下乙的份额。
那么,关于乙的份额,下列说法正确的是:A.应卖给甲B.应卖给丙C.应卖给先向乙表示购买者D.由乙决定卖给甲或丙5.“与究天人之际,通古今之变,成一家之言”这句话出一人之口的是:A.史家之绝唱,无韵之离骚B.文起八代之衰,道济天下之溺C.人固为一死,或重于泰山,或轻于鸿毛D.水能载舟,变能覆舟6.下列与抗日战争相关的事件,按发生时间称后排列的是:A.重庆大轰炸南京大屠杀湘西会战鄂西会战B.九一八事变七七事变百团大战湘西会战C.七七事变重庆大轰炸湘西会战百团大战D.重庆大轰炸七七事变鄂西会战湘西会战7.“吾爱吾师,吾更爱真理”中的“吾”和“吾师”分别指谁?A.吾指亚里士多德,吾师指柏拉图B.吾指莫泊桑,吾师指福楼拜C.吾指庄子,吾师指老子D.吾指颜回,吾师指孔子8.下列各句与“塞翁失马,焉知非福”蕴涵哲理相同的是:A.尺有所长,寸有所长B.乐极生悲,否极泰来C.千里之行,始于足下D.动中有静,静中有动9.明清两代每两三年在京城举行一次考试,参加考试的是各省举人及国子监监生。
2014年度河南省公务员考试行测真题及答案解析及答案第一部分常识判断(共20题,参考时限15分钟)1.下列关于党风建设的创新,按时间先后顺序排列正确的是:以马克思列宁主义的理论思想武装起来的中国共产党,在中国人民中产生了新的工作作风,这主要的就是理论和实践相结合的作风,和人民群众紧密地联系在一起的作风以及自我批评的作用工作作风上的问题绝不是小事,如果不坚决纠正不良风气,任期发展下去,就会像一座无形的墙把我们党和人民群众隔开,我们党就会失去根基、失去血脉、失去力量务必使同志们继续地保持谦虚、谨慎、不骄、不躁的作风,务必使同志们继续地保持艰苦奋斗的作风抓精神文明建设、抓党风、社会风气好转,必须狠狠地抓,一天不放松地抓,从具体事件抓起A.①③②④B.③④①②C.③①④②D.①③④②2. 关于宇航员在太空的生活,下列说法不正确的是:A. 宇航员可使用特定的加热器对食品进行加热B. 宇航员从太空返回地面后,失重状态消失,质量会有所增加C. 宇航员应睡在固定的睡袋中,以免被气流失去误碰仪器设备开关D. 在同一航空器中的宇航员可以直接交谈,无需借助无线电通讯设备3. 下列关于国家主权及国防地理的表述,不正确的是:A. 主权是联合国赋予国家的最基本的权利B. 一国的领海和领空都是其领土的组成部分C. 我国南海四大群岛是东沙、西沙、中沙和南沙群岛D. 我国与越南、缅甸、吉尔吉斯斯坦等十几个国家接壤4. 下列情形可能发生的是:A. 南北朝贵族妇女去佛寺礼佛B. 半坡原始居民种植玉米C. 周武王穿着铁制铠甲伐纣D. 秦朝儿童春天放纸风筝5. 下列按主导产业演进顺序排列正确的是:①石化产业②旅游服务业③服装业④信息产业⑤农产品加工业A.⑤④①③②B.⑤①③②④C.⑤③①②④D.③①⑤④②6. 《人民日报》评论指出:“一个人挥舞胳膊的自由止于别人鼻子的地方。
”下列可以代替该评论的名言是:A. 哪里没有法律,哪里就没有自由B. 法典就是人民自由的圣经C. 法律是自由的保姆D. 自由只服从法律7. 下列法律谚语与其蕴含的法学理论对应正确的是:A. 法无明文授权不得为:人的权利根源于法条B. 在法律面前人人平等:人的自由不能被剥夺C. 迟到的正义不是正义:效率是法的价值目标D. 民若不告则官必不究:诉权只能由个人行使8. 我国古代文人在诗词中常运用典故表达自己的思想感受,下列作品中没有使用典故的是:A. 桃花潭水深千尺,不及汪伦送我情B. 蓬山此去无乡路,青鸟殷勤为探看C. 为报倾城随太守,亲射虎,看孙郎D. 东篱把酒黄昏后,有暗香盈袖9. 俗语说“绣花要得手绵巧,打铁还须自身硬”,下列与该俗语哲学道理相同的是:A. 身正不怕影子斜B. 师傅领进门,修行靠个人C. 水大漫不过船D. 有理不在声高10. 下列诗句按其所描写节日的先后顺序,排列正确的是( )。
2013年度河南省公务员考试行测真题及答案1、2500多年过去了,如今摆在你面前的是_________了的城堡旧址,暗淡了的刀光剑影,_________了的舟踪桨声和远去了的鼓角筝鸣,一腔思古之幽情迸然而发。
A. 淹没消失B. 淹没消逝C. 湮没消失D. 湮没消逝您的答案是B,正确答案是D解析本题属于实词辨析题。
第一空和“城堡旧址”搭配。
“湮没”指“埋没、没人知道”,一般是指人或社会事物,“淹没”指大水漫过、盖过,根据空前“摆在你面前的”可知,第一空应填“湮没”,排除A、B;第二空“消失”和“消逝”意思很接近,但后者可暗含着随着时间的流逝而逐渐减少以至没有的意思,根据文段开头的“2500多年过去了”和空后面的“思古之幽情”可知,第二空填入“消逝”比较合适,所以选择D选项。
2、个性化车站有的以传统文化中最具的礼器、祥瑞图案为_________,用红黑相间的艺术壁画展示古国遗韵:有的则用瓷板山水画、菩萨树雕塑墙和艺术山水_________出“宁静致远”的意境。
A. 原形创造B. 原型营造C. 原型创造D. 原形营造您的答案是未作答,正确答案是B解析“原形”指本来的状态。
“原型”指原始的类型或形体构型,在这里艺术应该以“礼器,祥瑞图案”作为原始的类型,排除A和D选项。
营造意境是固定搭配,所以选择B选项。
3、人体的免疫能力分为固有免疫和适应免疫,其中适应免疫是人体在_________适应外界环境中锻炼成长而来的。
如果孩子_________处在过于干净的环境中,完全不接触细菌,他们体内的免疫细胞就会像没有打过仗的新兵,不知道怎样杀灭有害物质,保护人体健康。
依次填入划横线部分最恰当的一项是()。
A. 不断长期B. 逐渐继续C. 积极仍然D. 主动始终您的答案是未作答,正确答案是A解析本题属于实词辨析。
第二个空中,首先排除“继续”和“仍然”,它们表上的是一种延续性动作,如果这2个词语入选的话,其前面通常要有描述孩子以往也处在干净环境的相关内容,但是前文没有相关内容,只有对人体免疫能力的介绍,故排除BC。
2013-2014河南省公务员录用考试《行政职业能力测验》试卷注意事项这项测验共有5个部分,125道题,总时限为120分钟,各部分不分别计时,但都给出了参考时间,供你参考以分配时间。
请严格按照要求在机读答题卡上填写好自己的姓名、涂写好准考证号。
如填涂不正确,责任自负!请仔细阅读下面注意事项:1.题目应在答题卡上作答。
2.监考人员宣布考试开始时,你才可以开始答题。
3.监考人员宣布考试结束时,你应立即放下铅笔,将题本、答题卡以及草稿纸都留在桌上,等待指示。
4.在这项测验中,可能有一些试题是很容易的,但任何人都很难答对所有的题目,因此,你不要在一道题上思考时间太久,遇到不会的题目,可以先跳过去,待完成了那些容易的题目后,如果有时间再去思考,否则,你可能没有时间去答后面更容易的题目。
5.试题答错不倒扣分。
6.特别提醒你注意,填涂答案时,一定要认准题号,严禁折叠答题卡!7.考生可以在试题本的空白位臵及草稿纸上进行演算。
这项测验要求你必须严格按照监考人员的指示去做,否则,会影响你的成绩!停!请不要往下翻!听候监考老师的指示。
否则,会影响你的成绩。
第一部分常识判断(共20题,参考时间15分钟)根据题目要求,在四个选项中选出一个最恰当的答案。
请开始答题:1.下列将项与其表彰对象对应关系错误的是()A. 菲尔兹奖――数学家B. 普利策奖――记者C. 南丁格尔奖――医生D. 图灵奖――计算机科学家2.地震是地球上的主要自然灾害之一。
下列关于地震的说法,错误的是()A. 地震活动在时间分布上具有一定的周期性B. 环太平洋地震带是地球上地震最活跃的地区C. 里氏地震规模每增强一级,释放的能量约增加10倍D. 有纪录以来最大的一次地震是1960年的智利大地震,其震级为9.5级3.下列关于医学常识的说法,错误的是()A. 临床上一般以血红蛋白的浓度值作为诊断贫血的依据B. 卡介苗是一种疫苗,一般在婴儿出生后接种,可以预防结核病C. 游戏时应避免将水咽入口中,以免水通过鼻咽部进入中耳引发中耳炎D. 人体骨密度在达到高峰值后会逐年下降,男性下降幅度较女性大4.下列物品利用凸透镜透光原理的是()A. 近视镜B. 显微镜目镜C. 汽车观后镜D. 手电筒反光罩5.下列历史文化遗址位于我国最南边的是()A. 半坡遗址B. 周口店遗址C. 河姆渡遗址D. 大汶口遗址6.关于《四库全书》,下列说法错误的是()A. 编修于乾隆时期B. 反映了清代图书的全貌C. 在编纂过程中纪晓岚贡献突出D. 分经、史、子、集四目7.关于京剧艺术,下列说法错误的是()A. 《红灯记》和《智取威虎山》是现代京剧B. 京剧表演的艺术手段主要有唱、念、做、打C. 京剧的主要题材是才子佳人的故事D. 京剧的脸谱一般用于净、丑两个角色8.下列语句与出处对应错误的是()A. 不战而屈人之兵――《孙子兵法》B. 知之为知之,不知为不知,是知也――《韩非子》C. 天时不如地利,地利不如人和――《孟子》D. 青出于蓝而胜于蓝――《荀子》9.以下是一组古迹的图片,下列选项中国家排序与这组古迹对应关系正确的是()A. 墨西哥―英国―智利―希腊B. 墨西哥―希腊―英国―智利C. 智利―希腊―英国―墨西哥D. 智利―希腊―墨西哥―英国10.下列哪组词语都与中国古代科举考试有关?()A. 蟾宫折桂、桂冠、连中三元B. 问鼎中原、独占鳌头、蟾宫折桂C. 连中三元、五子登科、名落孙山D. 金榜题名、桂冠、独占鳌头11.《三国演义》开篇称:“天下大势,分久必合,合久必分。
2011年11月28日1、对于社会上存在的“不正之风”,人们深恶痛绝,但是在办事的时候,首先想到的还是找人,托关系。
对此你怎么看?1、【参考答案】现在社会上确实却在办事走后门,找关系的不正之风,人们往往在深恶痛绝这种行为时,自己在办事时,却总想找关系,走后门,这一社会风气已经影响了和谐社会,公平社会的建立。
我认为产生这一现象的原因主要有以下几点,第一,大环境社会风气不好,有些官员,甚至是工作人员的思想观存在问题,有要收好处才能办好事的思想。
第二,监督部门的监管不到位,监管力度不够。
第三,群众对公务员办事存在一定的偏差,认为只有给好处才会办事,没有正确的维护自身权利意识、在权利收到损害时不能及时维护。
对此,我认为要从以下几个方面进行治理。
第一,树立公务员正确的思想观,和价值观,严于律己,要树立全心全意为人民群众办事的思想观念,要做到公平,公开的为人民群众服务。
第二,建立健全监管部门,加强部门监管,加入群众,媒体监督,发现行贿受贿的行为,应当及时的举报和曝光,并对相关责任人进行严厉处罚。
第三,政府加强对群众正确的教育引导,要让群众有一切事情按规章程序办,不行贿,不走后门的思想。
我相信,在多方面的努力下,行贿受贿,托关系,走后门的社会问题会有所好转。
2、现在有些公务员做事影响很坏,使得人们对于公务员评价不高,对于这种现象,你如何看待?2、【参考答案】现在确实存在少数的公务员,特别是少数领导出现贪污受贿,生活作风不好等问题,在社会上造成了极其不好的影响,严重的影响了公务员的形象,有损公务员的形象我认为,对于公务员做坏事,使得人们对公务员评价不高这一现象,应该进行辩证的看待,不能因为个别的公务员自身存在问题,就一竿子打死就对公务员这个大群体进行否定。
我们要客观的看带。
第一,公务员作为人民公仆,担负着问人民群众服务的责任,对公务员的道德要求很高,不仅要有道德还要做道德模范。
做好人民的表率,因此我们的公务员在自己生活,工作时,就要时刻注意自己的言行举止,因为你代表的并不是你自己,而是整个公务员部队,甚至是政府。
2014年河南省公务员考试行测真题第一部分言语理解与表达每道题包含一个句子或一段话,后面是一个不完整的陈述,要求你从四个选项中选出一个来完成陈述。
你的选择应与所提要求最相符合。
请开始答题:1.从芦山回望玉树,回望汶川,那举国动员的生死营救,那生命至上的国家理念、那()的民族精神,那()的坚韧品格,定格为无数震撼心灵的画面。
有这些坚实的内核,中华民族历经苦难而又生生不息。
填入划横线部分最恰当的一项是:()A. 众志成城视死如归B. 万众一心百折不挠C. 临危不惧不屈不挠D. 无私无畏勇往直前2.沿着新修的国道从呼伦市出发一直向北,如果是在冬季,沿途草原大雪覆盖,松林点缀、白雪皑皑。
间或有驯鹿从密林中迁徙、雪原,黑白相间,宛如格林童话的冰雪世界。
车行敖鲁古雅的布冬霞部落,驻足静听阵阵哨笛,鄂温克族人驯养的角鹿从四方密林中飞疾汇聚,场面填入划横线部分最恰当的一项是:()A. 纵观宏伟B. 横贯宏大C. 穿越壮观D. 穿过雄伟3.文化的整合功能是指它在协调群体成员的行动方面所发挥的作用。
社会群体中不同成员都是的行动者,他们基于自己的需要,根据对情形的判断和理解采取行动。
文化是他们之间沟通的中介,如果他们能够文化,就能有效沟通,消除隔阂,促进。
填入划横线部分最恰当的一项是:()A. 特别认识进步B. 单独分享行动C. 孤独认同融合D. 独立共享合作4.虽然政府与企业、家庭一起共同参与国民经济,但其行为方式和目的。
企业和居民是以收益最大化为前提和的目标。
而政府的经济活动一方面不能收益和成本,另一方面又必须以全社会的公正和公平为前提。
填入横线部分最恰当的一项是:()A. 大相径庭忽视B. 截然相反忽略C. 不尽相同无视D. 泾渭分明轻视5.传统的超级计算机,强项是处理“计算密集型”的任务,比如预测天气。
这只要求按照某个成熟的算法模型,地算,就行了。
但在大数据时代,要从海量、特别是缺乏直接相关性的数据中,出有价值的内容,超级计算机的系统设计需要创新,以适应新的计算模式。
2014年度国家公务员考试行测真题及答案(完整版)第一部分常识判断(共20题,参考时限15分钟)根据题目要求,在四个选项中选出一个最恰当的答案。
请开始答题:1.下列关于党风建设的创新,按时间先后顺序排列正确的是:①以马克思列宁主义的理论思想武装起来的中国共产党,在中国人民中产生了新的工作作风,这主要的就是理论和实践相结合的作风,和人民群众紧密地联系在一起的作风以及自我批评的作用②工作作风上的问题绝不是小事,如果不坚决纠正不良风气,任期发展下去,就会像一座无形的墙把我们党和人民群众隔开,我们党就会失去根基、失去血脉、失去力量③务必使同志们继续地保持谦虚、谨慎、不骄、不躁的作风,务必使同志们继续地保持艰苦奋斗的作风④抓精神文明建设、抓党风、社会风气好转,必须狠狠地抓,一天不放松地抓,从具体事件抓起A.①③②④ B.③④①②C.③①④② D.①③④②2.关于宇航员在太空的生活,下列说法不正确的是:A.宇航员可使用特定的加热器对食品进行加热B.宇航员从太空返回地面后,失重状态消失,质量会有所增加C.宇航员应睡在固定的睡袋中,以免被气流失去误碰仪器设备开关D.在同一航空器中的宇航员可以直接交谈,无需借助无线电通讯设备3.下列关于国家主权及国防地理的表述,不正确的是:A.主权是联合国赋予国家的最基本的权利B.一国的领海和领空都是其领土的组成部分C.我国南海四大群岛是东沙、西沙、中沙和南沙群岛D.我国与越南、缅甸、吉尔吉斯斯坦等十几个国家接壤4.下列情形可能发生的是:A.南北朝贵族妇女去佛寺礼佛B.半坡原始居民种植玉米C.周武王穿着铁制铠甲伐纣D.秦朝儿童春天放纸风筝5.下列按主导产业演进顺序排列正确的是:①石化产业②旅游服务业③服装业④信息产业⑤农产品加工业A.⑤④①③② B.⑤①③②④C.⑤③①②④ D.③①⑤④②6.《人民日报》评论指出:“一个人挥舞胳膊的自由止于别人鼻子的地方。
”下列可以代替该评论的名言是:A.哪里没有法律,哪里就没有自由B.法典就是人民自由的圣经C.法律是自由的保姆D.自由只服从法律7.下列法律谚语与其蕴含的法学理论对应正确的是:A.法无明文授权不得为:人的权利根源于法条B.在法律面前人人平等:人的自由不能被剥夺C.迟到的正义不是正义:效率是法的价值目标D.民若不告则官必不究:诉权只能由个人行使8.我国古代文人在诗词中常运用典故表达自己的思想感受,下列作品中没有使用典故的是:A.桃花潭水深千尺,不及汪伦送我情B.蓬山此去无乡路,青鸟殷勤为探看C.为报倾城随太守,亲射虎,看孙郎D.东篱把酒黄昏后,有暗香盈袖9.俗语说“绣花要得手绵巧,打铁还须自身硬”,下列与该俗语哲学道理相同的是:A.身正不怕影子斜B.师傅领进门,修行靠个人C.水大漫不过船D.有理不在声高10.下列诗句按其所描写节日的先后顺序,排列正确的是()①桃符呵笔写,椒酒过花斜②九日黄花酒,登高会昔闻③粽包分两髻,艾束著危冠④马上逢寒食,途中属暮春A.④②③① B.①④③②C.②④③① D.③①②④11.下列加点词语在十代和现代含义相同的是()A.阡陌交通,鸡犬相闻B.烈士暮年,壮心不已C.今天下三分,益州疲弊,此诚危急存亡之秋也D.若舍郑以为东道主,行李之往来,共其乏困,君亦无所害12.下列关于自然现象的说法错误的是()A.霾通常呈黄色或橙灰色,吸入后有害B.露水会对农作物的生长造成危害C.雾和云是由于温度下降造成的D.彩虹有时会同时出现两条13.下列成语与工艺技术或行业对应不正确的是()A.量凿正枘——木工 B.锦上添花——纺织C.炉火纯青——冶炼 D.青出于蓝——陶瓷14.关于图中示意意的自然现象,下列说法错误的是()A.山峰两侧可能呈现完全不同的自然景观B.气流随地形抬升是图中降水的主要成因C.图中的降水往往会持续较长时间D.翻过山脉后气流温度会有所上升15.下列说法错误的是()A.根据光的偏振原理可以制成看立体电影的立体眼镜B.打枪瞄准时闭上一只眼利用了光沿直线传播的原理C.光在光纤中传播利用的是光的全反射原理D.潜望镜利用了光的折射原理16.下列军事武器装备按发明时间先后排序,错误的是()A.弓箭、云梯、火药B.火炮、机构、冲锋枪C.雷达、坦克、鱼雷D.航母、导弹、原子弹17.关于目前的国际体育赛事,下列说法正确的是:A.世界一级方程式锦标赛所用赛车的发动机排量没有限制B.进入世界杯和欧洲杯足球赛决赛圈的球队数量相同C.斯诺克台球属于奥会的比赛项目之一D.法国网球公开赛属满贯的赛事18.下列关于农业的说法正确的是()A.花生、大豆、向日葵花、和芝麻都属于油料作物B.农药在夏天中午气温较高时喷洒灭虫效果最好C.有机农作物通常种在便于运输的交通主干线附近D.追肥是农闲时期为调节土地所含养分而施用的肥料19.燃放烟花最佳的气象条件:在较大分散性低云、碎积云,云底高度在1000米左右,有一定的水汽,相对湿度70%左右,风力小于3级。
2014年度国家公务员考试行测真题及答案(完整版)第一部分常识判断(共20题,参考时限15分钟)根据题目要求,在四个选项中选出一个最恰当的答案。
请开始答题:1.下列关于党风建设的创新,按时间先后顺序排列正确的是:①以马克思列宁主义的理论思想武装起来的中国共产党,在中国人民中产生了新的工作作风,这主要的就是理论和实践相结合的作风,和人民群众紧密地联系在一起的作风以及自我批评的作用②工作作风上的问题绝不是小事,如果不坚决纠正不良风气,任期发展下去,就会像一座无形的墙把我们党和人民群众隔开,我们党就会失去根基、失去血脉、失去力量③务必使同志们继续地保持谦虚、谨慎、不骄、不躁的作风,务必使同志们继续地保持艰苦奋斗的作风④抓精神文明建设、抓党风、社会风气好转,必须狠狠地抓,一天不放松地抓,从具体事件抓起A.①③②④ B.③④①②C.③①④② D.①③④②2.关于宇航员在太空的生活,下列说法不正确的是:A.宇航员可使用特定的加热器对食品进行加热B.宇航员从太空返回地面后,失重状态消失,质量会有所增加C.宇航员应睡在固定的睡袋中,以免被气流失去误碰仪器设备开关D.在同一航空器中的宇航员可以直接交谈,无需借助无线电通讯设备3.下列关于国家主权及国防地理的表述,不正确的是:A.主权是联合国赋予国家的最基本的权利B.一国的领海和领空都是其领土的组成部分C.我国南海四大群岛是东沙、西沙、中沙和南沙群岛D.我国与越南、缅甸、吉尔吉斯斯坦等十几个国家接壤4.下列情形可能发生的是:A.南北朝贵族妇女去佛寺礼佛B.半坡原始居民种植玉米C.周武王穿着铁制铠甲伐纣D.秦朝儿童春天放纸风筝5.下列按主导产业演进顺序排列正确的是:①石化产业②旅游服务业③服装业④信息产业⑤农产品加工业A.⑤④①③② B.⑤①③②④C.⑤③①②④ D.③①⑤④②6.《人民日报》评论指出:“一个人挥舞胳膊的自由止于别人鼻子的地方。
”下列可以代替该评论的名言是:A.哪里没有法律,哪里就没有自由B.法典就是人民自由的圣经C.法律是自由的保姆D.自由只服从法律7.下列法律谚语与其蕴含的法学理论对应正确的是:A.法无明文授权不得为:人的权利根源于法条B.在法律面前人人平等:人的自由不能被剥夺C.迟到的正义不是正义:效率是法的价值目标D.民若不告则官必不究:诉权只能由个人行使8.我国古代文人在诗词中常运用典故表达自己的思想感受,下列作品中没有使用典故的是:A.桃花潭水深千尺,不及汪伦送我情B.蓬山此去无乡路,青鸟殷勤为探看C.为报倾城随太守,亲射虎,看孙郎D.东篱把酒黄昏后,有暗香盈袖9.俗语说“绣花要得手绵巧,打铁还须自身硬”,下列与该俗语哲学道理相同的是:A.身正不怕影子斜B.师傅领进门,修行靠个人C.水大漫不过船D.有理不在声高10.下列诗句按其所描写节日的先后顺序,排列正确的是()①桃符呵笔写,椒酒过花斜②九日黄花酒,登高会昔闻③粽包分两髻,艾束著危冠④马上逢寒食,途中属暮春A.④②③① B.①④③②C.②④③① D.③①②④11.下列加点词语在十代和现代含义相同的是()A.阡陌交通,鸡犬相闻B.烈士暮年,壮心不已C.今天下三分,益州疲弊,此诚危急存亡之秋也D.若舍郑以为东道主,行李之往来,共其乏困,君亦无所害12.下列关于自然现象的说法错误的是()A.霾通常呈黄色或橙灰色,吸入后有害B.露水会对农作物的生长造成危害C.雾和云是由于温度下降造成的D.彩虹有时会同时出现两条13.下列成语与工艺技术或行业对应不正确的是()A.量凿正枘——木工 B.锦上添花——纺织C.炉火纯青——冶炼 D.青出于蓝——陶瓷14.关于图中示意意的自然现象,下列说法错误的是()A.山峰两侧可能呈现完全不同的自然景观B.气流随地形抬升是图中降水的主要成因C.图中的降水往往会持续较长时间D.翻过山脉后气流温度会有所上升15.下列说法错误的是()A.根据光的偏振原理可以制成看立体电影的立体眼镜B.打枪瞄准时闭上一只眼利用了光沿直线传播的原理C.光在光纤中传播利用的是光的全反射原理D.潜望镜利用了光的折射原理16.下列军事武器装备按发明时间先后排序,错误的是()A.弓箭、云梯、火药B.火炮、机构、冲锋枪C.雷达、坦克、鱼雷D.航母、导弹、原子弹17.关于目前的国际体育赛事,下列说法正确的是:A.世界一级方程式锦标赛所用赛车的发动机排量没有限制B.进入世界杯和欧洲杯足球赛决赛圈的球队数量相同C.斯诺克台球属于奥会的比赛项目之一D.法国网球公开赛属满贯的赛事18.下列关于农业的说法正确的是()A.花生、大豆、向日葵花、和芝麻都属于油料作物B.农药在夏天中午气温较高时喷洒灭虫效果最好C.有机农作物通常种在便于运输的交通主干线附近D.追肥是农闲时期为调节土地所含养分而施用的肥料19.燃放烟花最佳的气象条件:在较大分散性低云、碎积云,云底高度在1000米左右,有一定的水汽,相对湿度70%左右,风力小于3级。
2014年度国家公务员考试行测真题及答案(完整版)第一部分常识判断(共20题,参考时限15分钟)根据题目要求,在四个选项中选出一个最恰当的答案。
请开始答题:1.下列关于党风建设的创新,按时间先后顺序排列正确的是:①以马克思列宁主义的理论思想武装起来的中国共产党,在中国人民中产生了新的工作作风,这主要的就是理论和实践相结合的作风,和人民群众紧密地联系在一起的作风以及自我批评的作用②工作作风上的问题绝不是小事,如果不坚决纠正不良风气,任期发展下去,就会像一座无形的墙把我们党和人民群众隔开,我们党就会失去根基、失去血脉、失去力量③务必使同志们继续地保持谦虚、谨慎、不骄、不躁的作风,务必使同志们继续地保持艰苦奋斗的作风④抓精神文明建设、抓党风、社会风气好转,必须狠狠地抓,一天不放松地抓,从具体事件抓起A.①③②④ B.③④①② C.③①④② D.①③④②2.关于宇航员在太空的生活,下列说法不正确的是:A.宇航员可使用特定的加热器对食品进行加热B.宇航员从太空返回地面后,失重状态消失,质量会有所增加C.宇航员应睡在固定的睡袋中,以免被气流失去误碰仪器设备开关D.在同一航空器中的宇航员可以直接交谈,无需借助无线电通讯设备3.下列关于国家主权及国防地理的表述,不正确的是:A.主权是联合国赋予国家的最基本的权利 B.一国的领海和领空都是其领土的组成部分C.我国南海四大群岛是东沙、西沙、中沙和南沙群岛D.我国与越南、缅甸、吉尔吉斯斯坦等十几个国家接壤4.下列情形可能发生的是:A.南北朝贵族妇女去佛寺礼佛 B.半坡原始居民种植玉米C.周武王穿着铁制铠甲伐纣 D.秦朝儿童春天放纸风筝5.下列按主导产业演进顺序排列正确的是:①石化产业②旅游服务业③服装业④信息产业⑤农产品加工业A.⑤④①③② B.⑤①③②④ C.⑤③①②④ D.③①⑤④②6.《人民日报》评论指出:“一个人挥舞胳膊的自由止于别人鼻子的地方。
”下列可以代替该评论的名言是:A.哪里没有法律,哪里就没有自由 B.法典就是人民自由的圣经C.法律是自由的保姆 D.自由只服从法律7.下列法律谚语与其蕴含的法学理论对应正确的是:A.法无明文授权不得为:人的权利根源于法条 B.在法律面前人人平等:人的自由不能被剥夺C.迟到的正义不是正义:效率是法的价值目标 D.民若不告则官必不究:诉权只能由个人行使8.我国古代文人在诗词中常运用典故表达自己的思想感受,下列作品中没有使用典故的是:A.桃花潭水深千尺,不及汪伦送我情 B.蓬山此去无乡路,青鸟殷勤为探看C.为报倾城随太守,亲射虎,看孙郎 D.东篱把酒黄昏后,有暗香盈袖9.俗语说“绣花要得手绵巧,打铁还须自身硬”,下列与该俗语哲学道理相同的是:A.身正不怕影子斜 B.师傅领进门,修行靠个人 C.水大漫不过船 D.有理不在声高10.下列诗句按其所描写节日的先后顺序,排列正确的是()①桃符呵笔写,椒酒过花斜②九日黄花酒,登高会昔闻③粽包分两髻,艾束著危冠④马上逢寒食,途中属暮春A.④②③① B.①④③② C.②④③① D.③①②④11.下列加点词语在十代和现代含义相同的是()A.阡陌交通,鸡犬相闻 B.烈士暮年,壮心不已 C.今天下三分,益州疲弊,此诚危急存亡之秋也D.若舍郑以为东道主,行李之往来,共其乏困,君亦无所害12.下列关于自然现象的说法错误的是()A.霾通常呈黄色或橙灰色,吸入后有害 B.露水会对农作物的生长造成危害C.雾和云是由于温度下降造成的 D.彩虹有时会同时出现两条13.下列成语与工艺技术或行业对应不正确的是()A.量凿正枘——木工 B.锦上添花——纺织 C.炉火纯青——冶炼 D.青出于蓝——陶瓷14.关于图中示意意的自然现象,下列说法错误的是()A.山峰两侧可能呈现完全不同的自然景观 B.气流随地形抬升是图中降水的主要成因C.图中的降水往往会持续较长时间 D.翻过山脉后气流温度会有所上升15.下列说法错误的是()A.根据光的偏振原理可以制成看立体电影的立体眼镜B.打枪瞄准时闭上一只眼利用了光沿直线传播的原理C.光在光纤中传播利用的是光的全反射原理 D.潜望镜利用了光的折射原理16.下列军事武器装备按发明时间先后排序,错误的是()A.弓箭、云梯、火药 B.火炮、机构、冲锋枪 C.雷达、坦克、鱼雷 D.航母、导弹、原子弹17.关于目前的国际体育赛事,下列说法正确的是:A.世界一级方程式锦标赛所用赛车的发动机排量没有限制B.进入世界杯和欧洲杯足球赛决赛圈的球队数量相同C.斯诺克台球属于奥会的比赛项目之一 D.法国网球公开赛属满贯的赛事18.下列关于农业的说法正确的是()A.花生、大豆、向日葵花、和芝麻都属于油料作物 B.农药在夏天中午气温较高时喷洒灭虫效果最好C.有机农作物通常种在便于运输的交通主干线附近 D.追肥是农闲时期为调节土地所含养分而施用的肥料19.燃放烟花最佳的气象条件:在较大分散性低云、碎积云,云底高度在1000米左右,有一定的水汽,相对湿度70%左右,风力小于3级。
2014年度河南省公务员考试行测真题76. 从所维护四个选项中,选择最合适的一个填入问号处,合之呈现一定规律性:A B C D77. 从所维护四个选项中,选择最合适的一个填入问号处,合之呈现一定规律性:A B C D78. 从所维护四个选项中,选择最合适的一个填入问号处,合之呈现一定规律性:A B C D79. 从所维护四个选项中,选择最合适的一个填入问号处,合之呈现一定规律性:A B C D80. 下列中的立体图形①是由立体图形②、③和④组合而成,下列哪一项能够填入问号处?A B C D81. 把下面的六个图形分为两类,使每一类图形都有各自的共同特征或规律,分类正确的一项是:A. ①③④,②⑤⑥B. ①③⑤,②④⑥C. ①②⑥,③④⑤D. ①④⑥,②③⑤82. 把下面的六个图形分为两类,使每一类图形都有各自的共同特征或规律,分类正确的一项是:A. ①③④,②⑤⑥B. ①③⑤,②④⑥C. ①②⑥,③④⑤D. ①④⑥,②③⑤83. 把下面的六个图形分为两类,使每一类图形都有各自的共同特征或规律,分类正确的一项是:A. ①④⑥,②③⑤B. ①②③,④⑤⑥C. ①③⑥,②④⑤D. ①⑤⑥,②③④84. 把下面的六个图形分为两类,使每一类图形都有各自的共同特征或规律,分类正确的一项是:A. ①②⑥,③④⑤B. ①③⑥,②④⑤C. ①④⑤,②③⑥D. ①③④,②⑤⑥85. 把下面的六个图形分为两类,使每一类图形都有各自的共同特征或规律,分类正确的一项是:A. ①③⑤,②④⑥B. ①②⑤,③④⑥C. ①④⑤,②③⑥D. ①③④,②⑤⑥2014年度河南省公务员考试行测真题及答案解析76. D本题考查位置类中的旋转,第一幅图形是沿逆时针平移,第二幅图形是顺时针平移,然后进行叠加得出第三幅图形。
在第二段图形中,按照上述的规律,因此,得出本题答案C77.D本题考查是对图形中的俯视图和侧视图,第一段的图形中的第二幅图是第一幅的俯视图,第三幅是第一幅的侧视图,按照上述规律,因此,得出本题答案D78.C本题考查的是位置类中的其他位置,所出现的图形都是有两个部分构成,然后从每个图形的位置来看分别依次是相离、相交、相离、相交这种规律,因此,本题答案得出C79.A本题考查的是位置类,第一行第一个图形阴影部分顺时针旋转90°,然后将第二个图形以数轴翻转得到第三个图形,第二行检验规律,因此,得出本题答案A80.B 本题考查的是对一个完整图形的拆分与重组,但是在拆分或重组时加大了一些难度,就是图形内部可以互相可以镶嵌,我们从第二个图形中的锥形为切入点,A、D无法放入锥形,所以排除,C项无法进行内部的嵌入,因此,本题答案为B81. B本题考查样式类,考察图形的对称性,1、3、5均为中心对称图形,2、4、6即是轴对称图形又是中心对称图形,因此,本题答案为B选项。
2014年下半年河南公务员考试《行政职业能力测验》真题卷第一部分常识判断1.完善公共服务体系,推进基本公共服务均等化,是“十二五”时期保障和改善民生的重要任务。
下列属于推进基本公共服务均等化举措的是:A.加强农民培训的财政投入,加速培育出一批农村实用人才带头人、农业科技示范户和农民企业家B.将小镇和农村地区收取的城市建设维护税优先用于农村人居环境公共设施建设和完善C.坚持预防为主、以农村为重点、强化政符责任和投入,完善国民健康政策,鼓励社会参与,努力建设覆盖城乡居民的公共卫生服务体系D.根据城镇化过程中乡村人口减少的趋势,优化村镇布局,促进村镇适度集聚2.我国刑法给犯罪嫌疑人定罪的一项基本原则是“罪刑法定”。
对法律没有规定的侵犯公共利益的行为,应该:A.不定罪B.依照习惯定罪C.依照法理定罪D.依照以征判例定罪3.关于法律援助,下列说法不正确的是:A.需要援助者应向法律援助机构提交书面申请B.法律援助的形式为诉讼法律服务,不包括非诉讼法律服务C.法院对受援对象减免案件受理费及其他诉讼费D.以经济困难者、残疾人、弱者或经人民法院指定的特殊人群为对象4.甲、乙、丙出资5万元共同购买一辆车。
之后乙欲转让其对该车的份额。
乙通知甲、丙后,甲、丙均表示愿出5万元买下乙的份额。
那么,关于乙的份额,下列说法正确的是:A.应卖给甲B.应卖给丙C.应卖给先向乙表示购买者D.由乙决定卖给甲或丙5.“与究天人之际,通古今之变,成一家之言”这句话出一人之口的是:A.史家之绝唱,无韵之离骚B.文起八代之衰,道济天下之溺C.人固为一死,或重于泰山,或轻于鸿毛D.水能载舟,变能覆舟6.下列与抗日战争相关的事件,按发生时间称后排列的是:A.重庆大轰炸南京大屠杀湘西会战鄂西会战B.九一八事变七七事变百团大战湘西会战C.七七事变重庆大轰炸湘西会战百团大战D.重庆大轰炸七七事变鄂西会战湘西会战7.“吾爱吾师,吾更爱真理”中的“吾”和“吾师”分别指谁?A.吾指亚里士多德,吾师指柏拉图B.吾指莫泊桑,吾师指福楼拜C.吾指庄子,吾师指老子D.吾指颜回,吾师指孔子8.下列各句与“塞翁失马,焉知非福”蕴涵哲理相同的是:A.尺有所长,寸有所长B.乐极生悲,否极泰来C.千里之行,始于足下D.动中有静,静中有动9.明清两代每两三年在京城举行一次考试,参加考试的是各省举人及国子监监生。
第一部分常识判断(共20题,参考时限15分钟)根据题目要求,在四个选项中选出一个最恰当的答案。
请开始答题:1.下列关于党风建设的论断,按时间先后顺序排列正确的是:①以马克思列宁主义的理论思想武装起来的中国共产党,在中国人民中产生了新的工作作风,这主要的就是理论和实践相结合的作风,和人民群众紧密地联系在一起的作风以及自我批评的作风②工作作风上的问题绝对不是小事,如果不坚决纠正不良风气,任其发展下去,就会像一座无形的墙把我们党和人民群众隔开,我们党就会失去根基、失去血脉、失去力量③务必使同志们继续地保持谦虚、谨慎、不骄、不躁的作风,务必使同志们继续保持艰苦奋斗的作风④抓精神文明建设,抓党风、社会风气好转,务必狠狠地抓,一天不放松地抓,从具体事件抓起A.①③②④B. ③④①②C.③①④②D. ①③④②2.关于宇航员在太空的生活,下列说法不正确的是:A. 宇航员可使用特定的加热器对食品进行加热B。
宇航员从太空返回地面后,失重状态消失,质量会有所增加C。
宇航员应睡在固定的睡袋中,以免被气流推动误碰仪器设备开关D。
在同一航空器中的宇航员可以直接交谈,无需借助无线电通讯设备3.下列关于国家主权及国防地理的表述,不正确的是:A。
主权是联合国赋予国家的最基本的权利B。
一国的领海和领空都是其领土的组成部分C。
我国南海四大群岛是东沙、西沙、中沙和南沙群岛D。
我国与越南、缅甸、吉尔吉斯斯坦等十几个国家接壤4.下列按主导产业演进顺序排列正确的是:①石化产业②旅游服务业③服装业④信息产业⑤农产品加工业A.⑤④①③②B.⑤①③②④C.⑤③①②④D.③①⑤④②5.下列情形可能发生的是:A。
南北朝贵族妇女去佛寺礼佛B。
半坡原始居民种植玉米C。
周武王穿着铁制铠甲伐纣D。
秦朝儿童春天放纸风筝6.下列法律谚语与其蕴含的法学理念对应正确的是:A。
法无明文授权不得为:人的权利根源于法条B。
在法律面前人人平等:人的自由不能被剥夺C。
迟到的正义不是正义:效率是法的价值目标D。
2016.01.09上午材料:小刘大学毕业之后到基层当公务员,每天很多事情需要处理,忙的焦头烂额。
某天,接到领导通知,明日下午2:30有会议,让小刘准备演讲稿,下午又有村民反映扶贫资金发放有问题,并且小刘就是扶贫资金的负责人,村民反映资金发放不公平,小刘劝说村民回去,承诺村民会调查了解实际情况。
村民回去后,小刘开始写演讲稿,这时又有其他事情,他只能晚上加班回去之后写演讲稿。
第二天将演讲稿交给领导,这时村民来找小刘询问扶贫资金问题处理的怎么样,领导也刚好打电话说演讲稿写的有问题。
假如你是小刘:1、村民要求解决问题,领导演讲稿又催的比较紧,你怎么劝说村民离开?2、领导打电话2:30就有会议,会场还未布置,你是小刘,你怎么办?3、领导告诉你扶贫资金发放并非个别村有问题,很多村都有问题,让你去调查,你如何去调查?4、农民反映农民没有休息日,公务员有两天休息日,你怎么看?参考解析1、村民要求解决问题,领导演讲稿又催的比较紧,你怎么劝说村民离开?题型判别:该题属于人际沟通和应急应变相结合的题目,重点考察考生解决问题的能力。
考生也可将该题按照情景模拟来作答。
河南华图参考解析:群众利益无小事,对于群众反映的扶贫资金发放不公的问题,要切实去解决,同时,及时完成领导交办的事项也是我的本职工作。
对于题干中所反映的问题,我会通过以下方法来处理。
首先,将村民带到办公室,端茶倒水,耐心地接待,同时,对于他们所反映的问题做一详细的记录。
我会与扶贫资金发放人员做一沟通,如果村民所反映的分配不公问题不属实,那么,我会耐心向群众说明,同时,拿出扶贫资金发放的明细向村民证明。
如果确实如村民所言,扶贫资金的确存在一定程度的分配不公,那么,我就要看这个分配不公问题在短时间内能否解决,如果短时间内能够得以解决,那么我会与发放人员联系,即刻解决该问题,如果该问题短时间内不能解决,而且处理该问题会影响下午会议的演讲稿的完成,那么我会做好记录,留下监督举报电话,承诺村民我们一定会认真对待并解决好该问题,届时将会给村民一个满意的答复。
2014年河南省公务员考试《行测》真题第一部分言语理解与表达1.在知识大爆炸的今天,不少人已习惯于浅阅读,这虽在所难免,其_______也是明显的。
浅阅读虽能够收获一些印象式的谈资,但_______之中透露出的是浮躁心气,很难_______为提升阅读者主体素质的扎实“文化准备”。
依次填入划横线部分最恰当的一项是()A. 代价走马观花转换B. 影响浅尝辄止汲取C. 弊端浮光掠影沉淀D. 局限言谈举止锤炼2.负面新闻并不是永远都制造_______,从商业角度看,负面宣传在某种情况下可以_______销售,尤其在公司和产品不知名的情况下。
曾有研究者发现,如果某些书籍的作者让读者感觉,书被评为劣作却能起到相反的效果――它们的销量增加了45%。
()A. 防害促进亲切B. 损失带动熟悉C. 悲剧刺激陌生D. 难题提高冷淡3.优秀的企业需要什么样的员工?他们需要的不仅仅是_______的员工,更需要员工发挥其聪明才智。
如果领导者不能充分信任员工、激励员工,很多员工并不会多走一步,主动承担责任,为企业做出额外的贡献。
即使员工能对上司的吩咐一五一十地执行,不会消极怠工,但也绝不会主动_______。
()A. 朝气蓬勃完成B. 兢兢业业工作C. 脚踏实地改进D. 言听计从创新4.欧盟《传统植物药注册程序指令》大限将至,中药出口欧洲遭遇严冬,人们不禁对中药_______产生了不小的怀疑。
这其中确有中药自身种植、生产加工不统一的原因,致使药效和安全性能受到国际市场_______,但究其深层原因,则与国际中药市场暗藏的利益争夺不无关系。
依次填入划横线部分最恰当的一项是()A. 标准化排斥B. 现代化指责C. 产业化发难D. 国际化质疑5.在多元文化语境下,出现_______的情感价值取向实属正常现象,我们充分尊重个人的情感选择。
但是,过度_______情感的极端自由、极端物欲,其实会给个人的幸福带来许多内伤。
依次填入划横线部分最恰当的一项是()A. 林林总总鼓吹B. 琳琅满目渲染C. 纷繁芜杂追逐D. 标新立异强调6.及时纠偏,_______纠错,不仅体现一个社会的集体智慧,也是一个国家理性力量的表现。
2014河南公务员考试真题测评(行测)【公务员真题测评】河南公务员、政法干警、招警考试,你准备好了吗?京佳教育2014公务员真题测评大赛,全真模拟试题,邀您测评!真题演练,名师点评,助你评测公务员考试水平,锻炼实战技巧!赶快来下载试卷挑战下自己吧!7月20日名师在线精讲,等你来。
2014年7月20、21日晚7:30-9:30 网络课程YY频道80188点评1)YY现场公布测评试卷答案2)YY现场针对每一道题做详细解析第一部分言语理解与表达(共30题,参考时限30分钟)本部分包括表达与理解两方面的内容。
请根据题目要求,在四个选项中选出一个最恰当的答案。
请开始答题:1. 两国经过协商,已达成协议,双方军队各自撤回自己的。
填入划横线部分最恰当的一项是()。
A. 边疆B. 边界C. 边境D.边区2. 人类许多古老文化在与时间的拔河中没能挺到最后。
中国的文化资源在历史长河中究竟了多少,恐怕没有人能估量得出。
在被扫荡过无数次的非洲大陆,人们只能在废墟中凭吊和猜测辉煌的古代文明了。
依次填入划横线部分最恰当的一项是()。
A. 流失饥饿B. 流逝饥馑C. 流逝饥饿D. 流失饥馑3. 一方水土养一方人,一方人筑一方城。
边地城市风貌的千姿百态,原本就是的事情。
填入划横线部分最恰当的一项是()。
A. 水到渠成B. 司空见惯C. 顺其自然D. 顺理成章4. 依次填入横线处的词语,最恰当的一组是()。
(1)科学传播不可能起到立竿见影的效果,谁这样想,谁就会科学,最终将会危害科学。
(2)近几年我国出土了大量先秦时期的典籍,使我们有可能对过去被批判为伪书的作品重新加以。
A. 误解甄别B. 曲解鉴别C. 误解鉴别D. 曲解甄别5. 电子书是利用计算机技术将一定的文字、图片、声音、影像等信息,通过数码的方式在以光、电、磁为介质的设备中,再借助的设备来读取、复制和传输。
依次填入划横线部分最恰当的一项是()。
A. 存储先进B. 记录特定C. 保存固有D. 记忆专门6. 长江流域,无疑也是中华民族文化的之一。
2014年河南省公务员考试《行测》真题答案及解析1.B【解析】第一空需要填一个与“发展”相搭配的词语,“激励”发展搭配不当,故排除C项。
根据最后一句话的语境可知第二空需要填入一个消极倾向的词语,“优化”属于积极倾向,故排除D项。
第二空的词语修饰“制度”,“淘汰”制度搭配不当,“推翻”制度搭配更为合理。
故本题选B。
2.C【解析】根据语境“不要……不要放弃向生活学习的机会”可知空格处应该填一个意思为“即使生活中没有伟大、高尚的人,我们也要坚持做一个伟大高尚的人,不能向别人一样”的词语,“随波逐流”意思为“比喻没有坚定的立场,缺乏判断是非的能力,只能随着别人走”最符合语境。
“自以为是”指总以为自己是对的。
“茫然失措”指心中迷惑,不知怎么办才好。
“自暴自弃”指自己瞧不起自己,甘于落后或堕落。
故本题选C。
3.A【解析】由第二空知道,需要填入一个与“软肋”相搭配的词语,“戳中……软肋”属于固定搭配。
“戳痛”、“击中”、“打中”与“软肋”搭配不当。
故本题选A。
/p/ygyrh862234.C【解析】“条纹”很久之前就已经被广泛应用,当今的时装界依旧经常使用“彩色条纹”说明彩色条纹“流行”或“风靡”于当今时装界,故排除B和D 项。
第二空“维持”意为“使继续存在”,通常形容一件弱小、衰弱的事情,不符合语境。
故本题选C。
5.C【解析】第一空根据语境石油峰值出现以后,石油产量不可避免地开始下降,那么,观察家们认为石油峰值不会在2020年以前出现,这是一种“乐观”的态度。
第二空根据冒号后面的解释“我们可能已经过了这个峰值”,因为峰值过后产量会下降,所以这是对石油产量的一种“担忧”。
故本题选C。
6.B【解析】根据语境提示可知,“示威、罢工活动”、“暴力事件”、“社会乱象”属于并列结构,根据“暴力事件频发”可知本题应该选择两个表示“不断出现”意思的词语。
“此起彼伏”指接连不断;“层出不穷”指接连不断地出现,符合语境。
故本题选B。
2014年度河南省公务员考试行测真题及答案解析及答案第一部分常识判断(共20题,参考时限15分钟)1.下列关于党风建设的创新,按时间先后顺序排列正确的是:以马克思列宁主义的理论思想武装起来的中国共产党,在中国人民中产生了新的工作作风,这主要的就是理论和实践相结合的作风,和人民群众紧密地联系在一起的作风以及自我批评的作用工作作风上的问题绝不是小事,如果不坚决纠正不良风气,任期发展下去,就会像一座无形的墙把我们党和人民群众隔开,我们党就会失去根基、失去血脉、失去力量务必使同志们继续地保持谦虚、谨慎、不骄、不躁的作风,务必使同志们继续地保持艰苦奋斗的作风抓精神文明建设、抓党风、社会风气好转,必须狠狠地抓,一天不放松地抓,从具体事件抓起A.①③②④B.③④①②C.③①④②D.①③④②2. 关于宇航员在太空的生活,下列说法不正确的是:A. 宇航员可使用特定的加热器对食品进行加热B. 宇航员从太空返回地面后,失重状态消失,质量会有所增加C. 宇航员应睡在固定的睡袋中,以免被气流失去误碰仪器设备开关D. 在同一航空器中的宇航员可以直接交谈,无需借助无线电通讯设备3. 下列关于国家主权及国防地理的表述,不正确的是:A. 主权是联合国赋予国家的最基本的权利B. 一国的领海和领空都是其领土的组成部分C. 我国南海四大群岛是东沙、西沙、中沙和南沙群岛D. 我国与越南、缅甸、吉尔吉斯斯坦等十几个国家接壤4. 下列情形可能发生的是:A. 南北朝贵族妇女去佛寺礼佛B. 半坡原始居民种植玉米C. 周武王穿着铁制铠甲伐纣D. 秦朝儿童春天放纸风筝5. 下列按主导产业演进顺序排列正确的是:①石化产业②旅游服务业③服装业④信息产业⑤农产品加工业A.⑤④①③②B.⑤①③②④C.⑤③①②④D.③①⑤④②6. 《人民日报》评论指出:“一个人挥舞胳膊的自由止于别人鼻子的地方。
”下列可以代替该评论的名言是:A. 哪里没有法律,哪里就没有自由B. 法典就是人民自由的圣经C. 法律是自由的保姆D. 自由只服从法律7. 下列法律谚语与其蕴含的法学理论对应正确的是:A. 法无明文授权不得为:人的权利根源于法条B. 在法律面前人人平等:人的自由不能被剥夺C. 迟到的正义不是正义:效率是法的价值目标D. 民若不告则官必不究:诉权只能由个人行使8. 我国古代文人在诗词中常运用典故表达自己的思想感受,下列作品中没有使用典故的是:A. 桃花潭水深千尺,不及汪伦送我情B. 蓬山此去无乡路,青鸟殷勤为探看C. 为报倾城随太守,亲射虎,看孙郎D. 东篱把酒黄昏后,有暗香盈袖9. 俗语说“绣花要得手绵巧,打铁还须自身硬”,下列与该俗语哲学道理相同的是:A. 身正不怕影子斜B. 师傅领进门,修行靠个人C. 水大漫不过船D. 有理不在声高10. 下列诗句按其所描写节日的先后顺序,排列正确的是( )。
①桃符呵笔写,椒酒过花斜②九日黄花酒,登高会昔闻③粽包分两髻,艾束著危冠④马上逢寒食,途中属暮春A. ④②③①B. ①④③②C. ②④③①D. ③①②④11. 下列加点词语在十代和现代含义相同的是( )。
A. 阡陌交通,鸡犬相闻B. 烈士暮年,壮心不已C. 今天下三分,益州疲弊,此诚危急存亡之秋也D. 若舍郑以为东道主,行李之往来,共其乏困,君亦无所害12. 下列关于自然现象的说法错误的是( )。
A. 霾通常呈黄色或橙灰色,吸入后有害B. 露水会对农作物的生长造成危害C. 雾和云是由于温度下降造成的D. 彩虹有时会同时出现两条13. 下列成语与工艺技术或行业对应不正确的是( )。
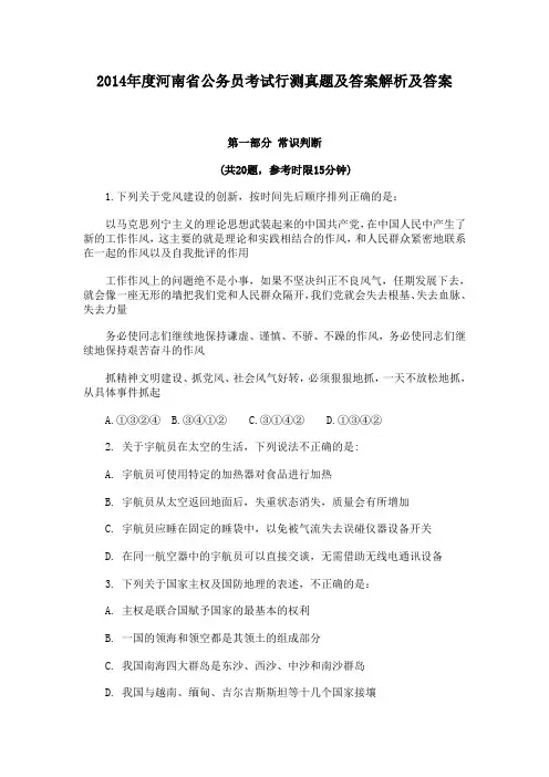
A. 量凿正枘——木工B. 锦上添花——纺织C. 炉火纯青——冶炼D. 青出于蓝——陶瓷14.关于图中示意意的自然现象,下列说法错误的是 ( )。
A. 山峰两侧可能呈现完全不同的自然景观B. 气流随地形抬升是图中降水的主要成因C. 图中的降水往往会持续较长时间D. 翻过山脉后气流温度会有所上升15. 下列说法错误的是( )。
A. 根据光的偏振原理可以制成看立体电影的立体眼镜B. 打枪瞄准时闭上一只眼利用了光沿直线传播的原理C. 光在光纤中传播利用的是光的全反射原理D. 潜望镜利用了光的折射原理16. 下列军事武器装备按发明时间先后排序,错误的是( )。
A. 弓箭、云梯、火药B. 火炮、机构、冲锋枪C. 雷达、坦克、鱼雷D. 航母、导弹、原子弹17. 关于目前的国际体育赛事,下列说法正确的是:A. 世界一级方程式锦标赛所用赛车的发动机排量没有限制B. 进入世界杯和欧洲杯足球赛决赛圈的球队数量相同C. 斯诺克台球属于奥会的比赛项目之一D. 法国网球公开赛属满贯的赛事18. 下列关于农业的说法正确的是( )。
A. 花生、大豆、向日葵花、和芝麻都属于油料作物B. 农药在夏天中午气温较高时喷洒灭虫效果最好C.有机农作物通常种在便于运输的交通主干线附近D. 追肥是农闲时期为调节土地所含养分而施用的肥料19. 燃放烟花最佳的气象条件:在较大分散性低云、碎积云,云底高度在1000米左右,有一定的水汽,相对湿度70%左右,风力小于3级。
下列诗句描述的天气中最适合欣赏烟花的是( )。
A. 晴空一鹤排云上,便引诗情到碧霄B. 黄梅时节家家雨,青草池塘处处蛙C. 天上灰布县,雨丝定连绵D. 风雨从北来,万木皆怒号20. 一般认为热带雨林是指阴凉、潮湿多雨、高温、结构层次不明显、层外植物丰富的乔木植物群落,下列关于热带雨林的说法正确的是( )。
A. 热带雨林有春、夏、秋、冬四季B. 热带雨林有春季、夏季两个季节C. 热带雨林有雨季、干季两个季节D. 热带雨林没有季节之分,常年都是雨季第二部分言语理解与表达(共40题,参考时限35分钟)21.心理学家根据临床观察发现,我们生活中的许多“抑郁症”属于假性抑郁症。
一般人的情绪变化有一定______,通常是短期的,人们通过自我调适,充分发挥自我心理防卫功能,就能恢复心结果平稳。
填入划横线部分最恰当的一项是:A. 突发性B. 周期性C. 反复性D. 时限性22.国际电信世界大会上,审议具有24年历史的《国际电信规则》是一个巨大的挑战,因为要确保它能______,适应新一代信息通信技术用户的需求和全球化、激烈竞争和创新不断加深的技术环境。
A.与时俱进B.推陈出新C.破旧立新D.精益求精23.消极完美主义者总是非常仔细地检查任何事情的细枝末节,有时竟达到_____的地步。
他们缺少一种适时放育的智慧,他们所追求的“完美”,不是美学意义上的“完美”,而是一种非常刻板而教条式的“完美”。
填入划横线部分最恰当的一项是:A. 抱残守缺B. 宁缺勿滥C. 吹毛求疵D. 冥顽不灵24.纪录片也要注重挖掘人的情感和历史,因为一部好的纪录片不仅是对人和事物的简单_____,更是对世界的_______发现。
依次填入划横线部分最恰当的一项是:A.记述独立B.记录独特C.记叙独到D.记载独创25.尽管人工培育和种植可以在很大程度上称补市场需求的缺口,起到保护野生中草药的效果,但这种做法并非_____,因为有的品种可以实现人工种值,但仍有很多草药品种无法实现这一突破。
面对越来越多野生中草药涉危的现状,启动对野生中草药资源的大规模普查_____。
A. 无可厚非为期不远B. 一劳永逸势在必行C. 事半功倍任重道远D. 万无一失恰中要害26.读书时对感兴趣的东西深钻细研,无疑有助于我们更全面、系统、深入地了解这些东西。
但不感兴趣的东西,有的也可能恰恰是我们所____的。
这不仅因为兴趣本身有一定的局限性,而且因为在特定领域浸染日久,往往会_____这种兴趣,形成越不感兴趣越排斥的恶性循环,导致短板更短。
依次填入划横线部分敢恰当的一项是:A. 需要泛化B. 忽视僵化C. 铁缺固化D. 提倡弱化27.胡适曾经提出这样一个观点:大胆地假设,小心地求证。
这句话很好地概括了科学研究的两个基本步骤:首先要能_____,不断提出新的问题、新的想法;之后要能对提出的假说做严格的论证或实验,______。
依次填入划横线部分最恰当的一项是:A.去精取精言之成理B.不拘一格革故鼎新C.吐故纳新有的放失D.标新立异去伪存真28.一些学者认为,在信息时代强化互联风服务提供者的责任,实际上就是要求他们对互联网使用者发布的信息进行______,这不利于我国宪法和法律所规定人民的言论自由和出版自由的实现。
毫无疑问,这是典型的_______。
如果散布谣言也属于“自由”,那么任何人都可以借助互联网散布谣言,损害国家利益、公共利益和公民的合法利益。
依次填入划横线部分最恰当的一项是:A. 过滤偷梁换柱B. 整合断章取义C. 评价混淆是非D. 审核以偏概全29.当人类社会进入到信息时代,曾有人______,计算机是方块汉字的掘墓人。
然而,事实_____了对汉字的这些偏见和悲观论调。
据统计,现在已有10000多种汉字输入法,无论从速度还是准确率上看,方块汉字的计算机输入丝毫不逊色于拼音文字。
依次填入划横线部分最恰当的一项是:A. 宣称打破B. 断言粉碎C. 妄言驳斥D. 预言批判30.目前,社会上对种种迷信现象,笃信、盲从者不在少数,根源就在于思辩和理性的_____。
在社会的进步和发展中,科学精神是消除各种______、破除种种迷信的利器。
科学精神的核心,就是不盲从,不迷信。
依次填入划横线部分最恰当的一项是:A. 缺失愚昧B. 匮乏罪恶C. 苍白无知D. 失效误解31.在早已对漂亮假花、假树司空见惯的现代人眼里,干枯苍白的植物标本或许难有多少魅力可言。
但在标本馆中,每一份看似不起眼的植物标本都代表着它在地球上的_____。
它们虽然远离了最光雨露,告别了生长的土地,却在科学殿堂中_____了自己的生命。
依次填入划横线部分最恰当的一项是:A. 经历重现B. 同类延续C. 存在超越D. 物种证明32.我们现在认为,严格意义上的地图应该仅仅是对某一片特定区域的____记录,它必须严谨如卫星所拍摄到的照片一样。
而过去,地图被认为是一种复杂的手工绘制作品,且有着各种不同的主观色彩,因为对于同一个地方面言,不同的地图表现出现的内容会______,如今,人们加诸地图的主观性正在逐渐消失,人类随之失去的,也是地图蕴含着的重要的文化和历史信息。
依次填入划横线部分最恰当的一项是:A. 全面各有千秋B. 客观千差万别C. 真实殊途同归D. 清晰如出一辙33.或许我们真的需要经典作品来______我们偶尔困顿迷茫的精神,用大师的智慧烛照我们前行的步伐,他们的作品有着______岁月阻隔的力度,唤起我们在这个浮躁时代里重新对人生的追索,从眼前困扰的现实中超脱出来。
依次填入划横线部分最恰当的一项是:A.观照肖弭B.唤醒超越C.支撑穿透D.消除跨越34.历史反复昭示我们,向海而兴,背海而衰,是一条_____的铁律。