肾的局部解剖
- 格式:ppt
- 大小:10.13 MB
- 文档页数:60
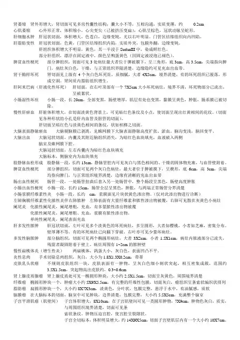
肾萎缩肾外形增大,肾切面可见多房性囊性结构,囊大小不等,互相沟通,实质变薄,约0.2cm心肌萎缩心外形正常,体积缩小,心尖变尖(已被挤压变扁),心肌呈棕色,冠状动脉呈蛇形。
肝细胞水肿肝冠状切面,体积增大,色苍白,边缘变钝,尤以右叶明显。
门管区结缔组织向内凹陷。
肝脂肪变性肝冠状切面,色黄,门管区结缔组织内陷,实质外突,包膜外翻,边缘变钝。
肝组织体积增大不明显,黄色,其一半浸于SudanIII中,染成鲜红色。
部分肝组织,漂浮在固定液中,颜色呈鸭蛋黄色(因固定液浸泡已褪色)。
脾贫血性梗死部分脾组织,切面可见3处病灶最大者位于脾被膜下,呈三角形,底3cm,高3.5cm,尖端指向脾门。
病灶灰白色,干燥,与正常组织界限清楚,边缘隐约可见充血出血带。
肾干酪样坏死肾切面见上级有4个灰白色坏死灶,质细腻,大者4X5cm,境界清楚,有的坏死组织已脱落,形成空洞。
肾间质内脂肪组织增生。
肝阿米巴病(肝液化性坏死)肝切面,在右叶顶部有一个7X5cm大小坏死病灶,境界不清,坏死物部分已流出,呈破絮状。
小肠湿性坏疽小肠一段,长20cm,全部变黑,肠壁增厚,肌层有处也变黑,黏膜呈黄色,肿胀,肠系膜已被切除。
慢性肝瘀血肝脏体积增大,在切面淡黄色背景上,可见暗红色条纹及小点,使切面呈现出红黄相间的花纹。
(切面见各种形状的小孔是肝内血管及胆管的切面)。
肝切面呈暗红色与淡黄色相间的条纹,状如槟榔之切面。
大脑表面静脉瘀血大脑硬脑膜已剥离,见蛛网膜下大脑表面静脉高度扩张、淤血。
脑沟变浅,脑回变平。
大脑出血大脑冠状切面,内囊及其附近脑组织消失,为暗红色血块填充,血液破入两侧脑室及蛛网膜下腔。
大脑冠状切面,左右内囊内为暗红色血块填充大脑标本,侧脑室内为血块填充股静脉血栓形成股静脉一段,长约13cm,静脉管腔内可见灰白与黑色相间的、干燥的固体物充塞,与血管壁附着。
脾贫血性梗死部分脾组织,切面可见两个灰白色病灶,最大者位于脾被摸下,呈楔形,底6cm,高3cm,尖端均指向脾门,与正常组织境界清楚,边缘有清晰的充血出血带肠出血性梗死肠管一段,一处肠管扭曲后套入另一处肠管中,整个肠段呈黑色,肠壁高度肿胀小肠出血性梗死小肠一段,长约15cm,肠管全层呈黑色,肿胀,与两端正常肠管分界清楚小肠浆膜纤维素性炎小肠一段,长约---cm,浆膜面见片块状黄色渗出物。
肾脏的解剖及功能
肾脏是人体内重要的脏器,它位于两侧腹腔腹壁上,半圆形的,由12-14厘米大小的左右两侧的肾重组成,每只肾重又有明显的高低之分,如右肾果实形的头及尾。
肾脏由五部分组成:肾小球(Malpighian corpuscle),肾管(tubules),肾室(renal sinus),肾组织(renal tissue)和肾脏膜(renal membrane)。
肾小球是一种类似球形的结构,它可以吸收血液中的水分和气体,也可以吸收核酸的碱度而进行调节。
肾小球由三层膜组成,其中间层是尿蛋白(glomerular basement membrane),内膜和外膜可吸收水和大分子物质。
肾管又分为外肾管和内肾管,外肾管为单层平滑肌肉组织,可吸收肾小球内的物质,内肾管多层次的管壁结构,可以吸收肾小球外的物质。
肾室在肾脏腹壁上方,可以用于储存尿液和分泌的物质,分泌的物质可以通过肾管进入尿液。
肾组织是肾脏内部的细胞,由水肿病组织、腺组织和血管组织组成。
水肿病组织可以分泌、排出毒素,腺组织可以分泌激素、解毒素等物质,而血管组织则为肾脏提供血液。
肾膜是肾脏最外层的膜结构,由内皮细胞和结缔组织组成,可以保护肾脏免受外界病毒的侵害。
一、名词解释1、胸骨角:是胸骨柄与胸骨体的结合处,所形成的微向前方突出的角。
2、翼点:是额骨、顶骨、颞骨和蝶骨大翼4骨相交处所形成的“H”形骨缝3、咽峡:由腭垂、腭帆游离缘、两侧的腭舌弓及舌根共同围成的狭窄处称咽峡,为口腔通咽的孔口,也是口腔和咽的分界处。
4、肛门:肛门是肛肠的末端,也是人体的一种器官,它位于臀部之间5、肝蒂:肝十二指肠韧带的上端及其所含出入肝门的结构,介于肝门和十二指肠上部之间,其右侧是网膜孔6、声带:声带,又称声壁,发声器官的主要组成部分。
位于喉腔中部,由声带肌、声带韧带和粘膜三部分组成,左右对称。
7、肺根:出入肺门的结构,被结缔组织包绕连于纵隔称肺根,肺根对肺起固定、支持作用。
8、纵膈:纵隔是左右纵隔胸膜及其间所夹的器官和组织的总称。
9、肾窦:肾门向肾内续一个较大的腔隙,称为肾窦。
二、关节的基本结构包括什么?解:关节面:表面覆有关节软骨(多数为透明软骨),具有弹性,能承受负荷及吸收震荡。
关节囊:由外层(纤维层)和内层(清膜层)所组成。
滑膜不覆盖关节软骨。
关节腔:由关节软骨和滑膜层所围成的腔隙,内含少量滑液,腔内为负压。
三、描述椎骨的一般结构解:椎骨(vertebrate)包括颈椎7块,胸椎12块,腰椎5块,骶椎5块及尾椎3~5块。
椎骨在幼年时期有32~34块,随着年龄增长,5块骶椎融合成1块骶骨,尾椎合成1块尾骨,因此,成人一般为26块。
每块椎骨都有1个椎体;椎体在前1个椎弓;椎弓在后1个椎孔;椎体和椎弓围成的孔.。
上下椎孔连接成椎管,内有脊髓. 7个突起;;向后的一个突起叫棘突,一个两侧的突起叫横突;;一对向上的突起叫上关节突;一对向下的突起叫下关节突;一对椎弓与椎体相连处叫椎弓根,此根上下缘凹入叫上切迹和下切迹。
当两个椎骨相连结时,上位椎骨的下切迹与下位椎骨的上切迹形成一个孔叫椎间孔,有脊神经通过。
四、膈肌裂孔的名称及通过结构解:膈肌上有三个裂孔,分别是主动脉孔,腔静脉孔,和食管裂孔。
近年局部解剖学考试经典大题例题1、尿生殖膈(由尿生殖膈上、下筋膜以及会阴深横肌和尿道膜部括约肌(女性为尿道阴道括约肌)构成,在男性有尿道通过,在女性有尿道和阴道通过。
盆部与会阴 2)2、肾(E 腹部 3)A.两肾的肾门相对,上极相距稍远B.左肾上部前方邻近肝左叶C.肾动脉于肾静脉下方横行入肾D.每个肾小盏相对的区域称为肾段E.后面第12肋以上部分借膈与胸膜相邻3、试述网膜囊的位置、境界与交通。
(网膜囊是位于小网膜和胃后方的扁窄间隙,文称小腹膜腔。
网膜囊上壁为肝尾叶及膈下方的腹膜,下壁为大网膜的前、后叶返折部,前壁由上而下依次为小网膜、胃后壁腹膜和大网膜前叶,后壁由下而上依次为大网膜后叶、横结肠及其系膜以及覆盖胰、左肾、左肾上腺等处的腹膜,左侧壁为脾、胃脾韧带和脾肾韧带。
网膜囊右侧借网膜孔与腹膜腔其余部分相通。
腹部 1)4、做子宫全切术时,应游离下列哪些韧带?(ABCD 盆部与会阴 1)A.子宫圆韧带B.子宫主韧带C.骶子宫韧带D.子宫阔韧带E.骨盆漏斗韧带5、骨盆最薄弱处是(E 盆部与会阴 2)A.髂骨翼B.耻骨联合C.坐骨体D.坐骨下支E.耻骨水平支、坐骨下支与耻骨下支连接处6、腹腔干发出胃左动脉、_________和肝总动脉3个分支。
(脾动脉腹部 1)7、踝管(踝部的深筋膜在内踝和跟结节内侧面之间的部位增厚,形成屈肌支持带,此支持带与内踝、跟骨内侧面之间围成踝管。
屈肌支持带向深面发出3个纤维隔,将踝管分成4个通道,由前向后通过胫骨后肌腱、趾长屈肌腱,胫后血管和胫神经、长屈肌腱。
下肢 3)8、正中神经在臂部沿肱二头肌内侧沟下行,从肘窝向下穿过旋前圆肌进入前臂,最后经腕管达手掌。
(T 上肢 1)9、面动脉不经过(E 颈部 1)A.颈动脉三角B.下颌下三角.C.下颌下腺深面D.下颌骨下缘咬肌前缘处E.颏下三角10、颞区软组织的层次特点是什么?(颞区软组织由浅入深为皮肤、浅筋膜、颞筋膜、颞肌和颅骨外膜。
肾脏解剖组织结构肾脏是人体内重要的排泄器官之一,位于腹腔内,左右各一、肾脏的解剖组织结构非常复杂,由许多不同的组织构成。
下面将详细介绍肾脏的解剖组织结构。
肾脏的外部结构:肾脏外形略呈豆状,由肾皮质、肾髓质和肾盂组成。
肾皮质位于肾脏外层,呈红棕色,厚约1.5mm。
肾髓质位于肾皮质内部,呈红色,由肾小体和肾小管组成。
肾盂位于肾脏的中央,呈钟状,收集肾小管排出的尿液,经输尿管进入膀胱。
肾脏的内部结构:肾脏内部有许多小的单位结构,称为肾小体。
肾小体是肾脏的基本功能单位,由肾小球和肾小管组成。
肾小球由肾小体囊和肾小管组成。
肾小体囊有两个主要部分:肾小球和肾小管。
肾小球是肾小体的最外层部分,由肾小管周围的血管纠结而成。
肾小球分为球壳和球滤层。
球壳是一个纤细的薄层细胞,覆盖在球滤层外面。
球滤层是一个具有筛选功能的层次,由内、外两层脏层上皮细胞和中间的滤层组成。
滤层上皮细胞上布满了许多小小的孔隙,可以将血液中的小分子物质过滤出来,形成初尿。
滤层的中间是一层基底膜,可以阻止较大分子物质的进入。
肾小管是从肾小球凸起的结构,分为近曲小管、鬲曲小管和集合小管三个部分。
近曲小管是从肾小球的上延伸出来的,主要参与尿液的浓缩。
鬲曲小管是从肾小球的下层延伸出来的,主要参与尿液的稀释。
集合小管将尿液从肾小球引导至肾盂。
在肾小球和肾小管之间有许多毛细血管网络,分为两类:球旁小管和球内小管。
球旁小管是一组迷走的毛细血管,环绕在鬲曲小管周围,起到调节肾小管运输功能的作用。
球内小管则在肾小球内膜与外膜之间分布,起到排除体内废物的作用。
肾脏还拥有丰富的神经和血管供应。
肾脏的血管供应主要由肾动脉提供,肾动脉分为主动脉、分叉动脉、小叶动脉和弓形动脉。
肾脏的静脉排出则通过肾静脉。
肾脏的神经供应主要由交感神经系统提供,神经丛位于肾脏的小叶间隔和肾盂周围。
总结起来,肾脏的解剖组织结构非常复杂,包括肾皮质、肾髓质、肾盂、肾小体、肾小球、肾小管、毛细血管网络、血管和神经等。
局部解剖学名词解释局部解剖学是研究人体的各个局部及其相互关系的学科,是整体解剖学的一个分支领域。
它通过研究人体的各个组织、器官和器官系统的解剖结构,来了解身体各部分的形态、结构和功能的相关特征。
局部解剖学为临床医学、生理学、病理学等相关学科提供了重要的基础知识。
下面是几个常见的局部解剖学名词及其解释:1. 大脑皮层:指大脑外侧的一层折叠的灰质组织,是人类智能和感官信息处理的主要区域,包含了思维、记忆、语言等高级认知功能。
2. 心肌:指心脏的肌肉层,由肌纤维组成,负责收缩和泵血的功能。
3. 肺泡:是肺部的最小结构单位,位于肺组织的末梢,是气体交换的功能单位,通过肺泡上的毛细血管壁,将氧气吸收入血液中,同事将二氧化碳排出。
4. 肾小球:是肾脏的基本单位,由肾小球囊壁及其内的毛细血管构成,负责体液的过滤和排泄废物。
5. 胰腺:位于腹腔胃后壁,负责分泌胰液,参与消化食物和调节血糖水平的功能。
6. 肝脏:位于腹腔右上腹部,是人体最大的内脏器官,负责合成、储存和分解多种生物化学物质,具有解毒和代谢功能。
7. 骨髓:分为红骨髓和黄骨髓。
红骨髓主要存在于平坦骨骼如骨盆、颅骨等中,负责造血和免疫功能。
黄骨髓主要存在于长骨的髓腔内,主要起储存脂肪和细胞支持的作用。
8. 甲状腺:位于颈部前方,负责合成和分泌甲状腺激素,参与体内新陈代谢的调节。
9. 胸膜:是心脏和肺部的外包膜,由两层组成,其中一层附着于胸壁,另一层附着于肺部,负责保护和稳定这些器官。
10. 输尿管:连接肾脏和膀胱的管道,负责将尿液从肾脏排出,经过输尿管进入膀胱储存。
这些名词只是局部解剖学中的一部分,通过研究和理解这些结构的形态和结构,可以更好地了解人体的解剖组织和器官系统的功能,这对于医学研究和临床实践具有重要意义。
肾脏解剖与生理(专业描述)肾脏解剖与生理(专业描述)肾脏的一般结构一、肾单位肾单位是肾脏结构与功能的基本单位,它由一个肾小体和相通的小管组成。
人类每个肾脏约有一百万个肾单位。
肾小体90%以上分布在肾皮质部分。
肾小体是由肾小球及包围在其外的肾小球囊组成。
肾小球的核心是一团毛细血管网,它的两端分别与入球动脉及出球动脉相连。
肾小球外覆以肾小球囊,肾小球囊的壁层上皮细胞与肾小管上皮细胞相延续,其囊腔与肾小管腔相通。
肾单位按其在肾脏部位不同,分为皮质肾单位和髓旁肾单位。
在皮质内层近髓质处的称髓旁肾单位,其肾小管甚长,伸入到髓质内层,甚至达到乳头部,其出球小动脉除分支形成毛细血管网外,还发出直小血管进入髓质内层。
皮质肾单位的肾素含量高于髓旁肾单位。
而髓旁肾单位的肾小管长,加上有直血管的逆流交换作用,这对保持髓质高渗及尿液浓缩有重要作用。
二、肾小球滤过膜是指肾小球毛细血管袢的管壁。
它由三层构成,最里层是毛细血管内皮细胞,中层为基底膜,外层为上皮细胞(也称足细胞,即肾小球囊的脏层)。
肾小球滤过膜具有一定的“有选择性”的通透性。
这是因为滤过膜各层的孔隙只允许一定大小的物质通过,而且和滤过膜带的电荷有关。
滤过分子大小一般以有效半径来衡量,半径小于14 如尿素、葡萄糖、通过滤过膜不受限制;半径大于20 如白蛋白,滤过则受到一定限制,半径大于42 ;如纤维蛋白原,则不能通过。
滤过膜所带电荷对其通透性有很大影响。
正常时滤过膜表面覆盖一层带负电荷的蛋白多糖,使带负电荷的较大分子不易通过,如白蛋白,当在病理情况下滤过膜上负电荷减少或消失,白蛋白滤过增加而出现蛋白尿。
三、肾小球系膜是位于肾小球毛细血管袢之间的一种特殊间充质,由系膜细胞和系膜基质组成。
系膜细胞的作用可能有;①收缩作用,入球小动脉和出球动脉的收缩作用受系膜细胞的调节,以影响毛细血管袢的内压和滤过率。
②支持作用,它填充于毛细血管袢之间,支持毛细血管的位置。
③吞噬作用,能吞噬被阻留在基膜内的大分子物质和蛋白质。
肾脏的结构(1)肾脏的位置肾脏(kidney)位于脊柱和大血管的两侧,紧贴腹后壁,居腹膜后方,属腹膜后脏器,在横膈之下。
前面有腹腔内的肠管,后面有强壮的腰部肌肉。
肾的长度相当四个椎体的总高度,左肾上端平第11胸椎下缘,下端平2腰椎下缘,左侧第12肋斜过左肾后面的中部。
右肾由于肝脏关系比左肾略低1-2厘米(右肾比左肾低半个椎体),右侧第12肋斜过右肾后面的上部。
距髂嵴最高点2.5~5厘米。
左肾门对第一腰椎横突,右肾门对第二腰椎横突.正常肾脏上下移动均在1—2厘米范围以内。
肾脏的高度随体位和呼吸而变动,站立时比卧位时低2。
5厘米,呼吸时随膈的升降而上下移动。
肾的体表投影:位于上腹部,左肾上极平剑突处尖部,下极平第10肋下最低点。
右肾下极则稍低于肋下平面,伸入中腹部。
肾的上下极分别离人体正中线2.5厘米和5。
5厘米,瘦弱的人腹肌松弛,用力吸气时,医生可用腰腹双合诊法触得右肾下极.体检时,瘦弱的人腹肌松弛,用力吸气时,医生可以用腰腹双合诊法在肋骨下缘扪及右肾下极,左肾则不易摸到。
临床上将竖脊肌外侧缘与第12肋之间的部位,称为肾区(脊肋角),当肾有病变时,触压或叩击该区,常有压痛或震痛。
(2)肾脏的解剖肾脏为成对的扁豆状实质性器官,位于腹膜后脊柱两旁浅窝中。
约长10—12厘米、宽5-6厘米、厚3-4厘米、重120-150克;左肾较右肾稍大,肾纵轴与脊柱成30度左右角度.肾的外侧缘隆凸,内侧缘中部凹陷,称肾门(renal hilum),是肾盂、血管、神经、淋巴管和输尿管出入门户.这些出入肾门的结构,被结缔组织包裹,合称肾蒂(renal pediculus)。
肾静脉在前,动脉居中,肾盂在后;以上下论则肾动脉在上,静脉在下。
由肾门凹向肾内,有一个较大的腔,称肾窦(renal sinus).窦内含有肾动脉、肾静脉、淋巴管、肾小盏、肾大盏、肾盂和脂肪组织等。
(3)肾脏的被膜肾脏的表面包有三层被膜,由内向外依次为纤维囊、脂肪囊和肾筋膜。