安徽省六校教育研究会2020届高三第二次素质测试语文试卷(带答案)
- 格式:doc
- 大小:147.50 KB
- 文档页数:10
安徽六校教育研究会2020届高三第二次素质测试语文解析及评分标准1.(3分)A(B以偏概全,原文是“二者的合流”;C张冠李戴,选项说的应指“考古”D表述过于绝对)2.(3分)D(原文表说的是“为将来……做了一个很好的铺垫”,这是把未然表述成已然。
)3.(3分)B(原文中并不能得出“说明它比古代文献更加具有真实性”,推断不合理)4.(3分)B(“只有……才”逻辑关系不当,表述过于绝对。
)5.(3分)A(因果关系不当)6.(6分)①加大创业创新型人才的发展和培育,从而带动特色小镇的多方面发展;②充分发挥公共政策在特色小镇建设中的作用机制;③是借助非遗资源的故事转化来加快提升特色小镇的发展速度;④是创造和引导新的经济增长极,建设特色小镇全产业链。
(意思相近即可给分,答对三点给满分)7.(3分)C(煤店老板听见了我的祈求声,并且也打算有所行动。
)8.(6分)①为人虚伪。
对于“我”苦苦哀求,老板娘总是以没有听见为借口而加以推辞和拒绝。
②自私冷漠。
对于“我”寒冬缺煤,难以生存的困境,煤店老板娘不但视而不见,而且也阻挠煤店老板帮助我。
③为富不仁。
煤店老板娘生活条件优越,是那个时代相对富裕的有产者,但对“我”这个生活艰难的无产者却毫无同情心。
(意思正确即可)9.(6分)①人物形象的荒诞。
卡夫卡虚构了一个“骑着木桶飞翔”的人物形象,但“我”是那个时代众多底层小人物中的一员,而“我”借煤事件本身更是来源于作者所处的现实生活——在那个特定时代,底层百姓迫于生存,抛弃尊严,这些都是当时社会现实的真实反映。
人物的荒诞与事件的真实相融合,便于读者更好理解主旨;②动作细节的荒诞。
文中例如“我”骑桶的动作,滚落的姿态,被老板娘用围裙扇走等内容,这些细腻而超现实的刻画,既使作品具有了讽刺的意味,同时也能更好地让读者体会到“我”作为现实世界中处于底层的小人物卑怯而复杂的心理;③结局的荒诞。
最后“我”的结局是浮升到“冰山”,结局的设计令人匪夷所思,但却表意隐晦,使得作品主旨表现为多重性。
2020年某省六校教育研究会高三语文素质测试试卷及答案摘要:安徽省六校教育研究会2020年高三素质测试语文试题(考试时间:150分钟满分:150分)第ⅰ卷(阅读题共66分)一、(9分)阅读下面的文字,完成1~3题。
饮食作为文化的载体,不仅内含着这个民族的文化精神与特征,而且也述说和传达着该民族的文化......安徽省六校教育研究会2020年高三素质测试语文试题(考试时间:150分钟满分:150分)第Ⅰ卷(阅读题共66分)一、(9分)阅读下面的文字,完成1~3题。
饮食作为文化的载体,不仅内含着这个民族的文化精神与特征,而且也述说和传达着该民族的文化传统。
中国饮食与中华文化结合而形成中国特色的“美食”文化。
中国饮食在其发展过程中接受了多少外来食物或饮食方式的影响,但从中人们可以发现一个十分重要的文化现象,即中华饮食文化体现极强的包容性和同化力。
中华饮食一方面吸纳和消化这些外来食品食物的加盟,另一方面又使之统一在中华饮食文化多元化的体系格局中,特别是在这种统一和多元化的建构中使外来的食物成分合理地转变为本土化的内容,在跨文化的组构中完成其本土化的演变。
中国饮食起于中国古代社会生成的农耕文明,因此,北方形成了以小麦为主料的“面食”,南方则因“水文化”的关系演绎为“鱼米之乡”。
而这种历史形成的生活方式,尽管在后来的物质高度发达与饮食水平大幅提升的状态下发生了巨大的变化,但中国饮食最根本的“本土性”的民族本位的生存特质却仍然以不同形式而存在,且构成了中国饮食文化体系最为坚卖的基础。
走遍世界任何一个中国风格的餐馆与酒店,但凡选择“中式餐饮”,上述所有中国“本土化”的饮食要素一定是不可或缺的,只有中国本土饮食原料与中国厨艺的有机结合,才能真正品尝到中国美食的滋味,感悟到中国饮食文化的内在神韵。
从民族饮食文化史的角度察析,中国饮食一面大量吸收了外来食物的品种,另一面又始终保持民族风格与特性不变,这种文化稳定性,究其实质,一个重要因素就是中国饮食在引进、移植、培养外来食物的过程中,一是“接受”,二是“消融”。
安徽六校教育研究会2020届高三第二次素质测试语文注意事项:1.答卷前,考生务必将自己的姓名和座位号填写在答题卡上。
2.回答选择题时,选出每小题答案后,用铅笔把答题卡上对应题目的答案标号涂黑。
如需改动,用橡皮擦干净后,再填涂其他答案标号。
回答非选择题时,将答案写在答题卡上。
写在本试卷上无效。
3.考试结束后,将本试卷和答题卡一并交回。
一、现代文阅读(36分)(一)论述类文本阅读(本题共3小题,9分)阅读下面的文字,完成1~3题。
近年来,艺术考古成了一种时尚,作为一个可以辐射到多个文化领域的学术话题越来越受人们的关注。
艺术考古可以说是一门为适应中国传统的文化艺术研究而诞生的新兴学科,与之相关的学科理论与方法也在近一个世纪的发展过程中逐渐丰富起来,尽管学界对它的学科属性、研究方法仍不断地提出疑议,但是它的迅速发展也是一个有目共睹的事实。
这股热潮其实包含了三个层面的重要意义。
其一,艺术考古与过去紧密相连。
对艺术考古的追捧无疑与非遗保护有密切关系,为什么非遗保护会让艺术考古“发烧”并持续升温呢?实际上这涉及一个我们怎么去看待“非物质文化遗产”的问题。
从概念上讲,无论它是“非物质”文化,还是非“物质文化”,这个术语的重心始终落在“文化”上,值得注意的是,“物质”与“文化”这两个概念虽互为表里,通常我们探讨事物物质层面的时候,就不会去探讨它的文化层面,因为此时后者相当于“精神性”。
我们在讨论“非物质文化”的时候,实际上常常把落脚点放在物质上,此时的“物质”便是文化的“载体”。
这种情况越往历史的早期追溯便越是如此,所以要做好“非遗保护”,首要任务就是要做好“遗产保护”,研究有形的遗产,因此出现“遗产热”,加上此前就存在的“物质文化遗产保护”机构与机制,二者的合流必然会给艺术考古热添薪加火。
其二,艺术考古可以为当下提供资源。
艺术考古与考古不一样,考古重在解决出土文物的定性问题,通过研究确定它在历史时空中的位置,而艺术考古则更强调发掘隐藏在文物遗存背后的历史与文化讯息,后者可以为当下提供很多文化资源,也可以直接转化为可利用的学术资源,这些资源可以弥补传统艺术史研究的不足。
高三语文第二次素质测试试题注意事项:1.答卷前,考生务必将自己的姓名和座位号填写在答题卡上。
2.回答选择题时,选出每小题答案后,用铅笔把答题卡上对应题目的答案标号涂黑。
如需改动,用橡皮擦干净后,再填涂其他答案标号。
回答非选择题时,将答案写在答题卡上。
写在本试卷上无效。
3.考试结束后,将本试卷和答题卡一并交回。
一、现代文阅读(36分)(一)论述类文本阅读(本题共3小题,9分)阅读下面的文字,完成1~3题。
近年来,艺术考古成了一种时尚,作为一个可以辐射到多个文化领域的学术话题越来越受人们的关注。
艺术考古可以说是一门为适应中国传统的文化艺术研究而诞生的新兴学科,与之相关的学科理论与方法也在近一个世纪的发展过程中逐渐丰富起来,尽管学界对它的学科属性、研究方法仍不断地提出疑议,但是它的迅速发展也是一个有目共睹的事实。
这股热潮其实包含了三个层面的重要意义。
其一,艺术考古与过去紧密相连。
对艺术考古的追捧无疑与非遗保护有密切关系,为什么非遗保护会让艺术考古“发烧”并持续升温呢?实际上这涉及一个我们怎么去看待“非物质文化遗产”的问题。
从概念上讲,无论它是“非物质”文化,还是非“物质文化”,这个术语的重心始终落在“文化”上,值得注意的是,“物质”与“文化”这两个概念虽互为表里,通常我们探讨事物物质层面的时候,就不会去探讨它的文化层面,因为此时后者相当于“精神性”。
我们在讨论“非物质文化”的时候,实际上常常把落脚点放在物质上,此时的“物质”便是文化的“载体”。
这种情况越往历史的早期追溯便越是如此,所以要做好“非遗保护”,首要任务就是要做好“遗产保护”,研究有形的遗产,因此出现“遗产热”,加上此前就存在的“物质文化遗产保护”机构与机制,二者的合流必然会给艺术考古热添薪加火。
其二,艺术考古可以为当下提供资源。
艺术考古与考古不一样,考古重在解决出土文物的定性问题,通过研究确定它在历史时空中的位置,而艺术考古则更强调发掘隐藏在文物遗存背后的历史与文化讯息,后者可以为当下提供很多文化资源,也可以直接转化为可利用的学术资源,这些资源可以弥补传统艺术史研究的不足。
合肥市2020年高三第二次教学质量检测语文试题(考试时间:150分钟满分:150 分)注意事项:1.答题前,务必在答题卡和答题卷规定的地方填写自己的姓名、准考证号和座位号后两位。
2.答题时,每小题选出答案后,用2B铅笔把答题卡上对应题目的答案标号涂黑。
如需改动,用橡皮擦干净后,再选涂其他答案标号。
3.答题时,必须使用0.5毫米的黑色墨水签字笔在答题卷上....书写,要求字体工整、笔迹清晰。
作图题可先用铅笔在答题卷...规定的位置绘出,确认后再用0.5毫米的黑色墨水签字笔描清楚。
必须在题号所指示的答题区域作答,超出答题区.....域书写的答案无效.............。
........,.在试题卷、草稿纸上答题无效4.考试结束,务必将答题卡和答题卷一并上交。
一、现代文阅读(36分)(一)论述类文本阅读(本题共3小题,9分)阅读下面的文字,完成1-3题。
神思与想象是分属于中西文学理论的两个不同范畴。
二者的义理和内涵之隔表现在许多方面,最为典型的是心理特征和思维特征两个方面。
神思的心理特征是虛静,想象的心理特征是记忆;神思的思维特征是超越时空,想象的思维特征是化解综合。
然而,神思与想象也有融合、融通的地方。
无论如何,神思和想象在中西方各自的语境中都是直觉思维,赞美神思或想象,就是赞美直觉,肯定直觉在文学艺术创作和审美中的重大意义。
这是神思和想象之融的一个重要体现。
神思与想象之融的另一个方面是,它们都是虚构。
中西文学理论分别肯定了神思或想象的虚构性。
陆机说:“虽离方而通圆,期穷形而尽相”(《文赋)》)神思的开展是“离方通圆”的、即离开事物本身去描述这个事物。
这个物象是方的,作家不要直接说它是方的,应该离开它的方的形状去说它是方的。
同样,那个物象是圆的,也不要直接说它是圆的,应该离开它的圆的形状去说它是圆的。
这就是离形得似,也就是陆机所说的“穷形尽相”。
刘勰也说:“夫神思方运,万途竞萌,规矩虚位,刻镂无形。
安徽六校教育研究会2020届高三第二次素质测试语文注意事项:1.答卷前,考生务必将自己的姓名和座位号填写在答题卡上。
2.回答选择题时,选出每小题答案后,用铅笔把答题卡上对应题目的答案标号涂黑。
如需改动,用橡皮擦干净后,再填涂其他答案标号。
回答非选择题时,将答案写在答题卡上。
写在本试卷上无效。
3.考试结束后,将本试卷和答题卡一并交回。
一、现代文阅读(36分)(一)论述类文本阅读(本题共3小题,9分)阅读下面的文字,完成1~3题。
近年来,艺术考古成了一种时尚,作为一个可以辐射到多个文化领域的学术话题越来越受人们的关注。
艺术考古可以说是一门为适应中国传统的文化艺术研究而诞生的新兴学科,与之相关的学科理论与方法也在近一个世纪的发展过程中逐渐丰富起来,尽管学界对它的学科属性、研究方法仍不断地提出疑议,但是它的迅速发展也是一个有目共睹的事实。
这股热潮其实包含了三个层面的重要意义。
其一,艺术考古与过去紧密相连。
对艺术考古的追捧无疑与非遗保护有密切关系,为什么非遗保护会让艺术考古“发烧”并持续升温呢?实际上这涉及一个我们怎么去看待“非物质文化遗产”的问题。
从概念上讲,无论它是“非物质”文化,还是非“物质文化”,这个术语的重心始终落在“文化”上,值得注意的是,“物质”与“文化”这两个概念虽互为表里,通常我们探讨事物物质层面的时候,就不会去探讨它的文化层面,因为此时后者相当于“精神性”。
我们在讨论“非物质文化”的时候,实际上常常把落脚点放在物质上,此时的“物质”便是文化的“载体”。
这种情况越往历史的早期追溯便越是如此,所以要做好“非遗保护”,首要任务就是要做好“遗产保护”,研究有形的遗产,因此出现“遗产热”,加上此前就存在的“物质文化遗产保护”机构与机制,二者的合流必然会给艺术考古热添薪加火。
其二,艺术考古可以为当下提供资源。
艺术考古与考古不一样,考古重在解决出土文物的定性问题,通过研究确定它在历史时空中的位置,而艺术考古则更强调发掘隐藏在文物遗存背后的历史与文化讯息,后者可以为当下提供很多文化资源,也可以直接转化为可利用的学术资源,这些资源可以弥补传统艺术史研究的不足。
合肥市2020年高三第二次教学质量检测语文试题(考试时间:150分钟满分:150分)注意事项:1.答题前,务必在答题卡和答题卷规定的地方填写自己的姓名、准考证号和座位号后两位。
2.答题时,每小题选出答案后,用2B铅笔把答题卡上对应题目的答案标号涂黑。
如需改动,用橡皮擦干净后,再选涂其他答案标号。
3.答题时,必须使用0.5毫米的黑色墨水签字笔在答题卷上书写,要求字体工整、笔迹清晰。
作图题可先用铅笔在答题卷规定的位置绘出,确认后再用0.5毫米的黑色墨水签字笔描清楚。
必须在题号所指示的答题区域作答,超出答题区域书写的答案无效,在试题卷、草稿纸上答题无效。
4.考试结束,务必将答题卡和答题卷一并上交。
一、现代文阅读(36分)(一)论述类文本阅读(本题共3小题,9分)阅读下面的文字,完成1~3题。
神思与想象是分属于中西文学理论的两个不同范畴。
二者的义理和内涵之隔表现在许多方面,最为典型的是心理特征和思维特征两个方面。
神思的心理特征是虚静,想象的心理特征是记忆;神思的思维特征是超越时空,想象的思维特征是化解、综合。
然而,神思与想象也有融合、融通的地方。
无论如何,神思和想象在中西方各自的语境中都是直觉思维,赞美神思或想象,就是赞美直觉,肯定直觉在文学艺术创作和审美中的重大意义。
这是神思和想象之融的一个重要体现。
神思与想象之融的另一个方面是,它们都是虚构。
中西文学理论分别肯定了神思或想象的虚构性。
陆机说:“虽离方而遁圆,期穷形而尽相。
”(《文赋》)神思的开展是“离方遁圆”的,即离开事物本身去描述这个事物。
这个物象是方的,作家不要直接说它是方的,应该离开它的方的形状去说它是方的。
同样,那个物象是圆的,也不要直接说它是圆的,应该离开它的圆的形状去说它是圆的。
这就是离形得似,也就是陆机所说的“穷形尽相”。
刘勰也说:“夫神思方运,万途竞萌,规矩虚位,刻镂无形。
”(《文心雕龙·神思》)所谓“规矩虚位,刻镂无形”,就是虚构,通过作家的虚构,把无形的东西写得有形。
安徽六校教育研究会2020届高三第二次素质测试语文注意事项:1.答卷前,考生务必将自己的姓名和座位号填写在答题卡上。
2.回答选择题时,选出每小题答案后,用铅笔把答题卡上对应题目的答案标号涂黑。
如需改动,用橡皮擦干净后,再填涂其他答案标号。
回答非选择题时,将答案写在答题卡上。
写在本试卷上无效。
3.考试结束后,将本试卷和答题卡一并交回。
一、现代文阅读(36分)(一)论述类文本阅读(本题共3小题,9分)阅读下面的文字,完成1~3题。
近年来,艺术考古成了一种时尚,作为一个可以辐射到多个文化领域的学术话题越来越受人们的关注。
艺术考古可以说是一门为适应中国传统的文化艺术研究而诞生的新兴学科,与之相关的学科理论与方法也在近一个世纪的发展过程中逐渐丰富起来,尽管学界对它的学科属性、研究方法仍不断地提出疑议,但是它的迅速发展也是一个有目共睹的事实。
这股热潮其实包含了三个层面的重要意义。
其一,艺术考古与过去紧密相连。
对艺术考古的追捧无疑与非遗保护有密切关系,为什么非遗保护会让艺术考古“发烧”并持续升温呢?实际上这涉及一个我们怎么去看待“非物质文化遗产”的问题。
从概念上讲,无论它是“非物质”文化,还是非“物质文化”,这个术语的重心始终落在“文化”上,值得注意的是,“物质”与“文化”这两个概念虽互为表里,通常我们探讨事物物质层面的时候,就不会去探讨它的文化层面,因为此时后者相当于“精神性”。
我们在讨论“非物质文化”的时候,实际上常常把落脚点放在物质上,此时的“物质”便是文化的“载体”。
这种情况越往历史的早期追溯便越是如此,所以要做好“非遗保护”,首要任务就是要做好“遗产保护”,研究有形的遗产,因此出现“遗产热”,加上此前就存在的“物质文化遗产保护”机构与机制,二者的合流必然会给艺术考古热添薪加火。
其二,艺术考古可以为当下提供资源。
艺术考古与考古不一样,考古重在解决出土文物的定性问题,通过研究确定它在历史时空中的位置,而艺术考古则更强调发掘隐藏在文物遗存背后的历史与文化讯息,后者可以为当下提供很多文化资源,也可以直接转化为可利用的学术资源,这些资源可以弥补传统艺术史研究的不足。
2020届安徽省六校教育研究会高三第二次模拟考试语文★祝考试顺利★注意事项:1、考试范围:高考范围。
2、试题卷启封下发后,如果试题卷有缺页、漏印、重印、损坏或者个别字句印刷模糊不清等情况,应当立马报告监考老师,否则一切后果自负。
3、答题卡启封下发后,如果发现答题卡上出现字迹模糊、行列歪斜或缺印等现象,应当马上报告监考老师,否则一切后果自负。
4、答题前,请先将自己的姓名、准考证号用0.5毫米黑色签字笔填写在试题卷和答题卡上的相应位置,并将准考证号条形码粘贴在答题卡上的指定位置。
用2B铅笔将答题卡上试卷类型A后的方框涂黑。
5、选择题的作答:每个小题选出答案后,用2B铅笔把答题卡上对应题目的答案标号涂黑。
写在试题卷、草稿纸和答题卡上的非选择题答题区域的答案一律无效。
6、主观题的作答:用签字笔直接答在答题卡上对应的答题区域内。
写在试题卷、草稿纸和答题卡上的非答题区域的答案一律无效。
如需改动,先划掉原来的答案,然后再写上新答案;不准使用铅笔和涂改液。
不按以上要求作答无效。
7、保持答题卡卡面清洁,不折叠,不破损,不得使用涂改液、胶带纸、修正带等。
8、考试结束后,请将本试题卷、答题卡、草稿纸一并依序排列上交。
一、现代文阅读(36分)(一)论述类文本阅读(9分)阅读下面的文字,完成1~3题。
从古典到现代,再到后现代,我们见证了艺术与世界从“不即不离”到“拉开距离”,再到“距离消蚀”的过程。
在古典的艺术话语体系中,如何借助线条、光影、色彩等手段,创造出如其所见、所知、所感的视觉真实,是艺术家的首要任务。
所谓视觉真实,是指在接受者的观看模式中,造型艺术的符号与它所再现的世界之间具有“似真性”。
之所以说“似真”,是因为艺术符号再现的不是实在的世界,而是表象的世界。
艺术与世界的关系妙就妙在似与不似,不即不离,既贴近生活,又融合了艺术家创造性的想象。
艺术的世界虽是幻象,但具有接受效果上的真实感。
说它是幻象,一是因为艺术的再现是一种创造性过程,艺术效果取决于再现的媒介、对象与技艺;二是因为艺术的再现是一种“观物取象”的抽象过程,再现什么、如何再现,取决于艺术家观察自然的眼光或图式。
安徽省2020年六区第二次联考试卷语 文注意事项:1.你拿到的试卷满分150分(其中卷面书写占5分),考试时间为150分钟㊂2.试卷包括 试题卷”和 答题卷”两部分㊂请务必在 答题卷∙∙∙”上答题,在 试题卷”上答题无效㊂3.答题过程中,你可以随时使用所带的‘新华字典“㊂4.考试结束后,请将 试题卷”和 答题卷”一并交回㊂一㊁语文积累与综合运用(35分)1.默写古诗文中的名句名篇㊂(10分)(1)补写出下列名句中的上句或下句㊂(任选其中6句)(6分)①,征于色发于声而后喻㊂ (孟子‘生于忧患死于安乐“)②海内存知己,㊂ (王勃‘送杜少府之任蜀州“)③,风正一帆悬㊂ (王湾‘次北固山下“)④白头搔更短,㊂ (杜甫‘春望“)⑤,夜泊秦淮近酒家㊂ (杜牧‘泊秦淮“)⑥,自缘身在最高层㊂ (王安石‘登飞来峰“)⑦予独爱莲之出淤泥而不染,㊂ (周敦颐‘爱莲说“)⑧夕阳西下,㊂ (马致远‘天净沙秋思“)(2)补写苏轼的‘水调歌头㊃明月几时有“㊂(4分),,此事古难全㊂,㊂2.阅读下面的文字完成(1)~(4)题㊂(9分)油菜花的金黄是底色,一缕缕淡蓝色的炊烟在黄色的海洋上l iáo( )绕着,色调雅致悦目,那才是真正的秀色可餐㊂油菜花平平展展地铺开,炊烟袅袅娜娜地往上升腾,动静相宜,平直参差,画面感强烈而优美,你就如同看到一个蔓妙的舞者在黄地毯上作柔美的p iān( )跹㊂(1)根据拼音写出相应的汉字,给加点字注音㊂(3分)l iáo( )绕 袅袅娜娜∙( ) p iān( )跹(2)文中有错别字的一个词是 ”这个词的正确写法是 ”㊂(2分)(3) 秀色可餐”在文中的意思是 ㊂(2分)(4)本段文字主要运用了㊁等修辞方法㊂(2分)3.运用课外阅读积累的知识,完成(1)~(2))题㊂(4分)(1)行者闻言,大惊失色,心中暗想道: 又是冤家了!当年伏了 A ,说是这厮养的㊂前在那解阳山破儿洞遇他叔子,尚且不肯与水,要做报仇之意,今又遇他父母,怎生借得这扇子耶?”以上文段出自‘西游记“,文中的A是,他被观音收服做了㊂(2)‘钢铁是怎样炼成的“中在发电厂工作的朱赫来教保尔㊂保尔在公园散步㊁钓鱼,渐渐和(人名)建立了友谊㊂4.九年级1班将围绕 继承中国传统文化之中国诗词”开展活动,其中的一些问题,请你参与解决㊂(12分)(1)请使用比喻或对偶的修辞手法,给本次活动拟写一则宣传标语㊂(4分)(2)为了让同学们能领略到中国诗词之美,准备于4月17日下午3点在班级举行诗词诵读比赛,打算邀请语文王老师来做评委,作为班委的你前去邀请,你该怎么说㊂(4分)语文试卷 第1 页语文试卷 第2 页(3)班级同学为本次诗词诵读比赛活动写了一段结束语,其中一些句子有语病,请你按要求帮他修改㊂(4分)[A ]通过开展诗词诵读活动,使我们良好的阅读习惯得到培养,同时增长了知识,发展了智力,活跃了思维,陶冶了情操,[B ]弘扬并传承了中华优秀文化㊂①[A ]句存在成分残缺的语病,应修改为 ②[B ]句存在语序不当的语病,应修改为二㊁阅读(55分)阅读下面的文字,分别回答问题㊂【一】多彩陶碗 (22分)①莫斯塔尔有个古色古香的老桥区,区内有奈街,五光十色,风情万种㊂ ②这天,明艳的阳光泼洒在身上,像金色的香槟酒㊂我和女儿,怀着满满的欢喜,慢慢逛,细细看㊂丝绸㊁铜雕㊁银器㊁木雕,都是精品㊂逛着逛着,女儿突然驻足,炯炯的目光里,有一见钟情的狂热㊂③那家店铺,琳琅满目地摆着多彩陶碗㊂ ④每一只碗都有着截然不同的设计,像是一幅幅圆圆地卷放着的抽象画,五彩斑斓㊂ ⑤我在碗里听到了音乐,我在碗里看到了故事;我和女儿,一起落入了一个充满童话色彩的神秘王国里㊂⑥女儿痴痴地看,然后,说: 我要买㊂”那语调,有着不容反对的坚毅,有着不容劝说的固执㊂⑦旅居伦敦的她,喜欢烹饪,常常在周末邀约好友到家里共进晚餐㊂她认为使用这种充满了艺术美的大碗小碗盛放食物,食物也会溢满梦幻的味道㊂⑧店主是个好脾气的中年女子,她把多彩陶碗一个一个小心翼翼地摆放在地上,让我们挑选㊂我们母女轻声细气地讨论着,生怕嗓音一大,会把那些精致的陶碗震裂㊂每一只碗都掇富魅力地展现着自己的风格,或冷隽或柔婉,或朴拙或雅丽,或端庄或奔放;每一只沉默的碗,都在无声地叙述着一个古老的传说㊂把这样的碗带回家,满屋喧喧嚣嚣的,都是听之不尽的故事㊂环肥燕瘦,各有千秋㊂此刻,取舍竟是如此困难㊂我们拿起又放下,放下再拿起,如此反反复复,几经折腾,终于选定了㊂⑨大碗㊁中碗㊁小碗,各挑了八个㊂ ⑩沉甸甸的多彩陶碗,非常坠手㊂我提醒女儿: 这些碗,不能托运啊,只能手提㊂”她露出了 赴汤蹈火也心甘”的表情,说道: 没问题,我别的东西不买,就买这个㊂”又问: 妈妈,您为什么不买呀?”我微笑不语㊂旅行经年,我早已过了看见奇珍异物就买的人生阶段了㊂一切的一切,都是过眼云烟,看过了,便算是拥有了㊂女儿将多彩陶碗一层一层地用报纸包了,千山万水一路上呵护备至地提着返回伦敦,那种如履薄冰的小心,那种溢于言表的兴奋,好似手里提着的是一个初生的巨型婴儿㊂返回伦敦不久,女儿便呼朋唤友前来用餐㊂事后,在电话中告诉我,多彩陶碗把一桌朋友的眸子都照得晶晶发亮,大家击节叹赏㊂女儿很起劲地侍弄着她的多彩陶碗,每逢周末,便烹煮各式各样的菜肴与碗进行搭配㊂她意兴勃勃地说,每只碗都有自个儿的性格,唯有煮出与它们情投意合∙∙∙∙的食物,才能村托出它们超尘绝俗的美丽㊂女儿发现,多彩陶碗用以盛放白白的大米饭或者是清澈的汤水,最能凸显它的美丽;如果放的是汁液浓稠的肉类,会玷污它的色彩,会糟蹋它的图案㊂我心想:嘿,这不是本末倒置呜?原该是配角的碗碟,现在,不但喧宾夺主地成了饭桌上的焦点,而且,还主宰碗里乾坤哪!过了一段日子,女儿竟然绝口不提多彩陶碗了㊂问起时,她意兴阑珊地说: 在碗柜里搬出搬进,很麻烦;再说,沉甸甸的,清洗也不容易呀!”7多彩陶碗完完全全地失宠了㊂8对于处在见了宝贝”就心喜必买阶段的旅者来说,这是必经的道路,也是必交的学费㊂ 9在我家里,被打入冷宫而不见天日∙∙∙∙的东西,数不胜数㊂而这些 昔日的宝贝”,都是我千辛万苦地抱着,提着,跋山涉水地捎回来的!(本文有改动)5.在空格中填入恰当的文字,补全女儿对陶碗情感态度的变化过程㊂(6分)A →B.小心挑选,反复取舍→C →D.起劲地侍弄→E6.指出加点词语在文中的含义㊂(4分)(1)她意兴勃勃地说,每只碗都有自个儿的性格,唯有煮出与它们情投意合∙∙∙∙的食物,才能衬托出它们超尘绝俗的美丽㊂(2)在我家里,被打入冷宫而不见天日∙∙∙∙的东西,数不胜数7.从修辞的角度赏析下面的句子㊂(3分)每一只碗都有着截然不同的设计,像是一幅幅圆圆地卷放着的抽象画,五彩斑斓㊂8.第⑧段作者为什么详细描写陶碗?联系全文分析其作用㊂(4分)9.如何理解第18段这句话所要表达的意思?请结合生活体验谈谈你的看法㊂(5分)【二】V R将怎样改变我们的生活 (18分)戴上一个特制头盔,你就可以 身临其境”地站在火星上,直观感受这颗星球的奥秘;在房地产交易中,它可以立体呈现公寓房,让买家对室内状况一目了然,而无需每次都去实地看房;它还可以构建一个虚拟机舱,加入飞机颠簸等状况,帮助特定人群减缓飞行恐惧感 这些听上去不可思议的场景,都可以借助 虚拟现实(V R)”技术得以实现㊂那么,V R到底是什么?它将怎样改变我们的生活?V R,是英文V i r t u a l R e a i t y的简称,意为虚拟现实㊂这种新兴技术能利用计算机图形系统和各种接口设备,包括数据手套㊁眼球跟踪装置㊁超声波头部跟踪器㊁摄录像设备㊁语音识别与合成等,生成可交互的㊁提供沉浸感觉的三维世界㊂与3D的 视觉欺骗”不同,V R不仅能让用户完全∙∙融入虚拟环境,真假难分,还能捕捉用户的意图㊁举动,及时∙∙进行调整和互动㊂报告显示,我国的V R潜在用户达2.86亿㊂预计到2020年,V R市场规模有望超过550亿元㊂V R应用系统一般分为三个部分:一是体感输入,通过数据手套㊁摄像头等捕捉人的手㊁头等肢体姿态㊂二是虚拟三维场景㊂V R与3D最直观的区别就在于,V R实现了720度全景无死角㊂720度全景,即指在水平360度的基础上,增加垂直360度的范围,能看到 天”和 地”的全景㊂ 三是显示与反馈,使用屏幕或投影将虚拟场景显示出来,并通过多自由度运动平台等反馈力和运动㊂其中,最有意思的是触觉反馈㊂当使用者玩射击游戏时穿上一件V R护具,它能够模拟出中弹的感觉㊂从目前的情况来看,V R主要有六大应用领域,分别是娱乐社交㊁医疗保健㊁销售㊁教育㊁工程设计和军事训练㊂总之,V R技术可能会提升个人能力㊁改变人类生活,但其长远影响值得慎重研判㊂一个基本准则应当明确,即避免现实生活与虚拟生活的混淆㊂(摘自‘解放日报“有删改) 10.请给 V R”下一个定义㊂(3分)11.选文从几个方面介绍介绍 V R”?(3分)12.分析下列句子中加点词语的表达效果㊂(4分)与3D的 视觉欺骗”不同,V R不仅能让用户完全∙∙融入虚拟环境,真假难分,还能捕捉用户的意图㊁举动,及时∙∙进行调整和互动㊂语文试卷 第3 页13.下列对文章内容的理解,不正确∙∙∙的一项是( )(3分)A.戴上特制头盔,可以 身临其境”地站在火星上;构建虚拟机舱,可以感受飞机颠簸等状况㊂这些场景,都可以借助 虚拟现实(V R)”技术得以实现㊂B.报告显示,我国的V R潜在用户达2.86亿㊂预计到2020年,V R市场规模将超过550亿元㊂C.V R与3D最直观的区别就在于,V R实现了720度全景无死角,能看到 天”和 地”的全景㊂D.V R技术最有意思的是触觉反馈㊂当使用者玩射击游戏时穿上一件V R护具,它能够模拟出中弹的感觉㊂14.结合链接材料,谈谈对 V R技术可能会提升个人能力㊁改变人类生活,但其长远影响值得慎重研判㊂”这句话的理解㊂(5分)『链接』 V R与各行各业的结合,还可能带来一些哲学困惑㊂如不少家长担心:普通的2D㊁3D游戏,甚至连斗地主㊁打C S都能让不少青少年沉迷其中而无暇学习,更别提V R游戏了!【三】 (15分)【甲】山不在高,有仙则名㊂水不在深,有龙则灵㊂斯是陋室,惟吾德馨㊂苔痕上阶绿,草色入帘青㊂谈笑有鸿儒,往来无白丁㊂可以调素琴,阅金经㊂无丝竹之乱耳,无案牍之劳形㊂南阳诸葛庐,西蜀子云亭㊂孔子云:何陋之有?【乙】臣本布衣,躬耕于南阳,苟全性命于乱世,不求闻达于诸侯㊂先帝不以臣卑鄙,猥自枉屈,三顾臣于草庐之中,咨臣以当世之事,由是感激,遂许先帝以驱驰㊂后值倾覆,受任于败军之际,奉命于危难之间,尔来二十有一年矣㊂15.解释下列加点词在文中的意思㊂(5分)(1)惟吾德馨∙( ) (2)苔痕上∙阶绿( )(3)先帝不以臣卑鄙∙∙( ) (4)三顾∙臣于草庐之( ) (5)遂许先帝以驱驰∙∙( )16.翻译下列句子㊂(4分)(1)无丝竹之乱耳,无案牍之劳形㊂(2)苟全性命于乱世,不求闻达于诸侯㊂17.划分句子的朗读节奏㊂(2分)(每句只断一处,用 /”)(1)谈笑有鸿儒 (2)受任于败军之际18.联系选文具体内容,说说【甲】文中的主人公与【乙】文中的诸葛亮有什么共同的性格特点㊂(4分)三㊁写作(55分)19.请以 在中成长”为题,写一篇作文㊂【提示与要求】(1)请从 逆境”㊁ 呵护”㊁ 奋斗”㊁ 磨练”中选择一个词语将题目补充完整㊂(2)可以大胆选择你最能驾驭的文体进行写作㊂(3)文中不要出现真实的地名㊁校名㊁人名等,否则会被扣分㊂(4)抄袭是一种不良行为,相信你不会照搬别人的文章,否则会影响你的成绩㊂(5)考虑到内容的充实,文章不少于600字㊂语文试卷 第4 页。
某省某市某六校2020届高三语文下学期2月联考试卷及答案摘要:安徽安庆市城区六校2020届高三下学期2月联考语文试题(考试日期:2020年2月7日上午)本试卷分为第ⅰ卷(阅读题)和第ⅱ卷(表达题)。
全卷满分150分,考试时间150分钟第ⅰ卷阅读题(66分)一、(9分)阅读下面文字,完成1~3题在怀疑的......安徽安庆市城区六校2020届高三下学期2月联考语文试题(考试日期:2020年2月7日上午)本试卷分为第Ⅰ卷(阅读题)和第Ⅱ卷(表达题)。
全卷满分150分,考试时间150分钟第Ⅰ卷阅读题(66分)一、(9分)阅读下面文字,完成1~3题在怀疑的时代依然需要信仰卢新宁①谢谢你们叫我回家。
让我有幸再次聆听老师的教诲,分享我亲爱的学弟学妹们的特殊喜悦。
如果把生活比作一段将理想“变现”的历程,我们只是一叠面额有限的现钞,而你们是即将上市的股票。
从一张白纸起步的书写,前程无远弗届,一切皆有可能。
面对你们,我甚至缺少一分抒发“过来人”心得的勇气。
②跟你们一样,我曾在中文系就读,青涩的背影也曾被燕园的阳光,定格在五院青藤缠满的绿墙上。
但那是上个世纪的事了,我们之间横亘着20多年的时光。
我们那时的中国依然贫穷却豪情万丈,而今天这个世界第二大经济体,还在苦苦寻找迷失的幸福,无数和你们一样的青年喜欢用“囧”形容自己的处境。
③其实,你们这一代人,有着远比我们当年更优越的条件,更广博的见识,更成熟的内心,站在更高的起点。
④我们想说的是,站在这样高的起点,由北大中文系出发,你们不缺前辈大师的庇荫,更不少历史文化的熏染。
《诗经》《楚辞》的世界,老庄孔孟的思想,李白杜甫的词章,构成了你们生命中最为激荡的青春时光。
我不需要提醒你们,未来将如何以具体琐碎消磨这份浪漫与绚烂;也不需要提醒你们,人生将以怎样的平庸世故,消解你们的万丈雄心;更不需要提醒你们,走入社会,要如何变得务实与现实,因为你们终将以一生浸淫其中。
⑤我唯一的害怕,是你们已经不相信了——不相信规则能战胜潜规则,不相信学场有别于官场,不相信学术不等于权术,不相信风骨远胜于媚骨。
安徽六校教育研究会2020届高三第二次素质测试语文注意事项:1.答卷前,考生务必将自己的姓名和座位号填写在答题卡上。
2.回答选择题时,选出每小题答案后,用铅笔把答题卡上对应题目的答案标号涂黑。
如需改动,用橡皮擦干净后,再填涂其他答案标号。
回答非选择题时,将答案写在答题卡上。
写在本试卷上无效。
3.考试结束后,将本试卷和答题卡一并交回。
一、现代文阅读(36分)(一)论述类文本阅读(本题共3小题,9分)阅读下面的文字,完成1~3题。
近年来,艺术考古成了一种时尚,作为一个可以辐射到多个文化领域的学术话题越来越受人们的关注。
艺术考古可以说是一门为适应中国传统的文化艺术研究而诞生的新兴学科,与之相关的学科理论与方法也在近一个世纪的发展过程中逐渐丰富起来,尽管学界对它的学科属性、研究方法仍不断地提出疑议,但是它的迅速发展也是一个有目共睹的事实。
这股热潮其实包含了三个层面的重要意义。
其一,艺术考古与过去紧密相连。
对艺术考古的追捧无疑与非遗保护有密切关系,为什么非遗保护会让艺术考古“发烧”并持续升温呢?实际上这涉及一个我们怎么去看待“非物质文化遗产”的问题。
从概念上讲,无论它是“非物质”文化,还是非“物质文化”,这个术语的重心始终落在“文化”上,值得注意的是,“物质”与“文化”这两个概念虽互为表里,通常我们探讨事物物质层面的时候,就不会去探讨它的文化层面,因为此时后者相当于“精神性”。
我们在讨论“非物质文化”的时候,实际上常常把落脚点放在物质上,此时的“物质”便是文化的“载体”。
这种情况越往历史的早期追溯便越是如此,所以要做好“非遗保护”,首要任务就是要做好“遗产保护”,研究有形的遗产,因此出现“遗产热”,加上此前就存在的“物质文化遗产保护”机构与机制,二者的合流必然会给艺术考古热添薪加火。
其二,艺术考古可以为当下提供资源。
艺术考古与考古不一样,考古重在解决出土文物的定性问题,通过研究确定它在历史时空中的位置,而艺术考古则更强调发掘隐藏在文物遗存背后的历史与文化讯息,后者可以为当下提供很多文化资源,也可以直接转化为可利用的学术资源,这些资源可以弥补传统艺术史研究的不足。
所谓的文化传承,就是要把“文化传统”之火炬传递下去,为此要做的一项基本工作就是把我们这个文明中被证实为成功的经验提取出来,并将其发扬光大。
连续剧《芈月传》的剧组为了还原历史,服装造型设计师还特意考证了秦代的染色水平,证明当时的染色水平已经很高,并不像观众所传言的那样,“服装色彩过于艳丽”,当时的染色水平已经能够染出各种鲜艳的颜色,只是要将颜色固定比较困难而已。
艺术考古的当下价值不仅体现在娱乐业,在其他产业(如文创产业)上也同样可以做出重要的贡献。
其三,艺术考古为未来提供鉴照。
艺术考古的努力可以为人们判断未来世界的发展、演变趋势提供有价值的历史参照。
在大多数情况下,中国古代典籍中都挟带着“为尊者讳,为亲者讳,为贤者讳”的著述传统,以及出于各种目的而进行的任意篡改和删削的习性,何况还有层累的误差。
而艺术考古则具有对历史叙事进行纠偏的功能,甚至补充史实和填补空白的功能,通过对地下出土文物的考察、研判,重新评估传世史料的价值,在双重证据或多重证据的基础上,从史料中剥离出更加接近事实的精髓。
艺术考古研究,以古物为原料,以当下为契机,以未来为导向,把中国文化发展洪流中的点(遗址、文物等)、线(文化发展规律)、面(文化带、文化走廊等)全面激活,由它所带来的古物新知正通过“一带一路”战略和孔子学院等,把亚欧和非洲这些古代世界文化长廊串联起来,为将来更加全面、立体地诠释世界文化生态做了一个很好的铺垫。
(摘编自练春海《艺术考古研究热冷之思》)1.下列关于原文内容的理解和分析,正确的一项是(3分)A.艺术考古作为新兴学科,近一个世纪与它相关的学科理论与方法得到了发展。
B.确保“物质文化遗产保护”机构与机制的完善,有利于艺术考古的持续升温。
C.艺术考古主要解决出土文物的定性问题,通过研究明确其历史上的时空定位。
D.做好文化传承的工作只需要我们提取文明中成功的经验,同时将其发扬光大。
2.下列对原文论证的相关分析,不正确的一项是(3分)A.文章开篇从人们关注的现象引出论述的话题,再从三个并列的角度展开具体论述。
B.文章以总分总的结构形式,按照时间顺序,从不同的角度来阐释艺术考古的影响。
C.文章以《芈月传》为例,意在阐释艺术考古对当下娱乐产业所起到的积极的作用。
D.文章末尾收束全文,高度评价了艺术考古为诠释世界文化生态所做的有益的铺垫。
3.根据原文内容,下列说法不正确的一项是(3分)A.虽然艺术考古在学术上受到学者们不断地质疑,但它的快速发展也是众所周知的。
B.艺术考古可以对历史材料进行纠正和填充,这说明它比古代文献更加具有真实性。
C.传统艺术史研究的不足可以由艺术考古提供的文化资源和转化来的学术资源弥补。
D.纵观全文,艺术考古作为能辐射到多个文化领域的学术话题愈发受到人们的关注。
(二)实用类文本阅读(本题共3小题,12分)阅读下面的文字,完成4~6题。
材料一:创业创新型人才是特色文化小镇的灵魂,能够带动企业创新、产品创新、服务创新和管理创新等。
一是引进领军人才。
对于特色文化小镇而言,要积极加强与艺术家、国家级的工艺美术大师、非物质文化遗产传承人等文化艺术领军人才的沟通和合作,依托国际国内知名的艺术家及科研和工作团队,进行特色文化小镇的主题定位,内涵挖掘以及特色塑造。
将艺术家的创作与小镇整体风格设计,产业业态设计相融合。
领军人才对于特色文化小镇的培育和建设可以起到“四两拨千斤”的作用。
二是支持和培育创业者。
特色文化小镇承载着“大众创业,万众创新”的使命和任务。
要加强小镇的宣传营销,主动与高等院校相联系,向在校大学生和即将毕业的大学生主动推销小镇,让他们认识小镇,了解小镇,增加对小镇的认同感,鼓励他们在小镇进行专职和兼职的创业。
三是鼓励和培养农村创业创新人才。
当地居民有着和特色文化小镇的深深融入感,具有一定的资源和人脉关系,更有利于破除与特色文化小镇相关主体之间的社会隔阂。
要对当地手工技艺人士和德高望重人士以及当地居民积极鼓励和培养。
出台小镇津贴等一些鼓励政策,争取培养更多的农村创新者为特色文化小镇培育和建设做贡献。
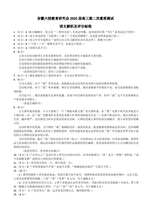
(摘编自纪芬叶《关于特色文化小镇创新生态系统的思考》)材料二:在特色小镇建设过程中,土地、人才、金融、财政、环境等公共政策引导社会公众进行人力、物力、财力等资源的准备,进而实现特色小镇的科学协调可持续发展。
如图所示:公共政策在特色小镇建设中的作用机制(摘编自丁雨洁等《特色小镇建设的公共政策现状分析及优化路径》)材料三:故事是当前文创体验的重要入口和关键内容,而且非遗本身包含着无尽的故事内容。
非遗小镇的文化资源创意转化离不开故事力的打造,挖掘、创作和分享故事有助于实现大众记忆、传播、理解、娱乐、想象、创造等文化功能。
以特色非遗资源为基础,通过专业团队、个人或众创等方式挖掘或创意出具有非遗属性的好故事,包括有人格、有情节、有情怀的系列内容,既可是老故事、旧作品、传说的新玩法,也可是根据小镇非遗内容衍生出的新事件,以此提升非遗小镇文化资源的创意转化效力。
当然这种故事转化与创意应以遵循传统文化发展规律和现代文艺创作要求为前提,避免对小镇非遗的过度演绎和消费。
(摘编自张立波等《“文创兴镇”视野下非遗小镇发展路径探究》)材料四:创造和引导新的经济增长极是特色小镇建设的重要特征。
它的着眼点在于产业,需要通过精准的定位,在全产业链的集聚上做足文章。
建设全产业链是一种最为切近的方式。
它以支撑特色产业的发展为基础,将全生产要素按价值链的关系聚集到特定区域内,并以功能链的结构进行连接,其实质是要在可控的城市增长边界内,用优势产业的集聚来保持内聚的城市生长力。
以上是各特色小镇得以相互区别的关键,同时也是维系其竞争力的根本所在。
惟有在产业上先“立得住”,特色小镇才可能创造出新的城市增长极,进而避免衰败。
以产业进行驱动、在“特色”上下足功夫、对接优质市场,这是创造和引导新的城市增长极的关键,同时也是支撑特色小镇使命的关键。
(摘编自杨振之《特色小镇:思想流变及本质特征》)4.下列对加大创业创新型人才培养路径的阐述,不正确的一项是(3分)A.特色文化小镇的进一步发展需要加强和文化艺术等方面领军人才的协作。
B.只有依托世界知名的艺术家及其团队才能够对特色文化小镇的主题定位。
C.通过宣传特色文化小镇,增加认同感,为大学生们在小镇创业提供支持。
D.为了大力培养更多的农村创新者国家需要出台小镇津贴等一些鼓励政策。
5.下列对材料相关内容的概括和分析,不正确的一项是(3分)A.乡村居民能消除与特色文化小镇相关主体间的社会隔阂,就是因为他们能够依靠融入感借助到一定的资源和人脉关系。
B.在特色小镇建设的过程中,公共政策通过引导公众进行人力、物力、财力等资源的准备,实现特色小镇的可持续发展。
C.在特色非遗资源的基础上从多途径挖掘或创意出具有非遗属性的好故事,从而提升非遗小镇的文化资源创意转化效力。
D.作为一种最为切近的方式,全产业链建设的核心就是借助优势产业的集聚来保持内聚的城市生长力。
6.请结合以上材料,概括建设特色小镇具体的方法和措施。
(6分)(三)文学类文本阅读(本题共3小题,15分)阅读下面的文字,完成7~9题。
骑桶者①卡夫卡煤全部烧光了,煤桶空了,铲子没有用了,火炉里透出寒气,灌得满屋冰凉。
窗外的树呆立在严霜中,天空成了一块银灰色的盾牌,挡住向苍天求助的人。
我得弄些煤来烧,我可不能活活冻死,我的背后是冷酷的火炉,我的面前是同样冷酷的天空,因此我必须快马加鞭,在它们之间奔驰,在它们之间向煤店老板要求帮助。
可是煤店老板对于我的通常的请求已经麻木不仁,我必须向他清楚地证明,我连一星半点煤屑都没有了,而煤店老板对我来说不啻是天空中的太阳。
我这回前去,必须像一个乞丐,由于饥饿难当,奄奄一息,快要倒毙在门槛上,女主人因此赶忙决定,把最后残剩的咖啡倒给我,同样,煤店老板虽说非常生气,但在十诫之一“不可杀人”的光辉照耀下,也将不得不把一铲煤投进我的煤桶。
我怎么去法,必将决定此行的结果,因此我骑着煤桶前去。
骑桶者的我,两手握着桶把——最简单的挽具,费劲地从楼梯上滚下去,但是到了楼下,我的煤桶就向上升起来,妙哉,妙哉,那些平趴在地下的骆驼,在赶骆驼的人的棍下摇晃着身体站立起来时,也不过尔尔。
它以均匀的速度穿过冰凉的街道,我时常被升到二楼那么高,但是我从未下降到齐房屋大门那么低。
我极不寻常地高高飘浮在煤店老板的地窖穹顶前,而煤店老板正在这地窖里伏在小桌上写字,为了把多余的热气排出去,地窖的门是开着的。
“煤店老板!”我喊道,那急切的声音裹在呼出的热气里,在严寒中显得格外沉浊。