特性要因分析图(精)
- 格式:doc
- 大小:108.50 KB
- 文档页数:7
第五章 特性要因分析图 (Characteristic Diagram)一. 前言所谓特性要因图就是当一个问题的特性(结果)受到一些要因(原因)的影响时,我们将这些要因加以整理,成为有相互关系且有系统的图形。
简言之就是将造成某项结果(特性)的诸多原因(要因),以有系统的方式(图表)来表达结果与原因之间的关系。
[某项结果的形成,必定有其原因;设法使用图解法找出这些原因来]这概念是由日本品管大师石川馨博士首先提出的。
特性要因图又因为是石川馨博士于1952年所发明,所以又称[石川图]。
其主要目的是阐明因果关系,也称[因果图];又因为它的形状与鱼骨相似,故又常被称呼为[鱼骨图]。
二.特性要因图1. 原因追求型:以列出可能会影响过程(或流程)的相关因子,以便进一步由其中找出主要原因,并以此图形表示结果与原因之间的关系。
2. 对策追求型:此类型是将鱼骨图反转成鱼头向左的图形,目的在于追求问题点应该如何防止,目标结果应如何达成的对策。
故以特性要因图表示期望效果(特性)与对策(要因)间的关系。
WHY?三.如何绘制特性要因图1. 确定特性:在未绘制之前,首先应决定问题或质量的特性是什么?一般来说,特性可以体现为零件规格、帐款回收率、产品不合格率、客户抱怨、设备停机率、报废率等与质量有关或是以和成本有关的人事费、行政费、材料费等。
2. 绘制骨架:首先在纸张或其他用具(如白板)右方划一 “□”填上决定的特性,然后自左而右划出一条较粗的干线,并在线的右端与“□”接合处,划一向右的箭头。
图示:3. 大略记载各类原因:确定特性之后,就开始找出可能的原因,然后将各原因用简单的字句,分别记在大骨上的“□”加上箭头分枝,以斜度约60°划向干线,划时应留意较干线稍微细一些。
各大要因记载可由4M +1E:人员(Man).机械(Machine).材料(Material).方法(Methed)及环境(Environment)等五大类着手寻找。
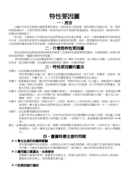
特性要因圖一、前言工廠的目的在於制造出適當質量的產品,這些產品乃是經過一連串過程才制造出來。
這一連串的制造過程中,主要的管理目標是:較佳的(符合客戶需要的質量)產品。
較低的成本、較高的效率和穩定的過程能力。
所以說,工廠裡的工作情形就可由我們制造出來的產品質量、成本、交期和數量等各項結果表示出來,但結果的好壞受各個過程所遭遇的各個原因所影響。
因此,要想獲得好的結果,就必需充分地把握何種原因會有好的影響,何種原因會有壞的影響,然後加以管理改善。
二、什麼是特性要因圖對於結果(特性)與原因(要因)間或所期望之效果(特性)與對策間的關係,以箭頭連結,詳細分析原因或對策的一種圖形稱特性要因圖。
特性要因圖為日本品管權威學者石川馨博士於1952年所發明,故又稱(石川圖)。
又因其形狀似魚骨,故亦稱魚骨圖。
其在闡明原因與結果之關係,亦稱因果圖。
三、特性要因圖的畫法步驟1:決定問題(或質量)的特性特性要因圖在未畫之前,應先決定問題(或質量)的特性,如不良率、停機率、送修率、抱怨的發生、外觀不良、尺寸不良等有關質量低下的問題特性加以確定。
步驟2:准備適當的紙張、畫出特性要因圖的骨架,將特性寫在右端,自左畫上一條較粗的干線(稱母線),就是代表過程,並在榦線的右端畫一指向右方的箭頭。
在工作現場可用筆畫在一張較大的紙上貼在現場。
步驟3:把原因分成幾個大類,每個大類劃在榦線上,並用線框住。
加箭頭的大分枝,稍斜地(約60度)插到榦線上,此大分枝稱子枝,較母線略細。
大原因可依過程進行分類,一般分為人員、機械、材料、方法、環境和其他。
步驟4:探討大原因的原因,再細分為中、小原因,將其記入小骨及枝骨上(稱孫、曾孫)。
細分中小原因時,應注意必須能采取對策者為主要條件,且有因果關係者屬於同一中、小枝骨內,無因果關係者則否。
步驟5:決定影響問題點原因的順序以集中思考自由講座的方式,在所列出的原因中認為影響較大的畫上紅圈,再從畫上紅圈的原因中指出認為影響更大者再畫上紅圈,一直檢討下去。
特性要因图特性要因分析图(Characteristic Diagram)一.前言所谓特性要因图就是当一个问题的特性(结果)受到一些要因(原因)的影响时,我们将这些要因加以整理,成为有相互关系且有系统的图形。
简言之就是将造成某项结果(特性)的诸多原因(要因),以有系统的方式(图表)来表达结果与原因之间的关系。
[某项结果的形成,必定有其原因;设法使用图解法找出这些原因来]这概念是由日本品管大师石川馨博士首先提出的。
特性要因图又因为是石川馨博士于1952年所发明,所以又称[石川图]。
其主要目的是阐明因果关系,也称[因果图];又因为它的形状与鱼骨相似,故又常被称呼为[鱼骨图]。
二.特性要因图1.原因追求型:以列出可能会影响过程(或流程)的相关因子,以便进一步由其中找出主要原因,并以此图形表示结果与原因之间的关系。
WHY?2.对策追求型:此类型是将鱼骨图反转成鱼头向左的图形,目的在于追求问题点应该如何防止,目标结果应如何达成的对策。
故以特性要因图表示期望效果(特性)与对策(要因)间的关系。
三.如何绘制特性要因图1.确定特性:在未绘制之前,首先应决定问题或质量的特性是什么?一般来说,特性可以体现为零件规格、帐款回收率、产品不合格率、客户抱怨、设备停机率、报废率等与质量有关或是以和成本有关的人事费、行政费、材料费等。
2.绘制骨架:首先在纸张或其他用具(如白板)右方划一 “□”填上决定的特性,然后自左而右划出一条较粗的干线,并在线的右端与“□”接合处,划一向右的箭头。
图示:3.大略记载各类原因:确定特性之后,就开始找出可能的原因,然后将各原因用简单的字句,分别记在大骨上的“□”加上箭头分枝,以斜度约60°划向干线,划时应留意较干线稍微细一些。
各大要因记载可由4M +1E:人员(Man).机械(Machine).材料(Material).方法(Methed)及环境(Environment)等五大类着手寻找。
柏拉图(Pareto Diagram)一、前言由生产现场所收集到的数据,有效的加以分析、运用,才能成为有价值的数据。
而将此数据加以分类、整理并作成图表,充分的掌握问题点及重要原因,则是目前不可或缺的管理工具。
而最为现场人员广泛使用于数据管理的图表为柏拉图。
二、柏拉图的由来意大利经济学家V.Pareto(1848-1923)在1897年分析社会经济结构时,赫然发现国民所得的大部份均集中于少数人身上,于是将所得的大小与拥有所得的关系加以整理。
发现有一定的方程式可以表示,称为[柏拉图法则]。
1907年美国经济学者M.O.Lorenz使用累积分配曲线来描绘[柏拉图法则],也就是经济学所谓的劳伦兹(Lorenz)曲线。
美国品管专家J.M.Juran(朱兰博士)将劳伦兹曲线应用于品管上,同时创出[Vital Few, Trivial Many] (重要的少数,次要的多数)的见解,并借用Pareto的名字,将此现象定为[柏拉图原理]。
[柏拉图]方法,由品管圈(QCC)的创始人日本石川馨博士介绍到品管圈活动中使用,而成为之一。
三、柏拉图的定义1.根据所搜集的数据,按不良原因、不良状况、不良项目、不良发生的位置等不同区分标准而加以整理、分类,从中寻求占最大比率的原因、状况或位置,按其大小顺序排列,再加上累积值的图形。
2.从柏拉图可看出那一项目有问题,其影响度如何,以判断问题的症结所在,并针对问题点采取改善措施,故又称为ABC图。
(所谓ABC分析的重点是强调对于一切事务,依其价值的大小而付出不同的努力,以获至效果;亦即柏拉图分析前面2-3项重要项目的控制)。
3.又因图的排列系按大小顺序排列,故又可称为排列图。
四、柏拉图的制作步骤1.柏拉图的制作方法步骤1:决定数据的分类项目。
分类的方式有:(1)结果的分类包括不良项目别、场所别、时间别、工程别。
(2)原因的分类包括材料别(厂商、成份等)、方式别(作业条件、程序、方法、环境等)、人员别(年龄、熟练度、经验等)、设备别(机械、工具等)等。
柏拉图( P a r e t o D i a g r a m )前言由生产现场所收集到的数据,有效的加以分析、运用,才能成为有价值的数据。
而将此数据加以分类、整理并作成图表,充分的掌握问题点及重要原因,则是目前不可或缺的管理工具。
而最为现场人员广泛使用于数据管理的图表为柏拉图。
、柏拉图的由来意大利经济学家V.Pareto (1848-1923)在1897 年分析社会经济结构时,赫然发现国民所得的大部份均集中于少数人身上,于是将所得的大小与拥有所得的关系加以整理。
发现有一定的方程式可以表示,称为[柏拉图法则]。
1907年美国经济学者使用累积分配曲线来描绘[柏拉图法则],也就是经济学所谓的劳伦兹(Lorenz)曲线。
美国品管专家(朱兰博士)将劳伦兹曲线应用于品管上,同时创出[VitalFew,TrivialMany](重要的少数,次要的多数)的见解,并借用Pareto 的名字,将此现象定为[柏拉图原理]。
[柏拉图]方法,由品管圈(QCC的创始人日本石川馨博士介绍到品管圈活动中使用,而成为之一。
三、柏拉图的定义1. 根据所搜集的数据,按不良原因、不良状况、不良项目、不良发生的位置等不同区分标准而加以整理、分类,从中寻求占最大比率的原因、状况或位置,按其大小顺序排列,再加上累积值的图形。
2. 从柏拉图可看出那一项目有问题,其影响度如何,以判断问题的症结所在,并针对问题点采取改善措施,故又称为ABC图。
(所谓ABC 分析的重点是强调对于一切事务,依其价值的大小而付出不同的努力,以获至效果;亦即柏拉图分析前面2-3 项重要项目的控制)。
3. 又因图的排列系按大小顺序排列,故又可称为排列图。
四、柏拉图的制作步骤1. 柏拉图的制作方法步骤1: 决定数据的分类项目。
分类的方式有:(1)结果的分类包括不良项目别、场所别、时间别、工程别。
(2)原因的分类包括材料别(厂商、成份等)、方式别(作业条件、程序、方法、环境等)、人员别(年龄、熟练度、经验等)、设备别(机械、工具等)等。
特性要因图1、概念特性要因图又叫做因果图或鱼骨图。
指将造成某项结果的众多原因,以系统的方式进行图解,即以图来表达结果(特性)与原因(要因)之间的关系,因为此图的形状很像鱼骨,故称为鱼骨图。
正式名称为特性要因图。
主要用于:寻找引发结果的原因。
下图是特性要因图应用的一个范例:图1 特性要因图应用示例2、为何要用特性要因图①、能有效防止落入思考障碍,是解决问题的好工具。
常见的思考障碍有:(a)、自我限制;(b)、“想原因”与“作判断”同时进行;(c)、“思考”与“记忆”互相干扰;(d)、“想原因”与“想对策”混杂;(e)、未系统化而无法专注。
②、使参与者的联想力互动以激发各自的想象(脑力激荡法/头脑风暴法);③、深入掌握问题的因果,并彻底的分析原因;④、互相讨论,使参与者对问题原因的看法趋向于一致。
3、特性要因图制作步骤步骤1 明确问题的评价特性。
评价特性:指能具体衡量事项(含事、物)的指针、尺度。
例:价特性加上方框。
如图2:图2 背骨步骤3 记上大骨(大要因):(a)、大骨个数以4——8较适合,通常以4M1E(人员、设备、材料、方法、环境)来分类,也可依流程别、工序别等来分类。
(b)、大要因以方框圈起来,并加上箭条到背骨,大骨与背骨相交角一般取60°较为适当。
(c)、为避免要因遗漏,可加入“其它”项。
图3 大要因步骤4 依次往各大骨中记入中骨、小骨,并且注意:(a)、应反复追问“为何、有何”,以找出最具体的原因;(b)、应用脑力激荡法(Brain Storming);图4 中骨与小骨步骤5 挑出影响目前问题较大的要因作为主要因,并用圈选(红笔/其它颜色笔):(a)、全员参与圈选;(b)、要因以4——6项为宜;(c)、整理并记录必要事项(如主题、时间、参与人员等)。
4、绘制特性要因图应注意事项●集合全员的知识,使有关人员(如:前后制程人员、技术人员等)、能真心诚意参与说真话者一起参加;●思考重点放在“为什么”,而不是“如何解决”;●小要因若是无法采取对策,须再深入剖析;●若怕要因遗漏,可于隔天再进行一次(应用潜在意识活动)鱼骨图分析;●若以4M1E分类方式绘制不理想时,可考虑以流程别、工序别进行绘制;●要因的表示要具体、简洁(如:“动词+形容词”、“名词+动词”等);●特性若可细分时,最好细分,再分别绘制特性要因图。
特性要因分析图(Characteristic Diagram)二前言所谓特性要因图就是当一个问题的特性〔结果〕受到一些要因〔原因〕的影响时,我们将这些要因加以整理,成为有相互关系且有系统的图形.简言之就是将造成某项结果〔特性〕的诸多原因〔要因〕,以有系统的方式〔图表〕来表达结果与原因之间的关系.[某项结果的形成, 必定有其原因;设法使用图解法找出这些原因来]这概念是由日本品管大师石JI馨博士首先提出的.特性要因图又由于是石JI馨博士于1952年所创造,所以又称[石川图].其主要目的是说明因果关系,也称[因果图];又由于它的形状与鱼骨相似,故又常被称呼为[鱼骨图].要因.特性要因图1.原因追求型:以列出可能会影响过程〔或流程〕的相关因子,以便进一步由其中找出主要原因,并以此图形表示结果与原因之间的关系.WHY?70品管七大手法2.对策追求型:此类型是将鱼骨图反转成鱼头向左的图形 ,目的在于追求问题点应该如何预防,目标结果应如何达成的对策.故以特性要因图表示期望效果〔特性〕与对策〔要因〕间的关系.HOW?三.如何绘制特性要因图1.确定特性:在未绘制之前,首先应决定问题或质量的特性是什么一般来说,特性可以表达为零件规格、帐款回收率、产品不合格率、客户抱怨、设备停机率、报废率等与质量有关或是以和本钱有关的人事费、行政费、材料费等.2.绘制骨架:首先在纸张或其他用具(如白板)右方划一门〞填上决定的特性,然后自左而右划出一条较粗的干线,并在线的右端与门〞接合处,划一向右的箭头.图示:►特性3.大概记载各类原因:确定特性之后,就开始找出可能的原因,然后将各原因用简单的字句,分别记在大骨上的门〞加上箭头分枝,以斜度约60°划向干线,划时应留意较干线稍微细一些.各大要因记载可由4M+1E:人员(Man).机械(Machine).材料(Material),方法(Methed)及环境(Environment)等五大类着手寻找.* 特性第五章特性要因图714.依据大要因,再分出中要因:细分出中要因的中骨线(同样为60划线)应比大骨线细,中要因的选定约3—5个为宜,绘制时应将有因果关系的要因归纳在同一骨线内.特性5.要更详细列出小要因:运用中要因同样的绘制方式,可将更详细的小要因讨论出来.6.圈出最重要的原因:造成一个结果的原因有很多可以通过收集数据或自由讨论的方式,比拟它对特性的影响程度 ,以.〞或门〞圈选出来,以作进一步讨论或采取对策.人〈大骨 >机械7.记载所依据的相关内容:当特性要因图绘制完成后,别忘了填上以下内容(1)制作目的. (2)制作日期. ⑶制作者. (4)参与人员. 72品管七大手法四.绘制时应注意的事项1.特性应注明[为什么][什么]才会容易激发联想.2.特性的决定不能使用看起来含混不清或抽象的主题.3.收集多数人的意见,多多益善,可运用脑力激荡原那么.运用时应注意以下原那么:(1)意见愈多愈好.(2)禁止批评他人的设想及意见.(3)欢送自由奔放的设想.(4)可顺着他人的创意及意见,开展自己的创意.4.层别区分(要因别、机械别、工序别、机种别…).5.无因果关系的,不予归类.6.多加利用过去收集的资料.7.重点应放在解决问题上,并依结果提出对策,其方法可依5W2H原那么执行:(1)WHY (为何必要)?(2)WHAT (目的何在)?(3)WHERE (在何处做)?(4)WHEN (何时去做)?(5)WHO (由谁来做)?(6)HOW (方法如何)?(7)HOW MUCH (费用多少)?8.以事实为依据.9.依据特性别分别制作不同的特性要因图五.特性要因图的应用:特性要因图不止在开掘原因而已,还可据此整理问题,找出最重要的问题点,并依循原因找出解决问题的方法.特性要因图的用途极广,在治理工程、事务处理上都可使用,其用途可依目的分类:1.改善分析用;2.制定标准用;第五章特性要因图733.治理用;4.质量治理方法导入及培训用;5.配合其他手法活用,更能得到效果,如:查检表、柏拉图等.六.范例例1:不正确的绘制方式.(1)原因应标在箭头尾端,不应在箭头上方或下方. X X X(正确)<X X X错误_十・O O O(2)未将重大要因圈出.物品为何交货延迟例2:正确的绘制方式.精度不够为什么制程不合格多制作目的:为什么制程不合格多日期:1995.07.15 制作者:陈文鹏/何石磊74品管七大手法日期:1995.07.15制作:吕荣昌.金育仁.石燕参.王振卿.李振声例3:原因追求型与对策追求型应用实例.(1)原因追求型(鱼骨上之1.2.3 •表示要因重要性).(2)对策追求型.为何基板焊接不合格率偏高治理散热机目的:为何基板焊接不合格率偏高制程:制造三课材料锡道过密为何字键活动不合格目的:为何字键活动力不合格工序:字键插入班 日期:84年8月1日 制作:陈淑等8人第五章特性要因图75七.实例演练1.某电脑键盘制造厂连续 3个月的成品,最终检验均为字键活动 力不合格,故由生产课长召集字键插入班人员,利用特性要因图 解析发生原因,请试解析出来.解:(1)确定特性:依题示将讨论 为何字键活动力不合格(2)绘制骨架:画一条干线指向右方,并在右方 门〞中,填入要 讨论的特性,如:为何字键活动力不良(4)与会人员应用脑力激荡手法,热烈讨论,依据大要因开掘出 中、小要因,列在中骨、小骨线上,再由其中挑选出重要的影 响要因,以 门〞记号圈出,以供进一步检讨用.(5)依据圈选出的5项问题,再深入检讨根本原因以提出相应对 策长期改善,并指定专责人员不定期追踪改善成果.如可行 可再由5项问题中讨论出影响度最高的1〜2项,进行对策型 (鱼骨图反转)特性要因图的讨论,提出对策以供执行.(6)请记住在图完成后,将目的、过程、日期及制作者等项填入 图表右下方.(3)选出大要因:选出人员、材料、方法及其他等四大要因绘制 成大骨架.其他为何字键活动力不良材料76品管七大手法方法。
特性要因图什么叫鱼骨图?鱼骨图又叫(特性要因图)就是将造成某项效果的众多原因以系统的方式图解,即以图来表达结果(特性)欲原因(要因)之间的关系,其形状像鱼状,故称鱼骨图,此图乃日本石川馨博士发明,在日本又称――石川图。
首先要找出主要的大骨而影响这些主要原因的某些要因如小骨一样,附在几个主要原因的大骨上,将这些原因分析清楚后进行改善措施和预防措施!找出最先改善的问题改善方案A:BC 落实考核结果D(特性要因图)术语1.原因分析(概念)要求是产生不合格的根本原因,而非表面原因。
2.纠正与纠正措施为防止已出现的不合格缺陷和其它不希望的情况再次发生,消除其原因所采取的措施。
⑴可以包括诸如体系和程序的更改,以实现任何一个阶段的改进;⑵纠正和纠正措施的区别,纠正它是指把不良的进行调整,涉及现有不合格的所进行处置;⑶我们要求填写已经采取的具有可操作性的措施,必要的教育训练,不可出现类似的现象,“加强管理、加强检验加强培训”的字样,对于提高任何措施,必须有证据支持。
3.预防措施为了防止潜在不合格缺陷和不希望情况的发生,预防措施它可以包括程序和体系的更改,以实现任何一个阶段的改进。
⑴它体现了“预防为主”“持续提高”的一个管理思想;⑵结合不合格的严重性及风险的程度,经济因素进行处理,力求以最小投入得到最大的成果(效益)⑶采取措施的效果,体现在过程中,能有效制止不良趋势进一步发展,将不合格的隐患,消除萌芽状态、险情重于明火。
总体步骤:(Opdca)1.收集整理和分析;(O)2.明确存在地主要潜在的问题,提出可行的改进方案;(P)3.决定采取预防措施的实施计划;(D)4.应用OPDCA循环管理,保证措施具体落实和有效执行;(C)5.实施预防措施并加强验证,确保活动的有效性;(A)。
柏拉图(Pareto Diagram)一、前言由生产现场所收集到的数据,有效的加以分析、运用,才能成为有价值的数据。
而将此数据加以分类、整理并作成图表,充分的掌握问题点及重要原因,则是目前不可或缺的管理工具。
而最为现场人员广泛使用于数据管理的图表为柏拉图。
二、柏拉图的由来意大利经济学家V.Pareto(1848-1923)在1897年分析社会经济结构时,赫然发现国民所得的大部份均集中于少数人身上,于是将所得的大小与拥有所得的关系加以整理。
发现有一定的方程式可以表示,称为[柏拉图法则]。
1907年美国经济学者M.O.Lorenz使用累积分配曲线来描绘[柏拉图法则],也就是经济学所谓的劳伦兹(Lorenz)曲线。
美国品管专家J.M.Juran(朱兰博士)将劳伦兹曲线应用于品管上,同时创出[Vital Few, Trivial Many] (重要的少数,次要的多数)的见解,并借用Pareto的名字,将此现象定为[柏拉图原理]。
[柏拉图]方法,由品管圈(QCC)的创始人日本石川馨博士介绍到品管圈活动中使用,而成为之一。
三、柏拉图的定义1.根据所搜集的数据,按不良原因、不良状况、不良项目、不良发生的位置等不同区分标准而加以整理、分类,从中寻求占最大比率的原因、状况或位置,按其大小顺序排列,再加上累积值的图形。
2.从柏拉图可看出那一项目有问题,其影响度如何,以判断问题的症结所在,并针对问题点采取改善措施,故又称为ABC图。
(所谓ABC分析的重点是强调对于一切事务,依其价值的大小而付出不同的努力,以获至效果;亦即柏拉图分析前面2-3项重要项目的控制)。
3.又因图的排列系按大小顺序排列,故又可称为排列图。
四、柏拉图的制作步骤1.柏拉图的制作方法步骤1:决定数据的分类项目。
分类的方式有:(1)结果的分类包括不良项目别、场所别、时间别、工程别。
(2)原因的分类包括材料别(厂商、成份等)、方式别(作业条件、程序、方法、环境等)、人员别(年龄、熟练度、经验等)、设备别(机械、工具等)等。
柏拉图(Pareto Diagram)一、前言由生产现场所收集到的数据,有效的加以分析、运用,才能成为有价值的数据.而将此数据加以分类、整理并作成图表,充分的掌握问题点及重要原因,则是目前不可或缺的管理工具。
而最为现场人员广泛使用于数据管理的图表为柏拉图。
二、柏拉图的由来意大利经济学家V。
Pareto(1848-1923)在1897年分析社会经济结构时,赫然发现国民所得的大部份均集中于少数人身上,于是将所得的大小与拥有所得的关系加以整理。
发现有一定的方程式可以表示,称为[柏拉图法则]。
1907年美国经济学者M。
O.Lorenz使用累积分配曲线来描绘[柏拉图法则],也就是经济学所谓的劳伦兹(Lorenz)曲线.美国品管专家J.M。
Juran(朱兰博士)将劳伦兹曲线应用于品管上,同时创出[Vital Few,Trivial Many](重要的少数,次要的多数)的见解,并借用Pareto的名字,将此现象定为[柏拉图原理].[柏拉图]方法,由品管圈(QCC)的创始人日本石川馨博士介绍到品管圈活动中使用,而成为之一。
三、柏拉图的定义1.根据所搜集的数据,按不良原因、不良状况、不良项目、不良发生的位置等不同区分标准而加以整理、分类,从中寻求占最大比率的原因、状况或位置,按其大小顺序排列,再加上累积值的图形。
2.从柏拉图可看出那一项目有问题,其影响度如何,以判断问题的症结所在,并针对问题点采取改善措施,故又称为ABC图。
(所谓ABC分析的重点是强调对于一切事务,依其价值的大小而付出不同的努力,以获至效果;亦即柏拉图分析前面2-3项重要项目的控制).3.又因图的排列系按大小顺序排列,故又可称为排列图。
四、柏拉图的制作步骤1.柏拉图的制作方法步骤1:决定数据的分类项目。
分类的方式有:(1)结果的分类包括不良项目别、场所别、时间别、工程别。
(2)原因的分类包括材料别(厂商、成份等)、方式别(作业条件、程序、方法、环境等)、人员别(年龄、熟练度、经验等)、设备别(机械、工具等)等。
特性要因分析图 (Characteristic Diagram)
一. 前言
所谓特性要因图就是当一个问题的特性(结果)受到一些要因(原因)的影响时,我们将这些要因加以整理,成为有相互关系且有系统的图形。
简言之就是将造成某项结果(特性)的诸多原因(要因),以有系统的方式(图表)来表达结果与原因之间的关系。
[某项结果的形成,必定有其原因;设法使用图解法找出这些原因来]这概念是由日本品管大师石川馨博士首先提出的。
特性要因图又因为是石川馨博士于1952年所发明,所以又称[石川图]。
其主要目的是阐明因果关系,也称[因果图];又因为它的形状与鱼骨相似,故又常被称呼为[鱼骨图]。
二.特性要因图
1.原因追求型:以列出可能会影响过程(或流程)的相关因子,以便进一步由其中找出主要原因,并以此图形表示结果与原因之间的关系。
70 品管七大手法
2.对策追求型:此类型是将鱼骨图反转成鱼头向左的图形,目的在于追求问题点应该如何防止,目标结果应如何达成的对策。
故以特性要因图表示期望效果(特性)与对策(要因)间的关系。
要因
WHY?
三.如何绘制特性要因图
1.确定特性:在未绘制之前,首先应决定问题或质量的特性是什么?一般来说,特性可以体现为零件规格、帐款回收率、产品不合格率、客户抱怨、设备停机率、报废率等与质量有关或是以和成本有关的人事费、行政费、材料费等。
2.绘制骨架:首先在纸张或其他用具(如白板)右方划一 “□”填上决定的特性,然后自左而右划出一条较粗的干线,并在线的右端与“□”接合处,划一向右的箭头。
图示:
3.大略记载各类原因:确定特性之后,就开始找出可能的原因,然后将各原因用简单的字句,分别记在大骨上的“□”加上箭头分枝,以斜度约60°划向干线,划时应留意较干线稍微细一些。
各大要因记载可由4M +1E:人员(Man).机械(Machine).材料(Material).方法(Methed)及环境(Environment)等五大类着手寻找。
71
4.依据大要因, 再分出中要因:细分出中要因的中骨线(同样为60∘划线)应比大骨线细,中要因的选定约3—5个为宜
,绘制时应将有因果关系的要因归纳在同一骨线内。
5.要更详细列出小要因:运用中要因同样的绘制方式,可将更详
特性
特性
特性
细的小要因讨论出来。
6.圈出最重要的原因:造成一个结果的原因有很多可以通过收集数据或自由讨论的方式,比较它对特性的影响程度,以 “
7. 记载所依据的相关内容:当特性要因图绘制完成后,别忘了
填上下列内容。
(1)制作目的。
(2)制作日期。
(3)制作者。
(4)参与人员。
72 品管七大手法
四.绘制时应注意的事项
1.特性应注明[为什么][什么]才会容易激发联想。
2.特性的决定不能使用看起来含混不清或抽象的主题。
3.收集多数人的意见,多多益善,可运用脑力激荡原则。
运用时应注意下列原则: (1)意见愈多愈好。
(2)禁止批评他人的构想及意见。
(3)欢迎自由奔放的构想。
(4)可顺着他人的创意及意见,发展自己的创意。
4.层别区分(要因别、机械别、工序别、机种别…)。
5.无因果关系的,不予归类。
6.多加利用过去收集的资料。
7.重点应放在解决问题上,并依结果提出对策,其方法可依5W2H 原则执行: (1)WHY (为何必要)?
特性
特性
(2)WHAT (目的何在)? (3)WHERE (在何处做)? (4)WHEN (何时去做)? (5)WHO (由谁来做)? (6)HOW (方法如何)?
(7)HOW MUCH (费用多少)? 8.以事实为依据。
9.依据特性别分别制作不同的特性要因图。
五.特性要因图的应用:
特性要因图不止在发掘原因而已,还可据此整理问题,找出最重要的问题点,并依循原因找出解决问题的方法。
特性要因图的用途极广,在管理工程、事务处理上都可使用,其用途可依目的分类:
1.改善分析用;
2.制定标准用;
第五章 特性要因图 73
3.管理用;
4.质量管理方法导入及培训用;
5.配合其他手法活用,更能得到效果,如:查检表、柏拉图等。
六.范例
例1:不正确的绘制方式。
(1) 原因应标在箭头尾端,不应在箭头上方或下方。
(正确) ←──××× 错误 或 (2)未将重大要因圈出。
例2:正确的绘制方式。
(1) X X X
O O O
制作目的:为什么制程不合格多
日期:1995.07.15
制作者:陈文鹏/ 何石磊
74 品管七大手法
目的:为何基板焊接不合格率偏高。
制程:制造三课
日期:1995.07.15
制作:吕荣昌.金育仁.石燕参.王振卿.李振声
例3:原因追求型与对策追求型应用实例。
(1)原因追求型(鱼骨上之1.2.3…表示要因重要性)。
(2)对策追求型。
第五章 特性要因图 75
七.实例演练
1.某电脑键盘制造厂连续3个月的成品,最终检验均为字键活动力不合格,故由生产课长召集字键插入班人员,利用特性要因图解析发生原因,请试解析出来。
解: (1)确定特性:依题示将讨论 “为何字键活动力不合格”。
(2) 绘制骨架:画一条干线指向右方,并在右方 “□”中,填入要讨论的特性,如:
(3) 选出大要因:选出人员、材料、方法及其他等四大要因绘制
(4) 与会人员应用脑力激荡手法,热烈讨论,依据大要因发掘出中、小要因,列在中骨、小骨线上,再由其中挑选出重要的影响要因,以 “□”记号圈出,以供进一步检讨用。
76 品管七大手法
为何字键活动力不良 为何字键活动力不良
:为何字键活动力不合格 :字键插入班
:84年8月1日
:陈淑 等8人
(5)依据圈选出的5项问题,再深入检讨根本原因以提出相应对
策长期改善,并指定专责人员不定期追踪改善成果。
如可行可再由5项问题中讨论出影响度最高的1~2项,进行对策型(鱼骨图反转)特性要因图的讨论,提出对策以供执行。
(6)请记住在图完成后,将目的、过程、日期及制作者等项填入
图表右下方。