植物组织培养的一些注意事项(1)
- 格式:doc
- 大小:140.50 KB
- 文档页数:16
第一节植物细胞工程课标内容要求核心素养对接1.阐明植物组织培养技术是利用细胞全能性,在无菌条件下,将离体的植物器官、组织、细胞或原生质体等,在培养基上培养,使其发育成部分或完整植株的技术。
2.概述植物体细胞杂交是将不同植物体细胞在一定条件下融合成为杂种细胞,继而培育成新植物体的技术。
生命观念:通过植物组织培养技术理解细胞的全能性及原因。
科学思维:理解植物组织培养和植物体细胞杂交技术的原理,以流程图形式表示植物组织培养和植物细胞杂交的过程。
科学探究:尝试探究植物生长素和细胞分裂素的使用顺序及比例对植物组织培养的影响。
一、植物组织培养技术1.概念:利用细胞全能性,在无菌条件下,将离体的植物器官、组织、细胞或原生质体等,在培养基上培养,使其发育成部分或完整植株的技术。
2.具体步骤选材:外植体:用于植物组织培养的材料如离体的植物器官、组织、细胞或原生质体。
植物的茎尖、根尖、幼嫩的叶片、花药是植物组织培养中常用的外植体。
↓消毒:用消毒剂除去外植体表面的微生物,消毒后的外植体需要用无菌水充分冲洗,以避免消毒剂对外植体的生长、分化过程产生不良影响。
↓接种:无菌条件下,将外植体置于适宜的培养基上的操作。
接种用的培养基一般都要含有适量的水分、无机盐、碳源、氮源、维生素以及植物激素等。
↓诱导脱分化:将已有特定结构和功能的植物组织,在一定条件下,诱导其细胞改变发育途径,逐步失去原有的分化状态,转变为具有分生能力的细胞的过程。
脱分化后形成愈伤组织。
↓诱导再分化:愈伤组织生长一段时间后,将其转移到新的培养基上继续培养,经诱导分化,形成芽和根等器官,或进一步发育成完整植株,也可以诱导形成胚状体。
↓炼苗移植:使分化形成的幼小植株逐渐适应自然环境,保证幼苗移植到大田能顺利成活。
二、植物体细胞杂交技术1.概念:将自发或人工融合的杂种细胞培育成新品种植物体的技术。
2.环节原生质体的制备:酶解法(纤维素酶和果胶酶)去除细胞壁→低速离心分离提纯↓原生质体融合的诱导:化学融合法[聚乙二醇法(PEG)]和物理融合法(电融合法) ↓杂种细胞筛选和培养:两两融合有AA、BB、AB三种类型;融合成功的标志:再生出细胞壁↓杂种细胞脱分化和再分化:技术是植物组织培养,原理是植物细胞的全能性↓杂种植株的再生和鉴定3.应用实例白菜—甘蓝、萝卜和甘蓝、烟草和番茄、马铃薯和番茄、水稻和稻稗。
家庭组织培养植物的组织培养没有最基本的条件和物品是搞不成的,当时合理的利用一些最简单的用具也并非无法办到。
一、最必需的物品1、.家用高压锅1个最好大一点的,装的东西多一点。
用于培养基、无菌水等的消毒2、接种箱(无菌箱)1个,需要自己自制,用一些木板和一块玻璃和二尺布料。
用于接种和转移。
3、药用天平1架最好是500g称量的,小一点也可以,主要用来称琼脂、糖等物品。
4、不锈钢锅或铝锅。
用于煮制培养基用的。
5、搅拌和分装培养基用的调羹一个,用于煮制和分装培养基。
6、培养用的瓶子若干,7、制棉塞用的棉花、纱布和线若干,用于做瓶口的塞子,要注意的是,棉花要使用普通做棉衣的棉花,不要用医院用的脱脂棉,这样容易穿塞污染。
8、牛皮纸、橡皮圈若干,用于包瓶头和扎包头纸用。
9、酒精灯1盏、解剖刀1把,刀片若干、镊子2把、10ml、100ml量筒各一个,2ml移液管1只、药棉若干。
二、怎样解决蒸馏水和基本药品培养基的用水在一般人的心目总是觉的十分重要的,其实是多余的担心。
冷开水、清洁的河水都是给以用的,并不影响培养的效果。
市场上出售的纯净水更是一般培养基理想的用水。
最常用、最必要、用量最大的只需购买以下几种就行了。
1、MS培养基的大量元素共5种。
也可以买市售的MS培养基(1)、硝酸铵(2)、硝酸钾(3)、氯化钙(4)、硝酸镁(5)、磷酸二氢钾2、酒精3、精密试纸(PH 5.4-7.0)4、漂白粉或漂白精5、琼脂6、白糖7、福尔马林8、高锰酸钾(可以到医院或药材商店去买)9、微量元素、铁盐、维生素类以及激素类药品应用量极少。
比如一些激素、维生素类的药品及有针剂也有片剂,他们都有比较准确的含量,你可以去按你的需要去配制比例。
爱好者在家庭环境下进行组织培养的探讨与建议植物组织培养技术,尤其是快速繁殖,并非只有专业人员和专业实验室才能够完成的。
作为对多肉植物和组织培养有着浓厚兴趣的爱好者,在充分利用家庭条件的基础上,同样可以制备出自己的试管苗来的。
中学生物选修一植物组织培育学问点总结生物是高考考试中重要的科目之一,尤其是植物组织培育这个学问点,是高考考试中必考学问点。
下面是为大家整理的中学生物学问点,希望对大家有所帮助!中学生物选修一学问点课题一菊花的组织培育植物组织培育的基本过程细胞分化:在生物个体发育过程中,细胞在形态、结构和生理功能上出现稳定性差异的过程。
离体的植物组织或细胞,在培育了一段时间以后,会通过细胞分裂,形成愈伤组织,愈伤组织的细胞排列疏松而无规则,是一种高度液泡化的呈无定形态态的薄壁细胞。
由高度分化的植物组织或细胞产生愈伤组织的过程,称为植物细胞的脱分化,或者叫做去分化。
脱分化产生的愈伤组织接着进行培育,又可以重新分化成根或芽等器官,这个过程叫做再分化。
再分化形成的试管苗,移栽到地里,可以发育成完整的植物体。
植物细胞工程具有某种生物全套遗传信息的任何一个活细胞,都具有发育成完整个体的实力,即每个生物细胞都具有全能性。
但在生物体的生长发育过程中并不表现出来,这是因为在特定的时间和空间条件下,通过基因的选择性表达,构成不同组织和器官。
植物组织培育技术的应用有:实现优良品种的快速繁殖;培育脱毒作物;制作人工种子;培育作物新品种以及细胞产物的工厂化生产等。
细胞分化是一种长久性的变更,它有什么生理意义?使多细胞生物体中细胞结构和功能趋向特地化,有利于提高各种生理功能的效率。
比较根尖分生组织和愈伤组织的异同影响植物组织培育的条件材料:不同的植物组织,培育的难易程度差别很大。
植物材料的选择干脆关系到试验的成败。
植物的种类、材料的年龄和保存时间的长短等都会影响试验结果。
菊花组织培育一般选择未开花植物的茎上部新萌生的侧枝作材料。
一般来说,简单进行无性繁殖的植物简单进行组织培育。
选取生长旺盛嫩枝进行组培的是嫩枝生理状态好,简单诱导脱分化和再分化。
养分:离体的植物组织和细胞,对养分、环境等条件的要求相对特别,须要配制相宜的培育基。
常用的培育基是MS培育基,其中含有的大量元素是N、P、S、K、Ca、Mg,微量元素是Fe、Mn、B、Zn、Cu、Mo、I、Co,有机物有甘氨酸、烟酸、肌醇、维生素、蔗糖等。
植物组织培养流程图及注意事项
嘿呀!今天咱们就来好好聊聊植物组织培养流程图及注意事项!
首先呢,咱们得清楚植物组织培养的流程。
1. 准备工作可不能马虎呀!要选择健康、无病虫害的植物材料,这可是基础中的基础呢!
2. 接下来就是消毒啦!哎呀呀,消毒这一步可太重要啦,要把外植体表面的微生物统统消灭掉,不然会影响后续的培养哟!
3. 然后呢,就是把消毒好的外植体切成小块或者小段,这可得小心谨慎,不能切坏了呀!
4. 接着,把切好的外植体接种到诱导培养基上,哇,这一步就像是给它们找到了一个新家!
5. 诱导出愈伤组织后,再转移到分化培养基上,盼着它们能快快分化出芽和根呢!
6. 等芽和根长出来,就可以移栽到温室或者大棚里啦,让它们茁壮成长!
再来说说注意事项。
哎呀呀,这可多着呢!第一,培养环境得严格控制,温度、湿度、光照都得恰到好处,不然植物宝宝们可不高兴哟!第二,培养基的配方可不能出错,各种营养成分的比例要精准,这关系到植物组织能不能好好生长呢!第三,无菌操作一定要牢记在心,任何一点点的污染都可能导致前功尽弃,哇,这可太关键啦!第四,在移栽的时候,也要小心呵护,不能让它们受到伤害呀!
总之呢,植物组织培养可不是一件简单的事情,但是只要按照流程图认真操作,注意好各种事项,嘿,说不定就能成功培育出漂亮的植物呢!怎么样,大家是不是对植物组织培养有了更清楚的了解啦?。
一、教案基本信息1. 课程名称:植物组织培养实验教案2. 课程类型:实验课3. 课时:2课时4. 年级:八年级5. 学科:生物二、教学目标1. 让学生了解植物组织培养的基本概念和原理。
2. 培养学生运用实验方法探究植物组织培养的能力。
3. 提高学生对生物技术的认识,培养学生的创新意识和实践能力。
三、教学内容1. 植物组织培养的定义和意义。
2. 植物组织培养的基本原理。
3. 植物组织培养的步骤和操作方法。
4. 植物组织培养的应用实例。
四、教学重点与难点1. 教学重点:植物组织培养的基本原理、步骤和操作方法。
2. 教学难点:植物组织培养过程中条件的控制和实验操作技巧。
五、教学过程1. 课前准备:教师准备植物组织培养实验所需的材料和仪器。
2. 导入新课:介绍植物组织培养的基本概念和意义,激发学生的兴趣。
3. 讲解原理:讲解植物组织培养的基本原理,让学生理解其科学依据。
4. 演示实验:教师演示植物组织培养的实验步骤和操作方法,强调注意事项。
5. 学生实验:学生分组进行植物组织培养实验,教师巡回指导。
6. 总结拓展:总结植物组织培养实验的原理和操作要点,引导学生思考植物组织培养在生产生活中的应用。
六、教学评价1. 学生实验报告的质量:评估学生在实验过程中的观察、操作和分析能力。
2. 学生课堂表现:评估学生在课堂上的积极参与程度、提问和回答问题的能力。
3. 学生作业完成情况:评估学生对课后作业的认真程度和思考深度。
4. 学生小组合作能力:评估学生在实验过程中的团队协作和沟通能力。
七、实验材料与仪器1. 植物材料:选择具有良好再生能力的植物组织,如茎段、叶片等。
2. 培养基:含有植物激素、营养物质和抗生素的培养基。
3. 容器:无菌培养瓶、三角瓶等。
4. 仪器:显微镜、消毒器、恒温培养箱、移液器等。
八、实验步骤与操作方法1. 准备材料:选择健康的植物组织,切割成适当大小,进行消毒处理。
2. 制备培养基:按照配方配制培养基,分装到培养瓶中。
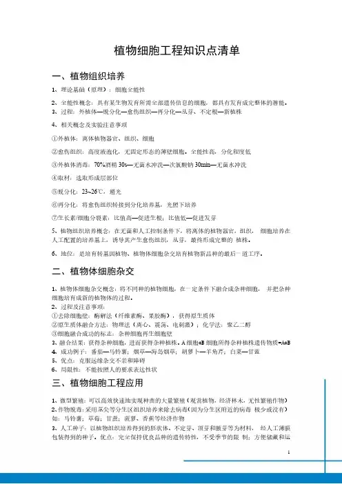
植物细胞工程知识点清单一、植物组织培养1、理论基础(原理):细胞全能性2、全能性概念:具有某生物发育所需全部遗传信息的细胞,都具有发育成完整体的潜能。
3、过程:外植体—脱分化—愈伤组织—再分化—丛芽、不定根—新植株4、相关概念及实验注意事项①外植体:离体植物器官、组织、细胞②愈伤组织:高度液泡化,无固定形态的薄壁细胞。
全能性高,分化程度低③外植体消毒:70%酒精30s—无菌水冲洗—次氯酸钠30min—无菌水冲洗④取材:选取形成层部位⑤脱分化:23~26℃,避光⑥再分化:将愈伤组织转接到分化培养基,光照下培养⑦生长素/细胞分裂素:比值高—促进生根;比值低—促进发芽5、植物组织培养概念:在无菌和人工控制条件下,将离体的植物器官,组织,细胞培养在人工配置的培养基上,诱导其产生愈伤组织,丛芽,最终形成完整的植株。
6、地位:是培育转基因植物、植物体细胞杂交培育植物新品种的最后一道工序。
二、植物体细胞杂交1、植物体细胞杂交概念:将不同种的植物细胞,在一定条件下融合成杂种细胞,并把杂种细胞培育成新的植物体的过程。
2、过程及注意事项:①去除细胞壁:酶解法(纤维素酶、果胶酶),获得原生质体②原生质体融合方法:物理法(离心、震荡、电刺激);化学法:聚乙二醇③细胞融合成功的标志:杂种细胞再生细胞壁3、融合结果:获得杂种细胞,进而获得杂种植株。
A细胞+B细胞所得杂种植株遗传物质=A+B4、成功例子:番茄—马铃薯;烟草—海岛烟草;胡萝卜—羊角芹;白菜—甘蓝5、优点:克服远缘杂交不亲和障碍6、局限性:不能按照人的要求表达性状三、植物细胞工程应用1、微型繁殖:可以高效快速地实现种苗的大量繁殖(观赏植物,经济林木,无性繁殖作物)2、作物脱毒:采用茎尖等分生区组织培养来除去病毒(因为分生区附近的病毒极少或没有)如:马铃薯;草莓;甘蔗;菠萝、香蕉等经济作物3、人工种子:以植物组织培养得到的胚状体、不定芽、顶芽和腋芽等为材料,经人工薄膜包装得到的种子。
植物组织培养植物组织培养:在无菌的条件下,将离体的植物材料包括器官,组织,细胞以及原生质体在人工培养基上进行培养,使其再生发育成完整植株的过程,又称植物离体培养。
细胞全能性:植物体的任何一个细胞都携带该物种的全部遗传信息,离体细胞在一定的条件下具有发育成完整植株的潜在能力。
外植体:植物组织培养中离体的植物材料,包括植物器官,胚胎、组织、细胞和原生质体。
细胞分化:导致细胞形成不同结构,引起功能改变或潜在发育方式改变的过程。
脱分化:已分化成熟的植物组织或器官回复到分生状态,细胞开始分裂形成无组织结构的细胞团或愈伤组织的过程。
再分化:是指在一定条件下,脱分化形成的愈伤组织转变成为具有一定结构、执行一定生理功能的细胞团和组织、并进一步形成完整植株的过程,即从愈伤组织再生形成完整植株的过程。
愈伤组织:植物体受伤后的伤口处或在植物组织培养中外植体切口处产生的一团不定型的薄壁组织。
离体无性繁殖:根据植物细胞全能性原理,在无菌条件先短时间内形成大量植株。
玻璃化苗:在植物组培中,茎叶形成透明矮小肿胀的形态,生根能力差。
问答题:1、无菌操作是贯穿于整个组织培养过程的一门关键技术,请根据自己的体会论述如何在植物组织培养过程中做到无菌?1)取少菌的材料(春夏,中午的幼芽)2)严格灭菌3)合理安排操作程序4)无菌保存5)操作规范2、组培在生产上的应用有哪些?学好植物组培的意义?1)植物快速繁殖:增殖速度快,成本低,易于批量生成和管理。
比如利用一小块叶片或一个茎尖,一年内可繁殖出1000-100000株幼苗2)脱除病毒:植物在生长过程中几乎都要蒙受到病毒的危害,采用茎尖培养方法可以除去植物体内的病毒。
脱毒苗恢复了原有的优良种性,生长势明显增强,整齐一致。
3)培养新品种:克服远缘杂交不亲合性;克服远缘杂交的不孕性;选择细胞突变体;单倍体育种;转基因育种。
4)植物次生代谢产物生产:利用植物组织后细胞的大规模培养,可以生产一些天然有机化合物,这些次生代谢产物,往往具有一些特定的功能,对人类有重要的影响和作用。
薄荷的组织培养实验注意事项
1、土壤
薄荷对土壤的适应性较高,除了太过粘重或是容易积水的土以外,其他的土都可以。
不过最好还是选择比较疏松,排水能力强的肥沃砂质土壤。
2、水分
薄荷耐湿不耐干,生长需要的水分较多,平时要保持土壤湿润,但不能浇太多的水,否则会让它受涝。
到了冬天的时候要减少浇水的频率和量。
3、光照
薄荷是一种长日照植物,喜欢阳光,平时要给它较长时间的光照,若是盆栽,冬天的时候要将它搬到南窗边,接受充足的光照。
4、温度
薄荷放在20-30℃的温度下培养生长的最好。
不过它对低温的承受能力非常强,能抵抗-15℃的低温。
5、注意事项
(1)及时补肥。
薄荷是一种非常喜肥的植物,在生长期内每月需要追施1次肥料,最好以氯肥为主,以磷钾肥为辅。
这样能够为它提供更多的营养,让它更好的生长。
(2)防病虫害。
在苗期,薄荷很容易换上黑胫病,这种病会使得薄荷的茎部发软发黑,从而使得植株倒伏枯萎。
一旦发生此症,可用70%的百菌清或40%多菌灵喷苗治疗。
植物组织培养目的
植物组织培养的目的,一般有:
1、防止植物病毒的侵害;
2、培养出植物的新品种;
3、在短时间内成批生产大量植物。
延伸:
1、植物组织培养的注意事项:
(1)接种时应注意的事项:
①接种室要消毒;
②无菌操作;
③接种时要防止交叉污染;
④接种完立刻盖好瓶口。
(2)外植体接种前,需要将接种室、接种箱灭菌和对外植体消毒的操作:
①接种前一天,将接种室的四个角落用甲醛溶液和高锰酸钾熏蒸。
②接种前1小时,在接种室内用喷雾器喷洒来苏水;桌椅也用来苏水擦拭;接种箱内用甲醛溶液和高锰酸钾熏蒸。
③将灭菌室和接种箱内用紫外灯灭菌。
④接种前,操作者用肥皂清洗双手,擦干,再用酒精棉球擦拭双手。
⑤用次氯酸钠溶液将外植体消毒。
2、在离体的植物器官、组织或细胞脱分化形成愈伤组织的过程中,需要的条件:
①消毒灭菌;
②一定浓度的植物激素;
③适宜的温度;
④充足的养料。
3、影响植物组织培养的因素:
①培养基配制;
②外植体选取;
③激素的运用;
④消毒;
⑤温度、pH、光照。
以豌豆为材料进行植物组织培养赵学荣摘要:利用一些简单的实验操作技术、统计计算和作图方法。
在灭菌、接种、组织培养等试验方法的基础之上来了解在组织培养过程中豌豆的生活状态,生长条件和存在环境。
这将为自己以后的学习和研究提供更好的技术保障。
关键字:豌豆;组织培养;【1】豌豆属于豆科植物,起源于亚洲西部、地中海地区和埃塞俄比亚、小亚细亚西部。
因其适应性很强,在全世界的地理分布很广。
豌豆在我国已有两千多年的栽培历史,现在各省均有栽培。
全国耕种面积广大,是农民增收的渠道之一。
豌豆是一年生缠绕草本,高90~180cm,全体无毛。
小叶长圆形至卵圆形,长3~5cm,宽1~2cm,全缘;托叶叶状,卵形,基部耳状包围叶柄。
荚果长椭圆形,长5~10cm,内有坚纸质衬皮;种子圆形,2~10颗,青绿色,干后变为黄色。
花果期4~5月。
偶数羽状复叶,顶端卷须为叶卷须,托叶呈卵形。
花白色或紫红色、单生或1~3朵排列成总状腋生,花柱内侧有须毛,闭花授粉,花瓣蝴蝶形。
荚果长椭圆形或扁形,根据内部有无内层革质膜及其厚度分为软荚及硬荚。
豌豆种子可呈圆形、圆柱形、椭圆、扁圆、凹圆形,每荚2~10颗,多为青绿色,也有黄白、红、玫瑰、褐、黑等颜色的品种。
可根据表皮分为皱皮及圆粒,干后变为黄色。
根上生长着大量侧根,主根、侧根均有根瘤。
因其性状多样且为闭花授粉,孟德尔将其作为遗传因子实验的作物。
豌豆味甘、性平,归脾、胃经,具有益中气、止泻痢、调营卫、利小便、消痈肿、解乳石毒之功效。
对脚气、痈肿、乳汁不通、脾胃不适、呃逆呕吐、心腹胀痛、口渴泄痢等病症,豌豆具有一定的食疗作用。
豌豆作为一种食材,有多种制作方法:1. 豌豆可作主食,豌豆磨成豌豆粉是制作糕点、豆馅、粉丝、凉粉、面条、风味小吃的原料,豌豆的嫩荚和嫩豆粒可菜用也可制作罐头。
2. 豌豆粒多食会发生腹胀,故不宜长期大量食用。
豌豆适合与富含氨基酸的食物一起烹调,可以明显提高豌豆的营养价值。
3. 许多优质粉丝是用豌豆等豆类淀粉制成的,在加工时往往会加入明矾,经常大量食用会使体内的铝增加,影响健康。
植物细胞工程的基本技术一、细胞工程的概念二、细胞的全能性1.含义:具有某种生物全部遗传信息的任何一个细胞,都具有发育成完整生物体的潜能。
2.物质基础:细胞内含有本物种全部的遗传信息。
3.植物细胞全能性表达条件:具有完整的细胞结构;处于离体状态;提供一定的营养、激素和其他适宜外界条件。
三、植物组织培养技术1.理论基础 植物细胞的全能性。
2.基本过程 离体的器官、组织或细胞――→①A ――→②B ――→发育完整植株图中①过程为脱分化,②过程为再分化,A 表示愈伤组织,B 表示丛芽或胚状体。
3.胡萝卜的组织培养[填图]1.植物组织培养技术的理论基础是植物细胞的全能性。
2.植物组织培养的基本过程:外植体――→脱分化愈伤组织――→再分化丛芽或胚状体――→发育完整植株3.植物体细胞杂交的理论基础是细胞膜的流动性和细胞的全能性。
4.去除细胞壁制备原生质体用到的酶是纤维素酶和果胶酶。
5.人工诱导原生质体融合的方法有物理法(离心、振动、电激)和化学法(聚乙二醇处理)。
6.植物体细胞杂交技术克服了不同生物远缘杂交不亲和的障碍。
四、植物体细胞杂交技术1.概念:将不同种的植物体细胞,在一定条件下融合成杂种细胞,并把杂种细胞培育成新的植物体的技术。
2.过程[据图填空](1)过程①为去除细胞壁获得原生质体,用到的酶是纤维素酶和果胶酶。
(2)过程②为原生质体的融合,人工诱导的物理法包括离心、振动、电激等,化学法一般用聚乙二醇作诱导剂。
(3)过程③为融合的原生质体再生出细胞壁,这是原生质体融合成功的标志。
(4)过程④为脱分化,过程⑤为再分化。
3.意义:克服不同生物远缘杂交不亲和的障碍。
1.下列生物技术不属于细胞工程领域的是( )A.植物组织培养技术B.转基因技术C.克隆技术 D.植物体细胞杂交技术解析:选B 细胞工程是在细胞水平或细胞器水平上进行的操作。
转基因技术的操作对象为基因,即DNA分子水平上的操作技术,属于基因工程。
2.植物组织培养的理论根据是( )A.培养基中营养物质全面 B.细胞的全能性C.细胞的分裂 D.细胞的分化解析:选B 植物细胞只有保持其全能性,才能发育成完整的植株,因此,植物组织培养的理论根据是细胞的全能性。
植物组织培养的操作手段及注意事项植物组织培养是一种利用植物的组织或细胞在无菌条件下进行培养和繁殖的技术。
通过植物组织培养,可以实现植物的无性繁殖、植物基因工程以及植物种质资源的保存等目的。
下面将介绍植物组织培养的操作手段及注意事项。
一、植物组织培养的操作手段1.材料准备:选择优良的母本植株,将其嫩茎、新芽、子叶等组织取出,进行消毒处理。
消毒处理一般采用漂白粉、酒精等方法,以确保材料的无菌状态。
2.培养基配制:根据实验需要,选择合适的培养基进行配制。
培养基可以分为基础培养基和添加物培养基。
基础培养基通常包括无机盐、糖类、维生素和植物激素等成分,而添加物培养基则根据具体实验需要添加特定的物质。
3.无菌操作:将材料放入培养室中进行无菌操作,保证实验的无菌条件。
无菌操作包括消毒台面、工具、培养器皿等,以及操作者本身的无菌状态。
4.培养条件控制:根据植物的特性和培养的目的,控制适宜的温度、光照和湿度等条件。
不同植物对于培养条件的要求有所不同,需要根据具体情况进行调整。
5.观察和记录:在培养过程中,要及时观察和记录植物的生长情况。
观察可以包括植物的生长速度、形态特征以及细胞分裂和器官发育等方面。
二、植物组织培养的注意事项1.消毒措施:在进行组织培养之前,必须进行彻底的消毒处理,以防止外源性的污染。
消毒处理可以使用漂白粉、酒精或高温高压等方法,具体方法根据实验需要进行选择。
2.培养器皿选择:选择适合的培养器皿进行培养。
常用的培养器皿有培养瓶、琼脂瓶、培养皿等。
不同的植物和实验要求可以选择不同的培养器皿。
3.培养基配制:培养基的配制要准确无误,按照配方进行称量和溶解。
培养基的pH值要适宜,一般在5.5-6.5之间。
4.无菌操作:在进行组织培养时,必须保持无菌操作。
操作者要穿戴无菌衣物、戴手套,并将操作区域消毒。
工具和培养器皿要进行高温高压消毒或用酒精擦拭。
5.培养条件控制:不同的植物对于培养条件有不同的要求,要根据具体植物的特性进行调整。
植物组织培养实验报告一、实验目的1.掌握无菌操作的植物组织培养方法;2.通过配置ms培养基母液,掌握母液的配置和保存方法; 3.通过诱导豌豆根、茎、叶形成愈伤组织学习愈伤组织的建立方法;4.通过诱导豌豆茎、叶形成愈伤组织学习愈伤组织的建立方法; 5.了解植物细胞通过分裂、增殖、分化、发育, 最终长成完整再生植株的过程, 加深对植物细胞的全能性的理解。
二、实验原理(一)植物组织培养植物组织培养是把植物的器官,组织以至单个细胞,应用无菌操作使其在人工条件下,能够继续生长,甚至分化发育成一完整植株的过程。
植物的组织在培养条件下,原来已经分化停止生长的细胞,又能重新分裂,形成没有组织结构的细胞团,即愈伤组织。
这一过程称为“脱分化作用”,已经“脱分化”的愈伤组织,在一定条件下,又能重新分化形成输导系统以及根和芽等组织和器官,这一过程称“再分化作用”。
(二)植物细胞的全能性植物细胞的全能性即是每个植物的本细胞或性细胞都具有该植物的全套遗传基因,在一定培养条件下每个细胞都可发育成一个与母体一样的植株。
(三)组织的分化与器官建成外植体诱导出愈伤组织后,经过继代培养,可以在愈伤组织内部形成一类分生组织即具有分生能力的小细胞团,然后,再分化成不同的器官原基。
有些情况下,外植体不经愈伤组织而直接诱导出芽、根。
(四)培养基的组成培养基中各成分的比例及浓度与细胞或组织的生长或分化所需要的最佳条件相近,似成功地使用该培养基进行组织培养的主要条件。
营养培养基一般由无机营养、碳源和能源、维生素、植物激素(生长调节剂)和包括有机氮、酸和复杂物质的添加剂组成。
三、实验器材高压灭菌锅、超净工作台、烘箱、培养室镊子、记号笔、橡皮筋、玻璃器皿、三角烧瓶、烧杯、量筒、剪刀、棉塞、绳子、牛皮纸、酒精灯、喷雾器等。
四、实验材料豌豆种子五、实验药品药品、70% 酒精、 0.1% 升汞、ms培养基、蒸馏水、naoh、 84消毒液、蔗糖、琼脂等。
六、实验步骤(一)培养基母液的配制表1.ms培养基个成分的含量(单位:mg/l)表2.ms培养基所需母液以及扩大倍数名称大量元素微量元素 ca盐 mg盐 fe盐有机肌醇激素扩大倍数 50 50 50 50 50 100 100 100 定容体积(ml)500 500 500 500 500 200 200 50 吸取毫升数/l20 20 20 20 20 10 10 5(注:吸取毫升数为每升培养基所吸取的母液的体积)表3.配制母液所需的药品及称取量(注:根据表1与表2计算各物质的称取量)药品名称 nh4no3 kno3 kh2po4 称取量(mg)41250 47500 4250 药品名称 kina2mno4?2h2o cuso4?5h2o 称取量(mg)20.75 6.25 0.625 cacl2?2h2o 11000 cocl2?6h2o 0.625 mgso4?7h2o 9250 肌醇 2000 feso4?4h2o 695 甘氨酸 40 na-edta 932.5 盐酸硫胺素 8 mnso4?7h2o 557.5 盐酸吡哆醇 10 znso4?7h2o 215 烟酸 10 h3bo3 155 (1) ms大量元素母液的配制参考表3称取一定量的下列药品用蒸馏水溶解,定容至500ml存放于冰箱中备用。
植物组织培养实验指导2012.3附录培养基母液的配制一、实验目的:掌握培养基母液配制的方法。
二、实验原理:配制培养基时,为了使用方便和用量准确,通常采用母液法进行配制,即将所选培养基配方中各试剂的用量,扩大若干倍后再准确称量,分别先配制成一系列的母液置于冰箱中保存,使用时按比例吸取母液进行稀释配制即可。
以MS培养基为例,所需配制的母液可分为:MS大量元素母液、MS微量元素母液、MS铁盐母液和MS有机化合物母液等。
另外,还要配制生长物质母液,在不同类型的培养基中使用。
三、实验器具与药品:电子分析天平、托盘天平、烧杯(50ml, 100ml, 500ml, 1000ml)、量筒(1000ml,100ml, 25ml)、容量瓶(1000ml,500ml,100ml)、药勺、称量纸、玻璃棒、滴管、电炉、冰箱。
配制MS培养基所需药品按培养基的配方准备。
植物生长调节物质,2,4-D, NAA, 6-BA等。
四、培养基母液的配制过程首先,按下表“MS培养基母液的配制”,将各种母液根据各自的扩大倍数,计算出扩大后的称取量,然后,分别进行药品称取和母液配制。
母液种类成分规定用量ml/L 扩大倍数称取量mg母液定容体积ml配1LMS培养基吸取量ml大量元素KNO3NH4NO3MgSO4·7H2OKH2PO4CaCl2·2H2O 190016503701704402038000330007400340088001000 50微量元素MnSO4·4H2OZnSO4·7H2OH3BO322.38.66.2 10002230086006200 1000 1KINa2MoO4·2H2O CuSO4·5H2O CoCl2·6H2O 0.830.250.0250.0258302502525铁盐Na-EDTAFeSO4·7H2O 37.327.8 10037302780 1000 10维生素和氨基酸烟酸甘氨酸Vit.B1Vit.B6肌醇0.52.00.10.51001002510052550001000 10(1)MS大量元素母液的配制按照MS培养基配方的用量扩大20倍,将大量元素配制成20倍的母液。
植物组织培养的一些注意事项一、常用培养基主要特性1、高盐成分培养基包括MS、LS、BL、BM、ER 等培养基。
其中MS 培养基应用最广泛,其钾盐、铵盐及硝酸盐含量均较高, 微量元素种类齐全, 其养分数量及比例均比较合适, 广泛用于植物的器官、花药、细胞及原生质体的培养。
LS、BM、ER 培养基由MS 培养基演变而来。
2 、硝酸钾含量较高的培养基包括B5 、N6 、LH、GS 等培养基。
①B5 培养基B5 培养基除含有较高的钾盐外, 还含有较低的铵态氮和较高的盐酸硫胺素, 较适合南洋杉、葡萄及豆科与十字花科植物等的培养。
②N6 培养基N6 培养基( 朱至清等1975 ) 系我国学者创造, 获国家发明二等奖, 适用于单子叶植物花药培养, 柑橘花药培养也适合, 在楸树、针叶树等的组织培养中使用效果也好。
③SH 培养基是矿盐浓度较高的一种培养基, 其中铵与磷酸是由磷酸二氢铵( NH4 H2 PO4 ) 提供的, 这种培养基适合于某些单子叶及双子叶植物的培养。
3 、中等无机盐含量的培养基①H 培养基本培养基大量元素约为MS 培养基的一半, 仅磷酸二氢钾及氯化钙稍低, 微量元素种类减少, 而含量较MS 为高, 维生素种类比MS 多。
适于花药培养。
②尼奇培养基(Niotsch 1969 ) 此培养基与H 培养基成分基本相同, 仅生物素比H 培养基高10 倍。
也适合于花药培养。
③米勒培养基(Miller 1963 ) 此培养基和Blaydes(1966) 培养基二者成分完全相同。
适合大豆愈伤组织培养和花药等培养用。
4 、低无机盐培养基大多情况下用于生根培养基。
有以下几种:①改良怀特培养基(White 1963 )②WS 培养基(Wolter & Skoog 1966)③克诺普液( Knop 1965 ) 花卉培养上用得多。
④贝尔什劳特液(Berthelot 1934)⑤HB 培养基( Holley & Baker 1963) 此培养基在花卉脱毒培养和木本植物的茎尖培养中效果良好。
其成分是大量元素比1/ 2 克诺普( Knop ) 液稍多, 微量元素用贝尔什劳特液, 每升培养基中加0 . 5ml。
二、与培养基有关的一些细节问题1、培养基所用药品应采用等级较高的化学纯CP(三级) 及分极纯AR(二级) , 以免杂质对培养物造成不利影响。
2、调节PH也可用精密pH试纸(应在干燥器中保存, 以免吸湿而失效)。
培养基过酸的可用1mol/ L 氢氧化钠( NaOH) 来调节; 培养基过碱的可用1mol/ L 盐酸( HCl ) 来调节( 1mol/ L NaOH 的配制方法是称40gNaOH, 溶解后加入蒸馏水, 定容到1 000ml 即可。
1mol/ L HCl 的配制方法是量取12mol/ L HCl 84ml , 加水定容至1 000ml)。
经高压蒸汽灭菌后, 由于某些成分的分解(如蔗糖的分解) 或氧化, 酸度会增加( pH 值一般可降低0 . 2 )。
有时玻璃器皿质量较差, 其中一部分物质溶解, 也会影响酸度的变化。
这些在调整pH 值时都要考虑进去。
分装后应立即灭菌, 若因故不能及时灭菌, 最好放入冰箱中在24h 内完成灭菌工作。
灭菌时压力表读数为0 . 8kg/ cm2 ~1 . 1kg/ cm2 , 121℃时保持15min~20min 即可。
3、某些生长调节物质, 如吲哚乙酸、玉米素及某些维生素等物质遇热不稳定, 因此不能进行高压灭菌, 而需用过滤方法灭菌, 经过滤灭菌的溶液, 可在琼脂培养基温度下降到大约40℃时加入到已高压灭菌的培养基中。
4、配好的培养基可放到培养室中预培养3d ,若没有污染反应, 则证明是可靠的, 可以使用。
暂时不用的培养基最好置于10℃下保存, 含有生长调节物质的培养基在4℃~5℃低温下保存则更理想。
含吲哚乙酸或赤霉素的培养基应在配制一周内用完, 其他培养基至多也不能超过一个月。
一般情况下, 两周内应用完, 以免干燥变质。
三、培养材料及消毒1、取材季节的影响:大多数植物应在其生长开始的季节采样, 生长末期或已进入休眠期, 则外植体对诱导反应迟钝或无反应。
2、器官的生理状态和发育年龄:沿植物的主轴, 越向上的部分所形成的器官其生长的时间越短, 其生理年龄也越老, 越接近发育上的成熟, 越易形成花器官。
反之, 越向下, 其生理年龄越小。
木本植物的组织培养中, 以幼龄树的春梢嫩枝段或基部的萌条较好, 下胚轴与具有3 对~4 对真叶的嫩茎段, 生长效果也较好。
一般情况下, 幼年组织比老年组织具有较高的形态发生能力。
3、材料大小的影响:材料越小成活率越低, 茎尖培养存活的临界大小应为一个茎尖分生组织带1 个~2 个叶原基, 约0 .2mm~0 .3mm 大小。
叶片、花瓣等约为5mm2 , 茎段则长约0 .5mm。
因此, 除非用于去除病毒否则不宜将外植体切的过小。
但并不是说外植体越大越好, 外植体过大易造成污染, 有实验证明外植体越大污染率越高。
4、材料的灭菌:一般是组织越大越易污染, 夏季比冬季带菌多,甚至不同年份污染的情况也有区别。
取材最好选在中午或下午, 避开阴雨天取材可减少污染率。
消毒是为了消灭病菌, 以保证无菌组织培养的进行。
但不同植物及一株植物不同部位的组织, 其带菌程度不同, 它们对不同种类、不同浓度的消毒剂的敏感度也不一样。
最初所使用的消毒剂种类, 浓度及消毒时间的长短都要进行摸索, 以达到最佳的消毒效果。
材料有绒毛最好在消毒液中加入几滴吐温- 80 ,对与难消毒的根及地下部位材料可将其浸入消毒液中进行抽气减压, 以帮助消毒液的渗入, 从而达到彻底灭菌的目的。
潘学峰等( 1998) 报道, 12% 的双氧水+ 0 .1%的升汞混合液对南方地下茎生姜灭菌10min 的效果最好。
四、材料的接种1、接种室的消毒:植物组织培养技术实际上是一种无菌操作和无菌培养技术, 做好接种室的消毒是至关重要的。
污染的主要来源是空气中的细菌和真菌孢子, 因此, 每次接种前应进行地面的清洁卫生工作, 并用70%酒精喷雾使空气的灰尘沉降, 并用紫外线灯照射20min。
接种前超净工作台面要用新洁尔灭或酒精擦洗,并定期清洗过滤膜, 以延长使用寿命。
2、无菌操作要求:工作人员使用的工作服、帽子、口罩等, 要经常保持干净, 并定期进行消毒, 即将洗净、晾干的衣帽、口罩等用纸包好后与培养基一起进行高压灭菌。
工作人员的头发、衣服、手指中都带有许多杂菌, 为此要穿上工作服, 戴上帽子, 也必须剪除指甲, 并用肥皂擦洗, 最好再在新洁尔灭溶液中浸泡10 min , 接种操作前则用70%酒精擦洗。
工作人员的呼吸所产生的污染, 主要是在接种时谈话或咳嗽所引起的, 因此, 在操作时应禁止谈话并应戴上口罩。
3、材料的分离、切取和接种切割动作要快, 防止挤压使材料受损伤而招致培养失败, 也要避免使用生锈的刀片, 以防止氧化现象产生。
接种时要防止交叉污染的发生,刀和镊子等接种工具使用一次应放入70% ( 或95%)酒精中浸泡, 然后灼烧放凉备用。
接种时轻轻取下封口纸, 动作要慢以免气流冲入瓶中造成污染。
将瓶口靠近酒精灯火焰, 瓶口倾斜, 以免空气中的微生物落入瓶中,将瓶口外部在灯焰上燎数秒钟, 将灰尘杂物等固定在原处, 然后用镊子将外植体送入瓶中, 材料在培养容器内的分布要均匀, 以保证必要的营养面积和光照条件。
茎尖、茎段等基部插入固体培养基中, 叶片通常将叶背接触培养基, 这是由于叶背气孔多, 利于吸收水分和养分的缘故。
五、材料的初代培养1、实验方案的设计1)、单因子实验设计:单因子实验是组织培养中最常用的实验方法, 尤其在选择适当的激素种类和浓度配比上使用最多。
2 )、正交实验设计植物离体培养的成功是由多种因素决定的。
正交设计是多因素分析的有力工具, 它可以很方便的从众多因素中选出主要影响因素及最佳水平, 因为它可以用较少的实验次数得到较多的信息。
例如, 一个7 因素水平的实验, 若将各因素水平全部组合都做一遍, 需要27 = 128 次, 而正交设计只需做8 次实验就可以了, 虽然实验次数减少了, 但因为各因素水平搭配均匀, 8 次实验基本代表了全部实验的情况。
正交实验的设计, 主要工具是正交表。
大多数生物统计学书都列出了可供选择的正交表,如L4 ( 23 ) , L8(27 )见(表2 - 11 , 表2 - 12) 。
字母L 右下角号码8表示它有8 个实验要做, 括号内的指数7 表示这张表所安排的实验最多可考察7 个因素(也可安排2 个~6 个, 超过7 个要选择其他正交表) , 底数2 表示被考察的因素只要求两个水平。
在进行实验前可根据要测试因素的多少及每种因素所考察的水平, 选择适合的正交表, 然后按表进行实验。
现举一个例子来说明, 设影响某种植物试管苗生长的因素有光照时间、光照强度、pH 值、温度、蔗糖浓度、BA浓度、NAA 浓度7 个因素, 每个因素选择两个水平, 即, 光照时间( 10h , 14h )、光照强度(1000lx , 2000lx )、pH 值( 5 . 5 , 5 . 8 )、温度( 20℃ , 25℃) 、BA 浓度( 0 . 5 , 2 . 0 )、NAA 浓度( 0 . 5 ,1 . 0)、蔗糖浓度(2% ,(27)最理想, 4%)。
现根据因素和水平的多少选择一个适合本实验的正交表, 选L8填表时, 因素水平对号入座, 见表( 2 - 13 )。
第一号实验是光照时间10h/ d、光照强度1000lx、pH 值5 . 5、BA 浓度2 . 0、NAA 浓度0 . 5、蔗糖浓度4% , 其他实验依次类推。
根据8 个实验结果, 如出苗数量、苗高、生根数、移栽成活率等, 综合考虑, 根据需要选取各最适培养条件。
也可通过一定的计算方法(参考统计学书) , 算出极差( R) , 极差(R) 表示每个因素在实验中所起作用的大小, R 越大表示该因素的不同水平对实验结果的影响越大, 但若没有可计算的指标时, 还是选择单因子实验较好。
2、初代培养物的建立1)、保证无菌2)、条件合适:首先, 一定要选择好合适的作物种类、品种及培养的部位; 其次,一定要选择合适的培养基, 激素及其他添加物; 还要注意掌握适宜的环境条件。
所以在进行一种植物的组织培养之前, 应查找该种植物有关方面的资料, 根据这种植物过去所采用的培养部位、培养基、培养条件和培养技术等, 再决定自己的工作步骤。
3)、操作技术过关3、污染的防治1)、植物材料的选择及防止污染通常多年生的木本材料比一二年生的草本材料带菌多; 老的材料比幼嫩的材料带菌多; 田间生长的材料比温室生长的材料带菌多; 带泥土的材料比不带泥土的材料带菌多。