第四章 计算机控制技术实验
- 格式:docx
- 大小:385.31 KB
- 文档页数:16
大学 - 计算机控制技术实验报告河南工业大学4 实验四单闭环直流调速系统班级:自动F1203班姓名:蔡申申学号:202123910625 一、实验目的1.掌握用PID控制规律的直流调速系统的调试方法; 2.了解PWM调制、直流电机驱动电路的工作原理。
二、实验设备1.THBCC-1型信号与系统控制理论及计算机控制技术实验平台 2.THBXD数据采集卡一块(含37芯通信线、16芯排线和USB电缆线各1根)3.PC机1台(含软件“THBCC-1”)三、实验原理直流电机在应用中有多种控制方式,在直流电机的调速控制系统中,主要采用电枢电压控制电机的转速与方向。
功率放大器是电机调速系统中的重要部件,它的性能及价格对系统都有重要的影响。
过去的功率放大器是采用磁放大器、交磁放大机或可控硅(晶闸管)。
现在基本上采用晶体管功率放大器。
PWM功率放大器与线性功率放大器相比,有功耗低、效率高,有利于克服直流电机的静摩擦等优点。
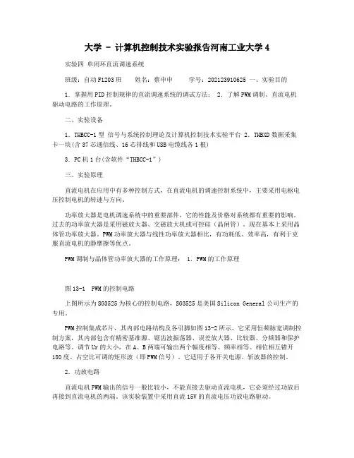
PWM调制与晶体管功率放大器的工作原理: 1.PWM的工作原理图13-1 PWM的控制电路上图所示为SG3525为核心的控制电路,SG3525是美国Silicon General公司生产的专用。
PWM控制集成芯片,其内部电路结构及各引脚如图13-2所示,它采用恒频脉宽调制控制方案,其内部包含有精密基准源、锯齿波振荡器、误差放大器、比较器、分频器和保护电路等。
调节Ur的大小,在A、B两端可输出两个幅度相等、频率相等、相位相互错开180度、占空比可调的矩形波(即PWM信号)。
它适用于各开关电源、斩波器的控制。
2.功放电路直流电机PWM输出的信号一般比较小,不能直接去驱动直流电机,它必须经过功放后再接到直流电机的两端。
该实验装置中采用直流15V的直流电压功放电路驱动。
3.反馈接口在直流电机控制系统中,在直流电机的轴上贴有一块小磁钢,电机转动带动磁钢转动。
磁钢的下面中有一个霍尔元件,当磁钢转到时霍尔元件感应输出。
计算机控制技术实验教案电气信息学院自动化系2007.5实验目的:▪了解计算机控制系统的基本构成,掌握计算机数据采集、数据转换原理,了解常规计算机控制策略。
▪掌握PCL-818L-B数据采集卡的功能及作用。
▪了解LabVIEW软件。
实验学时与实验内容:▪实验总学时:4学时▪实验内容:1. PCL-818L-B数据采集与转换实验《计算机控制技术实验指导书》实验一2学时2.实验法确定温控炉的数学模型《计算机控制技术实验指导书》实验三2学时实验要求:▪独立完成实验。
▪保持实验室整洁卫生,不要喧哗。
▪爱护实验器材,出现故障要立即报告指导教师。
▪认真仔细接线,温控炉实验线路需经指导教师检查后才能通电。
▪实验过程中认真做好原始记录,经指导教师签字确认后粘贴在实验报告上。
▪拆线前要先断电源。
实验成绩:实验成绩占课程总成绩的15%。
(15分)(实验报告必须在实验结束后一周内交齐)实验报告要求:▪报告内容:实验名称、实验目的、实验设备、实验过程(步骤)、实验记录的数据 (列表)及曲线,实验结果验证与分析,回答思考题等。
▪实验报告要独立完成,不要互相抄袭,图要正规,记录要清晰,字迹要工整。
实验一 PCL-818L-B数据采集与转换实验▪PCL-818L-B数据采集卡台湾研华公司生产,主要功能:A/D转换、D/A转换、数字输入、数字输出,定时、计数。
性能:8路差分或16路单端模拟量输入(12位A/D转换、可达100KHz采样率),1路模拟量输出(12位),16路数字量输入,16路数字量输出。
▪研华自带设备管理:开始\程序\Advantech Automation\Device manager\ Advantech Device manager LabVIEW程序:AD: c:\program Files\National Instruments\Labview 7.0\examples\Advantech\Adexp.vi DI: c:\program Files\NationalInstruments\Labview 7.0\examples\Advantech\DigInBit.vi或DigInByte.vi DO: c:\program Files\National Instruments\Labview 7.0\examples\Advantech\DigOutBit.vi或DigOutByte.vi十六路模拟量单端输入八路模拟量差分输入(抑制共模干扰)▪注意稳压电源的使用▪预习实验法确定温控炉的数学模型实验三实验法确定温控炉的数学模型▪注意:+12V、-12V电源一定不能接反。
前言本指导书是配合自动化专业本科生专业课《计算机控制技术》的课堂教学而编写的实验教材,通过实验的验证能够使学生了解和掌握计算机控制的硬件技术和软件编程方法。
本书共设计了七大类实验,第一类中包含过程通道和数据采集处理方面的几个内容;第二类为数字PWM 发生器和直流电机调速控制的开环实验;第三类包含几种数字PID闭环控制实验;第四类中有两种数字调节器直接设计方法的实验;第五类是一个温度控制系统;第六类是随动系统实验;第七类是过程控制系统的研究;实验五至实验七的内容是带有被控对象的控制系统。
七个实验的全部学时大于计划学时,教师和学生对所做的实验内容可以选择以满足实验计划学时为准。
通过实验学生巩固了课堂教学的内容,也为今后实际工作打下了一定技术基础。
本指导书由王尚君、毛一心老师共同编写,穆志纯教授进行了严格的审阅工作。
由于计算机性能的快速提高,计算机控制的技术手段也在不断出新,书中难免存在不足之处,敬请读者批评指正。
编者2007年10月目录前言 (1)目录 (2)实验一过程通道和数据采集处理 (4)一、输入与输出通道 (4)1. AD 转换实验` (5)2. DA 转换实验` (7)二、信号的采样与保持` (9)1. 零阶保持实验` (9)2. 直线插值实验*` (11)3. 二次曲线插值实验*` (11)三、数字滤波 (15)1. 一阶惯性实验 (16)2. 四点加权实验* (16)实验二开环系统的数字程序控制 (19)数字PWM 发生器和直流电机调速控制 (19)一、实验目的 (19)二、实验内容` (19)三、实验所用仪表及设备 (19)四、实验原理及步骤 (20)五、思考题 (21)六、实验报告内容及要求 (21)实验三数字PID闭环控制 (22)数字PID控制算法 (22)积分分离法PID控制 (23)带死区的PID控制* (27)简易工程法整定PID 参数 (30)扩充临界比例度法 (30)扩充响应曲线法 (32)实验四数字调节器直接设计方法 (36)最小拍控制系统 (36)一、实验目的 (36)二、实验所用仪表及设备` (36)三、实验原理及内容 (36)有纹波最小拍控制系统 (37)无纹波最小拍控制系统 (38)四、实验步骤 (40)五、思考题 (41)六、实验报告内容及要求 (41)实验一过程通道和数据采集处理为了实现计算机对生产过程或现场对象的控制,需要将对象的各种测量参数按要求转换成数字信号送入计算机;经计算机运算、处理后,再转换成适合于对生产过程进行控制的量。
电子技术实验(五)指导书(计算机控制技术实验)物理科学与工程技术学院电子技术教研室(2007年4月26日星期四)目录实验一D/A、A/D转换 (2)实验二数字PID控制 (6)实验三大林算法 (11)实验四电机调速 (14)实验五步进电机控制 (18)实验六数字滤波器 (19)附录一电机控制电路原理图 (24)实验一 D/A 、A/D 转换一、实验目的1.掌握数模、模数转换转换的基本原理。
2.熟悉12位D/A 转换、10位A/D 转换的方法。
二、实验仪器设备1.EL-AT-II 型计算机控制系统实验箱一台 2.PC 计算机一台三、实验原理1、D/A 转换器是把输入的数字量转换为与输入量成比例的模拟信号的器件,在图中,整个电路由若干个相同的支电路组成,每个支电路有两个电阻和一个开关,开关S-i 是按二进制“位”进行控制。
当该位为“1”时,开关将加权电阻与1out I 输出端接通;该位为“0”时,开关与2out I 接通。
图1 梯形电阻解码网络原理图由于2out I 接地,1out I 为虚地,所以REF V I R=∑ 流过每个权电阻Ri 的电流依次是 REF1(12)()n VI R=⨯∑1REF2(12)()n VI R-=⨯∑. . .1REF(12)()n VI R=⨯∑由于1out I 端输出的总电流是置“1”各位加权电流的总和,2out I 端输出的总电流是置“0”各位加权电流的总和,所以当D/A转换器输入为全“1”时,1out I 和2out I 分别为2R E F 1()(1212......12)n OUT VI R =⨯+++∑ 20OUT I =当运算放大器的反馈电阻fb R 等于反相输入电阻∑R 时,其输出模拟电压211fb REF (1212......12)n OUT OUT U I R V =-⨯=-+++对与任意二进制码,其输出模拟电压为2REF 12(22......2)n OUT n U V a a a =-+++式中,0i a = 或1i a = ,由上式便可得到相应的模拟量输出。
实验一A/D与D/A转换一、实验目的1.通过实验了解实验系统的结构与使用方法;2.通过实验了解模拟量通道中模数转换与数模转换的实现方法。
二、实验设备1.THBCC-1型信号与系统•控制理论及计算机控制技术实验平台2.THBXD数据采集卡一块(含37芯通信线、16芯排线和USB电缆线各1根)3.PC机1台(含软件“THBCC-1”)三、实验内容1.输入一定值的电压,测取模数转换的特性,并分析之;2.在上位机输入一十进制代码,完成通道的数模转换实验。
四、实验原理1.数据采集卡本实验台采用了THBXD数据采集卡。
它是一种基于USB总线的数据采集卡,卡上装有14Bit分辨率的A/D转换器和12Bit分辨率的D/A转换器,其转换器的输入量程均为±10V、输出量程均为±5V。
该采集卡为用户提供4路模拟量输入通道和2路模拟量输出通道。
其主要特点有:1) 支持USB1.1协议,真正实现即插即用2) 400KHz14位A/D转换器,通过率为350K,12位D/A转换器,建立时间10μs3) 4通道模拟量输入和2通道模拟量输出4) 8k深度的FIFO保证数据的完整性5) 8路开关量输入,8路开关量输出2. AD/DA转换原理数据采集卡采用“THBXD”USB卡,该卡在进行A/D转换实验时,输入电压与二进制的对应关系为:-10~10V对应为0~16383(A/D转换为14位)。
其中0V为8192。
其主要数据格式如下表所示(采用双极性而DA转换时的数据转换关系为:-5~5V对应为0~4095(D/A转换为12位),其数据格式(双极性电压输出时)为:五、实验步骤1. 启动实验台的“电源总开关”,打开±5、±15V电源。
将“阶跃信号发生器”单元输出端连接到“数据采集接口单元“的“AD1”通道,同时将采集接口单元的“DA1”输出端连接到接口单元的“AD2”输入端;2、将“阶跃信号发生器”的输入电压调节为1V;3. 启动计算机,在桌面双击图标“THBCC-1”软件,在打开的软件界面上点击“开始采集”按钮;4. 点击软件“系统”菜单下的“AD/DA实验”,在AD/DA实验界面上点击“开始”按钮,观测采集卡上AD转换器的转换结果,在输入电压为1V(可以使用面板上的直流数字电压表进行测量)时应为00001100011101(共14位,其中后几位将处于实时刷新状态)。
实验一过程通道和数据采集处理为了实现计算机对生产过程或现场对象的控制,需要将对象的各种测量参数按要求转换成数字信号送入计算机;经计算机运算、处理后,再转换成适合于对生产过程进行控制的量。
所以在微机和生产过程之间,必须设置信息的传递和变换的连接通道,该通道称为过程通道。
它包括模拟量输入通道、模拟量输出通道、数字量输入通道、数字量输出通道。
模拟量输入通道:主要功能是将随时间连续变化的模拟输入信号变换成数字信号送入计算机,主要有多路转化器、采样保持器和A/D 转换器等组成。
模拟量输出通道:它将计算机输出的数字信号转换为连续的电压或电流信号,主要有D/A 转换器和输出保持器组成。
数字量输入通道:控制系统中,以电平高低和开关通断等两位状态表示的信号称为数字量,这些数据可以作为设备的状态送往计算机。
数字量输出通道:有的执行机构需要开关量控制信号 (如步进电机),计算机可以通过I/O 接口电路或者继电器的断开和闭合来控制。
输入与输出通道本实验教程主要介绍以A/D 和D/A 为主的模拟量输入输出通道,A/D 和D/A 的芯片非常多,这里主要介绍人们最常用的ADC0809 和TLC7528。
一、实验目的1.学习A/D 转换器原理及接口方法,并掌握ADC0809 芯片的使用2.学习D/A 转换器原理及接口方法,并掌握TLC7528 芯片的使用二、实验内容1.编写实验程序,将-5V ~ +5V 的电压作为ADC0809 的模拟量输入,将转换所得的8 位数字量保存于变量中。
2.编写实验程序,实现D/A 转换产生周期性三角波,并用示波器观察波形。
三、实验设备PC 机一台,TD-ACC+实验系统一套,i386EX 系统板一块四、实验原理与步骤1.A/D 转换实验ADC0809 芯片主要包括多路模拟开关和A/D 转换器两部分,其主要特点为:单电源供电、工作时钟CLOCK 最高可达到1200KHz 、8 位分辨率,8 个单端模拟输入端,TTL 电平兼容等,可以很方便地和微处理器接口。
第四章计算机控制技术基础实验实验二数字滤波器1实验电路尖脉冲产生电路测试信号的产生电路图2 实验单元输入信号:4Hz,2V的方波信号输入,产生尖脉冲干扰信号。
上位机的“脚本编辑器”编程从DA2输出1V,1Hz的正弦信号;电路单元:U2、U8、U6、上位机软件3实验数据及实验曲线3.1低阶滤波:1)4Hz的脉冲干扰信号时,采样频率为20K,缓存设置为8192黄色曲线为未加干扰时的波形,白色曲线为滤波后。
2)10Hz的脉冲干扰信号时,采样频率为20K,缓存设置为81921黄色曲线为未加干扰时的波形,白色曲线为滤波后。
3.2 高阶滤波81921)4Hz的脉冲干扰信号时,采样频率为20K,缓存设置为10242实验三离散化方法研究1实验电路1.1校正前模拟电路1.2校正后模拟电路2 实验单元2.1模拟部分电路单元:校正前:U9、U11校正后:U3、U4、U7、U9、U11上位机软件2.2数字部分输入信号:阶跃信号发生器(单位阶跃输出)电路单元:U9、U11上位机软件3实验数据及实验曲线3.1 模拟控制器系统超调量为11.1%黄色曲线为单位阶跃输入信号,白色曲线为输出信号。
33.2.1 后向差分法(Ts=0.1)。
系统超调量为19.3%3.2.2 阶跃响应不变法(Ts=0.1)。
系统超调量为15%3.2.3 双线性变换(Ts=0.1)。
系统超调量为17.5%。
4实验四数字PID调节器算法的研究1实验电路2 实验单元电路单元:U5、U7上位机软件3实验数据及实验曲线3.1 积分分离PID (k=0.8,ti=5,td=0)超调量为15.6%3.2位置式PID (k=0.8,ti=5,td=0);运行步长100ms。
超调量为27.5%。
53.3增量式PID (k=0.8,ti=5,td=0)超调量为27.3%。
6实验五串级控制算法的研究1实验电路2 实验单元电路单元:U5、U7上位机软件3实验数据及实验曲线3.1 不加副控制器时:k1=1,ti1=3,(其它PID参数为0);运行步长100ms。
实验一过程通道和数据采集处理为了实现计算机对生产过程或现场对象的控制,需要将对象的各种测量参数按要求转换成数字信号送入计算机;经计算机运算、处理后,再转换成适合于对生产过程进行控制的量。
所以在微机和生产过程之间,必须设置信息的传递和变换的连接通道,该通道称为过程通道。
它包括模拟量输入通道、模拟量输出通道、数字量输入通道、数字量输出通道。
模拟量输入通道:主要功能是将随时间连续变化的模拟输入信号变换成数字信号送入计算机,主要有多路转化器、采样保持器和A/D 转换器等组成。
模拟量输出通道:它将计算机输出的数字信号转换为连续的电压或电流信号,主要有D/A 转换器和输出保持器组成。
数字量输入通道:控制系统中,以电平高低和开关通断等两位状态表示的信号称为数字量,这些数据可以作为设备的状态送往计算机。
数字量输出通道:有的执行机构需要开关量控制信号(如步进电机),计算机可以通过I/O 接口电路或者继电器的断开和闭合来控制。
输入与输出通道本实验教程主要介绍以A/D 和D/A 为主的模拟量输入输出通道,A/D 和D/A 的芯片非常多,这里主要介绍人们最常用的ADC0809 和TLC7528。
一、实验目的1.学习A/D 转换器原理及接口方法,并掌握ADC0809 芯片的使用2.学习D/A 转换器原理及接口方法,并掌握TLC7528 芯片的使用二、实验内容1.编写实验程序,将-5V ~ +5V 的电压作为ADC0809 的模拟量输入,将转换所得的8 位数字量保存于变量中。
2.编写实验程序,实现D/A 转换产生周期性三角波,并用示波器观察波形。
三、实验设备PC 机一台,TD-ACC+实验系统一套,i386EX 系统板一块四、实验原理与步骤1.A/D 转换实验ADC0809 芯片主要包括多路模拟开关和A/D 转换器两部分,其主要特点为:单电源供电、工作时钟CLOCK 最高可达到1200KHz 、8 位分辨率,8 个单端模拟输入端,TTL 电平兼容等,可以很方便地和微处理器接口。
计算机控制技术实验报告实验名称:计算机控制技术实验实验目的:通过学习计算机控制技术的基本原理和方法,掌握计算机控制技术的应用。
实验原理:计算机控制技术是一种应用于现代工业自动化控制中的控制技术。
计算机控制系统由计算机硬件和软件组成,通过采集、处理和输出各种信号来完成对被控对象的控制。
实验仪器:计算机、控制器、传感器、被控对象等。
实验步骤:1.确定实验目标和实验要求。
2.研究被控对象的性质和特点,设计控制方案。
3.配置硬件设备,连接传感器、控制器和计算机。
4.编写控制程序,设置控制算法,实现被控对象的控制。
5.进行实验操作,观察并记录实验结果。
6.对实验结果进行分析和评价,总结实验经验。
实验结果和分析:在实验中,我们选择了一个温度控制系统作为被控对象。
通过传感器采集环境温度,并通过控制器将控制信号发送给加热器,调节加热器的功率来控制环境温度。
通过实验操作,我们观察了不同环境温度下的控制效果。
实验结果表明,在控制系统正常工作时,环境温度可以稳定在设定温度附近,并具有很好的控制精度。
此外,我们还对控制系统进行了稳定性和响应速度等性能指标的评价。
实验结果显示,控制系统具有较好的稳定性和快速响应的特点,可以满足实际工业生产中对温度控制的要求。
实验总结:通过本次实验,我们深入学习了计算机控制技术的基本原理和方法,并通过实践掌握了实验操作的技巧。
实验结果表明,计算机控制技术在工业生产中具有广泛的应用前景。
在今后的学习中,我们将进一步深入研究计算机控制技术的进一步发展,并不断提高实际应用能力,为工业自动化控制的发展贡献自己的力量。
实验一输入与输出通道一、实验目的1.学习A/D 转换器原理及接口方法,并掌握ADC0809 芯片的使用2.学习D/A 转换器原理及接口方法,并掌握TLC7528 芯片的使用二、实验设备PC 机一台,TD-ACC+实验系统一套,i386EX 系统板一块三、实验内容1.编写实验程序,将-5V ~ +5V 的电压作为ADC0809 的模拟量输入,将转换所得的8位数字量保存于变量中。
2.编写实验程序,实现D/A 转换产生周期性三角波,并用示波器观察波形。
四、实验原理1.A/D 转换实验ADC0809 芯片主要包括多路模拟开关和A/D 转换器两部分,其主要特点为:单电源供电、工作时钟CLOCK 最高可达到1200KHz、8 位分辨率,8 个单端模拟输入端,TTL 电平兼容等,可以很方便地和微处理器接口。
TD-ACC+教学系统中的ADC0809 芯片,其输出八位数据线以及CLOCK 线已连到控制计算机的数据线及系统应用时钟1MCLK (1MHz)上。
其它控制线根据实验要求可另外连接 (A、B、C、STR、/OE、EOC、IN0~IN7)。
根据实验内容的第一项要求,可以设计出如图1.1-1 所示的实验线路图。
上图中,AD0809 的启动信号“STR”是由控制计算机定时输出方波来实现的。
“OUT1”表示386EX 内部1#定时器的输出端,定时器输出的方波周期=定时器时常。
图中ADC0809 芯片输入选通地址码A、B、C 为“1”状态,选通输入通道IN7;通过单次阶跃单元的电位器可以给A/D 转换器输入-5V ~ +5V的模拟电压;系统定时器定时1ms输出方波信号启动A/D 转换器,并将A/D 转换完后的数据量读入到控制计算机中,最后保存到变量中。
实验步骤与结果:(1) 打开联机操作软件,参照流程图,在编辑区编写实验程序。
检查无误后编译、链接。
(2) 按图1.1-1 接线 (注意:图中画“o”的线需用户自行连接),连接好后,请仔细检查,无错误后方可开启设备电源。
班级:座号:姓名成绩:课程名称:计算机控制技术实验项目:电机调速实验实验预习报告(上课前完成)一、实验目的1.了解直流电机调速系统的特点。
2.研究采样周期T对系统特性的影响。
3.研究电机调速系统PID控制器的参数的整定方法。
二、实验仪器1.EL-AT-II型计算机控制系统实验箱一台2.PC计算机一台3.直流电机控制实验对象一台三、控制的基本原理1.系统结构图示于图8-1。
图8-1 系统结构图图中 Gc(s)=Kp(1+Ki/s+Kds)Gh(s)=(1-e-TS)/sGp(s)=1/(Ts+1)2.系统的基本工作原理整个电机调速系统由两大部分组成,第一部分由计算机和A/D&D/A卡组成,主要完成速度采集、PID运算、产生控制电枢电压的控制电压,第二部分由传感器信号整形,控制电压功率放大等组成。
电机速度控制的基本原理是:通过D/A输出-2.5v~+2.5v的电压控制7812的输出,以达到控制直流电机电枢电压的目的。
速度采集由一对红外发射、接收管完成,接收管输出脉冲的间隔反应了电机的转速。
第二部分电路原理图3.PID递推算法:如果PID调节器输入信号为e(t),其输送信号为u(t),则离散的递推算法如下:Uk=Kpek+Kiek2+Kd(ek-ek-1)其ek2是误差累积和。
四、实验内容:1、设定电机的速度在一恒定值。
2、调整P、I、D各参数观察对其有何影响。
五、实验步骤1.启动计算机,在桌面双击图标[Computerctrl]或在计算机程序组中运行[Computerctrl]软件。
2.测试计算机与实验箱的通信是否正常,通信正常继续。
如通信不正常查找原因使通信正常后才可以继续进行实验。
3. 20芯的扁平电缆连接实验箱和炉温控制对象,检查无误后,接通实验箱电源。
开环控制4.选中[实验课题→电机调速实验→开环控制实验]菜单项,鼠标单击将弹出参数设置窗口。
在参数设置窗口设置给定电压,及电机控制对象的给定转速,点击确认在观察窗口观测系统响应曲线。
试验一经典环节旳MATLAB仿真一、试验目旳1.熟悉MATLAB桌面和命令窗口,初步理解SIMULINK功能模块旳使用措施。
2.通过观测经典环节在单位阶跃信号作用下旳动态特性,加深对各经典环节响应曲线旳理解。
3.定性理解各参数变化对经典环节动态特性旳影响。
二、SIMULINK旳使用MATLAB中SIMULINK是一种用来对动态系统进行建模、仿真和分析旳软件包。
运用SIMULINK功能模块可以迅速旳建立控制系统旳模型,进行仿真和调试。
1.运行MATLAB软件,在命令窗口栏“>>”提醒符下键入simulink命令,按Enter键或在工具栏单击按钮,即可进入如图1-1所示旳SIMULINK仿真环境下。
2.选择File菜单下New下旳Model命令,新建一种simulink仿真环境常规模板。
图1-1 SIMULINK仿真界面图1-2 系统方框图3.在simulink仿真环境下,创立所需要旳系统。
以图1-2所示旳系统为例,阐明基本设计环节如下:1)进入线性系统模块库,构建传递函数。
点击simulink下旳“Continuous”,再将右边窗口中“Transfer Fen”旳图标用左键拖至新建旳“untitled”窗口。
2)变化模块参数。
在simulink仿真环境“untitled”窗口中双击该图标,即可变化传递函数。
其中方括号内旳数字分别为传递函数旳分子、分母各次幂由高到低旳系数,数字之间用空格隔开;设置完毕后,选择OK,即完毕该模块旳设置。
3)建立其他传递函数模块。
按照上述措施,在不一样旳simulink旳模块库中,建立系统所需旳传递函数模块。
例:比例环节用“Math”右边窗口“Gain”旳图标。
4)选用阶跃信号输入函数。
用鼠标点击simulink下旳“Source”,将右边窗口中“Step”图标用左键拖至新建旳“untitled”窗口,形成一种阶跃函数输入模块。
5)选择输出方式。
用鼠标点击simulink下旳“Sinks”,就进入输出方式模块库,一般选用“Scope”旳示波器图标,将其用左键拖至新建旳“untitled”窗口。
实验一 基于Matlab 的控制系统模型一、 实验目的1. 熟悉Matlab 的使用环境,学习Matlab 软件的使用方法和编程方法2. 学习使用Matlab 进行各类数学变换运算的方法3. 学习使用Matlab 建立控制系统模型的方法二、 实验器材x86系列兼容型计算机,Matlab 软件三、 实验原理1. 香农采样定理对一个具有有限频谱的连续信号f(t)进行连续采样,当采样频率满足max 2ωω≥S 时,采样信号f*(t)能无失真的复现原连续信号。
作信号tet f 105)(-=和kT10*5)(-=et f 的曲线,比较采样前后的差异。
幅度曲线: T=0.05 t=0:T:0.5f=5*exp(-10*t) subplot(2,1,1) plot(t,f) gridsubplot(2,1,2) stem(t,f) grid请改变采样周期T ,观察不同的采样周期下的采样效果。
幅频曲线: w=-50:1:50F=5./sqrt(100+w.^2) plot(w,F) grid若|)0(|1.0|)(|max F j F =ω,选择合理的采样周期T 并加以验证。
(抽样后的频谱是将原信号频谱以抽样频率s ω为周期进行周期延拓,幅度变为原来的s T 1而得到)w=-400:20:400ws=200 Ts=2*pi/wsF0=5/Ts*(1./sqrt(100+(w).^2)) F1=5/Ts*(1./sqrt(100+(w-ws).^2)) F2=5/Ts*(1./sqrt(100+(w+ws).^2)) plot(w,F0,w,F1,w,F2) grid请改变采样频率ws ,观察何时出现频谱混叠?2. 拉式变换和Z 变换使用Matlab 求函数的拉氏变换和Z 变换拉式变换: syms a w t f1=exp(-a*t)Z 变换: syms a k T f1=exp(-a*k*T)laplace(f1) f2=tlaplace(f2) f3=t* exp(-a*t) laplace(f3) f4=sin(w*t) laplace(f4)f5=exp(-a*t)*cos(w*t) laplace(f5)反拉式变换 syms s a f1=1/silaplace(f1) f2=1/(s+a) ilaplace(f2) f3=1/s^2 ilaplace(f3)f4=w/(s^2+w^2) ilaplace(f4)f5=1/(s*(s+2)^2*(s+3)) ilaplace(f5)ztrans(f1) f2=k*T ztrans(f2)f3=k*T*exp(-a*k*T) ztrans(f3) f4=sin(a*k*T) ztrans(f4) f5=a^k ztrans(f5)反Z 变换 syms z a T f1=z/(z-1) iztrans(f1)f2=z/(z-exp(-a*T)) iztrans(f2) f3=T*z/(z-1)^2 iztrans(f3) f4=z/(z-a) iztrans(f4)f5=z/((z+2)^2*(z+3)) iztrans(f5)3. 控制系统模型的建立与转化传递函数模型:num=[b1,b2,…bm],den=[a1,a2,…an],nn n mm m b s a s a b s b s b den num s G ++++++==-- 121121)( 零极点增益模型:z=[z1,z2,……zm],p=[p1,p2……pn],k=[k],)())(()())(()(2121n m p s p s p s z s z s z s ks G ------=建立系统模型65)3)(2()1()(22+++=+++=s s ss s s s s s G 和65)3)(2()1()(22+++=+++=z z zz z z z z z G 传递函数模型: num=[1,1,0] den=[1,5,6] T=0.1Gs1=tf(num,den) Gz1=tf(num,den,T) 零极点增益模型: z=[0,-1] p=[-2,-3] k=[1] T=0.1Gs2=zpk(z,p,k) Gz2=zpk(z,p,k,T)传递函数模型和零极点增益模型相互转化 传递函数模型转化零极点增益模型: num=[1,1,0] den=[1,5,6] T=0.1Gs1=tf(num,den) Gz1=tf(num,den,T) [z,p,k]=tf2zp(num,den) Gs2=zpk(z,p,k) Gz2=zpk(z,p,k,T)零极点增益模型转化传递函数模型: z=[0,-1] p=[-2,-3] k=[2] T=0.1Gs1=zpk(z,p,k) Gz1=zpk(z,p,k,T)[num,den]=zp2tf(z',p',k) Gs2=tf(num,den) Gz2=tf(num,den,T)建立系统模型)84)(2()22)(1()(222++++++=s s s s s s s G 和)84)(2()22)(1()(222++++++=z z z z z z z G num1=[1,1]num2=[1,2,2] den1=[1,0,2] den2=[1,4,8]num=conv(num1,num2) den=conv(den1,den2) T=0.1Gs1=tf(num,den) Gz1=tf(num,den,T) [z,p,k]=tf2zp(num,den) Gs2=zpk(z,p,k) Gz2=zpk(z,p,k,T)四、 实验步骤1. 根据参考程序,验证采样定理、拉氏变换和Z 变换、控制系统模型建立的方法2. 观察记录输出的结果,与理论计算结果相比较3. 自行选则相应的参数,熟悉上述的各指令的运用方法五、 实验数据及结果分析记录输出的数据和图表并分析 T=0.05时,幅度曲线和幅频曲线0.050.10.150.20.250.30.350.40.450.501234500.050.10.150.20.250.30.350.40.450.50123450.050.10.150.20.250.30.350.40.450.5012345-50-40-30-20-10102030405000.10.20.30.40.5T=0.1时,幅度曲线和幅频曲线拉氏变换结果: 反拉氏变换结果: f1 = f1= exp(-a*t) 1/s ans = ans= 1/(s+a) 1 f2 = f2 =t 1/(s+a) ans = ans =1/s^2 exp(-a*t) f3 = f3 = t*exp(-a*t) 1/s^2 ans = ans= 1/(s+a)^2 t f4 = f4=sin(w*t) w/(s^2+w^2) ans = ans=w/(s^2+w^2) sin(w*t) f5 = f5 =0 0.0 0. 0.1 0. 0.2 0. 0.30. 0.4 0.1 2 3 4 5 -5-4 -3 -2 -1 01 2 3 4 50 0. 0. 0. 0.0.0.05 0.10.15 0.20.25 0.30.35 0.40.45 0.50 1 2 3 4 50.05 0.10.15 0.20.25 0.30.35 0.40.45 0.50 1 2 3 4 5exp(-a*t)*cos(w*t) 1/s/(s+2)^2/(s+3) ans = ans =(s+a)/((s+a)^2+w^2) 1/12+(-1/2*t+1/4)*exp(-2*t)-1/3*exp(-3*t)s ω=200时, s ω=400时,Z 变换: 反Z 变换: f1 =f1 = exp(-a*k*T) z/(z-1) ans = ans = z/exp(-a*T)/(z/exp(-a*T)-1) 1 f2 = f2 =k*T z/(z-exp(-a*T)) ans = ans =T*z/(z-1)^2 exp(-a*T)^n f3 = f3 =k*T*exp(-a*k*T) T*z/(z-1)^2 ans = ans = T*z*exp(-a*T)/(z-exp(-a*T))^2 T*n f4 = f4 = sin(a*k*T) z/(z-a) ans = ans = z*sin(a*T)/(z^2-2*z*cos(a*T)+1) a^n f5 = f5 =a^k z/(z+2)^2/(z+3) ans = ans =z/a/(z/a-1) -(-2)^n-1/2*(-2)^n*n+(-3传递函数模型: 零极点增益模型: Transfer function: Zero/pole/gain:s^2 + s s (s+1) ------------- ----------- s^2 + 5 s + 6 (s+2) (s+3) Transfer function: Zero/pole/gain:-400-300-200-100010020030040005101520253035-400-300-200-1000100200300400246810121416z^2 + 5 z + 6 z (z+1) Sampling time: 0.1 -----------(z+2) (z+3)Sampling time: 0.1系统模型:num =1 3 4 2den =1 4 10 8 16T =0.1000Transfer function:s^3 + 3 s^2 + 4 s + 2-------------------------------s^4 + 4 s^3 + 10 s^2 + 8 s + 16Transfer function:z^3 + 3 z^2 + 4 z + 2-------------------------------z^4 + 4 z^3 + 10 z^2 + 8 z + 16Sampling time: 0.1z =-1.0000 + 1.0000i-1.0000 - 1.0000i-1.0000p =-2.0000 + 2.0000i-2.0000 - 2.0000i-0.0000 + 1.4142i-0.0000 - 1.4142ik =1Zero/pole/gain:(s+1) (s^2 + 2s + 2)--------------------------(s^2 + 2) (s^2 + 4s + 8)Zero/pole/gain:(z+1) (z^2 + 2z + 2)--------------------------(z^2 + 2) (z^2 + 4z + 8)Sampling time: 0.1实验二 基于Matlab 的控制系统仿真一、 实验目的1. 学习使用Matlab 的命令对控制系统进行仿真的方法2. 学习使用Matlab 中的Simulink 工具箱进行系统仿真的方法二、 实验器材 x86系列兼容型计算机,Matlab 软件 三、实验原理1. 控制系统命令行仿真建立如图所示一阶系统控制模型并进行系统仿真。
计算机控制技术实验报告实验一信号的采样与保持一、实验目的1.熟悉信号的采样和保持过程。
2.学习和掌握香农(采样)定理。
3.学习用直线插值法和二次曲线插值法还原信号。
二、实验设备PC 机一台,TD-ACS实验系统一套,i386EX 系统板一块。
三、实验原理香农(采样)定理:若对于一个具有有限频谱(max ωω<)的连续信号)(t f 进行采样,当采样频率满足max 2ωω≥s时,则采样函数)(t f *能无失真地恢复到原来的连续信号)(t f 。
max ω为信号的最高频率,s ω为采样频率。
四.实验内容1.采样与保持编写程序,实现信号通过 A/D 转换器转换成数字量送到控制计算机,计算机再把数字量送到 D/A 转换器输出。
实验线路图如图2-1所示,图中画“○”的线需用户在实验中自行接好,其它线系统已连好。
STR /OE EOC CLOCKIN7AB CD0 ┆D7+5V i386EX CPU24MHzTMROUT1INT3(主8259IRQ7)TMRCLK1WR#CLK2 M/IO# A0XD0┆XD7OUT1/IOY01MHz 分频模数转换单元控制计算机/CS /WR A0OUT1D0┆ D7 /IOY1/IOWIRQ7数模转换单元正弦波OUT图2-1 采样保持线路图控制计算机的“OUT1”表示386EX 内部1#定时器的输出端,定时器输出的方波周期=定时器时常,“IRQ7”表示386EX 内部主片8259的“7”号中断,用作采样中断。
正弦波单元的“OUT ”端输出周期性的正弦波信号,通过模数转换单元的“IN7”端输入,系统用定时器作为基准时钟(初始化为10ms ),定时采集“IN7”端的信号,转换结束产生采样中断,在中断服务程序中读入转换完的数字量,送到数模转换单元,在“OUT1”端输出相应的模拟信号。
由于数模转换器有输出锁存能力,所以它具有零阶保持器的作用。
采样周期T= TK×10ms ,TK 的范围为01~ FFH ,通过修改TK 就可以灵活地改变采样周期,后面实验的采样周期设置也是如此。
说明计算机控制技术实验说明自控/计控原理下册包括计算机控制技术实验、控制系统实验和综合控制实验。
较多涉及到的是计算机控制的部分。
AEDK-labACT自控/计控原理教学实验系统的计控有以下几个特点:一.计算机控制的一些控制参数可在界面上直接修改。
由于自控/计控实验主要注重的是对系统原理的理解掌握和对系统参数的研究分析,而并不是对系统控制程序的具体研究编写上,因此AEDK-LabACT自控/计控原理教学实验系统的计控,设计了较为友好的实验界面,对于不同的被控对象,可以在界面上直接设定和修改各项控制参数,而不用在程序上进行复杂的修改设定,以免破坏原有的控制程序。
这种直接在界面上修改控制参数的方法既直观又方便,免去了修改编写程序时所花的大量精力。
1、在采样/保持控制系统分析实验中,采样周期可在显示界面的右上角进行修改。
2、PID控制中的P、Ti、Td参数及采样周期T;温度控制的PID参数、积分控制量和温度设置;电机调速控制中的PID参数、转速设置等,以便随时获得不同的控制要求。
3、最少拍控制和大林算法中控制参数Ki和Pi及采样周期T可直接修改获得不同的设计要求。
二.各个控制实验大项中分别列举了多种实验算法和设计方法1、在采样/保持器控制系统分析中,列举了不同控制系统的算法举例,供用户进行实验验证。
2、PID控制实验中,列举了标准PID控制算法、积分分离PID控制算法、非线性PID控制算法和积分分离——砰砰复式PID控制算法四种典型的PID控制算法;3、最少拍控制实验中,列举了两种不同控制系统的有纹波和无纹波控制算法和参数,都能够使系统达到稳定所需要的采样周期最少,而且在采样点的输出值能准确地跟踪输入信号,不存在静差。
4、大林算法实验中,列举了三种不同控制参数情况下的算法和控制效果,有严重振铃现象的大林算法、有微弱振铃现象的大林算法和无振铃现象的大林算法。
5、多变量解耦控制提供了二种不同的解耦控制装置设计算法,有采用微分方程直接建立差分方程设计解耦装置D(S) 和采用Z传递函数建立差分方程设计解耦装置D(S),每种算法还提供了四种不同的系统,有一阶开环、一阶闭环和两个不同系统的二阶闭环系统。
计算机控制技术实验班级:电信131姓名:高博言学号:2013012427一.实验目的1、了解模/数转换器A/D芯片ADC0809转换性能及编程。
2、编制程序通过0809采样输入电压并转换成数字量值。
二.实验说明模/数转换实验框图见图4-2-1所示。
图4-2-1 模/数转换实验框图模/数转换器(B8单元)提供IN4~IN7端口,供用户使用,其中IN4、IN5有效输入电平为0V~+5V,IN6和IN7为双极性输入接法,有效输入电平为-5V~+5V,有测孔引出。
二.实验内容及步骤(1)将信号发生器(B1)的幅度控制电位器中心Y测孔,作为模/数转换器(B7)输入信号:B1单元中的电位器左边K3开关拨下(GND),右边K4开关拨上(+5V)。
(2)测孔联线:B1(Y)→模/数转换器B7(IN4)(信号输入)。
(3)运行、观察、记录:运行LABACT程序,选择微机控制菜单下的模/数转换实验项目,就会弹出虚拟示波器的界面,点击开始后,在虚拟示波器屏幕上显示出即时模/数转换二进制码及其对应的电压值;再次点击开始,将继续转换及显示,满17次后回到原点显示。
屏幕上X轴表示模/数转换的序号,Y轴表示该次模/数转换的结果。
每次转换后将在屏幕出现一个“*”,同时在“*”下显示出模/数转换后的二进制码及对应的电压值,所显示的电压值应与输入到模/数转换单元(B7)的输入通道电压相同。
每转换满17次后,将自动替代第一次值。
输入通道可由用户自行选择,默认值为IN4。
一.实验目的1、掌握数/模转换器DAC0832芯片的性能、使用方法及对应的硬件电路。
2、编写程序控制D/A输出的波形,使其输出周期性的三角波。
二.实验说明数/模转换实验框图见图4-1-1所示。
图4-1-1 数/模转换实验框图三.实验内容及步骤在实验中欲观测实验结果时,只要运行LABACT程序,选择微机控制菜单下的数/模转换实验项目,就会弹出虚拟示波器的界面,点击开始后将自动加载相应源文件,可选用虚拟示波器(B3)单元的CH1测孔测量波形,详见实验指导书第二章虚拟示波器部分。
4.3.1 采样实验一.实验目的了解模拟信号到计算机控制的离散信号的转换—采样过程。
二、实验内容及步骤采样实验框图构成如图4-3-1所示。
本实验将函数发生器(B5)单元“方波输出”作为采样周期信号, 正弦波信号发生器单元(B5)输出正弦波,观察在不同的采样周期信号对正弦波采样的影响。
实验步骤:(1)将函数发生器(B5)单元的正弦波输出作为系统输入,方波输出作为系统采样周期输入。
① 在显示与功能选择(D1)单元中,通过上排右按键选择“方波/正弦波”的指示灯亮,(B5)模块“方波输出”测孔和“正弦波输出”测孔同时有输出。
‘方波’的指示灯也亮,调节B5单元的“设定电位器1”,使之方波频率为80Hz 左右(D1单元右显示)。
②再按一次上排右按键,“正弦波”的指示灯亮(‘方波’的指示灯灭),B5的量程选择开关S2置上档,调节“设定电位器2”,使之正弦波频率为0.5Hz (D1单元右显示)。
调节B5单元的“正弦波调幅”电位器,使之正弦波振幅值输出电压= 2.5V 左右(D1单元左显示)。
(3(4)运行、观察、记录:① 复核输入信号:运行LABACT 程序,选择界面的“工具”菜单选中“双迹示波器”(Alt+W )项,弹出双迹示波器的界面,点击开始,用虚拟示波器观察系统输入信号(正弦波和方波)。
② 再运行LABACT 程序,选择微机控制菜单下的采样和保持菜单下选择采样实验项目,就会弹出虚拟示波器的界面,点击开始后将自动加载相应源文件,即可选用本实验配套的虚拟示波器(B3)单元的CH1测孔测量波形③ 在显示与功能选择(D1)单元中,按上排右按键选择“方波/正弦波”的指示灯亮,‘方波’的指示灯也亮,调节B5单元的“设定电位器1”,慢慢降低采样周期信号频率,观察输出波形。
四.实验报告要求:按下表记录下各种频率的采样周期下的输出波形。
下列各图是采样周期逐渐减小的波形:图4-3-1 采样实验框图实验总结:本次实验我们了解了模拟信号到计算机控制的离散信号的转换采样过程。
通过对不同的频率采样来看采样频率越高,采样点数越密,所得离散信号就越逼近于原信号。
采样频率过低,采样点间隔过远,则离散信号不足以反映原有信号波形特征,无法使信号复原,所以采样的频率对采样信号的显示的质量是决定性因素。
采样频率越高,越接近信号的真实形状,频率越低失真越严重。
同时还了解,保持器的功能,更形象的理解了保持器的功能的概念。
做实验要保证好系统稳定的条件,如果特征方程的根都在左半s平面,即特征根都具有负实部,则系统稳定。
还要注意采样周期t对系统稳定性的影响。
4.5 数字PID 控制实验4.5.1 标准PID 控制算法一.实验要求1.了解和掌握连续控制系统的PID 控制的原理。
2.了解和掌握被控对象数学模型的建立。
3.了解和掌握数字PID 调节器控制参数的工程整定方法。
4. 观察和分析在标准PID 控制系统中,P .I.D 参数对系统性能的影响。
二.实验内容及步骤⑴ 确立模型结构本实验采用二个惯性环节串接组成实验被控对象,T1=0.2S ,T2=0.5S Ko=2。
S e T K s G τ-+⨯≈+⨯+=1S 110.2S 21S 5.01)(000 ⑵ 被控对象参数的确认被控对象参数的确认构成如图4-5-10所示。
本实验将函数发生器(B5)单元作为信号发生器,矩形波输出(OUT )施加于被测系统的输入端R ,观察矩形波从0V 阶跃到+2.5V 时被控对象的响应曲线。
图4-5-10 被控对象参数的确认构成实验步骤:注:将‘S ST ’用‘短路套’短接!① 在显示与功能选择(D1)单元中,通过波形选择按键选中‘矩形波’(矩形波指示灯亮)。
② B5的量程选择开关S2置下档,调节“设定电位器1”,使之矩形波宽度>2秒(D1单元左显示)。
③ 调节B5单元的“矩形波调幅”电位器使矩形波输出电压= 2.5V 左右(D1单元右显示)。
④ 构造模拟电路:按图4-5-10安置短路套及测孔联线,表如下。
(a )安置短路套 (b )测孔联线⑤ 运行、观察、记录:A)先运行LABACT 程序,选择界面的“工具”菜单选中“双迹示波器”(Alt+W )项,弹出双迹示波器的界面,点击开始,用虚拟示波器观察系统输入信号。
图4-5-11 被控对象响应曲线B) 在图4-5-112被控对象响应曲线上测得t1和t2。
通常取)∞=(3.0)(010Y t Y ,从图中可测得0.36S 1=t通常取)∞=(7.0)(020Y t Y ,从图中可测得0.84S 2=t0.84730.3567t -1.204t )]t (y 1[ln -)]t (y 1[ln )]t (y 1[ln t )]t (y 1[n t 0.8473t t )]t (y 1[ln -)]t (y 1[ln t t T 212010201102122010120==-----=-=---=τ式中,)t (y 10=0.3,)t (y 20=0.7据上式确认0T 和τ。
S T 567.00=,S 158.0=τC) 求得数字PID 调节器控制参数P K 、I T 、D T (工程整定法))/0.2(1)/0.37()/0.6(1)/0.5()/2.5(]27.0)/(35.1[10000200000T T T T T T T T T T K K D I P ττττττ+⨯=++⨯=+=据上式求得数字PID 调节器控制参数P K 、I T 、D TKp=1.28,Ti=0.36,Td=0.055⑶ 数字PID 闭环控制系统实验数字PID 闭环控制系统实验构成见图4-5-12,观察和分析在标准PID 控制系统中,P .I.D 参数对系统性能的影响,分别改变P .I.D 参数,观察输出特性,填入实验报告,图4-5-12 数字PID闭环控制系统实验构成实验步骤:注:将‘S ST’用‘短路套’短接!①在显示与功能选择(D1)单元中,通过波形选择按键选中‘矩形波’(矩形波指示灯亮)。
②B5的量程选择开关S2置下档,调节“设定电位器1”,使之矩形波宽度≥2秒(D1单元左显示)。
③调节B5单元的“矩形波调幅”电位器使矩形波输出电压= 2.5V(D1单元右显示)。
④构造模拟电路:按图4-5-12安置短路套及测孔联线,表如下。
a(3)运行、观察、记录:①运行LABACT程序,选择微机控制菜单下的数字PID控制实验下的标准PID控制选项,会弹出虚拟示波器的界面,设置采样周期T=0.05秒,然后点击开始后将自动加载相应源文件,运行实验程序。
②在程序运行中,设置Kp=0.33,Ti=0.36,Td=0.055,然后点击发送。
③点击停止,观察实验结果。
⑷数字PID调节器控制参数的修正采样周期保持T=0.015秒,为了使系统的响应速度加快,可增大比例调节的增益Kp (设Kp=2.4);又为了使系统的超调不致于过大,牺牲一点稳态控制精度,增加点积分时间常数Ti=0.5,微分时间常数Td不变,观察实验结果。
实验心得:通过本次试验,我们对PID 控制有了进一步的了解,PID 控制即在一个控制系统中,采用比例积分控制,它能够很好的描述一个闭环控制系统,在他的传递函数g (s )难以用其他式子描述的情况。
知道了怎样用PID 控制带时延的一阶或二阶惯性环节的控制对象的模型的建立。
建立好了模型才更容易进行广义对象的脉冲传递函数的取求,以及后续的PID 的整定,以及对系统性能的影响的分析和研究。
4.7 大林算法4.7.1 大林算法(L=2) 一.实验目的1.了解和掌握数字控制器的原理和直接设计方法。
2.了解和掌握用Z 传递函数建立后向差分方程的方法。
3.完成对大林算法控制系统的设计及控制参数Ki 、Pi 的计算。
4.理解和掌握大林算法中有关振铃产生的原因及消除的方法。
5.观察和分析大林算法控制系统的输出波形是否符合设计要求。
二.实验内容及步骤本实验用于观察和分析输入为阶跃信号时被测系统的大林算法控制特性。
大林算法的设计目标是设计一个数字调节器,使整个闭环系统所期望的传递函数相当于一个延迟环节和一个惯性环节的串联,并期望整个闭环系统的纯滞后时间和被控对象的滞后时间相同,并且,纯滞后时间与采样周期是整数倍关系。
振铃现象是指数字控制器的输出以接近1/2采样频率的频率大幅度衰减振荡。
⑴ 确立被控对象模型结构本实验采用二个惯性环节串接组成实验被控对象,T 1、T 2分别为二个惯性环节的时间常数。
设T 1=0.2S ,T 2=0.5S ,Ko=5,其传递函数为: 10.2S 51S 5.01)(0+⨯+=s G⑵被控对象参数的确认这种被控对象在工程中普遍采用阶跃输入实验辨识的方法确认T0和τ。