软件产品质量特性
- 格式:docx
- 大小:10.32 KB
- 文档页数:5
软件测试之-软件质量、软件质量特性1.1 软件质量定义1)ISO关于质量的定义为:⼀个实体的所有特性,,基于这些特性可以满⾜明显的或隐含的需求。
质量就是实体基于这些特性满⾜需求的程度。
2)质量的定义包含三个要素:实体、特性集合、需求。
对软件测试来说,实体即测试的对象。
实体的特性集合:不同实体,其特性集合不同。
3)软件质量评价的标准:需求,质量和需求对应,需求有三个层次:显式需求、隐式需求、⽤户的实际需求。
4)由以上可以引申出软件质量的3个层次:符合需求规格、符合⽤户显式需求、符合⽤户实际需求。
*1*符合需求规格:符合开发者明确定义的⽬标,是内部质量,即从软件启动到交付⽤户之间产⽣的所有中间产品的质量。
*2*符合⽤户显式需求:符合⽤户明确说明的⽬标,是验收质量。
即⽤户在验收时评价产品的质量。
*3*符合⽤户实际需求:包括⽤户明确说明的和隐含的需求,是使⽤质量,即⽤户在实际使⽤过程中对产品的质量评价。
1.2 软件质量⼤师1)戴明是世界著名的质量管理专家,提出戴明质量管理的⼗四项原则,简介易明,称为本世纪全⾯质量管理的重要理论基础。
*戴明质量管理的⼗四项原则**1*创造产品与服务改善的恒久⽬的最⾼管理层必须从短期⽬标的迷途中归返,转回到长远建设的正确⽅向。
也就是把改进产品和服务作为恒久的⽬的,坚持经营,这需要在所有领域加以改⾰和创新。
*2*采纳新的哲学必须绝对不容忍粗劣的原料,不良的操作,有瑕疵的产品和松散的服务。
*3*停⽌依靠⼤批量的检验来达到质量标准检验其实是等于准备有次品,检验出来已经是太迟,且成本⾼⽽效益低。
正确的做法,是改良⽣产过程。
*4*废除"价低者得"的做法价格本⾝并⽆意义,只是相对于质量才有意义。
因此,只有管理当局重新界定原则,采购⼯作才会改变。
公司⼀定要与供应商建⽴长远的关系,并减少供应商的数⽬。
采购部门必须采⽤统计⼯具来判断供应商及其产品的质量。
*5*不断地及永不间断地改进⽣产及服务系统在每⼀活动中,必须降低浪费和提⾼质量,⽆论是采购、运输、⼯程、⽅法、维修、销售、分销、会计、⼈事、顾客服务及⽣产制造。
软件质量和软件质量保证体系9.1 软件质量9.1.1 软件质量特性什么是软件质量?不同人或组织的看法各不相同。
按照ISO/IEC 9126-1991(我国GB/T16260-1996)“信息技术软件产品评价、质量特性及其使用指南”国际标准,认为软件质量(Software Quality)是与软件产品满足明确或隐含需求的能力有关的特征和特性的总和,例如,符合规格说明。
简而言之,软件质量是软件一些特性的组合,它仅依赖于软件本身。
9.1.2 软件质量评价评价软件质量可从三个方面进行,即产品或中间产品、过程(即软件生产所需的资源和活动)和项目。
评价可按如下三步进行:1、定义质量需求质量需求包含两个方面:①问题规定或隐含的需求;②软件质量标准和其它技术信息。
2、准备评价首先选择质量度量;然后定义质量等级;再定义评估准则。
由于一般情况下,不可能对质量特性进行直接度量,从而应选择与质量特性相关的且可定量的软件特性加以度量。
定义质量等级是依据应用问题的需求将质量度量值分割成若干不同满意程度的等级,如优秀、合格与不合格等。
定义评估准则是为了综合软件不同质量特性的评价结果,可采用判定表或加权平均法;同时还可兼顾其它因素,如时间、成本等。
3、评价过程评价过程实际上是对软件产品就第2步中准备的评价内容进行实施,也分3步:①测量——把选定的质量度量应用到软件产品上;②评级——确定某测量值的等级;③评估——根据评估准则确定产品质量,并依据管理准则判定产品是否可通过验收或是否发行等等。
9.1.3 软件质量保证软件的质量保证也和一般的质量保证一样,是确保软件产品从诞生到消亡为止的所有阶段的质量的活动。
软件质量保证由各种任务构成,分别与两种不同的参与者相关——负责技术工作的软件工程师和负责质量保证的计划、监督、记录、分析及报告工作的软件质量保证(SQA)小组。
软件工程师通过采用可靠的技术方法和措施,进行正式的技术复审、执行计划周密的软件测试来保证软件质量。
ISO9126软件质量模型ISO9126ISO9126 软件质量模型是评价软件质量的国际标准,由6个特性和27个⼦特性组成。
介绍ISO9126:软件产品评价—质量特性及其使⽤指南电脑正在各种应⽤领域中被扩⼤使⽤,电脑的正确营运通常对事业的成功与⽣命安全来说,⾮常的重要。
⾼质量软件产品的发展或选择因此就⾮常的重要了。
软件产品的⼤范围律定及评估,是确保质量充分的重要因素。
此⼀议题可以经由适当质量特性的定义、及软件产品⽬的与⽤途的考量⽽达成。
⽽软件产品的每个相关质量特性,采⽤经过确认或被⼴泛接受之尺度来评估是件相关重要的事。
ISO/IEC 9126 (1991) :软件产品评估—质量特性及其使⽤指南纲要,就是为⽀援此种需求⽽发展出来的。
在此标准中,定义了六种质量特性,并且描述了软件产品评估过程的模型。
虽然软件特性、⼦特性及相关的尺度,不只可以⽤于软件产品的评估,亦可⽤在质量需求定义及其他⽤途上,但ISO/IEC 9126 (1991)还是由两个相关、划分为多个部分的标准所取代:ISO/IEC 9126(软件产品质量)及ISO/IEC 14598(软件产品评估)。
ISO/IEC 9126第⼀部分所定义的特性,可⽤来指定客户及使⽤者在功能性与⾮功能性⽅⾯的需要。
层次ISO/IEC9126模型是⼀种评价软件质量的通⽤模型,包括3个层次:1、质量特性2、质量⼦特性3、度量指标其中各六个质量特性与⼆⼗七个质量⼦特性的关系如下表:质量特性功能性可靠性易⽤性效率维护性可移植性质量⼦特性适合性成熟性易理解性时间特性易分析性适应性准确性容错性易学性资源利⽤性易改变性易安装性互操作性易恢复性易操作性稳定性共存性保密安全性吸引性易测试性易替换性功能性的依从性可靠性的依从性易⽤性的依从性效率依从性维护性的依从性可移植性的依从性适合性:软件产品为指定的任务和⽤户⽬标提供⼀组合适功能的能⼒。
(1、软件提供了⽤户所需要的功能 2、软件提供的功能是⽤户所需要的)准确性:软件提供给⽤户功能的精确度是否符合⽬标。
软件评测师-36(总分:25.00,做题时间:90分钟)一、(总题数:18,分数:25.00)1.GB/T16260-2003《软件工程产品质量》规定的软件产品使用质量特性包括 ________ 。
(分数:1.00)A.适应性、生产率、可靠性、满意度B.有效性、生产率、安全性、满意度√C.有效性、可靠性、适应性、满意度D.适应性、适用性、效率、满意度解析:[解析]本题考查测试标准中关于软件产品使用质量特性的定义。
软件产品使用质量特性包括有效性、生产率、安全性和满意度。
2.针对下面程序段,边界值问题可以定位在 ________1:Rem Crege a 10 element integer array2:Rem Initialize each element to -13:Dim data(10) As Integer4:Dim i As Integer5:For i=1 TO 106:data(i)=-17:Next i8:End(分数:1.00)A.data(1)B.data(0) √C.data(9)D.data(10)解析:[解析]本题考查用边界值法设计测试用例。
边界值法的取值原则是取最小值和最大值,比最小值稍小值和比最大值稍大值,本题给出问题的条件是data(0),没有给data(0)赋值。
3.以下控制流图的圈复杂度V(g)和基本圈复杂度EV(g)是 ________(分数:1.00)A.V(g)=5 EV(g)=1B.V(g)=6 EV(g)=6C.V(g)=5 EV(g)=5D.V(g)=6 EV(g)=1 √解析:[解析]本题考查从控制流图计算圈复杂度V(g)和基本圈复杂度EV(g)的方法。
V(G)=(区域数)=6,按照结构化原则简化后,原来的控制流图转变成顺序执行的流图,因此EV(g)=1。
4.导致软件缺陷的原因有很多,①~④是可能的原因,其中最主要的原因包括 ________ 。
软件工程六十题1﹑软件产品的特性是什么?产品特性:⑴是一种逻辑产品,与物质产品有很大的区别。
⑵软件产品的生产主要是研制,生产成本主要在开发和研制,开发研制完成后,通过复制就产生了大量软件产品。
⑶软件产品不会用坏,不存在磨损,消耗。
⑷生产主要是脑力劳动,还末完全摆脱手工开发方式,大部分产品是"定做"的⑸开发软件的费用不断增加,致使生产成本相当昂贵。
2﹑软件生产有几个阶段?各有何特征?⑴程序设计时代:这个阶段生产方式是个体劳动,使用的生产工具是机器语言,汇编语言。
⑵程序系统时代:这个阶段生产方式是小集团合作生产,使用的生产工具是高级语言,开发方法仍依靠个人技巧,但开始提出结构化方法。
⑶软件工程时代:这个阶段生产方式是工程化的生产,使用数据库﹑开发工具﹑开发环境﹑网络﹑分布式﹑面向对象技术来开发软件。
3﹑什么是软件危机?产生原因是什么?软件开发技术的进步未能满足发展的要求。
在软件开发中遇到的问题找不到解决的办法,问题积累起来,形态尖锐的矛盾,导致了软件危机。
产生原因:⑴软件规模越来越大,结构越来越复杂。
⑵软件开发管理困难而复杂。
⑶软件包开发费用不断增加。
⑷软件开发技术落后。
⑸生产方式落后,仍采用手工方式。
⑹开发工具落后,生产率提高缓慢。
4﹑什么是软件工程?它目标和内容是什么?软件工程就是用科学的知识程和技术原理来定义,开发,维护软件的一门学科。
软件工程目标:付出较低开发成本;达到要求的功能;取得较好的性能;开发的软件易于移植;只需较低的维护费用;能按时完成开发任务,及时交付使用;开发的软件可靠性高。
软件工程内容:研究内容包括开发技术和开发管理两个方面。
开发技术主要研究:软件开发方法,开发过程,开发工具和环境。
开发管理主要研究:软件管理学,软件经济学,软件心理学。
5﹑软件工程面临的问题是什么?软件工程需要解决的问题:软件的费用,可靠性,可维护性,软件生产率和软件的重用。
6﹑什么是软件生存周期?它有哪几个活动?软件生存周期:一个软件从提出开发要求开始直到该软件报废为止的整个时期。
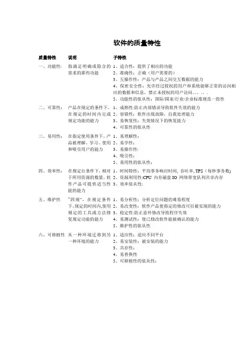
软件的质量特性质量特性说明子特性一、功能性: 指满足明确或隐含的需求的那些功能1、适合性:提供了相应的功能2、准确性:正确(用户需要的)3、互操作性:产品与产品之间交互数据的能力4、保密安全性:允许经过授权的用户和系统能够正常的访问相应的数据和信息,禁止未授权的用户访问..。
.。
.5、功能性的依从性:国际/国家/行业/企业标准规范一致性二、可靠性:产品在规定的条件下,在规定的时间内完成规定功能的能力1、成熟性:防止内部错误导致软件失效的能力2、容错性:软件出现故障,自我处理能力3、易恢复性:失效情况下的恢复能力4、可靠性的依从性三、易用性:在指定使用条件下,产品被理解、学习、使用和吸引用户的能力1、易理解性:2、易学性:3、易操作性:4、吸引性:5、易用性的依从性:四、效率性:在规定台条件下,相对于所用资源的数量,软件产品可提供适当性能的能力1、时间特性:平均事务响应时间, 吞吐率, TPS(每秒事务数)2、资源利用性:CPU 内存磁盘IO 网络带宽队列共享内存3、效率依从性:五、维护性”四规",在规定条件下,规定的时间内,使用规定的工具或方法修复规定功能的能力1、易分析性:分析定位问题的难易程度2、易改变性:软件产品使指定的修改可以被实现的能力3、稳定性:防止意外修改导致程序失效4、易测试性:使已修改软件能被确认的能力5、维护性的依从性六、可移植性从一种环境迁移到另一种环境的能力1、适应性:适应不同平台2、易安装性:被安装的能力3、共存性:4、易替换性5、可移植性的依从性:。
软件产品质量要求和测试国家标准GBT25000.51-2016解读计算机软件是计算机应⽤的核⼼,其质量的好坏关系到计算机应⽤系统的成败,软件测评是提⾼软件质量的⼀个重要⼿段之⼀。
⽬前我国软件检测、测评实验室主要依据GB/T 25000.51-2010《软件⼯程软件产品质量要求与评价(SQuaRE)商业现货(COTS)软件产品的质量要求和测试细则》以及GB/T 16260-2006《软件⼯程产品质量》系列标准对软件产品进⾏测评。
近⽇,国家标准化委员会发布了国家标准GB/T 25000.51-2016《系统与软件⼯程系统与软件质量要求和评价(SQuaRE)第51部分:就绪可⽤软件产品(RUSP)的质量要求和测试细则》以及GB/T 25000.10-2016《系统与软件⼯程系统与软件质量要c求和评价(SQuaRE)第10部分:系统与软件质量模型》。
这2个标准是对现⾏标准GB/T 25000.51-2010以及GB/T 16260.1-2006的修订。
其中国标GB/T 25000.51-2016是对GB/T 25000.51—2010的修订,使⽤重新起草法修改采⽤了ISO/IEC 25051:2014。
该标准确⽴了就绪可⽤软件产品(RUSP)的质量要求,测试RUSP的测试计划、测试说明等⽂档要求和RUSP的符合性评价细则,适⽤于软件产品的供⽅,需⽅,最终⽤户和第三⽅测评认证机构等。
本⽂对GB/T 25000.51-2016进⾏解读,以帮助相关测评⼈员更好地了解最新标准。
标准简介及背景情况1994年,为了满⾜软件检测、测评机构的需求,ISO/IEC针对包括⽂本处理程序、电⼦表格、数据库程序、图形软件包、技术或科学函数计算程序以及实⽤程序在内的软件包,发布了ISO/IEC12119:1994《信息技术 软件包 质量要求和测试》,该标准规定了软件包的质量要求和测试要求。
随着ISO/IEC 9126-1:2006 《软件⼯程产品质量第1部分:质量模型》的发布,软件质量模型得到进⼀步完善和细化,ISO/IEC 12119:1994随即被ISO/IEC 25051:2006替代。
软件质量评价内容软件产品质量的评价,即软件产品质量特性的检测与度量。
国家标准GB/T 16260《软件产品评价-质量特性及其使用指南》规定了软件产品的六个质量特性,并推荐了与之对应的27个子特性,质量特性和子特性列表如下:根据质量特性和子特性,我们将测试过程中的测试类型进行定义,定义为以下几类:1、功能测试:1)针对需求验证功能是否实现(适合性,准确性,户操作性)2)测试软件的出错处理能力(成熟性,容错性,易恢复性)3)测试软件的功能是否易用(易理解性,易学性,易操作性,吸引性)4)软件多种平台及环境下的兼容性测试(适应性,易安装性,共存性,易替换性)5)软件的可维护性测试(易分析性,易改变性,易测试性,稳定性)2、安全测试:验证软件的安全保密性。
1)用户授权级别安全2)承受攻击级别安全3)数据信息泄露级别安全3、性能测试:测试软件运行是否满足用户给定的性能级别。
(时间特性,资源特性)1)服务器资源占用率测试,客户端资源占用率测试,网络资源占用率(资源特性)2)规定的条件下,软件产品执行其功能时,提供适当的相应时间和处理时间以及吞吐率的能力下面为赠送的述职报告不需要的可以编辑删除述职报告尊敬的各位领导,各位同仁:大家好!本人被组织任聘为。
副校长已有五年,主抓德育教育工作,分管学校后勤、德育、艺体、安全、卫生、综合治理等工作。
身为副校长,我努力学习党的教育方针,学习邓小平教育理论。
用全新的教育教学理念武装自己,努力提高自身教育理论素养。
我在党的组织生活中,学习党建理论;在政治学习中学习党的路线、方针、政策、法规;在业务学习中,学习人文文化,加强自身政治理论,道德修养,培养高层次的道德感、责任感。
工作几年来,我以强烈的事业心、责任心力抓好德育工作,确保学校教育教学工作运作正常。
我的工作原则是倡导培养“勤奋乐干,善于思索,不断创新”三种优秀品质。
以奖励机制为主,及时勉励,激发老师团队精神,从而完成教育教学任务。
软件体系结构的质量特性摘要:众所周知的是,为了降低风险和减少构建软件系统的困难,人们在软件开发过程的早期应该首先考虑质量问题。
此外,系统的结构驱动着整个开发过程。
备用的结构中非功能性质量需求的实现决定了选择衔接整个系统的便利结构。
这一议题在可靠的变革的应用程序构建中非常重要。
软件开发的思想并没有在这一重要阶段给与很多细节关注。
这篇文章详述了软件体系结构的质量特性,并且介绍了一种基于ISO 9126-1标准的技术。
ISO模型的质量特性被精炼成为一种属性。
而这种属性可被度量以增加体系结构的信息。
我们的技术通过比较各自的质量属性的值从一组候选中挑选出适当的体系结构。
并以一个关于监制系统技术应用程序为例说明。
我们的方法有助于在体系结构分析过程中正确选择的决定。
它可以很容易的被并入一般软件开发的过程或者一种特别的体系结构设计思想。
简介:在软件开发早期阶段以非功能需求为目标的质量需求极大的影响了软件系统的体系结构。
但是,系统核心功能需求的提取在初始的系统结构的确定上扮演着重要的角色。
另一方面,质量需求在软件设计阶段需要平衡[Kazman et al. 2000]。
仅仅在最近,精确的软件体系结构设计的重要性(并不是局限于笔纸图画符号的设计方式)为了可靠的系统结构而蓬勃的发展起来[Bachmann et al.1996], [Bosch 2000], [Krutchen 2000].。
那些包括istribution, adaptability, interoperability, component reusability and real-time issues 现代的应用软件需要一个早期的体系结构的定义来满足可维护行和可靠性之类的质量需求。
这些对于在架构之下的软件系统全部功能性需求目标的完成是至关重要的。
特殊的,使用网络服务的新的信息系统,比如基于网络的电子商务应用程序,没有过多关心软件工程的时间而是因市场需求而发展的及其迅速。
软件质量是指软件产品在满足用户需求和期望方面的特性,包括功能性、可靠性、易用性、可维护性、性能和安全性等。
软件质量的理解可以从以下几个方面来考虑:
1. 用户需求:软件质量的核心是满足用户的需求。
一个高质量的软件产品
应该能够准确地理解用户的需求,并有效地解决用户的问题。
2. 可靠性:软件产品在运行过程中应保持稳定可靠,不出现故障或错误。
这包括错误率低、崩溃率低、兼容性好等方面。
3. 易用性:软件产品应易于使用,让用户能够快速上手并熟练操作。
这涉及到界面设计、操作流程、帮助文档等方面。
4. 可维护性:软件产品在开发完成后,应易于修改、更新和扩展。
这包括代码结构清晰、模块化程度高、文档齐全等方面。
5. 性能:软件产品应具有高效的运行性能,包括响应速度、处理能力、资源消耗等方面。
6. 安全性:软件产品应具有足够的安全性,能够保护用户的数据和隐私,防止恶意攻击和非法访问。
7. 可靠的测试和验证:为确保软件质量,应进行严格的测试和验证,包括功能测试、性能测试、安全测试、兼容性测试等。
8. 持续改进:软件质量是一个持续改进的过程,需要不断地收集用户反馈,
识别潜在问题,并针对性地进行优化和改进。
总之,软件质量的理解是一个多维度、全方位的概念,涉及到用户需求、可靠性、易用性、可维护性、性能、安全性等方面。
一个高质量的软件产品应该能够满足用户的需求,提供稳定可靠的使用体验,同时具备良好的可维护性和安全性。
软件质量特性因子分析管理软件质量是软件反映实体满足明确和隐含需要的能力和特性总合,提高软件质量成为软件开发方和用户共同的期望。
本文分别从软件开发方和用户方的角度描述软件质量的特性因子,分析影响软件质量的要素,在此基础上从软件开发方的视角探讨提高软件质量的技术、过程和管理方法。
软件质量特性因子分析软件的复杂性决定了衡量软件质量不能采用单一的特性指标,需要采用多重纬度的软件特性因子度量软件质量,可以采用软件质量特性因子衡量软件的综合质量。
所谓软件质量特性因子,是指一个特定软件产品的质量是由多个软件质量特性因子构成的,这些软件质量特性因子对软件质量的影响程度不同,它们有机组合形成了软件质量的综合质量。
由于对软件的处理方式不同,软件开发的技术工程人员和最终用户对于用户的软件质量的关注点是不同的。
下面分别研究软件开发人员和用户关注的软件质量特性因子。
软件质量特性因子从软件开发工程技术人员的角度,软件质量特性因子包含:功能性、性能、可靠性、安全性、使用性、维护性、移植性、重用性。
如下图所示。
各个质量特性因子的具体含义如质量特性因子表所示。
从用户角度考虑的立场,用户主要关注的软件运行的功能和性能,维护的方便性,为此用户对软件质量特性可分解成五个质量特性因子:功能性、使用性、可靠性、维护性和移植性,它们包含了软件的基本特征。
作为软件产品开发人员,为了开发高质量的软件,需要在深入理解和实现用户质量特性因子上,尽量全面覆盖软件开发的质量特性因子设计的质量指标,以便减少软件维护、扩展和移植等后期管理成本。
[NextPage]以用户为中心的软件质量管理软件的最终使用者是用户,因此提高软件质量要以用户满意为中心,以影响软件质量特性因子为基础,综合考虑开发方和用户方关注的质量特性因子。
从软件生命周期的过程来看,软件质量特性因子的各项指标贯穿于软件需求、软件开发、软件交付和软件维护的各个环节。
作为软件开发工程人员,仅仅考虑满足用户的现实需求是不够的,还需要考虑软件未来扩展的方便性,考虑在软件开发过程中模块的可重用性。
软件测试质量标准软件测试是确保软件产品质量的重要环节。
随着软件行业的迅猛发展,越来越多的组织开始认识到软件测试的重要性。
然而,由于软件项目的复杂性和多样性,制定适合的软件测试质量标准成为一个具有挑战性的任务。
本文将探讨软件测试质量标准,并介绍一些常见的测试标准。
1. 软件测试概述软件测试是在软件开发过程中进行的一系列活动,旨在评估软件产品的质量和功能是否符合预期。
软件测试旨在发现潜在的缺陷和错误,并确保软件产品在正式发布之前经过充分验证。
根据测试的覆盖范围和目的,软件测试可以分为单元测试、集成测试、系统测试和验收测试等不同类型。
2. 软件测试质量标准的意义软件测试质量标准是确保测试活动的有效性和整体质量的依据。
制定适用的质量标准可以帮助测试团队明确测试的目标和要求,提高测试效率和准确性。
同时,质量标准还可以为测试人员提供一种评估和改进测试过程的方法。
3. 常见的软件测试质量标准- IEEE829标准IEEE829是一种常用的软件测试文档标准,它规定了软件测试过程中需要编写的各种文档的结构和内容。
例如测试计划、测试设计规范、测试用例和测试报告等。
依据该标准编写的文档可以提高文档的一致性和可读性,有利于测试团队之间的合作和沟通。
- ISO 9126标准ISO 9126是一种软件产品质量标准,定义了软件产品的质量特性和度量指标。
该标准将软件质量分为六个方面:功能性、可靠性、可用性、效率、可维护性和可移植性。
依据该标准进行软件测试可以全面评估软件产品的质量,并及时发现和解决潜在的问题。
- TMMi模型Test Maturity Model integration(测试成熟度模型整合)是一种评估和改进测试过程的框架。
它基于CMMI(软件能力成熟度模型集成)框架,并针对测试活动做出了相应的调整和扩展。
TMMi模型通过评估测试团队的成熟度,帮助组织发现和解决测试过程中的问题,并提供改进测试活动的指导。
4. 制定适合的软件测试质量标准制定适合的软件测试质量标准需要考虑以下几个因素:1)组织需求:根据不同组织的特点和目标,选择合适的质量标准进行测试。
软件产品质量特性之全面解读:功能、可靠性、安全性等的重要性软件产品质量特性是软件开发过程中需要关注的重要方面,它直接关系到软件产品的可用性、可靠性、安全性、可维护性、可扩展性等方面。
以下是软件产品质量特性的详细内容:一、功能性功能性是指软件产品能够满足用户需求的能力。
在软件开发过程中,需要根据用户需求进行功能设计、功能实现和功能测试,以确保软件产品能够实现用户所需的功能,满足用户的需求。
二、可靠性可靠性是指软件产品在规定条件下,在规定时间内完成规定功能的能力。
可靠性包括稳定性、健壮性和可用性等方面。
在软件开发过程中,需要采用可靠性设计、测试和维护等措施,以确保软件产品的可靠性。
三、安全性安全性是指软件产品保护用户数据和信息安全的能力。
在软件开发过程中,需要采取安全措施,如数据加密、访问控制、漏洞修复等,以确保软件产品的安全性。
四、可维护性可维护性是指软件产品能够被维护和修改的能力。
在软件开发过程中,需要采用可维护性设计、编码规范、测试等措施,以提高软件产品的可维护性。
五、可扩展性可扩展性是指软件产品能够适应未来变化和发展的能力。
在软件开发过程中,需要考虑软件产品的可扩展性,以便在未来能够适应新的需求和技术变化。
六、易用性易用性是指软件产品能够被用户方便地使用的能力。
在软件开发过程中,需要关注用户体验和易用性设计,以提高软件产品的易用性。
七、可测试性可测试性是指软件产品能够被有效测试的能力。
在软件开发过程中,需要采用可测试性设计、测试策略和测试工具等措施,以提高软件产品的可测试性。
八、可重用性可重用性是指软件产品能够在其他应用场景中被重复使用的能力。
在软件开发过程中,需要考虑软件产品的可重用性,以便在其他应用场景中重复使用。
九、可移植性可移植性是指软件产品能够在不同平台和环境下运行的能力。
在软件开发过程中,需要考虑软件产品的可移植性,以便在不同平台和环境下运行。
十、兼容性兼容性是指软件产品能够与其他产品或系统协同工作的能力。
软件行业产品质量体系要点二.软件行业产品质量体系要点1.目的:编制本质量体系审核要点是根据质量管理体系要求GB/T19001-2000idt ISO9001:2000标准的要求,明确提出计算机软件行业企业的质量体系审核要求,审核要点不是对审核的全面叙述,而是针对计算机软件行业特点和软件产品的生产特点,并满足质量管理体系要求而编制的审核要点。
2.范围计算机软件行业的产品研究、开发、设计、编制、测试、运行维护等有关研究、生产企业和维修服务等部门。
3.引用标准1.质量管理体系—要求GB/T19001—2000 idt ISO9001:20002.计算机软件开发文件编制指南GB8567—883.计算机软件开发规范GB/T8566—19954.计算机软件需求说明编制指南GB9385—885.计算机软件测试文件编制规范GB9386—886.计算机软件配置管理计划规范GB/T12505—907.信息技术软件生存期过程GB/T8566—19954.计算机软件产品的特点4.1计算机软件行业的特点4.1.1计算机软件是一种逻辑实体,它不同于一般的物理实体,完全没有物理性质,软件本身具有抽象性,其质量难以采用一般的简单尺度来衡量;4.1.2计算机软件产品的产生主要通过研究和开发活动,而它的生产制造即是复制过程,则比较简单,这对研究和开发阶段的工作质量和产品质量提出特别高的要求;4.1.3计算机软件产品在交付用户使用后,仍需要根据实际运行环境对其进行修改及功能完善,这种软件维护与一般硬件产品的使用维护是不同的,仍然需要专职维护人员和开发部门人员及时的服务,产品的售后服务呈现紧密延续性;4.1.4计算机软件产品研制和开发的标准化和工程化程度还不高,传统手工业开发方式仍居于统治地位,基本建立在特定的硬件配置、系统支持软件、开发环境基础上的软件特定开发项目,给软件产品生产的协调管理和维护工作带来一定难度;4.1.5计算机软件产品的生产与硬件产品相比是一种高智力活动,其复杂性来源于它反映实际问题和现象的多样性,这不但对软件制造者的自身素质和彼此协调能力提出要求,而且也要求用户具备在使用条件下所需的知识技能和专门的培训;4.1.6软件产品从立项伊始到运行维护,始终需要顾客的参与和协助,顾客对产品说明的暧昧、双方配合的效果都会影响整个产品设计开发的进程,进而直接影响到软件产品的质量;4.1.7计算机软件产品的生存期不同于一般硬件产品的生命周期,它可分为三大过程:软件定义、软件开发、软件维护;即计划、需求分析、设计、程序编写、测试、运行维护六个阶段,且各个步骤工作构成了整个软件产品生存期的循环过程;4.1.8计算机软件产品的质量特性主要表现为:可用性、可靠性、可维护性和可移植性。
质量特性质量概念的关键是“满足要求”。
这些“要求”必须转化为有指标的特性,作为评价、检验和考核的依据。
由于顾客的需求是多种多样的,所以反映质量的特性也应该是多种多样的。
对于产品质量特性,无论是真正还是代用,都应当尽量定量化,并尽量体现产品使用时的客观要求。
把反映产品质量主要特性的技术经济参数明确规定下来,作为衡量产品质量的尺度,就形成了产品的技术标准。
基本简介质量特性(Quality Characteristic)什么是质量特性:质量特性是指产品、过程或体系与要求有关的固有属性。
质量概念的关键是“满足要求”。
这些“要求”必须转化为有指标的特性,作为评价、检验和考核的依据。
由于顾客的需求是多种多样的,所以反映质量的特性也应该是多种多样的。
质量特性的分类质量特性可分为两大类:真正质量特性和代用质量特性。
1、所谓“真正质量特性”,是指直接反映用户需求的质量特性。
2、代用质量特性:一般地,真正质量特性表现为产品的整体质量特性,但不能完全体现在产品制造规范上。
而且,在大多数情况下,很难直接定量表示。
因此,就需要根据真正质量特性(用户需求)相应确定一些数据和参数来间接反映它,这些数据和参数就称为“代用质量特性”。
产品技术标准,标志着产品质量特性应达到的要求,符合技术标准的产品就是合格品,不符合技术标准的产品就是不合格品。
另外,根据对顾客满意的影响程度不同,还可将质量特性分为关键质量特性、重要质量特性和次要质量特性三类。
关键质量特性是指若超过规定的特性值要求,会直接影响产品安全性或产品整机功能丧失的质量特性。
重要质量特性是指若超过规定的特性值要求,将造成产品部分功能丧失的质量特性。
次要质量特性是指若超过规定的特性值要求,暂不影响产品功能,但可能会引起产品功能的逐渐丧失的质量特性。
质量特性的表现形式不同类别的产品,质量特性的具体表现形式也不尽相同。
1、硬件产品的质量特性1)性能性能通常指产品在功能上满足顾客要求的能力,包括使用性能和外观性能。
o
软件产品质量特性
1. 先进性
系统设计采用先进的体系结构和软硬件技术,满足目前以及将来相当一段时间对系统的
需求。
从而达到既满足现阶段工作对系统水平和能力的要求,推动计算机应用向更高级阶段
发展,又能够在今后数年内保持其技术的先进性和实用性,从而保护投资的有效性。
2. 开放性
信息系统建设的根本目的在于信息共享,因此在系统建设中采用的各项软、硬件技术和
产品必须符合开放性原则,符合当前国际标准或者事实上的国际标准。
3. 可靠性
对于信息系统来说,可靠性是指在一定的环境下、在给定的时间内,系统不发生故障的概率。
衡量软件可靠性的方法包括正确执行操作所占的比例,在发现新缺陷之前系统运行的
时间长度和缺陷出现的密度。
根据如果发生故障对系统有多大的影响和对于最大的可靠性的费用是否合理,来定量的确定可靠性需求。
数据交换、业务集成和信息展现承受着大批量的关键性数据的流转、交换和存储,要充
分考虑到可能出现的问题。
应当提倡规范化程序设计,预防可靠性祸害。
数据和系统的可靠性对一个应用系统是至关重要的,因此,必须把这一原则作为极为重要因素考虑。
4. 安全性
信息安全是防止系统被非法入侵的能力,既属于技术问题又属于管理问题。
主要涉及防
止非法访问系统功能,这些访问包括查询、导出、导入、新增、修改、删除等操作,防止数据丢失,防止病毒入侵和防止私人数据进入系统。
数据交换、业务集成和信息展现所处理、传送和管理的信息,可能涉及到不同部门和系
统的秘密或敏感信息,此类信息处理和传递的任何环节如果出现漏洞,其损失将是巨大的。
数据和访问必须通过特定的方法完全保护起来。
用明确的术语陈述完整性的需求,如身份验证、用户特权级别、访问约束或者需要保护的精确数据。
一般的,如果黑客为非法入侵花费的代价高于得到的好处,那么认为这样的系统是安全
的。
5. 稳定性
系统的稳定性是指系统能保证7*24小时正常运行。
系统的稳定性也是由几个方面因素组成:应用服务器、流程服务器、数据库。
应用服务器稳定是指长时间运行不会出现响应缓慢或当机的情况,这由几个方面保
证:第一是程序代码质量没有问题,不会出现内存泄漏、内存溢出等。
另一方面是指应用的访问连接数不会超过阀值。
流程服务器的稳定是指流程在长时间运行或大并发量访问时不会出现响应缓慢或
服务器当机等故障。
数据库稳定是指数据对于前端应用的访问能及时响应,不会因为数据量的增长而出
现响应缓慢。
6. 健壮性
健壮性是指在异常情况下,当系统或其组成部分遇到非法输入数据、相关软件或硬件组
成部分的缺陷或异常的操作情况时,能继续正确运行功能的程度。
比如当数据库连接池满时
能自动释放无用的连接,比如当某一个SERVER出现故障时能自动切换到另一台SERVER ,
比如当一个数据库出现故障时能自动切换到另一台备用的数据库等。
有两层含义:容错能力和恢复能力。
健壮的软件可以从发生问题的环境中完好的恢复并且可容忍用户的错误。
7. 可扩展性
可扩展性反映软件适应“变化”的能力。
在软件开发过程中变化是经常发生的事情,如需求变更,设计变化,算法改进,新技术引进,程序变化等,所以可扩展性需要多加考虑。
网
络投诉支撑系统采用增量开发模式,不断推出新版本,可扩展性尤为重要。
8. 互操作性
在系统建设过程中,涉及到现存应用系统和未来规划的应用系统之间的信息交互,建立
系统之间的信息交换标准就非常重要。
建立系统之间的信息交换标准,在移动多种信息种类
和,繁杂的数据和信息格中建立一个良好的规范来约束,防止在内部系统之间进行信息交换
的时候就会由于格式表述的不统一带来巨大的消耗。
当规划新业务系统时,按照标准定义信
息交换格式,使未来的系统逐渐向标准化演变。
9. 可维护性
可维护性表明在软件中纠正一个缺陷或做一次更改的简易程度。
取决于理解软件、更改
软件和测试软件的简易程度,可维护性与灵活性密切相关。
高可维护性对于经理周期性更改的产品或快速开发的产品很重要。
可以根据修复一个问题所花的平均时间和修复正确的百分比来衡量可维护性。
10. 可移植性
可移植性是度量把一个软件从一种运行环境转移到另一种运行环境中所花费的工作量,指软件不经修改或稍加修改就可以运行于不同软硬件环境的能力,主要体现为代码的可移植
性。
为保证可移植性,软件设计时应将“设备相关程序”与“设备无关程序”分开,将“功能模块” 与“用户界面”分开,并采用高级语言编写代码。
11. 可重用性
从软件开发长远目标上看,可重用性表明了一个软件组件除了在最初开发系统中使用之外,还可以在其他应用程序中使用的程度。
可重用软件必须标准化、资料齐全、不依赖于特定的应用程序和运行环境,并具有一般性。
o
12. 易用性
易用性指用户使用软件的容易程度,易用性要让客户来评价。
13. 可测试性
可测试性指测试软件组件或集成产品时查找缺陷的简易程度。
如果产品中包含复杂的算
法和逻辑,或如果具有负责的功能性的相互关系,那么对于可测试性的设计就很重要。
如果经常更改产品,需要经常对产品进行回归测试来判断更改是否破坏了现有的功能性,此时可测试性也很重要。
THANKS !!!
致力为企业和个人提供合同协议,策划案计划书,学习课件等等
打造全网一站式需求
欢迎您的下载,资料仅供参考。