七年级数学上册 第二章有理数知识点复习 华东师大版
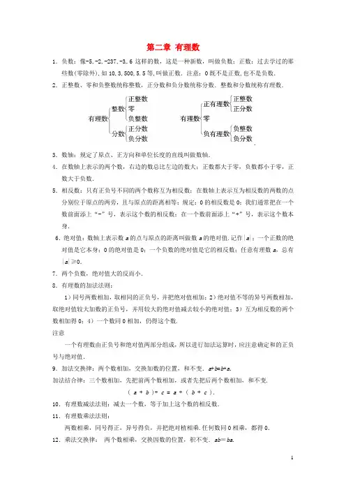
- 格式:doc
- 大小:42.00 KB
- 文档页数:4
第2章有理数知识点归纳总结及达标检测(含答案)一、有理数1.有理数的概念:整数和分数统称为有理数。
(任何一个整数和分数都是有理数。
)2.有理数的分类:①有理数 ②有理数 (按定义分类) (按性质分类)3.正数和负数意义:(1)正数:大于零的数是正数。
负数:比零小的数。
零既不是正数......也不是负数。
......注:①用正数和负数表是相反意义的量时,哪种意义为正,是可以任意选择的。
习惯上把“零上、前进、海平面以上、收入、向东”等规定为正,把“零下、后退、海平面以下、支出、向西”等规定为负。
②字母a 可以表示任意数,当a 表示正数时,-a 是负数;当a 表示负数时,-a 是正数;当a 表示零时,-a 仍是0.③“+”号可以省略,“-”不可以省略。
强调:带正号(“+”)的数不一定是正数,带负号(“-”)不一定是负数。
整数 分数 零正整数 负整数 正分数 负分数 正整数 正分数 正有理数 零 负有理数 负整数负分数4.数轴:(1)数轴概念:规定了原点、正方向......和单位长度....的直线。
注:①数轴时是一条向两端无限延伸的直线。
②数轴的三要素:原点、单位长度、正方向...........。
(三者缺一不可。
) ③同一数轴上的单位长度要统一。
④数轴的三要素都是根据实际需要规定的。
(2)数轴上的点与有理数的关系:①所有的有理数都可以用数轴上的点来表示,正有理数可用原点右边的点表示,负有理数可用原点左边的点表示,0用原点表示。
②所有的有理数都可以用数轴上的点来表示。
注:最小的自然数是0,无最大的自然数。
最小的正整数是1,无最大的正整数。
最大的负整数是-1,无最小的负整数。
5.相反数(1)定义:只有..符号..不同的两个数称互为相反数,0的相反数是0。
(数a 的相反数是-a ;)(2)几何定义:在数轴上分别在原点左右两侧且到原点的距离相等的点对应的两个数互为相反数。
(3)互为相反数的两数和为零。
即a 、b 互为相反数,则a+b=0(或有a=-b 或b=-a.)(4)求一个数的相反数:只要在它的前面添上“-”号即可。
华东师大版七年级上册数学各章知识点总结第1章走进数学世界1.在n ·n 的正方形方格中,有12+22+32+…2.幻方:三阶幻方:四阶幻方:第2章有理数2.1.1正数和负数定义:像﹣2、﹣2.5、﹣237、﹣0.7这样的数是负数,像13、3.5、500、1.2这样的数是正数.(正数前面有时也可以放上一个“+”<读作“正”>号)注意:零既不是正数,也不是负数.2.1.2有理数分类:方法1:整、分法方法2:正、零、负法数集的定义:把这些数(指上文提到的有理数)放在一起,就组成一个数的集合,简称数集.上文有理数组成的数集叫做有理数集.2.2.1数轴定义:规定了原点、正方向和单位长度的直线叫做数轴.2.2.2在数轴上比较数的大小方法:在数轴上表示的两个数,右边的数总比左边的数大.正数都大于零,负数都小于零,正数都大于负数.2.3相反数几何定义:1.在数轴上表示互为相反数的两个点分别位于原点的两旁,且与原点的距离相等.2.只有正负号不同的数成为互为相反数.(例:数a的相反数是﹣a,﹣a的相反数是a)注意:零的相反数是零.变为相反数的方法:通常在一个数的前面添上“﹣”号,表示这个数的相反数.(在一个数的前面添上“+”号,仍表示这个数本身.(例题解析)正负号组合化简方法:1.根据相反数的意义.2.数前面负号的个数。
负号的个数为偶数个时,取正;负号的个数为奇数个时,取负.2.4绝对值定义:在数轴上表示数a的点与原点的距离叫做数a的绝对值,记作|a|.取一个数的绝对值的结果:1.一个正数的绝对值是它本身.2.零的绝对值是零.3.一个负数的绝对值是它的相反数.4.任何一个有理数的绝对值总是正数或0(通常也称非负数).即对任意有理数a,总有|a|≥0.2.5有理数的大小比较除(2.2.2)在数轴上比较数的大小的方法比较两个负数的大小的方法:两个负数,绝对值大的反而小.2.6.1有理数的加法法则法则内容:1.同号两数相加,取与加数相同的正负号,并把绝对值相加;2.绝对值不相等的异号两数相加,取绝对值较大加数的正负号,并用较大的绝对值减去较小的绝对值;3.互为相反数的两个数相加得零;4.一个数与零相加,仍得这个数.法则扩充总结:正正相加,和大于其中任意一个加数;负负相加,和小于其中任意一个加数;正负相加,和大于负数,小于正数.(正指正数,负指负数)?注意:一个有理数由正负号和绝对值两部分组成,进行加法运算时,应注意确定和的正负号及绝对值.2.6.2有理数加法的运算律加法交换律:两个数相加,交换加数的位置,和不变.字母表示:a+b=b+a加法结合律:三个数相加,先把前两个数相加,或者先把后两个数相加,和不变.字母表示:(a+b)+c=a+(b+c).2.7有理数的减法法则:减去一个数,等于加上这个数的相反数.字母表示:a-b=a+(-b)2.8有理数的加减混合运算方法:1.按照运算顺序,从左到右逐步运算.2.用有理数减法法则,统一为只有加法运算的和式.加法运算律的应用:因为有理数的加减法可以统一成加法,所以在进行有理数加减混合运算时,可以适当应用加法运算律,简化运算.补充概念:从1开始逐步增大的连续奇数的和等于奇数个数的平方;从2开始逐步增大的连续偶数的和,等于偶数个数的平方加偶数个数.2.9.1有理数的乘法法则内容:两数相乘,同号得正,异号得负,并把绝对值相乘;任何数与零相乘,都得零.(两数相乘,若把一个因数换成它的相反数,则所得的积是原来的积的相反数.)2.9.2有理数乘法的运算律乘法交换律:两个数相乘,交换因数的位置,积不变.字母表示:ab=ba乘法结合律:三个数相乘,先把前两个数相乘,或者先把后两个数相乘,积不变.字母表示:(ab)c=a(bc)分配律:一个数与两个数的和相乘,等于把这个数分别与这两个数相乘,再把积相加.字母表示:a(b+c)=ab+ac积的正负号与各因数的正负号之间的关系:几个不等于零的数相乘,积的正负号由负因数的个数决定,当负因数的个数为奇数时,积为负;当负因数的个数为偶数时,积为正. 几个数相乘,有一个因数为零,积就为零.2.10有理数的除法倒数的定义:乘积是1的两个数互为倒数.有理数的除法转为乘法的方法:除以一个数等于乘以这个数的倒数.注意:零不能作除数.有理数的除法法则:两数相除,同号得正,异号得负,并把绝对值相除.零除以任何一个不等于零的数,都得零.2.11有理数的乘方定义及相关内容:求几个相同因数的积的运算,叫做乘方,乘方的结果叫做幂.在a?中,a叫做底数,n叫做指数,a?读作a的n次方,a?看作是a的n次方的结果时,也可读作a的n次幂.幂的特点:(根据有理数乘法法则)正数的任何次幂都是正数;负数的奇次幂是负数,负数的偶次幂是正数.2.12科学记数法定义:一个大于10的数就记成a×10?的形式,其中1≤a<10,n 是正整数.像这样的记数法叫做科学记数法.注意:1.a的整数数位只有一位.2.n是原数的整数数位少1.2.13有理数的混合运算混合运算的运算顺序:1.先算乘方,再算乘除,最后算加减;2.同级运算,按照从左至右的顺序进行;3.如果有括号,就先算小括号里的,再算中括号里的,然后算大括号里的.补充:加法和减法叫做第一级运算;乘法和除法叫做第二级运算;乘方和开方叫做第三级运算.注意:进行分数的乘除运算时,一般要把带分数化为假分数,把除法转化为乘法.2.14近似数一个与实际非常接近的数,称为近似数.题型分析:科学记数法中a×10?看它精确到哪一位,就看a最右边的那个数字在原数中是哪一位.注意:1.题目要求精确到十位、百位等,往往采用科学记数法,而要求精确到十分位、百分位等,往往不采用科学记数法.2.对一个比较大的数,取近似值往往采用科学记数法,因为科学记数法中的精确度只看a.3.取近似值有三种方法:四舍五入法、去尾法、进一法,要根据题的要求和实际情况而定.2.15用计算器进行计算:略第二章小结第三章整式的加减3.1.1用字母表示数注意:1.式子中出现的乘号,通常写作“·”或忽略不写.2.数字与字母相乘时,数字通常写在字母前面.3.除法运算写成分数形式.4.括号前面的乘号也要被省略.3.1.2代数式定义:由数和字母用运算符号连接所成的式子,称为代数式.单独一个数或一个字母也是代数式.3.1.3列代数式列代数式的原因:在解决问题时,列出代数式,使问题变得简洁,更具一般性.3.2代数式的值定义:一般地,用数值代替代数式里的字母,按照代数式中的运算关系计算得出的结果,叫做代数式的值.3.3.1单项式定义:由数与字母的乘积组成的代数式叫做单项式.注意:1.当一个单项式的系数是1或-1时,“1”通常省略不写.2.单项式的系数是带分数时,通常写成假分数.3.3.2多项式定义:几个单项式的和叫做多项式.其中,每个单项式叫做多项式的项,不含字母的项叫做常数项.一个多项式含有几项,就叫做几项式.多项式里,次数最高项的次数,就是这个多项式的次数.3.3.3升幂排列与降幂排列定义:把一个多项式各项的位置按照其中某一字母指数的大小顺序来排列.从大到小为降幂排列,从小到大为升幂排列.注意:1.重新排列多项式时,每一项一定要连同它的正负号一起移动.2.含有两个或两个以上字母的多项式,常常按照其中某一字母的升幂排列或降幂排列.3.4.1同类项定义:所含字母相同,并且相同字母的指数也相等的项叫做同类项.所有的常数项都是同类项.3.4.2合并同类项法则:把同类项的系数相加,所得的结果作为系数,字母和字母的指数保持不变.3.4.3去括号与添括号去括号法则:括号前面是“+”号,把括号和它前面的“+”号去掉,括号里各项都不改变正负号;括号前面是“-”号,把括号和它前面的“-”号去掉,括号里各项都改变正负号.添括号法则:所添括号前面是“+”号,括到括号里的各项都不改变正负号;所添括号前面是“-”号,括到括号里的各项都改变正负号.注意:添括号与去括号的过程正好相反,添括号是否正确,不妨用去括号检验一下.3.4.4整式的加减运算步骤:先去括号,再合并同类项.第3章小结第4章图形的初步认识4.1生活中的立体图形立体图形展示图:柱体锥体球体多面体的定义:每一个面都是平的的立体图形叫做多面体.注意:圆柱、球体等含有曲面的立体图形不称为多面体.4.2.1由立体图形到视图视图的定义:视图来自于投影.中心投影的定义:从一点发出的这种投影称为中心投影.平行投影的定义:平行投影是在一束平行光线照射下形成的投影.物体的三视图及其定义:从正面得到的投影,称为主视图;从上面得到的投影,称为俯视图;从侧面得到的投影,称为侧视图,依投影方向不同,有左视图和右视图.通常将主视图、俯视图与左(或右)视图称做一个物体的三视图.因而,三视图一般画主视图、俯视图、左视图.4.2.2由视图到立体图形注意:1.画出来的是平面图形.2.画出能看到的轮廓.3.画出能看到的棱、尖点.4.3立体图形的表面展开图:略4.4平面图形圆的特性:由曲线围成的封闭图形.多边形的定义:由线段围成的封闭图形叫做多边形.三角形在多边形中的意义:在多边形中,三角形是最基本的图形.每个多边形都可以分割成若干个三角形.从n边形的某一顶点出发引对角线,能得到(n-3)条对角线,能分成(n-2)个三角形.4.5.1点和线点存在的意义:表示那些大小尺寸可以忽略的物体.许多点的聚集又可以表现不同的图形.线段的意义:线段是无数排成行的点的聚集.多面体各部分名称示意图:关于线段的基本事实:两点之间,线段最短.射线的定义:把线段向一方无限延伸所形成的图形叫做射线.直线的定义:把线段向两方无限延伸所形成的图形叫做直线.关于直线的基本事实:(三种说法)经过两点有一条直线,并且只有一条直线;两点确定一条直线;经过两点有且只有一条直线.4.5.2线段的长短比较比较方法:1.用刻度尺量,比较大小2.将其中一条线段移到另一条线段上去加以比较.中点的定义:把一条线段分成两条相等线段的点,叫做这条线段的中点.题型分析:一条直线上有n个点,线段的条数为n(n-1)/2条.注意:线段的和差往往用图形语言告诉我们,我们要善于挖掘图形语言.点和直线的位置关系:1.点在直线上;2.点在直线外.欧拉公式:顶点数+面数-棱数=2(应用的范围是多面体)4.6.1角角的?定义:由两条有公共端点的射线组成的图形叫做角.角的?定义:由一条射线绕着它的端点旋转而成的图形.射线的端点叫做角的顶点,起始位置的射线叫做角的始边,终止位置的射线叫做角的终边.表示角的方法:1.两个端点及一个顶点(表示时要把表示角的顶点的字母写在中间);2.一个顶点(顶点处只能有一个角时才能用此方法);3.一个阿拉伯数字或希腊字母(先标出后才能用)平角的定义:绕着端点旋转到角的终边和始边成一直线,这时所成的角叫做平角.周角的定义:绕着端点旋转到终边和始边再次重合,这时所成的角叫做周角.角度的单位换算:1°=60′ 1′=60″(1度等于60分,1分等于60秒)注意:描述物体运动的方向时,要以正北、正南方向为基准.4.6.2角的比较和运算题型分析:从一点引出n条射线,确定角的个数为n(n-1)/2个.角的平分线的定义:从一个角的顶点引出的一条射线,把这个角分成两个相等的角,这条射线叫做这个角的平分线.4.6.3余角和补角余角的定义:两个角的和等于90°(直角),就说这两个角互为余角,简称互余.补角的定义:两个角的和等于180°(平角),就说这两个角互为补角.关于余角、补角的定理:同角或等角的余角相等;同角或等角的补角相等.注意:互余和互补有时通过特殊的位置(即图形语言)告诉我们.第4章小结第5章相交线与平行线5.1.1对顶角对顶角的?定义:两个角具有相同的顶点,且其中一个角的两边分别与另一个角的两边互为反向延长线,我们把这样的两个角叫做对顶角.对顶角的?定义:两直线相交所成的四个角中,不相邻的一对角叫做对顶角.对顶角的性质:对顶角相等.5.1.2垂线垂直、垂足、垂线的定义:两直线相交所成的四个角中,有一个角等于90°,两线互相垂直,它们的交点叫做垂足,我们把其中的一条直线叫做另一条直线的垂线.关于垂线的基本事实:过一点有且只有一条直线与已知直线垂直.垂线段的定义:过直线外一点作已知直线的垂线,这一点与已知直线相交的点所在的线段叫做垂线段.点到直线的距离的定义:从直线外一点到这条直线的垂线段的长度,叫做点到直线的距离.5.1.3同位角、内错角、同旁内角同位角的定义:内错角的定义:同旁内角的定义:5.2.1平行线平行线的定义:在同一平面内不相交的两条直线叫做平行线.互相平行的两条直线的表示的方法:例:直线a与直线b互相平行,记作“a∥b”. 两条不相交的直线的位置关系有:相交或平行.关于平行线的基本事实:1.过直线外一点有且只有一条直线与这条直线平行.2.如果两条直线都和第三条直线平行,那么这两条直线也互相平行.5.2.2平行线的判定判定方法:同位角相等,两直线平行.内错角相等,两直线平行.同旁内角互补,两直线平行.关于垂直、平行的性质:在同一平面内,垂直于同一条直线的两条直线平行.5.2.3平行线的性质性质:两直线平行,同位角相等.两直线平行,内错角相等. 两直线平行,同旁内角互补. 第五章小结。
华东师大版数学七年级上册知识点七年级上第二章有理数1. 相反意义的量 向东和向西,零上和零下,收入和支出,升高和下降,买进和卖出。
2. 正数和负数像+21,+12,1.3,258等大于0的数(“+”通常不写)叫正数。
像-5,-2.8,-43等在正数前面加“—”(读负)的数叫负数。
【注】0既不是正数也不是负数。
3. 有理数(1)整数:正整数、零和负整数统称为整数。
分数:正分数和负分数统称为分数。
有理数:整数和分数统称为有理数。
(2)有理数分类1)按有理数的定义分类 2)按正负分类正整数 正整数 整数 0 正有理数有理数 负整数 有理数 正分数 正分数 0 负整数分数 负有理数负分数 负分数 【注】有限循环小数叫做分数。
(3)数集 把一些数组合在一起,就组成了一个数的集合,简称数集。
所有的有理数组成的数集叫做有理数集,类似的,有整数集,正数集,负数集,所有的正整数和零组成的正分数负分数正整数0负整数数集叫做自然数集或叫做非负整数集,所有负数和零组成的数集叫做非负数集。
4. 数轴(1)规定了原点、正方向和单位长度的直线叫做数轴。
【注】1)数轴的三要素:原点、正方向、单位长度缺一不可。
2)数轴能形象地表示数,所有的有理数都可用数轴上的点表示,但数轴上的点所表示的数并不都是有理数.(2)在数轴上比较有理数的大小1)在数轴上表示的两个数,右边的数总比左边的数大。
2)由正、负数在数轴上的位置可知:正数都有大于0,负数都小于0,正数大于一切负数。
5. 相反数(1)只有符号不同的两个数称互为相反数,如-5与5互为相反数。
(2)从数轴上看,位于原点两旁,且与原点距离相等的两点所表示的两个数叫做互为相反数。
(几何意义)(3)0的相反数是0。
也只有0的相反数是它的本身。
(4)相反数是表示两个数的相互关系,不能单独存在。
(5)数a 的相反数是—a 。
(6)多重符号化简多重符号化简的结果是由“-”号的个数决定的。
有 理 数考点1、正数和负数 正数:大于零的数负数:小于零的数(在正数前面加上负号“—”的数) 注意:①0既不是正数也不是负数,它是正负数的分界点②对于正数和负数,不能简单理解为带“+”号的数是正数,带“—”号的数是负数例1、 向北走2000米与向南走1000米,若规定向北走为正,则向北走2000米可记作 ,向南走1000米可记作 ,原地不动可记作例2、 七年级一班第一小组五名同学某次数学测验的平均成绩为85分,一名同学以平均成绩为标准,超过平均分记正,将五名同学的成绩分别记作—15分,—4分,0分,4分,15分。
这五名同学的实际成绩分别是多少分?例3、 观察下面依次排列的一列数,请接着写出后面的数,你能说出第15个、第101个、第2023个的数是什么?1)、—1、—2、+3、—4、—5、+6、—7、—8、 、 、 …… 2)、—1、21、—3、41、—5、61、—7、81、 、 、 ……易错点:1、 误认为凡带正号的数就是正数,误认为凡带负号的数就是负数 例:a 一定是正数吗?2、 对于“0”的含义理解不准确 例:下列说法错误的是( )A 、0是自然数B 、0是整数C 、0是偶数D 、海拔0米表示没有海拔考点2、有理数 1、有理数的分类按定义分:⎪⎪⎪⎩⎪⎪⎪⎨⎧⎩⎨⎧⎪⎩⎪⎨⎧负分数正分数分数负整数正整数整数有理数0 按性质符号分:有理数⎪⎪⎪⎩⎪⎪⎪⎨⎧⎩⎨⎧⎩⎨⎧负分数负整数负有理数正分数正整数正有理数0 注意:1、有理数只包括正数和分数,无限不循环小数不是有理数,如圆周率就不是有理数了。
2、0是整数不是分数例1、把下列各数填在相应的集合内:π,41-,-3,2,-1,,0,,913-,,10 整数集合:{ …} 分数集合:{ …} 非负数集合:{ …} 例2、下列说法正确的是( )A 有理数分为正数和负数B 有理数-a 一定表示负数C 正整数、正分数、负整数、负分数统称为有理数D 有理数包括整数和分数2、数轴(重点)定义:规定了原点、正方向、单位长度的直线 数轴的含义:(1)数轴是一条直线,可以向两边无限延伸(2)数轴的三要素:原点、正方向、单位长度、这三者缺一不可(3)数轴一般取右(或向上)为正方向,数轴的原点的选定,正方向的取向,单位长度大小的确定都是根据实际需要规定的。
华东师大版七年级上册数学各章考点总结第一章:有理数1. 有理数的概念及表示方法:- 有理数是整数和分数的统称,可以用分数线有限的十进制数或整数形式表示。
- 有理数可以是正数、负数或是零。
2. 有理数的比较和大小关系:- 有理数比较时,可以根据大小关系进行比较运算。
- 正数比负数大,负数比正数小。
- 绝对值较大的有理数较大。
3. 有理数的加法和减法:- 有理数的加法满足“结合律”和“交换律”,即改变加法顺序结果不变。
- 有理数的减法可以看作加法的逆运算,减去一个数等于加上相反数。
4. 有理数的乘法和除法:- 有理数的乘法满足“结合律”和“交换律”,即改变乘法顺序结果不变。
- 有理数的除法可以看作乘法的逆运算,除以一个数等于乘以倒数。
第二章:开方与整式1. 开方的概念和符号:- 开方是指求一个数的平方根。
- 开方符号为√,表示数学上的平方根。
2. 平方根的性质:- 非负数的平方根都是实数。
- 负数的平方根是虚数。
3. 完全平方数和近似平方根:- 完全平方数是指某个数的平方根是整数的数。
- 用近似法求平方根可以得到一个近似平方根的数值。
第三章:平方与立方1. 平方的概念及运算性质:- 平方是指将一个数自乘一次。
- 平方的结果通常是一个非负数。
2. 立方的概念及运算性质:- 立方是指将一个数自乘两次。
- 立方和正负号有关,正数的立方是正数,负数的立方是负数。
3. 平方根和立方根的关系:- 平方根是指求一个数的平方的逆运算。
- 立方根是指求一个数的立方的逆运算。
第四章:数据和统计1. 统计调查和数据整理:- 统计调查是指通过收集数据来了解和研究某个对象或现象。
- 数据整理是指对统计调查所获得的数据进行整理和分类。
2. 统计图和图表的表示:- 统计图主要包括柱形图、折线图、饼图等形式,用来直观地表示数据。
3. 数据的中心趋势:- 代表性数是用来描述数据的中心趋势的。
- 代表性数主要包括平均数、中位数和众数等。
第二章有理数1.负数:像-5,-2,-237,-3.6这样的数,这是一种新数,叫做负数;正数:过去学过的那些数(零除外),如10,3,500,5.5等,叫做正数.注意:0既不是正数,也不是负数.2.正整数、零和负整数统称整数,正分数和负分数统称分数.整数和分数统称有理数..3.数轴:规定了原点、正方向和单位长度的直线叫做数轴.4.在数轴上表示的两个数,右边的数总比左边的数大;正数都大于零,负数都小于零,正数大于负数.5.相反数:只有正负号不同的两个数称互为相反数;在数轴上表示互为相反数的两数的点分别位于原点的两旁,且与原点的距离相等;规定:0的相反数是0;我们通常把在一个数前面添上“-”号,表示这个数的相反数;在一个数前面添上“+”号,表示这个数本身.6.绝对值:数轴上表示数a的点与原点的距离叫做数a的绝对值.记作|a|;一个正数的绝对值是它本身;0的绝对值是0;一个负数的绝对值是它的相反数;任意有理数a,总有|a|≥0.7.两个负数,绝对值大的反而小.8.有理数的加法法则:1)同号两数相加,取相同的正负号,并把绝对值相加;2)绝对值不等的异号两数相加,取绝对值较大加数的正负号,并用较大的绝对值减去较小的绝对值;3)互为相反数的两个数相加得0;4)一个数同0相加,仍得这个数.注意一个有理数由正负号和绝对值两部分组成,所以进行加法运算时,应注意确定和的正负号与绝对值.9.加法交换律:两个数相加,交换加数的位置,和不变.a+b=b+a.加法结合律:三个数相加,先把前两个数相加,或者先把后两个数相加,和不变.( a + b )+ c = a + ( b + c ).10.有理数减法法则:减去一个数,等于加上这个数的相反数.11.有理数乘法法则:两数相乘,同号得正,异号得负,并把绝对植相乘.任何数同0相乘,都得0.12.乘法交换律:两个数相乘,交换因数的位置,积不变.ab=ba.乘法结合律:三个数相乘,先把前两个数相积乘,或者先把后两个数相乘,积不变.(ab)c=a(bc).分配律:一个数同两个数的和相乘,等于把这个数分别同这两个数相乘,再把积相加.a(b+c)=ab+ac.几个不等于0的数相乘,积的正负号由负因数的个数决定,当负因数有奇数个时,积为负;当负因数有偶数个时,积为正.几个数相乘,有一个因数为0,积就为0.13.倒数:乘积是1的两个数互为倒数;除以一个数等于乘上这个数的倒数.注意:0不能作除数.有理数的除法法则:两数相除,同号得正,异号得负,并把绝对值相除.0除以任何一个不等于0的数,都得0.14.求几个相同因数的积的运算,叫做乘方,乘方的结果叫做幂.在a n中,a叫作底数,n 叫做指数,a n读作a的n次方,a n看作是a的n次方的结果时,也可读作a的n次幂.正数的任何次幂都是正数;负数的奇次幂是负数,负数的偶次幂是正数.15.科学记数法:把一个大于10的数记成a×10n的形式,其中a是整数数位只有一位的数,这种记数法叫做科学记数法.16.有理数混合运算的运算顺序规定如下:1)先算乘方,再算乘除,最后算加减;2)同级运算,按照从左至右的顺序进行;3)如果有括号,就先算小括号里的,再算中括号里的,最后算大括号里的.17.一个近似数,四舍五入到哪一位,就说这个近似数精确到哪一位.这时,从左边第一个不是0的数起,到精确到的数位止,所有的数字都叫做这个数的有效数字.18.小结一、知识结构二、概括1.数轴是理解有理数概念与运算的重要工具,学习本章要善于结合数轴理解有理数的有关概念(如相反、绝对值),会利用数轴比较两个有理数的大小.2.在有理数的运算中,要特别注意符号问题,提高运算的正确性,还要善于灵活运用运算律简化运算.3.在实际运算中经常会遇到近似数,要注意按要求的精确度进行计算和保留结果.对较大的数用科学记数法表示既方便,又容易体现对有效数字的要求.。
七年级上第二章有理数1. 相反意义的量 向东和向西,零上和零下,收入和支出,升高和下降,买进和卖出。
2. 正数和负数像+21,+12,1.3,258等大于0的数(“+”通常不写)叫正数。
像-5,-2.8,-43等在正数前面加“—”(读负)的数叫负数。
【注】0既不是正数也不是负数。
3. 有理数(1)整数:正整数、零和负整数统称为整数。
分数:正分数和负分数统称为分数。
有理数:整数和分数统称为有理数。
(2)有理数分类1)按有理数的定义分类 2)按正负分类正整数 正整数 整数 0 正有理数有理数 负整数 有理数 正分数 正分数 0 负整数分数 负有理数负分数 负分数 【注】有限循环小数叫做分数。
(3)数集 把一些数组合在一起,就组成了一个数的集合,简称数集。
所有的有理数组成的数集叫做有理数集,类似的,有整数集,正数集,负数集,所有的正整数和零组成的数集叫做自然数集或叫做非负整数集,所有负数和零组成的数集叫做非负数集。
正分数负分数正整数0负整数4. 数轴(1)规定了原点、正方向和单位长度的直线叫做数轴。
【注】1)数轴的三要素:原点、正方向、单位长度缺一不可。
2)数轴能形象地表示数,所有的有理数都可用数轴上的点表示,但数轴上的点所表示的数并不都是有理数.(2)在数轴上比较有理数的大小1)在数轴上表示的两个数,右边的数总比左边的数大。
2)由正、负数在数轴上的位置可知:正数都有大于0,负数都小于0,正数大于一切负数。
5. 相反数(1)只有符号不同的两个数称互为相反数,如-5与5互为相反数。
(2)从数轴上看,位于原点两旁,且与原点距离相等的两点所表示的两个数叫做互为相反数。
(几何意义)(3)0的相反数是0。
也只有0的相反数是它的本身。
(4)相反数是表示两个数的相互关系,不能单独存在。
(5)数a 的相反数是—a 。
(6)多重符号化简多重符号化简的结果是由“-”号的个数决定的。
如果“-”号是奇数个,则结果为负; 如果是偶数个,则结果为正。
新华师大版七年级上册期末复习:第二章有理数一、知识要点本章的主要内容可以概括为有理数的概念与有理数的运算两部分。
有理数的概念可以利用数轴来认识、理解,同时,利用数轴又可以把这些概念串在一起。
有理数的运算是全章的重点。
在具体运算时,要注意四个方面,一是运算法则,二是运算律,三是运算顺序,四是近似计算。
基础知识:(1)相反意义的量,正负数:1、正数:大于0的数叫做正数。
2、负数:在正数前面加上负号“-”的数叫做负数(或者小于0的数)3、0既不是正数也不是负数。
(注意:带有“+”号的数不一定是正数,带有“—”号的数不一定是负数)(2)有理数1、、、、统称为整数;、统称为分数。
2、和统称为有理数。
从符号上分:3、有理数可分为和和(3)、数轴:1:数轴定义:规定了、、、的直线叫数轴。
2:数轴意义:一般地,用表示原点,正数在原点的,负数在原点的3:在数轴上表示的两个数,的数总比的数大(4)、相反数:1:只有的两个数互为相反数,数a的相反数表示为,a-b的相反数是2、相反数的几何意义:表示互为相反数的两个点(除0外)分别在原点O的,并且到原点的距离。
3、正数的相反数是,负数的相反数是,0的相反数是4、互为相反数的两个数,和为0。
5、绝对值相等,只有负号不同的两个数叫做互为相反数。
7、绝对值:一般地,数轴上表示数a的点与原点的距离叫做数a的绝对值。
记做|a|。
由绝对值的定义可得:|a-b|表示数轴上a点到b点的距离。
一个正数的绝对值是它本身;一个负数的绝对值是它的相反数;0的绝对值是0.正数大于0,0大于负数,正数大于负数;两个负数,绝对值大的反而小。
8、倒数1除以一个数(零除外)的商,叫做这个数的倒数。
如果两个数互为倒数,那么这两个数的积等于1。
15、科学计数法:把一个大于10的数表示成a ×10n 的形式(其中a 是整数数位只有一位的数(即0<a<10),n 是正整数)。
9、近似数( ):10、有理数加法法则(1)同号两数相加,取相同的符号,并把绝对值相加。
第二章有理数一、有理数的意义复习内容:有理数的意义、数轴、相反数、绝对值等概念,有理数的大小比较.( 一 ) 用正、负数表示具有相反意义的量1、如果用正数表示某种意义的量,那么负数就表示其相反意义的量.2、常用的一些符号和数学语言的含义:⑴a>0,表明 a 是正数.⑵a<0,表明 a 是负数.⑶a≥ 0,表明 a 是非负数,即 a 是正数或 a 为 0.⑷a≤ 0,表明 a 是非正数,即 a 是负数或 a 为 0.(二)数轴1、规定了原点、正方向和单位长度的直线叫做数轴.2、在数轴上表示的两个数,右边的数总比左边的数大.3、正数都大于零,负数都小于零,正数大于负数.( 三) 相反数1、只有符号不同的两个数称互为相反数.2、零的相反数是零.3、数 a 的相反数是 -a .说明:要表示一个数的相反数,只在这个数的前面添上一个“—”号就行了.( 四) 绝对值1、a(a>0)|a| =0(a = 0)-a (a<0)说明:求一个数的绝对值,就是想办法去掉绝对值符号.因此,在具体求一个数的绝对值时,首先要判断它的正负,然后利用法则求出它的绝对值.二、有理数的运算重点复习有理数的混合运算,并复习近似数和有效数字,并掌握科学记数法.( 一 ) 有理数的加法1、法则:⑴同号两数相加,取相同的符号,并把绝对值相加.⑵绝对值不等的异号两数相加,取绝对值较大的加数的符号,并用较大的绝对值减去较小的绝对值.⑶互为相反数的两个数相加得零.⑷一个数与零相加,仍得这个数.( 二 ) 有理数的减法1、法则:减去一个数,等于加上这个数的相反数.( 三 ) 有理数的加减混合运算1、方法和步骤:⑴将有理数加减法统一成加法,然后省略括号和加号.⑵运用加法法则、加法运算律进行简便运算.( 四 ) 有理数的乘法1、法则:⑴两数相乘,同号得正,异号得负,并把绝对值相乘.⑵任何数与零相乘,都得零.为负;当负因数有偶数个时,积为正.【简记为“奇负偶正” 】⑷几个数相乘,有一个因数为零,积为零.( 五 ) 有理数的除法1、法则:⑴除以一个数等于乘以这个数的倒数.⑵两数相除,同号得正,异号得负,并把绝对值相除.⑶零除以任何一个不等于零的数,都得零.⑷乘积为 1 的两个数互为倒数.( 六 ) 有理数的乘方1、法则:⑴正数的任何次幂都是正数.⑵负数的奇次幂是负数,负数的偶次幂是正数.( 七 ) 有理数的混合运算1、运算顺序:⑴先算乘方,再算乘除,最后算加减.⑵同级运算,按照从左到右的顺序进行.⑶如果有括号,就先算小括号里的,再算中括号里的,然后算大括号里的.( 八 ) 科学记数法、近似数和有效数字1、科学记数法:把一个大于10 的数记成a10 n的形式.说明:⑴ a 是一个只有一位整数的数.⑵ 10 的指数n比原数的整数数位少1.2、⑴近似数的精确度表示:⑴精确到×位⑵保留几个有效数字⑵有效数字:一个近似数从左边第一个不是0 的数字起,到精确到的数位止,所有的数字,都叫做这个数字的有效数字.说明:①问精确到哪一位,看最右边的有效数字所在的位置属哪一位.②用科学记数法表示的近似数的有效数字位数只看“×”号前的部分.第三章整式的加减⑴复习内容:主要复习列代数式,求代数式的值.( 一 ) 代数式的有关知识1、代数式是用运算符号( 加、减、乘、除以及乘方) 把数和表示数的字母连结而成的式子.▲单独一个数或一个字母也是代数式.2、代数式的书写格式:①若是数字与数字相乘,仍然用“×”号;若是字母与字母相乘,通常省略乘号,且按字母的顺序排列.例如b× a 应写成 ab.②数字与字母相乘,或数字与小括号相乘时,乘号可省略不写,但数字要写在前面.例如4× a 应写成 4a; 3× (m+n) 应写成 3(m+n) .③代数式中出现除法运算时,应写成分数的形式.例如2x y 应写成2xy④代数式中出现带分数与字母相乘时,应把带分数化成假分数.如5a 2b 不能写成21a 2b .22为负;当负因数有偶数个时,积为正.【简记为“奇负偶正” 】⑷几个数相乘,有一个因数为零,积为零.( 五 ) 有理数的除法1、法则:⑴除以一个数等于乘以这个数的倒数.⑵两数相除,同号得正,异号得负,并把绝对值相除.⑶零除以任何一个不等于零的数,都得零.⑷乘积为 1 的两个数互为倒数.( 六 ) 有理数的乘方1、法则:⑴正数的任何次幂都是正数.⑵负数的奇次幂是负数,负数的偶次幂是正数.( 七 ) 有理数的混合运算1、运算顺序:⑴先算乘方,再算乘除,最后算加减.⑵同级运算,按照从左到右的顺序进行.⑶如果有括号,就先算小括号里的,再算中括号里的,然后算大括号里的.( 八 ) 科学记数法、近似数和有效数字1、科学记数法:把一个大于10 的数记成a10 n的形式.说明:⑴ a 是一个只有一位整数的数.⑵ 10 的指数n比原数的整数数位少1.2、⑴近似数的精确度表示:⑴精确到×位⑵保留几个有效数字⑵有效数字:一个近似数从左边第一个不是0 的数字起,到精确到的数位止,所有的数字,都叫做这个数字的有效数字.说明:①问精确到哪一位,看最右边的有效数字所在的位置属哪一位.②用科学记数法表示的近似数的有效数字位数只看“×”号前的部分.第三章整式的加减⑴复习内容:主要复习列代数式,求代数式的值.( 一 ) 代数式的有关知识1、代数式是用运算符号( 加、减、乘、除以及乘方) 把数和表示数的字母连结而成的式子.▲单独一个数或一个字母也是代数式.2、代数式的书写格式:①若是数字与数字相乘,仍然用“×”号;若是字母与字母相乘,通常省略乘号,且按字母的顺序排列.例如b× a 应写成 ab.②数字与字母相乘,或数字与小括号相乘时,乘号可省略不写,但数字要写在前面.例如4× a 应写成 4a; 3× (m+n) 应写成 3(m+n) .③代数式中出现除法运算时,应写成分数的形式.例如2x y 应写成2xy④代数式中出现带分数与字母相乘时,应把带分数化成假分数.如5a 2b 不能写成21a 2b .22为负;当负因数有偶数个时,积为正.【简记为“奇负偶正” 】⑷几个数相乘,有一个因数为零,积为零.( 五 ) 有理数的除法1、法则:⑴除以一个数等于乘以这个数的倒数.⑵两数相除,同号得正,异号得负,并把绝对值相除.⑶零除以任何一个不等于零的数,都得零.⑷乘积为 1 的两个数互为倒数.( 六 ) 有理数的乘方1、法则:⑴正数的任何次幂都是正数.⑵负数的奇次幂是负数,负数的偶次幂是正数.( 七 ) 有理数的混合运算1、运算顺序:⑴先算乘方,再算乘除,最后算加减.⑵同级运算,按照从左到右的顺序进行.⑶如果有括号,就先算小括号里的,再算中括号里的,然后算大括号里的.( 八 ) 科学记数法、近似数和有效数字1、科学记数法:把一个大于10 的数记成a10 n的形式.说明:⑴ a 是一个只有一位整数的数.⑵ 10 的指数n比原数的整数数位少1.2、⑴近似数的精确度表示:⑴精确到×位⑵保留几个有效数字⑵有效数字:一个近似数从左边第一个不是0 的数字起,到精确到的数位止,所有的数字,都叫做这个数字的有效数字.说明:①问精确到哪一位,看最右边的有效数字所在的位置属哪一位.②用科学记数法表示的近似数的有效数字位数只看“×”号前的部分.第三章整式的加减⑴复习内容:主要复习列代数式,求代数式的值.( 一 ) 代数式的有关知识1、代数式是用运算符号( 加、减、乘、除以及乘方) 把数和表示数的字母连结而成的式子.▲单独一个数或一个字母也是代数式.2、代数式的书写格式:①若是数字与数字相乘,仍然用“×”号;若是字母与字母相乘,通常省略乘号,且按字母的顺序排列.例如b× a 应写成 ab.②数字与字母相乘,或数字与小括号相乘时,乘号可省略不写,但数字要写在前面.例如4× a 应写成 4a; 3× (m+n) 应写成 3(m+n) .③代数式中出现除法运算时,应写成分数的形式.例如2x y 应写成2xy④代数式中出现带分数与字母相乘时,应把带分数化成假分数.如5a 2b 不能写成21a 2b .22。
第1章 走进数学世界1.在n ·n 的正方形方格中,有1²+2²+3²+…+n ²个正方形. 2.幻方:三阶幻方:四阶幻方: 第2章 有理数2.1.1正数和负数定义:像﹣2、﹣2.5、﹣237、﹣0.7这样的数是负数,像13、3.5、500、1.2这样的数是正数.(正数前面有时也可以放上一个“+”<读作“正”>号)☀注意:零既不是正数,也不是负数.2.1.2有理数分类:方法1:整、分法 方法2:正、零、负法162 3 13 511 10 8 9 76 12 414 15 1 有理数整数 分数正整数 负整数 零 正分数 负分数数集的定义:把这些数(指上文提到的有理数)放在一起,就组成一个数的集合,简称数集.上文有理数组成的数集叫做有理数集.2.2.1数轴定义:规定了原点、正方向和单位长度的直线叫做数轴.2.2.2在数轴上比较数的大小方法:在数轴上表示的两个数,右边的数总比左边的数大.正数都大于零,负数都小于零,正数都大于负数.2.3相反数几何定义:1.在数轴上表示互为相反数的两个点分别位于原点的两旁,且与原点的距离相等.2.只有正负号不同的数成为互为相反数.(例:数a的相反数是﹣a,﹣a的相反数是a)☀注意:零的相反数是零.变为相反数的方法:通常在一个数的前面添上“﹣”号,表示这个数的相反数.(在一个数的前面添上“+”号,仍表示这个数本身.(例题解析)正负号组合化简方法:1.根据相反数的意义.2.数前面负号的个数。
负号的个数为偶数个时,取正;负号的个数为奇数个时,取负.2.4绝对值定义:在数轴上表示数a的点与原点的距离叫做数a的绝对值,记作|a|.取一个数的绝对值的结果:1.一个正数的绝对值是它本身.2.零的绝对值是零.3.一个负数的绝对值是它的相反数.4.任何一个有理数的绝对值总是正数或0(通常也称非负数).即对任意有理数a,总有|a|≥0.2.5有理数的大小比较除(2.2.2)在数轴上比较数的大小的方法比较两个负数的大小的方法:两个负数,绝对值大的反而小.2.6.1有理数的加法法则法则内容:1.同号两数相加,取与加数相同的正负号,并把绝对值相加;2.绝对值不相等的异号两数相加,取绝对值较大加数的正负号,并用较大的绝对值减去较小的绝对值;3.互为相反数的两个数相加得零;4.一个数与零相加,仍得这个数.法则扩充总结:正正相加,和大于其中任意一个加数;负负相加,和小于其中任意一个加数;正负相加,和大于负数,小于正数.(正指正数,负指负数)☀注意:一个有理数由正负号和绝对值两部分组成,进行加法运算时,应注意确定和的正负号及绝对值.2.6.2有理数加法的运算律加法交换律:两个数相加,交换加数的位置,和不变.字母表示:a+b=b+a加法结合律:三个数相加,先把前两个数相加,或者先把后两个数相加,和不变.字母表示:(a+b)+c=a+(b+c).2.7有理数的减法法则:减去一个数,等于加上这个数的相反数.字母表示:a-b=a+(-b)2.8有理数的加减混合运算方法:1.按照运算顺序,从左到右逐步运算.2.用有理数减法法则,统一为只有加法运算的和式.加法运算律的应用:因为有理数的加减法可以统一成加法,所以在进行有理数加减混合运算时,可以适当应用加法运算律,简化运算.补充概念:从1开始逐步增大的连续奇数的和等于奇数个数的平方;从2开始逐步增大的连续偶数的和,等于偶数个数的平方加偶数个数.2.9.1有理数的乘法法则内容:两数相乘,同号得正,异号得负,并把绝对值相乘;任何数与零相乘,都得零.(两数相乘,若把一个因数换成它的相反数,则所得的积是原来的积的相反数.)2.9.2有理数乘法的运算律乘法交换律:两个数相乘,交换因数的位置,积不变.字母表示:ab=ba乘法结合律:三个数相乘,先把前两个数相乘,或者先把后两个数相乘,积不变.字母表示:(ab)c=a(bc)分配律:一个数与两个数的和相乘,等于把这个数分别与这两个数相乘,再把积相加.字母表示:a(b+c)=ab+ac积的正负号与各因数的正负号之间的关系:几个不等于零的数相乘,积的正负号由负因数的个数决定,当负因数的个数为奇数时,积为负;当负因数的个数为偶数时,积为正. 几个数相乘,有一个因数为零,积就为零.2.10有理数的除法倒数的定义:乘积是1的两个数互为倒数.有理数的除法转为乘法的方法:除以一个数等于乘以这个数的倒数.☀注意:零不能作除数.有理数的除法法则:两数相除,同号得正,异号得负,并把绝对值相除.零除以任何一个不等于零的数,都得零.2.11有理数的乘方定义及相关内容:求几个相同因数的积的运算,叫做乘方,乘方的结果叫做幂.在aⁿ中,a叫做底数,n叫做指数,aⁿ读作a的n次方,aⁿ看作是a的n次方的结果时,也可读作a的n次幂.幂的特点:(根据有理数乘法法则)正数的任何次幂都是正数;负数的奇次幂是负数,负数的偶次幂是正数.2.12科学记数法定义:一个大于10的数就记成a×10ⁿ的形式,其中1≤a<10,n是正整数.像这样的记数法叫做科学记数法.☀注意:1.a的整数数位只有一位.2.n是原数的整数数位少1.2.13有理数的混合运算混合运算的运算顺序:1.先算乘方,再算乘除,最后算加减;2.同级运算,按照从左至右的顺序进行;3.如果有括号,就先算小括号里的,再算中括号里的,然后算大括号里的.补充:加法和减法叫做第一级运算;乘法和除法叫做第二级运算;乘方和开方叫做第三级运算.☀注意:进行分数的乘除运算时,一般要把带分数化为假分数,把除法转化为乘法.2.14近似数一个与实际非常接近的数,称为近似数.题型分析:科学记数法中a×10ⁿ看它精确到哪一位,就看a最右边的那个数字在原数中是哪一位.☀注意:1.题目要求精确到十位、百位等,往往采用科学记数法,而要求精确到十分位、百分位等,往往不采用科学记数法.2.对一个比较大的数,取近似值往往采用科学记数法,因为科学记数法中的精确度只看a.3.取近似值有三种方法:四舍五入法、去尾法、进一法,要根据题的要求和实际情况而定.2.15用计算器进行计算:略第二章小结第三章整式的加减3.1.1用字母表示数☀注意:1.式子中出现的乘号,通常写作“·”或忽略不写.2.数字与字母相乘时,数字通常写在字母前面.3.除法运算写成分数形式.4.括号前面的乘号也要被省略.3.1.2代数式定义:由数和字母用运算符号连接所成的式子,称为代数式.单独一个数或一个字母也是代数式.3.1.3列代数式列代数式的原因:在解决问题时,列出代数式,使问题变得简洁,更具一般性.3.2代数式的值定义:一般地,用数值代替代数式里的字母,按照代数式中的运算关系计算得出的结果,叫做代数式的值.3.3.1单项式定义:由数与字母的乘积组成的代数式叫做单项式.☀注意:1.当一个单项式的系数是1或-1时,“1”通常省略不写.2.单项式的系数是带分数时,通常写成假分数.3.3.2多项式定义:几个单项式的和叫做多项式.其中,每个单项式叫做多项式的项,不含字母的项叫做常数项.一个多项式含有几项,就叫做几项式.多项式里,次数最高项的次数,就是这个多项式的次数.3.3.3升幂排列与降幂排列定义:把一个多项式各项的位置按照其中某一字母指数的大小顺序来排列.从大到小为降幂排列,从小到大为升幂排列.☀注意:1.重新排列多项式时,每一项一定要连同它的正负号一起移动.2.含有两个或两个以上字母的多项式,常常按照其中某一字母的升幂排列或降幂排列.3.4.1同类项定义:所含字母相同,并且相同字母的指数也相等的项叫做同类项.所有的常数项都是同类项.3.4.2合并同类项法则:把同类项的系数相加,所得的结果作为系数,字母和字母的指数保持不变.3.4.3去括号与添括号去括号法则:括号前面是“+”号,把括号和它前面的“+”号去掉,括号里各项都不改变正负号;括号前面是“-”号,把括号和它前面的“-”号去掉,括号里各项都改变正负号.添括号法则:所添括号前面是“+”号,括到括号里的各项都不改变正负号;所添括号前面是“-”号,括到括号里的各项都改变正负号.☀注意:添括号与去括号的过程正好相反,添括号是否正确,不妨用去括号检验一下.3.4.4整式的加减运算步骤:先去括号,再合并同类项.第3章小结第4章图形的初步认识4.1生活中的立体图形立体图形展示图:柱体锥体球体多面体的定义:每一个面都是平的的立体图形叫做多面体.☀注意:圆柱、球体等含有曲面的立体图形不称为多面体.4.2.1由立体图形到视图视图的定义:视图来自于投影.中心投影的定义:从一点发出的这种投影称为中心投影.平行投影的定义:平行投影是在一束平行光线照射下形成的投影.物体的三视图及其定义:从正面得到的投影,称为主视图;从上面得到的投影,称为俯视图;从侧面得到的投影,称为侧视图,依投影方向不同,有左视图和右视图.通常将主视图、俯视图与左(或右)视图称做一个物体的三视图.因而,三视图一般画主视图、俯视图、左视图.4.2.2由视图到立体图形☀注意:1.画出来的是平面图形.2.画出能看到的轮廓.3.画出能看到的棱、尖点.4.3立体图形的表面展开图:略4.4平面图形圆的特性:由曲线围成的封闭图形.多边形的定义:由线段围成的封闭图形叫做多边形.三角形在多边形中的意义:在多边形中,三角形是最基本的图形.每个多边形都可以分割成若干个三角形.从n边形的某一顶点出发引对角线,能得到(n-3)条对角线,能分成(n-2)个三角形.4.5.1点和线点存在的意义:表示那些大小尺寸可以忽略的物体.许多点的聚集又可以表现不同的图形.线段的意义:线段是无数排成行的点的聚集.多面体各部分名称示意图:关于线段的基本事实:两点之间,线段最短.射线的定义:把线段向一方无限延伸所形成的图形叫做射线.直线的定义:把线段向两方无限延伸所形成的图形叫做直线.关于直线的基本事实:(三种说法)经过两点有一条直线,并且只有一条直线;两点确定一条直线;经过两点有且只有一条直线.4.5.2线段的长短比较比较方法:1.用刻度尺量,比较大小2.将其中一条线段移到另一条线段上去加以比较.中点的定义:把一条线段分成两条相等线段的点,叫做这条线段的中点.题型分析:一条直线上有n个点,线段的条数为n(n-1)/2条.☀注意:线段的和差往往用图形语言告诉我们,我们要善于挖掘图形语言.点和直线的位置关系:1.点在直线上;2.点在直线外.欧拉公式:顶点数+面数-棱数=2(应用的范围是多面体)4.6.1角角的?定义:由两条有公共端点的射线组成的图形叫做角.角的?定义:由一条射线绕着它的端点旋转而成的图形.射线的端点叫做角的顶点,起始位置的射线叫做角的始边,终止位置的射线叫做角的终边.表示角的方法:1.两个端点及一个顶点(表示时要把表示角的顶点的字母写在中间);2.一个顶点(顶点处只能有一个角时才能用此方法);3.一个阿拉伯数字或希腊字母(先标出后才能用)平角的定义:绕着端点旋转到角的终边和始边成一直线,这时所成的角叫做平角.周角的定义:绕着端点旋转到终边和始边再次重合,这时所成的角叫做周角.角度的单位换算:1°=60′ 1′=60″(1度等于60分,1分等于60秒)☀注意:描述物体运动的方向时,要以正北、正南方向为基准.4.6.2角的比较和运算题型分析:从一点引出n条射线,确定角的个数为n(n-1)/2个.角的平分线的定义:从一个角的顶点引出的一条射线,把这个角分成两个相等的角,这条射线叫做这个角的平分线.4.6.3余角和补角余角的定义:两个角的和等于90°(直角),就说这两个角互为余角,简称互余.补角的定义:两个角的和等于180°(平角),就说这两个角互为补角.关于余角、补角的定理:同角或等角的余角相等;同角或等角的补角相等.☀注意:互余和互补有时通过特殊的位置(即图形语言)告诉我们.第4章小结第5章相交线与平行线5.1.1对顶角对顶角的?定义:两个角具有相同的顶点,且其中一个角的两边分别与另一个角的两边互为反向延长线,我们把这样的两个角叫做对顶角.对顶角的?定义:两直线相交所成的四个角中,不相邻的一对角叫做对顶角.对顶角的性质:对顶角相等.5.1.2垂线垂直、垂足、垂线的定义:两直线相交所成的四个角中,有一个角等于90°,两线互相垂直,它们的交点叫做垂足,我们把其中的一条直线叫做另一条直线的垂线.关于垂线的基本事实:过一点有且只有一条直线与已知直线垂直.垂线段的定义:过直线外一点作已知直线的垂线,这一点与已知直线相交的点所在的线段叫做垂线段.点到直线的距离的定义:从直线外一点到这条直线的垂线段的长度,叫做点到直线的距离.5.1.3同位角、内错角、同旁内角同位角的定义:内错角的定义:同旁内角的定义:5.2.1平行线平行线的定义:在同一平面内不相交的两条直线叫做平行线.互相平行的两条直线的表示的方法:例:直线a与直线b互相平行,记作“a∥b”. 两条不相交的直线的位置关系有:相交或平行.关于平行线的基本事实:1.过直线外一点有且只有一条直线与这条直线平行.2.如果两条直线都和第三条直线平行,那么这两条直线也互相平行.5.2.2平行线的判定判定方法:同位角相等,两直线平行.内错角相等,两直线平行.同旁内角互补,两直线平行.关于垂直、平行的性质:在同一平面内,垂直于同一条直线的两条直线平行.5.2.3平行线的性质性质:两直线平行,同位角相等.两直线平行,内错角相等.两直线平行,同旁内角互补.第五章小结。
第二章有理数
一、有理数的意义
复习内容:有理数的意义、数轴、相反数、绝对值等概念,有理数的大小比较.
(一)用正、负数表示具有相反意义的量
1、如果用正数表示某种意义的量,那么负数就表示其相反意义的量.
2、常用的一些符号和数学语言的含义:
⑴a>0,表明a是正数.⑵a<0,表明a是负数.
⑶a≥0,表明a是非负数,即a是正数或a为0.
⑷a≤0,表明a是非正数,即a是负数或a为0.
(二)数轴
1、规定了原点、正方向和单位长度的直线叫做数轴.
2、在数轴上表示的两个数,右边的数总比左边的数大.
3、正数都大于零,负数都小于零,正数大于负数.
(三)相反数
1、只有符号不同的两个数称互为相反数.
2、零的相反数是零.
3、数a的相反数是-a.
说明:要表示一个数的相反数,只在这个数的前面添上一个“—”号就行了.
(四)绝对值
1、 a (a>0)
|a|= 0 (a=0)
-a (a<0)
说明:求一个数的绝对值,就是想办法去掉绝对值符号.因此,在具体求一个数的绝对值时,首先要判断它的正负,然后利用法则求出它的绝对值.
二、有理数的运算
重点复习有理数的混合运算,并复习近似数和有效数字,并掌握科学记数法.
(一)有理数的加法
1、法则:
⑴同号两数相加,取相同的符号,并把绝对值相加.
⑵绝对值不等的异号两数相加,取绝对值较大的加数的符号,并用较大的绝对值减去
较小的绝对值.
⑶互为相反数的两个数相加得零.
⑷一个数与零相加,仍得这个数.
(二)有理数的减法
1、法则:减去一个数,等于加上这个数的相反数.
(三)有理数的加减混合运算
1、方法和步骤:
⑴将有理数加减法统一成加法,然后省略括号和加号.
⑵运用加法法则、加法运算律进行简便运算.
(四)有理数的乘法
1、法则:
⑴两数相乘,同号得正,异号得负,并把绝对值相乘.
⑵任何数与零相乘,都得零.
⑶几个不等于零的数相乘,积的符号由负因数的个数决定,当负因数有奇数个时,积为负;当负因数有偶数个时,积为正.【简记为“奇负偶正”】
⑷几个数相乘,有一个因数为零,积为零.
(五)有理数的除法
1、法则:
⑴除以一个数等于乘以这个数的倒数.
⑵两数相除,同号得正,异号得负,并把绝对值相除.
⑶零除以任何一个不等于零的数,都得零.
⑷乘积为1的两个数互为倒数.
(六)有理数的乘方
1、 法则:
⑴正数的任何次幂都是正数.
⑵负数的奇次幂是负数,负数的偶次幂是正数.
(七)有理数的混合运算
1、 运算顺序:
⑴先算乘方,再算乘除,最后算加减.
⑵同级运算,按照从左到右的顺序进行.
⑶如果有括号,就先算小括号里的,再算中括号里的,然后算大括号里的.
(八)科学记数法、近似数和有效数字
1、科学记数法:把一个大于10的数记成n
a 10⨯的形式.
说明:⑴a 是一个只有一位整数的数.
⑵10的指数n 比原数的整数数位少1.
2、⑴近似数的精确度表示:⑴精确到×位 ⑵保留几个有效数字
⑵有效数字:一个近似数从左边第一个不是0的数字起,到精确到的数位止,
所有的数字,都叫做这个数字的有效数字.
说明:①问精确到哪一位,看最右边的有效数字所在的位置属哪一位.
②用科学记数法表示的近似数的有效数字位数只看“×”号前的部分.
第三章整式的加减⑴
复习内容:主要复习列代数式,求代数式的值.
(一)代数式的有关知识
1、代数式是用运算符号(加、减、乘、除以及乘方)把数和表示数的字母连结而成的式子.
▲ 单独一个数或一个字母也是代数式.
2、代数式的书写格式:
①若是数字与数字相乘,仍然用“×”号;若是字母与字母相乘,通常省略乘号,且按
字母的顺序排列.例如b ×a 应写成ab .
②数字与字母相乘,或数字与小括号相乘时,乘号可省略不写,但数字要写在前面.例如4×a 应写成4a ;3×(m+n)应写成3(m+n).
③代数式中出现除法运算时,应写成分数的形式.例如y x ÷2应写成y
x 2 ④代数式中出现带分数与字母相乘时,应把带分数化成假分数.
如b a 225不能写成b a 22
12. ⑤代数式的最后运算是加减运算时,如需注明单位的必须用括号把整个式子括起来.如(a-b)元不能写成a-b 元.
3、列代数式:一般是根据“先读先写”的原则来列代数式.
(二)代数式的值
1、方法与步骤:
⑴用数值代替代数式中的字母,简称“代入”.
⑵按照代数式指定的运算顺序计算出结果,简称“求值”.
说明:代数式的值是由代数式中的字母所取的值决定的.因此,在代入前,
必须先写“当……时”.
第三章整式的加减⑵
复习内容:整式、单项式、多项式、同类项的概念,合并同类项,去括号,添括号及整式的加减运算.
(一)单项式
1、定义:表示数字与字母的积的代数式叫做单项式.单独一个数或一个字母也是单项式. 2、单项式中的数字因数叫做单项式的系数.
3、一个单项式中所有字母的指数的和,叫做这个单项式的次数.
(二)多项式
1、定义:几个单项式的和叫做多项式.
2、多项式的项:多项式中,每一个单项式叫做多项式的项.不含字母的项叫做常数项. 3、多项式的次数:多项式中,次数最高的项的次数,叫做多项式的次数.
4、多项式的排列:
⑴升幂排列:把一个多项式按某一个字母的指数从小到大的顺序排列.
⑵降幂排列:把一个多项式按某一个字母的指数从大到小的顺序排列.
(三)同类项、合并同类项
1、定义:所含字母相同,并且相同字母的次数也相同的项,叫做同类项.
▲所有的常数项也是同类项
2、判断标准:⑴所含字母相同 ⑵相同字母的次数相同
3、合并同类项的法则:把同类项的系数相加,所得的结果作为系数,字母和字母的次数保
持不变.
(四)去括号与添括号 1、去括号法则:括号前面是“+”号,把括号和它前面的“+”号去掉,括号里各项都不
变号.
括号前面是“-”号,把括号和它前面的“-”号去掉,括号里各项都要
变号.
2、添括号法则:所添括号前面是“+”号,括到括号里的各项都不变号.
所添括号前面是“-”号,括到括号里的各项都要变号.
(五)整式的加减
1、步骤:①若有括号,则先去括号 ②如有同类项,再合并同类项
第四章图形的初步认识
复习内容:立体图形的三视图、展开图, 最基本的图形——点和线,角,相交线,平行线.
(一)立体图形的三视图:正视图、左视图、俯视图
(二)立体图形的展开图
(三)最基本的图形——点和线
1、两点之间,线段最短.
2、连结两点的线段的长度,叫做这两点的距离.
3、经过两点有一条直线,并且只有一条直线.(两点确定一条直线)
4、把一条线段分成两条相等线段的点叫做线段的中点.
(四)角
1、一条射线把一个角分成两个相等的角,这条射线叫做这个角的平分线.
2、⑴如果两个角的和是90º,这两个角叫做互为余角.
⑵如果两个角的和是180º,这两个角叫做互为补角.
说明:①若∠1与∠2互余,则∠1+∠2=90º.
②若∠1与∠2互补,则∠1+∠2=180º.
3、⑴同角(或等角)的余角相等.
⑵同角(或等角)的补角相等.
4、用角度表示方向:
一般以正北、正南为基准,向东或向西
旋转的角度表示方向.如图,OA方向表
示为北偏西60º.
5、对顶角相等.
(五)相交线
1、在同一平面内,经过直线上(或外)
2、垂线段最短。
从直线外一点到这条直线的垂线段的长度,叫做点到直线的距离.
3、同位角、内错角、同旁内角的概念:
准确地识别与确定同位角、内错角、同旁内角的关键是先判定截线与被截线,后判断位置.
同位角象“F”形内错角象“Z”形同旁内角象“C”形
(六)平行线
1、在同一平面内不相交的两条直线叫做平行线.
1、经过已知直线外一点,有且只有一条直线与已知直线平行.
3、平行线的识别:
⑴同位角相等,两直线平行.⑵内错角相等,两直线平行.⑶同旁内角互补,两直线平行.
另:*平行于同一条直线的两条直线也互相平行
*垂直于同一条直线的两条直线也互相平行
4、平行线的特征:
⑴两直线平行,同位角相等.⑵两直线平行,内错角相等.⑶两直线平行,同旁内角互补.如有侵权请联系告知删除,感谢你们的配合!。