39.专题七第1练 化学反应与能量变化-2021高考化学选择题常考易错100练(解析版)
- 格式:docx
- 大小:622.83 KB
- 文档页数:17
备战高考化学复习化学反应与能量变化专项易错题及详细答案一、化学反应与能量变化练习题(含详细答案解析)1.短周期元素X、Y、Z、W在周期表中的位置关系如图所示,已知在同周期元素的常见简单离子中,W的简单离子半径最小,X、Y、Z、W的单质及其化合物在日常生活中用途极其广泛。
(1)X元素在元素周期表中的位置________。
(2)X、Y、Z元素的简单气态氢化物中,稳定性最差的是________(用分子式表示)。
(3)Y、Z、W三种元素对应的离子中,半径由大到小的顺序____________(用离子符号表示)。
(4)某汽车尾气分析仪以燃料电池为工作原理测定XZ的浓度,其装置如图所示,该电池中电解质为氧化钇-氧化钠,其中Z2-可以在固体介质NASICON中自由移动。
则负极的反应式_______________。
关于该电池的下列说法,正确的是_________。
A.工作时电极b作正极,Z2- 通过固体介质NASICON由电极b流向电极aB.工作时电流由电极a通过传感器流向电极bC.传感器中通过的电流越大,尾气中XZ的含量越高(5)X2Z42-能被酸性KMnO4氧化,请填写相应的离子,并给予配平:_____ ______+______MnO4- + ________H+ = ______CO2 + _______Mn2++______H2O【答案】第二周期第ⅣA 族 CH4 r(N3-)>r(O2-)>r(Al3+) CO+O2--2e-=CO2 AC 5 C2O42- 2 16 10 2 8【解析】【分析】根据短周期元素X、Y、Z、W在周期表中的位置关系,则X、Y、Z是第二周期的元素,W 是第三周期的元素;同周期元素的常见简单离子中,W的简单离子半径最小,W是Al元素;根据相对位置,X、Y、Z分别是C、N、O。
【详解】(1)X是C元素,在元素周期表中的位置是第二周期第ⅣA 族;(2)同周期元素从左到右非金属性增强,非金属性越强,气态氢化物越稳定,C、N、O元素的简单气态氢化物中,稳定性最差的是CH4;(3)N、O、Al三种元素对应的离子,电子层数相同,质子数越多,半径越小,半径由大到小的顺序r(N3-)>r(O2-)>r(Al3+);(4)原电池负极发生氧化反应、正极发生还原反应,负极是一氧化碳失电子生成二氧化碳,负极反应式CO+O2--2e-=CO2;A.b通入氧气,氧气发生还原反应,工作时电极b作正极,O2- 通过固体介质NASICON由电极b流向电极a,故A正确;B.电流由正极流向负极,b是正极,工作时电流由电极b通过传感器流向电极a,故B错误;C.CO的含量越高,失电子越多,传感器中通过的电流越大,故C正确;(5)C2O42-被酸性KMnO4氧化为CO2,根据得失电子守恒、电荷守恒、元素守恒,相应的离子方程式是5C2O42-+2MnO4- +16H+ =10CO2 +2Mn2++8H2O。
备战高考化学复习化学反应与能量变化专项易错题附答案解析一、化学反应与能量变化练习题(含详细答案解析)1.有七种金属:钾、锌、铁、锡、铜、银、铂,它们的标号分别为A、B、C、D、E、F、G。
①常温下,只有A和水反应生成氢气;②D、E、G都能和稀硫酸反应生成氢气,B、C、F无此性质;③C、F组成原电池时,F为正极;④在G的硫酸盐溶液中加入D,发现D 溶解,G析出;⑤将G、E接触放置,E不易锈蚀;⑥以铂作电极,电解相同浓度的B和C 的硝酸盐溶液时,在阴极上首先得到C,G在空气中放置极易生锈。
则A是___,B是___,C是___,D是___,E是__,F是__。
【答案】钾铜银锌锡铂【解析】【分析】根据①特别活泼的金属K、Ca、Na能够与冷水反应放出氢气;②比较活泼的金属可以与稀硫酸反应产生氢气;排在H后面的金属不能与酸发生置换反应;③活动性不同的金属构成原电池时,比较活泼的金属为负极,不活泼的金属为正极;④活动性强的金属可以把活动性弱的金属置换出来;⑤在金属的电化学腐蚀中,相对活泼的容易被腐蚀;⑥在电解池中,不活泼的金属阳离子优先获得电子,在电极上被还原,据此分析。
【详解】有七种金属:钾、锌、铁、锡、铜、银、铂,它们的标号分别为A、B、C、D、E、F、G。
①常温下,只有A和水反应生成氢气,根据金属活动性顺序表,可知A为K;②D、E、G 都能和稀硫酸反应生成氢气,B、C、F无此性质,说明D、E、G在金属活动性顺序表中排在H的前边,可能为锌、铁、锡;而B、C、F则排在H的后边,可能为铜、银、铂;③C、F组成原电池时,F为正极,则金属活动性:C>F;④在G的硫酸盐溶液中加入D,发现D溶解,G析出,说明金属活动性D>G;⑤将G、E接触放置,E不易锈蚀,说明金属活动性G>E; G在空气中放置极易生锈,则G为Fe,金属活动性D>G,则D是Zn,E为Sn;B、C、F分别为铜、银、铂的一种由于Pt不活泼,通常以金属单质存在,⑥以铂作电极,电解相同浓度的B和C的硝酸盐溶液时,在阴极上首先得到C,金属活动性:B>C则B 是Cu,C是Ag,F是Pt。
精选高考化学易错题专题复习化学反应与能量变化附答案一、化学反应与能量变化练习题(含详细答案解析)1.A、B、C、D、 E、F六种物质的相互转化关系如下图所示(反应条件未标出),其中反应①是置换反应,B、C、F都是气态单质,且B为黄绿色:反应③中有水生成,反应②需要放电才能发生,A是—种极易溶于水的气体,A和D相遇有白烟生成。
(1)反应③的化学方程式为_______________________________________________。
(2)反应①中每生成1 molC,转移的电子数为_______________________________。
(3)A与D的水溶液恰好完全反应时,其生成物的水溶液呈性___________(填“酸”“碱”或“中’’),该水溶液中存在着如下关系,用粒子浓度符号填写:①c(H+)+_________=c(OH-)+_____________;②c(H+)=c(OH-)+_____________。
(4)元素X与组成B的元素同周期,X的单质既可与酸反应也可与碱反应且都生成H2,则①X的单质与碱反应的离子方程式____________________________________;②X、空气、海水可以组成新型海水标志灯的电池。
该种灯以海水为电解质溶液,靠空气中的氧气使X不断氧化而源源不断产生电流。
则该新型电池的正极的电极反应式为___________________________;原电池的总反应方程式为__________________________。
【答案】4NH3+5O24NO+6H2O 3.612×1024酸 c(NH4+) c(Cl-) c(NH3·H2O) 2Al +2OH-+2H2O=2AlO2-+3H2↑ O2+2H2O+4e-=4OH- 4Al+3O2+6H2O=4Al(OH)3【解析】【分析】B、C、F都是气态单质,且B为黄绿色,因此B是氯气。
高考化学易错题精选-化学反应与能量练习题含详细答案一、化学反应与能量练习题(含详细答案解析)1.钴和锌是重要的有色金属,其单质及化合物被广泛用于国民经济各个领域。
一种从有机废催化剂中回收钴和锌的工艺流程如下:已知:“浸出”后溶液中含有Co2+、Zn2+、Mn2+、Fe2+、Fe3+等。
请回答:(1)“煅烧”的目的为______________________________。
(2)“净化”时,与KMnO4发生反应的所有离子方程式有_____________________________。
(3)“沉钴”时,发生如下反应:(NH4)2S2O8+H2O→NH4HSO4+H2O2;H2O2→H2O+O;···········;Co3++H2O→Co(OH)3+H+。
所缺的化学方程式为______________________________;每生成1 molCo(OH)3,理论上消耗(NH4)2S2O8的物质的量为__________。
(4)Co(OH)3沉淀应依次用稀硫酸和水洗涤,检验沉淀是否洗涤干净的方法是____________。
(5)“沉钴”时pH不能太高,其原因为______________________________;“沉锌”时温度不能太高,其原因为________________________________________。
(6)取“沉锌”后所得固体34.1g,煅烧后得到固体24.3g,将生成的气体通过足量的浓硫酸,增重5.4g。
则所得固体的化学式为____________。
【答案】除去其中的有机物(或将金属元素转化为氧化物,有利于后续浸出,合理即可) MnO4-+3Fe2++7H2O=MnO2↓+3Fe(OH)3↓+5H+、3Mn2++2MnO4-+2H2O=5MnO2↓+4H+2Co2++O+2H+=2Co3++H2O 0.5mol 取最后一次洗涤液少许于试管中,向其加入氯化钡溶液,没有白色沉淀生成,证明洗涤干净防止Zn2+提前沉淀防止NH4HCO3热分解ZnCO3∙2Zn(OH)2∙H2O【解析】【分析】将废催化剂高温煅烧,将有机废催化剂中的有机物除去,并将金属元素转化为金属氧化物,用硫酸对煅烧产物进行酸浸,pH控制在1~5,得到含有Co2+、Zn2+、Mn2+、Fe2+、Fe3+的浸出液,调节溶液pH值为5~5.2,加入高锰酸钾将Mn2+、Fe2+氧化并转化为Fe(OH)3和MnO2除去,再次调节溶液pH值为4.5,加入(NH4)2S2O8将Co2+氧化为Co3+并转化为Co(OH)3沉淀除去,调节pH值为8,加入碳酸氢铵使锌离子转化为ZnCO3∙xZn(OH)2∙yH2O沉淀,据此分析解答。
高考化学易错题精选-化学反应与能量练习题及答案一、化学反应与能量练习题(含详细答案解析)1.如图是闪锌矿(主要成分是ZnS,含有少量FeS)制备ZnSO4·7H2O的一种工艺流程:闪锌矿粉→溶浸→除铁→结晶→ZnSO4∙7H2O。
已知:相关金属离子浓度为0.1mol/L时形成氢氧化物沉淀的pH范围如表:金属离子Fe3+Fe2+Zn2+开始沉淀的pH 1.5 6.3 6.2沉淀完全的pH 2.88.38.2(1)闪锌矿在溶浸之前会将其粉碎,其目的是_____________。
(2)溶浸过程使用过量的Fe2(SO4)3溶液和H2SO4浸取矿粉,发生的主要反应是:ZnS+2Fe3+=Zn2++2Fe2++S。
①浸出液中含有的阳离子包括Zn2+、Fe2+、_____________。
②若改用CuSO4溶液浸取,发生复分解反应,也能达到浸出锌的目的,写出离子方程式_____________。
(3)工业除铁过程需要控制沉淀速率,因此分为还原和氧化两步先后进行,如图。
还原过程将部分Fe3+转化为Fe2+,得到pH小于1.5的溶液。
氧化过程向溶液中先加入氧化物a,再通入O2。
下列说法正确的是_____________(填序号)。
A.氧化物a可以是ZnOB.滤渣2的主要成分是Fe(OH)2C.加入ZnS的量和通入O2的速率都可以控制溶液中的c(Fe3+)【答案】增大表面积,提高反应速率 Fe3+、H+ ZnS+Cu2+=Zn2++CuS AC【解析】【分析】闪锌矿(主要成分是ZnS,含有FeS),加硫酸和Fe2(SO4)3,发生ZnS+2Fe3+=Zn2++2Fe2++S,过滤可除去S;浸出液中先加ZnS还原,分离出滤渣1为S,滤液中通入氧气可氧化亚铁离子生成铁离子,加ZnO调节pH,铁离子转化为沉淀,则滤渣2为Fe(OH)3,过滤分离出滤液经蒸发浓缩得到ZnSO4•7H2O,以此来解答。
【详解】(1)粉碎闪锌矿可增大接触面积,加快反应速率;(2)①使用过量的Fe2(SO4)3溶液和H2SO4浸取矿粉,所以阳离子为Zn2+、Fe2+、Fe3+、H+;②用CuSO4溶液浸取,发生复分解反应,根据元素守恒可知离子方程式为:ZnS+Cu2+=Zn2++CuS;(3)A. ZnO为碱性氧化物,可增大酸性溶液pH值,同时不引入新的杂质,故A正确;B. 根据分析可知滤渣2主要为Fe(OH)3,故B错误;C. 加入ZnS可将铁离子还原,通入氧气可将亚铁离子氧化成铁离子,所以加入ZnS的量和通入O2的速率都可以控制溶液中的c(Fe3+),故C正确;综上所述选AC。
高考化学易错题精选-化学反应与能量变化练习题含答案一、化学反应与能量变化练习题(含详细答案解析)1.短周期元素X、Y、Z、W在周期表中的位置关系如图所示,已知在同周期元素的常见简单离子中,W的简单离子半径最小,X、Y、Z、W的单质及其化合物在日常生活中用途极其广泛。
(1)X元素在元素周期表中的位置________。
(2)X、Y、Z元素的简单气态氢化物中,稳定性最差的是________(用分子式表示)。
(3)Y、Z、W三种元素对应的离子中,半径由大到小的顺序____________(用离子符号表示)。
(4)某汽车尾气分析仪以燃料电池为工作原理测定XZ的浓度,其装置如图所示,该电池中电解质为氧化钇-氧化钠,其中Z2-可以在固体介质NASICON中自由移动。
则负极的反应式_______________。
关于该电池的下列说法,正确的是_________。
A.工作时电极b作正极,Z2- 通过固体介质NASICON由电极b流向电极aB.工作时电流由电极a通过传感器流向电极bC.传感器中通过的电流越大,尾气中XZ的含量越高(5)X2Z42-能被酸性KMnO4氧化,请填写相应的离子,并给予配平:_____ ______+______MnO4- + ________H+ = ______CO2 + _______Mn2++______H2O【答案】第二周期第ⅣA 族 CH4 r(N3-)>r(O2-)>r(Al3+) CO+O2--2e-=CO2 AC 5 C2O42- 2 16 10 2 8【解析】【分析】根据短周期元素X、Y、Z、W在周期表中的位置关系,则X、Y、Z是第二周期的元素,W 是第三周期的元素;同周期元素的常见简单离子中,W的简单离子半径最小,W是Al元素;根据相对位置,X、Y、Z分别是C、N、O。
【详解】(1)X是C元素,在元素周期表中的位置是第二周期第ⅣA 族;(2)同周期元素从左到右非金属性增强,非金属性越强,气态氢化物越稳定,C、N、O元素的简单气态氢化物中,稳定性最差的是CH4;(3)N、O、Al三种元素对应的离子,电子层数相同,质子数越多,半径越小,半径由大到小的顺序r(N3-)>r(O2-)>r(Al3+);(4)原电池负极发生氧化反应、正极发生还原反应,负极是一氧化碳失电子生成二氧化碳,负极反应式CO+O2--2e-=CO2;A .b 通入氧气,氧气发生还原反应,工作时电极b 作正极,O 2- 通过固体介质NASICON 由电极b 流向电极a ,故A 正确;B .电流由正极流向负极,b 是正极,工作时电流由电极b 通过传感器流向电极a ,故B 错误;C .CO 的含量越高,失电子越多,传感器中通过的电流越大,故C 正确;(5)C 2O 42-被酸性KMnO 4氧化为CO 2,根据得失电子守恒、电荷守恒、元素守恒,相应的离子方程式是5C 2O 42-+2MnO 4- +16H + =10CO 2 +2Mn 2++8H 2O 。
备战高考化学复习化学反应与能量变化专项易错题附答案一、化学反应与能量变化练习题(含详细答案解析)1.部分中学化学常见元素原子结构及性质如表所示:序号元素结构及性质A A单质是生活中常见金属,它有两种氯化物,相对分子质量相差35.5B B原子最外层电子数是内层电子总数的1/5③C C是常见化肥的主要元素,单质常温下呈气态④D D单质被誉为“信息革命的催化剂”,是常用的半导体材料①E 通常情况下,E没有正化合价,A、B、C、D、F都能与E形成化合物②F F在周期表中可以排在ⅠA族,也有人提出排在ⅦA族(1)A元素在周期表中的位置为____________________________________________。
(2)B与C形成的化合物的化学式为________,它属于________(填“离子”或“共价”)化合物。
(3)①F与E可以形成原子个数比分别为2∶1、1∶1的两种化合物X和Y,区别X与Y的水溶液的实验方法是____________________②F与C组成的两种化合物M和N所含的电子数分别与X、Y相等,则M的水溶液显________性,N的结构式为________。
(4)C与E都是较活泼的非金属元素,用化学方程式表明这两种单质的氧化性强弱____。
(5)有人认为B、D的单质用导线连接后插入氯化钠溶液中可以形成原电池,你认为是否可以,若可以,试写出正极的电极方程式(若认为不行可不写)___________________【答案】第四周期第Ⅷ族 Mg3N2离子分别取X、Y各少许置于试管中,再各加入少量的MnO2粉末,迅速产生无色气体的是H2O2,无明显现象的是H2O 三角锥形4NH3+3O22N2+6H2O Si﹣4e﹣+6OH﹣═SiO32﹣+3H2O【解析】【分析】A单质是生活中常见金属,它有两种氯化物,相对分子质量相差35.5,则A为Fe元素;B 元素原子最外层电子数是内层电子总数的,B有3个电子层,最外层电子数为2,则B为Mg元素;C是常见化肥的主要元素,单质常温下呈气态,C为N元素;D单质被誉为“信息革命的催化剂”,是常用的半导体材料,则D为Si;F在周期表中可以排在ⅠA族,也有人提出排在ⅦA族,其化合价表现+1、﹣1,故F为H元素;通常情况下,E没有最高正化合价,A、B、C、D、F都能与E形成化合物,则E为O元素,据此解答。
高考化学复习化学反应与能量专项易错题及详细答案一、化学反应与能量练习题(含详细答案解析)KMnO)是一种常用氧化剂,主要用于化工、防腐及制药工业等。
以软锰1.高锰酸钾(4矿(主要成分为MnO2)为原料生产高锰酸钾的工艺路线如下:回答下列问题:(1)原料软锰矿与氢氧化钾按1∶1的比例在“烘炒锅”中混配,混配前应将软锰矿粉碎,其作用是_______________________。
(2)“平炉”中发生的化学方程式为______________________。
(3)“平炉”中需要加压,其目的是______________________。
(4)将K2MnO4转化为KMnO4的生产有两种工艺。
CO歧化法”是传统工艺,即在K2MnO4溶液中通入CO2气体,使体系呈中性或弱碱①“2性,K2MnO4发生歧化反应,反应中生成K2MnO4,MnO2和____________(写化学式)。
②“电解法”为现代工艺,即电解K2MnO4水溶液,电解槽中阳极发生的电极反应为___________________,阴极逸出的气体是______________。
CO歧化法”中,K2MnO4的理论利用率之比为______________。
③“电解法”和“2(5)高锰酸钾纯度的测定:称取1.0800 g样品,溶解后定容于100 mL容量瓶中,摇匀。
取浓度为0.2000 mol·L−1的H2C2O4标准溶液20.00 mL,加入稀硫酸酸化,用KMnO4溶液平行滴定三次,平均消耗的体积为24.48 mL,该样品的纯度为___________________(列出计算式即可,已知2MnO4-+5H2C2O4+6H+=2Mn2++10CO2↑+8H2O)。
【答案】扩大接触面积,加快化学反应速率 2MnO2+O2+4KOH2K2MnO4+2H2O 增大反应物的浓度,可使化学反应速率加快,同时使反应物的转化率增大 K2CO3 MnO42--e-=MnO4- H2 3:2 95.62%【解析】【分析】【详解】(1) MnO2的状态是固体,对于有固体参加的化学反应,可通过增大其反应接触面积的方法提高反应速率,故要将其粉碎成细小的颗粒;(2)根据流程图可知,在“平炉”中MnO2、KOH、O2在加热时反应产生K2MnO4,结合质量守恒定律可知,另外一种物质是H2O,则发生的化学方程式为2MnO2+O2+4KOH2K2MnO4+2H2O ;(3)由于上述反应中氧气是气体,在“平炉”中加压,就可以使反应物氧气的浓度增大,根据外界条件对化学反应速率的影响,增大反应物的浓度,可以使化学反应速率加快;任何反应都具有一定的可逆性,增大压强,可以使化学平衡向气体体积减小的正反应方向移动,故可以提高原料的转化率;(4)①在K2MnO4溶液中通入CO2气体,使体系呈中性或弱碱性,K2MnO4发生歧化反应,反应中生成KMnO4,MnO2,根据质量守恒定律可知,另外一种生成物是K2CO3,根据氧化还原反应中的电子守恒及反应的原子守恒,可得该反应的化学方程式是:3K2MnO4+ 2CO2= 2KMnO4+MnO2+K2CO3;②“电解法”为现代工艺,即电解K2MnO4水溶液,在电解槽中阳极,MnO42-失去电子,发生氧化反应,产生MnO4-。
备战高考化学复习化学反应与能量变化专项易错题附答案一、化学反应与能量变化练习题(含详细答案解析)1.短周期元素X、Y、Z、W、R、T在周期表中的位置如图所示。
请按要求回答下列问题。
(1)R与W形成化合物的电子式为________________________。
(2)Y的氢化物与T的氢化物反应的生成物中含有的化学键为_________。
(3)X与Z形成的二元化合物中,所含电子数为18的分子的化学式为______。
(4)实验室制取T单质的离子方程式为______________________________。
(5)如图,a、b为多孔石墨电极(电极不参与反应),插入W的最高价氧化物对应水化物的溶液中,两端分别通入X单质和Z单质,发现电流计指针发生偏转。
①电池工作时,电子的移动方向为由_____到_____(填“a”或“b”)。
②该电池反应产物环保无污染,则该电池的总反应式为____________。
【答案】离子键、共价键 H2O2 MnO2+4H++2Cl-ΔMn2++Cl2↑+2H2O ab 2H2+O2=2H2O【解析】【分析】根据元素在周期表的位置可得,X为H元素,Y为N元素,Z为O元素,W为Na元素,R 为S元素,T为Cl元素,据此分析解答;【详解】(1) R为S元素,W为Na元素,R与W形成化合物为Na2S,电子式为;(2) Y为N元素,T为Cl元素,Y的氢化物与T的氢化物分别为NH3和HCl,反应的生成物为NH4Cl,属于含有共价键的离子化合物,其中含有的化学键为离子键、共价键;(3) X为H元素,Z为O元素,X与Z形成的二元化合物为H2O、H2O2,所含电子数为18的分子的化学式为H2O;(4) T为Cl元素,实验室用二氧化锰和浓盐酸在加热的条件下制取氯气,的离子方程式为MnO2+4H++2Cl-ΔMn2++Cl2↑+2H2O;(5) W为Na元素,W的最高价氧化物对应水化物的溶液为氢氧化钠溶液,两端分别通入H2和O2,发现电流计指针发生偏转,说明该装置构成氢氧燃料电池。
备战高考化学复习化学反应与能量变化专项易错题附详细答案一、化学反应与能量变化练习题(含详细答案解析)1.短周期元素X、Y、Z、W、R、T在周期表中的位置如图所示。
请按要求回答下列问题。
(1)R与W形成化合物的电子式为________________________。
(2)Y的氢化物与T的氢化物反应的生成物中含有的化学键为_________。
(3)X与Z形成的二元化合物中,所含电子数为18的分子的化学式为______。
(4)实验室制取T单质的离子方程式为______________________________。
(5)如图,a、b为多孔石墨电极(电极不参与反应),插入W的最高价氧化物对应水化物的溶液中,两端分别通入X单质和Z单质,发现电流计指针发生偏转。
①电池工作时,电子的移动方向为由_____到_____(填“a”或“b”)。
②该电池反应产物环保无污染,则该电池的总反应式为____________。
【答案】离子键、共价键 H2O2 MnO2+4H++2Cl-ΔMn2++Cl2↑+2H2O ab 2H2+O2=2H2O【解析】【分析】根据元素在周期表的位置可得,X为H元素,Y为N元素,Z为O元素,W为Na元素,R 为S元素,T为Cl元素,据此分析解答;【详解】(1) R为S元素,W为Na元素,R与W形成化合物为Na2S,电子式为;(2) Y为N元素,T为Cl元素,Y的氢化物与T的氢化物分别为NH3和HCl,反应的生成物为NH4Cl,属于含有共价键的离子化合物,其中含有的化学键为离子键、共价键;(3) X为H元素,Z为O元素,X与Z形成的二元化合物为H2O、H2O2,所含电子数为18的分子的化学式为H2O;(4) T为Cl元素,实验室用二氧化锰和浓盐酸在加热的条件下制取氯气,的离子方程式为MnO 2+4H ++2Cl -ΔMn 2++Cl 2↑+2H 2O ;(5) W 为Na 元素,W 的最高价氧化物对应水化物的溶液为氢氧化钠溶液,两端分别通入H 2和O 2,发现电流计指针发生偏转,说明该装置构成氢氧燃料电池。
高考化学易错题专题训练-化学反应与能量变化练习题附详细答案一、化学反应与能量变化练习题(含详细答案解析)1.X、Y、Z、W、Q是原子序数依次增大的短周期主族元素,X与Y位于不同周期,X与W 位于同一主族;原子最外层电子数之比N(Y):N(Q)=3:4;Z的原子序数等于Y、W、Q三种元素原子的最外层电子数之和。
请回答下列问题:(1)Y元素在周期表中的位置是______________;QX4的电子式为_____________。
(2)一种名为“PowerTrekk”的新型充电器是以化合物W2Q和X2Z为原料设计的,这两种化合物相遇会反应生成W2QZ3和气体X2,利用气体X2组成原电池提供能量。
①写出W2Q和X2Z反应的化学方程式:______________。
②以稀硫酸为电解质溶液,向两极分别通入气体X2和Z2可形成原电池,其中通入气体X2的一极是_______(填“正极”或“负极”)。
③若外电路有3mol电子转移,则理论上需要W2Q的质量为_________。
Na Si+3H O=Na SiO+3H↑负极【答案】第二周期第ⅢA族2223237g【解析】【分析】原子最外层电子数之比N(Y):N(Q)=3:4,因为都为主族元素,最外层电子数小于8,所以Y的最外层为3个电子,Q的最外层为4个电子,则Y为硼元素,Q为硅元素,则X为氢元素,W与氢同主族,为钠元素,Z的原子序数等于Y、W、Q三种元素原子的最外层电子数之和,为氧元素。
即元素分别为氢、硼、氧、钠、硅。
【详解】(1)根据分析,Y为硼元素,位置为第二周期第ⅢA族;QX4为四氢化硅,电子式为;Na Si+3H O=Na SiO+3H↑;(2)①根据元素分析,该反应方程式为22232②以稀硫酸为电解质溶液,向两极分别通入气体氢气和氧气可形成原电池,其中通入气体氢气的一极是负极,失去电子;③外电路有3mol电子转移时,需要消耗1.5mol氢气,则根据方程式分析,需要0.5mol硅化钠,质量为37g。
备战高考化学复习化学反应与能量变化专项易错题附详细答案一、化学反应与能量变化练习题(含详细答案解析)1.短周期元素X、Y、Z、W在周期表中的位置关系如图所示,已知在同周期元素的常见简单离子中,W的简单离子半径最小,X、Y、Z、W的单质及其化合物在日常生活中用途极其广泛。
(1)X元素在元素周期表中的位置________。
(2)X、Y、Z元素的简单气态氢化物中,稳定性最差的是________(用分子式表示)。
(3)Y、Z、W三种元素对应的离子中,半径由大到小的顺序____________(用离子符号表示)。
(4)某汽车尾气分析仪以燃料电池为工作原理测定XZ的浓度,其装置如图所示,该电池中电解质为氧化钇-氧化钠,其中Z2-可以在固体介质NASICON中自由移动。
则负极的反应式_______________。
关于该电池的下列说法,正确的是_________。
A.工作时电极b作正极,Z2- 通过固体介质NASICON由电极b流向电极aB.工作时电流由电极a通过传感器流向电极bC.传感器中通过的电流越大,尾气中XZ的含量越高(5)X2Z42-能被酸性KMnO4氧化,请填写相应的离子,并给予配平:_____ ______+______MnO4- + ________H+ = ______CO2 + _______Mn2++______H2O【答案】第二周期第ⅣA 族 CH4 r(N3-)>r(O2-)>r(Al3+) CO+O2--2e-=CO2 AC 5 C2O42- 2 16 10 2 8【解析】【分析】根据短周期元素X、Y、Z、W在周期表中的位置关系,则X、Y、Z是第二周期的元素,W 是第三周期的元素;同周期元素的常见简单离子中,W的简单离子半径最小,W是Al元素;根据相对位置,X、Y、Z分别是C、N、O。
【详解】(1)X是C元素,在元素周期表中的位置是第二周期第ⅣA 族;(2)同周期元素从左到右非金属性增强,非金属性越强,气态氢化物越稳定,C、N、O元素的简单气态氢化物中,稳定性最差的是CH4;(3)N、O、Al三种元素对应的离子,电子层数相同,质子数越多,半径越小,半径由大到小的顺序r(N3-)>r(O2-)>r(Al3+);(4)原电池负极发生氧化反应、正极发生还原反应,负极是一氧化碳失电子生成二氧化碳,负极反应式CO+O2--2e-=CO2;A .b 通入氧气,氧气发生还原反应,工作时电极b 作正极,O 2- 通过固体介质NASICON 由电极b 流向电极a ,故A 正确;B .电流由正极流向负极,b 是正极,工作时电流由电极b 通过传感器流向电极a ,故B 错误;C .CO 的含量越高,失电子越多,传感器中通过的电流越大,故C 正确;(5)C 2O 42-被酸性KMnO 4氧化为CO 2,根据得失电子守恒、电荷守恒、元素守恒,相应的离子方程式是5C 2O 42-+2MnO 4- +16H + =10CO 2 +2Mn 2++8H 2O 。
高考化学复习化学反应与能量变化专项易错题及答案解析一、化学反应与能量变化练习题(含详细答案解析)1.有七种金属:钾、锌、铁、锡、铜、银、铂,它们的标号分别为A、B、C、D、E、F、G。
①常温下,只有A和水反应生成氢气;②D、E、G都能和稀硫酸反应生成氢气,B、C、F无此性质;③C、F组成原电池时,F为正极;④在G的硫酸盐溶液中加入D,发现D 溶解,G析出;⑤将G、E接触放置,E不易锈蚀;⑥以铂作电极,电解相同浓度的B和C 的硝酸盐溶液时,在阴极上首先得到C,G在空气中放置极易生锈。
则A是___,B是___,C是___,D是___,E是__,F是__。
【答案】钾铜银锌锡铂【解析】【分析】根据①特别活泼的金属K、Ca、Na能够与冷水反应放出氢气;②比较活泼的金属可以与稀硫酸反应产生氢气;排在H后面的金属不能与酸发生置换反应;③活动性不同的金属构成原电池时,比较活泼的金属为负极,不活泼的金属为正极;④活动性强的金属可以把活动性弱的金属置换出来;⑤在金属的电化学腐蚀中,相对活泼的容易被腐蚀;⑥在电解池中,不活泼的金属阳离子优先获得电子,在电极上被还原,据此分析。
【详解】有七种金属:钾、锌、铁、锡、铜、银、铂,它们的标号分别为A、B、C、D、E、F、G。
①常温下,只有A和水反应生成氢气,根据金属活动性顺序表,可知A为K;②D、E、G 都能和稀硫酸反应生成氢气,B、C、F无此性质,说明D、E、G在金属活动性顺序表中排在H的前边,可能为锌、铁、锡;而B、C、F则排在H的后边,可能为铜、银、铂;③C、F组成原电池时,F为正极,则金属活动性:C>F;④在G的硫酸盐溶液中加入D,发现D溶解,G析出,说明金属活动性D>G;⑤将G、E接触放置,E不易锈蚀,说明金属活动性G>E; G在空气中放置极易生锈,则G为Fe,金属活动性D>G,则D是Zn,E为Sn;B、C、F分别为铜、银、铂的一种由于Pt不活泼,通常以金属单质存在,⑥以铂作电极,电解相同浓度的B和C的硝酸盐溶液时,在阴极上首先得到C,金属活动性:B>C则B 是Cu,C是Ag,F是Pt。
高考化学复习化学反应与能量变化专项易错题一、化学反应与能量变化练习题(含详细答案解析)1.A、B、C、D、 E、F六种物质的相互转化关系如下图所示(反应条件未标出),其中反应①是置换反应,B、C、F都是气态单质,且B为黄绿色:反应③中有水生成,反应②需要放电才能发生,A是—种极易溶于水的气体,A和D相遇有白烟生成。
(1)反应③的化学方程式为_______________________________________________。
(2)反应①中每生成1 molC,转移的电子数为_______________________________。
(3)A与D的水溶液恰好完全反应时,其生成物的水溶液呈性___________(填“酸”“碱”或“中’’),该水溶液中存在着如下关系,用粒子浓度符号填写:①c(H+)+_________=c(OH-)+_____________;②c(H+)=c(OH-)+_____________。
(4)元素X与组成B的元素同周期,X的单质既可与酸反应也可与碱反应且都生成H2,则①X的单质与碱反应的离子方程式____________________________________;②X、空气、海水可以组成新型海水标志灯的电池。
该种灯以海水为电解质溶液,靠空气中的氧气使X不断氧化而源源不断产生电流。
则该新型电池的正极的电极反应式为___________________________;原电池的总反应方程式为__________________________。
【答案】4NH3+5O24NO+6H2O 3.612×1024酸 c(NH4+) c(Cl-) c(NH3·H2O) 2Al +2OH-+2H2O=2AlO2-+3H2↑ O2+2H2O+4e-=4OH- 4Al+3O2+6H2O=4Al(OH)3【解析】【分析】B、C、F都是气态单质,且B为黄绿色,因此B是氯气。
高考化学培优易错难题(含解析)之化学反应与能量变化一、化学反应与能量变化练习题(含详细答案解析)1.有七种金属:钾、锌、铁、锡、铜、银、铂,它们的标号分别为A、B、C、D、E、F、G。
①常温下,只有A和水反应生成氢气;②D、E、G都能和稀硫酸反应生成氢气,B、C、F无此性质;③C、F组成原电池时,F为正极;④在G的硫酸盐溶液中加入D,发现D 溶解,G析出;⑤将G、E接触放置,E不易锈蚀;⑥以铂作电极,电解相同浓度的B和C 的硝酸盐溶液时,在阴极上首先得到C,G在空气中放置极易生锈。
则A是___,B是___,C是___,D是___,E是__,F是__。
【答案】钾铜银锌锡铂【解析】【分析】根据①特别活泼的金属K、Ca、Na能够与冷水反应放出氢气;②比较活泼的金属可以与稀硫酸反应产生氢气;排在H后面的金属不能与酸发生置换反应;③活动性不同的金属构成原电池时,比较活泼的金属为负极,不活泼的金属为正极;④活动性强的金属可以把活动性弱的金属置换出来;⑤在金属的电化学腐蚀中,相对活泼的容易被腐蚀;⑥在电解池中,不活泼的金属阳离子优先获得电子,在电极上被还原,据此分析。
【详解】有七种金属:钾、锌、铁、锡、铜、银、铂,它们的标号分别为A、B、C、D、E、F、G。
①常温下,只有A和水反应生成氢气,根据金属活动性顺序表,可知A为K;②D、E、G 都能和稀硫酸反应生成氢气,B、C、F无此性质,说明D、E、G在金属活动性顺序表中排在H的前边,可能为锌、铁、锡;而B、C、F则排在H的后边,可能为铜、银、铂;③C、F组成原电池时,F为正极,则金属活动性:C>F;④在G的硫酸盐溶液中加入D,发现D溶解,G析出,说明金属活动性D>G;⑤将G、E接触放置,E不易锈蚀,说明金属活动性G>E; G在空气中放置极易生锈,则G为Fe,金属活动性D>G,则D是Zn,E为Sn;B、C、F分别为铜、银、铂的一种由于Pt不活泼,通常以金属单质存在,⑥以铂作电极,电解相同浓度的B和C的硝酸盐溶液时,在阴极上首先得到C,金属活动性:B>C则B 是Cu,C是Ag,F是Pt。
高考化学易错题精选-化学反应与能量变化练习题附详细答案一、化学反应与能量变化练习题(含详细答案解析)1.部分中学化学常见元素原子结构及性质如表所示:序号元素结构及性质A A单质是生活中常见金属,它有两种氯化物,相对分子质量相差35.5B B原子最外层电子数是内层电子总数的1/5③C C是常见化肥的主要元素,单质常温下呈气态④D D单质被誉为“信息革命的催化剂”,是常用的半导体材料①E 通常情况下,E没有正化合价,A、B、C、D、F都能与E形成化合物②F F在周期表中可以排在ⅠA族,也有人提出排在ⅦA族(1)A元素在周期表中的位置为____________________________________________。
(2)B与C形成的化合物的化学式为________,它属于________(填“离子”或“共价”)化合物。
(3)①F与E可以形成原子个数比分别为2∶1、1∶1的两种化合物X和Y,区别X与Y的水溶液的实验方法是____________________②F与C组成的两种化合物M和N所含的电子数分别与X、Y相等,则M的水溶液显________性,N的结构式为________。
(4)C与E都是较活泼的非金属元素,用化学方程式表明这两种单质的氧化性强弱____。
(5)有人认为B、D的单质用导线连接后插入氯化钠溶液中可以形成原电池,你认为是否可以,若可以,试写出正极的电极方程式(若认为不行可不写)___________________【答案】第四周期第Ⅷ族 Mg3N2离子分别取X、Y各少许置于试管中,再各加入少量的MnO2粉末,迅速产生无色气体的是H2O2,无明显现象的是H2O 三角锥形4NH3+3O22N2+6H2O Si﹣4e﹣+6OH﹣═SiO32﹣+3H2O【解析】【分析】A单质是生活中常见金属,它有两种氯化物,相对分子质量相差35.5,则A为Fe元素;B 元素原子最外层电子数是内层电子总数的,B有3个电子层,最外层电子数为2,则B为Mg元素;C是常见化肥的主要元素,单质常温下呈气态,C为N元素;D单质被誉为“信息革命的催化剂”,是常用的半导体材料,则D为Si;F在周期表中可以排在ⅠA族,也有人提出排在ⅦA族,其化合价表现+1、﹣1,故F为H元素;通常情况下,E没有最高正化合价,A、B、C、D、F都能与E形成化合物,则E为O元素,据此解答。
精选高考化学易错题专题复习化学反应与能量变化含答案解析一、化学反应与能量变化练习题(含详细答案解析)1.A、B、C、D、 E、F六种物质的相互转化关系如下图所示(反应条件未标出),其中反应①是置换反应,B、C、F都是气态单质,且B为黄绿色:反应③中有水生成,反应②需要放电才能发生,A是—种极易溶于水的气体,A和D相遇有白烟生成。
(1)反应③的化学方程式为_______________________________________________。
(2)反应①中每生成1 molC,转移的电子数为_______________________________。
(3)A与D的水溶液恰好完全反应时,其生成物的水溶液呈性___________(填“酸”“碱”或“中’’),该水溶液中存在着如下关系,用粒子浓度符号填写:①c(H+)+_________=c(OH-)+_____________;②c(H+)=c(OH-)+_____________。
(4)元素X与组成B的元素同周期,X的单质既可与酸反应也可与碱反应且都生成H2,则①X的单质与碱反应的离子方程式____________________________________;②X、空气、海水可以组成新型海水标志灯的电池。
该种灯以海水为电解质溶液,靠空气中的氧气使X不断氧化而源源不断产生电流。
则该新型电池的正极的电极反应式为___________________________;原电池的总反应方程式为__________________________。
【答案】4NH3+5O24NO+6H2O 3.612×1024酸 c(NH4+) c(Cl-) c(NH3·H2O) 2Al +2OH-+2H2O=2AlO2-+3H2↑ O2+2H2O+4e-=4OH- 4Al+3O2+6H2O=4Al(OH)3【解析】【分析】B、C、F都是气态单质,且B为黄绿色,因此B是氯气。
专题七化学能与热能第1练化学反应与能量变化1.设N A为阿伏加德罗常数的值。
已知反应:①CH4(g)+2O2(g)=CO2(g)+2H2O(l)ΔH1=-a kJ·mol-1②CH4(g)+2O2(g)=CO2(g)+2H2O(g)ΔH2=-b kJ·mol-1其他数据如下表:下列说法正确的是()A.b<a,且甲烷的燃烧热为b kJ·mol-1B.上表中x=1796-b2C.H2O(g)=H2O(l)ΔH=-(a-b)kJ·mol-1D.当有4N A个C—H键断裂时,该反应放出热量一定为b kJ【答案】B【详解】A.燃烧热所生成的产物一定是稳定的,水为液态,故选项A错误;B.根据反应热键能计算,ΔH2=(413 kJ·mol-1⨯4+2x kJ·mol-1)-(798kJ·mol-1⨯2+463 kJ·mol-1⨯4)=-b,则有x=1796-b2,故选项B正确;C.根据盖斯定律,②-①得,H2O(g)=H2O(l)ΔH=12(a-b)kJ·mol-1故选项C错误;D.当有4N A个C—H键断裂时,1molCH4反应,若生成H2O(l)放出aKJ热量,若生成H2O(g)放出bKJ热量,故选项D错误。
故答案为B。
2.下列说法正确的是()A.等量的硫蒸气和硫固体分别完全燃烧,后者放出热量多B.已知C(石墨,s)=C(金刚石,s)ΔH>0,则金刚石比石墨稳定C.标准燃烧热指在101 kPa下,1 mol物质完全燃烧的反应热,故S(s)+32O2(g)=SO3(g)ΔH=-315 kJ·mol-1即为硫的燃烧热D .含20.0 g NaOH 的稀溶液与稀盐酸完全中和,放出28.7 kJ 的热量,则表示该反应中和热的热化学方程式为NaOH (aq )+HCl (aq )=NaCl (aq )+H 2O (l ) ΔH =-57.4 kJ·mol -1【答案】D 【详解】A.硫蒸气转换成硫固体放热,硫蒸气放热多,A 选项错误;B.能量越低越稳定,故石墨比金刚石稳定,B 选项错误;C.标准燃烧热指在101 kPa 下,1 mol 物质完全燃烧生成稳定的氧化物所放出的热量,应生成气态的二氧化硫,选项C 错误;D.中和热指强酸与强碱的稀溶液反应生成1mol 水所放出的热量,符合中和热概念,选项D 正确 故答案为D 。
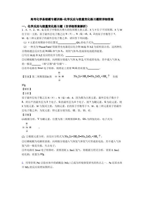
3.金属插入4CH 的C -H 键形成高氧化态过渡金属化合物的反应频繁出现在光分解作用、金属有机化学等领域,如图是4CH 与Zr 形成过渡金属化合物的过程。
下列说法不正确的是A .在中间产物中3CH Zr H -状态最稳定B .-143Zr+CH CH-ZrLH ΔH=+39.54kJ mol −−→⋅C .43Zr CH CH Zr H +→-活化能为1201.84kJ mol -⋅D .整个反应快慢,由22CH Zr H -→状态2反应决定【答案】C 【详解】A .由图可知,CH 3-Zr···H 状态时具有的内能最低,所以CH 3-Zr··H 状态最稳定,故A 正确;B .由图可知,Zr+CH 4→CH─Zr··H 3的△H=39.54kJ/mol -0.00kJ/mol═+39.54kJ/mol ,故B 正确;C .由图可知,Zr+CH 4→CH─Zr··H 3活化能为95.69kJ/mol ,故C 错误;D.反应速率取决于反应活化能的大小,活化能越大的那步反应的反应速率越小,整个反应的反应速率由其决定,由图可知,CH2-Zr··H2→状态2反应的活化能最大,反应速率最慢,所以整个反应快慢,由CH2-Zr··H2→状态2反应决定,故D正确;故答案为C。
4.下列说法正确的是A.等质量的硫蒸气和硫固体分别完全燃烧,后者放出热量更多B.甲烷的标准燃烧热为890.3 kJ·mol-1,则甲烷燃烧的热化学方程式可表示为CH4(g)+ 2O2(g)=CO2(g)+2H2O(g) ΔH=-890.3 kJ·mol-1C.同温同压下,H2(g)+ Cl2(g)=2HCl(g)在光照条件和点燃条件下的ΔH相同D.500℃、30 MPa下,将0.5 mol N2和1.5 mol H2置于密闭的容器中充分反应生成NH3(g),放热19.3 kJ,其热化学方程式为N 2(g)+3H2(g)2NH3(g) ΔH = -38.6 kJ·mol- 1【答案】C【详解】A.硫蒸气的能量高于硫固体,则等质量的硫蒸气和硫固体分别完全燃烧,硫蒸气放出热量更多,故A错误;B.1mol甲烷完全燃烧生成二氧化碳气体和液态水放出的热量为燃烧热,则甲烷燃烧的热化学方程式可表示为CH4(g)+ 2O2(g) =CO2(g)+2H2O(l) ΔH=-890.3 kJ·mol-1,故B错误;C.反应热的大小与反应条件无关,则同温同压下,H2(g)+ Cl2(g)=2HCl(g)在光照条件和点燃条件下的ΔH相同,故C正确;D.合成氨的反应为可逆反应,500℃、30 MPa下,将0.5 mol N2和1.5 mol H2置于密闭的容器中充分反应生成NH3的物质的量小于1mol,则生成2mol NH3放出的热量应大于38.6 kJ,故D错误;故选C。
5.通过以下反应均可获取H2。
下列有关说法正确的是( )①太阳光催化分解水制氢:2H2O(l)=2H2(g)+O2(g) ΔH1=571.6 kJ·mol-1②焦炭与水反应制氢:C(s)+H2O(g)=CO(g)+H2(g) ΔH2=131.3 kJ·mol-1③甲烷与水反应制氢:CH4(g)+H2O(g)=CO(g)+3H2(g) ΔH3=206.1 kJ·mol-1A.反应①中电能转化为化学能B.反应CH4(g)=C(s)+2H2(g)的ΔH=74.8 kJ·mol-1C.反应③使用催化剂,ΔH3减小D.H2的燃烧热为571.6 kJ·mol-1【答案】B【详解】A.太阳光催化分解水制氢气,是光能转化为化学能,故A错误;B.根据盖斯定律:由②焦炭与水反应制氢:C(s)+H2O(g)=CO(g)+H2(g) ΔH2=131.3 kJ·mol-1,③甲烷与水反应制氢:CH4(g)+H2O(g)=CO(g)+3H2(g) ΔH3=206.1 kJ·mol-1反应,③-②得:CH4(g)=C(s)+2H2(g) ΔH=74.8 kJ·mol-1,该反应的△H>0为吸热反应,故B正确;C.催化剂不能改变反应热的大小,只能改变化学反应速率,故C错误;D.H2的燃烧热指1mol氢气完全燃烧生成液态水所放出的热量,由①太阳光催化分解水制氢:2H2O(l)=2H2(g)+O2(g) ΔH1=571.6 kJ·mol-1反应可知,H2的燃烧热为285.8 kJ·mol-1,故D错误;故答案:C。
6.理论研究表明,在101kPa和298K下,HCN⇌HNC异构化反应过程的能量变化如图所示。
下列说法错误的是( )A.HCN比HNC稳定B.该异构化反应的ΔH=59.3kJ·mol-1C.使用催化剂,不能改变反应的反应热D.升高温度,该反应正反应速率增大的程度大于逆反应速率增大的程度【答案】B【详解】A.根据图像,HCN具有的能量比HNC低,能量越低越稳定,则HCN比HNC稳定,A正确;B.根据图像,该异构化反应为吸热反应,异构化反应的ΔH=+59.3kJ·mol-1,B错误;C.使用催化剂,能改变反应的活化能,但不能改变反应的反应热,C正确;D.由于该异构化反应为吸热反应,升高温度,正反应速率增大的程度大于逆反应速率增大的程度,平衡正向移动,D正确;答案选B。
7.著名的Vanviel反应为:12H2S+6CO2hυ光合硫细菌C6H12O6+6H2O+12S↓,下列说法错误的()A.该反应将光能转变为化学能B.该反应原理应用于废气处理,有利于环境保护和资源再利用C.每生成1molC6H12O6转移24×6.02×1023个电子D.H2S、CO2均属于弱电解质【答案】D【详解】A.反应需要光能,反应过程中,光能转化为化学能,故A正确;B.硫化氢属于有毒气体,反应消耗硫化氢,该反应原理应用于废气处理,有利于环境保护和资源再利用,故B正确;C.反应消耗12mol硫化氢,转移24mol电子生成1molC6H12O6,即每生成1molC6H12O6转移24×6.02×1023个电子,故C正确;D.硫化氢属于弱酸,是弱电解质,二氧化碳属于非电解质,不是弱电解质,故D错误;故选:D。
8.下列说法或表示方法中正确的是()A.等质量的硫蒸气和硫固体分别完全燃烧,后者放出的热量多B.由C(金刚石)=C(石墨)ΔH= -1.9 kJ·mol-1可知,金刚石比石墨稳定C.稀溶液中:HCl(aq)+NH3·H2O(aq)=NH4Cl(aq)+ H2O(l)ΔH = -57.3 kJ·mol-1D.常温下,反应C(s)+CO2(g)=2CO(g)不能自发进行,则该反应的ΔH>0【答案】D【详解】A.硫蒸气的能量高于硫固体,则等质量的硫蒸气和硫固体分别完全燃烧,硫蒸气放出的热量多,故A错误;B.金刚石转化为石墨的反应为放热反应,说明金刚石的能量高于石墨,能量越高越不稳定,则石墨比金刚石稳定,故B错误;C.稀的强酸和强碱在溶液中生成1mol水放出的热量为57.3 kJ,氨水是弱碱,电离时会吸收热量,与稀盐酸反应生成1mol水放出的热量小于57.3 kJ,故C错误;D.由方程式可知,该反应为熵增的反应,ΔS>0,由常温下反应不能自发进行可知,ΔH—TΔS>0,则该反应的ΔH>0,故D正确;故选D。
9.下列说法正确的是( )A.CO能继续和氧气反应生成稳定的CO2,所以CO的燃烧反应一定是吸热反应B.1 mol硫酸与1 mol Ba(OH)2完全中和所放出的热量为中和热C.相同条件下,2mol氢原子所具有的能量大于1mol氢分子所具有的能量D.101 kPa时,1 mol碳燃烧所放出的热量为碳的燃烧热【答案】C【详解】A. CO能继续和氧气反应生成稳定的CO2,所以CO的燃烧反应一定是放热反应,故A错误;B. 1 mol 硫酸与1mol Ba(OH)2完全中和生成硫酸钡沉淀和2molH2O,同时SO24 和Ba2+反应生成BaSO4,需要放出热量,所以放出的热量不是中和热,故B错误;C. 相同条件下,2个氢原子易反应生成更稳定的氢分子,并放出热量,2mol氢原子所具有的能量大于1mol 氢分子所具有的能量,故C正确;D. 101 kPa时,1 mol碳完全燃烧生成稳定的氧化物即二氧化碳所放出的热量为碳的燃烧热,故D错误;故选C。