关于PDE计算过程说明
- 格式:docx
- 大小:17.90 KB
- 文档页数:2
偏微分方程求解方法总结偏微分方程(Partial Differential Equations,简称PDE)是描述自然界中许多现象的重要数学工具。
求解偏微分方程有许多不同的方法,下面将对其中一些常用的方法进行总结和介绍。
I. 分离变量法(Method of Separation of Variables)分离变量法是求解偏微分方程最常用的方法之一。
它的基本思想是将多个变量的偏微分方程分解成一系列只包含一个变量的常微分方程,再通过求解这些常微分方程来获得原偏微分方程的解。
具体步骤如下:1. 根据问题所给的边界条件和初始条件,确定偏微分方程的类型(椭圆型、双曲型或抛物型)以及边界条件的类型(Dirichlet条件、Neumann条件等)。
2. 假设原方程的解可以表示为一系列只包含一个变量的函数的乘积形式,即 u(x, y) = X(x)Y(y)。
3. 将 u(x, y) 和其各个分量的偏导数代入原偏微分方程,得到关于X(x) 和 Y(y) 的常微分方程。
4. 求解得到 X(x) 和 Y(y) 的表达式,并根据给定的边界条件,确定它们的取值。
5. 最后将 X(x) 和 Y(y) 的表达式代入 u(x, y) 的乘积形式,得到原偏微分方程的解。
分离变量法适用于边界条件分离的情况,并且对于较简单的偏微分方程求解效果较好。
II. 特征线法(Method of Characteristics)特征线法主要用于求解一阶偏微分方程,尤其是双曲型和抛物型偏微分方程。
该方法通过引入新的独立变量和新的变量关系,将原偏微分方程转化为一系列常微分方程来求解。
具体步骤如下:1. 根据偏微分方程的类型,确定要求解的未知函数及其偏导数之间的关系。
2. 引入新的自变量和新的关系式,将偏微分方程化为带有新变量的常微分方程组。
3. 将常微分方程组进行求解,并得到新变量的表达式。
4. 根据新的变量表示原方程的解,进而确定未知函数的表达式。
pde分离变量法PDE分离变量法偏微分方程(Partial Differential Equation,简称PDE)是数学中的重要概念,广泛应用于物理、工程等领域的建模和求解。
PDE分离变量法是求解PDE的一种常见方法,它通过将多元函数分离成一元函数的乘积形式,从而简化求解过程。
本文将介绍PDE分离变量法的基本思想和应用,并以实例展示其求解过程。
PDE分离变量法的基本思想是将多元函数拆分成一元函数的乘积形式,然后将PDE转化为一系列常微分方程(Ordinary Differential Equation,简称ODE),进而求解得到原方程的解。
这种方法在求解特定类型的PDE问题时非常有效,尤其适用于满足边界条件的问题。
我们来看一个简单的例子来说明PDE分离变量法的具体步骤。
假设有一个二维波动方程,即偏导数方程中的一个常见类型:∂²u/∂t² - c²(∂²u/∂x² + ∂²u/∂y²) = 0其中,u(x, y, t)表示待求解的函数,c是波速。
我们希望找到满足边界条件的解。
我们将u(x, y, t)表示成三个一元函数的乘积形式:u(x, y, t) = X(x)Y(y)T(t)然后,将u(x, y, t)的偏导数代入原方程,并将方程两边除以u(x, y, t),得到:1/T(t) * d²T(t)/dt² - c²/X(x) * d²X(x)/dx² - c²/Y(y) * d²Y(y)/dy² = 0由于等式左边只依赖于t,右边只依赖于x和y,所以等式两边必须等于一个常数,我们将其记为-k²。
这样,我们得到了三个常微分方程:1/T(t) * d²T(t)/dt² = -k²c²/X(x) * d²X(x)/dx² = -k²c²/Y(y) * d²Y(y)/dy² = -k²接下来,我们分别求解这三个常微分方程。
PDE 数值计算的有限差分法《图像处理的PDE 方法》对给定的PDE 往往很难求其解析解,尤其是在实际问题中,这就需要求助于数值计算以获取该问题的近似解,常用的PDE 数值方法有有限差分法、有限元法和谱法等,其中,有限差分法应用得最为广泛。
因为待处理的图像通常已经是在二维空间中,按等采样而得到的离散化数字图像,这就自然构成了有限差分法所需要的等分网格(Grid )。
1、有限差分格式有限差分的基本思想是:利用相距有限距离的两邻点的函数值的差与两点间距离的比值来近似函数对变量的偏导数。
例如,用向前差分来近似对时间的偏导数tu∂∂,即 n i t n i n i ni u D tu u t u)(1++=∆-=∂∂ 对于空间中的一阶偏导数,除上面的向前差分外,还有向后差分、中心差分等,如下:向前差分:n i x n i n i ni u D tu u x u )(1++=∆-=∂∂ 后向差分:n i x n i n i ni u D xu u x u)(1--=∆-=∂∂ 中心差分:n i x n i n i ni u D xu u x u)0(112=∆-=∂∂-+ 根据泰勒展开式,有() +∆∂∂+∆∂∂+=∆+22221)()(x xux x u x u x x u 因此可得)()()(x O xx u x x u x u ∆+∆-∆+=∂∂ 说明向前差分和向后差分是一阶精度的。
同时,由于() +∆∂∂+∆∂∂+=∆+22221)()(x x ux x u x u x x u () +∆∂∂+∆∂∂-=∆-22221)()(x x u x x u x u x x u可得())(2)()(2x O xx x u x x u x u ∆+∆∆--∆+=∂∂ 说明中心差分是二阶精度的。
当偏微分议程中含有二阶偏导数时,同样采用有限差分进行处理,先求出两个半点处的一阶偏导数中心差分,如下:x u u x u n i n i ni ∆-=⎥⎦⎤⎢⎣⎡∂∂++12/1,x u u x u n i n i ni ∆-=⎥⎦⎤⎢⎣⎡∂∂--12/1然后再利用这两个一阶差分,作一次中心差分,得:()n i xx n i n i n i ni ni niu D x u u u x x u x u x u )0(2112/12/1222=∆+-=∆⎥⎦⎤⎢⎣⎡∂∂-⎥⎦⎤⎢⎣⎡∂∂=⎥⎦⎤⎢⎣⎡∂∂-+-+ 对于二阶偏导数yx u∂∂∂2,同样采用类似的方法来处理,如下:x u u u u x u u x u j i j i j i j i j i j i j i ∆--+=∆-=⎥⎦⎤⎢⎣⎡∂∂+--++++-+++421,1,11,1,12/1,12/1,12/1, x u u u u x u u x u j i j i j i j i j i j i j i ∆--+=∆-=⎥⎦⎤⎢⎣⎡∂∂---+-+---+-42,11,1,11,12/1,12/1,12/1, 其中()1,1,12/1,121++++++=j i j i j i u u u ()1,1,12/1,121+--+-+=j i j i j i u u u ()j i j i j i u u u ,11,12/1,121+-+-++=()j i j i j i u u u ,11,12/1,121-----+=因此,yx u u u u yx u u u u u u u u yx u u u u y x u u u u yx u x u y x u j i j i j i j i j i j i j i j i j i j i j i ji j i j i j i j i j i j i j i j i j i j i nji ∆∆--+=∆∆----+++=∆∆--+-∆∆--+=∆⎥⎦⎤⎢⎣⎡∂∂-⎥⎦⎤⎢⎣⎡∂∂=⎥⎦⎤⎢⎣⎡∂∂∂-++---+++-++-----+++---+-++--+++-+44441,11,11,11,1,11,11,1,1,11,11,1,1,11,1,11,11,1,11,1,12/1,2/1,,22、显式、隐式和半隐式方案以一维Burgers 方程xu u t u ∂∂=∂∂来说明几种PDE 的数值计算方案。
pde残留限度的计算方法一、什么是pde残留限度偏微分方程(Partial Differential Equation,简称PDE)是数学中的一类方程,描述了多个未知函数的偏导数之间的关系。
在求解PDE时,我们常常需要考虑方程的边界条件和初始条件。
在某些情况下,我们可能会遇到无法直接求解PDE的情况,或者我们只需要计算方程的某些特定解。
这时,pde残留限度的计算方法就发挥了重要的作用。
pde残留限度是一种数值计算方法,通过将PDE转化为有限差分方程,然后利用差分近似的方式来计算PDE的解。
这种方法的核心思想是将连续的PDE转化为离散的差分方程,通过对差分方程进行计算来逼近PDE的解。
这种方法可以有效地处理各种复杂的PDE问题,并且具有较高的精度和可靠性。
pde残留限度的计算方法主要包括以下几个步骤:1. 确定计算区域和边界条件:首先需要确定PDE的计算区域,并给出区域内的边界条件。
边界条件可以是给定的函数值,也可以是给定的函数导数值或函数的一些变量。
2. 离散化:将计算区域离散化为有限个点,这些点组成了网格。
通常情况下,我们使用均匀网格来进行离散化。
离散化后,我们可以将PDE转化为有限个点上的差分方程。
3. 差分方程的建立:根据PDE的形式和离散化后的网格,可以建立起差分方程。
差分方程包含了未知函数在离散点上的近似值以及差分运算符的近似形式。
4. 求解差分方程:利用数值计算方法,可以求解差分方程,得到近似解。
常用的数值计算方法包括迭代法、有限元法、有限体积法等。
5. 计算误差和残差:通过计算差分方程的误差和残差,可以评估数值解的精度和准确性。
误差是数值解与解析解之间的差异,而残差是差分方程中未知函数的近似值与实际值之间的差异。
三、pde残留限度的应用pde残留限度的计算方法在数学和物理领域有广泛的应用。
在数学领域,pde残留限度的计算方法被广泛应用于求解各种复杂的PDE问题,如波动方程、热传导方程、扩散方程等。
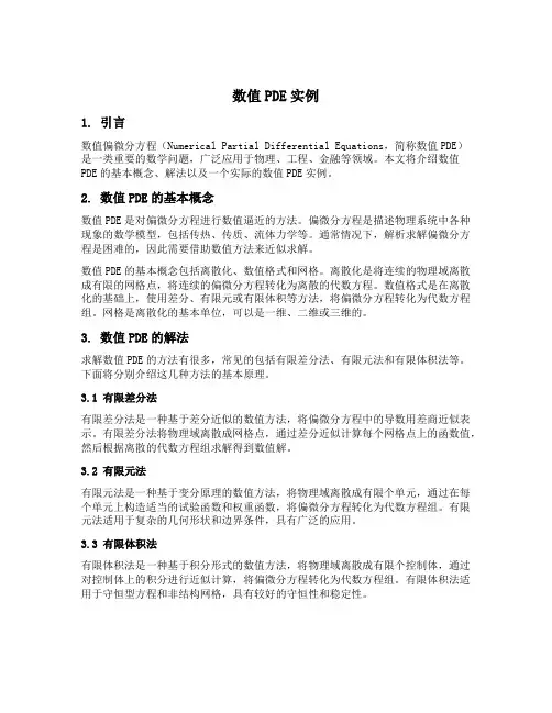
数值PDE实例1. 引言数值偏微分方程(Numerical Partial Differential Equations,简称数值PDE)是一类重要的数学问题,广泛应用于物理、工程、金融等领域。
本文将介绍数值PDE的基本概念、解法以及一个实际的数值PDE实例。
2. 数值PDE的基本概念数值PDE是对偏微分方程进行数值逼近的方法。
偏微分方程是描述物理系统中各种现象的数学模型,包括传热、传质、流体力学等。
通常情况下,解析求解偏微分方程是困难的,因此需要借助数值方法来近似求解。
数值PDE的基本概念包括离散化、数值格式和网格。
离散化是将连续的物理域离散成有限的网格点,将连续的偏微分方程转化为离散的代数方程。
数值格式是在离散化的基础上,使用差分、有限元或有限体积等方法,将偏微分方程转化为代数方程组。
网格是离散化的基本单位,可以是一维、二维或三维的。
3. 数值PDE的解法求解数值PDE的方法有很多,常见的包括有限差分法、有限元法和有限体积法等。
下面将分别介绍这几种方法的基本原理。
3.1 有限差分法有限差分法是一种基于差分近似的数值方法,将偏微分方程中的导数用差商近似表示。
有限差分法将物理域离散成网格点,通过差分近似计算每个网格点上的函数值,然后根据离散的代数方程组求解得到数值解。
3.2 有限元法有限元法是一种基于变分原理的数值方法,将物理域离散成有限个单元,通过在每个单元上构造适当的试验函数和权重函数,将偏微分方程转化为代数方程组。
有限元法适用于复杂的几何形状和边界条件,具有广泛的应用。
3.3 有限体积法有限体积法是一种基于积分形式的数值方法,将物理域离散成有限个控制体,通过对控制体上的积分进行近似计算,将偏微分方程转化为代数方程组。
有限体积法适用于守恒型方程和非结构网格,具有较好的守恒性和稳定性。
4. 数值PDE实例:热传导方程热传导方程是描述物体内部温度分布随时间变化的方程。
我们将以热传导方程为例,介绍数值PDE的求解过程。
偏微分方程数值算法综述及应用案例分析偏微分方程(Partial Differential Equation,简称PDE)是数学和工程学科领域中经常用到的基础概念。
偏微分方程的求解对于许多领域的研究和实践具有重要的作用,例如材料科学、地球物理学、计算机科学和机械工程学等。
然而,由于偏微分方程的求解难度较大,传统的解析方法无法处理更加复杂的情况。
为了解决这个问题,人们发展出了一些数值算法,使得偏微分方程的数值求解可以得以实现。
本文主要介绍偏微分方程数值算法的综述和应用案例分析。
一、偏微分方程数值算法综述偏微分方程的数值求解方法可以分为有限差分法、有限元法和谱方法等。
1. 有限差分法有限差分法是一种比较常见的偏微分方程数值求解方法。
其基本思想是用有限差分代替微分,将偏微分方程化为差分方程,并通过迭代求解差分方程得到数值解。
有限差分法的优点是实现简单,易于理解,缺点是精度较低,适用范围有限。
2. 有限元法有限元法是一种更为精确的偏微分方程数值求解方法。
在有限元法中,原问题被抽象成一组离散化的小问题,每一个小问题都在一个有限元形状中求解。
通过求解多个小问题的结果来近似求解原问题。
有限元法的优点是精度较高,适用范围广泛,缺点是计算量较大,实现难度也较大。
3. 谱方法谱方法是一种通过函数级数展开求解偏微分方程的方法。
谱方法基于傅里叶级数展开,将解表示为一组基函数的线性组合。
通过确定系数来求解偏微分方程,谱方法的优点是精度高,实现简单,缺点是需要求解傅里叶系数。
二、偏微分方程数值算法的应用案例分析偏微分方程的数值算法在科学计算和工程应用中有着广泛的应用。
本文简要介绍一些偏微分方程数值算法应用案例。
1. 热传导方程的数值求解偏微分方程中的热传导方程是一类广泛应用的模型。
通过对热传导方程的数值求解可以实现对一些热传导问题的模拟和实验研究。
其中,使用有限差分法可以求解热传导方程,并可以得到热传导的温度分布。
2. 构造三维曲面的谱方法谱方法在计算机辅助设计、建模和制造等领域中应用广泛。
PDE 数值计算的有限差分法《图像处理的PDE 方法》对给定的PDE 往往很难求其解析解,尤其是在实际问题中,这就需要求助于数值计算以获取该问题的近似解,常用的PDE 数值方法有有限差分法、有限元法和谱法等,其中,有限差分法应用得最为广泛。
因为待处理的图像通常已经是在二维空间中,按等采样而得到的离散化数字图像,这就自然构成了有限差分法所需要的等分网格(Grid )。
1、有限差分格式有限差分的基本思想是:利用相距有限距离的两邻点的函数值的差与两点间距离的比值来近似函数对变量的偏导数。
例如,用向前差分来近似对时间的偏导数tu ∂∂,即n it nin iniuD tu u tu )(1++=∆-=∂∂对于空间中的一阶偏导数,除上面的向前差分外,还有向后差分、中心差分等,如下:向前差分:n ix nin i niuD tu u xu )(1++=∆-=∂∂后向差分:n ix ni n i niuD xu u xu )(1--=∆-=∂∂中心差分:n ix ni n i niuD xu u xu )0(112=∆-=∂∂-+根据泰勒展开式,有()+∆∂∂+∆∂∂+=∆+22221)()(x xu x xu x u x x u因此可得)()()(x O xx u x x u xu ∆+∆-∆+=∂∂说明向前差分和向后差分是一阶精度的。
同时,由于()+∆∂∂+∆∂∂+=∆+22221)()(x xu x x u x u x x u ()+∆∂∂+∆∂∂-=∆-22221)()(x xu x xu x u x x u可得())(2)()(2x O xx x u x x u xu ∆+∆∆--∆+=∂∂说明中心差分是二阶精度的。
当偏微分议程中含有二阶偏导数时,同样采用有限差分进行处理,先求出两个半点处的一阶偏导数中心差分,如下:x u u x u ni ni ni ∆-=⎥⎦⎤⎢⎣⎡∂∂++12/1,x u u x u ni n ini ∆-=⎥⎦⎤⎢⎣⎡∂∂--12/1然后再利用这两个一阶差分,作一次中心差分,得:()n ixx ni n i n i ni n i niuD x u u u xx u x u x u )0(2112/12/1222=∆+-=∆⎥⎦⎤⎢⎣⎡∂∂-⎥⎦⎤⎢⎣⎡∂∂=⎥⎦⎤⎢⎣⎡∂∂-+-+对于二阶偏导数yx u ∂∂∂2,同样采用类似的方法来处理,如下:x u u u u x u u x u j i j i j i j i j i j i j i ∆--+=∆-=⎥⎦⎤⎢⎣⎡∂∂+--++++-+++421,1,11,1,12/1,12/1,12/1,x u u u u x u u x u j i j i j i j i j i j i j i ∆--+=∆-=⎥⎦⎤⎢⎣⎡∂∂---+-+---+-42,11,1,11,12/1,12/1,12/1,其中()1,1,12/1,121++++++=j i ji j i u u u ()1,1,12/1,121+--+-+=j i ji j i u u u ()j i j i j i u u u ,11,12/1,121+-+-++= ()j i j i j i u uu ,11,12/1,121-----+=因此,yx u u u u yx u u u u u u u u yx u u u u yx u u u u yx u x u y x u j i j i j i j i ji j i j i j i j i j i j i j i ji j i j i j i j i j i j i j i j i j i nj i ∆∆--+=∆∆----+++=∆∆--+-∆∆--+=∆⎥⎦⎤⎢⎣⎡∂∂-⎥⎦⎤⎢⎣⎡∂∂=⎥⎦⎤⎢⎣⎡∂∂∂-++---+++-++-----+++---+-++--+++-+44441,11,11,11,1,11,11,1,1,11,11,1,1,11,1,11,11,1,11,1,12/1,2/1,,22、显式、隐式和半隐式方案以一维Burgers 方程xu ut u ∂∂=∂∂来说明几种PDE 的数值计算方案。
pde标准判断残留限度
PDE标准通常由相关的药物监管机构或专业组织制定,并且可以根据特定的药物或化学物质的特性进行调整。
判断残留限度的过程通常包括以下步骤:
1.毒理学研究:通过动物实验或体外实验,评估药物或化学物质对人体的毒理学效应。
2.人体暴露评估:根据药物或化学物质在人体内的代谢、吸收和消除过程,评估人体对该物质的暴露水平。
PDE折算残留限度计算公式是根据PDE和药物在体内的消除速率来计算的,公式如下:限度=PDE×(1-f)/S,其中,PDE表示每日允许摄入量,f表示药物在体内的消除速率(通常为小数),S表示产品的标准剂量。
这个公式的目的是根据每日允许摄入量和药物在体内消除的速度来确定产品中残留物的限度,以保证产品在正常使用条件下的安全性。
偏微分方程的解法偏微分方程(Partial Differential Equation,简称PDE)是数学中一种重要的方程形式,广泛应用于物理、工程、金融等领域。
本文将介绍几种常见的偏微分方程的解法,并对其原理和应用进行详细的讨论。
一、分离变量法分离变量法是求解偏微分方程中最常用的方法之一。
该方法的基本思想是将偏微分方程中的未知函数表示为多个单变量函数的乘积,然后通过分别求解这些单变量函数的常微分方程来得到原方程的解。
以下以一个简单的例子来说明该方法的具体步骤。
考虑一个常见的一维热传导方程:\[\frac{{\partial u}}{{\partial t}} = \alpha \frac{{\partial^2 u}}{{\partial x^2}}\]假设 u(x,t) 可以表示为两个单变量函数的乘积形式:u(x,t) =X(x)T(t),将其代入原方程,可以得到如下的形式:\[\frac{1}{\alpha}\cdot\frac{1}{X(x)}\cdot\frac{{d^2X}}{{dx^2}} =\frac{1}{T(t)}\cdot\frac{{dT}}{{dt}} = -\lambda\]通过解这两个单变量函数所满足的常微分方程,可以得到 X(x) 和T(t) 的解,再将其组合即可得到原方程的通解。
二、变换方法变换方法是另一种重要的求解偏微分方程的技巧。
通过对原方程进行适当的变换,可以将其转化为常微分方程或者其他更容易求解的形式。
以下介绍两种常见的变换方法。
1. 傅立叶变换法傅立叶变换法被广泛应用于分析和求解各种偏微分方程。
通过将原方程进行傅立叶变换,可以将其转化为代数方程,并通过解代数方程来得到原方程的解。
具体来说,假设原方程为:\[L[u(x,t)] = f(x,t)\]将其进行傅立叶变换,可以得到:\[L[\hat{u}(k,\omega)] = \hat{f}(k,\omega)\]然后通过解代数方程来求得 \(\hat{u}(k,\omega)\),再进行逆傅立叶变换即可得到 u(x,t) 的解。
高等代数中的 PDE 基本概念与求解方法高等代数中的PDE基本概念与求解方法导言:在高等代数中,偏微分方程(Partial Differential Equation,简称PDE)是一种涉及一个或多个未知函数的方程,其中这些未知函数的导数包含在方程中。
PDE在自然科学、工程、经济学等领域中具有广泛的应用。
本文将介绍PDE的基本概念以及常见的求解方法。
一、PDE的基本概念1. 定义:偏微分方程是含有多个未知函数及其偏导数的方程。
一般形式可表示为F(x, u, ∂u/∂x, ∂u/∂y, ∂²u/∂x², ∂²u/∂x∂y, ∂²u/∂y², ...) = 0,其中x为自变量,u为未知函数,常见的PDE类型包括椭圆型、双曲型和抛物型。
2. 分类:PDE可以根据其方程的性质进行分类。
椭圆型方程对应于静态问题,如热传导方程;双曲型方程对应于传播问题,如波动方程;抛物型方程对应于发展问题,如扩散方程。
3. 解的类型:根据PDE解的性质,可以将其分为:显式解、隐式解和隐函数解。
显式解是通过给定的初值和边界条件直接求得,隐式解是通过对原方程进行变量替换后转化为线性常微分方程求解,而隐函数解则是通过将方程转化为隐函数方程求解。
二、PDE的求解方法1. 分离变量法:分离变量法是求解PDE的常用方法。
该方法的基本思想是将多元的PDE转化为一元的常微分方程组,而每个方程只涉及一个独立变量。
通过解这些一元微分方程并满足边界条件,可以得到原PDE的解。
2. 特征线法:特征线法适用于双曲型和抛物型方程的求解。
该方法的核心是通过选取适当的变换,将原PDE转化为常微分方程或常偏微分方程。
然后再根据给定的边界条件求解得到解。
3. 变换法:变换法是通过引入合适的变量变换,将原PDE转化为简化形式的PDE。
常见的变换包括拉普拉斯变换、傅里叶变换等。
通过求解简化后的PDE,再通过反变换恢复到原PDE的解。
对于 PDE 计算过程说明一、有关观点LOEL:最低察看反应剂量NOEL:无可见作用剂量水平NOAEL :无可见不良作用剂量水平PDE :成人日最大摄取剂量二、数据查问网站欧洲化学品管理局美国环保署www. fda .gov FDA 官网食品伙伴网(数据不威望)以上网站数据首推欧洲化学品管理局三、计算方法:PDE=NOEL* 体重调整 /(F1*F2*F3*F4*F5)体重调整:往常指成人体重,假设一个随意的成人体重(无论性别)为50kg,F1 为考虑种类之间差别的系数。
F1=5从大鼠剂量推测人用剂量的系数。
F1= 12 从小鼠剂量推测人用剂量的系数。
F1=2从狗剂量推测人用剂量的系数。
F1=2.5 从兔剂量推测人用剂量的系数。
F1=3从猴子剂量推测人用剂量的系数。
F1=10 从其余动物剂量推测人用剂量的系数。
F1 考虑相对体表面积:有关动物种类与人的体重比。
体表面积计算式: S=kM (2)此中M=体重,常数k为10,方程中所用的体重见表(FDA - ICH_Q3C 指导原则)。
F2 系数考虑到人个体检差别一般为 10,参照 FDA- ICH_Q3C 指导原则一律用10。
F3 为短期接触急性毒性研究的可变系数。
F3=1 研究时间起码为动物寿命一半(鼠、兔1年,猫、狗、猴7年)。
F3=1 器官形成的整个过程的生殖研究。
F3= 2 对啮肯动物6个月研究或非啮齿动物3-5年的研究。
F3=5 对啮肯动物3个月研究或非啮齿动物2年的研究。
F3=10 更短时间的研究。
在全部状况下,对研究时间介于上述时间点之间的研究,应用较大的系数,如对啮齿类动物9个月毒性研究;其系数用2。
F4 为用于产生严重毒性状况的系数,如:非遗传致癌毒性、神经毒性或致畸性,研究生殖毒性时,用以下系数:F4= 1 与母体毒性有关的胎儿毒性。
F4= 3 无母体毒性的胎儿毒性。
F4= 5 受母体毒性影响的致畸反响。
F4= 10 无母体毒性影响的致畸反响。
偏微分方程求解的基本方法及应用偏微分方程(PDE)是数学界中一种重要的工具,可用于研究许多科学领域中的物理和工程问题。
求解偏微分方程是求解这些问题的关键步骤之一。
本文将介绍偏微分方程求解的基本方法及其在实际应用中的应用。
一、偏微分方程概述偏微分方程是一种包含未知函数及其偏导数的方程。
它们广泛应用于物理学、工程学、生物学、经济学等领域中的数学模型中。
偏微分方程的形式可以是线性或非线性的,同样适用于部分性质的描述,包括地理界、天气、机器、电路和量子物理学等。
举个例子,假设我们想要模拟一个电容器的充电过程。
该问题可以表示为偏微分方程:τVt + VRC = E(t)其中V表示电容器的电压,τ、R和C分别表示电容器的时间常数、电阻和电容,E(t)是外部电源函数。
解这个方程将得到电容器充电的渐进过程。
二、偏微分方程的求解方法1. 分离变量法分离变量法是求解常见偏微分方程的一种强大方法,它通常适用于偏微分方程的局部稳定分析。
该方法是使用传统的实分离变量方法,这样可以将偏微分方程转换为微分方程的线性组合,并形成一个简单的解析解。
例如,假设我们要求解一类亥姆霍兹方程(偏微分方程的形式为uxx + uyy + k2u = 0)。
我们可以将u(x, y)表示为分离变量的形式,即u(x, y) = X(x)Y(y),用椭圆PDE的方程来得到解。
2. 有限差分法有限差分法是一种数值方法,它是将偏微分方程的连续形式转换为离散形式的数值解,然后计算整个网格上所有点的值。
该方法通常需要大量计算,但是可以得到一个非常准确的解。
有限差分法的核心是网格的选择和采样方法,通常取决于偏微分方程的性质和问题的特定条件。
例如,我们可以使用有限差分法来模拟波动方程。
该方程形式为:utt – c2uxx – c2uyy = 0其中c表示波速。
我们可以使用有限差分法来将偏微分方程离散化,这样可以找到网格中所有点的解。
三、偏微分方程的应用1. 电力工程偏微分方程在电力工程中有着广泛的应用。
偏微分方程数值解法的计算方法偏微分方程(Partial Differential Equations, PDEs)是描述物理现象的一个有力工具,它可以描述复杂系统中物质、能量和动量的行为。
由于解析解十分困难或者甚至不存在,数值模拟是解决PDE问题的重要方法之一。
现今,许多物理和生物学领域的实际应用中,PDE的数值解法已经发挥了重要作用。
本文将介绍PDE的数值解法计算方法。
1.有限差分法(Finite Difference Method)有限差分法是PDE数值解法中最广泛应用的一种方法,其基本思想是用离散网格来逼近连续的PDE问题。
用有限差分法求解PDE问题可以分为以下几步:首先,将求解区域离散化,建立一个离散网格;然后,在网格上构造符合原始问题条件的差分方程;最后,将差分方程解出来,得到离散的数值解。
有限差分法的优点是简单易行,对于解决一些简单问题非常有效。
但由于精度受限,难以处理复杂问题,例如边界条件比较复杂、域的形状不规则等问题,效果不是很理想。
此外,如果PDE包含时间变量,用有限差分法求解的效果也不是很好,容易产生数值震荡现象。
2.有限体积法(Finite Volume Method)有限体积法是一种在控制体上积分求解PDE的方法。
所谓的控制体是指PDE求解区域的一个子集。
有限体积法与有限差分法的思想是相似的,它们都是将求解域分成若干个小的控制体,然后在每个控制体上构造差分方程来近似PDE。
和有限差分法相比,有限体积法的主要优势在于能够更好的处理不规则域和复杂边界条件,并且数值解更为准确。
3.有限元法(Finite Element Method)有限元法是PDE数值解法中的一种重要方法,其基本思想是通过将求解域分成若干个小三角形、四边形等有限元来逼近实际域。
有限元法与有限差分法和有限体积法的不同之处在于,它使用基函数来逼近原始问题中的未知函数。
在求解过程中,有限元法需要对基函数进行插值,从而方便地求出未知函数在任意点的近似值。
偏微分方程的MATLAB求解精讲©MA TLAB求解微分/偏微分方程,一直是一个头大的问题,两个字,“难过”,由于MA TLAB对LaTeX的支持有限,所有方程必须化成MA TLAB可接受的标准形式,不支持像其他三个数学软件那样直接傻瓜式输入,这个真把人给累坏了!不抱怨了,还是言归正传,回归我们今天的主体吧!MA TLAB提供了两种方法解决PDE问题,一是pdepe()函数,它可以求解一般的PDEs,据用较大的通用性,但只支持命令行形式调用。
二是PDE工具箱,可以求解特殊PDE问题,PDEtool有较大的局限性,比如只能求解二阶PDE问题,并且不能解决偏微分方程组,但是它提供了GUI界面,从繁杂的编程中解脱出来了,同时还可以通过File->Save As直接生成M代码一、一般偏微分方程组(PDEs)的MA TLAB求解 (3)1、pdepe函数说明 (3)2、实例讲解 (4)二、PDEtool求解特殊PDE问题 (6)1、典型偏微分方程的描述 (6)(1)椭圆型 (6)(2)抛物线型 (6)(3)双曲线型 (6)(4)特征值型 (7)2、偏微分方程边界条件的描述 (8)(1)Dirichlet条件 (8)(2)Neumann条件 (8)3、求解实例 (9)一、一般偏微分方程组(PDEs)的MATLAB 求解1、pdepe 函数说明MA TLAB 语言提供了pdepe()函数,可以直接求解一般偏微分方程(组),它的调用格式为sol=pdepe(m,@pdefun,@pdeic,@pdebc,x,t)【输入参数】@pdefun :是PDE 的问题描述函数,它必须换成下面的标准形式(,,)[(,,,)](,,,)()m m u u u uc x t x x f x t u s x t u x t x x x−∂∂∂∂∂=+∂∂∂∂∂式1 这样,PDE 就可以编写下面的入口函数 [c,f,s]=pdefun(x,t,u,du)m,x,t 就是对应于(式1)中相关参数,du 是u 的一阶导数,由给定的输入变量即可表示出出c,f,s 这三个函数@pdebc :是PDE 的边界条件描述函数,必须先化为下面的形式(,,)(,,).*(,,,)0up x t u q x t u f x t u x∂+=∂ 于是边值条件可以编写下面函数描述为 [pa,qa,pb,qb]=pdebc(x,t,u,du)其中a 表示下边界,b 表示下边界@pdeic :是PDE 的初值条件,必须化为下面的形式00(,)u x t u =我们使用下面的简单的函数来描述为 u0=pdeic(x)m,x,t :就是对应于(式1)中相关参数【输出参数】sol :是一个三维数组,sol(:,:,i)表示u i 的解,换句话说u k 对应x(i)和t(j)时的解为sol(i,j,k)通过sol ,我们可以使用pdeval()直接计算某个点的函数值2、实例讲解试求解下面的偏微分2111222221220.024()0.17()u u F u u t xu u F u u tx ∂∂=−− ∂∂ ∂∂ =−− ∂∂ 其中, 5.7311.46()x x F x e e −=−,且满足初始条件12(,0)1,(,0)0u x u x ==及边界条件1221(0,)0,(0,)0,(1,)1,(1,)0u ut u t u t t x x∂∂====∂∂【解】(1)对照给出的偏微分方程,根据标注形式,则原方程可以改写为111222120.024()1.*1()0.17u u F u u x u u F u u t t x ∂−−∂∂∂=+ ∂−∂∂∂可见m=0,且1122120.024()1,,1()0.17u F u u x c f s u F u u x ∂−− ∂===∂−∂%% 目标PDE 函数function [c,f,s]=pdefun (x,t,u,du) c=[1;1];f=[0.024*du(1);0.17*du(2)]; temp=u(1)-u(2);s=[-1;1].*(exp(5.73*temp)-exp(-11.46*temp));(2)边界条件改写为12011010.*.*00000u f f u −+=+=下边界上边界%% 边界条件函数function [pa,qa,pb,qb]=pdebc(xa,ua,xb,ub,t) %a 表示下边界,b 表示上边界 pa=[0;ua(2)];qa=[1;0]; pb=[ub(1)-1;0]; qb=[0;1];(3)初值条件改写为1210u u =%% 初值条件函数function u0=pdeic(x) u0=[1;0];(4)最后编写主调函数 clcx=0:0.05:1; t=0:0.05:2; m=0;sol=pdepe(m,@pdefun,@pdeic,@pdebc,x,t);figure('numbertitle','off','name','PDE Demo ——by Matlabsky') subplot(211)surf(x,t,sol(:,:,1)) title('The Solution of u_1') xlabel('X') ylabel('T') zlabel('U') subplot(212)surf(x,t,sol(:,:,2)) title('The Solution of u_2') xlabel('X') ylabel('T') zlabel('U')二、PDEtool 求解特殊PDE 问题MATLAB 的偏微分工具箱(PDE toolbox)可以比较规范的求解各种常见的二阶偏微分方程,但是惋惜的是只能求解特殊二阶的PDE 问题,并且不支持偏微分方程组!PDE toolbox 支持命令行形式求解PDE 问题,但是要记住那些命令以及调用形式真的很累人,还好MATLAB 提供了GUI 可视交互界面pdetool ,在pdetool 中可以很方便的求解一个PDE 问题,并且可以帮我们直接生成M 代码(File->Save As)。
关于PDE计算过程说明
一、相关概念
LOEL: 最低观察反映剂量
NOEL: 无可见作用剂量水平
NOAEL:无可见不良作用剂量水平
PDE:成人日最大摄入剂量
二、数据查询网站
http://apps.echa.europa.eu 欧洲化学品管理局
/美国环保署
FDA官网
/食品伙伴网(数据不权威)
以上网站数据首推欧洲化学品管理局
三、计算方法:
PDE=NOEL*体重调整/(F1*F2*F3*F4*F5)
体重调整:
通常指成人体重,假定一个任意的成人体重(不论性别)为50kg,
F1 为考虑种类之间差异的系数。
F1=5 从大鼠剂量推断人用剂量的系数。
F1= 12 从小鼠剂量推断人用剂量的系数。
F1=2 从狗剂量推断人用剂量的系数。
F1=2.5 从兔剂量推断人用剂量的系数。
F1=3 从猴子剂量推断人用剂量的系数。
F1=10 从其他动物剂量推断人用剂量的系数。
F1考虑相对体表面积:有关动物种类与人的体重比。
体表面积计算式:S=kM (2) 其中M=体重,常数k为10,方程中所用的体重见表A3.1(FDA-ICH_Q3C指导原则)。
F2系数考虑到人个体检差异
一般为10,参考FDA-ICH_Q3C指导原则一律用10。
F3为短期接触急性毒性研究的可变系数。
F3=1 研究时间至少为动物寿命一半(鼠、兔1年,猫、狗、猴7年)。
F3=1 器官形成的整个过程的生殖研究。
F3= 2 对啮肯动物6个月研究或非啮齿动物3-5年的研究。
F3=5 对啮肯动物3个月研究或非啮齿动物2年的研究。
F3=10 更短时间的研究。
在所有情况下,对研究时间介于上述时间点之间的研究,应用较大的系数,如对啮齿类动物9个月毒性研究;其系数用2。
F4为用于产生严重毒性情况的系数,
如:非遗传致癌毒性、神经毒性或致畸性,研究生殖毒性时,用以下系数:F4= 1 与母体毒性有关的胎儿毒性。
F4= 3无母体毒性的胎儿毒性。
F4= 5受母体毒性影响的致畸反应。
F4= 10 无母体毒性影响的致畸反应。
F5= 一个可变系数可用在没有建立不产生反应的量(NOEL)时。
当只有刚产生反应的量(LOEL)时,根据毒性的严重性,系数可达到10。
以双二五硫化剂为例:
NOEL=20mg/kg/day NOEL=200mg/kG/day
计算:
PDE=NOEL*体重调整/(F1*F2*F3*F4*F5)
PDE=20mg/kg/day*50kg/5/10/10/1/1=2mg/day
参数选择说明:
F1=5 实验动物为大鼠
F2=10 人个体间差异
F3=10 动物研究时间为28天
F4=1 未发现明显毒性
F5=1 已有明确NOEL。