轴心受压构件的稳定系数
- 格式:doc
- 大小:168.00 KB
- 文档页数:4
轴心受压构件稳定系数
轴心受压构件稳定系数是一个重要的参数,用于衡量结构的稳定性。
在结构分析中,它常用来衡量柱、梁或其他构件的稳定性,从而评估构件的承载能力。
轴心受压构件稳定系数是一个定量指标,用于衡量构件在受压时的稳定状态。
这个系数表明了构件在受压作用下,可能出现破坏的概率大小。
通常,轴心受压构件稳定系数越大,构件的稳定性越强,结构的安全性越高。
轴心受压构件稳定系数的计算方法有很多种,但通常都是将构件的物理参数(如截面积、弹性模量等)与构件的受力情况(如拉应力、压应力等)相关联,并结合材料的特性(如材料强度、延性等)进行计算。
在计算轴心受压构件稳定系数时,首先要计算出构件受压时的受力情况,包括拉应力、压应力等。
然后,根据构件截面积、弹性模量、材料强度和延性等物理参数,求出构件受压时的稳定系数。
轴心受压构件稳定系数的实际应用是结构设计和分析的一个重要部分。
根据不同的使用条件和结构的形式,轴心受压构件的稳定系数可能不同,因此在设计前应对其进行详细的分析。
此外,还应考虑不同的工作环境和使用条件,以便确定构件的稳定系数。
轴心受压构件的稳定系数不仅是结构设计和分析的重要参数,也是结构鉴定、评估和维修的重要指标。
在结构维护和检测中,应根据实际情况,对构件的稳定系数进行测量、鉴定和评估,以确保结构的安全性和可靠性。
总之,轴心受压构件稳定系数是一个重要的参数,它可以衡量构件的稳定性,可用于结构设计、分析、维护和检测等,以确保结构的安全性和可靠性。
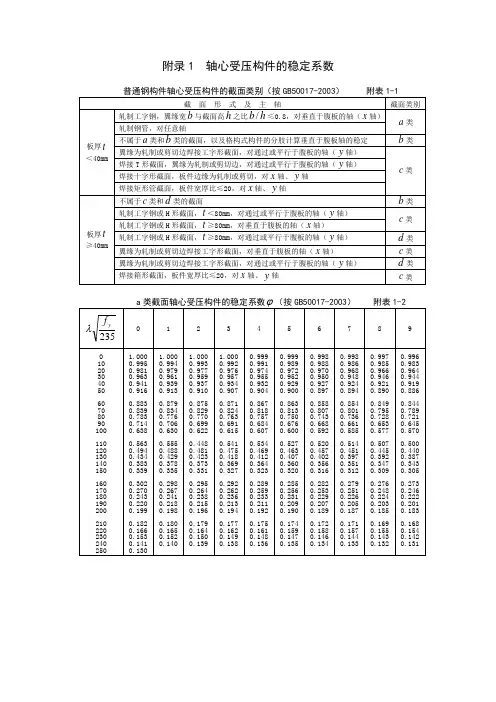
Q235-A钢轴心受压构件的稳定系数φ表2 扣件式钢管脚手架的gk1中立杆:()[]259.0377.0413.0101+++lb h la h边立杆:()[]372.0188.0413.0101+++lb h la h角立杆:[()]485.0188.0413.0101+++lb la h h注:钢管Φ48⨯3.5---3.84kg/m (37.67N/m)直角扣件---1.32 kg/个(12.95N/个) 对接扣件---1.84 kg/个(18.04N/个)安全网、塑料编织布—0.002KN/m 2钢管横杆、剪刀撑—0.04KN/m席子—0.008 KN/m 2 竹笆—0.05 KN/m 2h---步距 lb---立杆横距 la---立杆纵距 立杆与纵向水平杆平均长度0.5m 。
扣件式钢管脚手架作业层面材料自重gk 2表3注:扣件式钢脚手板 0.25KN/m 2 冲压钢脚手板 0.3 KN/m 2木、竹串片脚手板 0.35 KN/m 2扣件式钢管脚手架整体拉结和防护材料自重gk 3表4表5 Q235钢钢材的强度设计值与弹性模量表6 钢管截面特性作业层施工荷载计算基数---qk表8 扣件式钢管脚手架立杆计算长度系数μ表9 换算长细比μ表10 r’m的取值或计算式注:S GK= 1.5G K即一个计算单元长度(1.5la)内的恒载作用效应标准值S QK= 1.5Q K即一个计算单元长度(1.5la)内的活荷载作用效应标准值一步一纵距的钢管、扣件重N GK1(KN)表11脚手架1个立杆纵距的附设构件及物品的重力N GK2(KN)表121个立杆纵距的施工荷载N QK 表13格构式压杆f A ϕ (KN)注:Φ48 3.5钢管 f=205N/mm格构式压杆的长细比χλ注:χλ=21b H (H 1—脚手架连墙点的竖向间距 b —立杆横距)。
附录B 轴心受压构件的稳定系数B.0.1 轴心受压构件的稳定系数ϕ应按下式计算:2212ηλϕλ++= (B.0.1-1) 式中 η —— 构件的几何缺陷系数,应按下式计算:()0λλαη-= (B.0.1-2) 对于T6类合金:0.22α=,00.15λ=;对于非T6类合金:0.35α=,00.05λ=。
λ —— 相对长细比,应按下式计算:λ= (B.0.1-3) e A —— 有效毛截面面积(mm 2);cr N —— 基于毛截面的欧拉临界力(N ),应按下式计算: 2cr 20x xEI N l π= (B.0.1-4)0x l —— 构件对截面主轴的计算长度(mm ); x I —— 构件毛截面对其主轴的惯性矩(mm 4)。
B.0.2 对于存在局部焊接的轴心受压构件,其局部焊接稳定系数haz ϕ应按下式计算:2haz haz 2haz 12ηλϕλ++= (B.0.2-1) 式中 haz λ —— 局部焊接相对长细比,应按下式计算:haz λ= (B.0.2-2)u,e A —— 有效焊接截面面积(mm 2);cr N —— 基于毛截面的欧拉临界力(N ); u f —— 铝合金材料的极限抗拉强度最小值(N/mm 2)。
B.0.3 单轴对称截面的轴心受压构件,对非对称轴的相对长细比x λ仍应按式(B.0.1-3)计算(或局部焊接下,haz x λ按式(B.0.2-2)),但对对称轴应取计及扭转效应的下列换算相对长细比y ωλ代替y λ(或局部焊接下y λ代替,haz y λ): yωλ= ,haz y ωλ= (B.0.3-1)式中 y N ω—— 基于毛截面的单轴对称截面弯扭屈曲临界力(N ),应按下式计算:0021y y N y ω-⎣⎦ (B.0.3-2)y N —— 基于毛截面的对y 轴的欧拉临界力(N ),应按下式计算: 2y 2y EA N πλ= (B.0.3-3)y λ —— 构件绕对称轴的长细比;N ω—— 基于毛截面的扭转屈曲临界力(N ),应按下式计算: 2t 2201EI N GI i l ωωωπ⎛⎫=+ ⎪⎝⎭(B.0.3-4)I ω —— 毛截面扇性惯性矩(mm 4); t I —— 毛截面抗扭惯性矩(mm 4); l ω —— 扭转屈曲计算长度(mm ),应按附表C 中表C-1的规定进行计算;G —— 铝合金材料的剪切模量(N/mm 2),应按下式计算: 2(1)E G ν=+ (B.0.3-5)E —— 弹性模量;ν—— 泊松比;0i —— 截面对剪心的极回转半径(mm ),应按下式计算:0i = (B.0.3-6)x y i i , —— 构件毛截面对其主轴x 轴和y 轴的回转半径(mm ); 00x y , —— 截面剪心坐标(mm )。
钢筋混凝土轴心受压构件的稳定系数表1. 简介钢筋混凝土轴心受压构件是一种常见的结构形式,在建筑和桥梁等工程中广泛应用。
在设计和施工过程中,需要对轴心受压构件进行稳定性分析,以确保其在使用过程中不会发生失稳。
稳定系数是评估结构稳定性的重要指标之一。
本文将介绍钢筋混凝土轴心受压构件的稳定系数表,包括其定义、计算方法以及应用。
2. 稳定系数定义稳定系数是指结构在承受外力作用下,不发生失稳的能力。
对于钢筋混凝土轴心受压构件而言,其失稳形态主要有屈曲失稳和局部失稳两种情况。
•屈曲失稳:当轴向压力达到一定值时,构件将产生屈曲破坏。
屈曲失稳是由于材料的本构关系引起的。
•局部失稳:当轴向压力达到一定值时,构件内部会出现局部破坏,如混凝土的剥落或钢筋的屈服。
局部失稳是由于构件几何形状和边界条件引起的。
稳定系数是通过计算构件的承载能力与其失稳荷载之比来确定的。
一般情况下,稳定系数应大于1,表示结构具有足够的稳定性。
3. 稳定系数计算方法钢筋混凝土轴心受压构件的稳定系数可以通过以下步骤进行计算:步骤1:确定截面特性参数首先需要确定轴心受压构件的截面特性参数,包括截面面积、惯性矩、抗弯强度等。
这些参数可以通过结构设计软件或手工计算得出。
步骤2:确定材料特性参数其次需要确定材料特性参数,包括混凝土和钢筋的强度等级、材料本构关系等。
这些参数通常可以从设计规范或实验数据中获取。
步骤3:计算临界压力根据所选取的截面和材料特性参数,可以计算出轴心受压构件的临界压力。
临界压力是指构件在失稳前能够承受的最大轴向压力。
步骤4:计算稳定系数通过将轴向压力除以临界压力,可以得到钢筋混凝土轴心受压构件的稳定系数。
稳定系数大于1表示结构稳定,小于1表示结构失稳。
4. 稳定系数表应用钢筋混凝土轴心受压构件的稳定系数表是工程设计和施工过程中的重要参考资料。
它可以用于以下方面:设计阶段在设计阶段,工程师可以根据结构需求和荷载条件选择合适的截面形式和尺寸。
q235钢的轴心受压构件稳定系数下载提示:该文档是本店铺精心编制而成的,希望大家下载后,能够帮助大家解决实际问题。
文档下载后可定制修改,请根据实际需要进行调整和使用,谢谢!本店铺为大家提供各种类型的实用资料,如教育随笔、日记赏析、句子摘抄、古诗大全、经典美文、话题作文、工作总结、词语解析、文案摘录、其他资料等等,想了解不同资料格式和写法,敬请关注!Download tips: This document is carefully compiled by this editor. I hope that after you download it, it can help you solve practical problems. The document can be customized and modified after downloading, please adjust and use it according to actual needs, thank you! In addition, this shop provides you with various types of practical materials, such as educational essays, diary appreciation, sentence excerpts, ancient poems, classic articles, topic composition, work summary, word parsing, copy excerpts, other materials and so on, want to know different data formats and writing methods, please pay attention!Q235钢的轴心受压构件稳定系数引言在工程设计中,轴心受压构件的稳定性是一个至关重要的问题。
轴心受压构件的长细比越大,稳定系数值越
高。
轴心受压构件的长细比越大,稳定系数值越高。
(×)——这句话表述错误,因为轴心受压构件指的是当轴向力作用线与构件截面重心轴重合时的构件。
稳定系数是指测时数列(同一操作多次测定记录的时间值)中最大数值和最小数
值之比,它反映测时时所测定的操作,平均延续时间的准确、可靠程度。
其计算公式为:稳定系数的大小,受生产类型、操作性质和操作时间长短等因素的影响。
稳定系数越接近1,说明测时数列波动小,比较可靠;相反则说明数列波动性大,可靠性小。
稳定系数超过规定的限度,就需要重新测定。
钢筋混凝土轴心受压构件的稳定系数表1. 引言钢筋混凝土结构是现代建筑中常见的一种结构形式,其具有较好的承载能力和耐久性。
在钢筋混凝土结构中,轴心受压构件承担着重要的承载任务。
为了确保轴心受压构件在使用过程中的安全性和稳定性,需要对其进行充分的设计和计算。
本文将介绍钢筋混凝土轴心受压构件的稳定系数表。
2. 稳定系数的概念及意义在钢筋混凝土结构设计中,稳定系数是评估结构稳定性和安全性的重要指标之一。
稳定系数反映了结构在受力作用下抵抗失稳破坏的能力。
对于轴心受压构件来说,其失稳破坏形式主要有屈曲、侧扭和局部失稳等。
通过计算得到轴心受压构件的稳定系数表,可以直观地了解不同参数对于结构稳定性的影响,为工程师提供设计参考和决策依据。
稳定系数表中的数据是基于理论计算和试验结果得出的,对于结构设计和施工具有重要的指导意义。
3. 稳定系数表的内容和格式钢筋混凝土轴心受压构件的稳定系数表通常包括以下内容:3.1 构件几何参数稳定系数表中需要包含轴心受压构件的几何参数,如截面形状、尺寸、钢筋布置等。
这些参数对于结构的承载能力和稳定性有重要影响。
3.2 材料参数稳定系数表中需要包含轴心受压构件所使用材料的参数,如混凝土抗压强度、钢筋强度等。
这些参数是计算稳定系数的基础。
3.3 稳定系数计算方法稳定系数表中需要说明计算稳定系数所使用的方法和公式。
常见的计算方法包括欧拉公式、约束条件法等。
不同方法适用于不同类型的结构,工程师可以根据实际情况选择合适的方法进行计算。
3.4 稳定系数示例计算为了方便工程师使用稳定系数表,表中应包含一些示例计算。
这些示例计算可以覆盖不同类型的轴心受压构件,展示不同参数对于稳定系数的影响。
3.5 结果解读和应用建议稳定系数表中需要对计算结果进行解读和分析,并给出相应的应用建议。
例如,当稳定系数小于某个阈值时,需要采取相应的加固措施来提高结构的稳定性。
4. 稳定系数表的编制和更新为了保证稳定系数表的准确性和可靠性,其编制需要遵循一定的原则和流程。
轴心受压构件稳定系数
(一)基本概念
轴心受压构件稳定系数是指当轴心受压构件受到压力时,其弯矩的稳定性的衡量标准
之一。
它的计算依据是轴心受压构件受到力的大小和作用点距构件中心轴的距离,按一定
规则加以计算,表示轴心受压构件受到压力时产生的构件弯曲稳定性如何,可以利用轴心
受压构件稳定系数来表达。
(二)计算方法
轴心受压构件稳定系数的计算公式为:γ=F/(π*Dy*E*I)1/2 ,其中: F表示力的
大小,Dy表示作用点距轴心的距离,E表示构件材料的弹性模量,I表示构件截面惯性矩。
对直线构件(有一定曲率的构件作用中可以通过几何简化),稳定系数γ可以通过公
式
:γ=P/πM (M=I/c)
来计算,其中P表示作用于构件上的外力,c表示半径弯曲切线和弧线的夹角比。
(三)稳定系数的意义
轴心受压构件稳定系数是衡量轴心受压构件的弯曲稳定性的重要参数,它可以反映轴
心受压构件承受压力作用时引起的变形,也可以反映构件的结构强度、稳定性等物理参数,并且可为构件的设计及制造提供便利。
轴心受压构件稳定系数越大,表明构件结构强度越高,稳定性越好,越能承受轴心受压荷载;而轴心受压构件稳定系数越小,表明构件结构
强度越低,稳定性越差,轴心受压荷载不能承受。
钢筋混凝土轴心受压构件的稳定系数表1. 引言钢筋混凝土轴心受压构件是建筑和结构工程中常见的承载元素之一。
在设计和分析过程中,了解和计算轴心受压构件的稳定性是至关重要的。
稳定系数表是一种用于评估构件稳定性的工具,它提供了不同参数下的稳定系数值,以帮助工程师进行合理的设计和分析。
2. 稳定性分析原理在设计钢筋混凝土轴心受压构件时,需要考虑两个主要因素:弯曲和稳定。
弯曲是由于外部荷载引起的构件弯曲变形,而稳定则是指防止构件产生整体失稳或局部失稳。
对于轴心受压构件来说,局部失稳通常是最主要的问题。
轴心受压构件在受到外部荷载作用时,会发生弯矩和剪力分布。
当荷载较小或者构件尺寸较小时,这些力可以通过钢筋来承担。
然而,当荷载增加或者构件尺寸增大时,构件可能会发生局部失稳,即产生屈曲。
为了避免局部失稳,需要计算和评估构件的稳定系数。
3. 稳定系数表的编制方法稳定系数表是通过理论计算和试验结果得出的。
首先,需要根据轴心受压构件的几何形状和材料特性,采用适当的理论模型进行计算。
常见的理论模型包括欧拉公式、约束弯矩法等。
然后,通过试验验证理论计算结果的准确性,并得出一组稳定系数值。
稳定系数表通常包含以下信息: - 构件几何参数:包括截面形状、截面尺寸等。
- 材料特性:包括混凝土和钢筋的强度、弹性模量等。
- 荷载条件:包括作用在构件上的轴力、弯矩等。
- 稳定系数值:根据不同参数组合得到的稳定系数。
4. 使用稳定系数表进行设计与分析在实际工程中,可以根据给定的荷载条件和构件几何参数,在稳定系数表中查找对应的稳定系数值。
然后,将这些值与规范要求进行比较,以确定构件是否满足稳定性要求。
如果稳定系数小于规范要求的最小值,说明构件可能存在局部失稳的风险。
此时,需要采取措施来增加构件的稳定性,例如增加截面尺寸、增加钢筋配筋量等。
5. 稳定系数表的应用范围和限制稳定系数表适用于常见的轴心受压构件,例如柱子、墙体等。
然而,在某些特殊情况下,如非常大的荷载或非常细长的构件,稳定系数表可能不适用。
钢筋混凝土轴心受压构件的稳定系数是一个重要的参数,用于评估构件在受压状态下的稳定性。
在钢筋混凝土结构设计中,轴心受压构件承受的压力会引起构件的变形和破坏,因此需要通过稳定系数来考虑构件的稳定性,确保结构的安全性和可靠性。
在本文中,我将深入探讨钢筋混凝土轴心受压构件的稳定系数表,并分享一些关于这个主题的观点和理解。
1. 稳定系数的定义和意义稳定系数是指构件在受压状态下的稳定性与材料强度之间的比值。
它的值代表了构件抵抗稳定性失效的能力,是判断结构是否满足稳定性要求的关键指标。
稳定系数的计算通常基于一定的假设和理论模型,考虑到材料的弹性模量、几何形状、截面特性以及加载方式等因素。
通过建立稳定系数表,我们可以根据构件的几何形状和受力情况,查找相应的稳定系数值,从而进行结构设计和评估。
2. 稳定系数表的结构和内容稳定系数表包括了各种不同构件和截面形状的稳定系数数值,供工程师和设计人员参考使用。
它通常按照构件的类型和截面形状进行分类,提供了一系列的稳定系数数值。
稳定系数表的结构可以按照以下方式进行组织:2.1 构件类型分类:比如梁、柱、墙等,每种构件类型都有独立的稳定系数表。
2.2 截面形状分类:对于每种构件类型,按照不同的截面形状建立子表,比如矩形截面、圆形截面、T形截面等。
2.3 参数分类:在每个子表中,根据构件的尺寸、材料强度和约束条件等参数,列出相应的稳定系数数值。
3. 稳定系数表的应用和设计原则稳定系数表是钢筋混凝土结构设计中的重要工具,为设计人员提供了参考数值,帮助他们评估和选择合适的构件尺寸和截面形状。
在使用稳定系数表时,设计人员应该遵循以下几个原则:3.1 参考适用范围:稳定系数表通常针对一定的材料强度、构件尺寸范围和约束条件进行编制,设计人员需要根据实际情况选择合适的表格进行参考。
3.2 综合考虑各因素:稳定系数的数值取决于材料的强度、构件的几何形状和加载方式等因素,设计人员需要对这些因素进行综合考虑,以确保稳定系数的准确性和适用性。
轴心受压构件的稳定系数,即纵向弯曲系数,在结构设计和分析中扮演着非常重要的角色。
它是用来描述构件在受压状态下的稳定性能,并在设计中扮演着至关重要的作用。
在本篇文章中,我将从深度和广度两方面对轴心受压构件的稳定系数进行全面评估,并据此撰写一篇有价值的文章。
让我们来了解一下轴心受压构件的基本概念。
轴心受压构件是指在受压状态下轴心受力的构件,例如混凝土柱、钢柱等。
在设计和分析中,我们需要考虑构件在受压状态下的稳定性能,以确保结构的安全可靠。
而轴心受压构件的稳定系数,即纵向弯曲系数,就是用来描述构件在受压状态下的稳定性能的重要参数之一。
在实际的设计和分析中,我们需要根据构件的几何形状、材料性质、受力条件等因素来计算轴心受压构件的稳定系数。
稳定系数的大小直接影响着构件在受压状态下的稳定性能,因此在设计中需要进行综合考虑并进行合理设计。
在计算稳定系数时,我们需要考虑构件的截面形状、长细比、材料的本构关系等因素。
在满足构件受压强度的前提下,稳定系数的大小应该尽可能大,以确保构件在受压状态下的稳定性能。
我们需要通过合理的截面设计、优化材料选用等方式来提高稳定系数,以满足结构的设计要求。
除了计算稳定系数外,我们还需要对轴心受压构件在受力状态下的稳定性进行全面的评估。
在实际的设计和分析中,我们需要考虑构件在受压状态下的整体稳定性、局部稳定性以及稳定性的失效模式等因素,以确保结构的安全可靠。
轴心受压构件的稳定系数在结构设计和分析中扮演着非常重要的角色。
在设计过程中,我们需要综合考虑构件的几何形状、材料性质、受力条件等因素,通过合理的计算和优化设计来提高稳定系数,以确保构件在受压状态下的稳定性能。
我们还需要对构件在受力状态下的整体稳定性、局部稳定性等进行全面的评估,以保证结构的安全可靠。
希望通过本篇文章的阐述,能够帮助你更深入地理解轴心受压构件的稳定系数这一重要概念。
个人观点和理解方面,在实际的工程实践中,轴心受压构件的稳定系数的计算和优化设计是非常复杂的,需要全面考虑构件的各项参数。
随着长细比的增加,轴心受压构件的整体稳定系数
随着长细比的增加,轴心受压构件的整体稳定性也会随之受到影响。
轴心受压构件的整体稳定性是构件在直接受压力的状态的剪切稳定性水平的度量指标,而在某一特定尺寸范围内,构件的稳定性和长细比是相关的,也是重要的因素。
由于构件受力应力较大,当构件侧面受力较小时,当构件的侧面受力越小时,构件的剪切稳定性就会越低,从而对轴心受压构件的整体稳定性的影响也会越大。
因此,随着长细比的增加,构件侧边受力越来越小,构件的剪切稳定性也会受到相当大的影响,从而影响轴心受压构件的整体稳定性。
同样,随着构件长细比的增加,构件内部应力分布及力学特性也会发生变化,从而给构件的整体稳定性提出更高的要求。
因此,在设计中,轴心受压构件的长细比及其影响起到至关重要的作用,必须及时考虑长细比在轴心受压构件整体稳定性上的影响,以更好的保障构件的安全可靠性和可靠性。