09四川土建定额说明
- 格式:doc
- 大小:442.00 KB
- 文档页数:33
四川省2021定额建筑工程总说明一、编制依据2021年?四川省建设工程工程量清单计价定额?〔以下简称本定额〕,是与中华人民共和国国家标准?建设工程工程量清单计价标准?〔GB50500-2021〕〔以下简称计价标准〕相配套,依据建设部、财政部印发的?建筑安装工程费用工程组成?、?全国统一建筑工程根底定额?〔GJD-101-95〕、?全国统一建筑装饰装修工程消耗量定额?〔GYD-901-2002〕、?全国统一安装工程根底定额?〔GJD208-2006〕、?全国统一市政工程预算定额?〔GYD-301~308-1999〕、?全国统一施工机械台班费用编制规那么?、2004年?四川省建设工程工程量清单计价定额?以及现行国家产品标准、设计标准、施工质量验收标准和平安操作堆积进行编制的。
二、适用范围本定额适用于四川省行政区域内的工程建设工程计价,具体为:A——建筑工程:适用于工业与民用建筑物和构筑物工程;B——装饰装修工程:适用于工业与民用建筑物和构筑物的装饰、装修工程;C——安装工程:适用于工业与民用安装工程;D——市政工程:适用于市政建设工程;F——园林绿化工程:适用于园林绿化工程;T——措施工程:适用于与A、B、C、D、E、F相配套的非工程实体的措施工程;U——其他工程:适用于与A、B、C、D、E相配套的其他工程;V——规费:适用于与A、B、C、D、E工程工程相配套的规费;W——税金:适用于与A、B、C、D、E工程工程相配套的税金;X——附录1 施工机械台班费用单价:适用于与A、B、C、D、E相配套的施工机械台班费用单价;Y——附录2 混凝土及砂浆配合比:适用于与A、B、C、D、E相配套的混凝土及砂浆配合比。
凡全部使用国有资金投资或国有资金投资为主的建设工程应执行本定额。
三、定额作用本定额是编审建设工程设计概算、施工图预算、招标控制价〔标底〕、竣工结算、调解处理工程造价纠纷,鉴定及控制工程造价的依据;本定额是招标人组合综合单价,衡量投标报价合理性的根底;本定额是投标组合综合单价,确定投标报价的参考;本定额是编制建设工程投资估算指标的根底。
计算规则部分册说明一、本定额的混凝土和砂浆是按过筛净砂编制的,各地应将过筛人工费和损耗纳入材料预算价格,定额考虑了砂的膨胀率。
因质量要求现场过筛的人工费及筛砂损耗已包括在定额内,不另计算。
二、本定额的混凝土和砂浆强度等级,如设计要求与定额不同时,允许按附录换算,但定额中各种配合比的材料用量不得调整。
三、本定额的混凝土和砂浆是按中(细)砂、特细砂编制,计算时应按实际使用砂的种类分别套用相应定额项目。
四、本定额现浇混凝土构件是按现场搅拌非泵送编制的,商品混凝土以成品基价的形式表现。
若现浇混凝土构件使用商品混凝土,按工程所在地工程造价站规定,对商品混凝土价差进行单项价差调整。
五、本定额的预制大型屋面板已考虑了蒸汽池养护费用,其他预制混凝土构件必须采取养护池养护时,需报经建设单位批准后,按每立方米混凝土蒸汽养护费45元计算。
凡采用露天养护者,一律不得计算蒸汽养护费。
六、建筑材料、成品、半成品(除混凝土预制构件、金属结构构件)从现场仓库、堆放地点、加工地点至操作地点的水平运输,已综合考虑在定额内,但垂直运输机械费应按“T.措施项目”另行计算。
七、混凝土预制构件、金属结构构件制作安装定额项目,未包括吊装机械费及模板费,发生时,另按“T.措施项目”计算。
八、本定额项目中未考虑高层建筑施工增加的费用,发生时,按“T.B建筑物超高施工增加费”定额项目执行。
九、本定额在执行中如遇缺项,可按装饰、市政、安装工程定额执行。
若仍缺项,由甲乙双方编制临时性定额,报工程所在地造价站审批,并报省工程造价总站备案。
建筑面积计算规则一、建筑工程(一)计算建筑面积的范围1. 单层建筑物的建筑面积,应按其外墙勒脚以上结构外围水平面积计算;高度在2.20m及以上者应计算全面积;高度不足2.20m者应计算1/2面积。
2. 单层建筑物的建筑面积,利用坡屋顶内空间时净高超过 2.10m的部位应计算全面积;净高在 1.20m至2.10m的部位应计算1/2面积;净高不足1.20m的部位不应计算面积。
四川省建筑预算定额09版A. 建筑工程A.A 土石方工程说明一、一般说明(一)土壤及岩石的分类见表A.A-1。
(二)土石方体积应按挖掘前的天然密实体积计算。
如需按天然密实体积折算时,应按表A.A-2系数计算。
(三)挖土方平均厚度应按自然地面测量标高至设计地坪标高间的平均厚度确定。
基础土方、石方开挖应按基础垫层底表面标高至交付施工场地标高确定;无交付施工场地标高时,应按自然地面标高确定。
(四)“土石方回填”项目中的“夯填”适用于沟槽回填、室内回填。
(五)土石方场外运输应按本章有关项目计算。
(六)桩间挖土方工程量不扣除桩所占体积,按每根桩增加普工0.6工日计算。
(七)土石方均未包括在地下水位以下施工的排水费用。
二、土方工程(一)建筑物场地厚度≤±30cm的挖、填、运、找平,应按A.A.1中平整场地项目计算。
厚度>±30cm的竖向布置挖土或山坡切土,应按A.A.1中挖土方项目计算,按竖向布置(超过30cm的挖、填土方,用方格网控制挖填至设计标高就叫按竖向布置挖填土方)进行挖填土方时,不得再计算平整场地的工程量。
(二)挖基础土方包括带形基础、独立基础及设备基础、人工挖孔桩等的挖方,满堂基础按挖土方项目计算。
(三)挖土方、沟、槽定额均按干湿土综合编制。
(四)沟槽、基坑深度超过6m时,按深6m定额乘以系数1.2计算;超过8m以外者,按深6m定额乘以系数1.6计算。
(五)机械挖运淤泥时,按机械挖运土方定额乘以系数1.5。
(六)有关项目的说明1.“平整场地”项目适用于建筑场地厚度≤±30cm的挖、填、运、找平。
应注意:(1)可能出现厚度≤±30cm的全部是挖方或全部是填方,需外运土方或借土回填时,在工程量清单项目中应描述弃土运距(或弃土地点)或取土运距(或取土地点),这部分的运输不包括在“平整场地”项目内。
(2)不论机械或人工平整场地,均按本项目计算。
2.“挖基础土方”项目适用于基础土方沟槽、坑开挖。
四川09定额解释解读四川09定额解释1、成品陶瓷拖布池(盆),如为托架安装时,套用洗涤盆(单嘴)定额,如为落地安装时,定额人工乘以系数0.5,计价材料费乘以系数0.4。
2、在使用09定额计价时,室外塑料(UPVC)雨水管道安装如何套用定额?答:套用C.H.1.5.7承插排水管安装相应项目。
3、在使用2009定额土建工程定额计价时,砂夹石基础回填、砂夹石基础换填、砂夹石垫层项目在套用定额时如何区分?答:1、2009建筑工程定额A.D混凝土与钢筋混凝土说明规定“基础回填砂夹石、灰土时,执行垫层相应定额项目,其人工乘以系数0.95”,该定额说明只用于采用人工回填(包含使用蛙式打夯机)的情况。
2、楼地面垫层设计为砂夹石的,执行垫层相应定额项目。
3、为加强地基承载力,用砂夹石进行基础换填,执行垫层相应定额项目。
4、根据《关于明确计日工人工单价计算方法的通知》规定,是否2009定额所有的人工费调整政策均应按该文件计算综合费?针对窝工计日工单价是否参照2004定额的类似做法,综合费按10%计取?答:1、《关于明确计日工人工单价计算方法的通知》(川建价发[2011]17号)自发文之日起执行,发文之日前已颁布的人工费调整文件中的计日工单价不在计算综合费。
2、停(窝)工人工单价按《关于明确计日工人工单价计算方法的通知》(川建价发[2011]17号)中规定的计日工人工单价计算方法计算。
5、地下室如何按檐高套综合脚手架和垂直运输定额?答:2009定额在继续执行《四川省二00年—二00六年补充定额、定额解释、答疑、勘误汇编》78页D.脚手架工程第3条和176页第5条解释原则基础上,再作如下补充规定;1、檐口高度的确定:(1)地下室无地面建筑物(或无地面建筑物部分),按设计室外地坪至地下室底板结构上表面高差(以下简称“地下室深度”)作为檐口高。
(2)地下室有地面建筑部分,“地下室深度”大于其上的地面建筑檐高时,以“地下室深度”作为檐高。
四川2009定额补充说明1、成品陶瓷拖布池(盆),如为托架安装时,套用洗涤盆(单嘴)定额,如为落地安装时,定额人工乘以系数0.5,计价材料费乘以系数0.4。
2、定额建筑工程后浇带模板按相应构件模板项目综合单价乘以系数2.5,包含后浇带模板、支架的保留,重新搭设、恢复、清理等费用。
3、现浇混凝土L、Y、T、十字、Z字形短肢剪力墙中心线长度均在0.4m以内,其模板按异形柱项目执行;现浇混凝土L、Y、T、十字、Z字形短肢剪力墙中心线长度均在0.8m以内的,其模板按墙定额执行,定额乘以系数1.4;现浇混凝土一字形短墙中心线长度在0.4m以上1m以内的,模板按墙的定额项目执行,定额乘以1.2;现浇混凝土一字形短墙中心线长度在0.4m以内,其模板按柱定额项目执行。
4、2009定额建筑工程措施项目中,有梁板模板支撑高度超高费按“板支撑高度超高费”定额项目执行。
定额中梁、板模板支撑高度是按层高≤3.9m考虑的,层高超过3.9m时,所涉及的梁、板均按完整构件的混凝土模板工程量套用相应梁、板支撑高度超高费定额项目。
5、2009定额有梁板模板定额项目已综合考虑有梁板中弧形梁的情况,有梁板应作为整体套用有梁板模板定额项目。
弧形梁模板是针对独立梁的情况;圈梁、基础梁的弧形部分模板按相应圈梁、基础梁模板套用定额乘以系数1.2计算。
6、现场拌制砂浆与预拌砂浆强度等级的对应关系:1:1:6混合砂浆为M5;1:4水泥砂浆为M10;1:3水泥砂浆为M15;1:2和1:2.5水泥砂浆及1:1:2混合砂浆为M20;1:1水泥砂浆为M25 。
7、桥架主材费用应按直段、弯头、三通及四通分别计算费用。
桥架安装包括弯头修改制作、安装。
自制的弯头按成品计主材费。
8、挖基槽、基坑的深度按室外地坪至槽、坑底的高度计算。
9、2009定额未包含塔吊、施工电梯与建筑间的附着费用和预埋铁件费用。
10、2009绿化工程定额中的保存养护未包含成活养护费用,保存养护为苗木成活后的养护。
四川09定额解释1、成品陶瓷拖布池(盆),如为托架安装时,套用洗涤盆(单嘴)定额,如为落地安装时,定额人工乘以系数0.5,计价材料费乘以系数0.4。
2、在使用09定额计价时,室外塑料(UPVC)雨水管道安装如何套用定额?答:套用C.H.1.5.7承插排水管安装相应项目。
3、在使用2009定额土建工程定额计价时,砂夹石基础回填、砂夹石基础换填、砂夹石垫层项目在套用定额时如何区分?答: 1、2009建筑工程定额A.D混凝土与钢筋混凝土说明规定“基础回填砂夹石、灰土时,执行垫层相应定额项目,其人工乘以系数0.95”,该定额说明只用于采用人工回填(包含使用蛙式打夯机)的情况。
2、楼地面垫层设计为砂夹石的,执行垫层相应定额项目。
3、为加强地基承载力,用砂夹石进行基础换填,执行垫层相应定额项目。
4、根据《关于明确计日工人工单价计算方法的通知》规定,是否2009定额所有的人工费调整政策均应按该文件计算综合费?针对窝工计日工单价是否参照2004定额的类似做法,综合费按10%计取?答:1、《关于明确计日工人工单价计算方法的通知》(川建价发[2011]17号)自发文之日起执行,发文之日前已颁布的人工费调整文件中的计日工单价不在计算综合费。
2、停(窝)工人工单价按《关于明确计日工人工单价计算方法的通知》(川建价发[2011]17号)中规定的计日工人工单价计算方法计算。
5、地下室如何按檐高套综合脚手架和垂直运输定额?答: 2009定额在继续执行《四川省二00年—二00六年补充定额、定额解释、答疑、勘误汇编》78页D.脚手架工程第3条和176页第5条解释原则基础上,再作如下补充规定;1、檐口高度的确定:(1)地下室无地面建筑物(或无地面建筑物部分),按设计室外地坪至地下室底板结构上表面高差(以下简称“地下室深度”)作为檐口高。
(2)地下室有地面建筑部分,“地下室深度”大于其上的地面建筑檐高时,以“地下室深度”作为檐高。
2、以“地下室深度”作为檐高时,综合脚手架的计算单层地下室综合脚手架套用单层建筑相应定额项目,多层地下室综合脚手架套用多层建筑相应定额项目;3、以“地下室深度”作为檐高时,垂直运输机械费的计算檐高高度>3.6m时垂直运输机械费按檐口高度分20m(6层)以内和以上情况分别套用。
计算规则部分册说明一、本定额的混凝土和砂浆是按过筛净砂编制的,各地应将过筛人工费和损耗纳入材料预算价格,定额考虑了砂的膨胀率。
因质量要求现场过筛的人工费及筛砂损耗已包括在定额内,不另计算。
二、本定额的混凝土和砂浆强度等级,如设计要求与定额不同时,允许按附录换算,但定额中各种配合比的材料用量不得调整。
三、本定额的混凝土和砂浆是按中(细)砂、特细砂编制,计算时应按实际使用砂的种类分别套用相应定额项目。
四、本定额现浇混凝土构件是按现场搅拌非泵送编制的,商品混凝土以成品基价的形式表现。
若现浇混凝土构件使用商品混凝土,按工程所在地工程造价站规定,对商品混凝土价差进行单项价差调整。
五、本定额的预制大型屋面板已考虑了蒸汽池养护费用,其他预制混凝土构件必须采取养护池养护时,需报经建设单位批准后,按每立方米混凝土蒸汽养护费45元计算。
凡采用露天养护者,一律不得计算蒸汽养护费。
六、建筑材料、成品、半成品(除混凝土预制构件、金属结构构件)从现场仓库、堆放地点、加工地点至操作地点的水平运输,已综合考虑在定额内,但垂直运输机械费应按“T.措施项目”另行计算。
七、混凝土预制构件、金属结构构件制作安装定额项目,未包括吊装机械费及模板费,发生时,另按“T.措施项目”计算。
八、本定额项目中未考虑高层建筑施工增加的费用,发生时,按“T.B建筑物超高施工增加费”定额项目执行。
九、本定额在执行中如遇缺项,可按装饰、市政、安装工程定额执行。
若仍缺项,由甲乙双方编制临时性定额,报工程所在地造价站审批,并报省工程造价总站备案。
建筑面积计算规则一、建筑工程(一)计算建筑面积的范围1. 单层建筑物的建筑面积,应按其外墙勒脚以上结构外围水平面积计算;高度在2.20m及以上者应计算全面积;高度不足2.20m者应计算1/2面积。
2. 单层建筑物的建筑面积,利用坡屋顶内空间时净高超过 2.10m的部位应计算全面积;净高在 1.20m至2.10m的部位应计算1/2面积;净高不足1.20m的部位不应计算面积。
09土建定额说明建筑面积计算规则一、建筑工程(一)计算建筑面积的范围1. 单层建筑物的建筑面积,应按其外墙勒脚以上结构外围水平面积计算;高度在2.20m及以上者应计算全面积;高度不足2.20m者应计算1/2面积。
2. 单层建筑物的建筑面积,利用坡屋顶内空间时净高超过2.10m的部位应计算全面积;净高在1.20m 至2.10m的部位应计算1/2面积;净高不足1.20m的部位不应计算面积。
3. 单层建筑物内设有局部楼层者,局部楼层的二层及以上楼层,有围护结构的应按其围护结构外围水平面积计算,无围护结构的应按其结构底板水平面积计算。
层高在2.20m及以上者应计算全面积;层高不足2.20m者应计算1/2面积。
4.多层建筑物首层应按其外墙勒脚以上结构外围水平面积计算;二层及以上楼层应按其外墙结构外围水平面积计算。
层高在2.20m及以上者应计算全面积;层高不足2.20m者应计算1/2面积。
5.多层建筑坡屋顶内和场馆看台下,当设计加以利用时净高超过2.10m的部位应计算全面积;净高在1.20m至2.10m的部位应计算1/2面积;当设计不利用或室内净高不足1.20m时不应计算面积。
6.地下室、半地下室(车间、商店、车站、车库、仓库等),包括相应的有永久性顶盖的出入口,应按其外墙上口(不包括采光井、外墙防潮层及其保护墙)外边线所围水平面积计算。
层高在2.20m及以上者应计算全面积;层高不足2.20m者应计算1/2面积。
7.坡地的建筑物吊脚架空层、深基础架空层,设计加以利用并有围护结构的,层高在2.20m及以上的部位应计算全面积;层高不足2.20m的部位应计算1/2面积。
设计加以利用、无围护结构的建筑吊脚架空层,应按其利用部位水平面积的1/2计算;设计不利用的深基础架空层、坡地吊脚架空层、多层建筑坡屋顶内、场馆看台下的空间不应计算面积。
8.建筑物的门厅、大厅按一层计算建筑面积。
门厅大厅内设有回廊时,应按其结构底板水平面积计算。
2009《四川省建设工程工程量清单计价定额》应用指南说明一、《四川省建设工程工程量清单计价定额应用指南》(以下简称《指南》)是以《建设工程工程量清单计价规范》(GB50500—2008)(以下简称《计价规范》)及《四川省建设工程工程量清单计价定额》(以下简称《计价定额》)为依据进行编制的,适用于建设工程工程量清单综合单价的组成。
二、《指南》“可组合的定额内容”及“对应的定额编号”用于指导工程量清单项目设置和组合工程量清单项目综合单价。
三、《指南》由项目编码、项目名称、项目特征、计量单位、工程内容、可组合的定额内容及对应的定额编号组成,其项目编码、项目名称、项目特征、计量单位、工程内容均与《计价规范》一致,其可组合的定额内容及对应的定额编号,特指《计价定额》的定额项目及相应的定额编号。
四、当《计价规范》与《计价定额》的计量单位、工程量计算规则不同时,应根据《计价规范》的计量单位和工程量计算规则要求,由《计价定额》对应项目进行计算。
五、《指南》没有的项目或在可组合的定额内容和对应的定额编号栏内标注“无”的,根据《计价规范》的规定,在编制工程标底和投标报价时,由编制人自行考虑。
六、《指南》分部分项工程量清单的项目编码,一至九位按计价规范附录A的规定设置,十至十二位应根据拟建工程的工程量清单项目名称设置,同一招标工程的项目编码不得有重码。
A.1 土(石)方工程表A.1.1 土方工程(编码:010101)表A.2.1 石方工程(编码:010102)表A.1.3 土石方回填(编码:010103)A.2 桩与地基基础工程表A.2.1 混凝土桩(编码:010201)表A.2.2 其他桩(编码:010202)表A.2.3 地基与边坡处理(编码:010203)A.3 砌筑工程表A.3.1 砖基础(编码:010301)表A.3.2 砖砌体(编码:010302)表A.3.3 砖构筑物(编码:010303)表A.3.4 砌块砌体(编码:010304)表A.3.5 石砌体(编码:010305)表A.3.6 砖散水、地坪、地沟(编码:010306)A.4 混凝土及钢筋混凝土工程表A.4.1 现浇混凝土基础(编码:010401)表A.4.2 现浇混凝土柱(编码:010402)表A.4.3 现浇混凝土梁(编码:010403)表A.4.4 现浇混凝土墙(编码:010404)表A.4.5 现浇混凝土板(编码:010405)表A.4.6 现浇混凝土楼梯(编码:010406)表A.4.7 现浇混凝土其他构件(编码:010407)表A.4.8 后浇带(编码:010408)表A.4.9 预制混凝土柱(编码:010409)表A.4.10 预制混凝土梁(编码:010410)表A.4.11 预制混凝土屋架(编码:010411)表A.4.12 预制混凝土板(编码:010412)表A.4.13 预制混凝土楼梯(编码:010413)表A.4.14 其他预制构件(编码:010414)表A.4.15 混凝土构筑物(编码:010415)表A.4.16 钢筋工程(编码:010416)表A.4.17 螺栓、铁件(编码:010417)A.5 厂库房大门、特种门、木结构工程表A.5.1 厂库房大门、特种门(编码:010501)表A.5.2 木屋架(编码:010502)表A.5.3 木构件(编码:010503)A.6 金属结构工程A.6.1 钢屋架、钢网架(编码:010601)A.6.2 钢托架、钢桁架(编码:010602)A.6.3 钢柱(编码:010603)A.6.4 钢梁(编码:010604)A.6.5 压型钢板楼板、墙板(编码:010605)A.6.6 钢构件(编码:010606)表A.6.7 金属网(编码:010607)A.7 屋面及防水工程表A.7.1 瓦、型材屋面(编码:010701)表A.7.2 屋面、地面防水(编码:010702)表A.7.3 墙面防水、防潮(编码:010703)A.8 防腐、隔热、保温工程表A.8.1防腐面层(编码:010801)表A.8.2 其他防腐(编码:010802)表A.8.3 隔热、保温(编码:010803)B.1 楼地面工程表B.1.1 整体面层(编码:020101)表B.1.2 块料面层(编码:020102)表B.1.3 橡胶面层(编码:020103)表B.1.4 其他材料面层(编码:020104)表B.1.5 踢脚线(编码:020105)表B.1.6 楼梯装饰(编码:020106)表B.1.7 扶手、栏杆、栏板装饰(编码:020107)表B.1.8 台阶装饰(编码:020108)表B.1.9 零星装饰项目(编码:020109)B.2 墙、柱面工程表B.2.1 墙面抹灰(编码:020201)表B.2.2 柱面抹灰(编码:020202)表B.2.3 零星抹灰(编码:020203)表B.2.4 墙面镶贴块料(编码:020204)表B.2.5 柱面镶贴块料(编码:020205)B.2.6 零星镶贴块料(编码:020206)表B.2.7 墙饰面(编码:020207)表B.2.8 柱(梁)饰面(编码:020208)表B.2.9 隔断(编码:020209)表B.2.10 幕墙(编码:0202010)B.3 天棚工程表B.3.1 天棚抹灰(编码:020301)表B.3.2 天棚吊顶(编码:020302)表B.3.3 天棚其他装饰(编码:020303)B.4 门窗工程B.4.1 木门(编码:020401)B.4.2 金属门(编码:020402)B.4.3 金属卷闸门(编码:020403)B.4.4 其他门(编码:020404)。
四川2009建筑工程定额2009年,四川省颁布了一套新的建筑工程定额标准,旨在规范工程造价的核算与管理。
该定额标准内容详尽,准确计算了各项工程项目的材料、人力、时间等方面的要求,以确保建筑工程的质量和进度。
一、前言建筑工程的定额标准是指根据纲要设计文件及市场行情,科学合理地确定工程项目的投资、工期、技术方案和质量要求的统一标准。
四川省根据实际情况制定了该定额标准,以适应本地建筑行业的发展需求。
二、定额编制原则1. 目标导向原则:定额标准的编制应符合建筑工程的目标要求,保证工程质量和进度。
2. 经济合理原则:定额标准应综合考虑工程投资与工程质量,以达到经济合理的效果。
3. 行业标准原则:定额标准的编制应符合国家和地方的相关建筑行业标准要求。
4. 可行性原则:定额标准的编制应具备可操作性和实施性。
5. 正确性原则:定额标准的编制应准确无误,避免出现明显的错误和偏差。
三、定额内容概述四川2009建筑工程定额根据建筑工程的不同类型和规模,将各项工程项目进行了详细划分和计算。
主要包括以下内容:1. 基本材料定额:按照建筑工程所需的各种材料进行分类和定额计算,确保工程质量。
2. 人工定额:根据各项工程项目所需人力资源的不同情况,计算出人工工时和工资。
3. 机械设备定额:根据建筑工程需要使用的机械设备,确定所需数量和使用时间,并计算相关费用。
4. 临时设施定额:对工地施工过程中所需的临时设施进行定额计算,包括办公室、宿舍、厕所等。
5. 管理费用定额:根据建筑工程的规模和施工情况,计算出施工管理所需的费用。
6. 建筑工程定额指标:对建筑工程各项指标进行具体规定,如建筑面积、建筑高度等。
四、定额标准的应用四川2009建筑工程定额标准在工程管理和投资决策中具有重要作用。
在建筑工程的前期规划和设计阶段,可以根据定额标准对工程项目进行初步估算和预算,为投资方提供可靠的参考依据。
在工程施工过程中,定额标准可以作为施工单位的管理规范,保证工程的质量和进度。
四川省建设厅关于颁发《四川省建设工程工程量清单计价定额》的通知2008年11月19日川建价师协[2008]453号由省建设工程造价管理总站组织编制的2009年《四川省建设工程工程量清单计价定额》予以颁发,从2009年1月1日起执行。
本定额适用范围1、设计概算、施工图预算2、招标控制价3、竣工结算4、调解处理工程造价纠纷5、鉴定及控制工程造价的依据;6、投标人组合综合单价、衡量投标报价合理性的基础;7、编制工程投资估算指标的基础。
四川省建设厅、财政厅、物价局关于印发《四川省施工企业工程规费计取标准》的通知2008年11月27日川建发[2008]94号收费标准注:全部使用国有资金或国有资金投资为主的建设工程,编制设计概算、施工图预算、招标控制价时,费率按上限规费不得作为竞争性费用施工企业每年应向有关部门申请办理规费标准取费证书,并向建设单位出示取费证书。
2009《四川省建设工程工程量清单计价定额》《宣贯材料》◆2009清单定额与2004清单定额计价水平比较09定额编制原则1、09、04定额造价总体水平基本持平;2、根据市场现状和施工实际情况,进一步理顺构成构成工程造价各组成要素的关系,根据工程造价各组成要素的不同性质和特点,采取差异对待的方法进行管理和控制;一是理顺各定额册之间造价水平的关系,进一步平衡不同性质工程之间的造价水平;二是理顺构成工程造价各组成要素的关系,加强对工程造价组成中不可竞争的规费和安全文明施工费的控制和管理;三是理顺工程造价中人工费的人工消耗量与人工单价的关系;3、根据新材料、新技术、新工艺的使用和新规范、规程的应用确定定额项目的增减4、对04清单计价定额存在的问题进行改正。
09定额和04定额构成工程造价各要素的具体变化情况(一)人工费1、人工单价的变化(元/工日)建筑工程普工:18→35技工:25→50砼工:新增砼45装饰装修工程普工:18→35抹灰:25→50细木:35→65其他技工:30→55安装工程普技工综合:25→50人工定额消耗量总体有较大幅度下降,其中:建筑工程(除卷材防水工程)10%—70%,除特殊情况下降幅度超过60%外,主要集中在30%—50%,其中:土石方下降:20%-45%桩与地基础基础分部下降:20%,其中涉及现场搅拌的下降60%,涉及商品砼的下降75%;砌筑分部下降:18.6%-37.28%;砼及钢筋砼部分现场搅拌砼下降20.2%-58%,商品砼下降42.25%-68.5%,预制构件制安下2.35%-58%,钢筋制安下降12.65%-68.5%;木结构分部下降11%;金属结构分部下降32.83%;屋面及防水分部下降10%-60%;防腐、隔热、保温工程下降10%-18%;装饰装修工程:楼地面下降:39.06%墙柱面工程下降:36.7%天棚工程下降:42.67%门窗工程下降:27.43%油漆涂料裱糊工程下降39.54%,但其中的乳胶漆刮腻子有所增加,其他工程下降7.76%安装工程:下降30.2%-38.21%市政工程::下降18.4%-66.5%,降幅较大的主要是现浇砼、商品砼和预制砼构件项目园林绿化工程:下降36%定额人费的变化建筑工程增加25.07%装饰装修增加15.46%安装工程增加29.25%市政工程中道路工程增加7.72%,桥涵工程增加18.91%,排水工程增加7.52%,给水、燃气工程增加35.93%,路灯工程增加26.93%;园林绿化工程增加27.15%定额材料费的变化材料费总体未发生变化,其中:安装工程增加3.9%-42.76%市政工程中给水/燃气/给排水机械设备安装增加9.21%路灯工程增加20.3%定额机械费的变化机械费总体无变化,其中安装工程中的机械费有所增加,幅度为2.23%-20.24%。
2009年《四川省建设工程工程量清单计价定额》解释一、综合1.问:在执行2009清单计价定额计价时,停(窝)工人工、机械台班单位如何计算?答:(1)停(窝)工人工单价,发、承包双方应在合同中约定,如双方未在合同中约定的,按省造价总站发布的工程项目所在地的计日工单价计算.(2)停(窝)工机械停置台班单价,发、承包双方在合同中约定,如双方未在合同中约定的,按定额机械台班单价的60%计算.其计算公式为:机械停置台班单价=定额机械台班单价*60%2。
问:根据《关于明确计日工人工单价计算方法的通知》规定,2009定额所有的人工费调整政策是否均应胺该文件计算综合费?窝工计日工单价是否参照2004定额的类似做法,综合费按10%计取?答:(1)《关于明确计日工人工单价计算方法的通知》(川建价发(2011)17号)自发文之日起执行,发文之日前已颁布的人工费调整文件中的计日工单价不再计算综合费。
(2)停(窝)工人工单价按《关于明确计日工人工单价计算方法的通知》(川建价发(2011)17号)中规定的计日工人工单价计算方法计算。
3.问:根据《工程造价咨询服务收费标准》(川价发【2008】141号)规定,施工阶段全过程造价控制,收费计算基础投资额是否包含建安工程造价之外的土地费用、建设单位管理费用、勘察设计费用、监理费用、招标代理费用、代建费用等的审核工作?答:根据《工程造价咨询服务收费标准》(川价发【2008】141号)规定,施工阶段全过程造价控制不包含建安工程造价之外的土地费用、建设单位管理费用、勘察设计费用、监理费用、招标代理费用、代建费用等的审核工作。
4.问:投标人在投标报价中将定额人工费作了定额规定之外的调整,毫不相干时是否修正?如果中标,工程结算时如何处理?答:(1)在投标报价时,投标人自主确定人工费报价,但不得对定额人工费作定额规定之外的调整.(2)在评标时,对未按规定计取规费和安全文明施工费的,应按规定重新计算规费和安全文明施工费并对其投标报价进行修正,投标人不打官腔修正结果,或修正后的投标报价高于招标时公布的招标控制价,其投标应作废标处理.(3)在签订施工合同前,应按规定对中标候选人或中标人的投标报价进行详细核实并修正,对未按规定计取规费和安全文明施工费的,应按规定重新计算规费和安全文明施工费并对其投标报价进行修正。
总说明一、编制依据2009年《四川省建设工程工程量清单计价定额》(以下简称本定额),是与中华人民共和国国家标准《建设工程工程量清单计价规范》(GB50500-2008)(以下简称计价规范)相配套,依据建设部、财政部印发的《建筑安装工程费用项目组成》、《全国统一建筑工程基础定额》(GJD-101-95)、《全国统一建筑装饰装修工程消耗量定额》(GYD-901-2002)、《全国统一安装工程基础定额》(GJD 208-2006)、《全国统一市政工程预算定额》(GYD-301~308-1999)、《全国统一施工机械台班费用编制规则》、2004年《四川省建设工程工程量清单计价定额》以及现行国家产品标准、设计规范、施工质量验收规范和安全操作规程进行编制的。
二、适用范围本定额适用于四川省行政区域内的工程建设项目计价,具体为:A——建筑工程:适用于工业与民用建筑物和构筑物工程;B——装饰装修工程:适用于工业与民用建筑物和构筑物的装饰、装修工程;C——安装工程:适用于工业与民用安装工程;D——市政工程:适用于市政建设工程;E——园林绿化工程:适用于园林绿化工程;T——措施项目:适用于与A、B、C、D、E相配套的非工程实体的措施项目;U——其他项目:适用于与A、B、C、D、E相配套的其他项目;V——规费:适用于与A、B、C、D、E工程项目相配套的规费;W——税金: 适用于与A、B、C、D、E工程项目相配套的税金;X——附录1 施工机械台班费用单价:适用于与A、B、C、D、E相配套的施工机械台班费用单价;Y——附录2 混凝土及砂浆配合比:适用于与A、B、C、D、E相配套的混凝土及砂浆配合比。
凡全部使用国有资金投资或国有资金投资为主的建设工程应执行本定额。
三、定额作用本定额是编审建设工程设计概算、施工图预算、招标控制价(标底)、竣工结算、调解处理工程造价纠纷,鉴定及控制工程造价的依据;本定额是招标人组合综合单价,衡量投标报价合理性的基础;本定额是投标人组合综合单价,确定投标报价的参考;本定额是编制建设工程投资估算指标的基础。
四川2009清单计价定额【总说明】总说明一、编制依据2009年《四川省建设工程工程量清单计价定额》(以下简称本定额),是与中华人民共和国国家标准《建设工程工程量清单计价规范》(GB50500-2008)(以下简称计价规范)相配套,依据建设部、财政部印发的《建筑安装工程费用项目组成》、《全国统一建筑工程基础定额》(GJD-101-95)、《全国统一建筑装饰装修工程消耗量定额》(GYD-901-2002)、《全国统一安装工程基础定额》(GJD 208-2006)、《全国统一市政工程预算定额》(GYD-301~308-1999)、《全国统一施工机械台班费用编制规则》、2004年《四川省建设工程工程量清单计价定额》以及现行国家产品标准、设计规范、施工质量验收规范和安全操作规程进行编制的。
二、适用范围本定额适用于四川省行政区域内的工程建设项目计价,具体为:A——建筑工程:适用于工业与民用建筑物和构筑物工程;B——装饰装修工程:适用于工业与民用建筑物和构筑物的装饰、装修工程;C——安装工程:适用于工业与民用安装工程;D——市政工程:适用于市政建设工程;E——园林绿化工程:适用于园林绿化工程;T——措施项目:适用于与A、B、C、D、E相配套的非工程实体的措施项目;U——其他项目:适用于与A、B、C、D、E相配套的其他项目;V——规费:适用于与A、B、C、D、E工程项目相配套的规费;W——税金: 适用于与A、B、C、D、E工程项目相配套的税金;X——附录1 施工机械台班费用单价:适用于与A、B、C、D、E相配套的施工机械台班费用单价;Y——附录2 混凝土及砂浆配合比:适用于与A、B、C、D、E相配套的混凝土及砂浆配合比。
凡全部使用国有资金投资或国有资金投资为主的建设工程应执行本定额。
三、定额作用本定额是编审建设工程设计概算、施工图预算、招标控制价(标底)、竣工结算、调解处理工程造价纠纷,鉴定及控制工程造价的依据;本定额是招标人组合综合单价,衡量投标报价合理性的基础;本定额是投标人组合综合单价,确定投标报价的参考;本定额是编制建设工程投资估算指标的基础。
09土建定额说明一、本定额的混凝土和砂浆是按过筛净砂编制的,各地应将过筛人工费和损耗纳入材料预算价格,定额考虑了砂的膨胀率。
因质量要求现场过筛的人工费及筛砂损耗已包括在定额内,不另计算。
二、本定额的混凝土和砂浆强度等级,如设计要求与定额不同时,允许按附录换算,但定额中各种配合比的材料用量不得调整。
三、本定额的混凝土和砂浆是按中(细)砂、特细砂编制,计算时应按实际使用砂的种类分别套用相应定额项目。
四、本定额现浇混凝土构件是按现场搅拌非泵送编制的,商品混凝土以成品基价的形式表现。
若现浇混凝土构件使用商品混凝土,按工程所在地工程造价站规定,对商品混凝土价差进行单项价差调整。
五、本定额的预制大型屋面板已考虑了蒸汽池养护费用,其他预制混凝土构件必须采取养护池养护时,需报经建设单位批准后,按每立方米混凝土蒸汽养护费45元计算。
凡采用露天养护者,一律不得计算蒸汽养护费。
六、建筑材料、成品、半成品(除混凝土预制构件、金属结构构件)从现场仓库、堆放地点、加工地点至操作地点的水平运输,已综合考虑在定额内,但垂直运输机械费应按“T.措施项目”另行计算。
七、混凝土预制构件、金属结构构件制作安装定额项目,未包括吊装机械费及模板费,发生时,另按“T.措施项目”计算。
八、本定额项目中未考虑高层建筑施工增加的费用,发生时,按“T.B建筑物超高施工增加费”定额项目执行。
九、本定额在执行中如遇缺项,可按装饰、市政、安装工程定额执行。
若仍缺项,由甲乙双方编制临时性定额,报工程所在地造价站审批,并报省工程造价总站备案。
建筑面积计算规则一、建筑工程(一)计算建筑面积的范围1. 单层建筑物的建筑面积,应按其外墙勒脚以上结构外围水平面积计算;高度在2.20m及以上者应计算全面积;高度不足2.20m者应计算1/2面积。
2. 单层建筑物的建筑面积,利用坡屋顶内空间时净高超过2.10m的部位应计算全面积;净高在1.20m 至2.10m的部位应计算1/2面积;净高不足1.20m的部位不应计算面积。
3. 单层建筑物内设有局部楼层者,局部楼层的二层及以上楼层,有围护结构的应按其围护结构外围水平面积计算,无围护结构的应按其结构底板水平面积计算。
层高在2.20m及以上者应计算全面积;层高不足2.20m者应计算1/2面积。
4.多层建筑物首层应按其外墙勒脚以上结构外围水平面积计算;二层及以上楼层应按其外墙结构外围水平面积计算。
层高在2.20m及以上者应计算全面积;层高不足2.20m者应计算1/2面积。
5.多层建筑坡屋顶内和场馆看台下,当设计加以利用时净高超过2.10m的部位应计算全面积;净高在1.20m至2.10m的部位应计算1/2面积;当设计不利用或室内净高不足1.20m时不应计算面积。
6.地下室、半地下室(车间、商店、车站、车库、仓库等),包括相应的有永久性顶盖的出入口,应按其外墙上口(不包括采光井、外墙防潮层及其保护墙)外边线所围水平面积计算。
层高在2.20m及以上者应计算全面积;层高不足2.20m者应计算1/2面积。
7.坡地的建筑物吊脚架空层、深基础架空层,设计加以利用并有围护结构的,层高在2.20m及以上的部位应计算全面积;层高不足2.20m的部位应计算1/2面积。
设计加以利用、无围护结构的建筑吊脚架空层,应按其利用部位水平面积的1/2计算;设计不利用的深基础架空层、坡地吊脚架空层、多层建筑坡屋顶内、场馆看台下的空间不应计算面积。
8.建筑物的门厅、大厅按一层计算建筑面积。
门厅大厅内设有回廊时,应按其结构底板水平面积计算。
层高在2.2m及以上者应计算全面积;层高不足2.2m者应计算1/2面积。
9.建筑物间有围护结构的架空走廊,应按其围护结构外围水平面积计算。
层高在2.20m及以上者应计算全面积;层高不足2.2m者应计算1/2面积。
有永久性顶盖无围护结构的应按其结构底板水平面积的1/2计算。
10.立体书库、立体仓库、立体车库,无结构层的应按一层计算,有结构层的应按其结构层面积分别计算。
层高在2.20m及以上者应计算全面积;层高不足2.20m者应计算1/2面积。
11.有围护结构的舞台灯光控制室,应按其围护结构外围水平面积计算。
层高在2.20m及以上者应计算全面积;层高不足2.20m者应计算1/2面积。
12.建筑物外有围护结构的落地橱窗、门斗、挑廊、走廊、檐廊,应按其围护结构外围水平面积计算。
层高在2.20m及以上者应计算全面积;层高不足2.20m者应计算1/2面积。
有永久性顶盖无围护结构的应按其结构底板水平面积的1/2计算。
13.有永久性顶盖无围护结构的场馆看台应按其顶盖水平投影面积的1/2计算。
14.建筑物顶部有围护结构的楼梯间、水箱间、电梯机房等,层高在2.20m及以上者应计算全面积;层高不足2.20m者应计算1/2面积。
15.设有围护结构不垂直于水平面而超出底板外沿的建筑物,应按其底板面的外围水平面积计算。
层高在2.20m及以上者应计算全面积;层高不足2.20m者应计算1/2面积。
16.建筑物内的室内楼梯间、电梯井、观光电梯井、提物井、管道井、通风排气竖井、垃圾道、附墙烟囱应按建筑物的自然层计算。
17.雨篷结构的外边线至外墙结构外边线的宽度超过2.10m者,应按雨篷结构板的水平投影面积的1/2计算。
18.有永久性顶盖的室外楼梯,应按建筑物自然层的水平投影面积的1/2计算。
19.建筑物的阳台均应按其水平投影面积的1/2计算。
20.有永久性顶盖无围护结构的车棚、货棚、站台、加油站、收费站等,应按其顶盖水平投影面积的1/2计算。
21.高低联跨的建筑物,应以高跨结构外边线边界分别计算建筑面积;其高低跨内部连通时,其变形缝应计算在低跨面积内。
22.以幕墙作为围护结构的建筑物,应按幕墙外边线计算建筑面积。
23.建筑物外墙外侧有保温隔热层的,应按保温隔热层外边线计算建筑面积。
24.建筑物内的变形缝,应按其自然层合并在建筑物面积内计算。
(二)不计算建筑面积的范围1.建筑物通道(骑楼、过街楼的底层)。
2.建筑物内的设备管道夹层。
3.建筑物内分隔的单层房间,舞台及后台悬挂幕布、布景的天桥、挑台等。
4.屋顶水箱、花架、凉棚、露台、露天游泳池。
5.建筑物内的操作平台、上料平台、安装箱和罐体的平台。
6.勒脚、附墙柱、垛、台阶、墙面抹灰、装饰面、镶贴块料面层、装饰性幕墙、空调室外机搁板(箱)、飘窗、构件、配件、宽度在2.10m及以内的雨篷以及与建筑物内不相连通的装饰性阳台、挑廊。
7.无永久性顶盖的架空走廊、室外楼梯和用于检修、消防等的室外钢楼梯、爬楼。
8.自动扶梯、自动人行道。
9.独立烟囱、烟道、地沟、油(水)罐、气柜、水塔、贮油(水)池、贮仓、栈桥、地下人防通道、地铁隧道。
二、仿古建筑工程(一)计算建筑面积的范围1.单层建筑不论其出檐层数及高度如何,均按一层计算建筑面积;其中有台明的按上边外围水平面积计算;无台明有围护结构的按围护结构外边外围水平面积计算;围护结构外有檐廊柱、构架柱的,按柱外边线内水平面积计算;无围护结构,按其构架柱外边线内水平面积计算。
2.一般阶沿如果达到古建筑的台明(高度大于或等于500mm)者,按台明上边外围水平面积计算建筑面积;如果只是一般的无柱走廊和檐廊的,按走廊和檐廊的规定“计算一半的建筑面积”。
走廊和檐廊的规定如下:挑出墙外作为主要交通道的廊为挑廊,挑廊下底层或架空通廊下底层有阶沿作为主要交通道的廊,且阶沿高度大于400mm者称为走廊,单层建筑屋檐下有阶沿作为主要通道的且阶沿高度大于400mm的廊称为檐廊。
3.有楼层分界的两层或多层建筑,不论其出檐层数如何,按自然结构层的分层水平面积总和计算建筑面积。
其首层的建筑面积计算方法分有、无台明两种,按上述单层建筑物的建筑面积计算方法计算;二层及二层以上各层建筑面积计算方法,按上述单层无台明建筑物的建筑面积计算方法执行。
4.单层建筑或多层建筑的两自然结构楼层间局部有楼层者,按其水平投影面积计算建筑面积。
5.碉楼式建筑物的碉台内无楼层分界的按一层计算建筑面积,碉台内有楼层分界的按分层累计计算建筑面积。
单层碉台及多层碉台首层有台明的按台明外围水平面积计算建筑面积,无台明的按围护结构底面外围水平面积计算建筑面积。
多层碉台的二层及二层以上均按各层围护结构底面外围水平面积计算建筑面积。
6.不是实心的砖塔、石塔、木塔及混凝土仿古塔的建筑面积按碉楼式建筑物的建筑面积规定计算。
7.两层或多层建筑物构架柱外有围护装修或围栏的挑台部分,按构架柱外边线到挑台外围线间的水平投影面积的1/2计算建筑面积。
8.坡地建筑物、临水建筑或跨越水平建筑的首层构架柱外有围栏的挑台部分,按构架柱外边线至挑台外围线间的水平投影面积的1/2计算建筑面积。
(二)不计算建筑面积的范围1.有台明的单层或多层建筑中的柱门罩、窗罩、雨篷、挑檐、无围护的挑台、台阶等。
2.无台明建筑或多层建筑的二层及以上突出墙面或构架柱外边线以外的部分,如墀头垛、窗罩等。
3.牌楼、实心或半实心的砖、石塔;碉(楼)台的无围护平台。
4.构筑物:月台、环丘台、城台、院墙及随墙门、花架等。
A.A 土石方工程说明一、一般说明(一)土壤及岩石的分类见表A.A-1。
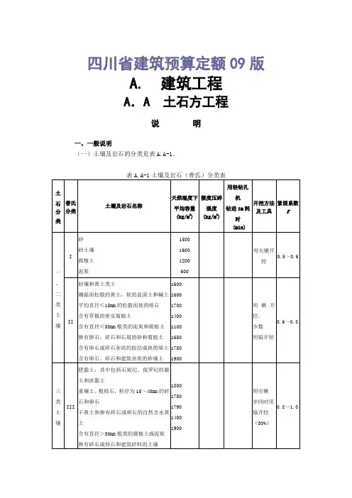
表A.A-1土壤及岩石(普氏)分类表(二)土石方体积应按挖掘前的天然密实体积计算。
如需按天然密实体积折算时,应按表A.A-2系数计算。
(三)挖土方平均厚度应按自然地面测量标高至设计地坪标高间的平均厚度确定。
基础土方、石方开挖应按基础垫层底表面标高至交付施工场地标高确定;无交付施工场地标高时,应按自然地面标高确定。
(四)“土石方回填”项目中的“夯填”适用于沟槽回填、室内回填。
(五)土石方场外运输应按本章有关项目计算。
(六)桩间挖土方工程量不扣除桩所占体积,按每根桩增加普工0.6工日计算。
(七)土石方均未包括在地下水位以下施工的排水费用。
二、土方工程(一)建筑物场地厚度≤±30cm的挖、填、运、找平,应按A.A.1中平整场地项目计算。
厚度>±30cm 的竖向布置挖土或山坡切土,应按A.A.1中挖土方项目计算,按竖向布置(超过30cm的挖、填土方,用方格网控制挖填至设计标高就叫按竖向布置挖填土方)进行挖填土方时,不得再计算平整场地的工程量。
(二)挖基础土方包括带形基础、独立基础及设备基础、人工挖孔桩等的挖方,满堂基础按挖土方项目计算。
(三)挖土方、沟、槽定额均按干湿土综合编制。
(四)沟槽、基坑深度超过6m时,按深6m定额乘以系数1.2计算;超过8m以外者,按深6m定额乘以系数1.6计算。
(五)机械挖运淤泥时,按机械挖运土方定额乘以系数1.5。
(六)有关项目的说明1.“平整场地”项目适用于建筑场地厚度≤±30cm的挖、填、运、找平。
应注意:(1)可能出现厚度≤±30cm的全部是挖方或全部是填方,需外运土方或借土回填时,在工程量清单项目中应描述弃土运距(或弃土地点)或取土运距(或取土地点),这部分的运输不包括在“平整场地”项目内。