八上语文附录十首古诗词赏析
- 格式:doc
- 大小:91.00 KB
- 文档页数:12
诗词赏析八年级(上册)第1首黄鹤楼[唐崔颢]【主旨情感:本诗描写了诗人登楼远眺的所见所想,抒发了诗人漂泊异乡的伤感与思乡之情。
】第2首使至塞上[唐王维]【主旨情感:这首诗叙事与写景相结合,以传神的笔墨刻画了壮丽、奇特、别致的塞外风光,动静结合,意境雄浑,视野开阔。
全诗表达了诗人由于被排挤产生的孤寂心情,以及在大漠雄浑的景色中得到熏陶、净化、升华后产生的慷慨悲壮之情,表现出诗人的达观。
】第3首钱塘湖春行[唐白居易]【主旨情感:这首诗处处紧扣环境和季节的特征,把西湖明媚的早春风光描绘得生机盎然。
抒发了诗人对西湖早春胜景的无比喜爱之情。
】第4首饮酒(其五)[东晋陶渊明]【主旨情感:这首诗从居住的草庐写起,反思归田后自己的生活状况,表现了诗人归隐田园后悠然自得的心境以及对自然风光的喜爱之情。
】第5首春望[唐杜甫]【诗歌背景】天宝十四年,安禄山发动叛乱,诗人在投奔唐肃宗的途中被俘,押至长安。
次年,他逃离长安,在逃离长安前一个月写下此诗。
【主旨情感:全诗围绕“望”字展开,用春城破败的感叹抒写在战乱离愁中对亲人的思念,融情于景,集中地表达了诗人忧国伤时、念家悲己的感情,充分体现了诗人诗歌“沉郁顿挫”的艺术风格。
】第6首雁门太守行[唐李贺]【主旨情感:这是一首以战争为背景和主题的抒情诗,诗人用极凝练的方式概括了这场战斗的艰苦性,高度赞扬了军官将士们艰苦卓绝的斗争精神,表达了全体军官将士誓死报国的决心。
】第7首赤壁[唐杜牧]【主旨情感:这是一首咏史怀古诗,诗人借一件古物而兴起对历史的慨叹,以“二乔”的命运暗示东吴的命运,以小见大,别出心裁,曲折地表达了自己空有抱负却生不逢时、无从施展的无奈。
】第9首浣溪沙(一曲新词酒一杯)[北宋晏殊]【主旨情感:词的上阕通过对眼前景物的咏叹,将怀旧之感、伤今之情与惜时之意交织、融合在一起。
下阕则巧借眼前景物,着重写今日的感伤。
表达了词人对年华流逝、好景不长的感伤之情。
】第8首渔家傲(天接云涛连晓雾)[宋李清照]【主旨情感:这首词通过记梦,展示了一个神奇的境界,抒发了词人内心的苦闷,也表现自己不为苦难所磨灭的追求和向往。
初中语⽂⼋年级上册全部古诗总结赏析1.野望王绩东皋薄暮望,徙倚欲何依。
树树皆秋⾊,⼭⼭唯落晖。
牧⼈驱犊返,猎马带禽归。
相顾⽆相识,长歌怀采薇。
诗歌⼤意:傍晚时分我站在东皋纵⽬远眺,徘徊不定,不知归依何⽅。
⼣阳余晖晕染下,每⼀棵树,每⼀座⼭,都呈现着浓浓的秋意。
放牧的⼈赶着⽜返回,猎⼈骑着马带着猎获的禽鸟归来。
我看到这些⼈⼜不认识,长声歌唱《诗经》中“采薇”的诗句。
1、试分析⾸联在全诗中的作⽤。
(1)第⼀句的“东皋”点明地点,“薄暮”点明时间,“望”字领起中间两联写景。
(2)第⼆句呼应尾联,表现出哀伤的情感,为全诗奠定了感情基调。
(3)写出了诗⼈内⼼的苦闷和⽭盾,想在政治上有所作为,却始终不得志的迷茫和失意情绪。
2、请从“情”与“景”关系的⾓度,赏析本诗的颔联。
融情于景。
诗中描写了漫⼭遍野,树叶枯黄,更兼残阳尽染的萧瑟衰败景象,景中寄寓了诗⼈孤独、落寞的情怀。
3、颔联和颈联运⽤了何种⼿法,描绘了怎样的景象?中间四句写薄暮中所见景物。
(举⽬四望,到处是⼀⽚秋⾊,在⼣阳的余晖中越发显得萧瑟。
在这静谧的背景之上,牧⼈驱犊回家,猎⼈满载⽽归,似乎兴致盎然。
)(可换成上⾯颔联和颈联的诗歌⼤意)牧⼈与猎马的特写,带着牧歌式的⽥园⽓氛,使整个画⾯活跃了起来。
这四句诗宛如⼀幅⼭家晚秋图,光与⾊,远景与近景,静态与动态,搭配得恰到好处。
4、尾联通过运⽤伯夷和叔齐的典故有何表达作⽤?诗⼈在现实中孤独⽆依,只好追怀古代的隐⼠,和伯夷、叔齐那样的⼈做朋友。
诗⼈借“采薇”的典故,表现诗⼈知⾳难觅、孤独⽆依的苦闷与惆怅之情。
5、诗⼈在诗中流露了怎样的感情?这⾸诗通过描写萧瑟静谧的秋景和⽆⼈相识的情景,表现了诗⼈孤独苦闷、彷徨清冷⼼情和在现实中孤独⽆依、只好追怀古⼈的落寞⼼绪。
2.黄鹤楼崔颢(hào)昔⼈已乘黄鹤去,此地空余黄鹤楼。
黄鹤⼀去不复返,⽩云千载空悠悠。
晴川历历汉阳树,芳草萋萋鹦鹉洲。
⽇暮乡关何处是,烟波江上使⼈愁。
八上语文附录古诗词赏析阅读第一篇:八上语文附录古诗词赏析阅读(一)长歌行《乐府诗集》青青园中葵,朝露待日晞。
阳春布德泽,万物生光辉。
常恐秋节至,焜黄华叶衰。
百川东到海,何时复西归?少壮不努力,老大徒伤悲。
(“华”通“花”。
)[全诗精释] 这是一首汉乐府。
园中的葵菜呵郁郁青青,晶莹的朝露在阳光的照耀下飞升。
春天的太阳把希望洒满了大地,万物都呈现出一派繁荣。
常恐那肃杀的秋天来到,树叶儿黄落百草也凋零。
百川奔腾着东流到大海,何时才能重新返回西境?少年人如果不及时努力,到老来只能是悔恨一生。
[诗中言志]借物喻理,启示人们要珍惜青春年华,发奋图强,不要等到老了再后悔。
1.写出这首诗的主旨句并说说本诗表达了作者怎样的情怀?(请指明“悟诗情”的方法)(少壮不努力,老大徒伤悲。
这首诗由眼前青春美景想到人生易逝,鼓励青年人要珍惜时光,发奋图强,不要等到老了再后悔。
)2.用生动的语言描述诗中“青青园中葵,朝露待日晞。
阳春布德泽,万物生光辉。
”的画面。
(园中的葵菜呵郁郁青青,晶莹的朝露在阳光的照耀下飞升。
春天的太阳把希望洒满了大地,万物都呈现出一派繁荣。
)3.诗歌从哪几个方面体现了时光易逝,生命短暂的道理?(①朝露遇阳光易干,②春花遇秋易落,③流水东去不归三个方面。
)(二)野望王绩东皋薄暮望,徙倚欲何依。
树树皆秋色,山山唯落晖。
牧人驱犊返,猎马带禽归。
相顾无相识,长歌怀采薇。
[全诗精释] 这是一首无言律诗。
傍晚时分诗人站在隐居的地方纵目远望,徘徊不定不知归依何方。
层层树林都染上秋天的色彩,重重山岭披覆着落日的余光。
牧人驱赶着牛群返回,猎人骑着马带着猎物回去。
我看到这些人又并不认识,只好咏一曲长歌来怀念古代采薇而食的隐士。
[诗中言志]全诗于萧瑟怡静的景色描写中流露出孤独无依、只好追怀古代隐士的心情,抒发了惆怅、孤寂的情怀。
1.展开联想与想象,请用简洁生动的语言写出颔联所展现的画面。
(层层树林都染上秋天的色彩,重重山岭披覆着落日的余光。
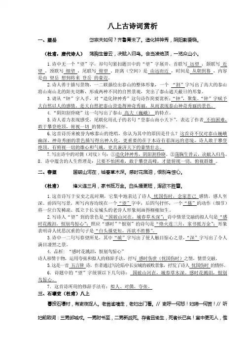
八上古诗词赏析一、望岳岱宗夫如何?齐鲁青未了。
造化钟神秀,阴阳割昏晓。
(杜甫,唐代诗人)荡胸生曾云,决眦入归鸟。
会当凌绝顶,一览众山小。
1.诗中无一个“望”字,却句句紧扣题目中的“望”字展开,首联写远望,颔联写近望,颈联写细望,尾联写俯望。
距离(空间)是由远而近,时间是从朝到暮,内容是由望岳想到将来登岳的豪迈。
2.诗人善于描写景物,一二联描绘出泰山的整体形象,一个“割”字写出了高大的泰山将山南山北的阳光切断,形成两种不同的自然景观,突出了泰山遮天蔽日的形象。
3.请从“钟”字入手,对“造化钟神秀”这句诗作简要赏析:“钟”,聚集。
“钟”字赋予大自然以人的感情,是大自然把泰山营造得神奇秀丽,从而表现泰山神奇秀丽的景色。
4.“阴阳割昏晓”这一句写出了泰山高大(巍峨)的特点。
5.诗人着力表现感受,尾联化用孔子的名句“登泰山而小天下”,表达了作者不怕困难,敢于攀登绝顶,俯视一切的情怀。
6.这首诗历来被誉为咏泰山的绝唱,你认为其中的原因是什么?这首诗不仅对泰山巍峨幽深、神奇秀丽的景色描写得出神入化,更重要的在于本诗有着深远的意境,诗人敢于攀登绝顶,有俯视一切的雄心和气魄,更具兼济天下的豪情壮志。
7.写出诗中的对偶(对仗)句:①造化钟神秀,阴阳割昏晓。
②荡胸生曾云,决眦入归鸟。
8.诗中蕴含的人生哲理是:只要不怕困难,敢于攀登高峰,才能俯视一切,俯视群雄。
二、春望国破山河在,城春草木深。
感时花溅泪,恨别鸟惊心。
(杜甫)烽火连三月,家书抵万金。
白头搔更短,浑欲不胜簪。
1.这首诗写于安史之乱时期,它集中地表达了诗人忧国伤时,念家悲己感情,感人至深。
前四句写景,所写内容均统在一个“望”字中;后四句抒怀,一个“搔”的动作(细节)将一位白发稀疏、孤立于长安城头的老诗人形象刻画得栩栩如生。
2.写诗人“望”到的景色是“国破山河在,城春草木深”;诗中情景交融的拟人句是“感时花溅泪,恨别鸟惊心”;照应“感时”“恨别”的诗句是“烽火连三月,家书抵万金”;形象表明诗人忧思沉重的句子是“白头搔更短,浑欲不胜簪”。
人教版八下语文附录古诗赏析1.赠从弟(其二)刘桢亭亭山上松,瑟瑟谷中风。
风声一何盛,松枝一何劲。
冰霜正惨凄,终岁常端正。
岂不罹凝寒?松柏本有性。
[参考译文]高山上挺拔耸立的松树,顶着山谷间瑟瑟呼啸的狂风。
风声是如此的猛烈,而松枝是如此的刚劲!任它满天冰霜惨惨凄凄,松树的腰杆终年端端正正。
难道是松树没有遭遇凝重的寒意?不,是松柏天生有着耐寒的本性!【关于作者】刘桢(?-217),字公干,存诗二十馀首。
他同孔融、陈琳、王粲、徐干、阮禹、应扬并称“建安七子”。
他在当时甚有诗名,曹丕即称其“五言诗之善者,妙绝时人”。
他性格豪迈,狂放不羁。
钟嵘说他:“仗气爱奇,动多振绝。
贞骨凌霜,高风跨俗。
”【文章品析】刘桢的赠答诗\咏物诗中,最著名的是《赠人弟》三首。
这三首诗分别用苹藻、松树、凤凰比喻坚贞高洁的性格,既是对其从弟的赞美,也是诗人的自我写照。
其中第二首最佳,写得豪迈凌厉,颇有“挺立自持”、“高风跨俗”的气概。
面对动乱的社会,遭遇坎坷的人生,刘桢更多地是表现个人愤慨不平的情感,因此他的作品中总是充盈着慷慨磊落之气。
正如他自己所说,风霜逼迫愈严,愈能体现松柏坚贞挺拔的本性。
这种精神和气骨造就了刘桢诗歌俊逸而奇丽风格。
【好句品析】1、风声一何盛,松枝一何劲。
——这两句继承了孔子的“岁寒然后知松柏之后调也”的这种思想,勉励他的弟弟要学习松柏,越是风声凄惨,那么越是要挺立风中。
2、岂不罹霜雪,松柏有本性。
——这里用“松柏有本性”,实际上是一种“比德”之说。
所谓“比德”就是用自然界的事物来比喻人的道德境界,从而进一步唤起人们的人格境界的自我提升。
中国古代的士大夫喜欢用松、竹、梅、菊来比喻人格。
在这里,刘桢以松柏为喻,勉励他的堂弟坚贞自守,不因外力压迫而改变本性,号召人们处于乱世的时候要有一种坚定的人格追求。
2.送杜少府之任蜀州王勃城阙辅三秦,风烟望五津。
与君离别意,同是宦游人。
海内存知己,天涯若比邻。
无为在岐路,儿女共沾巾。
八年级上册语文课后十首古诗赏析1.《长歌行》鉴赏青青园中葵,朝露待日晞。
阳春布德泽,万物生光辉。
常恐秋节至,焜黄华叶衰。
百川东到海,何时复西归?少壮不努力,老大徒伤悲。
题解:此诗选自汉乐府。
乐府是自秦代以来设立的朝廷音乐机构,汉武帝时得到大规模地扩建,从民间搜集了大量的诗歌小说诗歌文学作品,后人通称之为“汉乐府”。
之后,乐府也便成了一种体裁,内容丰富,题材广泛。
本诗是其中一首。
注词释义:长歌行:汉乐府曲调名。
晞:晒干。
阳春:生长茂盛。
布:散布,洒满。
德泽:恩泽。
焜黄:枯黄。
颜色衰老的样子。
华:同“花”。
衰:为了押韵,这里可以按古音读作cuī。
徒:白白地。
古诗今译:园中有碧绿的葵菜,晶莹的朝露在阳光下晒干。
春天把幸福的希望洒满了大地,所有生物都呈现出一派繁荣生机。
只担心瑟瑟的秋天来到,树叶儿枯黄而漂落百草凋零衰亡。
千万条大河奔腾著东流入大海,什么时候才能重西流?少年时不努力,到老来只能是空空悔恨了。
名句赏析:“少壮不努力,老大徒伤悲。
”本诗借物言理,以园中青青的葵菜作比喻。
其实在整个春天的阳光雨露之下,万物都在争相努力地生长。
因为它们都怕秋天很快地到来,深知秋风的厉害。
大自然的生命节奏如此,人生又何尝不是这样?一个人少年时如果不趁著大好时光努力学习奋斗,让青春白白地浪费,等到年老之时后悔也来不及了。
这首诗由眼前青春美景想到人生易逝,鼓励青年人要珍惜时光,努力向上,牢记“一寸光阴一寸金,寸金难买寸光阴”的警训,催人奋进.2.野望(王绩)东皋薄暮望,徒(xi三声)倚欲何依。
树树皆秋色,山山唯落晖。
牧人驱犊返,猎马带禽归。
相顾无相识,长歌怀采薇。
译文:在黄昏的时候,我伫立在东皋村头怅望,彷徨徘徊心中没有主张。
每一棵树都凋谢枯黄,每一座山峰都涂上落日的余晖。
放牛的儿童骑着小牛回家,猎人骑着骏马带回猎物。
我看到这些人又并不相识,心情郁闷于是长声歌唱《诗经》中“采薇采薇”的诗句。
注释:1.东皋:山西省河津县的东皋村,诗人隐居的地方。
8年级上册所有古诗词八年级上册的古诗词有不少呢,下面为你一一列出并进行解析赏析。
东皋薄暮望,徙倚欲何依。
树树皆秋色,山山唯落晖。
牧人驱犊返,猎马带禽归。
相顾无相识,长歌怀采薇。
解析/赏析:这首诗描绘了一幅傍晚时分的秋景图。
诗人在傍晚站在东皋这个地方远望,心里感觉很茫然,不知道该依靠什么,这就把那种孤独寂寞的情绪一下就带出来了。
你看那树啊,都染上了秋天的颜色,山山都笼罩在落日的余晖里,多有画面感啊,就像一幅油画一样。
再看那些牧人驱赶着牛犊返回,猎人带着猎物回家,人家都有自己的事儿,都有伙伴,可诗人呢,看看四周,没有一个认识的人,只能放声高歌,怀念古代采薇而食的隐士了。
这里的“采薇”用了伯夷、叔齐的典故,表达诗人对那种宁静隐居生活的向往,也进一步体现出他在现实中的孤独。
昔人已乘黄鹤去,此地空余黄鹤楼。
黄鹤一去不复返,白云千载空悠悠。
晴川历历汉阳树,芳草萋萋鹦鹉洲。
日暮乡关何处是?烟波江上使人愁。
解析/赏析:这诗一开篇就很神奇,说以前有仙人骑着黄鹤飞走了,现在就只剩下黄鹤楼在这儿了。
黄鹤一飞走就再也不回来了,只剩下白云在天上飘了千百年,这几句就有一种很空灵、很悠远的感觉,充满了神秘色彩。
然后镜头一转,晴天的时候,能清楚地看到汉阳的树,鹦鹉洲上的芳草长得很茂盛。
到最后呢,太阳落山了,诗人就发愁了,我的故乡在哪里呢?江上的烟波浩渺,就像他的愁绪一样,弥漫开来。
这诗把神话传说和眼前的景色结合起来,从虚到实,最后归结到思乡的愁情上,写得那叫一个妙啊。
单车欲问边,属国过居延。
征蓬出汉塞,归雁入胡天。
大漠孤烟直,长河落日圆。
萧关逢候骑,都护在燕然。
解析/赏析:王维这诗啊,是他出使边疆途中写的。
他一个人单车前往边塞,就像那蓬草一样飘出了汉家的边塞,又像归雁一样进入胡地的天空,这“征蓬”和“归雁”的比喻,就把他那种漂泊的感觉写出来了。
不过这诗最出名的还是“大漠孤烟直,长河落日圆”这两句。
你想啊,在那广阔无垠的沙漠里,一道孤烟直直地升上天空,黄河边上,落日又大又圆,这画面多壮观啊。
八年级必背古诗词赏析八年级学生在语文学习中,古诗词的背诵与赏析是不可或缺的一部分。
古诗词不仅能够丰富我们的语言素养,还能让我们领略到中华文化的博大精深。
以下是一些八年级必背的古诗词及其赏析:1. 《静夜思》 - 李白床前明月光,疑是地上霜。
举头望明月,低头思故乡。
赏析:这首诗以明月为引,表达了诗人对故乡的深切思念。
简洁的语言,深邃的情感,让人感受到诗人内心的孤独与哀愁。
2. 《望岳》 - 杜甫岱宗夫如何?齐鲁青未了。
造化钟神秀,阴阳割昏晓。
荡胸生层云,决眦入归鸟。
会当凌绝顶,一览众山小。
赏析:杜甫在这首诗中表达了对泰山的赞美和对自然景观的敬畏。
诗中的“会当凌绝顶,一览众山小”更是表达了诗人的壮志与胸怀。
3. 《泊船瓜洲》 - 王安石京口瓜洲一水间,钟山只隔数重山。
春风又绿江南岸,明月何时照我还?赏析:王安石在这首诗中描绘了江南春景,同时表达了对故乡的思念。
诗中的“春风又绿江南岸”形象地描绘了春天的生机勃勃。
4. 《春望》 - 杜甫国破山河在,城春草木深。
感时花溅泪,恨别鸟惊心。
烽火连三月,家书抵万金。
白头搔更短,浑欲不胜簪。
赏析:这首诗反映了战乱给国家和人民带来的深重灾难。
诗人通过对自然景物的描绘,抒发了对时局的忧虑和对家人的思念。
5. 《赤壁》 - 苏轼折戟沉沙铁未销,自将磨洗认前朝。
东风不与周郎便,铜雀春深锁二乔。
赏析:苏轼在这首诗中回顾了赤壁之战的历史,通过对战争遗迹的描写,表达了对历史兴衰的感慨。
6. 《水调歌头·明月几时有》 - 苏轼明月几时有?把酒问青天。
不知天上宫阙,今夕是何年。
我欲乘风归去,又恐琼楼玉宇,高处不胜寒。
起舞弄清影,何似在人间?赏析:苏轼在这首词中表达了对明月的向往和对人间生活的留恋。
词中的“起舞弄清影”形象地描绘了诗人在月光下起舞的情景,充满了诗意。
7. 《江城子·乙卯正月二十日夜记梦》 - 苏轼十年生死两茫茫,不思量,自难忘。
千里孤坟,无处话凄凉。
八上语文课外十首古诗鉴赏长歌行(汉乐府)青青园中葵,朝露待日晞。
阳春布德泽,万物生光辉。
常恐秋节至,焜黄华叶衰。
百川东到海,何时复西归。
少壮不努力,老大徒伤悲。
1作者借百川归海、一去不回来比喻韶光之匆匆易逝,感慨“少壮不努力,老大徒伤悲”,劝勉世人要珍惜光阴,有所作。
(惜时劝学)。
2写法有何特点?--------以景寄情,由情入理。
3诗中劝勉人们珍惜青春,应及时努力的诗句:少壮不努力,老大徒伤悲。
4通过描写鲜明的色彩来表现春季无限生机和旺盛活力:青青园中葵,朝露待日。
5诗中借题发挥,描写阳光普照,万物欣欣向荣的诗句:阳春布德泽,万物生光辉。
6 通过写季节的变化,隐喻人们要珍惜大好春光的诗句:常恐秋节至,黄华叶衰。
7 通过蕴意深远,水到渠成,极具感染力和劝勉之意:少壮不努力,老大徒伤悲。
野望王绩东皋薄暮望,徙倚欲何依。
树树皆秋色,山山唯落晖。
牧人驱犊返,猎马带禽归。
相顾无相识,长歌怀采薇。
1、“东皋薄暮望,”点明时间、地点、事件。
2、“徙倚”是徘徊的意思。
“欲何依”,表现了孤独抑郁的心情。
3、“树树皆秋色,山山唯落晖。
”描绘了一幅怎样的画面?举目四望,树林和山峦一片秋色,在夕阳的余晖中越发显得萧瑟。
整个画面萧瑟恬静。
4、本诗写景有特色?颔联写的是秋野静景,颈联写的是秋野动景,以动衬静,意境更显静谧。
5、“相顾无相识,长歌怀采薇。
”抒发作者孤独抑郁的心情和避世退隐的愿望。
6.通过描写傍晚景色,表现诗人彷徨寂寞之情的诗句:东皋薄暮望,徒倚欲何依。
7.诗中通过对季节的描写,表现山景萧瑟、寂寞的诗句:树树皆秋色,山山唯落晖。
8.诗中交代牧人、猎者遂愿而归,收获颇丰的诗句:牧人驱犊返,猎马带禽归。
9.透露出诗人闲情野趣中隐含彷徨无依的莫名苦闷之情:相顾无相识,长歌怀采薇。
10.诗中化用曹操《短歌行》中“月明星稀,乌鹊南飞。
绕树三匝,何枝可依”的诗句,来表现诗人百无聊赖的彷徨之情的诗句:东皋薄暮望,徒倚欲何依。
八年级上册册附录诗歌鉴赏长歌行主题:这首诗由眼前青春美景想到人生易逝,鼓励青年人要珍惜时光,及时努力,奋发有为。
野望王绩1、“树树皆秋色,山山唯落晖。
”给我们描绘了一幅怎样的画面。
举目四望,树林和山峦一片秋色,在夕阳的余晖中越发显得萧瑟。
整个画面萧瑟恬静。
1、请从“景”与“情”关系的角度,赏析本诗的颔联“树树皆秋色,山山唯落晖。
”。
诗歌颔联妙在融情于景。
(1分)诗中描写了漫山遍野,树叶枯黄,更兼残阳尽染的萧瑟衰败景象,(1分)景中寄寓了诗人孤独、落寞的情怀。
3、诗的最后两句表达了作者怎样的思想感情?抒发了作者孤独抑郁的心情和避世退隐的愿望。
早寒江上有怀1、这首诗是怎样写出“早寒”特点的?写树木落叶,北雁南飞,表现出最具有代表性的秋季景象,又以“北风”呼啸来渲染,自然使人觉得寒冷,这就点出了“早寒”的特点(渲染悲凉气氛)。
2、请赏析这首诗的颈联。
颈联运用了虚实结合的手法抒发了思乡之情。
“乡泪客中尽”,实写自己的思乡之情;“归帆天际看”作者想象家人遥望天际的归舟,盼望自己的回家,一实一虚,从而使思乡的感情抒发得更为强烈了。
3、简析“乡泪客中尽”一句中,“尽”字的意蕴。
尽:用完,没有;(1分)思念家乡的泪水已经在客乡流完(1分);一个“尽”字道出了作者离家之远,飘零之久。
(1分)4、这首诗表达了作者怎样的情感?表达了诗人思念家乡、思念亲人和欲归不得的抑郁之情。
望洞庭湖赠张丞相1、诗中“太清”的意思是。
天空2、诗中借用典故,巧妙设喻,道出全诗主旨的诗句是坐观垂钓者,徒有羡鱼情。
3、全诗最后借用的典故在现代汉语中成了一成语,它是临渊羡鱼,现在的意思是_ 比喻只有愿望不做实际的工作,就达不到目的。
4、请简要谈谈你对颔联的理解。
颔联从视觉,听觉的角度描绘了洞庭湖雄浑壮阔的景象,极富艺术感染力,尤其“蒸”字显示出了洞庭湖丰富的积蓄;“撼”字衬托出洞庭湖的澎湃激荡,气魄宏大。
5、这首干谒诗(“乞仕诗”)借景抒情,表达了渴望出仕和希望得到对方援引的愿望。
课外古诗词十首1、《长歌行》汉乐府此诗选自汉乐府。
乐府是自秦代以来设立的朝廷音乐机关,汉武帝时得到大规模的扩建,从民间搜集了大量的诗歌作品,内容丰富,题材广泛。
本诗是其中的一首。
长歌行是指“长声歌咏”为曲调的自由式歌行体。
这首诗选自《乐府诗集》卷三十,属相和歌辞中的平调曲。
《乐府解题》说这首古辞“言芳华不久,当努力为乐,无至老大乃伤悲也。
”把“努力”理解为“努力为乐”,显然是一种曲解。
汉代的五言古诗,许多是慨叹年命短促、鼓吹及时行乐的。
这首诗从整体构思看,主要意思是说时节变换得很快,光阴一去不返,因而劝人要珍惜青年时代,发奋努力,使自己有所作为。
其情感基调是积极向上的。
2、《野望》王绩全诗于萧瑟怡静的景色描写中流露出孤独抑郁的心情,抒发了惆怅、孤寂的情怀。
“东皋薄暮望,徙倚欲何依。
”皋是水边地。
东皋,指他家乡绛州龙门的一个地方。
他归隐后常游北山、东皋,自号“东皋子”。
“徙倚”是徘徊的意思。
“欲何依”,化用曹操《短歌行》中“月明星稀,乌鹊南飞,绕树三匝,何枝可依”的意思,表现了百无聊赖的彷徨心情。
下面四句写薄暮中所见景物:“树树皆秋色,山山唯落晖。
牧人驱犊返,猎马带禽归。
”举目四望,到处是一片秋色,在夕阳的余晖中越发显得萧瑟。
在这静谧的背景之上,牧人与猎马的特写,带着牧歌式的田园气氛,使整个画面活动了起来。
这四句诗宛如一幅山家秋晚图,光与色,远景与近景,静态与动态,搭配得恰到好处。
然而,王绩还不能像陶渊明那样从田园中找到慰藉,所以最后说:“相顾无相识,长歌怀采薇。
”说自己在现实中孤独无依,只好追怀古代的隐士,和伯夷、叔齐那样的人交朋友了。
读熟了唐诗的人,也许并不觉得这首诗有什么特别的好处。
可是,如果沿着诗歌史的顺序,从南朝的宋、齐、梁、陈一路读下来,忽然读到这首《野望》,便会为它的朴素而叫好。
南朝诗风大多华靡艳丽,好像浑身裹着绸缎的珠光宝气的贵妇。
从贵妇堆里走出来,忽然遇见一位荆钗布裙的村姑,她那不施脂粉的朴素美就会产生特别的魅力。
八年级上册课外十首诗词赏析《长歌行》《乐府诗集》青青园中葵,朝露待日晞。
阳春布德泽,万物生光辉。
常恐秋节至,焜黄华叶衰。
百川东到海,何时复西归?少壮不努力,老大徒伤悲。
1.本诗从园中葵起调,这在写法上被称作“”2.这首诗以景寄情,由情入理,将人生哲理,寄寓于、、等鲜明景象中。
3.富有哲理的主旨句,表明《野望》王绩东皋薄暮望,徙倚欲何依。
树树皆秋色,山山唯落晖。
牧人驱犊返,猎马带禽归。
相顾无相识,长歌怀采薇。
1.诗中描绘秋意颇浓的山野景色的语句。
2.全诗于的景色描写中流露出的心情。
《早寒江上有怀》孟浩然木落雁南度,北风江上寒。
我家襄水曲,遥隔楚云端。
乡泪客中尽,孤帆天际看。
迷津欲有问,平海夕漫漫。
1.与题目中“早寒”相照应的景物描写的诗句2.诗中正面抒发作者思乡的语句,一个“”字将诗人的思乡之情作了尽情的抒发。
3.诗中与“孤帆远影碧空尽,唯见长江天际流”有异曲同工之妙的句子《望洞庭湖赠张丞相》孟浩然八月湖水平,涵虚混太清。
气蒸云梦泽,波撼岳阳城。
欲济无舟楫,端居耻圣明。
坐观垂钓者,徒有羡鱼情。
1.诗人借有感,婉转地向张九龄表白自己的心愿。
前四句描绘洞庭湖的景象,后四句抒写的心情。
2.“欲济无舟楫”比喻3.“坐观垂钓者,徒有羡鱼情”的言外之意4.“气蒸云梦泽,波撼岳阳城”描绘了怎样的景象?用自己的语言描绘一下。
最能体现洞庭湖壮观景象的两字是、。
《黄鹤楼》崔颢昔人已乘黄鹤去,此地空余黄鹤楼。
黄鹤一去不复返,白云千载空悠悠。
晴川历历汉阳树,芳草萋萋鹦鹉洲。
日暮乡关何处是?烟波江上使人愁。
1.前四句抒写、的感慨,后四句描绘,烘托之情。
2.崔颢的《黄鹤楼》中,抒发岁月不再、世事茫茫的无限感慨的句子是,。
中描写诗人在楼上眺望山川、草木景象的句子是,。
《黄鹤楼》中表达归思难禁的愁绪的句子是,。
《送友人》李白青山横北郭,白水绕东城。
此地一为别,孤蓬万里征。
浮云游子意,落日故人情。
挥手自兹去,萧萧班马鸣。
1.前两联记和。
语文 八年级上册课后附录古诗理解1、长歌行 汉乐府[译文]赏析:主要意思是说时节变换得很快,光阴一去不返,因而劝人要珍惜青年时代,发奋努力,使自己有所作为。
其情感基调是积极向上的。
人生又何尝不是这样?一个人如果不趁着大好时光而努力奋斗,让青春白白地浪费,等到年老时后悔也来不及了。
这首诗由眼前青春美景想到人生易逝,鼓励青年人要珍惜时光,出言警策,催人奋起。
2、野望 王绩[译文]一座山峰都涂上落日的余晖。
放牛的儿童这首诗在艺术上以质朴自然见长。
全诗写的是秋色中的山野,在闲适的情趣中,也透露出诗人彷徨无依的莫名苦闷。
3、早寒江上有怀 孟浩然[译文]《早寒江上有怀》是唐代诗人孟浩然所作的一首怀乡思归的抒情诗。
此诗以兴开首,借鸿雁南飞,引起客居思归之情;中间写望见孤帆远去,想到自己无法偕同的怅惘;最后写欲归不得的郁积之情3、望洞庭湖赠张丞相孟浩然涵虚混太清。
波撼岳阳城。
端居耻圣明。
徒有羡鱼情。
[译文]八月的湖水涨满《望洞庭湖赠张丞相》是唐代诗人孟浩然的作品。
此诗是一首投赠之作,通过面临烟波浩淼的洞庭欲渡无舟的感叹以及临渊而羡鱼的情怀而曲折地表达了诗人希望张九龄予以援引之意。
诗中对于本来是藉以表意的洞庭湖,进行了泼墨山水般的大笔渲绘,呈现出八百里洞庭的阔大境象与壮伟景观,取得撼人心魄的艺术效果,使此诗实际上已成为山水杰作。
全诗以望洞庭湖起兴,由“欲济无舟楫”过度,婉转地表达了想做官无人引荐的苦衷,和不能在天下太平盛世出仕为官、为民谋利而深感惭愧的心情。
5、黄鹤楼崔颢[译文]这地方只留下空荡的黄鹤楼。
唯有悠悠白云徒然千载依旧。
汉阳晴川阁的碧树历历在目,鹦鹉洲的芳草长得密密稠稠,时至黄昏不知何处是我家乡?面对烟波渺渺大江令人发愁!【赏析】1、诗中诗句降到“晴川历历汉阳树,芳草萋萋鹦鹉洲。
”写的虽然是繁茂、欣欣向荣的景象,但是诗人是用的是反衬手法,传达出使人深刻的漂泊感和对归宿的向往。
2、诗中出现两次“空”,体现了诗人形单影只、怅然若失的孤单心情。
八年级上册语文古诗词赏析
1.《登高》
作者:杜甫
风急天高猿啸哀,渚清沙白鸟飞回。
无边落木萧萧下,不尽长江滚滚来。
万里悲秋常作客,百年多病独登台。
艰难苦恨繁霜鬓,潦倒新停浊酒杯。
赏析:这首诗是唐代著名诗人杜甫所作,以“登高”为主题,描绘了秋天的景色和诗人内心的感受。
诗中通过描写风声、猿啸、鸟飞等自然景象,表现出秋天的凄凉和孤寂;而“万里悲秋常作客,百年多病独登台”则表现了诗人对流离失所、孤独无依的生活状态的感慨和无奈。
整首诗语言简练、意境深远,是中国古典诗歌中的佳作之一。
2.《赋得古原草送别》
作者:白居易
离离原上草,一岁一枯荣。
野火烧不尽,春风吹又生。
远芳侵古道,晴翠接荒城。
又送王孙去,萋萋满别情。
赏析:这首诗是唐代著名诗人白居易所作,以“赋得古原草送别”为题,表达了诗人对离别之情的感慨和思考。
诗中通过描写草原上的草木生长和枯萎的自然规律,暗示人生的无常和离别的必然性;而“又送王孙去,萋萋满别情”则表现了诗人对亲友离别的悲伤和不舍之情。
整首诗语言优美、意境深邃,是中国古典诗歌中的经典之作。
3.《登鹳雀楼》
作者:王之涣
白日依山尽,黄河入海流。
欲穷千里目,更上一层楼。
赏析:这首诗是唐代著名诗人王之涣所作,以“登鹳雀楼”为题,描绘了登高远望的景象和诗人内心的豪情壮志。
诗中通过描写夕阳余晖、黄河奔流等壮丽景象,表现出大自然的雄伟壮观;而“欲穷千里目,更上一层楼”则表现了诗人追求卓越、超越自我的精神境界。
整首诗语言简洁、意境高远,是中国古典诗歌中的名篇之一。
八上10首课外古诗词赏析1、长歌行汉乐府一、理解意思:青青园中葵,朝露待日晞。
(早晨,园中有碧绿的葵菜,晶莹的朝露等待在阳光下晒干。
)阳春布德泽,万物生光辉。
(春天的太阳散布恩惠,所有生物都呈现出一派繁荣生机。
)常恐秋节至,焜黄华叶衰。
(常常担心萧瑟的秋天来到,花和叶都变黄衰败。
)百川东到海,何时复西归?(千万条大河奔腾着向东流入大海,什么时候才能再向西流回来?)少壮不努力,老大徒伤悲,(青年时代不发奋努力,到老只能悲伤叹息悔恨了。
)二、表达的思想感情:本诗以朝露日晞、花叶秋落、流水东去不归等意象,表现了诗人对时光易逝、生命短暂的感叹,鼓励人们珍惜时光,奋发有为。
三、思考题:1、如何理解“百川东到海,何时复西归”这句话?诗句的意思是……,这里以江河东流入海不复西归来比喻光阴一去不复返,劝勉人们珍惜时光、奋发有为。
2、这首诗在说理方面有什么特点?用联想和一连串的比喻使抽象的道理形象化、浅显化。
3、炼字:说说“常恐秋节至”中的“恐”的表达作用。
恐:意思是担心、害怕,写出了对时间流逝之快而人又无能为力的感慨,含蓄地表达了对人们的劝勉之意。
2、野望王绩(唐朝诗人)一、理解意思:东皋薄暮望,徙倚欲何依。
(傍晚时分站在东皋纵目远眺,徘徊不定不知归依何处。
)树树皆秋色,山山唯落晖。
(层层树林已染上了秋天的色彩,起伏的山脉重峦叠嶂,披上了落日的余晖。
)牧人驱犊返,猎人带禽归。
(牧人驱赶着牛群回家,猎人满载着猎物而回。
)相顾无相识,长歌怀采薇。
(我看到这些人又并不相识,心情郁闷,于是长声歌唱《诗经》中“采薇采薇”的诗句。
)二、表达的思想感情:表现了诗人抑郁、孤独、惆怅的心情。
三、思考题:1、展现“树树皆秋色,山山唯落晖”的画面。
2、展现“牧人驱犊返,猎人带禽归”的画面。
3、“相顾无相识,长歌怀采薇”一句引用了怎样的典故?表达了诗人怎样的情感?典故:相传周武王灭商后,伯夷、叔齐不愿作周的臣子,在首阳山上采薇而食,最后饿死。
语文八年级上册课外古诗词十首的理解与赏析课外古诗词十首的理解与赏析【1】长歌行1.从写法上看,这首诗有什么特点?告诉人们什么道理?这首诗借物言理,首先以园中的葵菜作比喻。
“青青”喻其生长茂盛。
把园中葵变黄了到叶衰比喻人生短暂。
由眼前青春美景想到人生易老,警示人们:光阴易逝,人生短暂,青年人要珍惜时光,努力学习,不要等到老了再伤心后悔。
2.体会“老大徒伤悲”中“徒”的妙处。
“徒”字是“空”“白白”的意思。
意味深长:一是说老大无成,人生等于虚度了。
二是说老年时才醒悟将于事无补,徒叹奈何,意在强调必须及时努力。
3.本诗劝勉珍惜青春,积极进取,不要老来空自悲叹。
苏轼却在他的《浣溪沙》中用“谁道人生无再少?门前流水尚能西!休将白发唱黄鸡。
”联想人生也可以老当益壮,你赞同哪一种观点,请举例说明。
两种观点都有道理,选择一种讲明理由,并举例证明。
“少壮不努力,老大徒伤悲”的观点,可结合“少壮时期是人生精力最旺盛的时期,应抓紧时间努力奋进”来谈,正如孟郊说:“青春须早为,岂能长少年”,可举历史上少年成才的事例如“年少万兜鍪”的孙权等。
而“老当益壮”的观点就从“人老心不老”、“活到老,学到老”的角度谈,可举“烈士暮年,壮心不已”的曹操等为例。
、4.如何理解“百川东到海,何时复西归”一句。
运用比喻,以“江河东流入海,不复西归”为喻,生动形象地说明光阴一去不复返。
5.请再写出一句劝勉人们珍惜时光的名句。
子在川上曰:逝者如斯夫,不舍昼夜。
【2】野望1.本诗的作者是唐代著名的诗人王绩。
2.发挥你的想象,用生动的语言再现“树树皆秋色,山山唯落晖”的景象。
每一棵树都顶着一抹金黄的秋色,起伏的山脉重峦叠嶂,披上了落日的余晖。
树叶黄了,落到地上,山后的太阳余晖落在山上。
举目四望,树林和山峦一片秋色,在夕阳的余晖中越发显得萧瑟。
3.本诗寓情于景,于萧瑟恬静的景色描写中流露出孤独抑郁的心情。
4.本诗描绘出了一幅怎样的图景?这首诗描绘了一幅山野秋晚图,画面以诗人登高远望为中心,看到是落日的余辉中树叶凋零、山山错落、牧人驱犊猎马带禽返家的一派萧瑟景象,这一景象和诗句“相顾无相识”“徙倚欲何依”结合起来表达了作者落寞欲隐的心情。
人教版八下语文附录古诗赏析1.赠从弟(其二)刘桢亭亭山上松,瑟瑟谷中风。
风声一何盛,松枝一何劲。
冰霜正惨凄,终岁常端正。
岂不罹凝寒?松柏本有性。
[参考译文]高山上挺拔耸立的松树,顶着山谷间瑟瑟呼啸的狂风。
风声是如此的猛烈,而松枝是如此的刚劲!任它满天冰霜惨惨凄凄,松树的腰杆终年端端正正。
难道是松树没有遭遇凝重的寒意?不,是松柏天生有着耐寒的本性!【关于作者】刘桢(?-217),字公干,存诗二十馀首。
他同孔融、陈琳、王粲、徐干、阮禹、应扬并称“建安七子”。
他在当时甚有诗名,曹丕即称其“五言诗之善者,妙绝时人”。
他性格豪迈,狂放不羁。
钟嵘说他:“仗气爱奇,动多振绝。
贞骨凌霜,高风跨俗。
”【文章品析】刘桢的赠答诗\咏物诗中,最著名的是《赠人弟》三首。
这三首诗分别用苹藻、松树、凤凰比喻坚贞高洁的性格,既是对其从弟的赞美,也是诗人的自我写照。
其中第二首最佳,写得豪迈凌厉,颇有“挺立自持”、“高风跨俗”的气概。
面对动乱的社会,遭遇坎坷的人生,刘桢更多地是表现个人愤慨不平的情感,因此他的作品中总是充盈着慷慨磊落之气。
正如他自己所说,风霜逼迫愈严,愈能体现松柏坚贞挺拔的本性。
这种精神和气骨造就了刘桢诗歌俊逸而奇丽风格。
【好句品析】1、风声一何盛,松枝一何劲。
——这两句继承了孔子的“岁寒然后知松柏之后调也”的这种思想,勉励他的弟弟要学习松柏,越是风声凄惨,那么越是要挺立风中。
2、岂不罹霜雪,松柏有本性。
——这里用“松柏有本性”,实际上是一种“比德”之说。
所谓“比德”就是用自然界的事物来比喻人的道德境界,从而进一步唤起人们的人格境界的自我提升。
中国古代的士大夫喜欢用松、竹、梅、菊来比喻人格。
在这里,刘桢以松柏为喻,勉励他的堂弟坚贞自守,不因外力压迫而改变本性,号召人们处于乱世的时候要有一种坚定的人格追求。
2.送杜少府之任蜀州王勃城阙辅三秦,风烟望五津。
与君离别意,同是宦游人。
海内存知己,天涯若比邻。
无为在岐路,儿女共沾巾。
[参考译文]古代三秦之地,拱护长安城垣宫阙。
透过迷漫的风烟似乎能望见巴蜀的五大渡口。
我之所以有依依惜别的情意,因为你我都是远离故乡,出外做官之人。
四海之内只要有了知己,不管远隔在天涯海角,都像在一起。
不要在分手时徘徊忧伤,像多情的儿女一样,任泪水打湿衣裳。
离愁别绪,是古代诗歌中常见的一种主题。
古代交通不便,一旦分离,再会难期,就连通信也不是一件容易的事。
所以在这些送别或留别的诗里,难免染上凄凉、伤感的色彩。
江淹《别赋》所谓“黯然销魂者,唯别而已矣”,在古代确乎是这样的。
但也不可一概而论,古人写的别诗,也有明朗乐观之作。
初唐诗人王勃的名作《送杜少府之任蜀州》,就是这样的一首好诗。
王勃,字子安,绛州龙门人。
14岁时应举及第,当了一名朝散郎,沛王召为修撰,但不久就被唐高宗贬黜了。
于是王勃便漫游蜀中,一度任虢州参军,又犯了死罪,幸而遇赦,但官职还是丢掉了。
他父亲受他牵累,贬为交趾令。
他渡海省亲,不幸溺水而死。
年仅25岁。
《送杜少府之任蜀州》是他在长安的时候写的。
“少府”,是唐代对县尉的通称。
这位姓杜的少府将到四川去上任,王勃在长安相送,临别时赠给他这首诗。
“城阙辅三秦,风烟望五津。
”开头两句分别点出送别的地点和行人的去向。
“城阙”,指京城长安,阙是宫门两边的望楼。
“三秦”,泛指长安附近。
项羽破秦后,把秦国原来的地盘分为雍、塞、翟三国,封秦朝的三个降将为王,称为“三秦”。
“城阙辅三秦”,是说京城长安周围有三秦夹辅着。
“五津”,是杜少府要去的地方。
四川的岷江从灌县到犍为这一段有白华津、万里津等五个渡口,称“五津”。
长安是诗人和杜少府分手的地方,城郭宫阙,气象雄伟,历历在目。
杜少府离开这里,自然是恋恋不舍。
而将去的蜀州呢?千里迢迢,风烟渺渺,极目望去不免产生几分惆怅。
这两句通过一近一远两处景物的对照,衬托出行者、送行者双方依依惜别的感情。
这位姓杜的朋友在京城得到县尉这样一个小官,长途跋涉到蜀州去上任,恐怕是一个很不得志的知识分子。
王勃自己游宦在外,也不怎么得意。
当他们走出都城,远望五津的时候,彼此的感情很自然地会沟通在一起。
“与君离别意,同是宦游人”,这两句诗把两人之间感情的共鸣写了出来。
这两句的大意是:我和你都是离乡远游以求仕宦的人,你去蜀州,我留长安,去和留虽有不同,但此刻的惜别之意却是一样的啊!这两句表现的感情很真挚,态度很诚恳,一种体贴关注的语气,从字里行间自然而然地流露出来,是很动人的。
五六句忽然将笔锋一转,转而去宽慰那即将远行的友人:“海内存知己,天涯若比邻。
”意思是说:我们分手之后,虽然天各一方,但是不必悲伤。
海内有知心的朋友,即使远隔天涯,也像是近邻一样。
最后两句就此再推进一层说:“无为在岐路,儿女共沾巾。
”意思是,不要在分手的岐路上因离别而悲伤,就像那些青年男女一样地别泪沾巾。
以上四句是从曹植的《赠白马王彪》脱化出来的。
曹植在和他的弟弟曹彪分离时写道:“丈夫志四海,万里犹比邻。
”又说:“忧思成疾,无乃儿女仁!”但王勃的诗更凝练、更鲜明。
《送杜少府之任蜀州》是长期以来脍炙人口的诗篇,特别是“海内存知己,天涯若比邻”两句,至今还常被人们引用。
这首诗写得乐观开朗,没有一般赠别诗常有的那种哀伤和悱恻。
我想,这正是它受人喜爱的一个重要原因。
它的情调和唐朝前期经济文化走向繁荣、封建社会上升发展的时代精神是一致的。
朴素无华是这首诗的艺术特色,也正是它的好处。
从齐梁到初唐,浮华艳丽的诗风一直占据着诗坛的统治地位。
王勃和杨炯、卢照邻、骆宾王等人扭转了齐梁诗风,为诗歌创作开创了新的风气。
王、杨、卢、骆,“以文章名天下”,称“初唐四杰”,在中国文学史上有不可忽视的地位。
杜甫在《戏为六绝句》里说:“王杨卢骆当时体,轻薄为文哂未休。
尔曹身与名俱灭,不废江河万古流。
”杜甫说那些嗤笑“四杰”的人只能“身与名俱灭”,而“四杰”却像万古长流的江河,他们的美名永远不会泯灭。
杜甫对“四杰”的推崇是一点也不过分的。
就拿王勃这首诗来说吧,并不堆砌辞藻和典故,只是用质朴的语言,抒写壮阔的胸襟。
但在质朴之中又有警策,在豪语中又包含着对友人的体贴,绝不是一览无余、索然寡味。
诗人本来是要劝慰杜少府的,劝他不要过于感伤。
但并不是一上来就劝他,而是先用环境的描写衬托惜别的心情,表示自己是和他一样的宦游人,因而最能理解他那种离开亲友远出求仕的心情。
接下去又说,山高水远并不能阻隔知己的朋友在精神上和感情上的沟通,“海内存知己,天涯若比邻”,遂成为全篇的警策。
直到最后才劝他不要在分手的时候过于悲伤。
这样写来多么委婉!杜少府一定会感到亲切,他那点缠绵悱恻的感情也一定可以排解开了。
3.登幽州台歌陈子昂前不见古人,后不见来者。
念天地之悠悠,独怆然而涕下。
[参考译文]【直译】见不到往昔招贤的英王,看不到后世求才的明君。
想到历史上的那些事无限渺远,我深感人生无奈,独自凭吊,我眼泪纵横凄恻悲愁!【意译】回头看看哪有古代贤明君主的踪影,放眼望去也不见一个礼贤下士的君主,我真是生不逢时啊。
想到天悠悠而高远、地悠悠而广袤的天地之间,我独自忧伤啊,让人禁不住泪流满面沾湿了衣襟!【作者小传】陈子昂(661 —702 ),字伯玉,梓州射洪(今四川射洪西北)人.年少时就富於浪漫的豪侠性格.武则天光宅元年(684 )举进士 ,因上《大周受命颂》受武则天赏识,拜麟台正字,后迁右拾遗.陈子昂敢於针砭时弊 ,不避权贵.万岁通天元年(696)随从武攸宜征伐契丹.后因痛感自己的政治抱负和许多进步主张不能实现 ,便於圣历初(698)辞官返乡.武三思县令段简诬陷他,因此入狱,后忧愤而死.终年仅四十二岁.陈子昂为初唐后期才智志向过人的诗人,在诗歌的理论与创作上都表现出大胆的创新精神.他于诗标举汉魏风骨,强调风雅比兴,反对形式主义的齐梁诗风.他是倡导唐代诗歌革新的先驱,对唐诗发展影响很大.他的散文取法古代,摒弃浮艳之风,反对骈文,独具清峻的风格.著有《陈伯玉集》.【背景】:武则天万岁通天元年(696),契丹李尽忠、孙万荣等攻陷营州。
武则天委派武攸宜率军征讨,陈子昂在武攸宜幕府担任参谋,随同出征。
武为人轻率,少谋略。
次年兵败,情况紧急,陈子昂请求遣万人作前驱以击敌,武不允。
稍后,陈子昂又向武进言,不听,反把他降为军曹。
诗人接连受到挫折,眼看报国宏愿成为泡影,因此登上蓟北楼(即幽州台,遗址在今北京市),慷慨悲吟,写下了《登幽州台歌》以及《蓟丘览古赠卢居士藏用七首》等诗篇。
《登幽州台歌》这首短诗,深刻地表现了诗人怀才不遇、寂寞无聊的情绪。
语言苍劲奔放,富有感染力,成为历来传诵的名篇。
【赏析】“前不见古人,后不见来者。
”这里的古人是指古代那些能够礼贤下士的贤明君主。
《蓟丘览古赠卢居士藏用》与《登幽州台歌》是同时之作,其内容可资参证。
《蓟丘览古赠卢居士藏用》七首,对战国时代燕昭王礼遇乐毅、郭隗,燕太子丹礼遇田光等历史事迹,表示无限钦慕。
但是,像燕昭王那样前代的贤君既不复可见,后来的贤明之主也来不及见到,自己真是生不逢时;当登台远眺时,只见茫茫宇宙,天长地久,不禁感到孤单寂寞,悲从中来,怆然流泪了。
因此以“山河依旧,人物不同”来抒发自己“生不逢辰”的哀叹。
这里免不了有对时世的感伤,但也有诗人对诗坛污浊的憎恶。
诗人看不见前古贤人,古人也没来得及看见诗人;诗人看不见未来英杰,未来英杰同样看不见诗人,诗人所能看见以及能看见诗人的,只有眼前这个时代。
这首诗以慷慨悲凉的调子,表现了诗人失意的境遇和寂寞苦闷的情怀。
这种悲哀常常为旧社会许多怀才不遇的人士所共有,因而获得广泛的共鸣。
这首诗没有对幽州台作一字描写,而只是登台的感慨,却成为千古名篇。
诗篇风格明朗刚健,是具有“汉魏风骨”的唐代诗歌的先驱之作,对扫除齐梁浮艳纤弱的形式主义诗风具有拓疆开路之功。
在艺术上,其意境雄浑,视野开阔,使得诗人的自我形象更加鲜亮感人。
全诗语言奔放,富有感染力,虽然只有短短四句,却在人们面前展现了一幅境界雄浑,浩瀚空旷的艺术画面。
诗的前三句粗笔勾勒,以浩茫宽广的宇宙天地和沧桑易变的古今人事作为深邃、壮美的背景加以衬托。
第四句饱蘸感情,凌空一笔,使抒情主人公——诗人慷慨悲壮的自我形象站到了画面的主位上,画面顿时神韵飞动,光彩照人。
从结构脉络上说,前两句是俯仰古今,写出时间的绵长;第三句登楼眺望,写空间的辽阔无限;第四句写诗人孤单悲苦的心绪。
这样前后相互映照,格外动人。
在用辞造语方面,此诗深受《楚辞》特别是其中《远游》篇的影响。
《远游》有云:“惟天地之无穷兮,哀人生之长勤。
往者余弗及兮,来者吾不闻。
”此诗语句即从此化出,然而意境却更苍茫遒劲。
同时,在句式方面,采取了长短参错的楚辞体句法。
上两句每句五字,三个停顿,其式为:前──不见──古人,后──不见──来者;后两句每句六字,四个停顿,其式为:念──天地──之──悠悠,独──怆然──而──涕下。