最新高中数学必修二知识体系整合
- 格式:doc
- 大小:429.00 KB
- 文档页数:7
新高考数学必修二知识点总结归纳为了帮助大家更好地理解和掌握新高考数学必修二的知识点,我将对该教材中的各个章节进行总结和归纳。
以下是对每个章节的重要概念、公式和解题方法的精要概述。
希望这篇文章可以对大家的学习有所帮助。
第一章一次函数与二次函数在这一章中,我们学习了一次函数与二次函数的基本概念和性质。
一次函数表达式为y=ax+b,其中a和b分别表示斜率和截距。
二次函数表达式为y=ax²+bx+c,其中a、b和c分别表示二次项系数、一次项系数和常数项。
我们学习了如何通过函数的图像来确定其性质,并且学会了用函数图像求解实际问题。
第二章三角函数这一章介绍了三角函数的定义、性质和常见公式。
我们学习了正弦函数、余弦函数和正切函数的基本特点,并且掌握了它们的图像、定义域和值域。
此外,我们还学习了三角函数的图像变换和简单的恒等变换。
第三章指数与对数函数指数与对数函数是数学中重要的概念,也是解决复杂问题的利器。
我们学习了指数函数的定义和性质,并学会了求解指数方程和不等式。
对数函数则是指数函数的逆运算,我们学习了对数函数的定义、性质和常见公式,以及如何通过对数函数求解实际问题。
第四章平面向量在这一章中,我们学习了平面向量的基本概念和运算法则。
平面向量可以用有向线段表示,我们学会了如何求解向量的模、方向角以及直角坐标。
此外,我们还学习了向量的线性运算和数量积的性质,以及如何应用向量解决几何问题。
第五章线性规划线性规划是求解最优解的一种方法,其基本思想是构建目标函数和约束条件,通过图像或运算求解最优解。
我们学习了线性规划的基本概念和常见模型,并且学会了用图像法和单纯形法求解线性规划问题。
第六章概率与统计概率与统计是数学中与现实生活相结合的一个重要分支。
我们学习了概率的基本概念和常用计算方法,包括事件的概率、条件概率和独立性等。
统计则是通过收集数据、分析数据来得出结论的一种方法,我们学习了如何进行数据的整理、总结和分析,以及如何利用统计结果进行推断和决策。
必修二数学知识点整理一、立体几何初步。
(一)空间几何体。
1. 结构特征。
- 棱柱。
- 有两个面互相平行,其余各面都是四边形,并且每相邻两个四边形的公共边都互相平行。
- 棱柱的底面、侧面、侧棱、顶点等概念。
按底面多边形的边数可分为三棱柱、四棱柱、五棱柱等。
- 棱锥。
- 有一个面是多边形,其余各面都是有一个公共顶点的三角形。
- 棱锥的底面、侧面、侧棱、顶点等概念。
按底面多边形的边数可分为三棱锥(四面体)、四棱锥等。
- 棱台。
- 用一个平行于棱锥底面的平面去截棱锥,底面与截面之间的部分。
- 棱台的上底面、下底面、侧面、侧棱、顶点等概念。
- 圆柱。
- 以矩形的一边所在直线为轴旋转,其余三边旋转所成的曲面所围成的几何体。
- 圆柱的轴、底面、侧面、母线等概念。
- 圆锥。
- 以直角三角形的一条直角边所在直线为轴旋转,其余两边旋转所成的曲面所围成的几何体。
- 圆锥的轴、底面、侧面、母线等概念。
- 圆台。
- 用一个平行于圆锥底面的平面去截圆锥,底面与截面之间的部分。
- 圆台的上底面、下底面、侧面、母线等概念。
- 球。
- 以半圆的直径所在直线为轴,半圆面旋转一周形成的几何体。
- 球心、半径、直径等概念。
2. 三视图和直观图。
- 三视图。
- 正视图(主视图)、侧视图(左视图)、俯视图的概念。
- 画三视图的规则:长对正、高平齐、宽相等。
- 通过三视图还原空间几何体的方法:先根据视图的轮廓想象出基本的几何体形状,再根据视图中的线段长度等确定几何体的具体尺寸。
- 直观图。
- 斜二测画法的步骤:- 在已知图形中取互相垂直的x轴和y轴,两轴相交于点O。
画直观图时,把它们画成对应的x'轴和y'轴,两轴相交于点O',且∠x'O'y' = 45°(或135°)。
- 已知图形中平行于x轴或y轴的线段,在直观图中分别画成平行于x'轴或y'轴的线段。
- 已知图形中平行于x轴的线段,在直观图中长度不变;平行于y轴的线段,长度变为原来的一半。
高中数学必修2知识点总结第一章:集合与函数1. 集合的基本概念- 元素和集合的关系- 集合的表示方法- 空集和全集2. 集合间的基本关系- 子集、真子集和幂集- 交集、并集和差集- 补集和集合的运算律3. 函数的概念与性质- 有限集合上的函数- 函数的定义域和值域- 函数的相等与合成- 一次函数和二次函数的图像特征第二章:二次函数与一元二次方程1. 二次函数的图像特征- 二次函数的函数图像- 二次函数的最值与对称轴- 二次函数的零点和判别式2. 一元二次方程的解法- 一元二次方程的基本形式- 一元二次方程的因式分解法- 一元二次方程的配方法- 一元二次方程的求根公式3. 二次函数与一元二次方程的应用 - 利用二次函数解决实际问题- 利用一元二次方程解决实际问题 - 二次函数与一元二次方程的关系第三章:等比数列与指数函数1. 等比数列的概念与性质- 等比数列的定义与通项公式 - 等比数列的前n项和- 等比数列的三项平均值2. 等比数列的应用- 等比数列在实际问题中的应用 - 等比数列与布朗运动的关系3. 指数函数与对数函数- 指数函数的概念与性质- 指数函数的图像与性质- 对数函数的概念与性质- 对数函数的图像与性质第四章:平面向量1. 平面向量的基本概念- 平面向量的定义与表示- 平面向量的加法和数乘- 平面向量的等量关系和共线关系2. 平面向量的坐标表示- 平面向量的坐标表示方法- 平面向量的数量积与几何应用3. 平面向量的运算与几何应用- 平面向量的加法和减法- 平面向量的数量积与几何应用第五章:解直线和解平面方程1. 直线的方程与性质- 一般式方程与截距式方程- 直线的斜率与倾斜角- 直线的性质与相互位置关系2. 平面的方程与性质- 齐次线性方程与一般线性方程 - 平面的倾斜角与法线向量- 引入坐标系的平面方程3. 直线与平面的位置关系- 直线与平面的相交关系- 直线与平面的平行、垂直关系- 直线与平面的夹角与距离综上所述,高中数学必修2中的知识点主要包含集合与函数、二次函数与一元二次方程、等比数列与指数函数、平面向量以及解直线和解平面方程。
高中数学必修二知识点总结及公式大全高中数学是培养学生逻辑思维和抽象能力的重要学科。
《必修二》作为高中数学课程的重要组成部分,涉及了许多核心知识点和基础公式。
本文将为您详细总结《必修二》的知识点,并整理出一份公式大全,帮助您更好地掌握这门学科。
一、高中数学必修二知识点总结1.函数概念与性质- 函数的定义、表示方法、分类- 函数的性质(单调性、奇偶性、周期性、对称性等)- 反函数及其求法2.指数函数与对数函数- 指数函数的定义、性质、图像- 对数函数的定义、性质、图像- 指数方程与对数方程的解法3.三角函数- 角度制与弧度制互换- 三角函数的定义、图像、性质- 三角恒等变换- 三角方程与不等式的解法4.数列- 等差数列与等比数列的定义、性质、求和公式- 数列的通项公式与求和公式- 数列的极限5.平面向量- 向量的定义、表示、线性运算- 向量的坐标表示与几何表示- 向量的数量积与垂直关系- 向量的平行四边形法则与三角形法则6.解析几何- 直线方程的求法(点斜式、截距式、一般式等)- 圆的方程与性质- 常见图形的面积、周长、体积计算二、高中数学必修二公式大全1.函数类- y=f(x) 的反函数:y=f^(-1)(x)- 幂函数:y=x^a(a 为常数)- 指数函数:y=a^x(a>0 且a≠1)- 对数函数:y=log_a(x)(a>0 且a≠1)2.三角函数类- 正弦函数:y=sin(x)- 余弦函数:y=cos(x)- 正切函数:y=tan(x)- 三角恒等变换公式(和差公式、倍角公式、半角公式等)3.数列类- 等差数列通项公式:a_n=a_1+(n-1)d- 等差数列求和公式:S_n=n/2(a_1+a_n)- 等比数列通项公式:a_n=a_1q^(n-1)- 等比数列求和公式:S_n=a_1(1-q^n)/(1-q)(q≠1)4.向量类- 向量加法:A+B=(a_x+b_x, a_y+b_y)- 向量减法:A-B=(a_x-b_x, a_y-b_y)- 向量数量积:A·B=a_xb_x+a_yb_y- 向量模长:|A|=√(a_x^2+a_y^2)5.解析几何类- 点斜式直线方程:y-y_1=k(x-x_1)- 截距式直线方程:x/a+y/b=1- 圆的标准方程:(x-a)^2+(y-b)^2=r^2总结:本文为您详细总结了高中数学必修二的知识点,并整理了一份公式大全。
高中数学必修2知识点总结第一章 空间几何体1.1柱、锥、台、球的结构特征(1)棱柱:定义:有两个面互相平行,其余各面都是四边形,且每相邻两个四边形的公共边都互相平行,由这些面所围成的几何体。
分类:以底面多边形的边数作为分类的标准分为三棱柱、四棱柱、五棱柱等。
表示:用各顶点字母,如五棱柱'''''E D C B A ABCDE -或用对角线的端点字母,如五棱柱'AD几何特征:两底面是对应边平行的全等多边形;侧面、对角面都是平行四边形;侧棱平行且相等;平行于底面的截面是与底面全等的多边形。
(2)棱锥定义:有一个面是多边形,其余各面都是有一个公共顶点的三角形,由这些面所围成的几何体 分类:以底面多边形的边数作为分类的标准分为三棱锥、四棱锥、五棱锥等表示:用各顶点字母,如五棱锥'''''E D C B A P -几何特征:侧面、对角面都是三角形;平行于底面的截面与底面相似,其相似比等于顶点到截面距离与高的比的平方。
(3)棱台:定义:用一个平行于棱锥底面的平面去截棱锥,截面和底面之间的部分 分类:以底面多边形的边数作为分类的标准分为三棱态、四棱台、五棱台等表示:用各顶点字母,如五棱台'''''E D C B A P -几何特征:①上下底面是相似的平行多边形 ②侧面是梯形 ③侧棱交于原棱锥的顶点(4)圆柱:定义:以矩形的一边所在的直线为轴旋转,其余三边旋转所成的曲面所围成的几何体几何特征:①底面是全等的圆;②母线与轴平行;③轴与底面圆的半径垂直;④侧面展开图是一个矩形。
(5)圆锥:定义:以直角三角形的一条直角边为旋转轴,旋转一周所成的曲面所围成的几何体 几何特征:①底面是一个圆;②母线交于圆锥的顶点;③侧面展开图是一个扇形。
(6)圆台:定义:用一个平行于圆锥底面的平面去截圆锥,截面和底面之间的部分几何特征:①上下底面是两个圆;②侧面母线交于原圆锥的顶点;③侧面展开图是一个弓形。
数学必修二知识点总结框架第一章函数与导数1.1 函数的概念与性质1.1.1 函数的定义1.1.2 函数的性质1.1.3 函数的图像与性态1.2 基本初等函数1.2.1 幂函数1.2.2 指数函数1.2.3 对数函数1.2.4 三角函数1.2.5 反三角函数1.2.6 三角函数的诱导函数1.3 函数的运算1.3.1 函数的和、差、积、商的运算1.3.2 复合函数1.3.3 反函数1.4 函数的图像与性态1.4.1 函数的单调性1.4.2 函数的奇偶性1.4.3 函数的周期性1.4.4 函数的对称性1.4.5 函数的图像与性态1.5 导数的概念1.5.1 导数的定义1.5.2 导数的几何意义1.5.3 导数的计算1.6 函数的导数1.6.1 函数的导数1.6.2 基本初等函数的导数1.6.3 函数的运算与导数的运算法则1.6.4 反函数的导数1.7 函数的单调性和曲线的凹凸性1.7.1 函数的单调性1.7.2 曲线的凹凸性1.7.3 曲线与切线1.8 函数的应用1.8.1 极值与最值1.8.2 函数的单调性与曲线的凹凸性1.8.3 函数的图像与导数1.8.4 函数的应用实例第二章三角函数2.1 角度与三角函数2.1.1 角的概念2.1.2 弧度制2.1.3 三角函数概念及其性质2.2 三角函数的图像与性态2.2.1 正弦函数、余弦函数、正切函数、余切函数的图像 2.2.2 三角函数图像的平移与变换2.2.3 三角函数性质2.3 三角函数的基本关系2.3.1 同角三角函数的基本关系 2.3.2 和差化积2.3.3 倍角公式2.3.4 万能角2.4 三角函数的应用2.4.1 角的正弦定理与余弦定理 2.4.2 应用题解析第三章数列与数学归纳法3.1 数列的概念与表示3.1.1 数列的定义3.1.2 数列的通项公式3.1.3 数列的图像3.2 等差数列3.2.1 等差数列的性质3.2.2 等差数列的通项公式3.2.3 等差数列的前n项和3.3 等比数列3.3.1 等比数列的性质3.3.2 等比数列的通项公式3.3.3 等比数列的前n项和3.4 递推数列3.4.1 递推数列的概念3.4.2 递推数列的性质3.4.3 递推数列的通项公式3.5 数学归纳法3.5.1 数学归纳法的概念3.5.2 数学归纳法的证明方法 3.5.3 数学归纳法的应用第四章平面向量4.1 向量的概念及表示4.1.1 向量的定义4.1.2 向量的性质4.1.3 向量的表示4.2 向量的运算4.2.1 向量的加减法4.2.2 向量的数量积4.2.3 向量的数量积几何意义 4.2.4 向量的数量积的性质 4.2.5 向量的数量积的运算 4.2.6 向量的线性运算4.3 平面向量的应用4.3.1 向量的基本运算4.3.2 平面向量的应用4.3.3 平面向量的坐标表示 4.3.4 平面向量的数量积应用第五章解析几何5.1 平面直角坐标系5.1.1 平面直角坐标系的概念 5.1.2 平面直角坐标系的性质5.1.3 平面直角坐标系的相关概念5.2 参数方程与一般方程5.2.1 参数方程的概念5.2.2 参数方程与一般方程的相互转化 5.2.3 参数方程的规律5.3 直线和圆的方程5.3.1 直线的一般方程5.3.2 直线的参数方程5.3.3 圆的一般方程5.3.4 圆的参数方程5.4 圆锥曲线的一般方程5.4.1 椭圆的一般方程5.4.2 双曲线的一般方程5.4.3 抛物线的一般方程5.5 空间直角坐标系5.5.1 空间直角坐标系的概念5.5.2 空间直角坐标系的性质5.5.3 空间直角坐标系的应用第六章空间解析几何初步6.1 空间直线和空间平面6.1.1 空间直线的方程6.1.2 空间平面的方程6.1.3 空间直线与空间平面的位置关系6.2 空间几何体的性质6.2.1 点、直线、平面6.2.2 圆锥曲线及其特性6.2.3 空间几何体的视图6.3 空间向量的运算6.3.1 空间向量的数量积6.3.2 空间向量的叉积6.3.3 空间向量的三线共面第七章立体几何初步7.1 空间图形的投影7.1.1 三视图与剖视图7.1.2 图形的投影7.1.3 空间图形的展开图7.2 空间图形的计算7.2.1 空间图形的体积7.2.2 空间图形的表面积7.2.3 空间图形的计算7.3 空间几何体的位置关系7.3.1 空间几何体的位置关系 7.3.2 空间几何体的三视图 7.3.3 空间几何体的投影第八章概率初步8.1 随机事件与概率8.1.1 随机事件的概念8.1.2 随机事件的性质8.1.3 概率的概念8.1.4 概率的性质8.2 条件概率8.2.1 条件概率的概念8.2.2 互斥事件与对立事件的概率计算8.2.3 定理的概率计算8.3 事件间的关系8.3.1 独立事件8.3.2 事件间的关系8.3.3 事件运算法则8.4 随机变量8.4.1 随机变量的定义8.4.2 随机变量的分布8.4.3 随机变量的分布列8.5 随机事件与概率的应用8.5.1 样本空间8.5.2 概率模型的应用8.5.3 概率的应用实例以上是数学必修二的知识点总结,希望对您复习整理有所帮助。
【新教材】高中数学必修第二册三部分知识点课本目录知识点目录章节思维导图新人教版高中数学必修(第二册)课本目录第六章平面向量及其应用6.1平面向量的概念6.2平面向量的运算6.3平面向量基本定理及坐标表示6.4平面向量的应用第七章复数7.1复数的概念7.2复数的四则运算7.3复数的三角表示第八章立体几何初步8.1基本立体图形8.2立体图形的直观图8.3简单几何体的表面积与体积8.4空间点、直线、平面之间的位置关系8.5空间直线、平面的平行8.6空间直线、平面的垂直第九章统计9.1随机抽样9.2用样本估计总体9.3统计分析案例第十章概率10.1随机事件与概率10.2事件的相互独立性10.3频率与概率新人教版高中数学必修(第二册)知识点目录§6.1平面向量的概念 (5)§6.2平面向量的运算 (6)6.2.1向量的加法运算 (6)6.2.2向量的减法运算 (7)6.2.3向量的数乘运算 (8)6.2.4向量的数量积(一) (9)6.2.4向量的数量积(二) (10)§6.3平面向量基本定理及坐标表示 (11)6.3.1平面向量基本定理 (11)6.3.2平面向量的正交分解及坐标表示 (11)6.3.3平面向量加、减运算的坐标表示 (11)6.3.4平面向量数乘运算的坐标表示 (12)6.3.5平面向量数量积的坐标表示 (12)§6.4平面向量的应用 (12)6.4.1平面几何中的向量方法 (12)6.4.2向量在物理中的应用举例 (12)6.4.3余弦定理、正弦定理 (13)第1课时余弦定理 (13)第2课时正弦定理(一) (13)第3课时正弦定理(二) (13)第4课时余弦定理、正弦定理应用举例 (14)第5课时余弦定理、正弦定理的应用 (14)§7.1复数的概念 (15)7.1.1数系的扩充和复数的概念 (15)7.1.2复数的几何意义 (15)§7.2复数的四则运算 (16)7.2.1复数的加、减运算及其几何意义 (16)7.2.2复数的乘、除运算 (17)§8.1基本立体图形 (18)第1课时棱柱、棱锥、棱台 (18)第2课时圆柱、圆锥、圆台、球、简单组合体 (20)§8.2立体图形的直观图 (21)§8.3简单几何体的表面积与体积 (22)8.3.1棱柱、棱锥、棱台的表面积和体积 (22)8.3.2圆柱、圆锥、圆台、球的表面积和体积 (22)§8.4空间点、直线、平面之间的位置关系 (23)8.4.1平面 (23)8.4.2空间点、直线、平面之间的位置关系 (25)§8.5空间直线、平面的平行 (26)8.5.1直线与直线平行 (26)8.5.2直线与平面平行 (26)8.5.3平面与平面平行 (27)§8.6空间直线、平面的垂直 (28)8.6.1直线与直线垂直 (28)8.6.2直线与平面垂直 (29)8.6.3平面与平面垂直 (31)§9.1随机抽样 (32)9.1.1简单随机抽样 (32)9.1.2分层随机抽样 (33)9.1.3获取数据的途径 (33)§9.2用样本估计总体 (34)9.2.1总体取值规律的估计 (34)9.2.2总体百分位数的估计 (35)9.2.3总体集中趋势的估计 (36)9.2.4总体离散程度的估计 (37)§10.1随机事件与概率 (38)10.1.1有限样本空间与随机事件 (38)10.1.2事件的关系和运算 (39)10.1.3古典概型 (40)10.1.4概率的基本性质 (40)§10.2事件的相互独立性 (40)§10.3频率与概率 (40)知识点一向量的概念及表示1.向量的概念(1)向量:既有大小又有方向的量叫做向量.(2)数量:只有大小没有方向的量称为数量.2.向量的表示(1)有向线段具有方向的线段叫做有向线段,它包含三个要素:起点、方向、长度.以A 为起点、B 为终点的有向线段记作AB →,线段AB 的长度叫做有向线段AB →的长度,记作|AB →|.(2)向量的表示①几何表示:向量可以用有向线段表示,有向线段的长度表示向量的大小,有向线段的方向表示向量的方向,向量AB →的大小称为向量AB →的长度(或称模),记作|AB →|.②字母表示:向量可以用字母a ,b ,c ,…表示(印刷用黑体a ,b ,c ,书写时用a →,b →,c →).思考“向量就是有向线段,有向线段就是向量”的说法对吗?答案错误.理由是:①向量只有长度和方向两个要素,与起点无关,只要长度和方向相同,则这两个向量就是相同的向量;②有向线段有起点、长度和方向三个要素,起点不同,尽管长度和方向相同,也是不同的有向线段.知识点二向量的相关概念向量名称定义零向量长度为0的向量,记作0单位向量长度等于1个单位长度的向量平行向量(共线向量)方向相同或相反的非零向量;向量a ,b 平行,记作a ∥b ,规定:零向量与任意向量平行相等向量长度相等且方向相同的向量;向量a ,b 相等,记作a =b思考(1)平行向量是否一定方向相同?(2)不相等的向量是否一定不平行?(3)与任意向量都平行的向量是什么向量?(4)若两个向量在同一直线上,则这两个向量一定是什么向量?答案(1)不一定;(2)不一定;(3)零向量;(4)平行(共线)向量.6.2.1向量的加法运算知识点一向量加法的定义及其运算法则1.向量加法的定义求两个向量和的运算,叫做向量的加法.2.向量求和的法则向量求和的法则三角形法则已知非零向量a ,b ,在平面内取任意一点A ,作AB →=a ,BC →=b ,则向量AC →叫做a 与b 的和,记作a +b ,即a +b =AB →+BC →=AC →.这种求向量和的方法,称为向量加法的三角形法则.对于零向量与任意向量a ,规定a +0=0+a =a平行四边形法则以同一点O 为起点的两个已知向量a ,b ,以OA ,OB 为邻边作▱OACB ,则以O 为起点的向量OC →(OC 是▱OACB 的对角线)就是向量a 与b 的和.把这种作两个向量和的方法叫做向量加法的平行四边形法则位移的合成可以看作向量加法的三角形法则的物理模型,力的合成可以看作向量加法的平行四边形法则的物理模型.思考|a +b |与|a |,|b |有什么关系?答案(1)当向量a 与b 不共线时,a +b 的方向与a ,b 不同,且|a +b |<|a |+|b |.(2)当a 与b 同向时,a +b ,a ,b 同向,且|a +b |=|a |+|b |.(3)当a 与b 反向时,若|a |>|b |,则a +b 的方向与a 相同,且|a +b |=|a |-|b |;若|a |<|b |,则a +b 的方向与b 相同,且|a +b |=|b |-|a |.知识点二向量加法的运算律向量加法的运算律交换律a +b =b +a 结合律(a +b )+c =a +(b +c )知识点一相反向量1.定义:与向量a 长度相等,方向相反的向量,叫做a 的相反向量,记作-a .2.性质(1)零向量的相反向量仍是零向量.(2)对于相反向量有:a +(-a )=(-a )+a =0.(3)若a ,b 互为相反向量,则a =-b ,b =-a ,a +b =0.知识点二向量的减法1.定义:向量a 加上b 的相反向量,叫做a 与b 的差,即a -b =a +(-b ),因此减去一个向量,相当于加上这个向量的相反向量,求两个向量差的运算,叫做向量的减法.2.减法法则:已知向量a ,b ,在平面内任取一点O ,作OA →=a ,OB →=b ,则向量a -b =BA →,如图所示.3.几何意义:如果把两个向量的起点放在一起,那么这两个向量的差是以减向量的终点为起点,被减向量的终点为终点的向量.思考若a ,b 是不共线向量,则|a +b |与|a -b |的几何意义分别是什么?答案如图所示,设OA →=a ,OB →=b .根据向量加法的平行四边形法则和向量减法的几何意义,有OC →=a +b ,BA →=a -b .因为四边形OACB 是平行四边形,所以|a +b |=|OC →|,|a -b |=|BA →|,即分别是以OA ,OB 为邻边的平行四边形的两条对角线的长.知识点一向量数乘的定义一般地,我们规定实数λ与向量a的积是一个向量,这种运算叫做向量的数乘,记作λa,其长度与方向规定如下:(1)|λa|=|λ||a|.(2)λa(a≠0)当λ>0时,与a的方向相同;当λ<0时,与a的方向相反.特别地,当λ=0时,λa=0.当λ=-1时,(-1)a=-a.知识点二向量数乘的运算律1.设λ,μ为实数,那么(1)λ(μa)=(λμ)a.(2)(λ+μ)a=λa+μa.(3)λ(a+b)=λa+λb.特别地,(-λ)a=-(λa)=λ(-a),λ(a-b)=λa-λb.2.向量的线性运算向量的加、减、数乘运算统称为向量的线性运算,对于任意向量a,b,以及任意实数λ,μ1,μ2,恒有λ(μ1a±μ2b)=λμ1a±λμ2b.知识点三向量共线定理向量a(a≠0)与b共线的充要条件是:存在唯一一个实数λ,使b=λa.思考向量共线定理中为什么规定a≠0?答案若将条件a≠0去掉,即当a=0时,显然a与b共线.(1)若b≠0,则不存在实数λ,使b=λa.(2)若b=0,则对任意实数λ,都有b=λa.知识点一两向量的夹角与垂直1.夹角:已知两个非零向量a ,b ,O 是平面上的任意一点,作OA →=a ,OB →=b ,则∠AOB =θ(0≤θ≤π)叫做向量a 与b 的夹角(如图所示).当θ=0时,a 与b 同向;当θ=π时,a 与b 反向.2.垂直:如果a 与b 的夹角是π2,则称a 与b 垂直,记作a ⊥b .知识点二向量数量积的定义已知两个非零向量a ,b ,它们的夹角为θ,我们把数量|a |·|b |cos θ叫做向量a 与b 的数量积(或内积),记作a ·b ,即a ·b =|a ||b |cos θ.规定:零向量与任一向量的数量积为0.思考若a ≠0,且a ·b =0,是否能推出b =0?答案在实数中,若a ≠0,且a ·b =0,则b =0;但是在数量积中,若a ≠0,且a ·b =0,不能推出b =0.因为其中a 有可能垂直于b .知识点三投影向量1.如图,设a ,b 是两个非零向量,AB →=a ,CD →=b ,我们考虑如下的变换:过AB →的起点A 和终点B ,分别作CD →所在直线的垂线,垂足分别为A 1,B 1,得到A 1B 1——→,我们称上述变换为向量a 向向量b 的投影,A 1B 1——→叫做向量a 在向量b 上的投影向量.2.如图,在平面内任取一点O ,作OM →=a ,ON →=b ,过点M 作直线ON 的垂线,垂足为M 1,则OM 1→就是向量a 在向量b 上的投影向量.设与b 方向相同的单位向量为e ,a 与b 的夹角为θ,则OM 1→与e ,a ,θ之间的关系为OM 1→=|a |cos θe .知识点四平面向量数量积的性质设向量a与b都是非零向量,它们的夹角为θ,e是与b方向相同的单位向量.则(1)a·e=e·a=|a|cosθ.(2)a⊥b⇔a·b=0.(3)当a∥b时,a·b ||b|,a与b同向,|a||b|,a与b反向.特别地,a·a=|a|2或|a|=a·a.(4)|a·b|≤|a||b|.6.2.4向量的数量积(二)知识点一平面向量数量积的运算律对于向量a,b,c和实数λ,有(1)a·b=b·a(交换律).(2)(λa)·b=λ(a·b)=a·(λb)(数乘结合律).(3)(a+b)·c=a·c+b·c(分配律).思考若a·b=b·c,是否可以得出结论a=c?答案不可以.已知实数a,b,c(b≠0),则ab=bc⇒a=c,但是a·b=b·c推不出a=c.理由如下:如图,a·b=|a||b|cosβ=|b||OA|,b·c=|b||c|cosα=|b||OA|.所以a·b=b·c,但是a≠c.知识点二平面向量数量积的运算性质类比多项式的乘法公式,写出下表中的平面向量数量积的运算性质.多项式乘法向量数量积(a+b)2=a2+2ab+b2(a+b)2=a2+2a·b+b2(a-b)2=a2-2ab+b2(a-b)2=a2-2a·b+b2(a+b)(a-b)=a2-b2(a+b)·(a-b)=a2-b2 (a+b+c)2=a2+b2+c2+2ab+2bc+2ca(a+b+c)2=a2+b2+c2+2a·b+2b·c+2c·a§6.3平面向量基本定理及坐标表示6.3.1平面向量基本定理知识点平面向量基本定理1.平面向量基本定理:如果e 1,e 2是同一平面内的两个不共线向量,那么对于这一平面内的任一向量a ,有且只有一对实数λ1,λ2,使a =λ1e 1+λ2e 2.2.基底:若e 1,e 2不共线,我们把{e 1,e 2}叫做表示这一平面内所有向量的一个基底.6.3.2平面向量的正交分解及坐标表示6.3.3平面向量加、减运算的坐标表示知识点一平面向量的正交分解把一个向量分解为两个互相垂直的向量,叫做把向量作正交分解.知识点二平面向量的坐标表示1.基底:在平面直角坐标系中,设与x 轴、y 轴方向相同的两个单位向量分别为i ,j ,取{i ,j }作为基底.2.坐标:对于平面内的任意一个向量a ,由平面向量基本定理可知,有且只有一对实数x ,y ,使得a =x i +y j ,则有序数对(x ,y )叫做向量a 的坐标.3.坐标表示:a =(x ,y ).4.特殊向量的坐标:i =(1,0),j =(0,1),0=(0,0).思考点的坐标与向量的坐标有什么区别和联系?答案区别表示形式不同向量a =(x ,y )中间用等号连接,而点A (x ,y )中间没有等号意义不同点A (x ,y )的坐标(x ,y )表示点A 在平面直角坐标系中的位置,a =(x ,y )的坐标(x ,y )既表示向量的大小,也表示向量的方向.另外(x ,y )既可以表示点,也可以表示向量,叙述时应指明点(x ,y )或向量(x ,y )联系当平面向量的起点在原点时,平面向量的坐标与向量终点的坐标相同知识点三平面向量加、减运算的坐标表示设a =(x 1,y 1),b =(x 2,y 2),数学公式文字语言表述向量加法a +b =(x 1+x 2,y 1+y 2)两个向量和的坐标分别等于这两个向量相应坐标的和向量减法a -b =(x 1-x 2,y 1-y 2)两个向量差的坐标分别等于这两个向量相应坐标的差已知点A (x 1,y 1),B (x 2,y 2),那么向量AB →=(x 2-x 1,y 2-y 1),即任意一个向量的坐标等于表示此向量的有向线段的终点的坐标减去起点的坐标.6.3.4平面向量数乘运算的坐标表示知识点一平面向量数乘运算的坐标表示已知a=(x,y),则λa=(λx,λy),即实数与向量的积的坐标等于用这个实数乘原来向量的相应坐标.知识点二平面向量共线的坐标表示设a=(x1,y1),b=(x2,y2),其中b≠0.则a,b共线的充要条件是存在实数λ,使a=λb.如果用坐标表示,可写为(x1,y1)=λ(x2,y2),当且仅当x1y2-x2y1=0时,向量a,b(b≠0)共线.6.3.5平面向量数量积的坐标表示知识点平面向量数量积的坐标表示设非零向量a=(x1,y1),b=(x2,y2),a与b的夹角为θ.则a·b=x1x2+y1y2.(1)若a=(x,y),则|a|2=x2+y2或|a|=x2+y2.若表示向量a的有向线段的起点和终点的坐标分别为(x1,y1),(x2,y2),则a=(x2-x1,y2-y1),|a|=(x2-x1)2+(y2-y1)2.(2)a⊥b⇔x1x2+y1y2=0.(3)cosθ=a·b|a||b|=x1x2+y1y2x21+y21x22+y22.思考若两个非零向量的夹角满足cosθ<0,则两向量的夹角θ一定是钝角吗?答案不一定,当cosθ<0时,两向量的夹角θ可能是钝角,也可能是180°.§6.4平面向量的应用6.4.1平面几何中的向量方法6.4.2向量在物理中的应用举例知识点一向量方法解决平面几何问题的步骤用向量方法解决平面几何问题的“三步曲”:(1)建立平面几何与向量的联系,用向量表示问题中涉及的几何元素,将平面几何问题转化为向量问题.(2)通过向量运算,研究几何元素之间的关系,如距离、夹角等问题.(3)把运算结果“翻译”成几何关系.知识点二向量在物理中的应用(1)物理问题中常见的向量有力、速度、加速度、位移等.(2)向量的加减法运算体现在力、速度、加速度、位移的合成与分解.(3)动量m v是向量的数乘运算.(4)功是力F与所产生的位移s的数量积.6.4.3余弦定理、正弦定理第1课时余弦定理知识点一余弦定理在△ABC 中,角A ,B ,C 的对边分别是a ,b ,c ,则有余弦定理语言叙述三角形中任何一边的平方,等于其他两边平方的和减去这两边与它们夹角的余弦的积的两倍公式表达a 2=b 2+c 2-2bc cos A ,b 2=a 2+c 2-2ac cos B ,c 2=a 2+b 2-2ab cos C 推论cos A =b 2+c 2-a 22bc ,cos B =a 2+c 2-b 22ac ,cos C =a 2+b 2-c 22ab思考在a 2=b 2+c 2-2bc cos A 中,若A =90°,公式会变成什么?答案a 2=b 2+c 2,即勾股定理.知识点二解三角形一般地,三角形的三个角A ,B ,C 和它们的对边a ,b ,c 叫做三角形的元素.已知三角形的几个元素求其他元素的过程叫做解三角形.第2课时正弦定理(一)知识点正弦定理条件在△ABC 中,角A ,B ,C 所对的边分别为a ,b ,c结论a sin A =b sin B =csin C文字叙述在一个三角形中,各边和它所对角的正弦的比相等第3课时正弦定理(二)知识点三角形中边与角之间的关系1.利用余弦定理和正弦定理进行边角转化(1)cos A =b 2+c 2-a 22bc ;cos B =a 2+c 2-b 22ac ;cos C =a 2+b 2-c 22ab.(2)2R sin A =a ,2R sin B =b ,2R sin C =c ,(其中R 为△ABC 外接圆的半径)2.在△ABC 中,内角A ,B ,C 所对的边分别为a ,b ,c .(1)若a 2>b 2+c 2,则cos A =b 2+c 2-a 22bc <0,△ABC 为钝角三角形;(2)若a 2=b 2+c 2,则cos A =b 2+c 2-a 22bc=0,△ABC 为直角三角形;(3)若a 2<b 2+c 2且b 2<a 2+c 2且c 2<a 2+b 2,则cos A =b 2+c 2-a 22bc >0,cos B =c 2+a 2-b 22ca >0,cos C =a 2+b 2-c 22ab>0,△ABC 为锐角三角形.第4课时余弦定理、正弦定理应用举例知识点一基线的概念与选择原则1.定义在测量过程中,我们把根据测量的需要而确定的线段叫做基线.2.性质在测量过程中,应根据实际需要选取合适的基线长度,使测量具有较高的精确度.一般来说,基线越长,测量的精确度越高.知识点二测量中的有关角的概念1.仰角和俯角在同一铅垂平面内的水平线和目标视线的夹角,目标视线在水平线上方时叫仰角,目标视线在水平线下方时叫俯角.(如图所示)2.方向角从指定方向线到目标方向线所成的水平角.如南偏西60°,即以正南方向为始边,顺时针方向向西旋转60°.(如图所示)思考李尧出校向南前进了200米,再向东走了200米,回到自己家中,你认为李尧的家在学校的哪个方向?答案东南方向.第5课时余弦定理、正弦定理的应用知识点三角形的面积公式1.已知△ABC 的内角A ,B ,C 所对的边的长分别为a ,b ,c ,则△ABC 的面积公式为(1)S =12ab sin C =12bc sin A =12ca sin B ;(2)S =12a ·h a =12b ·h b =12c ·h c (h a ,h b ,h c 表示a ,b ,c 边上的高).2.△ABC 中的常用结论(1)A +B +C =180°,sin(A +B )=sin C ,cos(A +B )=-cos C ;(2)大边对大角,即a >b ⇔A >B ⇔sin A >sin B ;(3)任意两边之和大于第三边,任意两边之差小于第三边.§7.1复数的概念7.1.1数系的扩充和复数的概念知识点一复数的有关概念1.复数(1)定义:我们把形如a+b i(a,b∈R)的数叫做复数,其中i叫做虚数单位,满足i2=-1.(2)表示方法:复数通常用字母z表示,即z=a+b i(a,b∈R),其中a叫做复数z的实部,b叫做复数z的虚部.2.复数集(1)定义:全体复数所构成的集合叫做复数集.(2)表示:通常用大写字母C表示.知识点二复数的分类1.复数z=a+b i(a,b∈R)b=0,b≠0当a=0时为纯虚数2.复数集、实数集、虚数集、纯虚数集之间的关系知识点三复数相等的充要条件设a,b,c,d都是实数,则a+b i=c+d i⇔a=c且b=d,a+b i=0⇔a=b=0.7.1.2复数的几何意义知识点一复平面思考实轴上的点表示实数,虚轴上的点表示虚数,这句话对吗?答案不正确.实轴上的点都表示实数;除了原点外,虚轴上的点都表示纯虚数,原点对应的有序实数对为(0,0),它所确定的复数是z=0+0i=0,表示的是实数.知识点二复数的几何意义1.复数z=a+b i(a,b∈R)复平面内的点Z(a,b).2.复数z=a+b i(a,b∈R)平面向量OZ→.知识点三复数的模1.定义:向量OZ →的模叫做复数z =a +b i(a ,b ∈R )的模或绝对值.2.记法:复数z =a +b i 的模记作|z |或|a +b i|.3.公式:|z |=|a +b i|=a 2+b 2.知识点四共轭复数1.定义:当两个复数的实部相等,虚部互为相反数时,这两个复数叫做互为共轭复数.虚部不等于0的两个共轭复数也叫做共轭虚数.2.表示:复数z 的共轭复数用z 表示,即如果z =a +b i(a ,b ∈R ),那么z =a -b i.§7.2复数的四则运算7.2.1复数的加、减运算及其几何意义知识点一复数加法与减法的运算法则1.设z 1=a +b i ,z 2=c +d i(a ,b ,c ,d ∈R )是任意两个复数,则(1)z 1+z 2=(a +c )+(b +d )i ;(2)z 1-z 2=(a -c )+(b -d )i.2.对任意z 1,z 2,z 3∈C ,有(1)z 1+z 2=z 2+z 1;(2)(z 1+z 2)+z 3=z 1+(z 2+z 3).知识点二复数加、减法的几何意义如图,设复数z 1,z 2对应的向量分别为OZ 1→,OZ 2→,四边形OZ 1ZZ 2为平行四边形,则向量OZ →与复数z 1+z 2对应,向量Z 2Z 1——→与复数z 1-z 2对应.思考类比绝对值|x -x 0|的几何意义,|z -z 0|(z ,z 0∈C )的几何意义是什么?答案|z -z 0|(z ,z 0∈C )的几何意义是复平面内点Z 到点Z 0的距离.7.2.2复数的乘、除运算知识点一复数乘法的运算法则和运算律1.复数的乘法法则设z 1=a +b i ,z 2=c +d i(a ,b ,c ,d ∈R )是任意两个复数,则z 1·z 2=(a +b i)(c +d i)=(ac -bd )+(ad +bc )i.2.复数乘法的运算律对任意复数z 1,z 2,z 3∈C ,有交换律z 1z 2=z 2z 1结合律(z 1z 2)z 3=z 1(z 2z 3)乘法对加法的分配律z 1(z 2+z 3)=z 1z 2+z 1z 3思考|z |2=z 2,正确吗?答案不正确.例如,|i|2=1,而i 2=-1.知识点二复数的除法法则设z 1=a +b i ,z 2=c +d i(a ,b ,c ,d ∈R ,且c +d i≠0)是任意两个复数,则z 1z 2=a +b i c +d i =(a +b i )(c -d i )(c +d i )(c -d i )=ac +bd c 2+d 2+bc -adc 2+d 2i.复数的除法的实质是分母实数化.若分母为a +b i 型,则分子、分母同乘a -b i ;若分母为a -b i 型,则分子、分母同乘a +b i ,即分子分母同乘以分母的共轭复数.§8.1基本立体图形第1课时棱柱、棱锥、棱台知识点一空间几何体、多面体、旋转体的定义1.空间几何体:如果我们只考虑物体的形状和大小,而不考虑其他因素,那么由这些物体抽象出来的空间图形就叫做空间几何体.2.多面体、旋转体类别多面体旋转体定义由若干个平面多边形围成的几何体一条平面曲线(包括直线)绕它所在平面内的一条定直线旋转所形成的曲面叫做旋转面,封闭的旋转面围成的几何体叫做旋转体图形相关概念面:围成多面体的各个多边形;棱:相邻两个面的公共边顶点:棱与棱的公共点轴:形成旋转体所绕的定直线思考构成空间几何体的基本元素是什么?常见的几何体可以分成哪几类?答案构成空间几何体的基本元素是:点、线、面.常见几何体可以分为多面体和旋转体.知识点二棱柱的结构特征1.棱柱的结构特征棱柱图形及表示定义:有两个面互相平行,其余各面都是四边形,并且相邻两个四边形的公共边都互相平行,由这些面所围成的多面体叫做棱柱如图可记作:棱柱ABCDEF —A ′B ′C ′D ′E ′F ′相关概念:底面(底):两个互相平行的面;侧面:其余各面;侧棱:相邻侧面的公共边;顶点:侧面与底面的公共顶点分类:按底面多边形的边数分:三棱柱、四棱柱、五棱柱……2.几个特殊的棱柱(1)直棱柱:侧棱垂直于底面的棱柱叫做直棱柱(如图①③);(2)斜棱柱:侧棱不垂直于底面的棱柱叫做斜棱柱(如图②④);(3)正棱柱:底面是正多边形的直棱柱叫做正棱柱(如图③);(4)平行六面体:底面是平行四边形的四棱柱也叫做平行六面体(如图④).思考棱柱的侧面一定是平行四边形吗?答案棱柱的侧面一定是平行四边形.知识点三棱锥的结构特征棱锥图形及表示定义:有一个面是多边形,其余各面都是有一个公共顶点的三角形,由这些面所围成的多面体叫做棱锥如图可记作:棱锥S —ABCD相关概念:底面(底):多边形面;侧面:有公共顶点的各个三角形面;侧棱:相邻侧面的公共边;顶点:各侧面的公共顶点分类:(1)按底面多边形的边数分:三棱锥、四棱锥……,其中三棱锥又叫四面体;(2)底面是正多边形,并且顶点与底面中心的连线垂直于底面的棱锥叫做正棱锥知识点四棱台的结构特征棱台图形及表示定义:用一个平行于棱锥底面的平面去截棱锥,底面和截面之间的部分叫做棱台如图可记作:棱台ABCD —A ′B ′C ′D ′相关概念:上底面:平行于棱锥底面的截面;下底面:原棱锥的底面;侧面:其余各面;侧棱:相邻侧面的公共边;顶点:侧面与上(下)底面的公共顶点分类:由三棱锥、四棱锥、五棱锥……截得的棱台分别叫做三棱台、四棱台、五棱台……思考棱台的各侧棱延长线一定相交于一点吗?答案一定相交于一点.第2课时圆柱、圆锥、圆台、球、简单组合体知识点一圆柱的结构特征圆柱图形及表示定义:以矩形的一边所在直线为旋转轴,其余三边旋转一周形成的面所围成的旋转体叫做圆柱图中圆柱表示为圆柱O ′O相关概念:圆柱的轴:旋转轴圆柱的底面:垂直于轴的边旋转而成的圆面圆柱的侧面:平行于轴的边旋转而成的曲面圆柱侧面的母线:无论旋转到什么位置,平行于轴的边思考圆柱的轴截面有________个,它们________(填“全等”或“相似”),圆柱的母线有________条,它们与圆柱的高________.答案无穷多全等无穷多相等知识点二圆锥的结构特征圆锥图形及表示定义:以直角三角形的一条直角边所在直线为旋转轴,其余两边旋转一周形成的面所围成的旋转体图中圆锥表示为圆锥SO相关概念:圆锥的轴:旋转轴圆锥的底面:垂直于轴的边旋转而成的圆面侧面:直角三角形的斜边旋转而成的曲面母线:无论旋转到什么位置,不垂直于轴的边思考圆锥的轴截面有多少个?母线有多少条?圆锥顶点和底面圆周上任意一点的连线都是母线吗?答案圆锥的轴截面有无穷多个,母线有无穷多条,圆锥顶点和底面圆周上任意一点的连线都是母线.知识点三圆台的结构特征圆台图形及表示定义:用平行于圆锥底面的平面去截圆锥,底面与截面之间的部分叫做圆台图中圆台表示为圆台O ′O相关概念:圆台的轴:旋转轴圆台的底面:垂直于轴的边旋转一周所形成的圆面圆台的侧面:不垂直于轴的边旋转一周所形成的曲面母线:无论旋转到什么位置,不垂直于轴的边知识点四球的结构特征球图形及表示定义:半圆以它的直径所在直线为旋转轴,旋转一周形成的曲面叫做球面,球面所围成的旋转体叫做球体,简称球图中的球表示为球O相关概念:球心:半圆的圆心半径:连接球心和球面上任意一点的线段直径:连接球面上两点并经过球心的线段知识点五简单组合体的结构特征1.概念:由简单几何体组合而成的,这些几何体叫做简单组合体.2.基本形式:一种是由简单几何体拼接而成,另一种是由简单几何体截去或挖去一部分而成.§8.2立体图形的直观图知识点一水平放置的平面图形的直观图的画法用斜二测画法画水平放置的平面图形的直观图的步骤知识点二空间几何体直观图的画法立体图形直观图的画法步骤(1)画轴:与平面图形的直观图画法相比多了一个z 轴,直观图中与之对应的是z ′轴.(2)画底面:平面x ′O ′y ′表示水平平面,平面y ′O ′z ′和x ′O ′z ′表示竖直平面,按照平面图形的画法,画底面的直观图.(3)画侧棱:已知图形中平行于z 轴(或在z 轴上)的线段,在其直观图中平行性和长度都不变.(4)成图:去掉辅助线,将被遮挡的部分改为虚线.§8.3简单几何体的表面积与体积8.3.1棱柱、棱锥、棱台的表面积和体积知识点一棱柱、棱锥、棱台的表面积图形表面积多面体多面体的表面积就是围成多面体各个面的面积的和,也就是展开图的面积思考将棱柱、棱锥、棱台的侧面展开,展开图是什么形状?怎样求棱柱、棱锥、棱台的表面积?答案将棱柱、棱锥、棱台的侧面展开,其侧面展开图分别是由若干个平行四边形、若干个三角形、若干个梯形组成的平面图形,侧面展开图的面积就是棱柱、棱锥、棱台的侧面积.棱柱、棱锥、棱台的表面积等于它们的侧面积与各自的底面积的和.知识点二棱柱、棱锥、棱台的体积几何体体积说明棱柱V 棱柱=Sh S为棱柱的底面积,h 为棱柱的高棱锥V 棱锥=13ShS 为棱锥的底面积,h 为棱锥的高棱台V 棱台=13(S ′+S ′S +S )hS ′,S 分别为棱台的上、下底面面积,h为棱台的高8.3.2圆柱、圆锥、圆台、球的表面积和体积知识点一圆柱、圆锥、圆台的表面积图形表面积公式旋转体圆柱底面积:S 底=2πr 2侧面积:S 侧=2πrl 表面积:S =2πr (r +l )圆锥底面积:S 底=πr 2侧面积:S 侧=πrl 表面积:S =πr (r +l )圆台上底面面积:S 上底=πr ′2下底面面积:S 下底=πr 2侧面积:S 侧=π(r ′l +rl )表面积:S =π(r ′2+r 2+r ′l +rl )。
2024年高中必修二数学知识点总结高中数学是一门基础学科,对于高中生来说是必修课之一,高中必修二数学是高中数学的第二册教材,主要包括了以下几个知识点:平面向量、立体几何、解析几何与向量、数列与数列极限、三角函数与三角恒等变换、指数与对数函数以及概率与统计等。
下面将对这些知识点进行详细的总结。
一、平面向量平面向量是高中数学的一个重要知识点,平面向量既有大小也有方向,在空间中用箭头表示,平面向量的运算有加法、减法、数乘等。
平面向量的基本运算法则:平面向量的加法满足“平行四边形法则”和“三角形法则”;平面向量的减法是加法的逆运算;平面向量的数乘是指向量的长度与数相乘,得到的向量与原向量的方向相同或相反,具体取决于数的正负;平面向量的数量积又叫点积,数量积的结果是一个标量,具体的运算式是A·B=|A||B|cosθ,其中A和B为两个向量,|A|和|B|分别为它们的长度,θ为夹角;平面向量的叉积又叫向量积,叉积的结果是一个向量,具体的运算式是A×B=|A||B|sinθn,其中A和B为两个向量,|A|和|B|分别为它们的长度,θ为夹角,n为垂直于A和B所在平面的单位向量。
二、立体几何立体几何是讲述空间图形的形状、大小、位置关系等内容的学科,在高中必修二数学中,主要包括了空间几何体的表面积、体积、平行投影等知识点。
在立体几何中,常见的几何体有:球、圆柱体、圆锥体、棱柱、棱锥等,每种几何体都有其独特的性质。
球的表面积和体积公式是S=4πr²,V=4/3πr³,其中r为球的半径;圆柱体的表面积和体积公式是S=2πr²+2πrh,V=πr²h,其中r为圆柱的底面半径,h为圆柱的高;圆锥体的表面积和体积公式是S=πr²+πrl,V=1/3πr²h,其中r为圆锥的底面半径,l为斜高,h为圆锥的高;棱柱和棱锥的表面积和体积公式的推导可以根据四边形的面积公式和三角形的面积公式进行推导。
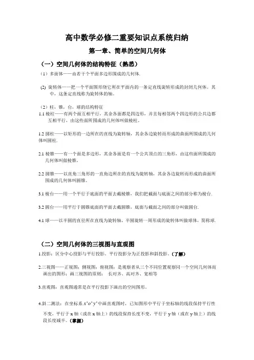
高中数学必修二重要知识点系统归纳第一章、简单的空间几何体(一)空间几何体的结构特征(熟悉)(1)多面体——由若干个平面多边形围成的几何体.(2) 旋转体——把一个平面图形绕它所在平面内的一条定直线旋转形成的封闭几何体。
其中,这条定直线称为旋转体的轴。
(2)柱,锥,台,球的结构特征1.1棱柱——有两个面互相平行,其余各面都是四边形,并且每相邻两个四边形的公共边都互相平行,由这些面所围成的几何体叫做棱柱。
1.2圆柱——以矩形的一边所在的直线为旋转轴,其余各边旋转而形成的曲面所围成的几何体叫圆柱.2.1棱锥——有一个面是多边形,其余各面是有一个公共顶点的三角形,由这些面所围成的几何体叫做棱锥。
2.2圆锥——以直角三角形的一直角边所在的直线为旋转轴,其余各边旋转而形成的曲面所围成的几何体叫圆锥。
3.1棱台——用一个平行于底面的平面去截棱锥,我们把截面与底面之间的部分称为棱台.3.2圆台——用平行于圆锥底面的平面去截圆锥,底面与截面之间的部分叫做圆台.4.1球——以半圆的直径所在直线为旋转轴,半圆旋转一周形成的旋转体叫做球体,简称球.(二)空间几何体的三视图与直观图1.投影:区分中心投影与平行投影。
平行投影分为正投影和斜投影。
(了解)2.三视图——正视图;侧视图;俯视图;是观察者从三个不同位置观察同一个空间几何体而画出的图形;画三视图的原则:长对齐、高对齐、宽相等3.直观图:直观图通常是在平行投影下画出的空间图形。
x o y中画直观图时,已知图形中平行于坐标轴的线段保持平行性4.斜二测法:在坐标系'''不变,平行于x轴(或在x轴上)的线段保持长度不变,平行于y轴(或在y轴上)的线段长度减半。
(掌握)(三)空间几何体的表面积与体积1、空间几何体的表面积①棱柱、棱锥的表面积: 各个面面积之和 ②圆柱的表面积 (重点记忆)③圆锥的表面积2Srl r ππ=+(重点记忆) ④圆台的表面积22S rl r Rl R ππππ=+++ ⑤球的表面积24S R π= ⑥扇形的面积公式213602n R S lr π==扇形(其中l 表示弧长,r 表示半径) 2、空间几何体的体积①柱体的体积 V S h =⨯底 ②锥体的体积 13V S h =⨯底 ③台体的体积1)3V S S h =++⨯下上( ④球体的体积343V R π=第二章、空间点线面的位置关系知识点归纳一、基本公理(熟悉)1.平面的基本性质公理1如果一条直线上的两个点都在一个平面内,那么这条直线上的所有点都在这个平面内,,A B l A B α∈⎫⎬∈⎭l α⇒⊂ 2.平面的基本性质公理2(确定平面的依据)经过不在一条直线上的三个点,有且只有一个平面3.平面的基本性质公理2的推论(1)经过一条直线和直线外的一点,有且只有一个平面(2)经过两条相交直线,有且只有一个平面(3)经过两条平行直线,有且只有一个平面4.平面的基本性质公理3如果两个不重合的平面有一个公共点,那么它们还有其他公共点,这些公共点的集合是一条直线222r rl S ππ+=A A αβ∈⎫⎬∈⎭⇒l A lαβ=∈I5.异面直线的定义与判定(1)定义:不同在任何一个平面内的两条直线,既不相交也不平行(2)判定:过平面外一点与平面内一点的直线,与平面内不经过该点的直线是异面直线二、.直线与平面平行判定及其性质(1)线面平行的判定定理如果不在平面内的一条直线和平面内的一条直线平行,那么这条直线和这个平面平行a α⊄,b α⊂,////a b a α⇒(2)线面平行的性质定理如果一条直线和一个平面平行,经过这条直线的一个平面和这个平面相交,那么这条直线和交线平行//l α,l β⊂,//m l m αβ=⇒I三.平面与平面平行判定及其性质1,面面平行的判定定理(1)如果一个平面内有两条相交直线,分别平行于另一个平面,那么这两个平面平行a α⊂,b α⊂,a b A =I ,//a β,////b βαβ⇒(2)如果在两个平面内,各有两组相交直线对应平行,那么这两个平面平行。
第二章点、直线、平面之间的位置关系、平面1、含义:平面是无限延展的2、“ 3个公理”二、空间中点、直线、面的位置关系(“ 3种关系”)1、空间两条直线的位置关系2.直线与平面的位置关系位置关系直线a在平面a内直线a在平面a外直线a与平面a相交直线a与平面a平行公共点无数个公共点一个公共点没有公共点符号表示a? a a n a= A a //a图形表示ZZ7E-- 盘3•两个平面的位置关系位置关系图示表示法公共点个数两平面平行X /\/& /all B没有公共点两平面相交aQ B= l 有无数个公共点(在一条直线上)三、平行(3种)异面直线所成角直线与平面所成角度二面角第三章直线与方程一、倾斜角和斜率1、倾斜角:直线的倾斜角a的取值范围是00< a 180°,并规定与x轴平行或重合的直线的倾斜角为00、直线的位置关系直线方程y kx bh:Ax B i y C i 0 (A,B I不同时为0), 12 : A2Xby C2 0 (A2,B2不同时为0)三、直线的方程1. 点斜式:直线I过点F0(x o,y o),且斜率为k,其方程为y y k(x X o).2. 斜截式:直线I的斜率为k,在y轴上截距为b,其方程为y kx b.3. 两点式:直线I经过两点R(x i,yJ, F2(X2,y2),其方程为—一仏—一X L (人x?, % y?)y2 y i x x i4. 截距式:直线I在x、y轴上的截距分别为a、b,其方程为--1 (不过原点的直线)a b5. —般式:Ax By C 0(A、B不同时为0)直线一般式方程Ax By C 0 (B 0)化为斜截式方程y — x C,表示斜率为—,y轴上截距B B B为C的直线.B四、解含有参数的直线恒过定点的问题x x 0(1) 方法一:化为点斜式y y0 k(x x0).令°,直线必过定点(x。
,y0)y y0 0(2) 方法二:含有一个参数的二元一次方程若能整理为A i x+B i y+C i+ ;(A2X+ B2y+ C2)= 0,其中入是参数,A i x+B i y+C i = 0,联立解得.A2X+ B2y+ C2 = 0五、距离公式1两点间的距离公式:|P l P2| =寸X1 — X2 2+ y i_ y22、点到直线的距离:点P(x o,y°)到直线I: Ax By C 0的距离公式为d3、两平行线距离两条平行直线l i: Ax By C i 0 , I2 : Ax By C2 0之间的距离公式d六、对称问题1、点关于点对称点A(a,b)关于点P(x o,y o)对称,求A坐标a c解:设A(c,d),则联立2b d22、点关于线对称点N(x o, y o)关于直线I: Ax+ By+ C = 0的对称点M(x, y)可由方程组y—y ox—x oA—B =—1 AB M 0求得.|G C2 |—A2—B2X o求得y o| Ax o By o C |。
最全数学必修二知识点总结框架(实用版)编制人:__________________审核人:__________________审批人:__________________编制单位:__________________编制时间:____年____月____日序言下载提示:该文档是本店铺精心编制而成的,希望大家下载后,能够帮助大家解决实际问题。
文档下载后可定制修改,请根据实际需要进行调整和使用,谢谢!并且,本店铺为大家提供各种类型的实用资料,如工作报告、合同协议、条据文书、策划方案、演讲致辞、人物事迹、学习资料、教学资源、作文大全、其他资料等等,想了解不同资料格式和写法,敬请关注!Download tips: This document is carefully compiled by this editor. I hope that after you download it, it can help you solve practical problems. The document can be customized and modified after downloading, please adjust and use it according to actual needs, thank you!Moreover, this store provides various types of practical materials for everyone, such as work reports, contract agreements, policy documents, planning plans, speeches, character stories, learning materials, teaching resources, essay encyclopedias, and other materials. If you want to learn about different data formats and writing methods, please pay attention!最全数学必修二知识点总结框架高中新生应根据自身条件,以及高中学科交叉、综合性强、知识与思维联系广泛的特点,寻找一套行之有效的学习方法。
高中数学 必修2 第六章平面向量设为所在平面上一点,角所对边长分别为,则(1)为的外心. (2)为的重心.(3)为的垂心. (4)为的内心.【6.1】平面向量的概念1、向量的定义及表示(向量无特定的位置,因此向量可以作任意的平移) (1)定义:既有大小又有方向的量叫做向量.(2)表示:①有向线段:带有方向的线段,它包含三个要素:起点、方向、长度; ②向量的表示:2、向量的有关概念:相等向量是平行(共线)向量,但平行(共线)向量不一定是相等向量 向量名称 定义零向量 长度为0的向量,记作0 单位向量 长度等于1个单位长度的向量平行向量 (共线向量) 方向相同或相反的非零向量,向量a ,b 平行,记作a ∥b ,规定:零向量与任一向量平行相等向量长度相等且方向相同的向量;向量a ,b 相等,记作a =b【6.2】平面向量的运算1、向量的加法(1)定义:求两个向量和的运算. (2)运算法则: 向量求和的法则 图示几何意义三角形法则使用三角形法则时要注意“首尾相接”的条件,而向量加法的平行四边法则应用的前提是共起点已知非零向量a ,b ,在平面内任取一点A ,作AB ⃗⃗⃗⃗⃗ =a ,BC ⃗⃗⃗⃗⃗ =b ,则向量AC ⃗⃗⃗⃗⃗ 叫做a 与b 的和,记作a +b ,即a +b =AB ⃗⃗⃗⃗⃗ +BC⃗⃗⃗⃗⃗ =AC⃗⃗⃗⃗⃗ 平行四边形法则以同一点O 为起点的两个已知向量a ,b ,以OA ,OB 为邻边作▱OACB ,则以O 为起点的向量OC ⃗⃗⃗⃗⃗ (OC 是▱OACB 的对角线)就是向量a 与b 的和(3)规定:对于零向量与任意向量a ,规定a +0=0+a =a .(4)位移的合成可以看作向量加法三角形法则的物理模型;力的合成可以看作向量加法平行四边形ABC ∆,,A B C ,,a b c O ABC ∆222OA OB OC ⇔==O ABC ∆0OA OB OC ⇔++=O ABC ∆OA OB OB OC OC OA ⇔⋅=⋅=⋅O ABC ∆0aOA bOB cOC ⇔++=法则的物理模型.(5)一般地我们有|a +b |≤|a |+|b |,当且仅当a ,b 方向相同时等号成立. (6)向量加法的运算律与实数加法的运算律相同 2、向量的减法(1)相反向量(利用相反向量的定义,-AB ⃗⃗⃗⃗⃗ =BA ⃗⃗⃗⃗⃗ 就可以把减法转化为加法) 定义:我们规定,与向量a 长度相等,方向相反的向量,叫做a 的相反向量性质:①对于相反向量有:a +(-a )=0;②若a ,b 互为相反向量,则a =-b ,a +b =0;③零向量的相反向量仍是零向量(2)向量减法运算(向量的减法是向量加法的一种逆运算) 定义:求两个向量差的运算叫做向量的减法.a -b =a +(-b ),减去一个向量就等于加上这个向量的相反向量.几何意义:a -b 表示为从向量b 的终点指向向量a 的终点的向量.3、向量的数乘运算(实数与向量可以进行数乘运算,但不能进行加减运算)(1)定义:规定实数λ与向量a 的积是一个向量,这种运算叫做向量的数乘,记作:λa ,它的长度和方向规定如下:①|λa |=|λ||a |;②当λ>0时,λa 的方向与a 的方向相同;当λ<0时,λa 的方向与a 的方向相反. ③由①可知,当λ=0时,λa =0;由①②知,(-1)a =-a .(2)运算律:设λ,μ为任意实数,则有:①λ(μa )=(λμ)a ;②(λ+μ)a =λa +μa ;③λ(a +b )=λa +λb ;特别地,有(-λ)a =-(λa )=λ(-a );λ(a -b )=λa -λb .(3)向量的加、减、数乘运算统称为向量的线性运算,向量的线性运算结果仍是向 量.对于任意向量a ,b ,以及任意实数λ,μ1,μ2,恒有λ(μ1 a ±μ2b )=λμ1 a ±λμ2 b .(4)共线向量定理:向量a (a ≠0)与b 共线的充要条件是:存在唯一一个实数λ,使b =λa .也就是说,位于同一直线上的向量可以由位于这条直线上的一个非零向量表示. 4、向量的数量积(1)向量的夹角:两向量的夹角与两直线的夹角的范围不同,向量夹角范围是[0,π],而两直线夹角的范围为[0,π2](2)向量的夹角的定义:已知两个非零向量a ,b ,O 是平面上的任意一点,作向量OA ⃗⃗⃗⃗⃗ =a ,OB ⃗⃗⃗⃗⃗ =b ,则∠a O b =θ(0≤θ≤π)叫做向量a 与b 的夹角. 当θ=0时,a 与b 同向;当θ=π时,a 与b 反向. 如果a 与b 的夹角是π2,我们说a 与b 垂直,记作a ⊥b .(3)向量的数量积及其几何意义:向量的数量积是一个实数,不是向量,它的值可正可负可为0 (4)向量的数量积的定义:已知两个非零向量a 与b ,它们的夹角为θ,我们把数量|a ||b |cosθ叫做向量a 与b 的数量积(或内积),记作a ·b ,即a ·b =|a ||b |cosθ.规定:零向量与任一向量的数量积为0.(5)投影:如图,设a ,b 是两个非零向量,AB ⃗⃗⃗⃗⃗ =a ,CD ⃗⃗⃗⃗⃗ =b ,我们考虑如下变换:过AB ⃗⃗⃗⃗⃗ 的起点a 和终点b ,分别作CD ⃗⃗⃗⃗⃗ 所在直线的垂线,垂足分别为A 1,B 1得到A 1B 1⃗⃗⃗⃗⃗⃗⃗⃗⃗ ,我们称上述变换为向量a 向向量b 投影,A 1B 1⃗⃗⃗⃗⃗⃗⃗⃗⃗ 叫做向量a 在向量b 上的投影向量.(6)向量数量积的性质设a ,b 是非零向量,它们的夹角是θ,e 是与b 方向相同的单位向量,则①a ·e =e ·a =|a |cosθ②a ⊥b ⇔a ·b =0③当a 与b 同向时,a ·b =|a ||b |;当a 与b 反向时,a ·b =-|a ||b |,特别地,a ·a =|a |2或|a |=√a ·a .在求解向量的模时一般转化为模的平方,但不要忘记开方④|a ·b |≤|a |·|b |.(7)运算律:①a ·b =b ·a ;②(a +b )·c =a ·c +b ·c (8)运算性质:类比多项式的乘法公式【6.3】平面向量基本定理及坐标表示1、平面向量基本定理(定理中要特别注意向量e 1与向量e 2是两个不共线的向量) 条件:e 1,e 2是同一平面内的两个不共线向量结论:对于这一平面内的任意向量a ,有且只有一对实数λ1,λ2,使a =λ1 e 1+λ2 e 2 基底:不共线的向量e 1,e 2叫做表示这一平面内所有向量的一组基底 2、平面向量的坐标表示(1)基底:在平面直角坐标系中,设与x 轴、y 轴方向相同的两个单位向量分别为i ,j ,取{i ,j }作为基底.(2)坐标:对于平面内的一个向量a ,由平面向量基本定理可知,有且仅有一对实数x ,y ,使得a =x i +y j ,则有序数对(x ,y )叫做向量a 的坐标. (3)坐标表示:a =(x ,y ).(4)特殊向量的坐标:i =(1,0),j =(0,1),0=(0,0). (5)平面向量的加减法坐标运算(可类比实数的加减运算法则进行记忆) 设向量a =(x 1,y 1),b =(x 2,y 2),λ∈R ,则有下表:设向量a =(x ,y ),则有λa =(λx ,λy ),这就是说实数与向量的积的坐标等于用这个实数乘原来向量的相应坐标.(7)平面向量共线的坐标表示:设a =(x 1,y 1),b =(x 2,y 2),其中b ≠0.向量a ,b (b≠0)共线的充要条件是x 1 y 2-x 2 y 1=0.(8)中点坐标公式:若P 1,P 2的坐标分别是(x 1,y 1),(x 2,y 2),线段P 1P 2的中点P 的坐标为(x ,y ),则x =x 1+x 22y =y 1+y 22.此公式为线段P 1 P 2的中点坐标公式.(9)两向量的数量积与两向量垂直的坐标表示已知两个非零向量,向量a =(x 1,y 1),b =(x 2,y 2),a 与b 的夹角为θ. 数量积:两个向量的数量积等于它们对应坐标的乘积的和,即:a ·b =x 1 x 2+y 1 y 2 向量垂直:a ⊥b ⇔x 1 x 2+y 1 y 2=0(10)与向量的模、夹角相关的三个重要公式 ①向量的模:设a =(x ,y ),则|a |=√x 2+y 2.②两点间的距离公式:若A (x 1,y 1),B (x 2,y 2),则|AB ⃗⃗⃗⃗⃗ |=√(x 1-x 2)2+(y 1-y 2)2.③向量的夹角公式:设两非零向量a =(x 1,y 1),b =(x 2,y 2),a 与b 的夹角为θ,则θ=a ·b |a||b|=x 1x 2+y 1y 2√x 12+y 12√x 22+y 22【6.4】平面向量的应用1、平面几何中的向量方法用向量方法解决平面几何问题的“三步曲”(1)建立平面几何与向量的联系,用向量表示问题中涉及的几何元素,将平面几何问题转化为向量问题;(2)通过向量运算,研究几何元素之间的关系;(3)把运算结果“翻译”成几何关系. 2、向量在物理中的应用举例(1)向量与力:向量是既有大小,又有方向的量,它们可以有共同的起点,也可以没有共同的起点.而力是既有大小和方向,又有作用点的量.用向量知识解决力的问题时,往往把向量平移到同一作用点上.(2)向量与速度、加速度、位移:速度、加速度、位移的合成与分解,实质上就是向量的加、减运算.用向量解决速度、加速度、位移等问题,用的知识主要是向量的线性运算,有时也借助于坐标来运算.(3)向量与功、动量:力所做的功是力在物体前进方向上的分力与物体位移的乘积,它的实质是力和位移两个向量的数量积,即W =F ·s =|F ||s |cosθ(θ为F 和s 的夹角).动量m ν实际上是数乘向量. 3、余弦定理、正弦定理(1)余弦定理的表示及其推论(SAS 、SSS 、SSA )文字语言:三角形中任何一边的平方,等于其他两边平方的和减去这两边与它们夹角的余弦的积的两倍.符号语言:;;.在△ABC 中,有2222cos a b c bc =+-A ,推论:222cos 2b c a bc+-A =(2)解三角形:一般地,三角形的三个角A ,B ,C 和它们的对边a ,b ,c 叫做三角形的元素.已知三角形的几个元素求其他元素的过程叫做解三角形. (3)正弦定理的表示(AAS 、SSA )文字语言:在一个三角形中,各边和它所对角的正弦的比相等,该比值为该三角形外接圆的直径. 符号语言:在△ABC 中,角A ,B ,C 所对的边分别为a ,b ,c ,则2sin sin sin a b cR C===A B (R 为△ABC 的外接圆的半径)(4)正弦定理的变形形式变形形式是在三角形中实现边角互化的重要公式 设三角形的三边长分别为a ,b ,c ,外接圆半径为R ,正弦定理有如下变形: ①2sin a R =A ,2sin b R =B ,2sin c R C =;②sin 2a R A =,sin 2bR B =,sin 2c C R=;③::sin :sin :sin a b c C =A B ; (5)三角形面积公式:111sin sin sin 222C S bc ab C ac ∆AB =A ==B . (6)相关术语①仰角和俯角:与目标视线在同一铅垂平面内的水平视线和目标视线的夹角,目标视线在水平视线上方时叫仰角,目标视线在水平视线下方时叫俯2222cos a b c bc A =+-2222cos b c a ca B =+-2222cos c a b ab C =+-角,如图所示.②方位角指从正北方向顺时针转到目标方向线的水平角,如B点的方位角为α(如图1所示).③方位角的其他表示——方向角正南方向:指从原点O出发的经过目标的射线与正南的方向线重合,即目标在正南的方向线上.依此可类推正北方向、正东方向和正西方向.东南方向:指经过目标的射线是正东和正南的夹角平分线(如图2所示).(7)解三角形应用题解题思路:基本步骤:运用正弦定理、余弦定理解决实际问题的基本步骤如下:①分析:理解题意,弄清已知与未知,画出示意图(一个或几个三角形);②建模:根据已知条件与求解目标,把已知量与待求量尽可能地集中在有关三角形中,建立一个解三角形的数学模型.③求解:利用正弦定理、余弦定理解三角形,求得数学模型的解.④检验:检验所求的解是否符合实际问题,从而得出实际问题的解.第七章复数【7.1】复数的概念1、数系的扩充和复数的概念(1)复数的定义:形如a +bi (a ,b ∈R )的数叫做复数,其中i 叫做虚数单位,全体复数所构成的集合C ={a +bi |a ,b ∈R }叫做复数集.(2)复数通常用字母z 表示,代数形式为z =a +bi (a ,b ∈R ),其中a 与b 分别叫做复数z 的实部与虚部.(3)复数相等:在复数集C ={a +bi |a ,b ∈R }中任取两个数a +bi ,c +di (a ,b ,c ,d ∈R ),我们规定:a +bi 与c +di 相等当且仅当a =c 且b =d . (4)复数的分类①对于复数a +bi (a ,b ∈R ),当且仅当b =0时,它是实数;当且仅当a =b =0时,它是实数0;当b ≠0时,叫做虚数;当a =0且b ≠0时,叫做纯虚数.这样,复数z =a +bi (a ,b ∈R )可以分类如下:复数{实数(b =0)虚数(b ≠0)(当a =0时为纯虚数),②集合表示:2、复数的几何意义(1)复平面(复平面中点的横坐标表示复数的实部,点的纵坐标表示复数的虚部)(2)复数的几何意义①复数z =a +bi (a ,b ∈R )一一对应↔ 复平面内的点z (a ,b ). ②复数z =a +bi (a ,b ∈R )一一对应↔ 平面向量OZ⃗⃗⃗⃗⃗ . (3)复平面上的两点间的距离公式:(,).(4)复数的模①定义:向量OZ⃗⃗⃗⃗⃗ 的模叫做复数z =a +bi (a ,b ∈R )的模或绝对值. 12||d z z =-=111z x y i =+222z x y i =+②记法:复数z =a +bi 的模记为|z |或|a +bi |. ③公式:|z |=|a +bi |=√a 2+b 2(a ,b ∈R ).如果b =0,那么z =a +bi 是一个实数,它的模就等于|a |(a 的绝对值).(5)共轭复数:一般地,当两个复数的实部相等,虚部互为相反数时,这两个复数叫做互为共轭复数,虚部不等于0的两个共轭复数也叫做共轭虚数.复数z 的共轭复数用z̅表示,即如果z =a +bi ,那么z̅=a -bi .(6)两个实数可以比较大小,但两个复数如果不全是实数就不能比较大小。
高中数学必修2知识点总结归纳
1、二次函数及其图像的性质:二次函数的定义,形式,及其未知量的解析解,二次
函数图像的性质,凹凸性和极值点位置,及其判定方法。
2、三角函数及其图形:正弦函数、余弦函数、正切函数的定义,平面直角坐标系下
的正弦余弦正切函数图像的性质及其判定方法,正弦定理,余弦定理,根据图形求三角函
数值,及其应用。
3、小数和分数的运算:常用的小数转分数的方法,小数和分数的加减乘除运算,及
其规律性的分析。
4、指数及对数:指数的定义,特殊指数的运算及其规律性,指数函数的图像及性质,对数的定义及其特殊性质,对数函数及其图形性质,及其一元二次多项式的变换。
5、多项式及其因子分解:多项式的基本定义,及其分母和分子的几何概念,多项式
的因子分解,及其唯一性的判断。
6、不定积分及其应用:不定积分的定义及其特殊性,常用的不定积分计算方法,及
其实际应用,求积分近似值的方法,以及实际的应用案例。
7、应用题中的数字变换:应用题中常见的实数变化,及其最高次数的判定,同时变
化的最小公倍数及其关系,求解应用题中特殊方程组的方法,及其实际案例。
8、圆的参数方程及极坐标方程:圆的定义,参数方程与极坐标方程的转换,园的性质,及其圆上点的定位方法,过定点且与圆的关系及应用。
9、高等函数及应用:高次函数的定义,及其图像的特点,高次函数的求解及其实际
应用,对数及指数函数的求解及应用,以及多项式、二次曲线等拟合应用。
10、三角型函数与几何图形的关系:三角型函数的定义及其特殊性质,三角型函数的
变换及其图形改变,及其三角函数与几何图形联系的应用。
最全数学必修二知识点总结框架数学必修二的知识点总结框架如下:
1. 三角函数和坐标系
1. 角度、弧度与三角函数
2. 三角函数的性质与图像
3. 三角函数的应用
4. 坐标系与直角坐标系方程
2. 数列与数列的运算
1. 数列的概念与性质
2. 等差数列与等比数列
3. 数列求和与数列推导
4. 数列的应用问题
3. 平面向量与解析几何
1. 向量的概念与运算
2. 向量的线性相关性与点的位置关系
3. 解析几何中的直线与圆
4. 向量的应用问题
4. 空间直角坐标系与空间几何图形
1. 空间直角坐标系与坐标平面
2. 空间直线与平面
3. 空间几何图形的性质与关系
4. 空间几何图形的应用问题
5. 概率与统计
1. 随机事件与概率
2. 事件的互斥与独立性
3. 随机变量与概率分布
4. 统计的概念与方法
6. 三角函数的积分与导数
1. 三角函数的导数与积分公式
2. 利用三角函数的导数与积分求解问题
3. 三角函数的函数值与导数的关系
4. 三角函数的应用问题
以上是数学必修二的知识点总结框架,根据具体的学习进度和重点,可以对每个知识点进行深入学习和练习。
高中数学统编版必修二第一课知识体系
本文档旨在让读者了解高中数学统编版必修二第一课的知识体系。
以下是该课程的重点内容:
1. 实数
- 实数定义与性质
- 实数的运算法则
- 实数的大小比较
- 实数的绝对值与距离
2. 负指数与零指数
- 负指数的定义与性质
- 零指数的定义与性质
- 负指数与零指数的运算法则
3. 幂指数函数
- 幂指数函数的定义
- 幂指数函数的图像与性质- 幂指数函数的运算法则
- 幂指数函数的应用场景4. 对数函数
- 对数函数的定义
- 对数函数的图像与性质
- 对数函数的运算法则
- 对数函数的应用场景
5. 指数方程与对数方程
- 指数方程的解法
- 对数方程的解法
- 指数方程与对数方程的应用
以上是高中数学统编版必修二第一课的知识体系。
通过研究这
些内容,读者将会对实数、负指数与零指数、幂指数函数、对数函
数以及指数方程与对数方程等数学概念有更深入的理解和应用能力。
请注意:本文档内容根据高中数学统编版必修二第一课的教材
编写而成,内容准确可靠。
数学高中必修二知识点总结一、函数、方程与不等式1. 函数的概念与性质函数的定义:函数是一种对应关系,将自变量的值唯一对应到因变量的值上的规则,表示为y=f(x)。
函数的性质:奇函数、偶函数、增函数、减函数、周期函数、奇偶性等。
2. 函数的图像函数的图像:函数的图像是函数y=f(x)的平面图形,用来表示函数的变化规律。
基本函数的图像:一次函数的图像为一条直线,二次函数的图像为抛物线等。
3. 函数的变换函数的平移、伸缩、翻转等变换。
4. 一元一次方程与一元二次方程一元一次方程的解法:直接法、等价变形法、代入法等。
一元二次方程的解法:配方法、直接公式法、因式分解法等。
5. 不等式不等式的图解法:将不等式转化成方程,再通过图形解决不等式的解。
不等式的解法:整式法、加减中项法、配方法等。
二、三角函数1. 角度与弧度角度的概念:一个圆周分成360等份,则每份的度数为1°。
弧度的概念:圆的周长对应于360°的弧度为2π。
2. 常数正弦函数、余弦函数、正切函数、余切函数、正割函数、余割函数等。
3. 三角函数的图像与性质三角函数的图像:正弦函数的图像、余弦函数的图像、正切函数的图像等。
三角函数的性质:奇偶性、周期性、单调性等。
4. 三角函数的运算三角函数的加法定理、差化积公式、倍角公式等。
三、数列与数学归纳法1. 等差数列与等比数列等差数列:数列中相邻两项的差值是一个常数的数列。
等比数列:数列中相邻两项的比值是一个常数的数列。
2. 数学归纳法数学归纳法的原理:假设当n=k时结论成立,再证明当n=k+1时结论也成立,则结论对于一切正整数n都成立。
四、概率统计1. 随机事件与概率随机事件:在相同条件下会有多种可能发生,但具体结果无法预测的事件。
概率:事件发生的可能性大小。
2. 事件的概率等可能事件的概率:指随机试验中每个基本事件发生的可能性都相等的事件。
互斥事件的概率:两个事件不能同时发生的事件。
数学高中必修二知识点总结最新3篇高中数学必修知识点总结篇一本节知识包括函数的单调性、函数的奇偶性、函数的周期性、函数的最值、函数的对称性和函数的图象等知识点。
函数的单调性、函数的奇偶性、函数的周期性、函数的最值、函数的对称性是学习函数的图象的基础,函数的图象是它们的综合。
所以理解了前面的几个知识点,函数的图象就迎刃而解了。
一、函数的单调性1、函数单调性的定义2、函数单调性的判断和证明:(1)定义法(2)复合函数分析法(3)导数证明法(4)图象法二、函数的奇偶性和周期性1、函数的奇偶性和周期性的定义2、函数的奇偶性的判定和证明方法3、函数的周期性的判定方法三、函数的图象1、函数图象的作法(1)描点法(2)图象变换法2、图象变换包括图象:平移变换、伸缩变换、对称变换、翻折变换。
常见考法本节是段考和高考必不可少的考查内容,是段考和高考考查的重点和难点。
选择题、填空题和解答题都有,并且题目难度较大。
在解答题中,它可以和高中数学的每一章联合考查,多属于拔高题。
多考查函数的单调性、最值和图象等。
误区提醒1、求函数的单调区间,必须先求函数的定义域,即遵循“函数问题定义域优先的原则”。
2、单调区间必须用区间来表示,不能用集合或不等式,单调区间一般写成开区间,不必考虑端点问题。
3、在多个单调区间之间不能用“或”和“ ”连接,只能用逗号隔开。
4、判断函数的奇偶性,首先必须考虑函数的定义域,如果函数的定义域不关于原点对称,则函数一定是非奇非偶函数。
5、作函数的图象,一般是首先化简解析式,然后确定用描点法或图象变换法作函数的图象。
高中数学必修四知识点总结篇二一)、课内重视听讲,课后及时复习。
新知识的接受,数学能力的培养主要在课堂上进行,所以要特点重视课内的学习效率,寻求正确的学习方法。
上课时要紧跟老师的思路,积极展开思维预测下面的步骤,比较自己的解题思路与教师所讲有哪些不同。
特别要抓住基础知识和基本技能的学习,课后要及时复习不留疑点。
第二章点、直线、平面之间的位置关系
一、平面
1、含义:平面是无限延展的
2、“3个公理”
公理内容图形符号
公理1如果一条直线上的两点在一个
平面内,那么这条直线在此平面
内
A∈l,B∈l,且A
∈α,B∈α
⇒l⊂α
公理2过不在一条直线上的三点,有且
只有一个平面
A,B,C三点不共
线⇒存在唯一的α,
使A,B,C∈α
推论:①一条直线和其外一点可确定一个平面
②两条相交直线可确定一个平面
③两条平行直线可确定一个平面
公理3如果两个不重合的平面有一个公
共点,那么它们有且只有一条过
该点的公共直线
P∈α,P∈β
⇒α∩β=l,且P∈l
二、空间中点、直线、面的位置关系(“3种关系”)
1、空间两条直线的位置关系
位置关系特点
共面相交同一平面内,有且只有一个公共点平行同一平面内,没有公共点
异面直线不同在任何一个平面内,没有公共点
异面直线的画法
1.异面直线所成角θ的范围是【锐角(或直角)】 00<θ≤900
2.当两条异面直线所成的角是直角时,我们就说这两条异面
直线互相垂直,记作a⊥b;
2.直线与平面的位置关系
位置关系直线a在平面α内
直线a在平面α外
直线a与平面α相交直线a与平面α平行公共点无数个公共点一个公共点没有公共点
符号表示a⊂αa∩α=A a∥α
图形表示
3.两个平面的位置关系
位置关系图示表示法公共点个数
两平面平行α∥β没有公共点
两平面相交α∩β=l 有无数个公共点(在一条直线
上)
三、平行(3种)
线线平行 线面平行 面面平行
⎭⎪
⎬⎪
⎫a ∥α
a ⊂βα∩β=
b ⇒a ∥b
⎭⎪
⎬⎪
⎫a ⊄α
b ⊂αa ∥b ⇒a ∥α
β
ααα
ββ
//////⇒⎪⎪⎪⎭⎪
⎪⎪⎬⎫
=⋂⊂⊂b a p b a b a
⎭⎪
⎬⎪
⎫α∥β
α∩γ=a β∩γ=b ⇒a ∥b
αββα////a a ⇒⎭
⎬⎫
⊂ β
αααββ
//////⇒⎪⎪
⎪
⎪
⎪⎭
⎪
⎪
⎪
⎪
⎪⎬⎫=⋂⊂⊂=⋂⊂⊂m b n a Q n m n m p b a b a
⎭
⎪⎬⎪
⎫a ⊥αb ⊥α⇒a ∥b 垂直于同一平面的 两直线平行
βαβα//⇒⎭
⎬⎫
⊥⊥l l 垂直于同一条直线 的两平面平行
⎭
⎪⎬⎪
⎫a ∥b b ∥c ⇒a ∥c .
βαγβγα//////⇒⎭
⎬⎫
四、垂直(3种)
线线垂直线面垂直面面垂直a
l
a
l
⊥
⇒
⎭
⎬
⎫
⊂
⊥
α
α
α
α
α
⊥
⇒
⎪
⎪
⎪
⎭
⎪⎪
⎪
⎬
⎫
⊥
⊥
=
⋂
⊂
⊂
l
b
l
a
l
p
b
a
b
a
β
α
α
β
⊥
⇒
⎭
⎬
⎫
⊂
⊥
l
l
⎭⎪
⎬
⎪⎫
α⊥β
α∩β=l
a⊂α
a⊥l
⇒a⊥β
β
α
γ
β
γ
α
⊥
⇒
⎭
⎬
⎫
⊥
//
α
α
⊥
⇒
⎭
⎬
⎫
⊥
a
b
a
b
//
五、角(3种)
异面直线所成角直线与平面所成角度二面角
平面的一条斜线和它在平面上的射影所成的锐角
范围:]90,0(︒︒ 范围:]90,0[︒︒
①当直线AP 与平面垂直时,它们所成的角是90°.
②当直线与平面平行或在平面内时,它们所成的角是0°.
范围:]180,0[︒︒
第三章 直线与方程
一、倾斜角和斜率
1、倾斜角:直线的倾斜角α的取值范围是0°≤α<180°,并规定与x 轴平行或重合的直线的倾斜角为0°.
2、斜率:k = tan α = y 2-y 1
x 2-x 1 (x 1≠x 2
)
直线
倾斜角 α=0° 0°<α<90° α=90° 90°<α<180°
斜率
>0
不存在
<0
二、直线的位置关系
直线方
程
b kx y +=
1111:0l A x B y C ++=(11,A B 不同时为0),
2222:0l A x B y C ++=(22,A B 不同时为0)
三、直线的方程
1. 点斜式:直线l 过点000(,)P x y ,且斜率为k ,其方程为00()y y k x x -=-.
2. 斜截式:直线l 的斜率为k ,在y 轴上截距为b ,其方程为y kx b =+.
3.两点式:直线l 经过两点111222(,),(,)P x y P x y ,其方程为
11
2121
y y x x y y x x --=--(2121,y y x x ≠≠) 4. 截距式:直线l 在x 、y 轴上的截距分别为a 、b ,其方程为1x y
a
b
+=(不过原点的直线) 5.一般式:0Ax By C ++=(A 、B 不同时为0)
直线一般式方程0(0)Ax By C B ++=≠化为斜截式方程A C
y x B B
=--,表示斜率为A B -,y 轴上截距
为C
B
-
的直线. 四、解含有参数的直线恒过定点的问题
(1)方法一:化为点斜式00()y y k x x -=-.令⎩⎨⎧=-=-00
00y y x x ,直线必过定点(x 0,y 0)
(2)方法二:含有一个参数的二元一次方程若能整理为
A 1x +
B 1y +
C 1+λ(A 2x +B 2y +C 2)=0,其中λ是参数, 联立⎩⎨⎧
A 1x +
B 1y +
C 1=0,
A 2x +
B 2y +
C 2=0
解得.
五、距离公式
1、两点间的距离公式:|P 1P 2|=(x 1-x 2)2+(y 1-y 2)2
2、点到直线的距离:
点00(,)P x y 到直线:0l Ax By C ++=
的距离公式为d =
3、两平行线距离
两条平行直线11:0l Ax By C ++=,22:0l Ax By C ++=
之间的距离公式d =
六、对称问题
1、点关于点对称
点),(b a A 关于点),(00y x P 对称,求A '坐标
解:设),(d c A ',则联立⎪⎪⎩⎪
⎪⎨⎧=+=+00
22y
d b x c
a 求得
2、点关于线对称
点N (x 0,y 0)关于直线l :Ax +By +C =0的对称点M (x ,y )可由 方程组⎩⎪⎨
⎪⎧
y -y 0x -x 0·⎝ ⎛⎭
⎪⎫
-A B =-1(AB ≠0)A ·x +x 02+B ·y +y 02+C =0
求得.。