(环境管理)软件运行环境及计算机配置要求
- 格式:doc
- 大小:4.00 MB
- 文档页数:66
软硬件环境软件环境在计算机系统中,软件环境是指计算机中安装和运行的软件程序的集合。
软件环境包括操作系统、应用程序、驱动程序和其他支持软件。
操作系统操作系统是计算机系统中最基本的软件环境之一。
它负责管理计算机的硬件资源,并提供用户和其他软件程序与硬件之间的接口。
常见的操作系统有Windows、Linux和Mac OS。
Windows操作系统Windows操作系统是由微软公司开发的一种图形用户界面操作系统。
它是目前桌面操作系统市场份额最大的操作系统之一。
Windows操作系统提供了多任务处理、文件管理、网络连接和图形用户界面等功能。
Linux操作系统Linux操作系统是一种开源操作系统,由Linus Torvalds等人开发。
Linux操作系统具有稳定性和安全性强的特点,并且可以根据用户需求进行自定义配置。
它被广泛用于服务器和嵌入式系统中。
Mac OSMac OS是由苹果公司开发的操作系统,用于苹果电脑和移动设备。
Mac OS提供了一系列的创意工具和多媒体功能,以及与其他苹果设备的无缝连接。
应用程序应用程序是基于特定目的开发的软件程序。
它们可以包括办公软件、开发工具、娱乐软件等。
常见的应用程序包括Microsoft Office、Adobe Photoshop、Google Chrome等。
驱动程序驱动程序是用来控制硬件设备的软件。
它们通过与操作系统交互来管理硬件设备的访问。
驱动程序通常由硬件设备的制造商提供,并安装在计算机的操作系统中。
其他支持软件除了操作系统、应用程序和驱动程序之外,软件环境还可能包括其他辅助性的软件。
例如,编程语言解释器、数据库管理系统和图形用户界面库等。
硬件环境硬件环境是指计算机及其相关设备的物理组成部分。
它包括计算机的中央处理器(CPU)、内存、存储设备、输入设备和输出设备等。
中央处理器(CPU)中央处理器是计算机的核心组件,用于执行计算机程序的指令。
它负责进行算术和逻辑运算,控制数据在内存和其他设备之间的传输,并处理输入输出。
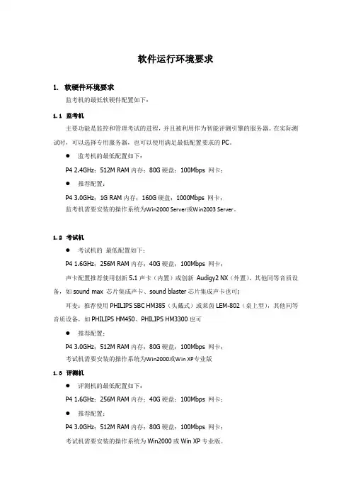
软件运行环境要求1.软硬件环境要求监考机的最低软硬件配置如下:1.1监考机主要功能是监控和管理考试的进程,并且被利用作为智能评测引擎的服务器。
在实际测试时,可以选择专用服务器,也可以使用满足最低配置要求的PC。
●监考机的最低配置如下:P4 2.4GHz;512M RAM内存;80G硬盘;100Mbps 网卡;●推荐配置:P4 3.0GHz;1G RAM内存;160G硬盘;1000Mbps 网卡;监考机需要安装的操作系统为Win2000 Server或Win2003 Server。
1.2考试机●考试机的最低配置如下:P4 1.6GHz;256M RAM内存;40G硬盘;100Mbps 网卡;声卡配置推荐使用创新5.1声卡(内置)或创新Audigy2 NX(外置),其他同等音质设备,如sound max 芯片集成声卡、sound blaster芯片集成声卡也可;耳麦:推荐使用PHILIPS SBC HM385(头戴式)或莱茵LEM-802(桌上型),其他同等音质设备,如PHILIPS HM450、PHILIPS HM3300也可●推荐配置:P4 3.0GHz;512M RAM内存;80G硬盘;100Mbps 网卡;考试机需要安装的操作系统为Win2000或Win XP专业版1.3评测机●评测机的最低配置如下:P4 1.6GHz;256M RAM内存;40G硬盘;100Mbps 网卡;●推荐配置:P4 3.0GHz;512M RAM内存;80G硬盘;100Mbps 网卡;考试机需要安装的操作系统为Win2000或Win XP专业版。
2.网络环境网络版:整个考场所有的“监考机”和“考试机”都必须接入局域网。
该局域网要求带宽大于等于100Mbps,建议使用100Mbps的交换机而不是集线器来构建网络。
在实际应用中,测试站系统需要与省市测试中心通信的考试管理信息系统通信。
该特性要求监考机接入互联网。
可以采用电信提供的ADSL或者宽带网络,也可以直接利用学校现有的教育网,建议监考机最低互联网接入带宽能达到2Mbps。
目录一软件运行环境及计算机配置要求 (3)二软件安装说明 (3)2.1安装数据库SqlServer2000 (3)2.2安装财政数据采集系统 (8)2.3连接数据库 (11)2.3.1 数据库设置 (11)2.3.2 数据库恢复 (15)2.3.3 数据库备份 (17)三用户登录 (19)四系统设置 (22)4.1区划编码设置 (22)4.1.2 增加区划编码 (22)4.1.2 删除区划编码 (24)4.2区划编码信息查看 (24)4.2.1查看本地信息 (24)4.2.2 查看本地区全部的区划编码 (25)4.3用户管理 (25)五数据导入 (27)5.1专项资金数据导入 (27)5.1.1专项资金数据导入 (27)5.1.2专项资金数据编辑 (33)5.1.3专项资金数据的审核汇总 (39)5.2部门预算数据导入 (43)5.2.1单位信息编辑 (43)5.2.2部门预算数据导入 (44)5.2.3部门预算数据编辑 (45)六数据交换 (45)6.1数据上网 (45)6.1.1网络设置 (46)6.1.2网络测试 (47)6.1.3数据上传 (47)6.2数据报出 (48)6.3 数据接收 (50)七模版管理 (53)7.1全省模版 (53)7.2自定义资金模版 (53)7.3模版导出和接收 (58)7.4审核公式 (61)八常见问题解答及注意事项 (63)8.1常见错误 (63)8.2自定义资金模版时要注意以下几点 (64)8.3导入数据注意事项 (64)8.4区划编码 (65)8.5字段长度列表 (66)一软件运行环境及计算机配置要求财政数据采集系统是在windows下使用C++ Builder开发的,使用的是SQL Server数据库(在安装本软件前一定要安装好SQL Server数据库)。
运行环境推荐使用:WINDOWS XP、2000系统需安装有Office办公软件EXCEL2000及以上版本,压缩软件WINZIP或WINRAR。
浪潮GS7标准版产品安装手册浪潮通用软件有限公司目录前言安装概述 (5)1.1浪潮GS7标准版安装程序的组成 (5)1.2浪潮GS7标准版安装流程 (6)1.2.1全新安装浪潮GS7标准版 (6)第一章运行环境准备 (7)1.1客户端的运行环境要求 (7)1.1.1硬件运行环境 (7)1.1.2软件运行环境 (7)1.2数据库服务器的运行环境要求 (8)1.2.1硬件运行环境 (8)1.2.2软件运行环境 (9)1.3应用程序服务器的运行环境要求 (10)1.3.1硬件运行环境 (10)1.3.2软件运行环境 (11)1.3.3软件运行环境配置 (11)1.4网络环境要求以及端口安全配置 (12)1.4.1独立的数据库服务器和应用服务器 (13)1.4.2数据库服务器与应用服务器在同一台机器上(不推荐) (17)第二章应用程序安装 (20)2.1安装前的准备工作―配置服务器角色 (20)2.2安装前的准备工作―安装应用组件 (26)2.3浪潮GS7标准版应用程序安装 (28)2.4应用程序运行前的其它配置 (40)2.4.1Web页面服务的对外发布 (40)第三章数据库安装 (44)3.1安装前的准备工作-安装SQL2008R2、2012、2014、2016/O RA11G R2、12C R2 (44)3.2安装浪潮GS7标准版数据库实例 (47)3.3删除浪潮GS7标准版数据库实例 (57)3.4注册本机实例 (59)3.5查看日志 (60)3.6更改密码 (61)第四章客户端安装 (64)4.1客户端安装 (64)4.2客户端环境配置 (69)4.3客户端登录界面 (70)4.4客户端卸载 (75)第五章实用安装方案 (77)5.1数字证书的安装 (77)5.2域用户登录 (86)5.3授权许可 (88)前言安装概述浪潮GS7标准版是浪潮凭借多年的管理软件开发经验,吸取国外管理软件的管理思想,鼎力推出的一套管理集中、数据集中、决策集中的管理软件全面解决方案。
1.运行环境⏹软件环境1.数据服务器数据库由我司同事在安装软件的时候安装,由我司提供软件程序!如购买服务器中自带数据库的情况,请确认为MSSQLServer2005+SP2 (企业版以上)MSSQLServer2008R2(Standard、Enterprise) x64,数据库(简体中文版本)MSSQLServer2005+SP2 (企业版以上)MSSQLServer2008R2(Standard、Enterprise) x64,适用于支持的win2003,win7(不推荐),win2008R2、win2012操作系统支持了简版数据库2.服务器操作系统建议:win server 2008 R2 或者win server 2012客户端WEB浏览器:建议安装T+专业浏览器⏹硬件环境1.客户端计算机配置:建议配置要求:(一般电脑都可以做到的)2.服务器计算机配置:数据库服务器:服务器操作系统:win server 2008 R2 或者win server 2012配置说明系统在不同并发情况下,所需设备的配置要求也不同,以下列出4种并发应用场景所需的设备配置表,以便用户根据情况来确定相应配置。
并发场景一:并发用户1-5人,最多使用用户为5人。
主要使用T+采购,销售,库存模块,往来和现金模块。
一般是存在一人多岗情况。
推荐选择单机部属模型,选择较好的PC机配置。
可以在不超过5名并发用户的水平下获得良好的性能。
硬件配置要求:由于数据量和并发用户少,用户可以使用台式机做服务器,为了获得更好的性能和可靠性建议使用服务器。
小规模的并发场景,由于数据量和并发人数少,对网络带宽要求不高等特点,影响产品运行效率的主要方面为CPU,内存瓶颈,可根据实际情况,提升这两方面的硬件配置同时减少机器开机自启动项目,使用优化软件对机器注册表,IE缓存,磁盘空间等进行整理,定期对系统进行备份。
并发场景二:并发用户5-10人左右,最多使用用户为10人。
操作系统的软件配置与环境管理在计算机科学领域中,操作系统是连接硬件和应用程序的关键组件。
作为一种复杂的软件系统,操作系统需要正确配置软件和管理系统环境,以确保计算机系统的高效运行和稳定性。
本文将讨论操作系统的软件配置和环境管理,探讨其中的重要性以及常见的配置和管理方法。
一、软件配置软件配置是指在操作系统中安装和设置软件程序的过程。
合理的软件配置对于系统的性能和安全性非常重要。
以下是一些关键的软件配置方面:1. 操作系统和驱动程序的安装:当我们安装一个全新的操作系统时,我们首先需要选择适合我们需求的操作系统版本。
选择适当的版本非常重要,因为不同的操作系统拥有不同的特性和兼容性。
此外,我们还需要在安装过程中为我们的硬件设备安装适当的驱动程序,以确保我们的设备能够正常工作。
2. 应用程序的安装和更新:在系统配置完成之后,我们需要安装我们需要使用的各种应用程序。
这些应用程序可以包括办公软件、媒体播放器、图像编辑器等等。
此外,我们还需要定期更新这些应用程序,以确保我们始终拥有最新的功能和安全补丁。
3. 安全软件的配置:保护系统安全是软件配置的一个重要方面。
我们需要安装并配置防病毒软件、防火墙以及其他网络安全工具,以保护我们的计算机免受恶意软件和网络攻击的威胁。
二、环境管理环境管理是指操作系统如何管理计算机系统的资源和设置。
合理的环境管理对于系统的性能和稳定性至关重要。
以下是一些环境管理的关键方面:1. 系统配置和设置:操作系统提供了许多配置选项,允许我们根据我们的需求和喜好来自定义系统设置。
这些设置可以包括显示分辨率、音量控制、电源管理等等。
我们需要根据个人需求和硬件要求对这些系统配置进行调整。
2. 资源管理:操作系统负责管理计算机系统的资源,包括内存、存储设备、处理器等等。
我们可以使用任务管理器或其他系统工具来监视和管理这些资源的使用。
通过合理地管理资源,我们可以提高系统的性能和响应速度。
3. 网络设置和管理:对于连接到网络的计算机,网络设置和管理非常重要。
服务器端运行环境要求服务器端运行环境要求1·操作系统要求●支持的操作系统:Windows Server 2012及以上版本,Linux(如:Ubuntu、CentOS等)。
●操作系统需要是64位的,保证能够支持较大的内存和处理能力。
●安装最新的操作系统补丁以确保系统安全性。
2·硬件要求●处理器要求:至少4核心以上的CPU,推荐使用Intel Xeon系列或AMD Opteron系列。
●内存要求:至少8GB以上的RAM。
●存储要求:至少100GB以上的硬盘空间,SSD硬盘性能更佳。
3·网络要求●网络带宽要求:至少100Mbps以上的网络带宽。
●公网IP地质:服务器需要具有公网IP地质以便外部网络访问。
●防火墙设置:需要配置防火墙以确保网络安全。
4·软件要求●Web服务器:推荐使用Apache、Nginx或IIS等主流Web 服务器。
●数据库服务器:常用的数据库服务器有MySQL、PostgreSQL、Oracle等,根据实际需求选择合适的数据库。
●编程语言及开发框架:根据实际需求选择合适的编程语言和开发框架,如Java、Python、PHP等。
确保服务器支持所选的编程语言和开发框架。
●外部组件和库:根据项目需要安装和配置相应的外部组件和库。
5·安全性要求●远程访问安全:使用安全的远程访问协议,如SSH,限制只允许特定IP地质访问。
●防止DDoS攻击:配置防火墙、负载均衡器等来防护服务器免受DDoS攻击。
●身份验证和授权:确保服务器设置强密码,并限制用户权限,使用SSL证书保护敏感数据传输。
●日志监控和审计:配置日志监控系统来实时监控服务器状态,并进行安全审计。
6·应用程序要求●安装应用程序所需的服务和组件,如Java Runtime Environment、·NET Framework等。
●安装并配置相关的第三方库和插件。
●设置应用程序的运行参数和配置文件。
软件运行方案1. 背景随着科技的不断发展,计算机软件已经成为人们生活和工作不可或缺的一部分。
在软件开发完成之后,如何让软件顺利地运行起来,是一项关键的工作。
因此,本文将探讨软件运行方案,以指导软件的有效运行。
2. 软件运行环境在软件的运行过程中,合理的运行环境是保证软件顺利运行的基础。
软件运行环境包括两个方面,分别是硬件环境和软件环境。
硬件环境是指该软件运行所需要的硬件设备,包括计算机主机、显示器、键盘、鼠标等。
对于硬件环境,我们需要关注以下几点:•计算机主机的配置是否达到软件运行要求。
•显示器是否具备兼容性和分辨率要求。
•键盘和鼠标的驱动程序是否已经安装,是否工作正常。
软件环境是指该软件所运行的操作系统、编译器和其他依赖的软件。
在软件运行之前,需要先检测软件的软件环境是否满足要求。
可通过以下方式进行检测:•查询官网提供的硬件及软件配置要求,确认本地环境是否满足要求。
•利用各种版本的虚拟机来模拟各种场景,进行软件测试。
3. 软件安装在保证软件的运行环境的前提下,我们需要进行软件的安装。
安装的方式包括以下几种:•下载安装包,双击运行,按照向导进行安装。
•挂载镜像安装,第一次需要解压,然后双击运行安装程序,按照向导进行安装。
•使用软件包管理器进行安装。
无论是哪种安装方式,安装过程中需要注意以下几个问题:•检查安装的软件是否与对应软件版本相符合。
•安装目录可以和软件默认提供的安装路径不同,但是必须正确地指定。
•安装完成后,需要及时更新相关补丁,以保证软件的功能正常。
4. 软件配置软件配置对于运行软件非常重要,因为不同的配置会直接影响到软件的运行效果。
在进行配置之前,我们需要了解以下内容:•软件的配置文件在何处以及如何编辑修改。
•软件的常见配置项包括哪些参数,这些参数的意义是什么。
•有哪些配置项是需要特别关注的,需要根据实际情况进行修改的。
在确认以上问题之后,按照软件提供的配置项进行调整即可。
5. 软件运行当软件安装和配置完成之后,我们需要执行以下步骤来运行软件:•双击软件图标或通过终端窗口输入相应命令来启动软件。
软件产品安装、配置及操作教程指南第1章软件产品概述 (3)1.1 产品简介 (3)1.2 系统要求 (3)1.3 安装前的准备 (3)第2章软件安装过程 (4)2.1 安装向导 (4)2.2 选择安装组件 (4)2.3 安装路径设置 (4)2.4 完成安装 (5)第3章软件初始化配置 (5)3.1 运行软件 (5)3.2 设置用户权限 (5)3.3 配置网络环境 (5)3.4 配置邮件服务 (6)第4章用户界面与功能模块 (6)4.1 界面布局 (6)4.2 功能模块概述 (6)4.3 菜单栏与工具栏 (7)4.4 快捷键设置 (7)第5章基础操作指南 (7)5.1 文件管理 (7)5.1.1 新建文件 (7)5.1.2 打开文件 (7)5.1.3 保存文件 (7)5.1.4 另存为 (8)5.1.5 文件压缩与解压 (8)5.2 数据导入与导出 (8)5.2.1 数据导入 (8)5.2.2 数据导出 (8)5.3 参数设置 (8)5.3.1 基本设置 (8)5.3.2 高级设置 (8)5.4 用户管理 (8)5.4.1 添加用户 (8)5.4.2 修改用户信息 (9)5.4.3 删除用户 (9)5.4.4 用户权限设置 (9)第6章高级功能应用 (9)6.1 报表与导出 (9)6.1.1 创建报表 (9)6.1.2 报表预览与编辑 (9)6.2 数据分析与挖掘 (9)6.2.1 数据预处理 (9)6.2.2 数据挖掘模型创建 (10)6.2.3 数据挖掘与分析 (10)6.3 定时任务设置 (10)6.3.1 创建定时任务 (10)6.3.2 管理定时任务 (10)6.4 系统监控与维护 (10)6.4.1 系统功能监控 (10)6.4.2 日志管理 (10)6.4.3 系统维护 (10)第7章系统集成与扩展 (11)7.1 接口调用 (11)7.2 系统对接 (11)7.3 定制开发 (11)7.4 插件安装与配置 (11)第8章数据备份与恢复 (11)8.1 备份策略 (11)8.1.1 定期备份:根据数据的重要性和更新频率,设定固定的备份周期,如每日、每周或每月进行一次备份。
组态建模工具需求规格说明书西安电子科技大学2011/5/19目录1概述 (1)1.1编写目的 (1)1.2编写依据 (2)1.3术语和缩略词 (2)2软件概要 (2)2.1软件总体描述 (2)2.2软件设计约束及有关说明 (2)2.3使用者特点 (3)3开发和运行环境 (4)3.1硬件环境 (4)3.2支持软件环境 (4)3.3接口 (4)3.4控制和操作 (5)4详细需求 (6)4.1性能需求 (6)4.2功能需求 (7)4.3数据需求 (7)5故障处理需求 (8)5.1软件运行故障 (8)5.2软件使用故障 (8)6质量需求 (9)7其他需求 (10)7.1易用性需求 (10)7.2安全性需求 (10)1概述1.1编写目的指出编写《需求规格说明书》的目的。
下面是示例:编写此文档的目的是进一步定制软件开发的细节问题,希望能使本软件开发工作更具体。
为了使用户、软件开发者及分析和测试人员对该软件的初始规定有一个共同的理解,它说明了本软件的各项功能需求、性能需求和数据需求,明确标识各项功能的具体含义,阐述实用背景及范围,提供客户解决问题或达到目标所需要的条件或权能,提供一个度量和遵循的基准。
具体而言,编写软件需求说明的目的是为所开发的软件提出:a)软件设计总体要求,作为软件开发人员、软件测试人员相互了解的基础。
b)功能、性能要求,数据结构和采集要求,重要的接口要求,作为软件设计人员进行概要设计的依据。
c)软件确认测试的依据。
1.2编写依据指明该《需求规格说明书》的依据。
一般可以写依据XXX软件的方案书,策划书等。
1.3术语和缩略词2软件概要2.1软件总体描述从总体上描述该软件的情况,包括软件的形式(网站,运行时系统,插件等)和软件的主要的功能,使读者对该软件有一个整体的认识。
一般一两段话即可。
2.2软件设计约束及有关说明软件设计的约束以及有关说明如下所示。
●开发环境:●编程语言:●遵循的规范:软件的设计和开发过程需要严格按照合同要求,根据软件的设计方案来进行。
目录一软件运行环境及计算机配置要求 (3)二软件安装说明 (3)2.1安装数据库SqlServer2000 (3)2.2安装财政数据采集系统 (8)2.3连接数据库 (11)2.3.1 数据库设置 (11)2.3.2 数据库恢复 (15)2.3.3 数据库备份 (17)三用户登录 (19)四系统设置 (22)4.1区划编码设置 (22)4.1.2 增加区划编码 (22)4.1.2 删除区划编码 (24)4.2区划编码信息查看 (24)4.2.1查看本地信息 (24)4.2.2 查看本地区全部的区划编码 (25)4.3用户管理 (25)五数据导入 (27)5.1专项资金数据导入 (27)5.1.1专项资金数据导入 (27)5.1.2专项资金数据编辑 (33)5.1.3专项资金数据的审核汇总 (39)5.2部门预算数据导入 (43)5.2.1单位信息编辑 (43)5.2.2部门预算数据导入 (44)5.2.3部门预算数据编辑 (45)六数据交换 (45)6.1数据上网 (45)6.1.1网络设置 (46)6.1.2网络测试 (47)6.1.3数据上传 (47)6.2数据报出 (48)6.3 数据接收 (50)七模版管理 (53)7.1全省模版 (53)7.2自定义资金模版 (53)7.3模版导出和接收 (58)7.4审核公式 (61)八常见问题解答及注意事项 (63)8.1常见错误 (63)8.2自定义资金模版时要注意以下几点 (64)8.3导入数据注意事项 (64)8.4区划编码 (65)8.5字段长度列表 (66)一软件运行环境及计算机配置要求财政数据采集系统是在windows下使用C++ Builder开发的,使用的是SQL Server数据库(在安装本软件前一定要安装好SQL Server数据库)。
运行环境推荐使用:WINDOWS XP、2000系统需安装有Office办公软件EXCEL2000及以上版本,压缩软件WINZIP或WINRAR。
系统运行环境配置及安装说明一、系统运行环境配置本系统为网络版,在服务器上安装后,局域网内所有计算机都可以连接使用。
安装后系统的数据库和应用程序分别存放在Microsoft SQL Server中和用户指定的磁盘上。
1.硬件环境1.1网络环境本系统需要运行在单位局域网上,要求服务器、客户端(档案室)计算机连接在此网络上。
建议配置100M网络速度。
1.2满足系统运行的客户机、服务器的基本配置CPU: PⅣ1.6G以上内存:256M以上,建议512M硬盘:40G以上VGA:分辨率800*600或者更高网卡:100M以上其他:光驱、3.5英寸软驱、鼠标2.软件环境2.1服务器操作系统配置: Windows 2000 Server 或Windows 2000 Advanced Server 。
2.2服务器数据库配置: Microsoft SQL Server 7.0 或 Microsoft SQL Server 2000 。
第一次在服务器上安装Microsoft SQL Server,在安装过程中会出现提示输入“连接客户端数”的窗口,请增加100个客户端。
服务器上已经安装了Microsoft SQL Server,请运行“开始”-->“程序”-->“管理工具”-->“授权”检查Microsoft SQL Server的许可连接数,如果其连接数为0或不足100,请设置为100个客户端连接。
2.3客户端浏览器配置:IE5.0以上。
二、系统安装说明请插入“中国科学院院属单位综合档案管理系统”光盘,双击SETUP[2.50].EXE。
按照系统提示的步骤安装到PC机或服务器上。
用户只能将本系统安装在计算机的根目录下,如:C:\ 。
安装完成后请重新启动服务器。
三、数据库软件安装说明本系统需要安装SQL SERVER 7.0或者SQL SERVER 2000数据库软件,安装具体步骤如下。
1.SQL SERVER 7.0的安装把SQL SERVER 7.0数据库安装光盘放到光驱中,双击光盘盘符,进入光盘内容。
系统维护管理⼿册系统维护分册⽬录第⼀章软件的安装第⼀节环境要求第⼆节数据库安装第三节软件安装第⼆章软件配置环境第三章数据库备份与恢复第四章疑问解答第⼀节打印问题第⼆节软件升级问题第三节软件使⽤注册问题第⼀章软件的安装本章介绍的内容包括:NAVECO特约服务站管理系统软件运⾏的环境要求、软件使⽤数据库的安装、软件的安装三个⼩节,下⾯分别讲述。
第⼀节软件运⾏的环境要求⼀、软件运⾏的硬件要求软件运⾏的硬件要求,两个部分:⼀个是服务器的硬件要求,⼀个是客户端的硬件要求。
1、服务器端的硬件要求配置512M内存和40G硬盘的586PC个⼈计算机均可作为系统运⾏的服务器。
资⾦许可的客户可以建议采⽤PC SERVER专⽤服务器,性能稳定,速度更加快捷。
软件采⽤的MSSQL SERVER 2000数据库,⽀持多颗CPU,为⽤户将来升级、扩展提供了技术上的可⾏性。
2、⼯作站的硬件要求配置256M内存和40G硬盘的586PC个⼈计算机均可作为系统运⾏的⼯作站。
资⾦许可的客户可以建议采⽤相同配置以上的品牌电脑。
⼆、软件运⾏的软件环境软件运⾏环境同样有服务器端和客户端的区分,他们的运⾏要求分别是:1、服务器要求服务器要求安装WINDOWS 2000 ADV SERVER⾼级服务器版或WINDOWS 2000 SERVER服务器版⽹络操作系统,并安装MSSQL SERVER 2000数据库。
为了保障数据库服务器安全,要求客户安装NORTON防病毒软件(或其他防毒软件),并且经常性地更新病毒代码,以使服务器免受病毒感染,对⽤户数据造成损害。
2、⼯作站要求⼯作站可以安装:WINDOWS 2000 ADV SERVER⾼级服务器版WINDOWS 2000 SERVER服务器版WINDOWS 2000 PROFESSIONAL 专业版WINDOWS XP操作系统。
如果⼯作站采⽤WINDOWS 2000⽹络操作系统,由于对⽹络⽤户⾝份验证设置不正确,常常发⽣数据库连接失败的报错,其正确的⽤户⾝份验证设置在售后服务部分介绍。
软环境方案1. 引言软环境是指计算机软件运行所需要的各种软件支持,包括操作系统、数据库管理系统、编程语言等。
在开发和部署软件项目时,设计合理的软环境方案能够提供稳定和高效的软件运行环境,从而提高项目的开发效率和用户体验。
本文将介绍软环境方案的设计原则和常用的软环境配置。
2. 软环境方案设计原则在设计软环境方案时,应遵循以下原则:2.1. 稳定性软环境方案应保证软件在各种不同的环境中能够稳定运行,避免出现无法预知的错误和崩溃现象。
为了提高稳定性,可以选择稳定性较高的操作系统和数据库管理系统,并确保软件的依赖关系得到正确配置和管理。
2.2. 兼容性软环境方案应考虑到软件在不同的平台和版本上的兼容性。
在选择操作系统和数据库管理系统时,应尽量选择支持多种平台和版本的软件,避免出现因平台或版本不兼容而导致的问题。
2.3. 可扩展性软环境方案应具备一定的可扩展性,能够适应软件的不断发展和升级。
当软件需要新增功能或者进行升级时,软环境方案应能够快速进行配置和部署,以满足软件发展的需求。
3. 常用的软环境配置下面介绍几种常用的软环境配置,以供参考:3.1. Java开发环境配置Java开发环境常用的配置包括Java Development Kit(JDK)和Java Runtime Environment(JRE)的安装。
在安装JDK时,需要配置环境变量,并设置JDK的路径。
为了提高开发效率,可以选择安装集成开发环境(IDE)如Eclipse或IntelliJ IDEA等。
此外,还需要选择一个适合的Web服务器,如Tomcat或Jetty 等,以便用于开发和测试Java Web应用程序。
3.2. 数据库管理系统配置在选择数据库管理系统时,可以根据应用需求来选择不同的数据库。
常见的数据库管理系统有MySQL、Oracle、SQL Server等。
在配置数据库时,需要设置数据库服务器的地址、用户名和密码等。
此外,还需要选择一个适合的数据库客户端工具,如Navicat或SQL Developer等,以便于进行数据库的管理和操作。
目录一软件运行环境及计算机配置要求 (3)二软件安装说明 (3)2.1安装数据库SqlServer2000 (3)2.2安装财政数据采集系统 (8)2.3连接数据库 (11)2.3.1 数据库设置 (11)2.3.2 数据库恢复 (15)2.3.3 数据库备份 (17)三用户登录 (19)四系统设置 (22)4.1区划编码设置 (22)4.1.2 增加区划编码 (22)4.1.2 删除区划编码 (24)4.2区划编码信息查看 (24)4.2.1查看本地信息 (24)4.2.2 查看本地区全部的区划编码 (25)4.3用户管理 (25)五数据导入 (27)5.1专项资金数据导入 (27)5.1.1专项资金数据导入 (27)5.1.2专项资金数据编辑 (33)5.1.3专项资金数据的审核汇总 (39)5.2部门预算数据导入 (43)5.2.1单位信息编辑 (43)5.2.2部门预算数据导入 (44)5.2.3部门预算数据编辑 (45)六数据交换 (45)6.1数据上网 (45)6.1.1网络设置 (46)6.1.2网络测试 (47)6.1.3数据上传 (47)6.2数据报出 (48)6.3 数据接收 (50)七模版管理 (53)7.1全省模版 (53)7.2自定义资金模版 (53)7.3模版导出和接收 (58)7.4审核公式 (61)八常见问题解答及注意事项 (63)8.1常见错误 (63)8.2自定义资金模版时要注意以下几点 (64)8.3导入数据注意事项 (64)8.4区划编码 (65)8.5字段长度列表 (66)一软件运行环境及计算机配置要求财政数据采集系统是在windows下使用C++ Builder开发的,使用的是SQL Server数据库(在安装本软件前一定要安装好SQL Server数据库)。
运行环境推荐使用:WINDOWS XP、2000系统需安装有Office办公软件EXCEL2000及以上版本,压缩软件WINZIP或WINRAR。
计算机配置要求:内存512M以上,硬盘40 G以上,显示器和显卡必须支持1024×768、75Hz、24位真彩显示;10/100M网卡;打印机;二软件安装说明2.1安装数据库SqlServer2000(1)将Microsoft SQL Server 2000安装光盘放入光驱中,安装程序会自动运行出现版本选择界面,我们以选择个人版为例。
如下图:(2)在接下来的界面中选择“安装SQL Server 2000组件”选项。
如下图:(3)接着选择“选择安装数据库服务器”。
如下图:(4)稍后才开始出现安装向导,点击“下一步”后出现“计算机名”窗口。
“本地计算机”是默认选项,其名称就显示在上面,我们按其默认点“下一步”。
如下图:(5)接下来,在“安装选择”对话窗口中,同样按其默认项“创建新的SQL Server 实例,或安装客户端工具”点下一步。
(6)接下来的窗口是用户名、公司名的自取,在经过软件许可协议一步后,到达“安装定义”对话窗口(如下图)。
同样地,按其默认“服务器和客户端工具”选择到下一步。
(7)在“实例名”窗口中,系统一般提供了默认的复选框,我们既可以安装默认方式的实例,也可以自定义。
(8)在安装类型对话窗口中,可以设定多个选项。
比如安装组件的多少,以及安装的路径等,请根据实际需要选择。
(9)在“服务帐户”对话窗口中,选择使用本地系统帐户。
【小提示】:如果选择指定服务器所用的帐号就需要指定一个用户、口令和域名。
(10)在“身份验证模式”窗口里,如果你的操作系统是windowsNT以上,选择“混合模式”即可,因是本机数据库,建议密码为空。
(11)一切设定OK后,安装程序开始向硬盘复制必要的文件,开始正式安装。
安装完成。
依次单击“开始”—“程序”,即可看到Microsoft SQL Server 2000的程序组件(如下图)。
2.2安装财政数据采集系统(1)使用地址:/zwgk2.rar下载最新版本软件,解压后,找到“财政政务公开管理系统.exe”文件,双击该文件,将出现以下安装界面。
(2)点击“下一步”,出现以下界面。
(3)保持默认的信息,点击“下一步”,出现以下界面。
(4)选择安装路径,如果不想改变,您可以保持默认的选项点击“下一步”,软件开始安装。
(5)安装完毕后,显示安装成功提示。
(6)点击“完成”后,在WINDOWS系统的菜单上可以找到“财政数据采集系统”的菜单项。
2.3连接数据库2.3.1 数据库设置在程序菜单中点击“数据库设置”进入设置界面。
点击“连接设置”,会出现如下界面:其中:(1)“服务器名称”填:127.0.0.1(代表本机)。
要使数据库连接成功,须保证本地网络是连通,故须先在“开始”菜单的“运行看是否能ping通127.0.0.1。
具体操作为:点击“开始”菜单中的“运行”。
出现以下界面:输入:ping 127.0.0.1。
再点“确定”。
若出现的界面上出现如下图所显示的文字,则代表网络是通的。
(2)“输入登录服务器的信息”就如下图所示填写。
“用户名称”就用默认的sa。
而“密码”就不用填了。
(3)“在服务器上选择数据库”处选“master”(这是SQL Server系统的数据库,此处选择这个数据库是先用来测试的,随后我们将在恢复数据库后来连接上我们政务公开要用的数据库zwgk )。
填好之后点“测试连接”,会出现如下界面,代表连接数据库成功。
点“确定”。
2.3.2 数据库恢复恢复标准库,点击“数据库恢复”选择“源文件”。
在系统安装文件夹中找到“政务公开标准库”文件在“目标数据库”处填写“zwgk”,点击“恢复”再点击“连接设置”在“在服务器上选择数据库”下拉框中选择“zwgk”,点击“确定”。
2.3.3 数据库备份如需备份数据库,则点击“数据库备份”选择“zwgk”库,点击备份填写好文件名保存。
三用户登录用鼠标左键双击软件快捷图标,若是首次进入此系统,会弹出以下对话框,在此处要填写本地的行政区划信息。
单击“行政区划”右边的按钮,会弹出窗口选中你所在的地区,双击,则会自动填写上你所在的行政区划和地区名称。
然后再左键单击此对话框左上角的第一个图标以保存信息。
弹出窗口点确定,则会进入湖北财政与编制政务公开数据采集系统的登录窗口。
初始运行,以用户名:system,密码:aa,点确定或按enter键即可进入系统主界面。
进入软件界面,在此界面的最上面有一行水平菜单,分为: 资金发放表,部门预算, 数据交换,模板管理, ,系统设置(均为下拉菜单).界面左边的几个下拉菜单与这几个水平菜单功能相同。
其中:(1)资金发放表是用来将资金表的数据导入到本机里面的数据库里面,在导入之后也还可以对某些数据进行修改,删除,复制,粘贴等编辑.然后再进行审核汇总,审核汇总之后你就可以预览查看若数据上传之后在网上的显示结果.(2)部门预算菜单栏是用来将部门的预算数据导入,同样也可在导入之后对这些数据再进行适当的编辑.(3)数据交换菜单栏用来将导入的数据上传到网上去以及在本地的不同的数据库之间的数据传递.(4)模板管理菜单栏可以对一些当地特殊资金自定义模板,也可以将全省已定制好的模版导出以便依照此模版填写要导入的资金数据表.也可以将已有的模版接收进数据库(5)系统设置菜单栏主要是查看、增加、修改行政区划信息。
主界面的水平的第二栏的几个图标按钮分别是用来:将左边菜单栏隐藏或展开,帮助,返回。
四系统设置4.1区划编码设置4.1.2 增加区划编码点击“维护行政区划”,弹出默认的显示有本地区划信息,你可以对这个行政区划信息进行编辑,点击“新增区域”可增加与本地区划同级区域或下级区域的行政区划信息,对于区划编码系统会按系统的节点关系自动产生一个合格的编码,自己无法进行修改,但区域名称可以自行修改。
填写完“区域名称”后,点“保存”点“是”继续增加,点“否”,再点“返回”,点开文件夹,会发现新增区域已显示出来。
至此增加行政区划完成。
4.1.2 删除区划编码若要删除某个区域的信息,左键单击选中此区域,然后点击界面上方的“删除区域”若确定要删除,则点“是”4.2区划编码信息查看4.2.1查看本地信息点击“本地区划信息”4.2.2 查看本地区全部的区划编码点击“查看行政区划”4.3用户管理点击“用户管理”此界面上方有四个按钮:“新增用户”“删除用户”“修改用户”“返回”单击可增加、修改、删除用户。
其中system是系统默认用户,不能被删除和修改。
五数据导入将数据录入有三种方法:(1)数据导入。
(2)用数据的编辑功能:复制,粘贴。
(详细操作方法见导入数据编辑讲解)(3)在数据编辑界面直接手工输入。
其中:数据导入对于大批量的数据录入较合适,方便。
对于不太大的数据也可直接从Excell表格中复制过来粘贴上去。
对于手工输入仅对少量数据的添加修改较适用。
5.1专项资金数据导入5.1.1专项资金数据导入点击界面右边菜单栏中“资金发放表”下拉菜单项中的“资金数据导入”项(也可以通过界面最上面的水平菜单选项进入以下界面)进入以下界面:首先要进行资金表的选择。
每一个表的名称下对应有四个表格(有的资金项有可能只对应前两个或三个表格),分别为:资金总表、资金分配表、资金分配明细表和实际发放情况表。
资金总表,全面反映本级本项资金的来源和拨付的总体情况。
资金分配表,市州填写拨付到所属县市区及本级直属部门的情况,县市区填写拨付到乡(镇、街办)及本级直属单位的专项资金。
资金分配表明细表:填写乡(镇、街办)分配到村(居、社区)的专项资金,直属部门分配到所属单位情况。
实际发放情况表:填写实际发放到享受对象的明细情况。
资金无论是否直接发放到享受对象,均要按行政区划隶属关系分级反映拨付情况(即乡(镇、街办)、村(居、社区)所属享受对象的详细情况)。
每一项资金都应该有资金总表和实际发放情况表,而对于某些具体资金的实际情况,资金是直接拨付到享受对象,会没有资金分配表明细表或资金分配表和资金分配明细表都没有。
表的级次关系可以是:(可从“全省模版管理”里面查看到表的级次)“1”代表只有资金总表和实际发放表。
“2”代表有资金总表,资金分配表和实际发放表。
“3”代表有资金总表,资金分配表,资金分配明细表和实际发放表。
实际发放表的行政区划编码要与表的级次一致。
即:若只有资金总表和实际发放表则实际发放表的行政区划编码为123456000000。
若有资金总表,资金分配表和实际发放表则为123456780000。
若有资金总表,资金分配表,资金分配明细表,实际发放表则为123456789100每种资金名称对应的“资金总表”、“资金分配表”、“资金分配明细表”的模版都是相同的,而“实际发放情况表”的模版会因具体的资金类型不同而不同。