(完整版)《运算律》知识点归纳及练习
- 格式:doc
- 大小:43.71 KB
- 文档页数:5
四年级下册数学【运算律】知识点+例题解析一、知识梳理运算定律或性质用字母表示特点加法交换律a+b=b+a 改变数的位置加法结合律(a+b)+c=a+(b+c)改变运算顺序减法的性质a-b-c=a-(b+c)改变运算顺序和运算符号乘法交换律a×b=b×a 改变数的位置乘法结合律(a×b)×c=a×(b×c)改变运算顺序乘法分配律(a+b)×c=a×c+b×c 包含两级运算除法的性质a÷b÷c=a÷(b×c)改变运算顺序和运算符号二、例题讲解题型①84×101=84×(100+1)=8400+84=8484题型②99×16=(100-1)×16 =1600-16=1584题型③99×13+13 =99×13+13×1 =13×(99+1)=1300题型④25×32×125=25×4×8×125=100×1000=100000题型⑤1250÷25÷5=1250÷(25×5)=1250÷125=10题型⑥425+14+186=425+(14+186)=425+200=625题型⑦214-(85+14)=214-14-85=200-85=115题型⑧17×23-23×7=23×(17-7)=23×10=230题型⑨27000÷125=27×1000÷125 =27×8 =216四年级下册数学【运算律】知识点+例题解析一、知识梳理运算定律或性质用字母表示特点加法交换律a+b=b+a 改变数的位置加法结合律(a+b)+c=a+(b+c)改变运算顺序减法的性质a-b-c=a-(b+c)改变运算顺序和运算符号乘法交换律a×b=b×a 改变数的位置乘法结合律(a×b)×c=a×(b×c)改变运算顺序乘法分配律(a+b)×c=a×c+b×c 包含两级运算除法的性质a÷b÷c=a÷(b×c)改变运算顺序和运算符号二、例题讲解题型①84×101=84×(100+1)=8400+84=8484题型②99×16=(100-1)×16 =1600-16=1584题型③99×13+13 =99×13+13×1 =13×(99+1)=1300题型④25×32×125=25×4×8×125=100×1000=100000题型⑤1250÷25÷5=1250÷(25×5)=1250÷125=10题型⑥425+14+186=425+(14+186)=425+200=625题型⑦214-(85+14)=214-14-85=200-85=115题型⑧17×23-23×7=23×(17-7)=23×10。
运算律总结知识点一、加法运算律1. 加法结合律:a+(b+c)=(a+b)+c这个运算律就是加法的结果不受加数的次序的影响,即改变加数的次序,其和不变。
例如:2+(3+4)=(2+3)+4=9。
2. 加法交换律:a+b=b+a这个运算律就是加法的结果不受加数次序的影响,即相加的两数次序实质上不影响其和。
例如:2+3=3+2=5。
3. 零的作用:0+a=a+0=a这个运算律就是任何数与零相加都等于原来的数。
例如:0+5=5+0=5。
二、减法运算律1. 减法的性质:a-b≠b-a减法不满足交换律与结合律。
例如:3-2≠2-3。
2. 减法的相反性:a-b=a+(-b)这个运算律就是减法可以看作是加法的一个特例,减去一个数等于加上它的相反数。
例如:3-2=3+(-2)=1。
三、乘法运算律1. 乘法结合律:a*(b*c)=(a*b)*c这个运算律就是乘法的结果不受乘数的次序的影响,即改变乘数的次序,其积不变。
例如:2*(3*4)=(2*3)*4=24。
2. 乘法交换律:a*b=b*a这个运算律就是乘法的结果不受乘数次序的影响,即相乘的两数次序实质上不影响其积。
例如:2*3=3*2=6。
3. 乘法分配律:a*(b+c)=a*b+a*c这个运算律就是乘法对加法的分配律,即一个数乘以两个数的和等于这个数乘以这两个数的和。
例如:2*(3+4)=2*3+2*4=14。
四、除法运算律1. 除法的性质:a÷b≠b÷a除法不满足交换律与结合律。
例如:3÷2≠2÷3。
2. 除法的相反性:a÷b=a*1/b这个运算律就是除法可以看作是乘法的一个特例,除以一个数等于乘以它的倒数。
例如:3÷2=3*1/2=1.5。
五、指数运算律1. 乘幂运算律:a^m*a^n=a^(m+n)这个运算律就是相同底数的幂相乘,指数相加。
例如:3^2*3^3=3^(2+3)=3^5。
2. 乘幂数乘法运算律:(a^m)^n=a^(m*n)这个运算律就是幂的幂,指数相乘。
小学运算定律知识点总结一、加法运算定律1.加法的交换律:a+b=b+a。
即加法运算中,加数的位置不同,结果不变。
2.加法的结合律:(a+b)+c=a+(b+c)。
即加法运算中,加数可以按照不同的顺序进行运算,结果不变。
3.零的作用定律:a+0=a。
即任何数与0相加,结果仍为原来的数。
二、减法运算定律1.减法的性质:a-b=a+(-b)。
即减法运算可以转化为加法运算。
2.减法的退位借位法则:当被减数的其中一位小于减数的对应位时,应向高位借1,被减数的该位加上10。
3.减法的补数定律:a-b=a+(10-b)。
即减法运算可以转化为加法运算,同时减法中的减数改为它的补数。
三、乘法运算定律1.乘法的交换律:a×b=b×a。
即乘法中,因子的位置可以交换,结果不变。
2.乘法的结合律:(a×b)×c=a×(b×c)。
即乘法中,因子可以按照不同的顺序进行运算,结果不变。
3.乘法的分配律:a×(b+c)=a×b+a×c。
即乘法可以分配到加法上。
四、除法运算定律1.除法的性质:a÷b=a×(1/b)。
即除法可以转化为乘法运算,除数改为它的倒数。
2.除法的整除性规则:如果一个数能被另一个数整除,那么这两个数的约数是一样的。
五、乘方运算定律1.乘方的基本性质:a^m×a^n=a^(m+n)。
即相同底数的乘方,指数相加。
2.乘方的性质:(a^m)^n=a^(m×n)。
即幂的幂,指数乘法。
3.乘方的分配律:(a×b)^n=a^n×b^n。
即乘方可以分配到乘法上。
六、数的整除性定律1.偶数的性质:如果一个数是偶数,那它可以被2整除,即能被2整除的数都是偶数。
2.奇数的性质:如果一个数是奇数,那它不能被2整除,即不能被2整除的数都是奇数。
3.3的整除性规则:如果一个数的各位数字之和能被3整除,那这个数也能被3整除。
第四单元《运算律》知识点归纳及练习乘法结合律1、乘法结合律:三个数相乘,先把前两个数相乘,再和第三个数相乘,或者先把后两个数相乘,再和第一个数相乘,它们的积不变。
用字母表示是:(a×b)×c=a×(b×c).使用时机:当几个数相乘时,如果其中两个数相乘得整十、整百、整千的数就可以应用乘法交换律和乘法结合律。
乘法结合律可以改变乘法运算中的顺序。
数字如;25和4、50和2、125和8、50和4、500和2等。
加法运算时也有结合律。
如果用a/b/c表示三个数,那么加法结合律表示为:(a+b)+c=a+(b+c)2、认识乘法交换律a、b表示两个数,那么乘法交换律用字母表示为:a×b=b×a。
1)上述规律可推广到更多个数相乘。
如:125×4×8×25=(125×8)×(25×4)=1000×100=1000002)加法运算时也有交换律,如用字母a、b表示两个数,那么加法交换律用字母表示为:a+b=b+a。
3)运用加法交换律和结合律可以使得一些运算简便。
50+7+40+9=(50+40)+(7+9)=90+16=106练习题:73×25×4 125×63×8 4×(25×93)12×125×5×8 32×125×25 48×125×5乘法分配律1、乘法分配律:两个数的和(或差)与一个数相乘,可以把两个加数(或被减数、减数)分别与这个数相乘,在把两个积相加(或相减),结果不变。
用字母表示数:(a+b)×c=a×c+b×c或(a-b)×c=a×c-b×c1、式子的特点:式子的原算符号一般是×、+(-)、×的形式;在两个乘法式子中,有一个相同的因数;另为两个不同的因数之和(或之差)是能凑成整十、整百、整千的数。
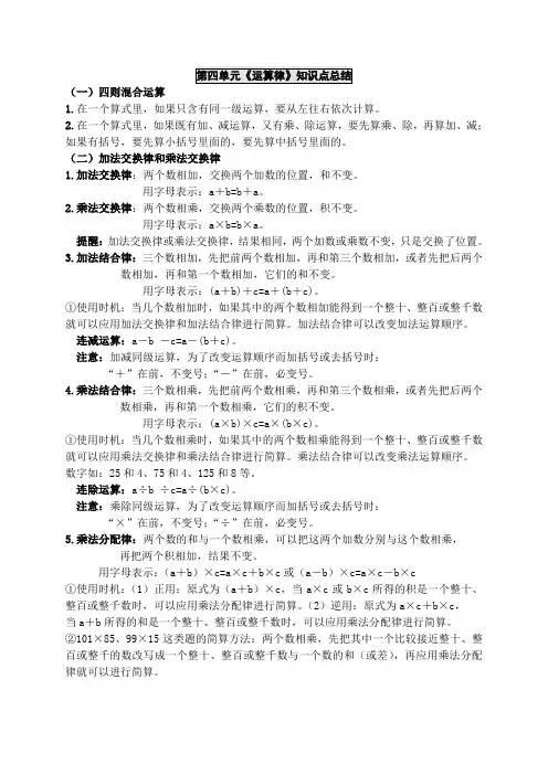
(一)四则混合运算1.在一个算式里,如果只含有同一级运算,要从左往右依次计算。
2.在一个算式里,如果既有加、减运算,又有乘、除运算,要先算乘、除,再算加、减;如果有括号,要先算小括号里面的,要先算中括号里面的。
(二)加法交换律和乘法交换律1.加法交换律:两个数相加,交换两个加数的位置,和不变。
用字母表示:a+b=b+a。
2.乘法交换律:两个数相乘,交换两个乘数的位置,积不变。
用字母表示:a×b=b×a。
提醒:加法交换律或乘法交换律,结果相同,两个加数或乘数不变,只是交换了位置。
3.加法结合律:三个数相加,先把前两个数相加,再和第三个数相加,或者先把后两个数相加,再和第一个数相加,它们的和不变。
用字母表示:(a+b)+c=a+(b+c)。
①使用时机:当几个数相加时,如果其中的两个数相加能得到一个整十、整百或整千数就可以应用加法交换律和加法结合律进行简算。
加法结合律可以改变加法运算顺序。
连减运算:a-b -c=a-(b+c)。
注意:加减同级运算,为了改变运算顺序而加括号或去括号时:“+”在前,不变号;“-”在前,必变号。
4.乘法结合律:三个数相乘,先把前两个数相乘,再和第三个数相乘,或者先把后两个数相乘,再和第一个数相乘,它们的积不变。
用字母表示:(a×b)×c=a×(b×c)。
①使用时机:当几个数相乘时,如果其中的两个数相乘能得到一个整十、整百或整千数就可以应用乘法交换律和乘法结合律进行简算。
乘法结合律可以改变乘法运算顺序。
数字如:25和4、75和4、125和8等。
连除运算:a÷b ÷c=a÷(b×c)。
注意:乘除同级运算,为了改变运算顺序而加括号或去括号时:“×”在前,不变号;“÷”在前,必变号。
5.乘法分配律:两个数的和与一个数相乘,可以把这两个加数分别与这个数相乘,再把两个积相加,结果不变。
《运算律》知识点运算律知识点1、乘法结合律:三个数相乘,先把前两个数相乘,再和第三个数相乘,或者先把后两个数相乘,再和第一个数相乘,它们的积不变。
用字母表示是:×c=a×.使用时机:当几个数相乘时,如果其中两个数相乘得整十、整百、整千的数就可以应用乘法交换律和乘法结合律。
乘法结合律可以改变乘法运算中的顺序。
数字如;25和4、50和2、125和8、50和4、500和2等。
加法运算时也有结合律。
如果用a/b/c表示三个数,那么加法结合律表示为:+c=a+2、认识乘法交换律两个数相乘,交换他们的位置,积不变,这叫乘法交换律。
如用字母a、b表示两个数,那么乘法交换律用字母表示为:a ×b=b×a。
1)上述规律可推广到更多个数相乘。
如:125×4×8×25=×=1000×100=1000002)加法运算时也有交换律,如用字母a、b表示两个数,那么加法交换律用字母表示为:a+b=b+a。
3)运用加法交换律和结合律可以使得一些运算简便。
50+7+40+9=+=90+16=106练习题1.用简便方法计算。
584+289+416=()7×8×4×125=()4×17×2536×15=()2.选一选。
250×320的简便算法是。
A.250×300×20B.250×4×80c.25×8×4037×25×40=37×,这个算式是运用了。
A.乘法结合律B.乘法交换律c.乘法交换律和结合律3.水果市场运来23车苹果,平均每车有50箱,平均每箱有20千克,水果市场一共运来多少千克苹果?__________________________________________________________。
运算定律练习题(打印版)### 运算定律练习题(打印版)#### 一、加法运算定律1. 加法交换律:两个数相加,交换加数的位置,和不变。
- 练习题:计算 \( 34 + 56 \) 和 \( 56 + 34 \),验证加法交换律。
2. 加法结合律:三个或三个以上的数相加,可以先把任意两个数相加,再与其余的数相加,和不变。
- 练习题:计算 \( (23 + 45) + 78 \) 与 \( 23 + (45 + 78) \),验证加法结合律。
3. 加法分配律:一个数与两个数的和相乘,等于这个数分别与这两个数相乘的和。
- 练习题:计算 \( 9 \times (7 + 8) \) 与 \( 9 \times 7 + 9 \times 8 \),验证加法分配律。
#### 二、乘法运算定律1. 乘法交换律:两个数相乘,交换因数的位置,积不变。
- 练习题:计算 \( 12 \times 35 \) 和 \( 35 \times 12 \),验证乘法交换律。
2. 乘法结合律:三个或三个以上的数相乘,可以先把任意两个数相乘,再与其余的数相乘,积不变。
- 练习题:计算 \( (13 \times 27) \times 4 \) 与 \( 13\times (27 \times 4) \),验证乘法结合律。
3. 乘法分配律:一个数与两个数的和相乘,等于这个数分别与这两个数相乘的积的和。
- 练习题:计算 \( 7 \times (14 + 3) \) 与 \( 7 \times 14 + 7 \times 3 \),验证乘法分配律。
4. 乘法分配律的逆运算:一个数分别与两个数相乘,再求和,等于这个数与这两个数的和相乘。
- 练习题:计算 \( 15 \times 4 + 15 \times 6 \) 与 \( 15\times (4 + 6) \),验证乘法分配律的逆运算。
#### 三、混合运算定律1. 加法与乘法的结合:一个数加上另一个数的积,可以先计算积,再加上另一个数。
运算定律与简便运算一、加减法运算定律1、加法交换律定义:两个加数交换位置,和不变字母表示:a b b a +=+例如:16+23=23+16 546+78=78+5462、加法结合律定义:先把前两个数相加,或者先把后两个数相加,和不变。
字母表示:)()(c b a c b a ++=++注意:加法结合律有着广泛的应用,如果其中有两个加数的和刚好是整十、整百、整千的话,那么就可以利用加法交换律将原式中的加数进行调换位置,再将这两个加数结合起来先运算。
例题:(1)50+98+50 (2)488+40+60 (3)165+93+353.减法交换律、结合律注:减法交换律、结合律是由加法交换律和结合律衍生出来的。
减法交换律:如果一个数连续减去两个数,那么后面两个减数的位置可以互换。
字母表示:b c a c b a --=--例题:(1)198-75-98 (2)528—89—128 (3)226-58-26减法结合律:如果一个数连续减去两个数,那么相当于从这个数当中减去后面两个数的和。
字母表示:)(c b a c b a +-=--例题:(1)369-45-155 (2)896-580-120 (3)528—(150+128) (4)126-(26+88)4、加减法的“符号搬家”:在计算没有括号的加、减混合运算时,计算时可以带着运算符号“搬家”。
字母表示:b c a c b a +-=-+例题:(1)256-58 +44 (2)123 + 38 - 23 (3)146 -78 +54二、乘除法运算定律1、乘法交换律定义:交换两个因数的位置,积不变。
字母表示:a b b a ⨯=⨯例如:85×18=18×85 23×88=88×232、乘法结合律定义:先乘前两个数,或者先乘后两个数,积不变。
字母表示:)()(c b a c b a ⨯⨯=⨯⨯运用:①使用乘法交换律、结合律凑整(把积是整十、整百、整千的数先交换再结合在一起。
第三单元知识点总结1.加法交换律:两个数相加,交换加数的位置,和不变。
用字母表示为:a+b=b+a。
2.加法结合律:三个数相加,先把前两个数相加,或者先把后两个数相加,和不变。
用字母表示为:(a+b)+c=a+(b+c)。
3.加法交换律与加法结合律的区分方法:(1)加法交换律改变的是加数的位置,加法结合律改变的是运算顺序。
(2)加法结合律的重要标志是小括号的使用。
4.加法的简便运算:在一个连加算式中,运用加法运算定律,把能凑成整十、整百、整千……的数先相加,可以使计算简便。
5.在连减运算中,交换两个减数的位置,差不变。
用字母表示为:a-b-c=a-c-b。
6. 一个数连续减去两个数,等于这个数减去这两个数的和。
用字母表示为:a-b-c=a-(b+c)。
7.乘法交换律:两个数相乘,交换两个因数的位置,积不变。
用字母表示为:a×b=b×a。
8.乘法结合律:三个数相乘,先乘前两个数,或者先乘后两个数,积不变。
用字母表示为:(a×b)×c=a×(b×c)。
9.乘法分配律:(1)两个数的和与一个数相乘,可以先把它们与这个数分别相乘,再相加。
用字母表示为:(a+b)×c=a×c+b×c或a×(b+c)=a×b+a×c(2)两个数的差与一个数相乘,可以先把被减数和减数分别与这个数相乘,再把所得的积相减。
用字母表示为:(a-b)×c=a×c -b×c。
10.乘法的简便算法:两个数相乘,如果其中一个因数是25(或125),可考虑将另一个因数分解成4×()或8×(),再运用乘法结合律进行简便计算;如果其中一个因数接近整十数、整百数、整千数……可将其分解成10±()、100±()、1000±()……再运用乘法分配律进行简便计算。
《运算律》知识点运算律知识点1、乘法结合律:三个数相乘,先把前两个数相乘,再和第三个数相乘,或者先把后两个数相乘,再和第一个数相乘,它们的积不变。
用字母表示是:×=a×使用时机:当几个数相乘时,如果其中两个数相乘得整十、整百、整千的数就可以应用乘法交换律和乘法结合律。
乘法结合律可以改变乘法运算中的顺序。
数字如;2和4、0和2、12和8、0和4、00和2等。
加法运算时也有结合律。
如果用a/b/表示三个数,那么加法结合律表示为:+=a+2、认识乘法交换律两个数相乘,交换他们的位置,积不变,这叫乘法交换律。
如用字母a、b表示两个数,那么乘法交换律用字母表示为:a ×b=b×a。
1)上述规律可推广到更多个数相乘。
如:12×4×8×2=×=1000×100=1000002)加法运算时也有交换律,如用字母a、b表示两个数,那么加法交换律用字母表示为:a+b=b+a。
3)运用加法交换律和结合律可以使得一些运算简便。
0+7+40+9=+=90+16=106练习题1用简便方法计算。
84+289+416=()7×8×4×12=()4×17×236×1=()2选一选。
20×320的简便算法是。
A20×300×20B20×4×802×8×4037×2×40=37×,这个算式是运用了。
A乘法结合律B乘法交换律乘法交换律和结合律3水果市场运来23车苹果,平均每车有0箱,平均每箱有20千克,水果市场一共运来多少千克苹果?__________________________________________________________。
参考答案1用简便方法计算。
84+289+416=(1289)7×8×4×12=(28000)4×17×2=(1700)36×1=(40)2选一选。
第四单元运算律知识点一:买文具-四则混合运算顺序(1)四则混合运算顺序在没有括号的算式里,当只有加、减运算或乘、除运算时,按从左到右的顺序进行计算,既有加、减运算,又有乘、除运算时,要先算,再算。
(2)含有中括号的四则混合运算在一个算式里,如果既有小括号又有中括号,要先算的,再算面的,最后算。
知识点二:运算律及其应用加法交换律用字母表示为 a+b=加法结合律用字母表示为(a+b)+c=乘法交换律用字母表示为 a×b=乘法结合律用字母表示为 (a×b) ×c=乘法分配律用字母表示为 (a+b) ×c=1.在连加计算中,运用可以让一些加法计算简便。
2.乘法结合律只适用于运算,不可以在乘加或乘减运算中运用。
3.乘法分配律可以正用,也可以逆用。
如果a×c和b×c计算简便时,可以先算a×c和b×c,再把两个积相加;如果a+b的和正好是整十、整百、整千数时,可以用来计算。
4.运用乘法分配律进行计算时,两个加数要,然后再把。
【易错典例1】(2019秋•嘉陵区期末)实践探究.【思路引导】根据整数乘法的竖式计算法则解答即可.【完整解答】解:乘数14个位上的4与326相乘,表示4×326的积是1304,十位上的1与326相乘,表示10×326的积是3260;【易错注意点】此题考查了整数乘法的竖式计算方法.【易错典例2】(2019秋•洛川县期末)如图算式中的汉字各代表什么数字?我=3;是=9;中=7;国=1;人=0.【思路引导】根据整数乘法的运算法则,第一个因数与第二个因数的个位相乘得:3438,所以第二个因数的个位为9,第一个因数的百位为3.原式为:382×29=11078,完成竖式,并找到各汉字代表的数字.【完整解答】解:原式为:所以:我=3;是=9;中=7;国=1;人=0.故答案为:3;9;7;1;0.【易错注意点】本题主要考查凑数谜,关键根据整数乘法及加法的运算法则,找到合适的数,完成计算.【易错典例3】点A表示的数可能是算式()的积.A.201×51B.199×45C.199×51【思路引导】根据题意,点A介于1与10000之间,且更接近10000;根据估算的计算方法,分别求出各个算式的结果,再进一步解答.【完整解答】解:201×51≈200×50=10000,等于10000,不符合题意;199×45≈200×45=9000,接近10000,符合题意;199×51≈200×50=10000,等于10000,不符合题意;故选:B.【易错注意点】考查了三位数乘两位数的估算,把两位数看作与它接近的整十整百数,然后再进一步解答.【易错典例4】(2018秋•单县期末)学校准备发练习本,发给15个班,每班144本,还要留40本作为备用.学校应买多少练习本?【思路引导】首先用发给每个班的练习本的数量乘班级的数量,求出发给15个班多少本练习本;然后用它加上备用的练习本的数量,求出学校应买多少练习本即可.【完整解答】解:144×15+40=2160+40=2200(本)答:学校应买2200本练习本.【易错注意点】此题主要考查了整数乘法的意义和应用,要熟练掌握,解答此题的关键是求出发给15个班多少本练习本.:考点1:带括号的混合运算(含较大数的除法)1.(2020春•江北区期末)把方框中的三个分步算式合并成综合算式是()12+6=1836÷18=220+2=22A.36÷(12+6)+20B.20+36÷(12+6)C.36÷12+6+20D.36÷(12+6)+22.(270+770÷55)﹣190÷10正确的运算顺序是()A.②除法→①加法→③减法→④除法B.②除法→①加法→③减法→②除法C.②除法→①加法→④除法→③减法3.(2021春•浑源县期中)用计算器计算(801﹣576)÷15时,当按到“÷”的时候,显示屏上显示接着按“15”,再按“=”,显示屏上显示的是。
运算定律练习题练习1.2:选出正确答案,将序号填在相应的括号里。
①41+37+13=41+(37+13)②x+y=y+x ③35+(b+65)=(35+65)+b ④a+b+c=a+c+b ⑤32+45+55=32+(45+55) ⑥m+n+t=n+(m+t) 只应用加法交换律的是()。
只应用加法结合律的是()。
既应用加法交换律,又应用加法结合律的是()。
知识点1:减法的运算性质1:一个数连续减去两个数等于这个数减去这两个减数的和。
用字母表示:a-b-c=a-(b+c)减法的运算性质2:一个数减去两个数的和等于这个数连续减去和里每个加数。
例3.1: 324-58-42 670-25-75 159﹣(59+37) 268﹣(35+68)加减的规律:(1)先加后减等于先减后加。
(2)先减后加等于先加后减。
练习325+41﹣25 268+45﹣68 268﹣45+32 325﹣41+75知识点2:乘法的交换律和结合律1.乘法交换律:两个数相乘,交换乘数的位置,积不变。
用字母表示为:a×b=b×a 2.乘法结合律:三个数相乘,先把前两个数相乘,再和第三个数相乘;或者先把后两个数相乘,再和第一个数相乘,积不变。
用字母表示为:(a×b) ×c=a×(b×c)练习4.2:下面的计算分别应用了什么运算律?在括号里填一填。
76 × 40 × 25 = 76 ×(40 × 25)() 125 × 67 × 8 = 67 ×(125 × 8)()知识点3:应用乘法运算律进行简便计算在连乘计算中,当某两个乘数的积正好是整十、整百、整千的数时,运用乘法运算律可使计算简便。
例5.1: 24×15×2 25×78×4 35×7×2 5×49×2运用分解的方法,将某个乘数拆分成几个数相乘的形式,使其中的乘数与其他乘数的乘积“凑整”。
第四单元《运算律》知识点归纳及练习
乘法结合律
1、乘法结合律:
三个数相乘,先把前两个数相乘,再和第三个数相乘,或者先把后两个数相乘,再和第一
个数相乘,它们的积不变。
用字母表示是:
(a×b)×c=a×(b×c).
使用时机:
当几个数相乘时,如果其中两个数相乘得整十、整百、整千的数就可以应用乘法交换律和
乘法结合律。
乘法结合律可以改变乘法运算中的顺序。
数字如;25和4、50和2、125和
8、50和4、500和2等。
加法运算时也有结合律。
如果用a/b/c表示三个数,那么加法结合律表示为:(a+b)+c=a+
(b+c)
2、认识乘法交换律
两个数相乘,交换他们的位置,积不变,这叫乘法交换律。
如用字母a、b表示两个数,那
么乘法交换律用字母表示为:a×b=b×a。
1)上述规律可推广到更多个数相乘。
如:125×4×8×25=(125×8)×(25×4)=1000×
100=100000
2)加法运算时也有交换律,如用字母a、b表示两个数,那么加法交换律用字母表示为:
a+b=b+a。
3)运用加法交换律和结合律可以使得一些运算简便。
50+7+40+9=(50+40)+(7+9)
=90+16=106
练习题:
73×25×4 125×63×8 4×(25×93) 12×125×5×8 32×125×25 48×125×5
乘法分配律
1、乘法分配律:
两个数的和(或差)与一个数相乘,可以把两个加数(或被减数、减数)分别与这个数相
乘,在把两个积相加(或相减),结果不变。
用字母表示数:
(a+b)×c=a×c+b×c或(a-b)×c=a×c-b×c
1、式子的特点:
式子的运算符号一般是×、+(-)、×的形式;在两个乘法式子中,有一个相同的因数;另
为两个不同的因数之和(或之差)是能凑成整十、整百、整千的数。
(逆运算)
2、102×88、99×15这类题的特点:
两个数相乘,把其中一个比较接近整十、整百、整千的数改写成整十、整百、整千与一个
数的和(或差),再应用乘法分配律可以使运算简便。
习题:
(80+4)×25 34×72+34×28 (23×99)×25+(77+71)×25 25×99 9999×2222+3333×3334 6666×3333+2222
第四单元备选练习题
一、填空。
(24)
1、两个数相加,交换加数的,结果不变,这叫做。
用字母表示为。
2、三个数相加,先把相加,再和相加;或者先把相加,再和相加,它们的结果不变,这叫做。
用字母表示为。
3、两个数相乘,交换乘数的,结果不变,这叫做。
用字母表示为。
4、三个数相乘,先把相乘,再和相乘;或者先把相乘,再和相乘,它们的结果不变,这叫做。
用字母表示为。
5、在
29+37+171=37+(。
42×5×8=42×(。
47+=28 。
427+39+73=(427 。
35×21×2=21×(。
45×16=45×。
6、计算64×26后,可以交换两个数的位置验算,是用了()律。
7、一道减法算式的差是16,如果被减数不变,减数增加4,则差是()。
二、用竖式计算下面各题,并验算。
(9)
618+324 76×28 728÷18
三、简便计算。
(45)
44+37+56 163+49+261 74+(137+326) 5×(63×2)
249+402 189+35+211+165 483-236-64
582-157-182 65×5×2 15×23×4 540÷45÷2
36×25 25×125×32 35×22 540÷36
四、解决实际问题(22)
1、食堂买来5筐西红柿,每筐24千克,每千克2元,这些西红柿一共多少元?
2、一只熊猫体重75千克,一只小象的体重比熊猫的12倍少20千克,小象的体重多少千克?
3、每个书架有三层,每层大约放20本书。
(1)三个书架大约一共放多少本书?
(2)学校图书馆又新买来550本新书,增加几个这样的书架比较合适?
4、请算出育才小学四、五、六年级分别有多少人?并写出简便运算的过程。
5、按要求填表。