三菱伺服报警
- 格式:doc
- 大小:15.00 KB
- 文档页数:2
三菱伺服报警三菱伺服报警是在使用三菱伺服系统时可能会遇到的一种情况。
当系统检测到异常或故障时,会触发报警,提示用户进行相应的处理。
三菱伺服系统广泛应用于工业自动化领域,其稳定性和可靠性备受信赖。
然而,即使是高质量的产品,在长期使用过程中也难免会出现一些问题,报警就是其中之一。
一、三菱伺服系统报警的原因及处理方法1. 供电电压异常:当供电电压超出正常范围时,三菱伺服系统会报警。
此时,应检查电源线路是否连接良好,电压是否稳定,及时修复故障。
2. 电机过载:如果电机工作负荷过大,超出额定范围,也会导致报警。
可以通过降低负载、调整参数等方式解决问题。
3. 温度过高:三菱伺服系统在工作过程中会产生一定的热量,如果散热不良,温度过高,会触发报警。
应保持系统通风良好,控制温度适宜。
4. 控制系统故障:可能是软件问题、通信故障等引起的报警。
需要重新检查参数设置、重新连接通信线路等进行排查。
5. 机械故障:如果机械部件出现故障,也会引起三菱伺服系统报警。
此时需要检查机械结构是否正常,并进行维修或更换损坏部件。
二、如何有效预防三菱伺服系统报警1. 定期检查维护:定期对三菱伺服系统进行检查和维护,保证各部件正常工作,避免因故障引发报警。
2. 合理使用:在操作三菱伺服系统时,要按照使用手册上的要求进行操作,避免因错误操作导致系统报警。
3. 提高操作技能:操作人员应具备一定的技能和经验,能够熟练操作三菱伺服系统,及时处理各种异常情况,降低报警概率。
三、三菱伺服系统报警的处理流程1. 接收报警信号:当三菱伺服系统检测到异常时,会产生报警信号,通知操作人员进行处理。
2. 分析原因:操作人员需根据报警代码或报警信息,分析报警的具体原因,确定故障点。
3. 处理故障:根据故障的具体情况,采取相应的措施进行处理,例如检查线路、调整参数、更换零部件等。
4. 清除报警:在故障处理完成后,重新启动三菱伺服系统,并确认报警已经清除,确保系统正常运行。
三菱伺服报警集团标准化办公室:[VV986T-J682P28-JP266L8-68PNN]使用三菱交流伺服系统主要由三个系列:MR-ES、MR-J2S、MR-J3。
通常故障情况可由伺服驱动器上显示代码来初步判断,以下是几种常见的故障及其排查方法:1、AL.E6-表示伺服紧急停止。
引起此故障的原因一般有两个,一个是控制回路24V电源没有接入,另一个是CN1口EMG和SG之间没有接通。
2、AL.37-参数异常。
内部参数乱,操作人员误设参数或者驱动器受外部干扰导致。
一般参数恢复成出厂值即可解决。
3、AL.16-编码器故障。
内部参数乱或编码器线故障或电机编码器故障。
参数恢复出厂值或者更换线缆或者更换电机编码器,若故障依旧,则驱动器底板损坏。
4、AL.20-编码器故障。
电机编码器故障或线缆断线、接头松动等导致。
更换编码器线或伺服电机编码器。
MR-J3系列发生此故障时,还有一种可能是驱动器CPU接地线烧断导致。
5、AL.30-再生制动异常。
若刚通电就出现报警,则驱动器内部制动回路元件损坏。
若在运行过程中出现,可检查制动回路接线,必要时外配制动电阻。
6、AL.50、AL.51-过载。
检查输出U、V、W三相相序接线是否正确,伺服电机三相线圈烧坏或接地故障。
监控伺服电机负载率是否长时间超过100%,伺服响应参数设置过高,产生共振等原因。
7、AL.E9-主回路断开。
检查主回路电源是否接入,若正常则主模块检测回路故障,须更换驱动器或配件。
8、AL.52-误差过大。
电机编码器故障或驱动器输出模块回路元件损坏,通常油污较多的使用场合此故障较多。
另外简单判断伺服电机故障方法:去掉电机所有接线后,转动电机轴承,如能感觉到明显的阻力,转动时不顺畅,则机身线圈烧坏,另外装配联轴器不当时很容易把编码器敲坏,可摇动电机编码器部分,若能听到编码器碎片的声音,则编码器被敲坏。
附上三菱伺服MR-J2S系列所有代码伺服报警的代码:——AL10?欠压——AL12?存储器异常——AL13?时钟异常——AL15?存储器异常2——AL16?编码器异常1——AL17?电路异常2——AL19?存储器异常3——AL1A?电机配合异常——AL20编码器异常2——AL24电机接地故障——AL25绝对位置丢失——AL30再生制动异常——AL31超速——AL32过流——AL33过压——AL35指令脉冲频率异常——AL37参数异常——AL45主电路器件过热——AL46电机过热——AL50过载1——AL51过载2——AL52误差过大——AL8A串行通讯超时——AL8E串行通讯异常伺服警告代码:——AL92电池断线警告——AL96原点设定错误警告——AL9F电池警告——ALE0再生制动电流过大警告——ALE1过载警告——ALE3绝对位置计数器警告——ALE5ABS超时警告——ALE6伺服电机异常停止——ALE9主电路OFF警告——ALEAABS伺服ON警告。
三菱伺服报警代码使用三菱交流伺服系统主要由三个系列:MR-ES MR-J2S MR-J3。
通常故障情况可由伺服驱动器上显示代码来初步判断,以下是几种常见的故障及其排查方法:1、AL.E6 -表示伺服紧急停止。
引起此故障的原因一般有两个,一个是控制回路24V电源没有接入,另一个是CN1 口EMG^ SG之间没有接通。
2、AL.37-参数异常。
内部参数乱,操作人员误设参数或者驱动器受外部干扰导致。
一般参数恢复成出厂值即可解决。
3、AL.16-编码器故障。
内部参数乱或编码器线故障或电机编码器故障。
参数恢复出厂值或者更换线缆或者更换电机编码器,若故障依旧,则驱动器底板损坏。
4、AL.20-编码器故障。
电机编码器故障或线缆断线、接头松动等导致。
更换编码器线或伺服电机编码器。
MR-J3系列发生此故障时,还有一种可能是驱动器CPU接地线烧断导致。
5、AL.30-再生制动异常。
若刚通电就出现报警,则驱动器内部制动回路元件损坏。
若在运行过程中出现,可检查制动回路接线,必要时外配制动电阻。
6、AL.50、AL.51-过载。
检查输出U、V、W三相相序接线是否正确,伺服电机三相线圈烧坏或接地故障。
监控伺服电机负载率是否长时间超过100%伺服响应参数设置过高,产生共振等原因。
7、AL.E9-主回路断开。
检查主回路电源是否接入,若正常则主模块检测回路故障,须更换驱动器或配件。
8、AL.52-误差过大。
电机编码器故障或驱动器输出模块回路元件损坏,通常油污较多的使用场合此故障较多。
另外简单判断伺服电机故障方法:去掉电机所有接线后,转动电机轴承,如能感觉到明显的阻力,转动时不顺畅,则机身线圈烧坏,另外装配联轴器不当时很容易把编码器敲坏,可摇动电机编码器部分,若能听到编码器碎片的声音,则编码器被敲坏。
附上三菱伺服MR-J2S系列所有代码伺服报警的代码:——AL10 欠压――AL12 存储器异常——AL13 时钟异常――AL15 存储器异常2――AL16 编码器异常1AL 17 电路异常2AL 19 存储器异常3AL 1A 电机配合异常AL 20 编码器异常2AL 24 电机接地故障AL 25 绝对位置丢失AL 30 再生制动异常AL 31 超速AL 32 过流AL 33 过压AL 35 指令脉冲频率异常AL 37 参数异常AL 45 主电路器件过热AL 46 电机过热AL 50 过载1AL 51 过载2AL 52 误差过大AL 8A 串行通讯超时AL 8E 串行通讯异常警告代码:伺服AL 92 电池断线警告AL 96 原点设定错误警告AL 9F 电池警告AL E0 再生制动电流过大警告AL E1 过载警告AL E3 绝对位置计数器警告AL E5 ABS超时警告AL E6 伺服电机异常停止AL E9 主电路OFF警告AL EA ABS伺服ON警告欢迎您的下载,资料仅供参考!致力为企业和个人提供合同协议,策划案计划书,学习资料等等打造全网一站式需求。
三菱伺服报警代码使用三菱交流伺服系统主要由三个系列:MR-ES、MR-J2S、MR-J3。
通常故障情况可由伺服驱动器上显示代码来初步判断,以下是几种常见的故障及其排查方法:1、AL.E6 -表示伺服紧急停止。
引起此故障的原因一般有两个,一个是控制回路24V电源没有接入,另一个是CN1口EMG和SG之间没有接通。
2、AL.37-参数异常。
内部参数乱,操作人员误设参数或者驱动器受外部干扰导致。
一般参数恢复成出厂值即可解决。
3、AL.16-编码器故障。
内部参数乱或编码器线故障或电机编码器故障。
参数恢复出厂值或者更换线缆或者更换电机编码器,若故障依旧,则驱动器底板损坏。
4、AL.20-编码器故障。
电机编码器故障或线缆断线、接头松动等导致。
更换编码器线或伺服电机编码器。
MR-J3系列发生此故障时,还有一种可能是驱动器CPU接地线烧断导致。
5、AL.30-再生制动异常。
若刚通电就出现报警,则驱动器内部制动回路元件损坏。
若在运行过程中出现,可检查制动回路接线,必要时外配制动电阻。
6、AL.50、AL.51-过载。
检查输出U、V、W三相相序接线是否正确,伺服电机三相线圈烧坏或接地故障。
监控伺服电机负载率是否长时间超过100%,伺服响应参数设置过高,产生共振等原因。
7、AL.E9-主回路断开。
检查主回路电源是否接入,若正常则主模块检测回路故障,须更换驱动器或配件。
8、AL.52-误差过大。
电机编码器故障或驱动器输出模块回路元件损坏,通常油污较多的使用场合此故障较多。
另外简单判断伺服电机故障方法:去掉电机所有接线后,转动电机轴承,如能感觉到明显的阻力,转动时不顺畅,则机身线圈烧坏,另外装配联轴器不当时很容易把编码器敲坏,可摇动电机编码器部分,若能听到编码器碎片的声音,则编码器被敲坏。
附上三菱伺服MR-J2S系列所有代码伺服报警的代码:—— AL10 欠压—— AL12 存储器异常—— AL13 时钟异常—— AL15 存储器异常2—— AL16 编码器异常1—— AL 17 电路异常2—— AL 19 存储器异常3—— AL 1A 电机配合异常—— AL 20 编码器异常2 —— AL 24 电机接地故障—— AL 25 绝对位置丢失—— AL 30 再生制动异常—— AL 31 超速—— AL 32 过流—— AL 33 过压—— AL 35 指令脉冲频率异常—— AL 37 参数异常—— AL 45 主电路器件过热—— AL 46 电机过热—— AL 50 过载1—— AL 51 过载2—— AL 52 误差过大—— AL 8A 串行通讯超时—— AL 8E 串行通讯异常伺服警告代码:—— AL 92 电池断线警告—— AL 96 原点设定错误警告—— AL 9F 电池警告—— AL E0 再生制动电流过大警告—— AL E1 过载警告—— AL E3 绝对位置计数器警告—— AL E5 ABS超时警告—— AL E6 伺服电机异常停止—— AL E9 主电路OFF警告—— AL EA ABS伺服ON警告。
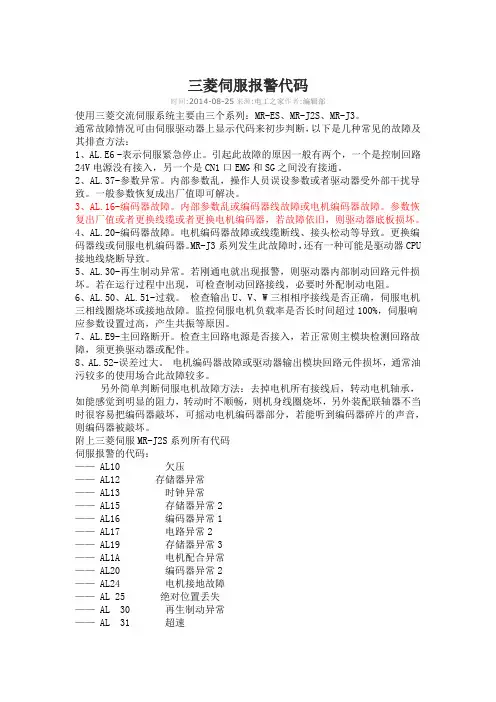
三菱伺服报警代码时间:2014-08-25来源:电工之家作者:编辑部使用三菱交流伺服系统主要由三个系列:MR-ES、MR-J2S、MR-J3。
通常故障情况可由伺服驱动器上显示代码来初步判断,以下是几种常见的故障及其排查方法:1、AL.E6 -表示伺服紧急停止。
引起此故障的原因一般有两个,一个是控制回路24V电源没有接入,另一个是CN1口EMG和SG之间没有接通。
2、AL.37-参数异常。
内部参数乱,操作人员误设参数或者驱动器受外部干扰导致。
一般参数恢复成出厂值即可解决。
3、AL.16-编码器故障。
内部参数乱或编码器线故障或电机编码器故障。
参数恢复出厂值或者更换线缆或者更换电机编码器,若故障依旧,则驱动器底板损坏。
4、AL.20-编码器故障。
电机编码器故障或线缆断线、接头松动等导致。
更换编码器线或伺服电机编码器。
MR-J3系列发生此故障时,还有一种可能是驱动器CPU 接地线烧断导致。
5、AL.30-再生制动异常。
若刚通电就出现报警,则驱动器内部制动回路元件损坏。
若在运行过程中出现,可检查制动回路接线,必要时外配制动电阻。
6、AL.50、AL.51-过载。
检查输出U、V、W三相相序接线是否正确,伺服电机三相线圈烧坏或接地故障。
监控伺服电机负载率是否长时间超过100%,伺服响应参数设置过高,产生共振等原因。
7、AL.E9-主回路断开。
检查主回路电源是否接入,若正常则主模块检测回路故障,须更换驱动器或配件。
8、AL.52-误差过大。
电机编码器故障或驱动器输出模块回路元件损坏,通常油污较多的使用场合此故障较多。
另外简单判断伺服电机故障方法:去掉电机所有接线后,转动电机轴承,如能感觉到明显的阻力,转动时不顺畅,则机身线圈烧坏,另外装配联轴器不当时很容易把编码器敲坏,可摇动电机编码器部分,若能听到编码器碎片的声音,则编码器被敲坏。
附上三菱伺服MR-J2S系列所有代码伺服报警的代码:—— AL10 欠压—— AL12 存储器异常—— AL13 时钟异常—— AL15 存储器异常2—— AL16 编码器异常1—— AL17 电路异常2—— AL19 存储器异常3—— AL1A 电机配合异常—— AL20 编码器异常2—— AL24 电机接地故障—— AL 25 绝对位置丢失—— AL 30 再生制动异常—— AL 31 超速—— AL 32 过流—— AL 33 过压—— AL 35 指令脉冲频率异常—— AL 37 参数异常—— AL 45 主电路器件过热—— AL 46 电机过热—— AL 50 过载1—— AL 51 过载2—— AL 52 误差过大—— AL 8A 串行通讯超时—— AL 8E 串行通讯异常伺服警告代码:—— AL 92 电池断线警告—— AL 96 原点设定错误警告—— AL 9F 电池警告—— AL E0 再生制动电流过大警告—— AL E1 过载警告—— AL E3 绝对位置计数器警告—— AL E5 ABS超时警告—— AL E6 伺服电机异常停止—— AL E9 主电路OFF警告—— AL EA ABS伺服ON警告。
三菱伺服J2S系列报警代码及其处理方法三菱伺服J2S系列是一款常用的伺服控制器,具有强大的功能和稳定的性能。
然而在运行过程中,有时会遇到报警代码,这意味着该系统出现了故障或异常情况。
为了维护和修复该伺服系统,了解报警代码及其处理方法是非常重要的。
在三菱伺服J2S系列中,常见的报警代码包括E0、E9、F5等等,下面将详细介绍这些报警代码及其处理方法。
1.E0报警代码:电源故障当伺服驱动器检测到电源电压异常时,会报出E0代码。
处理方法如下:-检查电源电压是否正常,如果低于额定值,则应检查输入电路。
-检查电缆连接是否松动或损坏,确保电源电缆连接牢固。
-如果电源正常,并且电缆连接也没有问题,那么可能是驱动器内部电源部分出现故障,需要更换驱动器。
2.E9报警代码:位移偏移报警当伺服驱动器检测到反馈器位移偏移异常时,会报出E9代码。
处理方法如下:-检查反馈器与驱动器之间的连接是否松动或错误。
确保连接正确,连接牢固。
-检查反馈器本身是否损坏,如果损坏,则需要更换反馈器。
-如果反馈器连接正确并且没有损坏,则可能是驱动器内部的电子元件出现问题,可能需要更换驱动器。
3.F5报警代码:速度命令格式错误当伺服驱动器接收到的速度命令格式不正确时,会报出F5代码。
处理方法如下:-检查速度命令输入是否正确,确保速度命令格式正确。
-确保输入速度命令的电路没有损坏,并且连接牢固。
-如果速度控制电路正常,但驱动器仍然报F5代码,则可能是驱动器内部的电子元件损坏,需要更换驱动器。
这些是三菱伺服J2S系列常见的报警代码及其处理方法。
在处理这些报警代码时,应该先确认报警代码的原因,并按照相应的处理方法进行修复。
尽量避免操作失误和不当使用导致的报警代码出现。
除了以上报警代码,三菱伺服J2S系列还有其他一些特定的报警代码,如E1报警代码表示电源电压过高、E3表示电流检测异常等。
处理这些报警代码的方法与前文类似,但具体的处理步骤可能会有所不同。
伺服报警手册中级培训〔1〕7-段显示灯电源接通A: 初始化 InitializingB:Ready OFFC:Ready ON, Servo OFFD:Servo ON根据伺服报警编号查找故障报警/警告检查阶段f1:驱动单元电源接通f2:(紧急停止)后NC电源接通f3:正常运行期间(伺服电源接通 servo ON)f4:轴移动期间(准备好指示灯点亮ready on,伺服电源断开 servo off)报警检查阶段:f1,f2检查项目检查结果处理方法经常发生更换驱动单元定期发生进行2步无异常原因更换驱动单元环境因素异常根据产生原因采取措施例:高温……检查冷却风扇未接地……接地报警检查阶段:f2,f3,f4检查项目检查结果处理方法改过更换为原版本的驱动单元未改过进行2步经常发生更换驱动单元定期发生进行3步无异常原因更换驱动单元环境因素异常根据产生原因采取措施例:高温……检查冷却风扇未接地……接地报警编号12:寄存器错误意义:驱动单元寄存IC(SRAM或FLROM)错误1是否重复发生2检查驱动单元的安装环境(例:环境温度,噪音,接地)报警编号13:软件处理错误意义:驱动单元数据处理在规定时间内未完成或输入非法的IT 1检查伺服软件版本是否更改过2是否重复发生3检查驱动单元安装环境(例:环境温度,噪音,接地)报警编号14:软件处理错误2报警检查阶段:f2,f3,f4检查项目检查结果处理方法改过更换为原版本的驱动单元未改过进行2步经常发生更换驱动单元定期发生进行3步无异常原因更换驱动单元环境因素异常根据产生原因采取措施例:高温……检查冷却风扇未接地……接地报警检查阶段:f2检查项目检查结果处理方法经常发生更换驱动单元定期发生进行2步无异常原因更换驱动单元环境因素异常根据产生原因采取措施例:高温……检查冷却风扇未接地……接地报警检查阶段:f2检查项目检查结果处理方法设定错误更正设定设定正确进行2步接头松动正确连接连接正常进行3步电缆问题更换电缆电缆正常进行4步驱动器问题更换驱动器编码器问题进行5步无异常原因更换编码器环境因素异常根据产生原因采取措施例:高温……检查冷却风扇未接地……接地意义:驱动单元数据处理、当前循环在规定时间内未完成1检查伺服软件版本是否更改过2是否重复发生3检查驱动单元安装环境(例:环境温度,噪音,接地)报警编号17:AD转换器错误意义:驱动单元AD转化时出现错误1是否重复发生2检查驱动单元安装环境(例:环境温度,噪音,接地)报警编号18:初始通讯错误意义:对于电机侧使用了高速串口编码器的系统,与编码器的初始通讯不执行1检查伺服参数(SV025)的设定值2检查(驱动侧和编码器侧)的接头是否松动。
三菱伺服报警代码时间:2014-08-25来源:电工之家作者:编辑部使用三菱交流伺服系统主要由三个系列:MR-ES、MR-J2S、MR-J3。
通常故障情况可由伺服驱动器上显示代码来初步判断,以下是几种常见的故障及其排查方法:1、AL.E6 -表示伺服紧急停止。
引起此故障的原因一般有两个,一个是控制回路24V电源没有接入,另一个是CN1口EMG和SG之间没有接通。
2、AL.37-参数异常。
内部参数乱,操作人员误设参数或者驱动器受外部干扰导致。
一般参数恢复成出厂值即可解决。
3、AL.16-编码器故障。
内部参数乱或编码器线故障或电机编码器故障。
参数恢复出厂值或者更换线缆或者更换电机编码器,若故障依旧,则驱动器底板损坏。
4、AL.20-编码器故障。
电机编码器故障或线缆断线、接头松动等导致。
更换编码器线或伺服电机编码器。
MR-J3系列发生此故障时,还有一种可能是驱动器CPU 接地线烧断导致。
5、AL.30-再生制动异常。
若刚通电就出现报警,则驱动器内部制动回路元件损坏。
若在运行过程中出现,可检查制动回路接线,必要时外配制动电阻。
6、AL.50、AL.51-过载。
检查输出U、V、W三相相序接线是否正确,伺服电机三相线圈烧坏或接地故障。
监控伺服电机负载率是否长时间超过100%,伺服响应参数设置过高,产生共振等原因。
7、AL.E9-主回路断开。
检查主回路电源是否接入,若正常则主模块检测回路故障,须更换驱动器或配件。
8、AL.52-误差过大。
电机编码器故障或驱动器输出模块回路元件损坏,通常油污较多的使用场合此故障较多。
另外简单判断伺服电机故障方法:去掉电机所有接线后,转动电机轴承,如能感觉到明显的阻力,转动时不顺畅,则机身线圈烧坏,另外装配联轴器不当时很容易把编码器敲坏,可摇动电机编码器部分,若能听到编码器碎片的声音,则编码器被敲坏。
附上三菱伺服MR-J2S系列所有代码伺服报警的代码:—— AL10 欠压—— AL12 存储器异常—— AL13 时钟异常—— AL15 存储器异常2—— AL16 编码器异常1—— AL17 电路异常2—— AL19 存储器异常3—— AL1A 电机配合异常—— AL20 编码器异常2—— AL24 电机接地故障—— AL 25 绝对位置丢失—— AL 30 再生制动异常—— AL 31 超速—— AL 32 过流—— AL 33 过压—— AL 35 指令脉冲频率异常—— AL 37 参数异常—— AL 45 主电路器件过热—— AL 46 电机过热—— AL 50 过载1—— AL 51 过载2—— AL 52 误差过大—— AL 8A 串行通讯超时—— AL 8E 串行通讯异常伺服警告代码:—— AL 92 电池断线警告—— AL 96 原点设定错误警告—— AL 9F 电池警告—— AL E0 再生制动电流过大警告—— AL E1 过载警告—— AL E3 绝对位置计数器警告—— AL E5 ABS超时警告—— AL E6 伺服电机异常停止—— AL E9 主电路OFF警告—— AL EA ABS伺服ON警告。