探究加速度与力和质量的关系教案
- 格式:doc
- 大小:69.00 KB
- 文档页数:6
《实验:探究加速度与力、质量的关系》教学设计核心价值:通过《实验:探究加速度与力、质量的关系》的探究过程,培养学生的实验动手操作能力、独立思考和团队协作的精神和实事求是、尊重客观规律的科学态度。
教学目标:1.掌握用控制变量法探究加速度与力、质量的定量关系;2.知道测量加速度大小的方法,掌握用图象来分析实验数据,探究物理规律的方法;3.了解气垫导轨减小摩擦的原理,了解光电门及数字计时器在实验中发挥的作用。
教学重点:如何提出合理可行的实验方案,数据的分析和处理。
教学难点:实验操作过程、实验误差分析。
教学过程:课前:登陆优教平台,发送预习任务。
根据优教平台上学生反馈的预习情况,发现薄弱点,针对性教学。
(优教提示:请登陆优教平台,发送本节预习任务)一、知识回顾,引入新课牛顿第一定律:思考:物体受力不平衡时,会怎样运动呢?•1、什么是物体运动状态的改变?物体运动状态的改变就是速度(大小和方向)发生了改变,即物体具有了加速度。
•2、运动状态改变的原因是什么?力是改变物体运动状态的原因,即力是产生加速度的原因。
•3、如何度量运动状态改变的难易程度?质量大的物体的运动状态较难改变,即物体的惯性大;质量小的物体的运动状态较易改变,即物体的惯性小;质量是物体惯性大小的度量。
那么,加速度与力、质量之间有什么样的联系呢?控制变量法:研究三个量之间的关系时,需要先控制一个量不变,研究另外两个量之间的关系。
二、实验探究思路三、加速度与力的关系生活经验:用大的力推物体,物体会获得大的加速度;而用小的力推相同的物体,物体会获得小的加速度。
猜测:加速度和力之间存在什么样的关系呢?实验探究:控制物体的质量不变,探究加速度与受力之间的定量关系。
两个问题:1.怎样测量物体的加速度?①参考前面学习过的《实验:探究小车速度随时间变化的规律》实验中就算加速度的方法;②可以使用光电门、数字计时器得到物体的瞬时速度。
2.怎样提供并测量物体所受的恒力?要求物体所受的合力恒定,且方便测量,参考前面学习过的《实验:探究小车速度随时间变化的规律》的实验装置,可用钩码拉着滑块运动,什么情况下,我们可以把钩码所受的重力直接看作滑块的合力呢?①考虑到滑块与长木板之间有摩擦力,可用重力的分力来平衡摩擦力;考虑到加速度比较大时,拉力不等于重力,可让滑块的质量远大于钩码的总质量,则加速度较小,此时认为拉力近似等于钩码的重力。
探究加速度与力、质量的关系(第一课时)教学目的:(1)通过对物理情景的思考,知道影响物体加速度的因素,通过实验探究,掌握加速度与所受合外力的定量关系。
(2)经历实验方案的设计过程,体会用控制变量研究物理问题的物理方法,提高综合运用学过的知识解决实际问题的能力。
(3)经历实验操作、数据分析、评估的过程,体会利用图像寻找物理量之间的关系的方法,增强实验评估及误差分析的意识,提高发现问题、分析问题、解决问题的能力。
教学重点:实验方案的设计、学生的实验过程。
教学难点:实验方案的设计与评估教学方法:情景问题引导法。
学习方法:实验探究法教学资源:PPT课件。
设计思路:,这是一个很好的能体现科学探究所有要素的教学案例,让学生体验科学探究的全过程,认识物理实验和数学工具在物理学发展过程中的作用,认识评估与误差分析在物理实验中的价值。
本设计首先通过演示实验,让学生分析现象,提出问题,然后引导学生自己设计实验方案,通过师生、生生的交流评估,优化实验方案,在学生的充分的实验活动的基础上,共享探究的成果,并对通过对实验的结果进行误差分析,对实验方案进行再次评估,提出实验条件,增强误差分析与评估的意识。
教学流程图:演示实验,提出问题设计、评估实验方案学生进行实验共享实验结果实验结果的误差分析、方案再评估。
教学课时:两节课,本设计为第一课时。
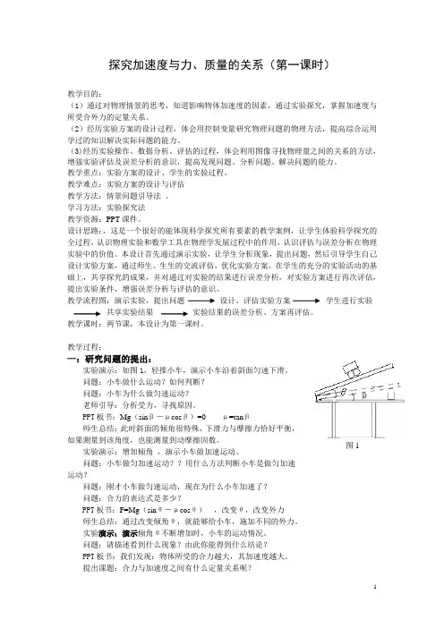
教学过程:一:研究问题的提出:实验演示:如图1,轻推小车,演示小车沿着斜面匀速下滑。
问题:小车做什么运动?如何判断?问题:小车为什么做匀速运动?老师引导:分析受力,寻找原因。
PPT板书:Mg(sinβ-μcosβ)=0 μ=tanβ师生总结:此时斜面的倾角很特殊,下滑力与摩擦力恰好平衡,如果测量到该角度,也能测量到动摩擦因数。
图1 实验演示:增加倾角,演示小车做加速运动。
问题:小车做匀加速运动??用什么方法判断小车是做匀加速运动?问题:刚才小车做匀速运动,现在为什么小车加速了?问题:合力的表达式是多少?PPT板书:F=Mg(sinθ-μcosθ),改变θ,改变外力师生总结:通过改变倾角θ,就能够给小车,施加不同的外力。
实验探究加速度与力和质量的关系教案简介这个教案将帮助学生通过实验来探究加速度与力和质量的关系。
通过进行实验,学生们将能够观察到不同力和质量对加速度的影响,并深入了解它们之间的关系。
目标通过实验理解加速度、力和质量的概念。
掌握测量加速度的方法,并能解释测量结果。
探究加速度与力、质量之间的关系。
教学步骤引入概念:向学生介绍加速度、力和质量的定义和作用,并解释它们之间的关系。
实验准备:为学生准备实验所需材料,如小车、定时器、测量工具等。
实验设计:让学生分组设计实验方案,包括选择不同力和质量的组合,并确定测量加速度的方法。
实验操作:学生按照设计方案进行实验操作,记录实验数据。
数据分析:帮助学生分析实验数据,比较不同力和质量组合下的加速度变化情况。
结论总结:引导学生总结实验结果,归纳出加速度与力、质量之间的关系,并解释其原因。
拓展思考:鼓励学生思考实验中可能存在的误差和改进方法,以及实验结果在实际生活中的应用等相关问题。
课堂讨论:组织学生就实验过程和结果展开讨论,促进他们对概念的深入理解和能力的培养。
教学评价观察学生在实验操作过程中的表现和数据记录能力。
听取学生对实验结果的解释和推理能力。
指导学生撰写实验报告,包括实验设计、数据分析和结论。
参考资料提供学生参考的课堂讲义、教科书或在线资源,以加深他们对加速度、力和质量关系的理解。
通过本实验,学生将能够理解力对物体运动状态的影响以及质量对加速度的影响,并且能够建立它们之间的关系。
实验步骤准备实验所需材料,包括弹簧秤、不同质量的物体、测量尺、计时器等。
将弹簧秤固定在水平台上。
将不同质量的物体挂在弹簧秤上,记录下每个物体的质量。
将物体以水平方向推动,用计时器记录下物体通过固定距离所用的时间。
计算出每个物体的加速度。
分析并讨论实验结果,探究加速度与力和质量之间的关系。
分析并讨论实验结果,探究加速度与力和质量之间的关系。
以下是一个实验探究加速度与力和质量的关系的简要教案:
实验名称:探究加速度与力和质量的关系
实验目的:
1. 了解力对物体运动状态的影响;
2. 探究加速度与施加的力和物体质量之间的关系。
实验材料:
1. 平滑水平桌面
2. 小推车或滑轮组
3. 牵引绳
4. 弹簧测力计
5. 不同质量的金属块
实验步骤:
1. 在水平桌面上放置小推车或滑轮组。
2. 用牵引绳连接弹簧测力计和小推车,并确保绳子通过滑轮组。
3. 给小推车施加不同大小的拉力,记录每次施加的力值。
4. 将不同质量的金属块放在小推车上,保持拉力不变,记录金属块的质量和推车的加速度。
5. 重复实验多次,以获得可靠的数据。
实验数据处理:
1. 根据实验数据绘制力与加速度的图表,分析它们之间的关系。
2. 计算不同质量下的加速度,比较结果并总结规律。
实验注意事项:
1. 确保实验台面光滑水平,减少外界干扰。
2. 每次实验前都要校准弹簧测力计,确保准确性。
3. 实验时要小心操作,避免受伤。
思考问题:
1. 根据实验结果,你觉得加速度与施加的力和物体质量之间有何关系?
2. 实际生活中还有哪些情况符合你在本实验中得出的结论?
通过这个实验,学生可以直观地感受到力对物体运动状态的影响,理解加速度与力和质量之间的关系。
同时,培养学生的实验设计能力和数据分析能力。
《探究加速度与力、质量的关系》教案教学目标:(一)知识与技能了解影响加速度大小的因素;能通过实验探究得出物体的加速度与所受的外力成正比,与物体的质量成反比。
要重视学生实验技能的提高,培养学生获取知识和设计实验的能力。
(二)探究过程与方法通过控制变量法,使学生充分体会探究问题,与小组成员合作设计实验方案,操作实验,借助多媒体辅助,利用图象法对实验数据进行处理,讨论分析与交流,最后总结出实验结论。
(三)情感态度与价值观使学生经历科学探究的过程,体会探究过程中所用的科学方法,体验成功的喜悦;激发学生的学习兴趣。
教学重点:1、使学生掌握控制变量法的使用;2、加速度与力、质量的关系的探究过程。
教学难点:引导学生在猜想的基础上进行实验设计,提出可行的实验方案、完成实验并得出实验结果。
教学方法:学生分组实验讨论法合作法分析处理法导学法教学器材:教学设备:多媒体教室、课件学生分组实验器材:气垫导轨、气源、两个光电门和与之配套的数字计时器,滑块、滑片、细线、小桶、天平、砝码、细沙、弹簧秤、小车、木块、钩码、一端带有滑轮的长木板、打点器、纸带、秒表、毫米刻度尺、垫木、橡皮筋等。
教学过程一、引入1、质量接近的普通轿车从0加速到100Km/h 时至少10s而F1赛车需要时间不超过 2.5s?为什么赛车的加速度比较大?2、并驾齐驱的大货车和小汽车在同样大的制动力作用下,哪种车更容易刹车?请同学们从生活经验出发提出自己的看法,并举例说明。
总结:从以上两例中我们可以得到结论:当力的大小一定时,质量越大,加速度越小。
当物体质量一定时,力越大,加速度越大。
(提出问题)物理学并不满足于这样的定性的描述,物体的加速度与它受的力、它的质量有什么定量的关系?二、正课(1).实验方案的确定(教师活动)那么我们应采用什么方法来研究加速度的大小与物体的受力和物体的质量之间的定量关系呢?(学生活动)可以先研究加速度与物体受力的关系,再研究加速度与物体的质量的关系。
第四章运动和力的关系第二节探究加速度与力、质量的关系一、教学目标1.知识与技能:理解并掌握牛顿第二定律的基本内容,即加速度与力、质量之间的关系。
学会通过实验方法探究加速度、力、质量三者之间的定量关系。
能够运用控制变量法设计实验,并准确记录和分析实验数据。
2.过程与方法:通过实验操作和数据分析,培养学生的动手能力和科学探究精神。
引导学生运用逻辑推理和数学方法处理实验数据,得出科学结论。
3.情感态度与价值观:激发学生对物理学的兴趣和好奇心,培养严谨的科学态度。
培养学生团队合作和沟通交流的能力,增强团队协作精神。
二、教学重难点1.教学重点:牛顿第二定律的内容及其理解。
通过实验探究加速度与力、质量之间的关系。
2.教学难点:实验设计的合理性,确保控制变量的准确性。
数据处理和分析,正确得出加速度、力、质量之间的定量关系。
三、教学方法实验探究法:通过设计实验,让学生亲手操作,探究加速度与力、质量之间的关系。
讨论交流法:引导学生分组讨论实验设计、数据记录和分析方法,培养团队合作和沟通能力。
归纳总结法:通过实验数据和逻辑推理,归纳总结出牛顿第二定律。
四、教学用具实验器材:小车、打点计时器、纸带、刻度尺、砝码、弹簧秤、斜面等。
多媒体设备:用于展示实验步骤、数据记录表格和实验结果。
五、教学过程1.导入新课:通过回顾牛顿第一定律,引出物体运动状态改变需要力的作用,进而提出加速度与力、质量之间可能存在的关系。
2.讲授新课:介绍牛顿第二定律的基本内容,即F=ma,其中F为物体受到的合力,m为物体的质量,a为物体的加速度。
讲解控制变量法的原理及其在物理实验中的应用。
3.实验设计:引导学生分组讨论实验设计,确定实验步骤和注意事项。
强调控制变量法在实验中的应用,即分别探究加速度与质量、加速度与力的关系时,需要保持另一个变量不变。
4.实验操作:学生分组进行实验,记录实验数据。
教师巡回指导,确保实验操作的正确性和安全性。
5.数据分析:学生根据实验数据,运用数学方法(如比例法、图像法等)分析加速度与力、质量之间的关系。
实验探究加速度与力和质量的关系教案以下是一份关于探究加速度与力和质量关系的实验教案:实验目标:通过实验探究加速度与力和质量的关系,以加深学生对牛顿第二定律的理解。
实验材料:1.物体(如小车、滑轮等)2.弹簧测力计3.弹簧4.条形绳索5.轻质木块6.钢球7.轨道或斜面(可选)实验步骤:1.选定一个物体(如小车),将弹簧测力计固定在小车上。
确保测力计指针归零,并将一端的弹簧固定在固定的支架上。
2.在水平地面上推动小车,记录物体的质量(m),并测量物体的加速度(a)。
可以使用测时器或加速度传感器来测量加速度。
3.在推动小车时,记录测力计的示数(F)。
4.重复步骤2和步骤3,对不同的物体质量或施加不同的力进行实验。
变化一个变量,保持其他变量不变。
5.进行数据分析。
计算加速度(a)和测力计示数(F)之间的比值(a/F)。
比较不同物体质量或施加不同力时的比值,观察它们之间的关系。
6.根据实验结果,让学生发现加速度与力和质量的关系。
引导学生得出结论:加速度正比于施加的力,反比于物体的质量。
即,F = m * a。
扩展实验:1.在斜面或轨道上进行实验,观察对加速度的影响。
变化斜面的角度或轨道的高度,比较不同情况下的加速度变化。
2.尝试使用不同形状和质量的物体进行实验,观察对加速度的影响。
比较相同施加的力下,不同物体的加速度。
注意事项:1.确保实验操作安全。
小心操作实验设备和避免受伤。
2.准备清晰的数据记录表格,并鼓励学生进行准确的测量和记录。
3.引导学生进行讨论和分析实验结果,激发他们的思考和探究精神。
4.强调实验的重复性和观察结果的可靠性,在不同条件下进行多次实验,并比较结果。
这个实验可以通过实际操作让学生亲自体验和观察,加深对加速度、力和质量之间关系的理解,并巩固牛顿第二定律的概念。
同时,通过培养学生的实验设计和数据分析能力,提高他们的科学探究能力。
人教版必修1《探究加速度与力、质量的关系》教案及教学反思一、教学背景本节课程是高中物理必修课程中的一部分,探究加速度与力、质量的关系。
本课程主要通过实验观察和数据分析的方式,帮助学生理解加速度、力和质量之间的关系,从而进一步巩固牛顿第二定律的概念。
二、教学目的1.学习加速度、力和质量的定义及其之间的关系。
2.通过实验演示以及数据分析,深入理解加速度、力和质量之间的联系。
3.掌握牛顿第二定律的基本概念,并能够正确应用。
三、教学内容1. 讲解加速度、力和质量的基本概念首先我们需要对加速度、力和质量的基本概念进行讲解。
加速度:物体运动状态改变的程度称为加速度,是一个向量量,单位是米每秒平方(m/s2)。
力:引起物体运动状态改变的因素称为力,是一个向量量,单位是牛(N)。
质量:标志物体惯性大小的物理量,是一个标量量,单位是千克(kg)。
2. 实验演示及数据分析运用实验演示的方式,展示加速度、力和质量之间的关系。
具体操作:1.准备一个木箱,将其放置在光滑的水平面上。
2.将不同重量的物体分别放置在木箱上,以测量相应的加速度与力。
3.记录测量数据并分析。
实验结果表明,当力相同时,质量越大物体的加速度越小;当质量相同时,受到的力越大,物体的加速度也越大。
3. 牛顿第二定律牛顿第二定律是牛顿三大运动定律中较为重要的一条。
它说明了物体的加速度和受到的力之间的关系,可以用公式表示为:F=ma其中,F表示受到的力,m表示物体的质量,a表示物体的加速度。
四、教学方法1.讲授理论知识,巩固学生的基本概念认识。
2.实验演示,通过数据的展示帮助学生理解概念,并从直观上感受各种物理量之间的关系。
3.问答交流,让学生有机会自主思考并解决问题。
4.拓展讲解,通过教材上的拓展知识,进一步拓展学生的视野。
五、教学反思在本课程的教学过程中,我尝试了一些新的教学方法,如实验演示、问答交流等。
通过实验演示,学生们更深入地理解各个物理量之间的联系,同时也了解到实验操作的相关技巧。
•••••••••••••••••高中物理必修一《探究加速度与力、质量的关系》优秀教案高中物理必修一《探究加速度与力、质量的关系》优秀教案作为一位优秀的人民教师,可能需要进行教案编写工作,编写教案有利于我们弄通教材内容,进而选择科学、恰当的教学方法。
那么教案应该怎么写才合适呢?以下是小编为大家收集的高中物理必修一《探究加速度与力、质量的关系》优秀教案,希望对大家有所帮助。
(一)知识与技能1、理解物体运动状态的变化快慢,即加速度大小与力有关,也与质量有关。
2、通过实验探究加速度与力和质量的定量关系。
3、培养学生动手操作能力。
(二)过程与方法1、使学生掌握在研究三个物理量之间关系时,用控制变量法实现。
2、指导学生根据原理去设计实验,处理实验数据,得出结论.3、帮助学生会分析数据表格,利用图象寻求物理规律。
(三)情感、态度与价值观1、通过实验探究激发学生的求知欲和创新精神。
2、使学生养成实事求是的科学态度,乐于探究自然界的奥秘,能体验探索自然规律的艰辛与喜悦。
3、培养学生的合作意识,相互学习,交流,共同提高的学习态度.★教学重点1、怎样测量物体的加速度2、怎样提供和测量物体所受的力★教学难点指导学生选器材,设计方案,进行实验。
作出图象,得出结论★教学方法1、提出问题,导入探究原理――自主选器材,设定方案,进行操作,总结归纳――进行交流。
2、对学生操作过程细节进行指导,对学生实验过程的疑难问题进行解答。
★教学用具:多媒体、小车、一端带滑轮长木板、钩码、打点计时器、学生电源、纸带、刻度尺、气垫导轨、微机辅助实验系统一套。
★教学过程(一)引入新课教师活动:利用多媒体投影下图:定性讨论:物体质量一定,力不同,物体加速度有什么不同?力大小相同,作用在不同质量物体上,物体加速度有什么不同?物体运动状态改变快慢取决哪些因素?定性关系如何?学生活动:学生讨论后回答:第一种情况,受力大的产生加速度大,第二种情况:质量大的产生加速度小。
实验:探究加速度与力、质量的关系一、教学目标1.物理观念(1)明确实验的操作步骤和各种注意事项,理解实验数据的各种处理方法(2)经历探究加速度与物体受力、物体质量的关系的过程,设计出方便的表格。
2.科学思维学会观察和分析生活中有关物理知识的实例与实验现象,具有初步的观察能力、分析概括能力。
3.科学探究通过实践和探究,让学生感觉科学就在身边。
培养学生对科学的求知欲,乐于探索自然现象和日常生活中的物理学道理的精神,树立正确的世界观和唯物主义观。
4.科学态度与责任培养学生观察思考,勇于发现乐于探究的学习习惯,以及应用物理知识解决实际问题的能力。
二、教学重难点教学重点:如何提出实验方案并使实验方案合理可行。
教学难点:实验数据的分析与处理。
三、教学分析学生们在前面已经学习了力、物体的运动描述、以及牛顿第一定律。
对力与运动的关系有了简单的认识。
也对测量物体运动的加速度方法和实际操作都比较熟悉。
在本节教学中,我们将教材中一节课的内容分解为两节课进行教学:第一小节是探究加速度与力、质量关系的实验方案的确定;第二节是在实验室中根据学校实际所有器材进行实验探究加速度与力、质量关系的研究,力图在本节课让学生体会探究过程,并且在探究中找到加速度与力、质量的关系。
四、教学过程活动1【导入】实验:探究加速度与力和质量的关系利用视频《家庭视频》,说明用同样大小的力拉不同质量的扭扭车,快慢不同;用不同的力拉相同质量的小板凳,快慢也不同,说明:质量一定时,力越大,加速度就越大;力一定时,质量越大,加速度越小。
那么,加速度与力、质量有什么关系呢?本节课我们通过实验来探究加速度与力、质量的关系。
活动2【讲授】新课实验准备教师用幻灯片展示课前预习答案,并解决课前预习中的问题。
实验原理基本思路——控制变量法(1)保持研究对象即小车的质量M不变,改变砝码的质量m,即改变作用力F,测出小车的对应加速度,验证加速度是否与作用力成正比.(2)保持砝码的质量m不变,即保持作用力F不变,改变研究对象即小车的质量M,测出小车的对应加速度,验证加速度是否与质量成反比.实验器材打点计时器,天平,细绳,纸带复写纸片,小车和钩码,小桶和钢珠,一端有滑轮的长木板、刻度尺、导线实验测量加速度a利用打点计时器打出的纸带计算加速度质量M天平力F利用小微课介绍如何平衡摩擦力得到恒力F要求学生完成实验探究一:平衡摩擦力利用现有的器材,对桌面的小车进行平衡摩擦力活动3【活动】实验探究过程教师分配任务,要求学生在有限的时间内完成各自的任务小组完成探究二控制小车和钩码的质量M=(小车上放钩码,已知M车=186.8g,M码=50g);712小组完成探究三控制小桶和钢珠的质量m=(已知m桶=5.1g,m钢珠=3.58g)2.小组实行组长负责制,组长负责小组管理及任务的分配。
学案2 探究加速度与力、质量的关系[学习目标定位] 1.学会用控制变量法研究物理规律.2.会测量加速度、力和质量,能作出物体运动的a -F 、a -1m 图像.3.通过实验探究加速度与力、质量的定量关系.知识储备区一、实验器材小车、砝码、小桶、砂、细线、一端附有定滑轮的长木板、垫木、打点计时器、学生电源、纸带、刻度尺、天平.二、实验原理实验的基本思想——控制变量法1.保持研究对象即小车的质量不变,改变小桶内砂的质量,即改变作用力,测出小车的对应加速度,验证加速度是否正比于作用力.2.保持小桶中砂的质量不变,即保持作用力不变,改变研究对象的质量,测出对应不同质量的加速度,验证加速度是否反比于质量.学习探究区一、实验方案的设计1.三个物理量的测量方法——近似法本实验的研究对象:放在长木板上的小车在拉力的作用下做匀加速直线运动.(装置如图1所示).图1(1)小车质量的测量利用天平测出,在小车上增减砝码可改变小车的质量. (2)拉力的测量当小桶和砂的质量远小于小车的质量时,可以认为小桶和砂的重力近似等于对小车的拉力,即F ≈mg .(3)加速度的测量:逐差法.2.实验数据的处理方法——图像法、“化曲为直”法 (1)研究加速度a 和力F 的关系图2以加速度a 为纵坐标,以力F 为横坐标,根据测量数据描点,然后作出图像,如图2所示,若图像是一条通过原点的直线,就能说明a 与F 成正比.(2)研究加速度a 与物体质量m 的关系如图3甲所示,因为a -m 图像是曲线,检查a -m 图像是不是双曲线,就能判断它们之间是不是反比例关系,但检查这条曲线是不是双曲线,相当困难.若a 和m 成反比,则a 与1m 必成正比.我们采取“化曲为直”的方法,以a 为纵坐标,以1m 为横坐标,作出a -1m 图像,若a -1m 图像是一条直线,如图乙所示,说明a 与1m 成正比,即a 与m 成反比.图3二、实验步骤1.用天平测出小车的质量M ,并把数值记录下来. 2.按图4所示的装置把实验器材安装好.图43.平衡摩擦力:在长木板不带定滑轮的一端下面垫一木块,多次移动木块位置,直到轻推小车,使小车在斜面上运动时可保持匀速直线运动为止.4.在小桶里放入适量的砂,在小车上加放适量的砝码,用天平测出小桶和砂的质量m ,并记录下来.接通电源,放开小车,待打点计时器在纸带上打好点后取下纸带.5.保持小车的质量不变,改变砂和小桶的质量,按步骤4再做5次实验.6.在每条纸带上选取一段比较理想的部分,算出每条纸带对应的加速度的值并记录在表格的相应位置.7.a -F 图像,从而得出a -F 的关系.8.保持砂和小桶的质量不变,在小车上加放砝码,重复上面的实验,求出相应的加速度,并设计表格如下.根据实验结果画出小车运动的a -1M 图像,从而得出a -M 的关系.9.三、注意事项1.实验中应先接通电源后释放小车.2.在平衡摩擦力时,不要悬挂小桶,但小车应连着纸带且接通电源.用手轻轻地给小车一个初速度,如果在纸带上打出的点的间隔均匀,表明小车受到的阻力跟它受到的重力沿斜面向下的分力平衡.3.改变砂的质量过程中,要始终保证砂桶(包括砂)的质量远小于小车的质量. 4.作图时应使所作的直线通过尽可能多的点,不在直线上的点也要尽可能的分布在直线的两侧,但若遇到个别偏离较远的点可舍去.典例精析例 某实验小组利用图5所示的装置探究加速度与力、质量的关系.图5(1)下列做法正确的是________(填字母代号).A.调节滑轮的高度,使牵引木块的细绳与长木板保持平行B.在调节木板倾斜度平衡木块受到的滑动摩擦力时,将装有砝码的砝码桶通过定滑轮拴在木块上C.实验时,先放开木块再接通打点计时器的电源D.通过增减木块上的砝码改变质量时,不需要重新调节木板倾斜度(2)图6是甲、乙两同学根据实验数据画出的图像.图6形成图线甲的原因是______________________________________________________.形成图线乙的原因是______________________________________________________.解析(1)实验中细绳要与长木板保持平行,A项正确;平衡摩擦力时不能将装有砝码的砝码桶通过细绳绕过滑轮拴在木块上,这样无法平衡摩擦力,B项错误;实验时应先接通打点计时器的电源再放开木块,C项错误;平衡摩擦力后,改变木块上的砝码的质量后不再需要重新平衡摩擦力,D项正确.(2)图线甲中F=0时,木块就有了加速度,可见是长木板倾角过大.图线乙中,有了拉力时,加速度仍为0,说明未平衡摩擦力或长木板倾角过小.答案(1)AD (2)长木板倾角过大未平衡摩擦力或长木板倾角过小自我检测区为了探究加速度与力的关系,使用如图7所示的气垫导轨装置进行实验.其中G1、G2为两个光电门,它们与数字计时器相连,当滑行器通过G1、G2光电门时,光束被遮挡的时间Δt1、Δt2都可以被测量并记录.滑行器连同上面固定的一条形挡光片的总质量为M,挡光片宽度为D,光电门间距离为s,牵引砝码的质量为m.回答下列问题:图7(1)实验开始应先调节气垫导轨下面的螺钉,使气垫导轨水平,在不增加其他仪器的情况下,如何判定调节是否到位?(2)若取M=0.4 kg,改变m的值,进行多次实验,以下m的取值不合适的一个是_______ _.A.m1=5 g B.m2=15 gC.m3=40 g D.m4=400 g(3)在此实验中,需要测得每一个牵引力对应的加速度,其中求得的加速度a的表达式为:________.(用Δt1、Δt2、D、s表示)答案(1)见解析(2)D (3)a =DΔt 22-DΔt122s解析(1)取下牵引砝码,滑行器放在任意位置都不动,或取下牵引砝码,轻推滑行器,数字计时器记录每一个光电门的光束被遮挡的时间Δt都相等.(2)本实验只有在满足m≪M的条件下,才可以用牵引砝码的重力近似等于对滑行器的拉力,所以D是不合适的.(3)由于挡光片通过光电门的时间很短,所以可以认为挡光片通过光电门这段时间内的平均速度等于瞬时速度,即有v1=DΔt1,v2=DΔt2,再根据运动学公式v22-v21=2as得:a=DΔt22-DΔt122s.。
探究加速度与力、质量的关系一、实验目的(一)探究加速度与合力的关系(二)探究加速度与质量的关系二、实验思想(一)控制变量法(二)平衡摩擦力三、实验难点(一)消除摩擦力的影响(二)准确测定受力的大小四、实验器材铁架台、带滑轮的长木板、小车、细线、小桶、两个光电计时器、细沙、弹簧秤、刻度尺、游标卡尺、天平装置如右图:五、实验步骤:实验一:探究加速度与力的关系1.在小桶内装上适量细沙,用轻绳通过滑轮连接在小车上,合理调整木板的倾角,让小车沿木板匀速下滑.2.取下细线和小桶,用弹簧秤测出小桶和细沙的重力G作为小车所受外力F.3.测量两个光电门间的距离l,遮光条宽度d.4.让小车从某一高度自由向下运动,记录小车通过两个光电门时的挡光时间t1、t2.5.改变木板倾角,重复步骤1、2、4,记录多组数据.6.将数据填入电子表格,利用电脑生成数据和图像.六、数据处理条件:m保持不变d= cm l= m次数G/F(N) t1(ms) t2(ms) a(m/s2) F/m123456电脑生成a-F图像示例:由图像推测,a 、F 之间的可能关系是 。
实验二:探究加速度与质量的关系实验步骤:1.在小桶内装上适量细沙,用轻绳通过滑轮连接在小车上,合理调整木板的倾角,让小车沿木板匀速下滑.2.取下细线和小桶,用弹簧秤测出小桶和细沙的重力G 作为小车所受外力F .3.测量两个光电门间的距离l ,遮光条宽度d .4.让小车从某一高度自由向下运动,记录小车通过两个光电门时的挡光时间t 1、t 2.5.不改变木板倾角的情况下,在小车上加上1个、2个、3个…砝码,用天平称出小车质量,记下小车和砝码的总质量m ,重复步骤1、2、4.记录多组数据.6.将数据填入电子表格,利用电脑生成数据和图像. 条件: m 保持不变 d= cm l= m次数 m(kg) t 1(ms)t 2(ms) a(m/s 2) 1/m 12 3 4 5 6电脑生成a-1/m 图像示例:由图像推测,a 、m 之间的可能关系是 。
实验:探究加速度与力、质量的关系本节选自人教版高中物理教材第四章第2节《实验:探究加速度与力、质量的关系》,牛顿第二定律是动力学的核心规律,是本章重点和中心内容,而探究加速度与力和质量的关系是学习下一节的重要铺垫。
教材中实验的基本思路是采用控制变量法。
本实验要测量的物理量有质量、加速度和外力。
测量质量用天平,需要研究的是怎样测量加速度和外力。
(1)测量加速度的方案:①方法1:小车做初速度为0的匀加速直线运动,直接测量小车移动的位移x和发生这段位移所用的时间t,a=2x/t2计算出加速度a。
②方法2:将打点计时器的纸带连在小车上,根据纸带上打出的点来测量加速度。
③方法3:让两个做初速度为0的匀加速直线运动的物体的运动时间t相等,那么由a=2x/t2可知,它们的位移之比就等于加速度之比。
(2)提供并且测量物体所受的外力的方案:由于我们上述测量加速度的方案只能适用于匀变速直线运动,所以我们必须给物体提供一个恒定的外力,并且要测量这个外力。
但测力有一定困难,还需平衡摩擦,教材的参考案例提供的外力比较容易测量。
验中作用力F的含义是物体所受的合力。
那么,如何测小车所受合外力F?合我们通过下面具体实验来说明。
二、实验设计实验设计1:用阻力补偿法探究加速度与力、质量的关系1.实验器材:小车、打点计时器、纸带、一端带滑轮的长木板、细线、砝码、钩码、刻度尺、天平。
2.实验步骤(1)用天平测出小车的质量;(2)按图装好实验器材,平衡摩擦力。
(3)控制小车质量不变,用细线将钩码与小车相连,打开打点计时器,释放小车,测出一组数据。
(4)保持小车上的砝码个数不变,改变钩码质量,并测量得F(钩码质量远小于小车质量),多测几组数据。
注意:只有在钩码质量远小于小车质量时,线的拉力近似等于钩码的重力。
(5)控制钩码质量不变,改变小车质量,再测几组数据填入表中。
(6)分析每条纸带,测量并计算出加速度的值;(7)作a-F关系图象,并由图象确定a-F关系。
《探究加速度与力、质量的关系》教学设计一、教学目标1、知识与技能目标学生能够理解加速度与力、质量的关系。
学生能够通过实验设计和数据分析,得出加速度与力成正比、与质量成反比的结论。
学生能够运用牛顿第二定律解决简单的力学问题。
2、过程与方法目标经历探究加速度与力、质量关系的实验过程,培养学生设计实验、观察实验、分析数据和得出结论的能力。
通过对实验数据的处理和分析,培养学生运用数学方法处理物理问题的能力。
3、情感态度与价值观目标培养学生严谨的科学态度和实事求是的精神。
激发学生对物理学科的兴趣,培养学生的探索精神和创新意识。
二、教学重难点1、教学重点探究加速度与力、质量关系的实验设计和操作。
理解加速度与力成正比、与质量成反比的关系。
2、教学难点实验数据的处理和分析,得出加速度与力、质量的定量关系。
对牛顿第二定律的理解和应用。
三、教学方法1、实验探究法让学生亲自参与实验探究,通过观察、测量和分析数据,得出结论。
2、讲授法讲解加速度、力和质量的概念,以及牛顿第二定律的内容和意义。
3、讨论法组织学生讨论实验方案、实验结果和相关问题,促进学生的思考和交流。
四、教学过程1、导入新课通过展示一些生活中的现象,如汽车加速、运动员起跑等,引导学生思考物体运动状态改变的原因,引出加速度、力和质量的概念,提出问题:加速度与力、质量之间有什么关系?2、实验探究(1)实验器材小车、砝码、托盘、细线、打点计时器、纸带、刻度尺、天平、长木板、定滑轮等。
(2)实验原理控制小车的质量不变,改变拉力的大小,测量小车的加速度,探究加速度与力的关系;控制拉力不变,改变小车的质量,测量小车的加速度,探究加速度与质量的关系。
(3)实验步骤①用天平测量小车的质量,并记录。
②按图安装实验装置,将纸带穿过打点计时器,连接小车和托盘,调整长木板的倾斜程度,使小车能在长木板上匀速运动。
③在托盘里放入适量的砝码,接通电源,释放小车,打出一条纸带。
④改变托盘里砝码的质量,重复步骤③,打出多条纸带。
实验:探究加速度与力、质量的关系教学目标:(一)知识与技能1.理解物体运动状态的变化快慢,即加速度大小与力有关,也与质量有关.2.通过实验探究加速度与力和质量的定量关系.3.培养学生动手操作能力.(二)过程与方法1.指导学生半定量的探究加速度和力、物体质量的关系,知道用控制变量法进行实验.2.学生自己设计实验,自己根据自己的实验设计进行实验.3.对实验数据进行处理,看一下实验结果能验证什么问题,(三)情感态度与价值观1.通过探究实验,培养实事求是、尊重客观规律的学态度.2.通过实验探究激发学生的求知欲和创新精神.3.培养与人合作的团队精神.教学重点:1.控制变量法的使用.2.如何提出实验方案并使实验方案合理可行.3.实验数据的分析与处理.教学难点:1.如何提出实验方案并使实验方案合理可行.2.实验数据的分析与处理.教学方法:探究、讲授、讨论、练习教学用具:多媒体课件,小轧一端带滑轮长木板、带小钩或小盘的细线两条;钩码(规格:10 g、20 g,用作牵引小车的力);砝码(规格:50g、100 g、200g,用来改变小车的质量);刻度尺;文件夹;粗线绳(用来牵引小车).打点计时器、学生电源、纸带、气垫导轨、微机辅助实验系统一套.教学过程:(一)新课导入:利用多媒体投影图4—2—1;分组定性讨论组I:物体质量一定,力不同,物体加速度有什么不同?组2:力大小相同,作用在不同质量的物体上,物体加速度有什么不同?师:请组1的代表回答一下你们讨论的结果.组1生:当物体质量一定时,物体的加速度应该随着力的增大而增大.师:请组2的代表回答你们组讨论的问题,组2生:当力大小相同时,物体质量越大,运动状态越难以改变,所以质量越大,加速度越小.师:物体运动状态改变快慢取决于哪些因素?定性关系如何?生l:应该与物体的质量和物体所受的力有关系.力越大,加速度越大;质量越大,加速度越小.生2:这里指的力应该是物体所受的合力,以上图为例,物体所受的重力和支持力相等,不参与加速度的提供.师:刚才进行多媒体演示时一次是固定力不变,一次是固定质量不变,这样做有什么好处呢?生:方便我们的研究.师:这是研究多个变量之间关系的非常好的方法,我们把它称作控制变量法.我们以前在什么地方学到过这种方法?生1:在初中我们在探究物体的密度与质量、体积之间的关系时生2:在研究电流与电压、电阻的关系时.师:好,我们这节课就用这种方法进行探究加速度和力、质量之间的关系.(二)新课教学:1、加速度与力的关系师:设计一个实验,保持物体的质量不变,测量物体在各个不同的力的作用下的加速度,分析加速度与力的关系.大家分组讨论并且每组设计一个实验方案,并说明实验的原理.分组讨论组l生1:我们是根据课本上的参考案例设计实验的(在投影仪上展示实验装置如图4—2—2).组1生2:我们设计实验的实验原理如下;因为两个小车的初速度都为零,拉力大小不同,但对每个小车来说保持不变,所以小车应该做匀加速直线运动.根据初速度为零的匀加速直线运动的位移公式x=at2/2可知,加速度和位移成正比,只要测量位移就可以得到加速度与受力之间的关系,力的大小可以根据盘中的砝码求出来.师:下面请组2的代表发言.组2生1:我们设计的方法和组1的差不多,我们是用了一辆小车,小车后面连接一纸带,用打点计时器记录小车的运动情况,根据所打的点计算小车的加速度,然后再看所受的力和加速度的关系.组2生2:为了消除摩擦力的影响,我们在木板下面垫了一个小木块,当小车没有拉力时让它在木板上匀速运动.师:这个同学的想法很好,这样小车受到的绳子的拉力就等于小车受到的合力,下面请组3的同学代表发言.组3生1:前面两组的同学设计实验时都是物体的初速度为零,我们可以利用气垫导轨设计一个更为一般的方法,让导轨倾斜不同的角度,滑块所受的力就是重力的分力,让滑块滑过轨道中间的两个光电门,记录经过光电门的速度和两个光2)/2a可以求出加速度的大小,从而可以得到加电门的距离,根据公式x=(v2-v速度和力的关系.师:好的,在进行实验之前还应该先设计自己的实验表格来记录一下自己的实验数据.那么你是怎样设计表格使你的实验数据得以记录的呢?生1:水平面长木板与小车,车后用绳控制小车运动,两车质量相同.表格设计如下:参考表格生2:用一辆小车,测量加速度师:好,现在大家就根据自己设计的方案进行实验,把数据填人设计的表格内.学生进行实验,老师巡回指导,帮助实力较弱的小组完成实验师:现在请各小组简要进行一下实验报告.组1生1:我们根据课本上的参考案例进行了实验,因为已知小车的加速度和位移成正比,通过验证位移和受力之间的关系,即可得出加速度和受力的关系.师:实验数据是怎样进行处理的呢?组1生2:我用的是位移和对应力的比值.组1生3:通过我们的讨论,我们发现用作图的方法能更好地表示位移(即加速度)和力的关系.关系图表如图4—2—3所示;可得在研究物体质量不变的情况下,物体的加速度与物体所受的外力成正比.组2生:我们通过处理小车后面的纸带,计算出小车的加速度,通过作图验证了小车的加速度和物体所受的合力成正比.组3生:我们用气垫导轨作出的加速度和所受力的关系图象,实验结论是图象非常接近一条过原点的直线.师:大家做得都非常好,那么你们在实验中遇到的困难是什么呢?能不能想出办法来克服?组1生:当拉小车的砝码的质量较大时,绳子容易打滑,从而影响了位移的测量.我们用松香涂抹在绳子上,效果不错.组2生:我们在做实验时发现了这样一个问题,即当砝码的质量和小车的质量差不多时,a—F图象不能再是一条直线,而是发生了弯曲.师:这组同学的问题非常好,实际上砝码和盘的重力并不严格等于小车受到的拉力,简单证明如下:设砝码及盘的质量为m,小车的质量为M,则分别对它们进行受力分析,对小车,受拉力和摩擦力,对砝码和盘,受重力和拉力,那么它们之间的关系是什么呢?如果相等,根据物体受合力为零则物体做匀速运动,而实际上砝码及盘实际的运动应该是做加速运动,所以说重力和拉力并不相等,而是应该重力大于拉力,而我们在实验中认为二者相等,所以实验的误差有一部分于此.控制的方法就是尽可能地使砝码和盘的质量远小于小车及砝码的质量,具体的分析方法我们将在下一节学到.组3生:虽然用气垫导轨做实验结果比较精确,但实验数据处理比较复杂.师:我们可以用计算机进行数据处理,使数据处理变得简单化,大家在课下讨论一下看如何用数据处理软件处理实验中得到的数据.师:以上我们是通过控制物体的质量不变来探究物体的加速度与物体所受力之间的关系,下面同学们继续做实验,通过控制物体所受的力不变来探究物体的加速度和质量的关系.2、加速度与质量的关系学生进行实验,老师巡回指导,帮助实力较弱的小组实现实验由于和以上的实验方法非常类似,所以可以直接让学生得出结论.师:大家得出的结论是什么?生:物体加速度在物体受力不变时,和物体的质量成反比.师:这时候我们应该怎样通过图象来验证问题呢?生:我们如果作a—M图象则图象是曲线,我们可以作a—1/M图象来解决这个问题,物体的加速度和质量成反比,所以a—1/M图象应该是一条过原点的直线.3、由实验结果得出的结论师:通过大家的实验,排除误差的影响,大家讨论总结一下加速度和物体所受的力以及物体质量之间的关系.[分组讨论]生1:我们可以得出这样的结论:物体的加速度和物体所受的力成正比,和物体的质量成反比.生2:应该是和物体所受的合力成正比.生3:我想力是矢量,加速度也是矢量,加速度的方向应该和物体所受力的方向相同.师:(总结)大家的发言非常好,那么我们得出的结论是不是一个定理性的结论呢?仅靠少量的实验是不行的,应该通过更为精确的实验和更多次的实验进行证明,不过我们大家在现有水平下能够得出这个结论是非常了不起的。
42《实验探究加速度与力质量的关系》教案_教案:实验探究加速度与力、质量的关系一、实验目标:通过实验,探究加速度与力、质量的关系,进一步理解牛顿第二定律。
二、实验器材和药材:1.物体:小球、各种不同质量的金属块2.实验平台和滑轨:保证实验进行的平稳和准确3.弹簧测力计:测量物体所受的拉力大小4.定滑轮和活动滑轮:用于改变物体所受的力的方向5.实验电子天平:测量物体的质量6.计时器:计量物体运动的时间三、实验步骤:1.实验准备:a.在实验平台上设置滑轨,以确保实验对象的平稳和准确。
b.在滑轨的一侧固定一个定滑轮,并在滑轨另一侧设置一个活动滑轮,以改变物体所受到的力的方向。
c.在滑轨的一侧固定一个弹簧测力计,用于测量物体所受到的拉力大小。
d.将实验电子天平放置于实验平台上,并确保准确测量物体的质量。
e.准备计时器,以记录物体运动的时间。
2.实验操作:a.选取一个小球作为实验对象,并称量其质量m。
b.将小球放置在滑轨上,并确保其可以顺利滑动。
c.使用弹簧测力计测量小球所受到的拉力F,并记录下来。
d.使用计时器,记录小球从起始位置滑向结束位置所用的时间t。
e.重复上述实验步骤,但改变物体的质量m(例如使用不同质量的金属块)。
f.记录拉力F和时间t,然后计算加速度a=(2s/t^2),其中s是小球从起始位置滑向结束位置的距离。
g.对于每个质量m,重复实验步骤c至f,以获得多个加速度a的数值。
四、实验数据的处理与分析:1.将实验数据整理成表格的形式,分别列出物体质量m、所受拉力F、滑动时间t以及计算得到的加速度a的数值。
2.根据实验数据绘制物体质量m与加速度a的散点图。
3.观察散点图的分布情况,推测加速度a与物体质量m之间的关系。
4.根据实验数据分析,列出结论:加速度a与物体质量m成何种关系。
五、实验注意事项:1.实验中使用的平台和滑轨必须保持平稳,以确保实验的准确性。
2.实验中小球所受到的力应保持稳定,避免其他因素对实验结果产生影响。
探究加速度与力、质量之间的关系课标要求:通过实验,探究加速度与物体质量、受力的关系。
教学设计思想:本节课的教学目的不全是为了让学生知道实验结论及定律的内容和意义,重点在于要让学生知道结论是如何得出的;在得出结论时用了什么样的科学方法和手段。
课本中提供的实验参考方案由于实验操作和数据处理的理解两方面难度较大,鉴于实验器材和学生的具体情况,本节课采用打点计时器打纸带,求加速度的方法探究加速度与力、质量的关系。
并分别作出表示加速度与力、加速度与质量的关系图象。
根据图象得出加速度与力、质量的关系式。
在实验探究过程中,贯彻新课标的三维教学目标。
教学目标:1、知识与技能;掌握物理实验的一些基本技能,会使用基本的实验方法,提高实验动手能力;了解并在实验中应用控制变量法;会用作图法处理数据,并知道可以利用信息技术(如Excel 软件)协助完成;从数据结果能归纳出加速度、力、质量三者关系;2、过程与方法;通过实验探究,初步学习使用控制变量法和计算机处理数据,认识数学工具和信息技术在物理研究中的重要作用;通过实验探究,观察实验现象,采集数据,培养实事求是的科学精神;3、情感、态度与价值观;培养团队协作精神,能相互交流、讨论,勇于改进实验方法。
经历实验探究过程,提高参与科技活动的热情,勇于探究日常生活中的物理学问题;能体验探究过程的艰辛和严谨教学流程图:教学过程:1、情景引入。
跑步推铅球2、提出问题。
问题1:从运动性质来看,两种运动有什么不同?(加速度不同。
)物体的加速度与力、质量有关,物体质量一定时,受力越大,加速度越大;物体受力一定时,质量越大,加速度越小。
问题2:物体运动的加速度跟什么因素有关?(跟物体质量和受力有关。
)问题3:物体的加速度与物体质量、受力之间有什么定性关系?探究1:探究加速度与质量、受力之间的定性关系。
问:用什么方法可使探究三个物理量之间的关系变得比较简单?(引导学生回忆欧姆定律中的实验方法,进一步认识科学研究中常用的、重要的方法——控制变量法。
探究加速度与力和质量的关系
一、教学目标:
1、知识与技能
(1)学会用控制变量法探究加速度与力和质量之间的关系
(2)能应用计算机和图像法分析处理实验数据
(3)从实验中得出加速度与力成正比,与质量成反比
2、过程与方法
(1)体验科学研究的基本步骤
(2)知道一种常用的研究方法——控制变量法
3、情感态度与价值观
(1)使学生在互相协作中,体验团队精神
(2)培养学生尊重事实,实事求是的科学研究作风
二、教学重点、难点
1、教学重点及其教学策略:
重点:用控制变量法探究加速度与力和质量之间的关系
教学策略:通过教师的引导,学生的互相讨论,得出实验的步骤和数据处理的方法。
2、教学难点及其教学策略:
难点:利用Excel处理实验数据并画出相关的图像
教学策略:通过教师的讲解和演示,让学生体验用计算机处理实验数据的方法。
三、设计思路
本课题设计思路旨在让学生体验科学研究的基本步骤。
通过复习牛顿第一定律等已经学过的知识引出课题——探究加速度与力和质量的关系。
在教师的引导下,学生通过讨论、交流,根据已有的器材,设计实验方案,进行实验验证。
并利用Excel处理实验数据并画出相关的图像,找出各个量之间的关系。
四、教学资源
1、学生实验器材:光滑的水平板(一端带有定滑轮);砝码,沙和沙桶,细绳,十台装有office软件的计算机。
2、演示器材:与学生器材相同
3、有关物体运动的录像和图片
4、多媒体教学设备一套:可供实物投影、放像、课件播放等。
五、教学过程
播放有关物体运动的录像和图片。
提问:
1、物体运动状态改变快慢用什么物理量来描述,物体运动状态改变与何因素有关?关系是什么?
2、刚才的回答只是定性说明了加速度与力和质量的关系,它们的关系到底是正比和反比关系还是一次函数或二次函数关系呢?本节课我们就通过实验来探究这一关系。
度与物体质量及物体受力有关,关系是:物体受
力越大,物体加速度越大;物体质量越大,物体
加速度越小.
景,引出课题。
新课教学
(设计实验方案)
1、根据加速度与物体质量及物体受力的关系,我们很容易猜想它们之间可能是正比或反比的关系,那么我们如何来证实自己的猜想是否正确呢?
2、那么我们应该通过实验来测定那些物理量呢?
3、我们知道质量可以用天平进行测量,力可以用弹簧秤测量,那么加速度怎么来测定呢?
4、请大家回想前面学过的与加速度有关的各种公式,看看能不能发现测定加速度办法。
5、我们可以发现前面三个公式都要涉及到速度,而要测量速度也比较困难,后面两个公式只要测定位移和时间就可以了,位移可以用直尺测量,时间可以用秒表或打点计时器测量,我们先看公式
,请问这个公式在什么时候成立呢?当满足什么条件时,加速度和位移成正比关系?
6、而利用公式我们可以来判断一个物体是不是做的匀加速运动,判断的条件是什么?
7、现在我们还不清楚物体在力的作用下到底做什讨论、回答:
1、可以通过实验来验证。
2、加速度,质量和力三个量。
3、用打点计时器进行测定加速度。
4、与加速度有关的公式有:
5、是初速度为零的匀加速运动的位
移公式。
当运动时间相同时,两个物体的位移和加
速度成正比。
引导学生进行猜想影响加速度的因素,
确定需要研究的物理量,将问题量化。
根据已经学过的知识来确定实验原理,
可以使学生体会如何将所学的知识指导实
践,加深对知识的理解。
么样的运动,所以我们选用来测定
加速度应该更为科学,那么以前我们在实验中用打
点计时器测定加速度时用的公式是什么呢?
8、请大家设计一个用打点计时器探究加速度与力
和质量的关系的实验原理图。
7、该实验装置中,水平方向是不是只受到钩码的
拉力作用?还有没有其他力?这个力对实验有没
有影响?如何消除这一影响呢?
8、我们可以利用斜面,让重力的下滑分力来抵消
摩擦力的影响。
这样物体的加速度就完全由拉力来
产生了。
9、那么怎样才能确定重力的下滑分力已经把摩擦
力的影响抵消了呢?
6、△S是常数,则物体就做匀加速运动。
7、还受到摩擦力的作用,对实验有影响。
9、当小车在斜面上能够匀速下滑时就说明已经抵
消了。
通过引导学生对影响实验的各种因素进行分析,让学生进一步体会所学的知识的实践意义,培养他们的创新能力。
(设计实验步骤)
1、我们现在要研究加速度与力和质量三者的关系,如何进行研究比较好?为什么?
2、这种方法在科学研究中称为控制变量法,所以我们可以先保持小车质量不变研究加速度跟力的关系,再保持力不变研究加速度跟小车质量的关系,请大家按照这个思路设计实验步骤和实验数据记录表。
学生讨论,回答:
分别研究比较好,同时改变的话,无法确定
加速度的改变是由哪个量变化引起的。
1、研究加速度跟力的关系
实验步骤:(学生设计)
(1)摆放好实验装置,调整倒小车能在斜面上匀
速下滑。
用弹簧秤测出沙桶重力F计入表格,将
车拉到打点计时器附近。
在老师的指导下,学生通过讨论,确定实
验的研究方法——控制变量法。
让学生自己设计实验步骤,并互相交流,
从中确定最佳实验方案,制作记录实验数据
的表格,和数据处理的方法。
培养他们的实
验能力,为以后进行实验探究打下基础。