各种交流接触器
- 格式:ppt
- 大小:13.88 MB
- 文档页数:99
最新交流接触器常用型号【交流接触器型号】交流接触器选型交流接触器选型接触器的选用应按满足被控制设备的要求进行,除额定工作电压应与被控设备的额定电压相同外,被控设备的负载功率、使用类别、操作频率、工作寿命、安装方式及尺寸以及经济性等是选择的依据。
1、接触器的串并联使用有许多用电设备是单相负载,因此,可将多极接触器的几个极并联使用。
如电阻炉、电焊变压器等。
当用几个极并联起来使用时,可以选用较小容量的接触器。
但必须注意,并联后接触器的约定发热电流并不完全与并联的极数成正比。
这是由于积极动、静触头回路的电阻值不一定完全相等,以致使流过积极的电流不是平均分配。
所以,两析并联后电流只可增加到1.8倍,三极并联后,电流只可增加到2~2.4倍。
另外,需要指出,由于并联后的各极触头不可能同时接通和断开,因此,不能提高接通和分断能力。
有时,可将接触器的几个极串联起来使用,由于触头断口的增多可以将电弧分割成许多段,提高了灭弧能力,加速电弧的熄灭。
所以几个极串联后可以提高其工作电压,但不能超过接触器的额定绝缘电压。
串联后的接触器的约定发热电流和额定工作电流不会改变。
2、电源频率的影响对于主电路而言,频率的变化影响集肤效应,频率高时集肤效应增大,对大多数的产品来说50赫与60赫对导电回路的温升影响不是很大。
但对于吸引线圈而言就需要予以注意,50赫设计的吸引线圈用于60赫时电磁线的磁通将减少,吸力也将有所减少,是否能用要看其设计的裕度。
一般情况下,用户最好按其标定值使用,订货时按使用的操作电源频率订货。
3、操作频率的影响接触器每小时操作循环数对触头的烧损影响很大,选用时应予以注意,接触器的技术参数中给出了适用的操作频率。
当用电设备的实际操作频率高于给定数值时,接触器必需降容使用。
4、控制电热设备用交流接触器的选用这类设备有电阻炉、调温加热器等,此类负载的电流波动范围很小,按使用类别分属于AC-1,接触器控制此类负载是很轻松的,而且操作也不频繁。
交流接触器类别代号及典型用途举例AC-1类接触器是用来控制无感或微感负载、电阻炉AC-2类接触器是用来控制绕线式感应电动机的起动、分断AC-3类接触器是用来控制笼型感应电动机的起动、运转中分断;鼠笼电机起、停止,制动;接通2-3倍额定电流和断开额定电流AC-4类接触器是用来控制笼型感应电动机的起动、反接制动或反向运转、点动;鼠笼电机频繁起、停止,制动;接通4-6额定电流和断开2-3倍额定电流。
AC-5a类接触器是用来控制放电灯的通断AC-5b类接触器是用来控制白炽灯的通断AC-6a类接触器是用来控制变压器的通断AC-6b类接触器是用来控制电容器组的通断AC-7a类接触器是用来控制家用电器和类似用途的低感负载AC-7b类接触器是用来控制家用的电动机负载AC-8a类接触器是用来控制具有手动复位过载脱扣器的密封制冷压缩机中的电动机AC-8b类接触器是用来控制具有自动复位过载脱扣器的密封制冷压缩机中的电动机典型负载不同的用电设备设备其负载性质和通断过程的电流变化相差很大,对接触器要求不同,常用负载有以下几种1、电热元件负载:对电加热元件负载中用的线绕电阻元件,其接通电流可达到额定电流的1.4倍,如电烘箱及电热空调等设备。
若考虑到网络电压升高10%,则电阻元件的工作电流也将相应增大。
因此选择,在选择接触器的额定工作电流时应予以考虑。
这类负载被划分在AC1使用类别中2、照明装置当接通照明装置中白炽灯负载时,有较大的冲击电流产生,约为额定电流的15倍,若考虑到允许电压升高10%,电流也相应增加。
这类负载被划分在AC-5b中.其它不同照明灯,其接通时的冲击电流值和起动时间不同,负载功率因数也不等于1,它们被划分在AC-5a使用类别中。
3、低压变压器负载当接通低压变压器时,会出现一个持续时间甚短的峰值电流,可达到变压器额定电流的15-20倍,它与变压器的绕组布置及铁芯特性有关。
例如,用于电焊机上变压器,操作是在变压器的次级侧通过电焊条将电路短路来接通电源的,电焊机使用时频繁地产生突发性强电流,从而使变压器初级侧开关装置承受很大的应力。
常见接触器介绍CJX2-D系列交流接触器一、用途(CJX2-d)系列交流接触器主要用于交流50Hz(或60Hz),额定绝缘电压为690V,在AC-3使用类别下额定电压为380V时额定工作电流至95A的电路中,供远距离接通和分断电路,并可与适当的热过载继电器组成电磁起动器以保护可能发生过负荷的电路。
交流接触器CJX2(D09-D620)系列LC1-D09 CJX2-D09 交流接触器LC1-D12 CJX2-D12 交流接触器LC1-D18 CJX2-D18 交流接触器LC1-D25 CJX2-D25 交流接触器LC1-D32 CJX2-D32 交流接触器LC1-D40 CJX2-D40 交流接触器LC1-D50 CJX2-D50 交流接触器LC1-D80 CJX2-D80 交流接触器LC1-D95 CJX2-D95 交流接触器LC1-D115 CJX2-D115 交流接触器LC1-D150 CJX2-D150 交流接触器LC1-D170 CJX2-D170 交流接触器LC1-D245 CJX2-D245 交流接触器LC1-D300 CJX2-D300 交流接触器LC1-D410 CJX2-D410 交流接触器LC1-D475 CJX2-D475 交流接触器LC1-D620 CJX2-D620 交流接触器交流接触器CJX2(F115-F800)系列...LC1-F115 CJX2-F115 交流接触器LC1-F150 CJX2-F150 交流接触器LC1-F185 CJX2-F185 交流接触器LC1-F225 CJX2-F225 交流接触器LC1-F265 CJX2-F265 交流接触器LC1-F330 CJX2-F330 交流接触器LC1-F400 CJX2-F400 交流接触器LC1-F500 CJX2-F500 交流接触器LC1-F630 CJX2-F630 交流接触器LC1-F780 CJX2-F780 交流接触器二、型号及含义三、结构特点△动作机构为直动式,触头为双断点;△组合功能,除安装面外,其余各面均能加装附件;△两侧可加装辅助触头组或联锁机构;△上方可加装辅助触头组或空气延时头;△线圈接线端可加装时间延时器等各种功能模块。
交流接触器编辑交流接触器主要为CJ系列中的CJX2系列,CJ20系列,CJT1系列3TB,B系列等一些目前最常用的产品目录1基本介绍基本组成工作原理使用接法型号划分2基本分类电磁式交流接触器永磁式交流接触器3选用维护选用维护4交流接触器选型交流接触器用于直流的危害5操作使用八小时工作制不间断工作制短时工作制断续周期工作制不同要求分析6节能技术节电标准节电产品分类节电型交流接触器1基本介绍交流接触器,Alternating Current Contactor。
不同型号的适用范围:1、CDC1系列交流接触器主要用于交流50Hz(或60Hz)、额定工作电压至660V,额定工作电流至 370A的电力系统中接通和分断电路,并可与适当的热过载继电器或电子式保护装置组合成电磁起动器,以保护可能发生过载的电路。
产品符合GB 14048.4和IEC 60947-4-1等标准。
2、CDC3-9~110交流接触器(以下简称接触器)主要用于交流50Hz(或60Hz)、额定工作电压最高至660V、在AC-3使用类别下额定工作电压为380V时额定工作电流至110A的电力系统中,供远距离接通和分断电路,并可与适当的热过载继电器或电子式保护装置组合成电磁起动器,以保护操作(运行)可能发生过载的电路。
符合标准:GB 14048.4、IEC 60947-4-1。
3、CJX1系列交流接触器主要用于交流50Hz(或60Hz)、额定工作电压至1000V,在AC-3使用类别下额定工作电压为380V时额定工作电流至475A的电路中,供远距离接通和分断电路或频繁起动和控制交流电动机,并可与适当的热过载继电器组成电磁起动器,以保护可能发生过载的电路。
产品符合GB14048.4和IEC60947-4-1等标准。
4、CDC7系列交流接触器使用于交流50Hz或60Hz,额定工作电压至660V,在AC-3使用类别下额定工作电压380V时?额定工作电流至95A的电力系统中,供远距离接通和分断电路、频繁地起动和控制交流电动机之用。
CJX2交流接触器(以下简称接触器),主要用于交流50Hz(或60Hz),电压至690V,电流至95A的电路中,供远距离接通和分断电路、频繁地起动和控制交流电动机之用,并可与适当的热继电器组成电磁起动器以保护可能发生操作过负荷的电路。
符合标准:GB 14048.4、IEC 60947-4-1。
0577保2788顺2628CJX2-8011交流接触器正常工作条件和安装条件1,周围空气温度为:-5℃~ 40℃,24小时内其平均值不超过 35℃。
2,海拔高度:不超过2000m。
3,大气条件:高温度40℃时,空气的相对湿度不超过50%;在较低温度下可以允许有较高的相对湿度,例如20℃时达90%。
对由于温度变化偶尔产生的凝露应采取特殊的措施。
4,污染等级:3级。
5,安装类别:Ⅲ类。
6,安装条件:安装面与垂直面倾斜度不大于±5°。
7,冲击振动:产品应安装和使用在无显着摇动、冲击和振动的地方。
CJX2交流接触器主要技术参数:额定绝缘电压:660VAC-3、380V时额定电流对应三相鼠笼型电机容量KW:380V额定电流(A):9、12、16(18)、25、32、40、50、63、80、95、115、150、185、225、265、330、400、500、630、780、800、1000、控制单相电动机容量KW:0.75、1.1、1.5、2.2、3.0、3.7、5.5、--、----、---220V三相鼠笼电机KW:2.2、3.0、4.0、5.5、7.5、11、15、18.5、22、25380V三相鼠笼电机KW:4.0、5.5、7.5、11、15、18.5、22、30、37、45660V三相鼠笼电机KW:5.5、7.5、9.0、15、18.5、30、33、37、45、45CJX2交流接触器可接通最大电流:10倍额定电流(AC-3 ,380V)CJX2交流接触器‖LC1-D交流接触器‖CJX2交流接触器可断开最大电流:8倍额定电流(AC-3 ,380V) CJX2交流接触器AC-4电寿命:CJX2-09~32 20万次;CJX2-40\50\65 15万次;CJX2-80\95 10万次CJX2交流接触器AC-3电寿命:CJX2-09~32 100万次;CJX2-40\50\65 80万次;CJX2-80\95 60万次CJX2交流接触器机械寿命:CJX2-09~32 10百万次;CJX2-40\50\65 8百万次;CJX2-80\95 10百万次锆鎕赇CJX2交流接触器外形尺寸(长×宽×高):CJX2-09~18:73×47×82CJX2-25:83×58×96CJX2-32:83×58×101CJX2-40~65:128×79×116CJX2-80~95:128×79×128CJX2交流接触器安装尺寸(长×宽×直径):CJX2-09~18:50~60 × 35 × 2—Φ4.5 ;或35 mm卡轨安装CJX2-25~32:50~60 × 40 × 2—Φ4.5 ;或35 mm卡轨安装CJX2-40~95:100~110 × 40 × 2—Φ6.5 ;或75 mm卡轨安装。
交流接触器的分类及参数1.按用途分类:-主接触器:用于控制大功率设备,如电动机启动和停止。
-辅助接触器:用于控制辅助设备,例如指示灯、按钮等。
-时间延迟接触器:用于实现设定时间的延迟断开或接通电路功能。
-控制接触器:用于远程控制和信号传输。
2.按操作电压分类:-低压接触器:操作电压通常为24V或48V,适用于控制小功率装置。
-中压接触器:操作电压通常为110V或220V,适用于中等功率装置的控制。
-高压接触器:操作电压通常为380V或660V,适用于大功率设备的控制。
3.按额定电流分类:-小型接触器:额定电流一般在10A以下。
-中型接触器:额定电流在10A到50A之间。
-大型接触器:额定电流在50A以上。
4.按控制方式分类:-直接控制接触器:通过直接加电或去电来控制接触器的状态。
-间接控制接触器:通过触点来实现对接触器的控制。
5.按接触器结构分类:-双断点接触器:具有两对开合触点,用于提高接触器的可靠性和寿命。
-三断点接触器:具有三对开合触点,适用于控制电动机等高功率负载。
接触电阻是接触器在闭合状态下的电阻,影响接触器的继电器的工作效率和发热情况。
接触时间是指接触器的触点闭合的时间,断开时间是指接触器的触点断开的时间。
机械寿命是指接触器在正常工作条件下能够进行的开关次数,电气寿命是指接触器能够承受的最大负载电流和电压下的工作时间。
总之,交流接触器的分类和参数涉及多个方面,如用途、操作电压、额定电流、控制方式和接触器结构等。
在选择和使用交流接触器时,需要根据具体的应用需求和电路要求,综合考虑各项参数,并与实际情况相匹配,以确保设备正常可靠的运行。
接触器的种类和功能特点
接触器是⼀种由电压控制的开关装置,适⽤于远距离频繁地接通和断开交直流电路的系统中。
它属于⼀种控制类器件,是电⼒拖动系统、机床设备控制线路、⾃动控制系统中使⽤最⼴泛的低压电器之⼀。
根据接触器触点通过电流的种类,主要可分为交流接触器和直流接触器两类。
1.交流接触器的功能特点
交流接触器是⼀种应⽤于交流电源环境中的通断开关,在⽬前各种控制线路中应⽤最为⼴泛。
它具有⽋电压/零电压释放保护、⼯作可靠、性能稳定、操作频率⾼、维护⽅便等特点。
各种交流接触器的实物外形
在实际应⽤中,交流接触器主要作为交流供电线路中的通断开关,实现远距离接通与分断线路功能,如应⽤于交流电动机、电焊机及电热设备的频繁启动和开断控制线路中
从下图中可以看到,交流接触器安装在电动机控制箱中,主要⽤于控制接通或断开电动机的供电电源,从⽽实现对三相交流电动机启动和停机的控制。
交流接触器在三相交流电动机连续控制线路中的应⽤实例
2.直流接触器的功能特点
直流接触器是⼀种应⽤于直流电源环境中的通断开关,也具有低电压释放保护、⼯作可靠、性
能稳定等特点。
各种直流接触器的实物外形
在实际应⽤中,直流接触器⽤于远距离接通与分断直流供电或控制线路,常见的有直流电动机
的启停控制。
直流接触器在典型直流电动机启停控制线路中的应⽤实例。
几种常见交流接触器的区别
CJT1是第一代接触器。
主触点最大到150A.辅助触点2常开+2常闭,体积大耐用。
CJ20主触点最大630A.辅助触点2常开+2常闭,灭弧效果好。
CJX1对应的是西门子的3TB,3TF 交流接触器;CJX1实际就是CJ20 的翻版.重量轻.(灭弧效果不如CJ20)。
CJX2是施耐德的LC1;CJX2为小型接触器主触点最大630A.辅助触点32A以下单常开或单常闭.40A以上1常开+1常闭,体积小安装方便(导轨安装)。
CJX3,这个型号很特殊,以前是沈阳213最先开始用,也是对应的西门子的3TB,3TF,但国内一般都是打CJX1系列,打CJX3的厂家很少;
CJX4是天水213的,这个系列是天水专用,以前天水和施耐德有过合作的,施耐德的LC1授权过。
CJX4就是施耐德的LC1,但和CJX2系列不同,天水213将外观,触点,各个方面进行了重新设计;
CJX5是三菱的SK系列,
CJX8是ABB的B交流。
JZC1是中间继电器触点容量为5A。
CJX1和CJX2的,一个是施耐德的LC1系列接触器,一个是西门子的3TB区别系列接触器,两者安装尺寸,大小完全不同的。
CJX1,小电流CJX1-9等款是双层结构,上面4组辅助触头,下面三组主触头,而CJX2,就一层,左边三个主触头,右边是一组辅助触头。
用最多的应该是CJX2和CJT1了,CJX1都很少看到,大部分都是CJX2加F4-11。
交流接触器的分类及参数.交流接触器的分类交流接触器是电气回路很重要的原器件,交流接触器的种类很多,其分类方法也不尽相同。
按照一般的分类方法,大致有以下几种。
①按主触点极数分可分为单极、双极、三极、四极和五极接触器。
单极接触器主要用于单相负荷,如照明负荷、焊机等,在电动机能耗制动中也可采用;双极接触器用于绕线式异步电机的转子回路中,起动时用于短接起动绕组;三极接触器用于三相负荷,例如在电动机的控制及其它场合,使用最为广泛;四极接触器主要用于三相四线制的照明线路,也可用来控制双回路电动机负载;五极交流接触器用来组成自耦补偿起动器或控制双笼型电动机,以变换绕组接法。
②按灭弧介质分可分为空气式接触器、真空式接触器等。
依靠空气绝缘的接触器用于一般负载,而采用真空绝缘的接触器常用在煤矿、石油、化工企业及电压在660V和1140V等一些特殊的场合。
③按有无触点分可分为有触点接触器和无触点接触器。
常见的接触器多为有触点接触器,而无触点接触器属于电子技术应用的产物,一般采用晶闸管作为回路的通断元件。
由于可控硅导通时所需的触发电压很小,而且回路通断时无火花产生,因而可用于高操作频率的设备和易燃、易爆、无噪声的场合。
2.交流接触器的基本参数(1)额定电压指主触点额定工作电压,应等于负载的额定电压。
一只接触器常规定几个额定电压,同时列出相应的额定电流或控制功率。
通常,最大工作电压即为额定电压。
常用的额定电压值为220V、380V、660V等。
(2)额定电流接触器触点在额定工作条件下的电流值。
380V三相电动机控制电路中,额定工作电流可近似等于控制功率的两倍。
常用额定电流等级为5A、10A、20A、40A、60A、100A、150A、250A、400A、600A。
(3)通断能力可分为最大接通电流和最大分断电流。
最大接通电流是指触点闭合时不会造成触点熔焊时的最大电流值;最大分断电流是指触点断开时能可靠灭弧的最大电流。
一般通断能力是额定电流的5~10倍。
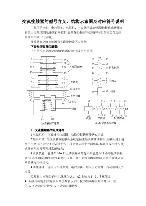
交流接触器的型号含义、结构示意图及对应符号说明主要用于控制、电热设备、电焊机、电容器组等,能频繁地接通或断开交直流主电路,实现远距离自动控制;它具有低电压释放保护功能,在拖动自动控制线路中被广泛应用;接触器有交流接触器和直流接触器两大类型;下面介绍交流接触器;下图所示为交流接触器的结构示意图及图形符号;1.交流接触器的组成部分1电磁机构:电磁机构由线圈、动铁心衔铁和静铁心组成;2触头系统:交流接触器的触头系统包括主触头和辅助触头;主触头用于通断主电路,有3对或4对常开触头;辅助触头用于控制电路,起联锁或控制作用,通常有两对常开两对常闭触头;3灭弧装置:容量在10A以上的接触器都有灭弧装置;对于小容量的接触器,常采用双断口桥形触头以利于灭弧;对于大容量的接触器,常采用纵缝灭弧罩及栅片灭弧结构;4其他部件:包括反作用弹簧、缓冲弹簧、触头压力弹簧、传动机构及外壳等;接触器上标有端子标号,线圈为A1、A2,主触头1、3、5接侧,2、4、6接负荷侧;辅助触头用两位数表示,前一位为辅助触头顺序号,后一位的3、4表示常开触头,1、2表示常闭触头;接触器的控制原理很简单,当线圈接通额定电压时,产生电磁力,克服弹簧反力,吸引动铁心向下运动,动铁心带动绝缘连杆和动触头向下运动使常开触头闭合,常闭触头断开;当线圈失电或电压低于释放电压时,电磁力小于弹簧反力,常开触头断开,常闭触头闭合;2.交流接触器的型号含义交流接触器在电路图中的文字符号用KM表示;接触器的图形符号如下图所示;接触器的型号含义说明例如:CJl0Z-40/3 为交流接触器,设计序号10,重任务型,额定电流40A 主触点为3极;CJl2T-250/3为改型后的交流接触器,设计序号12,额定电流250A,3个主触点;我国生产的交流接触器常用的有CJl0,CJl2,CJX1,CJ20等系列及其派生系列产品,CJ0系列及其改型产品已逐步被CJ20、CJX系列产品取代;上述系列产品一般具有三对常开主触点,常开、常闭辅助触点各两对;直流接触器常用的有CZ0系列,分单极和双极两大类,常开、常闭辅助触点各不超过两对;除以上常用系列外,我国近年来还引进了一些生产线,生产了一些满足IE标准的交流接触器,下面作以简单介绍;CJl2B-S系列锁扣接触器用于交流50Hz,电压380V及以下、电流600A及以下的配电电路中,供远距离接通和分断电路用,并适宜于不频繁地起动和停止交流电动机;具有正常工作时吸引线圈不通电、无噪声等特点;其锁扣机构位于电磁系统的下方;锁扣机构靠吸引线圈通电,吸引线圈断电后靠锁扣机构保持在锁住位置;由于线圈不通电,不仅无电力损耗,而且消除了磁噪音;由德国引进的西门子公司的3TB系列、BBC公司的B系列交流接触器等具有80年代初水平;它们主要供远距离接通和分断电路,并适用于频繁地起动及控制交流电动机;3TB系列产品具有结构紧凑、机械寿命和电气寿命长、安装方便、可靠性高等特点;额定电压为220~660V,额定电流为9~630A;3.接触器的主要技术参数和类型1额定电压:接触器的额定电压是指主触头的额定电压;交流有220V、380V 和660V,在特殊场合应用的额定电压高达1140V,直流主要有110V、220V和440V;2额定电流:接触器的额定电流是指主触头的额定工作电流;它是在一定的条件额定电压、使用类别和操作频率等下规定的,目前常用的电流等级为10A~800A;3吸引线圈的额定电压:交流有36V、127V、220V和380V,直流有24V、48V、220V和440V;4机械寿命和电气寿命:接触器是频繁操作电器,应有较高的机械和电气寿命,该指标是产品质量的重要指标之一;5额定操作频率:接触器的额定操作频率是指每小时允许的操作次数,一般为300次/h、600次/h和1200次/h;6动作值:动作值是指接触器的吸合电压和释放电压;规定接触器的吸合电压大于线圈额定电压的85%时应可靠吸合,释放电压不高于线圈额定电压的70%;常用的交流接触器有CJl0、CJl2、CJ10X、CJ20、CJXl、CJX2、3TB和3TD等系列;4.接触器的选择1根据负载性质选择接触器的类型;2额定电压应大于或等于主电路工作电压;3额定电流应大于或等于被控电路的额定电流;对于电动机负载,还应根据其运行方式适当增大或减小;4吸引线圈的额定电压与频率要与所在控制电路的选用电压和频率相一致;。
1 .交流接触器的分类交流接触器是电气回路很重要的原器件,交流接触器的种类很多,其分类方法也不尽相同。
按照一般的分类方法,大致有以下几种。
①按主触点极数分可分为单极、双极、三极、四极和五极接触器。
单极接触器主要用于单相负荷,如照明负荷、焊机等,在电动机能耗制动中也可采用;双极接触器用于绕线式异步电机的转子回路中,起动时用于短接起动绕组;三极接触器用于三相负荷,例如在电动机的控制及其它场合,使用最为广泛;四极接触器主要用于三相四线制的照明线路,也可用来控制双回路电动机负载;五极交流接触器用来组成自耦补偿起动器或控制双笼型电动机,以变换绕组接法。
②按灭弧介质分可分为空气式接触器、真空式接触器等。
依靠空气绝缘的接触器用于一般负载,而采用真空绝缘的接触器常用在煤矿、石油、化工企业及电压在660V和1140V等一些特殊的场合。
③按有无触点分可分为有触点接触器和无触点接触器。
常见的接触器多为有触点接触器,而无触点接触器属于电子技术应用的产物,一般采用晶闸管作为回路的通断元件。
由于可控硅导通时所需的触发电压很小,而且回路通断时无火花产生,因而可用于高操作频率的设备和易燃、易爆、无噪声的场合。
2 .交流接触器的基本参数(1)额定电压指主触点额定工作电压,应等于负载的额定电压。
一只接触器常规定几个额定电压,同时列出相应的额定电流或控制功率。
通常,最大工作电压即为额定电压。
常用的额定电压值为220V、380V、660V等。
(2)额定电流接触器触点在额定工作条件下的电流值。
380V三相电动机控制电路中,额定工作电流可近似等于控制功率的两倍。
常用额定电流等级为5A、IOA.20A、40A、60A、IoOA、150A、250A、400A、600A o (3)通断能力可分为最大接通电流和最大分断电流。
最大接通电流是指触点闭合时不会造成触点熔焊时的最大电流值;最大分断电流是指触点断开时能可靠灭弧的最大电流。
一般通断能力是额定电流的5-10倍。
五种常见交流接触器的型和类型介绍五种常见交流接触器的型号和类型介绍交流接触器型号很多种,今天给⼤家介绍⼀下这些交流接触器的型号,⽅便⼤家选⽤。
交流接触器主要有以下⼏种分类和相对应的型号。
1、最常⽤的就是空⽓电磁式交流接触器在接触器中,空⽓电磁式交流接触器应⽤最⼴泛,产品系列和品种最多,但其结构和⼯作原理相同,⽬前常⽤国产空⽓电磁式接触器有CDC10(正泰CJT1)、CJ12、CJ20、CJ40、CJX1、CJX2、CDC1等系列交流接触器。
2、电容配电柜常⽤的切换电容接触器切换电容接触器专⽤于低压⽆功补偿设备中,投⼊或切除电容器组,以调整电⼒系统功率因数,切换电容接触器在空⽓电磁式接触器的基础上加⼊了抑制浪涌的装置,使合闸时的浪涌电流对电容的冲击和分闸时的过电压得到抑制。
常⽤的产品有CDC9等。
3、机械连锁交流接触器机械连锁交流接触器实际上是由两个相同规格的交流接触器再加上机械连锁机构和电⽓连锁机构所组成,保证在任何情况下两个接触器不能同时吸合。
常⽤的机械连锁接触器有CJX1-N、CJX2-N、CJX4-N 等。
4、未来的发展趋势智能化接触器智能化接触器内装有智能化电磁系统,并具有与数据总线和其他设备通信的功能,其本⾝还具有对运⾏⼯况⾃动识别、控制和执⾏的能⼒。
智能化接触器由电磁接触器、智能控制模块、辅助触头组、机械连锁机构、报警模块、测量显⽰模块、通信接⼝模块等组成,它的核⼼是微处理器或单⽚机。
5、不太常⽤的特殊场合使⽤的直流接触器直流接触器结构上有⽴体布置和平⾯布置两种结构,电磁系统多采⽤绕棱⾓转动的拍合式结构,主触点采⽤双断点桥式结构或单断点转动式结构。
常⽤的直流接触器有CZ0等。
6、质量最好的真空交流接触器真空交流接触器以真空为灭弧介质,其主触头密封在真空开关管内。
真空开关管以真空作为绝缘和灭弧介质,当触点分离时,电弧只能由触头上蒸发出来的⾦属蒸⽓来维持,因为真空具有很⾼的绝缘强度且介质回复速度很快,真空电弧的等离⼦体很快向四周扩散,在第⼀次电压过零时电弧就能熄灭。
施耐德LC1-D09交流接触器LC1-D06,LC1-D09,LC1-D12,LC1-D18,LC1-D25,LC1-D32LC1-D38,LC1-D40LC1-D50,LC1-D65,LC1-D80,LC1-D95LC1-D115,LC1-D150,LC1-D170,LC1-D205 LC1-D245,LC1-D300LC1-D410,LC1-D475,LC1-D620,LC1-D800施耐德LC1-F交流接触器LC1F115,LC1F150,LC1F185,LC1F225,LC1F265,LC1F330,LC1F400,LC1F500 LC1F630,LC1F780,LC1F800,LC1F1000型号规格:CJX2-F115、CJX2-F150、CJX2-F185、CJX2-F225、CJX2-F265、CJX2-F330、CJX2-F400、CJX2-F500、CJX2-F630、CJX2-F800 (LC1-F115、LC1- F150、LC1- F185、LC1- F225、LC1- F265、LC1- F330、LC1- F400、LC1- F500、LC1- F630、LC1- F800)一、LC1相对应的是(CJX2、CJX4)系列交流接触器(以下简称接触器),主要用于交流50Hz或60Hz,交流电压至660V(690V),在AC-3使用类别下工作电压为380V时,额定工作电流至170A的电路中,供远距离接通和分断电路之用,并可与相应规格的热继电器组合成磁力起动器以保护可能发生过负荷的电路,接触器适宜于频繁地起动和控制交流电动机。
本接触器和LC1、LC2、LP1、LP2、CJX4-D具有相同功能相应规格可等同相互使用。
是CJ0、CJ10等老产品理想的更换代产品。
二、正常工作条件和安装条件1、周围空气温度为:-5℃~+40℃,24小时内其平均值不超过+35℃;2、海拔:不超过2000m;3、大气条件:在+40℃时大气相对温度不超过50%,在较低温度下可以比较高的相对湿度,最湿月的平均最低温度不超过+25℃,该月的月平均最大相对湿度不超过90%。
交流接触器型号及含义
正泰CIX2系列沟通接触器
接触器,做为继电器掌握系统当中最基本、最常见的电器元件,生产常见许多,国产的有“正泰”“德力西”等厂家,进口的有“西门子”“施耐德”等等。
型号也许多。
有许多初学电工伴侣发信息问我接触器型号的含义,当然主要是想从型号上的数字得到相关的参数。
CJX1-140
比如这个型号为CJX1-140的接触器,‘C’代表“接触器”、“J”代表“沟通”、“X”代表“小型”、“1”代表设计序号、“140”代表额定电流140A。
CJX2-3201
CJX2-3210
再比如,这两个型号的接触器,CJX2-3201和CJX2-3210,“32”是额定电流,后面的第一个字母是常开帮助触点个数,其次个数字是常闭触点个数,也就是说3201是带0个常开帮助触点,1个常闭帮助触点,而3210则是1组常开帮助触点,0组常闭触点。
还有比如这个CJX2-9511,“95”是额定电流,“11”代表1组常开帮助触
点,1组常闭帮助触点。
那就有伴侣说了,好了,知道了,按这个方法套就可以了。
其实是不对的,由于并不是所以接触器都这么表示的。
比如这两个,“3TF50”“3TB42”“50”和“42”并不是50A和42A的意思。
而是有它特别的含义,如下图所示。
所以说在平常工作中选择接触器,并不能死套它型号上的数字,肯定要先弄清晰型号的含义再选择匹配的接触器,不然简单出事故。
施耐德交流接触器型号lc1-d150施耐德交流接触器lc1-d150施耐德交流接触器▲断路器是指能够关合、承载和开断正常回路条件下的电流并能关合、在规定的时间内承载和开断异常回路条件下的电流的开关装置。
断路器按其使用范围分为高压断路器与低压断路器,高低压界线划分比较模糊,一般将3kV以上的称为高压电器。
▲断路器可用来分配电能,不频繁地启动异步电动机,对电源线路及电动机等实行保护,当它们发生严重的过载或者短路及欠压等故障时能自动切断电路,其功能相当于熔断器式开关与过欠热继电器等的组合。
而且在分断故障电流后一般不需要变更零部件。
目前,已获得了广泛的应用。
▲电的产生、输送、使用中,配电是一个极其重要的环节。
配电系统包括变压器和各种高低压电器设备,低压断路器则是一种使用量大面广的电器▲断路器应垂直安装,且在安装前应先检查断路器铭牌上所列的技术参数是否符合使用要求。
▲通电前应人工操作几次断路器,其机构动作应灵活可靠、无阻滞现象。
▲按下闭合按钮(黑色),电路处于接通状态;按下断开按钮(红色),电路处于断开状态。
▲使用过程中,应对断路器进行定期检查(一般为一个月),即在断路器合闸通电状态下,拨动试验按钮(试验按钮用符号Test表示),断路器应可靠断开。
▲当断路器因线路发生过载、短路故障而断开时,应先排除故障后再使断路器重新合闸。
▲本断路器为非维护型,所以当断路器发生故障不能正常工作时,用户不得私自打开断路器进行维修。
▲使用电流调节旋钮,须按线路实际电流调节至相应位置,请勿超负荷使用▲如需近一步了解施耐德接触器,ABB断路器,西门子接触器,西门子断路器,常熟开关,价格,厂家,批发,参数等。
请关注科旭机电 lc1-d32施耐德交流接触器lc1-d32施耐德交流接触器▲断路器是指能够关合、承载和开断正常回路条件下的电流并能关合、在规定的时间内承载和开断异常回路条件下的电流的开关装置。
断路器按其使用范围分为高压断路器与低压断路器,高低压界线划分比较模糊,一般将3kV以上的称为高压电器。
三相交流接触器详解
三相交流接触器是一种电器设备,用于控制大功率交流电流的开关。
它通常由
线圈、触点、弹簧等元件组成,广泛应用于工业、矿山、冶金等领域,以控制电动机、照明设备、加热设备等的启动和停止。
三相交流接触器通过控制线圈中的电流来控制触点的通断。
当线圈通电时,产
生的磁场会吸引触点闭合,使电流流通;当线圈断电时,触点受弹簧力的作用,弹开断开电路,停止电流的流动。
这种通过开闭触点来控制电流的方式,使得三相交流接触器能够有效地保护电路和设备。
在三相交流接触器中,触点是关键部件之一。
针对不同的应用场景和电流负载,触点材料和结构会有所不同。
常见的触点材料有银合金、钨铜等,具有高导电性和耐磨损的特点。
触点结构一般分为常开触点和常闭触点,实现不同的控制功能。
三相交流接触器还可以根据额定电流和工作电压来选择。
额定电流是指接触器
能够承受的最大电流,工作电压则是接触器正常工作的电压范围。
在选择接触器时,需要根据电路的特点和负载需求来确定适合的型号和参数,以确保接触器能够正常工作。
总结起来,三相交流接触器是一种用于控制大功率交流电流的开关装置。
通过
控制线圈通断来控制触点的开闭,实现电流的通断。
触点材料和结构的选择根据不同的应用场景和负载需求。
正确选择和使用三相交流接触器可以提高设备的安全性和稳定性,确保电路和设备正常工作。