椰壳活性炭国家标准
- 格式:doc
- 大小:27.00 KB
- 文档页数:2
供应活性炭网,椰壳活性炭国家标准椰壳活性炭用途:目前椰子壳活性炭是用于饮用水的净化、除氯、除藻、吸氧、催化载体方面效果最好的一种活性炭,可用于净水器、虑芯填充物等净水设备;可用于碳浆法,堆浸法和黄金提取以及冶金工业中贵金属的分离和提取,也可用于水质净化。
果壳活性炭,椰壳活性炭性能:产品选用优质椰子壳为原料,具有比表面积大,强度高,吸附性能高等优点,产品规格齐全,有不规则破碎和小颗粒等几个大类果壳活性炭,椰壳活性炭注意事项:1、活性炭在运输过程中,防止与坚硬物质混状,不可踩、踏,以防炭粒破碎,影响质量。
2、储存应储存于多孔型吸附剂,所以在运输储存和使用过程中,都要绝对防止水浸,因水浸后,大量水充满活性空隙,使其失去作用。
3、防止焦油类物质在使用过程中,应禁止焦油类物质带入活性炭床,以免堵塞活性炭空隙,使其失去吸附作用。
最好有除焦设备净化气体。
4、防火活性炭在储存或运输时,防止与火源直接接触,以防着火、活性炭再生时避免进氧并再生彻底,再生后必须用蒸汽冷却降至80℃以下,否则温度高,遇氧,活性炭自燃。
果壳活性炭,椰壳活性炭在废气处理中的应用一、果壳活性炭椰壳活性炭用于精制气体的用例还很多,例如防毒面具、过滤嘴、冰箱除臭器、汽车尾气处理装置等,都是利用活性炭卓越的吸附性能,将精彩文档气体中有毒成分、对人体不利的成分或有臭味的成分除去。
例如,在过滤嘴中加入100~120ng活性炭以后,见表3-6-2,就能将烟气中对人体有害的成分除去很大一部分。
二、、化工厂、皮革厂、造漆厂以及使用各种有机溶剂的工程排出的气体中,含有各种有机溶剂、无机及有机硫化物、烃类、氯气、油、汞及其他对环境有害的成分,可以用活性炭进行吸附以后再排放。
原子能设施中排出的气体中,含有放射性的氪、氙、碘等物质,必须用活性炭将它们吸附干净以后再行排放。
煤、重油燃烧生成的烟气中,含有二氧化硫及氮氧化物,它们是污染大气、形成酸雨的有害成分,也可以用活性炭将它们吸附除去。
活性炭的标准活性炭,又称活性炭或活性炭,是一种具有多孔结构和大比表面积的吸附材料,具有很强的吸附能力和化学反应活性。
它广泛应用于水处理、空气净化、医药、食品加工、工业生产等领域。
为了确保活性炭的质量和性能,各国都制定了相应的标准来规范活性炭的生产和应用。
本文将介绍活性炭的标准内容,以便读者更好地了解和应用活性炭。
首先,活性炭的标准主要包括外观性状、物理性能、化学性能、吸附性能、微生物性能等方面。
外观性状是指活性炭的颗粒形状、颜色、表面光泽等特征。
物理性能包括比表面积、孔体积、密度、强度等指标。
化学性能主要指活性炭的化学成分和化学反应特性。
吸附性能是活性炭最重要的性能之一,包括对各种物质的吸附能力和吸附速度。
微生物性能是指活性炭对微生物的影响和抑制作用。
这些标准旨在确保活性炭的质量稳定、性能可靠,能够满足各种使用要求。
其次,活性炭的标准制定和执行是非常重要的。
各国都有专门的标准化机构负责活性炭标准的制定和修订工作,如美国的ASTM国际标准化组织、欧洲的CEN欧洲标准化委员会、中国的国家标准化委员会等。
这些标准化机构会邀请活性炭生产企业、科研机构、行业协会等相关单位参与标准的制定工作,确保标准的科学性、合理性和适用性。
同时,各国政府也会通过法律法规等手段对活性炭标准的执行进行监督和管理,确保活性炭的质量和安全。
再次,活性炭的标准对于产品质量的保障和技术进步起着至关重要的作用。
严格执行标准可以有效地规范活性炭的生产和使用,防止不合格产品流入市场,保护消费者的利益。
同时,标准还促进了活性炭生产技术的创新和发展,推动了行业的健康发展。
通过标准化生产和检测,活性炭的质量得到了有效控制,产品性能得到了提升,为各行业提供了更加可靠的活性炭产品。
最后,作为活性炭的生产企业和使用者,我们应该充分了解和遵守活性炭的标准,严格执行标准要求,确保生产和使用的活性炭产品符合标准要求。
只有这样,才能够保证活性炭的质量和性能,为各行业的生产和生活提供更好的活性炭产品,推动活性炭行业的健康发展。
中华人民共和国国家环境保护标准HJ 645-2013环境空气 挥发性卤代烃的测定活性炭吸附-二硫化碳解吸/气相色谱法 Ambient air - Determination of volatile halogenated hydrocarbons -Activated charcoal adsorption and carbon disulfide desorption/gaschromatographic method2013-2-17发布2013-7-1实施前言 ................................................................................................................................................. I I1 适用范围 (1)2 规范性引用文件 (1)3 方法原理 (1)4 干扰和消除 (1)5 试剂和材料 (1)6 仪器和设备 (1)7 样品 (2)8 分析步骤 (3)9 结果计算与表示 (4)10 精密度和准确度 (5)11 质量保证和质量控制 (5)附录A(规范性附录)目标物的检出限和测定下限 (6)附录B(资料性附录)方法的精密度和准确度 (7)为贯彻《中华人民共和国环境保护法》和《中华人民共和国大气污染防治法》,保护环境,保障人体健康,规范环境空气中挥发性卤代烃的测定方法,制定本标准。
本标准规定了测定环境空气中挥发性卤代烃的活性炭吸附-二硫化碳解吸/气相色谱法。
本标准为首次发布。
本标准的附录A为规范性附录,附录B为资料性附录。
本标准由环境保护部科技标准司组织制订。
本标准主要起草单位:大连市环境监测中心、环境保护部环境标准研究所。
本标准验证单位:鞍山市环监测中心站、沈阳市环境监测中心站、抚顺市环境监测中心站、长春市环境监测中心站、江苏省环境监测中心和哈尔滨市环境监测中心站。
活性炭检测标准活性炭是一种具有高度孔隙结构和大比表面积的吸附剂,被广泛应用于水处理、空气净化、医药、食品加工等领域。
为了确保活性炭的质量和性能,需要对其进行严格的检测。
活性炭的检测标准主要包括外观检测、物理性能检测、化学性能检测和吸附性能检测等方面。
外观检测是对活性炭样品外观进行观察和评价,主要包括颗粒形状、颜色、杂质等方面。
合格的活性炭颗粒应呈现均匀的形状,颜色均匀,无明显杂质。
物理性能检测是对活性炭样品的密度、孔隙度、比表面积等进行测试。
密度应符合标准要求,孔隙度应适中,比表面积应达到一定数值。
化学性能检测是对活性炭样品的化学成分进行分析,主要包括灰分含量、挥发分含量、碳含量等指标。
吸附性能检测是对活性炭样品的吸附性能进行评价,主要包括对某种特定物质的吸附能力和吸附速率等指标。
活性炭的检测标准对于保障其质量和性能具有重要意义。
只有通过严格的检测,才能确保活性炭的质量稳定、性能优良,从而更好地满足各种应用领域的需求。
因此,制定科学合理的活性炭检测标准,对于推动活性炭产业的健康发展具有重要意义。
在活性炭检测标准的制定过程中,需要充分考虑活性炭的应用领域和使用要求,结合国家相关标准和法规,制定出科学合理的检测方法和指标。
同时,还需要不断更新和完善检测标准,以适应不断变化的市场需求和技术发展。
只有这样,才能确保活性炭检测标准的科学性和实用性。
总之,活性炭检测标准是活性炭行业的重要基础工作,对于保障活性炭的质量和性能具有重要意义。
只有通过严格的检测,才能确保活性炭的质量稳定、性能优良,从而更好地满足各种应用领域的需求。
希望各方能够共同努力,制定出科学合理、实用可行的活性炭检测标准,推动活性炭产业的健康发展。
活性炭一、商品简介活性炭又称活性炭黑。
是黑色粉末状或颗粒状的无定形碳。
活性炭主成分除了碳以外还有氧、氢等元素。
活性炭在结构上由于微晶碳是不规则排列,在交叉连接之间有细孔,在活化时会产生碳组织缺陷,因此它是一种多孔碳,堆积密度低,比表面积大。
英文别名:Charcoal activated,Carbon amorphous,Carbon black,Carbon active,Activated carbon,Activated charcoal,Activated char,Carbon Amorphous。
活性炭是传统而现代的人造材料,又称碳分子筛,化学式:C。
CAS:64365-11-3 EINECS: 264-864-4。
自从问世一百年来,活性炭应用领域日益扩展,应用数量不断递增。
二、商品性质、功能、应用物理性状:黑色无定形粒状物或细微粉末。
无臭。
无味。
无砂性。
不溶于任何溶剂。
对各种气体有选择性的吸附能力,对有机色素和含氮碱有高容量吸附能力。
每g总表面积可达500~1000m2。
相对密度约1.9~2.1。
表观相对密度约0.08~0.45。
密封干燥保存。
吸附特性活性炭是一种很细小的炭粒有很大的表面积,而且炭粒中还有更细小的孔——毛细管。
这种毛细管具有很强的吸附能力,由于炭粒的表面积很大,所以能与气体(杂质)充分接触。
当这些气体(杂质)碰到毛细管被吸附,起净化作用。
活性炭的表面积研究是非常重要的,活性炭的比表面积检测数据只有采用BET方法检测出来的结果才是真实可靠的,国内目前有很多仪器只能做直接对比法的检测,现在国内也被淘汰了。
目前国内外比表面积测试统一采用多点BET法,国内外制定出来的比表面积测定标准都是以BET测试方法为基础的,请参看我国国家标准(GB/T 19587-2004)-气体吸附BET原理测定固态物质比表面积的方法。
比表面积检测其实是比较耗费时间的工作,由于样品吸附能力的不同,有些样品的测试可能需要耗费一整天的时间,如果测试过程没有实现完全自动化,那测试人员就时刻都不能离开,并且要高度集中,观察仪表盘,操控旋钮,稍不留神就会导致测试过程的失败,这会浪费测试人员很多的宝贵时间。
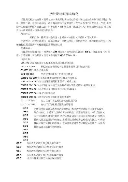
活性炭检测标准信息活性炭又称活性炭黑。
是黑色粉末状或颗粒状的无定形碳。
活性炭主成分除了碳以外还有氧、氢等元素。
活性炭在结构上由于微晶碳是不规则排列,在交叉连接之间有细孔,在活化时会产生碳组织缺陷,因此它是一种多孔碳,堆积密度低,比表面积大。
科标检测可提供全面的活性炭检测服务,出具权威检测报告。
检测产品:常检产品:椰壳炭、果壳炭、木质炭、柱状炭、煤质炭、再生炭等。
用活性炭、活性炭纤维毡、煤基活性炭、木质活性炭、植物活性炭、煤质颗粒活性炭、木糖液脱色用活性炭、柠檬酸脱色用颗粒活性炭检测项目:活性炭热点检测项目:吸碘值、DBP吸收值、比表面积的测泄、PH值、倾注密度、流动度、加热减量、着色强度、灰分(参考标准GB/T 3780)等。
检测标准:CB 1202-1991含鱼推-3的废水处理规范活性炭吸附法CECS 124-2001 颗粒活性炭吸附池水处理设计规程(附条文说明)CJ 3023-1993活性炭净水器CJ/T 345-2010 生活饮用水净水厂用煤质活性炭DB31/T 451-2009自来水处理用煤质颗粒活性炭技术规范DB32/T 2770-2015活性炭纤维通用技术要求与测试方法DB37/T 2345-2013金矿石化学分析方法金量的测左活性炭吸附-氢酿容量法DB37/T 2346-2013金矿石金量的测泄活性炭吸附-碘量法DB51/T 1237-2011净水用竹活性炭DB51/T 1702-2013活性炭亚甲蓝吸附值的快速测左DL/T 582-2004 火力发电厂水处理用活性炭使用导则DL/T 582-2016 发电厂水处理用活性炭使用导则GB/T GB/T GB/T GB/T GB/T GB/T GB/T GB/T GB/T GB/T 木质活性炭试验方法表观密度的测定木质活性炭试验方法亚甲基蓝吸附值的测定木质活性炭试验方法硫酸奎宁吸附值的测定木质活性炭试验方法苯酚吸附值的测泄木质活性炭试验方法未炭化物的测定木质活性炭试验方法氛化物的测立木质活性炭试验方法硫化物的测立木质活性炭试验方法氯化物的测立木质活性炭试验方法硫酸盐的测立木质活性炭试验方法酸溶物的测立GB/T 木质活性炭试验方法铁含量的测立GB/T 木质活性炭试验方法粒度分布的测泄GB/T 木质活性炭试验方法锌含量的测立GB/T 木质活性炭试验方法钙镁含量的测泄GB/T 木质活性炭试验方法重金属的测定GB/T GB/T GB/T 木质活性炭试验方法灰分含量的测怎木质活性炭试验方法水分含量的测定木质活性炭试验方法四氯化碳吸附率(活性)的测肚GB/T 木质活性炭试验方法强度的测左GB/T 木质活性炭试验方法pH值的测泄GB/T 木质活性炭试验方法碘吸附值的测泄GB/T 木质活性炭试验方法焦糖脱色率的测迩GB/T 木质味精精制用颗粒活性炭GB/T 木质净水用活性炭GB/T 糖液脱色用活性炭GB/T 针剂用活性炭GB/T 乙酸乙烯合成触媒载体活性炭GB/T 16143-1995建筑物表而氯析出率的活性炭测量方法GB/T 20449-2006活性炭丁烷工作容量测试方法GB/T 20450-2006活性炭着火点测试方法GB/T 20451-2006活性炭球盘法强度测试方法GB/T 火灾现场易燃液体残留物实验室提取方法第3部分:活性炭吸附法GB 29215-2012 食品安全国家标准食品添加剂植物活性炭(木质活性炭)GB 29994-2013 煤基活性炭单位产品能源消耗限额GB/T 30201-2013脱硫脱硝用煤质颗粒活性炭GB/T 脱硫脱硝用煤质颗粒活性炭试验方法第1部分:堆积密度GB/T 脱硫脱硝用煤质颗粒活性炭试验方法第2部分:粒度GB/T 脱硫脱硝用煤质颗粒活性炭试验方法第3部分:耐磨强度、耐压强度。
药用活性炭国家标准药用活性炭是一种具有良好吸附性能的药用辅料,广泛应用于医药、食品、化妆品等领域。
为了保障药用活性炭的质量和安全性,国家对其制备、质量标准进行了明确规定,制定了相关的国家标准,以下将对药用活性炭国家标准进行详细介绍。
首先,药用活性炭的国家标准主要包括了其物理性能、化学性能、微生物限度、重金属含量等方面的要求。
其中,物理性能包括了外观、颗粒度、比表面积等指标;化学性能包括了酸碱度、水溶性物质等指标;微生物限度包括了细菌总数、霉菌和酵母菌数等指标;重金属含量包括了砷、铅、汞等有害重金属的含量限制。
这些指标的要求,旨在保证药用活性炭的质量稳定,符合药品生产的要求。
其次,药用活性炭的国家标准还规定了其生产工艺和质量控制要求。
生产工艺要求包括了原材料的选择、生产工艺流程、设备清洁和消毒等方面;质量控制要求包括了生产过程中的监控和记录、产品的抽样检验和质量评价等方面。
这些要求的实施,有利于确保药用活性炭的生产过程受到严格控制,产品质量得到有效保证。
此外,药用活性炭的国家标准还对其贮存、运输和使用提出了相应的要求。
贮存要求包括了贮存环境的温度、湿度、通风等条件;运输要求包括了包装、标识、运输工具清洁等方面;使用要求包括了产品标识、产品信息提供等方面。
这些要求的执行,有助于保证药用活性炭在整个生产、运输、使用过程中的质量稳定和安全性。
总的来说,药用活性炭国家标准的制定和执行,对于保障药用活性炭的质量和安全性具有重要意义。
只有严格按照国家标准的要求进行生产、质量控制、贮存、运输和使用,才能确保药用活性炭的质量稳定,符合药品生产的要求,保障人们的用药安全。
因此,各生产企业应严格遵守药用活性炭的国家标准,加强对生产工艺的管理和控制,确保产品质量符合国家标准的要求。
同时,监管部门也应加强对药用活性炭产品的监督检查,严厉打击违法违规行为,促进整个行业的健康发展。
只有通过共同的努力,才能保障药用活性炭的质量和安全,为人们的健康保驾护航。
椰壳活性炭国家标准
椰壳活性炭是一种优质的吸附材料,具有较高的比表面积和孔隙率,能够有效
去除水中的有机物、重金属、氯气等有害物质,因此在水处理、空气净化、食品工业等领域得到广泛应用。
为了规范椰壳活性炭的生产和使用,保障产品质量和用户权益,国家制定了相关的标准,对椰壳活性炭的质量指标、检测方法、标志、包装、运输和贮存等方面做出了详细规定。
首先,椰壳活性炭国家标准对产品的质量指标进行了明确规定。
包括外观要求、物理性能、化学性能、吸附性能等方面的指标,如颗粒度、碘值、挥发物含量、灰分含量等,这些指标的设定旨在保证椰壳活性炭的吸附效果和安全性能,确保产品能够达到预期的净化效果。
其次,标准对椰壳活性炭的检测方法进行了规定。
这些方法包括颗粒度分析、
碘值测定、挥发物含量测定、灰分含量测定等,通过这些检测方法可以全面、准确地评估椰壳活性炭的质量,为产品的生产和质量控制提供了科学依据。
此外,标准还对椰壳活性炭产品的标志、包装、运输和贮存等方面做出了规定。
产品标志应包括产品名称、生产厂家、生产日期、执行标准等信息,包装应符合国家相关规定,运输和贮存条件也有详细规定,这些规定有利于保证产品的质量和安全,减少产品在运输和贮存过程中的损坏和污染。
总的来说,椰壳活性炭国家标准的制定对于规范椰壳活性炭产品的生产和使用
起到了重要作用。
遵循这些标准,不仅有助于保障产品质量,提高产品的市场竞争力,也有利于保护用户的权益,提升消费者的满意度。
因此,生产企业和使用单位都应当严格遵守这些标准,确保椰壳活性炭产品的质量和安全。
同时,相关部门也应加强对椰壳活性炭产品的监督检查,及时发现和处理不符合标准要求的产品,保障公众的生命健康和财产安全。
目前我国常用的活性炭质量检测标准目前在我国活性炭的生产和销售中主要采用以下几种检测标准:GB(中国国家标准);ASTM(美国材料试验学会); JIS(日本工业规格)和AWWA(美国自来水工程协会)以及一些相关的行业标准等。
这些标准基本包含了对各种用途、性质活性炭的质量进行评价和检测的方法。
目前国内大多数煤质活性炭生产厂家和用户基本采用我国国家国标进行活性炭的质量检测,外贸公司则根据出口到不同国家和地区的情况,分别采用不同国家的检测标准和方法进行检测,这样可以避免或减少出现相互间的贸易纠纷。
GB(中华人民共和国国家标准)按原料的不同又分为煤质颗粒活性炭试验方(GB/T 7702. 1~ 7702. 22-1997)和木质活性炭试验方法(GB/T 12496. 112496.22-1999)两种检测标准。
两种检测标准根据各自不同的用途、性质和特点制定了相应的检测项目。
煤质活性炭基本为颗粒状,主要用于气相吸附和液相吸附领域,其检测项目也是围绕这些用途来制定的,包括对活性炭的物理性能、吸附性能和表面结构的相关检测方法。
GB/T 7702. 1-7702. 22-1997是在它的前一个版本GB 7702. 1-7702. 14-87的基础上修订的,新标准比原标准增加了生产和贸易中经常需要检测的八项指标,并对原标准中的一些方法如强度、碘值、装填密度等也进行了修订,使之更接近于美国ASTM标准。
新修订标准的不足之处是还带有一些军工用炭的色彩。
术质活性炭绝大多数为粉状,主要用于液相脱色,所制定的检测项目也以此为侧重,除常规检测项目外,还有…些对活性炭纯度的检验方法,如对活性炭中的金属和化合物含量进行检测的方法。
ASTM(美国材料试验学会)·试验方法可以作为世界性的活性炭试验标准,其所制定的试验项目及方法也很详细。
其中用液相等温线法测定活性炭吸附容量的标准方法是脱出水中污染物和表面活性剂等杂质的最基本方法。
活性炭知识椰壳活性炭碘吸附值的检测方法椰壳活性炭碘吸附值的检测方法简介目前国内采用的活性炭碘值测试标准主要有以下几种:木质炭的国家标准-./ 0($!,)1 5 ’(,,,;煤质炭新国家标准-./ 0""%$1 " ’(,," 和已被新标准替代的-. ""%$ ’5";美国材料试验协会的3607 8 !)%" ’,! 标准和日本工业协会的9:6 ;(!"! ’(,,( 等& 种标准。
它们对碘值规定的基本内容是一致的,即:取一定量的活性炭试样与已知浓度的碘标准溶液充分接触振荡后,经过过滤(或离心分离),再移取一定量的碘的澄清液用已知浓度硫代硫酸钠滴定,求出每克活性炭所吸附的碘的量(以毫克计),称之为碘值。
其反应式为:$<$=>$6$?+@$=>: < =>$6!?) 活性炭价格和活性炭应用活性炭价格,每周活性炭价格,活性炭报价,优质活性炭用作空气净化的价格,椰壳活性炭价格。
活性炭广泛应用于工农业生产的各个方面,如石化行业的无碱脱臭(精制脱硫醇)、乙烯脱盐水(精制填料)、催化剂载体(钯、铂、铑等)、水净化及污水处理;电力行业的电厂水质处理及保护;化工行业的化工催化剂及载体、气体净化、溶剂回收及油脂等的脱色、精制;食品行业的饮料、酒类、味精母液及食品的精制、脱色;黄金行业的黄金提取、尾液回收;环保行业的污水处理、废气及有害气体的治理、气体净化;以及相关行业的滤嘴、木地板防潮、吸味、汽车汽油蒸发污染控制,各种浸渍剂液的制备等。
活性炭在未来将会有极好的发展前景和广阔的销售市场。
一、活性炭的用途1、空气净化2、污水处理场排气吸附3、饮料水处理4、电厂水预处理5、废水回收前处理6、生物法污水处理7、有毒废水处理8、石化无碱脱硫醇9、溶剂回收10、化工催化剂载体11、滤毒罐12、黄金提取13、化工品储存排气净化14、制糖、酒类、味精医、食品精制、脱色15、乙烯脱盐水填料16、汽车尾气净化17、PTA氧化装置净化气体18、印刷油墨的除杂活性碳主要用途﹕1.用于液相吸附类活性碳?自来水,工业用水,电镀废水,纯净水,饮料,食品,医用水净化及电子超纯水制备。
活性炭的标准活性炭是一种具有高度微孔结构和大比表面积的吸附剂,其在水处理、空气净化、医药、食品加工等领域有着广泛的应用。
活性炭的质量标准对于保证其吸附性能和安全性具有重要意义。
本文将介绍活性炭的标准内容,以便对活性炭的选择和使用提供参考。
一、外观和形状。
活性炭的外观和形状应该均匀一致,无明显的破碎、杂质和异物。
颗粒状活性炭应该具有一定的强度,不易产生粉尘和碎片。
二、化学成分。
活性炭的化学成分应符合国家标准或行业标准的规定,主要指标包括灰分、水分、挥发物、碘值等。
其中,碘值是评价活性炭吸附性能的重要指标,一般应符合规定的范围。
三、孔隙结构。
活性炭的吸附性能与其孔隙结构密切相关,因此孔隙结构的评价是活性炭标准的重要内容之一。
孔隙结构包括孔径分布、比表面积、孔容等指标,这些参数的测试方法和要求应符合相应的标准。
四、表观密度。
活性炭的表观密度是指在一定条件下的质量与体积的比值,它反映了活性炭的孔隙度和堆积性能。
表观密度的测试方法和要求应符合标准规定,以保证活性炭的质量稳定性。
五、机械强度。
活性炭在运输、填充和使用过程中会受到一定的挤压、碾压和振动,因此其机械强度是一个重要的质量指标。
机械强度的测试方法和要求应符合标准规定,以保证活性炭的使用安全性。
六、包装和贮存。
活性炭的包装和贮存应符合相关的标准规定,包括包装材料的选择、包装形式、贮存条件等内容。
合理的包装和贮存可以有效地保护活性炭的质量和使用性能。
七、其他指标。
除了上述内容外,活性炭的标准还包括了其他一些重要的指标,如溶解性、微生物指标、重金属含量等。
这些指标的测试方法和要求应符合相关的标准规定,以保证活性炭的环境友好性和安全性。
综上所述,活性炭的标准涉及了外观和形状、化学成分、孔隙结构、表观密度、机械强度、包装和贮存等多个方面,这些标准的制定和执行对于保证活性炭的质量稳定性和使用安全性具有重要意义。
在选择和使用活性炭时,应当严格遵守相关的标准要求,以充分发挥其吸附性能和环保效益。
活性炭质量标准
活性炭作为一种重要的吸附材料,在工业生产和生活中具有广泛的应用。
为了确保活性炭的质量,制定了一系列的质量标准,以便对活性炭进行评价和监管。
本文将就活性炭的质量标准进行详细介绍,以便读者更好地了解活性炭的质量要求。
首先,活性炭的质量标准主要包括外观质量、物理性能、化学性能和吸附性能等方面。
外观质量是评价活性炭外观特征的重要指标,主要包括颗粒形状、表面光泽和颜色等。
物理性能是指活性炭的密度、孔隙度、强度和磨损率等指标,这些指标直接影响着活性炭的使用性能。
化学性能是评价活性炭化学成分和稳定性的重要指标,主要包括灰分含量、水分含量和挥发分含量等。
吸附性能是活性炭最重要的性能之一,主要包括吸附容量、吸附速度和吸附选择性等指标。
其次,活性炭的质量标准还包括了一系列的检测方法和评价标准。
这些检测方法和评价标准是保证活性炭质量的重要手段,包括了外观检测、物理性能测试、化学性能分析和吸附性能评价等。
通过这些检测方法和评价标准,可以对活性炭的质量进行全面、准确的评价,为活性炭的生产和使用提供了科学依据。
最后,活性炭的质量标准在不同的国家和地区可能会有所不同,但总体上都遵循着一定的规范和标准。
在实际生产和使用中,需要根据具体情况选择适合的活性炭质量标准,并严格按照标准要求进行生产和使用,以确保活性炭的质量和性能达到预期要求。
综上所述,活性炭的质量标准是保证活性炭质量的重要依据,对于生产和使用活性炭具有重要意义。
只有严格遵循质量标准要求,才能保证活性炭的质量和性能达到预期要求,为工业生产和生活提供更好的服务和保障。
希望本文对活性炭质量标准有所帮助,谢谢阅读!。
活性炭质量标准活性炭是一种具有高度孔隙结构和巨大比表面积的多孔性吸附材料,具有很强的吸附能力和化学稳定性,被广泛应用于水处理、空气净化、医药、食品加工等领域。
然而,由于活性炭的质量参差不齐,导致市场上存在着各种质量不合格的产品,给消费者带来了诸多困扰。
为了规范活性炭的生产和应用,制定了一系列的质量标准,以确保活性炭的质量符合国家标准,保障消费者的权益。
首先,活性炭的质量标准应当包括外观质量、物理性能和化学性能等方面。
外观质量包括颗粒度、块度、表面光泽等指标,物理性能包括比表面积、孔容、强度等指标,化学性能包括吸附性能、含水率、灰分等指标。
这些指标是评价活性炭质量的重要依据,也是保证活性炭在各种应用领域中能够发挥作用的基础。
其次,活性炭的质量标准应当与其应用领域相适应。
不同的应用领域对活性炭的质量要求有所不同,比如用于水处理的活性炭对水质的净化效果有较高要求,而用于空气净化的活性炭对吸附性能和耐高温性能有较高要求。
因此,制定活性炭的质量标准时,需要根据不同的应用领域,明确相应的指标和要求,以满足不同领域的需求。
此外,活性炭的质量标准还应当包括生产工艺和质量控制等方面。
活性炭的生产工艺直接影响到其质量,因此应当明确生产工艺的要求和规范,确保生产过程中不出现质量缺陷。
同时,质量控制也是保证活性炭质量的重要环节,应当建立完善的质量控制体系,对原材料、生产过程和成品进行全面监控和检测,确保产品符合标准要求。
总的来说,活性炭的质量标准是保证其质量稳定和可靠的重要手段,对于生产企业和消费者来说都具有重要意义。
只有严格执行质量标准,才能够生产出优质的活性炭产品,满足不同领域的需求,保障人们的健康和生活质量。
因此,各相关部门和企业应当共同努力,制定和执行严格的活性炭质量标准,推动活性炭产业的健康发展,为社会和消费者创造更大的价值。
活性炭国家标准
活性炭是一种具有高度孔隙结构和较大比表面积的吸附剂,广泛应用于水处理、空气净化、医药、食品工业等领域。
为了规范活性炭的生产、质量和使用,国家对活性炭的标准进行了规定。
本文将对活性炭国家标准进行详细介绍。
首先,活性炭国家标准主要包括对活性炭的物理性能、化学性能、吸附性能、
包装和贮存等方面的要求。
在物理性能方面,标准规定了活性炭的外观、颗粒度、密度等指标;在化学性能方面,标准规定了活性炭的灰分、挥发分、碘值等指标;在吸附性能方面,标准规定了活性炭对某些特定物质的吸附能力;在包装和贮存方面,标准规定了活性炭的包装方式、贮存条件等。
其次,活性炭国家标准的制定对活性炭行业具有重要意义。
一方面,标准的制
定可以规范活性炭的生产和质量,保障产品的质量稳定和安全可靠;另一方面,标准的制定可以促进活性炭行业的健康发展,提高活性炭产品的竞争力和市场占有率。
最后,活性炭国家标准的执行对于保障公众利益和环境保护具有重要意义。
执
行标准可以有效防止劣质活性炭产品的流入市场,保障公众的健康和安全;同时,执行标准可以促进活性炭的合理使用,减少对环境的污染和破坏。
综上所述,活性炭国家标准的制定、执行对于规范活性炭的生产和使用,促进
行业的健康发展,保障公众利益和环境保护具有重要意义。
希望活性炭生产企业和使用单位能够严格遵守相关标准,共同推动活性炭行业的可持续发展。
活性炭质量标准活性炭是一种具有极强吸附能力的多孔碳材料,被广泛应用于水处理、空气净化、食品加工等领域。
而活性炭的质量标准对于其应用效果至关重要。
本文将对活性炭的质量标准进行详细介绍,以便读者对活性炭的质量有更深入的了解。
首先,活性炭的质量标准包括物理性能、化学性能和吸附性能三个方面。
在物理性能方面,活性炭的外观应均匀黑色,表面应光滑,无明显裂缝和破碎。
其颗粒度应符合所需的规格要求,一般来说,颗粒度越小,比表面积越大,吸附性能越好。
在化学性能方面,活性炭应具有一定的化学稳定性,不易与水、酸、碱发生反应。
此外,活性炭的pH值也是一个重要的指标,一般应在6.5-8.5之间。
最后,吸附性能是评价活性炭质量的关键指标,其吸附剂量、吸附速度和吸附平衡等性能应符合相关标准要求。
其次,活性炭的质量标准还包括生产工艺和质量控制两个方面。
在生产工艺方面,活性炭的生产应符合国家相关标准,生产设备应先进,生产工艺应科学合理。
质量控制方面,活性炭生产企业应建立健全的质量管理体系,对原材料、生产过程和成品进行严格把控,确保产品质量稳定可靠。
最后,对于不同用途的活性炭,其质量标准也会有所不同。
例如,用于水处理的活性炭应具有较高的吸附速度和较大的吸附剂量,而用于空气净化的活性炭则需要具有较好的去除有害气体的能力。
因此,在选择活性炭产品时,需根据具体的使用要求来确定相应的质量标准。
总之,活性炭的质量标准是保障其应用效果的重要保证。
只有严格遵循相关标准要求,选择合适的活性炭产品,才能发挥其最大的吸附性能,实现预期的处理效果。
希望本文能为读者提供有益的参考,使其对活性炭的质量标准有更清晰的认识。
活性炭检测标准活性炭是一种具有高度孔隙结构和巨大比表面积的吸附剂,被广泛应用于水处理、空气净化、医药、食品加工等领域。
而活性炭的质量和性能直接影响着其应用效果,因此对活性炭进行检测是非常重要的。
本文将介绍活性炭检测的标准和方法,希望能为相关行业提供参考。
首先,活性炭的外观检测是非常重要的一步。
外观检测可以通过肉眼观察活性炭的颗粒大小、形状、表面光洁度等指标来评估其质量。
合格的活性炭应该颗粒均匀,表面光滑,无明显杂质和破损。
此外,还可以利用显微镜等仪器对活性炭的外观进行进一步的检测,以获取更加精细的信息。
其次,对活性炭的化学成分和物理性能进行检测也是必不可少的。
化学成分检测可以通过化学分析方法来确定活性炭中主要成分的含量,如碳含量、氧含量、水分含量等。
而物理性能检测则包括比表面积、孔容、孔径分布、强度等指标的测试。
这些指标的检测可以通过氮气吸附法、压汞法、机械强度测试等方法来完成。
此外,活性炭的吸附性能也是需要进行检测的重要指标之一。
吸附性能的检测可以通过对特定物质在活性炭上的吸附量进行测试来评估活性炭的吸附能力。
常用的测试方法包括甲苯吸附值、碘值、苯饱和吸附量等。
这些测试可以帮助我们了解活性炭对不同物质的吸附能力,从而选择合适的活性炭材料。
最后,活性炭的环境友好性也是需要考虑的因素。
环境友好性的检测可以通过对活性炭的烧失残渣、水溶性物质、重金属含量等指标进行测试来评估。
合格的活性炭应该具有较低的烧失残渣和水溶性物质含量,以及符合国家相关标准的重金属含量。
总之,活性炭的检测标准涉及外观、化学成分、物理性能、吸附性能和环境友好性等多个方面,需要综合运用多种测试方法来进行评估。
只有通过严格的检测,才能确保活性炭的质量和性能达到应用要求,为相关领域的生产和应用提供可靠的保障。
希望本文所介绍的活性炭检测标准和方法能够对相关行业有所帮助。
JZY-303椰壳活性炭简介:椰壳活性炭采用越南、印尼、菲律宾等国家进口优质椰壳为原料,利用世界先进的美国多回转炉,经科学配方,精制而成。
产品孔隙发达,吸附容量大,脱色、除臭快,产品强度高,使用寿命长,种类齐全,分别为黄金椰壳活性炭、净水椰壳活性炭、味精精制椰壳活性炭、石化脱硫醇专用椰壳活性炭、维尼纶触媒椰壳活性炭、乙烯脱盐水椰壳活性炭、香烟过滤咀椰壳活性炭等等,椰壳活性炭广泛应用于食品、医疗、矿山、冶金、石化、炼钢、烟草、精细化工等行业。
JZY-303椰壳活性炭用途:椰壳活性炭室内高效吸附剂是以高吸附的活性炭为载体经深加工精制而成,选用优质绿色环保的椰子壳为原料,经过高温活化及特殊孔径调节工艺处理,使它的孔隙结构发达,是普通活性炭的5倍,其比表面积为1500m2/g(一般活性炭比表面积为700m2/g),特别是孔结构与众不同,孔隙直径大于0.45nm且小于2nm微孔占总数90%以上。
正好与有毒有害气体分子直径相容,当甲醛、苯、甲苯等有毒分子运动碰到活性炭表面时,便被捕捉,难以跑出,这些分子又接着被未碰的分子碰撞向孔深处,直至孔隙被这些分子填满为止。
所以活性炭是国际上公认的吸毒“专家”,能彻底清除居家、办公室、宾馆、公共场所、汽车内,苯、甲苯、甲醛、TVOC、氡等有毒气体,祛味除毒,还您一个健康、舒适、环保、绿色的自然室内空间。
①、脱硫醇椰壳活性炭:用作炼油厂催化装置汽油脱硫醇(脱臭)催化剂的载体。
②、维尼纶触媒椰壳活性炭:用于化工行业作为催化剂的载体,如作为醋酸乙烯触媒载体等。
③、味精精制椰壳活性炭:用于味精生产过程中母液的脱色精制,也可用于精细化工产品的脱色精制。
④、香烟过滤咀椰壳活性炭:用于卷烟行业香烟过滤嘴中,祛除香烟中的焦油、尼古丁等有毒有害物质。
⑤、柠檬酸专用椰壳活性炭:用于柠檬酸、氨基酸、胱氨酸等各种酸的脱色、精制、去味。
⑥、净水椰壳活性炭:用于家庭饮用水、自来水厂水处理、桶装水生产的深度水净化。
供应活性炭网,椰壳活性炭国家标准
椰壳活性炭用途:目前椰子壳活性炭是用于饮用水的净化、除氯、除藻、吸氧、催化载体方面效果最好的一种活性炭,可用于净水器、虑芯填充物等净水设备;可用于碳浆法,堆浸法和黄金提取以及冶金工业中贵金属的分离和提取,也可用于水质净化。
果壳活性炭,椰壳活性炭性能:产品选用优质椰子壳为原料,具有比表面积大,强度高,吸附性能高等优点,产品规格齐全,有不规则破碎和小颗粒等几个大类果壳活性炭,椰壳活性炭注意事项:1、活性炭在运输过程中,防止与坚硬物质混状,不可踩、踏,以防炭粒破碎,影响质量。
2、储存应储存于多孔型吸附剂,所以在运输储存和使用过程中,都要绝对防止水浸,因水浸后,大量水充满活性空隙,使其失去作用。
3、防止焦油类物质在使用过程中,应禁止焦油类物质带入活性炭床,以免堵塞活性炭空隙,使其失去吸附作用。
最好有除焦设备净化气体。
4、防火活性炭在储存或运输时,防止与火源直接接触,以防着火、活性炭再生时避免进氧并再生彻底,再生后必须用蒸汽冷却降至80℃以下,否则温度高,遇氧,活性炭自燃。
果壳活性炭,椰壳活性炭在废气处理中的应用
一、果壳活性炭椰壳活性炭用于精制气体的用例还很多,例如防毒面具、过滤嘴、冰箱除臭器、汽车尾气处理装置等,都是利用活性炭卓越的吸附性能,将气体中有毒成分、对人体不利的成分或有臭味的成分除去。
例如,在过滤嘴中加入100~120ng活性炭以后,见表3-6-2,就能将烟气中对人体有害的成分除去很大一部分。
二、、化工厂、皮革厂、造漆厂以及使用各种有机溶剂的工程排出的气体中,含有各种有机溶剂、无机及有机硫化物、烃类、氯气、油、汞及其他对环境有害的成分,可以用活性炭进行吸附以后再排放。
原子能设施中排出的气体中,含有放射性的氪、氙、碘等物质,必须用活性炭将它们吸附干净以后再行排放。
煤、重油燃烧生成的烟气中,含有二氧化硫及氮氧化物,它们是污染大气、形成酸雨的有害成分,也可以用活性炭将它们吸附除去。
三仪器室、空调室、地下室及海底设施中的空气,由于外界污染或者受密闭环境中人群活动的影响,常含有体臭、吸烟臭、烹饪臭、油、有机及无机硫化物、腐蚀性成分等,造成精密仪表腐蚀或影响人体健康。
可用活性炭进行净化,除去杂质成分。
四、气相吸附中常使用颗粒活性炭,通常是让气流通过活性炭层进行吸附。
根据吸附装置中活性炭层所处状态的不同,吸附层有固定层、移动层和流动层几种。
但是,在电冰霜和汽车内的脱臭器之类小型吸附器中,依靠气体的对流和扩散进行吸附。
除了颗粒活性炭以外,活性炭纤维和活性炭成型物也正在气相吸附中得到日益广泛的应用。
椰壳活性炭技术指标
粒度6-50目任选碘吸附值mg/g 950-1100
强度℅≥90干燥减度℅≤10灰份%≤10
水份%≤8PH值 4.5-8 充填比重g/cm30.37-0.43
椰壳活性炭
椰壳活性炭以优质椰子壳为原料,经水蒸气活化后精制处理,筛选而成。
本产品为黑色颗粒,具有发达的孔隙结构、吸附能力高、强度大、化学性能稳定、经久耐用。
广泛应用于冶金、化工、石油、电力、食品、饮用水、纯净水、饮料、工业用水的深度净化以及贵重金属提炼白酒的降度除浊、和沸石、分子筛配用效果更佳,深受用户欢迎。
椰壳活性炭物理、化学性能分析:
项目测试数据项目测试数据
粒径混合真比重2-2.2g/cm3
苯粉吸附率≥450mg/g 堆比重0.5-0.65g/cm3
强度≥80-95% 总孔容积0.7-1cm3/g
碘值700-1000mg/g 比表面积590-1500m2/g
亚甲兰值100-150mg/g PH值8-10
半脱氯值≤5cm 灰份≤8-12%
水份≤3% 比热-1.00J/g.℃。