原料质量标准:百合
- 格式:doc
- 大小:39.00 KB
- 文档页数:2
龙山百合干1范围本标准规定了龙山百合干的原料要求、试验方法、检验规则、标志、包装、运输及贮存。
本标准适用于以龙山百合干为原料,经分选、称量、包装等工序制成的龙山百合干。
2规范性引用文件下列文件对于本文件的应用是必不可少的。
凡是注日期的引用文件,仅注日期的版本适用于本标准。
凡是不注日期的引用文件,其最新版本(包括所有的修改单)适用于本文件。
GB/T 191 包装储运图示标志GB 2762 食品安全国家标准食品中污染物限量GB 2763 食品安全国家标准食品中农药最大残留限量GB 5009.3 食品安全国家标准食品中水分的测定GB 5009.4 食品安全国家标准食品中灰分的测定GB 5009.11 食品安全国家标准食品中总砷及无机砷的测定GB 5009.12 食品安全国家标准食品中铅的测定GB 5009.17 食品安全国家标准食品中总汞及有机汞的测定GB 7718 食品安全国家标准预包装食品标签通则GB 14881 食品安全国家标准食品生产通用卫生规范GB/T 28118 食品包装用塑料与铝箔复合膜、袋SN/T 4260 出口植物源食品中粗多糖的测定苯酚-硫酸法DB 63/T 753 龙山百合JJF 1070 定量包装商品净含量计量检验规则国家质量监督检验检疫总局令第75号《定量包装商品计量监督管理办法》国家质量监督检验检疫总局令第123号《食品标识管理规定》3 技术要求3.1 原料要求龙山百合干:应符合DB 63/T 753 的要求。
3.2 感官要求应符合表1的规定。
3.3 理化指标应符合表2的规定。
表2 理化指标3.4 有害物质限量应符合表3的规定。
3.5 净含量应符合《定量包装商品计量监督管理办法》的要求。
按JJF 1070 规定的方法测定。
4 食品添加剂4.1食品添加剂质量应符合相应的标准和有关规定。
4.2 食品添加剂的品种和使用量应符合GB2760有关规定。
5 食品生产加工过程中的卫生要求应符合GB 14881规定。
百合干执行标准一、技术要求原料要求:用于制作百合干的百合应来自适宜的种植区域,无病虫害、无污染,且成熟度适宜。
感官指标:百合干应呈现自然的浅黄色至金黄色,无杂质、无霉变、无异味。
形状完整,无破碎。
理化指标:水分含量应控制在一定范围内,确保百合干在储存和运输过程中的稳定性。
此外,应检测百合干中的总糖、蛋白质、脂肪等主要成分,确保产品质量。
二、试验方法感官检验:通过目视、鼻嗅、口尝等方法,对百合干的外观、色泽、气味、口感等进行检验。
理化检验:采用标准的理化分析方法,如干燥法测水分、比色法测总糖等,对百合干的主要成分进行定量测定。
三、检验规则抽样方法:按照国家相关标准,从批量百合干中随机抽取样本。
判定规则:感官指标和理化指标均应符合本执行标准的要求,否则判定为不合格产品。
四、标志产品标签:产品包装上应清晰标明产品名称、生产日期、保质期、生产厂家、执行标准等信息。
质量标志:合格产品应附有质量合格标志,标明产品已通过相关检验。
五、包装包装材料:包装材料应符合国家食品安全标准,无毒无害,且具有一定的防潮、防霉、防虫等功能。
包装方式:百合干应采用密封包装,确保产品在运输和贮存过程中的品质稳定。
六、运输运输工具:运输工具应保持清洁卫生,无异味、无污染。
运输条件:在运输过程中,应避免高温和潮湿,防止产品受潮、霉变或变质。
七、贮存贮存环境:百合干应贮存于阴凉、干燥、通风良好的环境中,避免阳光直射和高温。
贮存期限:按照产品标签上的保质期进行贮存,超过保质期的产品不得销售。
通过执行上述百合干执行标准,可以确保产品的品质和安全,为消费者提供健康、美味的百合干产品。
百合质量标准1 目的制订百合质量标准,以确保质量。
2 适用范围本公司所购进的中药材原料百合。
3 职责质量管理部4 内容4.1品名:百合4.2引用标准中国药典2015年版一部4.3检验标准操作规程4.3.1来源本品为百合科植物卷丹Lilium lancifolium Thunb.、百合Lilium brownii F.E.Brown var.viridulum Baker或细叶百合Lilium pumilum DC.的干燥肉质鳞叶。
秋季采挖,洗净,剥取鳞叶,置沸水中略烫,干燥。
4.3.2性状本品呈长椭圆形,长2~5cm,宽1~2cm,中部厚1.3~4mm。
表面类白色、淡棕黄色或微带紫色,有数条纵直平行的白色维管束。
顶端稍尖,基部较宽,边缘薄,微波状,略向内弯曲。
质硬而脆,断面较平坦,角质样。
气微,味微苦。
4.3.3 鉴别4.3.3.1薄层鉴别取本品粉末1g,加甲醇10ml,超声处理20分钟,滤过,滤液浓缩至1ml,作为编码:百合质量标准第2页共2页供试品溶液。
另取百合对照药材1g,同法制成对照药材溶液。
照薄层色谱法《薄层色谱法标准操作规程》试验,吸取上述两种溶液各10μl,分别点于同一硅胶G薄层板上,以石油醚(60~90℃)-乙酸乙酯-甲酸(15:5:1)的上层溶液为展开剂,展开,取出,晾干,喷以10%磷钼酸乙醇溶液,加热至斑点显色清晰。
供试品色谱中,在与对照药材色谱相应的位置上,显相同颜色的斑点。
4.3.4检查4.4贮藏条件置通风干燥处。
4.5复检周期三年————————————————。
百合干1范围本标准规定了百合干的技术要求、试验方法、检验规则、标志、包装、运输及贮存。
本标准适用于以新鲜百合为原料,经净选、分拣、清洗或不清洗、杀青、烘干、分拣、包装等工序制成的百合干。
2规范性引用文件下列文件对于本文件的应用是必不可少的。
凡是注日期的引用文件,仅注日期的版本适用于本标准。
凡是不注日期的引用文件,其最新版本(包括所有的修改单)适用于本文件。
GB/T 191 包装储运图示标志GB 2760 食品安全国家标准食品添加剂使用标准GB 2762 食品安全国家标准食品中污染物限量GB 2763 食品安全国家标准食品中农药的最大残留限量GB 4806.7 食品安全国家标准食品接触用塑料材料及制品GB 5009.3 食品安全国家标准食品中水分的测定GB 5009.4 食品安全国家标准食品中灰分的测定GB 5009.8 食品安全国家标准食品中果糖、葡萄糖、蔗糖、麦芽糖、乳糖的测定GB 5009.11 食品安全国家标准食品中总砷及无机砷的测定GB 5009.12 食品安全国家标准食品中铅的测定GB 5009.15 食品安全国家标准食品中镉的测定GB 5009.17 食品安全国家标准食品中总汞及有机汞的测定GB 5009.34 食品安全国家标准食品中二氧化硫残留量GB 5009.123 食品安全国家标准食品中铬的测定GB 7718 食品安全国家标准预包装食品标签通则GB 9683 复合食品包装袋卫生标准GB 14881 食品安全国家标准食品生产通用卫生规范NY/T 959 脱水蔬菜根菜类DB 62/T 412 地理标志产品兰州百合JJF 1070 定量包装商品净含量计量检验规则原国家质量监督检验检疫总局令第75号《定量包装商品计量监督管理办法》原国家质量监督检验检疫总局令第123号《食品标识管理规定》3 技术要求3.1 原料和辅料要求3.1.1兰州百合:应符合DB 62/T412的规定。
3.2 感官要求应符合表1的规定。
兰州鲜百合1范围本标准规定了兰州鲜百合的技术要求、试验方法、检验规则、标志、包装、运输及贮存。
本标准适用于以百合为原料,经精选、削片、清洗,辅以食用盐,添加食品添加剂(D-异抗坏血酸钠、山梨酸钾、DL-苹果酸、柠檬酸、稳定态二氧化氯),再经浸泡、沥水、充氮包装等工序制成的鲜百合。
2规范性引用文件下列文件对于本文件的应用是必不可少的。
凡是注日期的引用文件,仅注日期的版本适用于本标准。
凡是不注日期的引用文件,其最新版本(包括所有的修改单)适用于本文件。
GB/T 191 包装储运图示标志GB 1886.28 食品安全国家标准食品添加剂 D-异抗坏血酸钠GB 1886.39 食品安全国家标准食品添加剂山梨酸钾GB 1886.235 食品安全国家标准食品添加剂柠檬酸GB 1886.248 食品安全国家标准食品添加剂稳定态二氧化氯GB 2760 食品安全国家标准食品添加剂的使用标准GB 2762 食品安全国家标准食品中污染物限量GB 2763 食品安全国家规定食品中农药最大残留限量GB 4806.6 食品安全国家标准食品接触用塑料树脂GB 4806.7 食品安全国家标准食品接触用塑料材料及制品GB 5009.12 食品安全国家标准食品中铅的测定GB 5009.28 食品安全国家标准食品中苯甲酸、山梨酸和糖精钠的测定GB 5009.244 食品安全国家标准食品中二氧化氯的测定GB 5461 食用盐GB 7718 食品安全国家标准预包装食品标签通则GB 14881 食品安全国家标准食品生产通用卫生规范GB 25544 食品安全国家标准食品添加剂 DL-苹果酸GB 29202 食品安全国家标准食品添加剂氮气JJF 1070 定量包装商品净含量计量检验规则国家质量监督检验检疫总局令第75号《定量包装商品计量监督管理办法》国家质量监督检验检疫总局令第123号《食品标识管理规定》3技术要求3.1 原料和辅料要求3.1.1 原料百合:应符合鳞茎形状饱满,鳞片肥厚且洁白,肉质细腻,甘甜可口,具有光泽,无霉烂,应符合GB 2762及GB 2763的规定。
餐饮原料采购标准一、常用火锅原料选用标准1、萝卜:表面光滑、无开裂分枝,无畸形,无黑心、不抽薹、无机械伤、冻伤、热伤、糠心2、胡萝卜:色正、根皮光滑、形状整齐、质地均匀、柱心细、味甜、汁多脆嫩。
3、牛蒡:色正、形状整齐无损伤4、鲜竹笋:色正味纯、肥大鲜嫩、竹箨完整、干净整齐、无外伤及虫害。
5、茭白:皮光滑、嫩茎肥厚,肉色洁白,无糠心锈斑。
6、茎用莴苣:茎粗大、节间长质地脆嫩、无枯叶空心和无涩味。
7、芦笋:色泽纯正、条形肥大、顶端圆钝而芽苞紧实、上下粗细均匀、质鲜脆嫩。
8、仙人掌:嫩茎、长出一月之内者。
9、土豆:块型大而均匀整齐、皮薄光滑、芽眼浅、肉质细密。
10、山药:色正、薯块完整肥厚、皮细而薄。
11、洋葱:块形丰满、外皮干燥不抽薹、无腐烂。
12、蒜:蒜瓣丰满、鳞茎肥壮、干爽、无干枯开裂。
13、百合:鳞茎完整、色味纯正、无泥土损伤。
14、马蹄:个大饱满、皮色红黑、顶芽完整、质地细嫩、皮薄味甜无渣。
15、藕:藕节肥大饱满、色正、脆嫩多汁、清香味甜、不带藕尾。
16、大白菜:色正整齐、结球坚实、无黄帮烂叶。
17、芦荟:生长两年以上、宽厚结实、边缘硬、切开后能拉出黏丝的叶片。
18、海白菜;新鲜呈绿色,且无老头部为佳,大小均匀,用手捏不浠皮。
19、空心菜:头部不能过长.茎质嫩,尖叶的为佳。
20、菠菜:叶片鲜嫩,不抽薹,无黄叶,烂叶。
21、豌豆尖:叶绿,茎质嫩,无泡水现象。
22、鲜苕皮:形整无异味。
23、茼蒿:青绿鲜嫩、粗壮无枯烂叶。
24、芹菜:色正鲜嫩、叶柄完整、不抽薹、无黄烂叶、软化后叶柄白嫩。
25、香菜:色泽青绿、香气浓郁、细嫩。
26、花菜:花球质地坚实、表面平整、边缘未散开、洁白细嫩。
27、西兰花:色泽深绿、质地脆嫩、花球半球形,花蕾未开、质地致密、表面平整、无腐烂、无虫伤。
28、黄花:干湿适度、颜色纯正、无霉斑、无杂质。
29、番茄:色正、大小均匀、端正味纯、不破裂、不带梗萼、成熟适度。
30、鲜辣椒:果实鲜艳、大小均匀、无病虫害、无腐烂、无机械损伤。
文件制修订记录1.0产品概述1.1.1 名称:百合 1.1.2 代码:Y022-11.1.3 性状:本品呈长椭圆形,长2~5cm ,宽1~2cm ,中部厚1.3~4mm 。
表面类白色、淡棕黄色或微带紫色,有数条纵直平行的白色维管束。
顶端稍尖,基部较宽,边缘薄,微波状,略向内弯曲。
质硬而脆,断面较平坦,角质样。
气微,味微苦。
1.2.1 名称:蜜百合 1.2.2 代码:Y022-21.2.3 性状:本品形如百合,表面类白色、淡棕黄色或微带紫色,,略带黏性。
具蜜香气,味先甜后微苦。
1.3 性味与归经:甘,寒。
归心、肺经。
1.4 功能与主治:养阴润肺,清心安神。
用于阴虚燥咳,劳嗽咳血,虚烦惊悸,失眠多梦,精神恍惚。
1.5 规格:125g/包;250g/包;500 g/包。
1.6 用法用量: 6~l2g 。
1.7 批量:百合40kg 。
蜜百合20kg 。
1.9 贮藏:置通风干燥处。
2.0标准依据:中华人民共和国药典2010版一部123页。
3.0生产工艺流程图 3.1 百合生产工艺流程图3.2 蜜百合生产工艺流程图:4.0生产工艺操作要求:4.1净制4.1.1 拣选4.1.1.1 目的:除去泥土、灰屑、杂质、非药用部分、异物等。
4.1.1.2操作:按中药材拣选岗位标准操作规程操作,除去泥土、灰屑、杂质、非药用部分、异物,备用。
4.1.1.3 药材净选后不得直接接触地面。
4.2 炙制4.2.1目的:炙制药材增强功效。
4.2.2.蜜炙操作:先称取炼蜜加20%的沸水稀释,再与百合丝拌匀、闷透,放入炒药机中,按中药材炙制岗位标准操作规程操作,炒干至不粘手,取出,摊凉。
4.2.3 参数:100公斤百合片用炼蜜5公斤;120℃炒20分钟。
4.2.4 炼蜜操作:取适量蜂蜜置锅中,用文火加热至微沸,除去泡沫及上浮蜡质,过滤;再倒回锅中,炼至起鱼眼泡,用手捻之较生蜜略有粘性。
4.3 分装:4.3.1目的:把中药饮片分装成规定的规格,便于包装。
百合御羹(罐头)1范围本标准规定了百合御羹(罐头)的技术要求、试验方法、检验规则、标志、包装、运输及贮存。
本标准适用于以新鲜兰州百合为原料,辅以银耳、枸杞、南瓜、莲子、玫瑰花、红枣、白砂糖、冰糖、麦芽糖,添加食品添加剂(木糖醇、赤藓糖醇、天门冬酰苯丙氨酸甲酯、乳糖醇、罗汉果甜苷、维生素C、柠檬酸、柠檬酸钠、玫瑰油、ε-聚赖氨酸盐酸盐),经清洗、精选、配料、罐装、杀菌等工序制成的百合御羹(罐头)。
2规范性引用文件下列文件对于本文件的应用是必不可少的。
凡是注日期的引用文件,仅注日期的版本适用于本标准。
凡是不注日期的引用文件,其最新版本(包括所有的修改单)适用于本文件。
GB/T 191 包装储运图示标志GB/T 317 白砂糖GB 1886.25 食品安全国家标准食品添加剂柠檬酸钠GB 1886.47 食品安全国家标准食品添加剂天门冬酰苯丙氨酸甲酯(又名阿斯巴甜)GB 1886.48 食品安全国家标准食品添加剂玫瑰油GB 1886.77 食品安全国家标准食品添加剂罗汉果甜苷GB 1886.98 食品安全国家标准食品添加剂乳糖醇(又名4-β-D吡喃半乳糖-D-山梨醇)GB 1886.234 食品安全国家标准食品添加剂木糖醇GB 1886.235 食品安全国家标准食品添加剂柠檬酸GB 2760 食品安全国家标准食品添加剂使用标准GB 2762 食品安全国家标准食品中污染物限量GB 2763 食品安全国家标准食品中农药最大残留限量GB 4806.5 食品安全国家标准玻璃制品GB 4806.9 食品安全国家标准食品接触用金属材料及制品GB 5009.8 食品安全国家标准食品中果糖、葡萄糖、蔗糖、麦芽糖、乳糖的测定GB 5009.12 食品安全国家标准食品中铅的测定GB 5009.263 食品安全国家标准食品中阿斯巴甜和阿力甜的测定GB/T 5835 干制红枣GB 7096 食品安全国家标准食用菌及其制品GB 7098 食品安全国家标准罐头食品GB 7718 食品安全国家标准预包装食品标签通则GB 8950 食品安全国家标准罐头食品生产卫生规范GB/T 10786 罐头食品的检验方法GB 14754 食品安全国家标准食品添加剂维生素C(抗坏血酸)GB/T 18672 枸杞GB/T 19696 地理标志产品平阴玫瑰GB/T 20883 麦芽糖GB 26404 食品安全国家标准食品添加剂赤藓糖醇GB 28050 食品安全国家标准预包装食品营养标签通则GB/T 35883 冰糖QB/T 4594 玻璃容器食品罐头瓶NY/T 1504 莲子DB62/T 412 地理标志产品兰州百合JJF 1070 定量包装商品净含量计量检验规则国家卫生计生委2014年第5号关于批准ε-聚赖氨酸等4种食品添加剂新品种等的公告国家质量监督检验检疫总局令第75号《定量包装商品计量监督管理办法》国家质量监督检验检疫总局令第123号《食品标识管理规定》3 产品分类3.1 按产品的总糖含量不同分为普通型和低糖型。
绿色食品百合生产操作规程1. 引言本文档旨在规范绿色食品百合的生产操作,确保产品质量和安全性。
根据食品生产的一般规范和绿色食品生产的特点,本规程主要包括原料采购、加工操作、质量控制、设备维护和安全卫生等方面要求。
2. 原料采购•选用优质百合作为主要原料,确保品质优良、无农药和化肥残留。
•采购原料应从合格供应商处购买,了解其种植和采摘过程,确保无药害风险。
•原料应接受严格的外观检查,无病虫害、霉变或腐烂。
3. 加工操作•百合应在洁净的生产区域进行加工处理,确保无异味和污染源。
•加工操作应遵循卫生操作规程,包括员工个人卫生、操作区域卫生以及生产设备和工具清洁等方面。
•百合的去皮、切割和焯水等操作应准确无误,确保加工后的产品外观整洁、形状均匀。
4. 质量控制•建立完善的质量控制体系,包括原料检验、生产过程控制和成品检验等环节。
•原料检验应覆盖农药、重金属和微生物等指标,检验结果需记录并留样。
•生产过程中应保持适宜的温度和湿度,避免霉变和微生物污染。
•成品应进行外观、口感和营养成分等方面的检验,确保符合国家和行业标准。
5. 设备维护•定期对生产设备进行检查和保养,确保其正常运转和卫生性。
•设备维护记录应详细记录维护日期、维护内容和维护人员。
•生产设备的清洁应定期进行,避免积存物沉积和交叉污染。
•废弃物应及时清理并妥善处理,避免对生产设备和环境造成污染。
6. 安全卫生•员工应接受健康检查,并定期进行体温测量。
发现异常情况,应妥善处理并暂停工作。
•原料和成品应妥善储存,防止异物、虫害和霉变。
•操作区域应保持干净整洁,垃圾和废弃物应及时处理。
•员工应佩戴适当的防护设备,如手套、口罩和工作服等。
7. 总结绿色食品百合的生产操作规程对原料采购、加工操作、质量控制、设备维护和安全卫生等方面进行了明确的要求。
遵循本规程可以确保生产过程中的质量和安全性,提供优质绿色食品百合产品,同时遵循国家和行业标准,可进一步提升产品的市场竞争力。
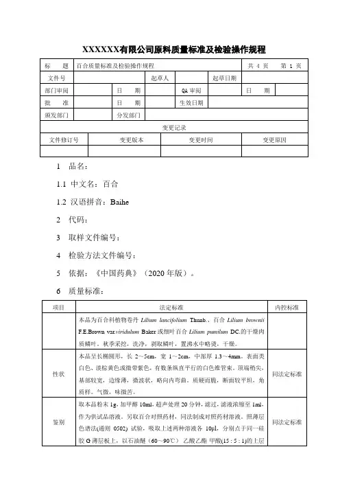
XXXXXX有限公司原料质量标准及检验操作规程1 品名:1.1 中文名:百合1.2 汉语拼音:Baihe2 代码:3 取样文件编号:4 检验方法文件编号:5 依据:《中国药典》(2020年版)。
6 质量标准:7 检验操作规程:7.1 试药与试剂:甲醇、百合对照药材、石油醚(60~90℃)、乙酸乙酯、甲酸、磷钼酸、乙醇。
7.2 仪器与用具:超声波清洗器、水浴锅、恒温鼓风干燥箱、硅胶G薄层板、磁力搅拌器。
7.3 性状:取本品适量,自然光下目测色泽,嗅闻气味。
7.4 鉴别:取本品粉末1g,加甲醇10ml,超声处理20分钟,滤过,滤液浓缩至1ml,作为供试品溶液。
另取百合对照药材,同法制成对照药材溶液。
照薄层色谱法(附录7) 试验,吸取上述两种溶液各10μl,分别点于同一硅胶G 薄层板上,以石油醚(60~90℃)-乙酸乙酯-甲酸(15:5:1)的上层溶液为展开剂,展开,取出,晾干,喷以10%磷钼酸乙醇溶液,加热至斑点显色清晰。
供试品色谱中,在与对照药材色谱相应的位置上,显相同颜色的斑点。
7.5检查:7.5.1水分不得过13.0%(附录15第二法)。
7.5.2总灰分不得过5.0%(附录17)7.5.3二氧化硫残留量照二氧化硫残留量测定法(附录58)测定,不得过150mg/kg。
7.6 浸出物:照水溶性浸出物测定法(附录19)项下的冷浸法测定,不得少于18.0%。
7.7含量测定:对照品溶液的制备精密称取经105℃干燥至恒重的无水葡萄糖对照品50mg,置50ml量瓶中,加水溶解并稀释至刻度,摇匀,即得(每1ml中含无水葡萄糖1mg)。
标准曲线的制备精密量取对照品溶液 2.0ml、2.5ml、3.0ml、3.5ml、4.0ml、4.5ml,分别置50ml量瓶中,加水至刻度,摇匀,精密量取上述各溶液1ml,分别置棕色具塞试管中,分别加0.2%蒽酮-硫酸溶液4.0ml,混匀,迅速置冰水浴中冷却后,置沸水浴中加热10分钟,取出,置冰水浴中放置5分钟,室温放置10分钟,以相应试剂为空白,照紫外-可见分光光度法(附录5),在580nm的波长处测定吸光度,以吸光度为纵坐标,浓度为横坐标,绘制标准曲线。
百合干1范围本标准规定了百合干的技术要求、试验方法、检验规则、标志、包装、运输及贮存。
本标准适用于以新鲜百合为原料,经净选、分拣、清洗或不清洗、杀青、烘干、分拣、包装等工序制成的百合干。
2规范性引用文件下列文件对于本文件的应用是必不可少的。
凡是注日期的引用文件,仅注日期的版本适用于本标准。
凡是不注日期的引用文件,其最新版本(包括所有的修改单)适用于本文件。
GB/T 191 包装储运图示标志GB 2760 食品安全国家标准食品添加剂使用标准GB 2762 食品安全国家标准食品中污染物限量GB 2763 食品安全国家标准食品中农药的最大残留限量GB 4806.7 食品安全国家标准食品接触用塑料材料及制品GB 5009.3 食品安全国家标准食品中水分的测定GB 5009.4 食品安全国家标准食品中灰分的测定GB 5009.8 食品安全国家标准食品中果糖、葡萄糖、蔗糖、麦芽糖、乳糖的测定GB 5009.11 食品安全国家标准食品中总砷及无机砷的测定GB 5009.12 食品安全国家标准食品中铅的测定GB 5009.15 食品安全国家标准食品中镉的测定GB 5009.17 食品安全国家标准食品中总汞及有机汞的测定GB 5009.34 食品安全国家标准食品中二氧化硫残留量的测定GB 5009.123 食品安全国家标准食品中铬的测定GB 7718 食品安全国家标准预包装食品标签通则GB 9683 复合食品包装袋卫生标准GB 14881 食品安全国家标准食品生产通用卫生规范NY/T 959 脱水蔬菜根菜类DB 62/T 412 地理标志产品兰州百合JJF 1070 定量包装商品净含量计量检验规则原国家质量监督检验检疫总局令第75号《定量包装商品计量监督管理办法》原国家质量监督检验检疫总局令第123号《食品标识管理规定》3 技术要求3.1 原料和辅料要求3.1.1兰州百合:应符合DB 62/T 412的规定。
3.2 感官要求应符合表1的规定。
原资料查收标准(蔬菜类)一、蔬菜质量类型:1、合格的质量:进货渠道正规、稳固,蔬菜无病虫害,生理病害及污染,可通过视觉判断和实验剖析等手段来确认。
2、外观质量:指颜色,大小,形状,表面,齐整度等,可经过视觉,触觉来进行判断。
3、口味质量:指新鲜,成熟度,多汁性,酸甜度,软硬度等,可经过视觉,味觉,触觉等进行判断4、干净质量:指商品洁净的程度。
二、蔬菜查收标准:序号分类作物查收标准萝卜、胡萝卜、大头菜表面圆滑、条直均匀,粗壮、硬实,肉质甜脆根菜1 等,以其膨大的直根为食表皮无争缩、刀伤、开裂、体软、褐斑、发类用部分。
糠、泥土叶新鲜光彩,棵株大完好,包心坚固密切,根白菜、芥菜、甘蓝等,以白菜部断面洁白完好,无空心、乱心、压伤、冻伤、2 娇嫩的叶丛或叶球为食用类虫蛀、雨淋、水浸、裂痕、老帮黄叶、外叶萎部分。
蔫、包心松、泥土,无苔莴苣、芹菜、菠菜、茼颜色娇艳,淡绿,叶子水分充分、脆嫩薄,棵绿叶3 蒿、苋菜等,以其幼嫩的株挺直,叶子无退色边或褐斑、发黄、干软、蔬菜绿叶或嫩茎为食用部分。
卷曲、脱叶洋葱、大葱、韭菜、大蒜鳞片肥厚完好无损,抱合密切,球茎干度适葱蒜等,叶鞘基部能膨大而形4 中,有必定硬度。
叶肥挺,根株平均。
无腐类成鳞茎,因此也叫做“鳞烂、枯竭、过软、裂开、抽芽、发乌、泥土茎类”。
色正,有光彩,表面圆滑,饱满有必定硬度及茄果茄子、蕃茄、辣椒等,同5 弹性,无腐化、干尖、皱纹、断裂、干软、泥类属茄科。
土冬瓜、南瓜、西瓜、甜颜色淡绿色,有光彩,有必定硬度无弹性,皮6 瓜类瓜、苦瓜、丝瓜等,茎为薄肉洁白鲜嫩,瓜形周正,无断裂、划伤、软蔓性,雌雄同株异花。
烂、干皱、畸形豇豆、毛豆、豌豆、蚕豆颜色青绿、豆荚饱满,剥开后豆粒呈淡绿色,7 豆类等,多数使用新鲜的种子完好有幽香,无受潮、虫洞、软烂、发黄、发及豆荚。
黑、豆粒瘪而小有异味薯芋包含一些地下根及地下茎无虫咬、抽芽、发霉现象,色正,个大形正,大8 的蔬菜,如马铃薯、山小齐整,表面无伤,体硬不软、饱满无腐化、类药、芋、姜等。