尿液干化学检测
- 格式:doc
- 大小:51.01 KB
- 文档页数:7
尿干化学和尿沉渣检查的检测流程尿干化学和尿沉渣检查是常见的尿液检测方法,可用于诊断和监测各种疾病。
以下是尿干化学和尿沉渣检查的检测流程。
尿干化学检查尿干化学检查是通过尿液中的化学反应来检测其成分和物质的含量。
检测流程如下:1.采集尿液样本:收集清晨第一次排尿的中段尿液作为样本。
使用干净的容器收集,并尽可能避免污染或接触外界环境。
2.检测pH值:使用试纸或电极测量尿液的pH值。
正常尿液的pH 值为5.0至7.0。
3.检测蛋白质:常规尿液检查中检测蛋白质的存在和数量。
正常情况下,健康人的尿液中不含或仅含微量的蛋白质。
4.检测糖类:糖类检测可用于诊断糖尿病。
采用尿糖试纸或化学方法来测定尿糖的存在和含量。
5.检测酮体:检测酮体可用于检测糖尿病酮症酸中毒的发生。
尿液中酮体含量可用尿酮试纸或其他化学方法测定。
6.检测潜血:尿液中的潜血可用于诊断结石、感染和肾脏疾病等问题。
检测潜血的常用方法是用尿潜血试纸。
7.宏观检查:使用肉眼或显微镜检查尿液的外观和颜色。
正常情况下,尿液应为黄色或琥珀色。
尿沉渣检查尿沉渣检查是通过检查尿液中的沉淀颗粒来分析尿液中的细胞、细菌、晶体和其他物质的存在状况。
检测流程如下:1.采集尿液样本:与尿干化学检查相同,收集清晨第一次排尿的中段尿液作为样本。
使用干净的容器收集,并尽可能避免污染或接触外界环境。
2.离心:将尿液放入离心管中,离心10分钟或更长时间。
离心可分离出尿沉渣,其颗粒含量取决于尿液中的物质。
3.拍干:用干净的纸巾轻轻地拍干离心管,以除去多余的液体。
注意不要碰到尿沉渣或使用不同的纸巾,以避免污染。
4.检验:使用显微镜对尿沉渣进行检查。
检查尿沉渣中颗粒的存在,数量,形态和位置,以评估细胞,细菌,晶体和其他物质的存在和状况。
总结尿干化学检查和尿沉渣检查是诊断和监测各种疾病的重要方法。
通过正确的收集样本,并严格遵守操作规程,可以获得准确和可靠的检测结果。
对于尿干化学检查,常见的检测项目包括pH值、蛋白质、糖类、酮体和潜血。
尿11项检测干化学测定的原理下载(二)引言概述尿11项检测是一种常见的临床检测方法,用于评估人体健康状况和诊断疾病。
干化学测定是一种常用的尿液分析技术,通过干化学方法将尿液样本中的化学成分转化为可视化的颜色反应,从而实现对尿液中各种指标物质的定量测定。
本文将从五个大点阐述尿11项检测干化学测定的原理。
1. 原理一:尿液样本的制备- 收集尿液样本,并进行适当的保存和标记- 检查尿液样本的外观,确认是否符合检测要求- 采取适当的预处理方法,如稀释、离心等,以获得符合分析要求的样品2. 原理二:试剂的选取与制备- 选择适当的试剂,如底物、酶、指示剂等- 准备试剂,保证其纯度和质量达到分析要求- 优化试剂的浓度及比例,以获得最佳的反应效果3. 原理三:化学反应的实施- 将尿液样本与试剂混合,触发化学反应- 监测反应的时间和温度控制,确保反应能够充分进行- 观察反应后产生的颜色反应,并对其进行定量测定4. 原理四:样品测定与定量分析- 使用光度计或色谱仪等仪器,测量反应产生的颜色或吸收度- 建立标准曲线,并根据待测样品的吸光度值或颜色反应与标准曲线的对应关系,定量测定样品中指标物质的浓度- 结合样品的稀释倍数和测定结果,计算出样品中指标物质的实际含量5. 原理五:数据处理与结果解读- 汇总多个样品的测定结果,进行数据整理和统计分析- 利用统计学方法对结果进行验证和解读- 结合临床实际,根据检测结果给出相应的诊断或建议总结尿11项检测干化学测定的原理主要包括尿液样本的制备、试剂的选取与制备、化学反应的实施、样品测定与定量分析以及数据处理与结果解读。
通过这些步骤,我们可以获得尿液中各项指标物质的定量结果,并借此评估人体健康状况和诊断疾病。
这种检测方法在临床实践中具有重要意义,可以为医生提供准确的诊断依据和个体化的治疗方案。
尿肌酐干化学法
尿肌酐是指尿液中的肌酐含量,通常是通过干化学法来测定。
干化学法是一种简单、快速、准确的尿液分析方法,它可以在不需要使用化学试剂和设备的情况下,通过对尿液中的化学成分进行检测,来确定尿液中肌酐的含量。
干化学法的原理是,尿液中的肌酐可以与某些化学试剂发生反应,生成一些颜色变化明显的化合物。
这些化合物的颜色变化可以通过肉眼观察或使用比色计来测定。
常用的干化学法试剂包括:
1. 二苯胺:将尿液与二苯胺混合,如果尿液中含有肌酐,则会生成深紫色的化合物。
2. 甲基红:将尿液与甲基红混合,如果尿液中含有肌酐,则会生成红色的化合物。
3. 溴酚蓝:将尿液与溴酚蓝混合,如果尿液中含有肌酐,则会生成蓝色的化合物。
干化学法的优点是简单易行,不需要使用昂贵的化学试剂和设备,同时可以快速得到结果。
但是,它的准确性和精度相对较低,容易受到环境因素和操作误差的影响。
因此,在进行尿液分析时,需要结合其他分析方法来确定结果的准确性。
尿干化学分析原理尿干化学分析指的是通过化学方法对尿液样本进行分析,检测其中的化学成分、代谢产物以及异常物质。
尿干化学分析是一项简单而且可靠的检测方法,广泛用于临床诊断和治疗。
其原理主要包括如下几个方面:一、硝酸还原反应硝酸还原反应是尿液中检测亚硝酸盐的一种方法,通过简单的反应可以将亚硝酸盐转化为氨。
在一定条件下,亚硝酸盐和酸性的尿液会产生反应,生成游离的亚硝酸,再和吡唑啉染色剂产生复合物,使尿液变成红色。
硝酸还原法通过改变尿液的酸碱性,使亚硝酸盐转化为氨,在尿液中达到了极高的灵敏度。
二、尿素酶法尿素酶法是一种测定尿素浓度的方法,主要是通过酶促反应来测定尿液中尿素的含量。
将尿液与酶催化液混合,酶可将尿液中的尿素水解为氨和二氧化碳。
其产生的氨被吸附在酶素中,酶素的颜色逐渐变深,所以测定尿素含量的多数方法都是在酶素颜色变深时停止反应。
三、琼脂糖电泳分析琼脂糖电泳分析用于检测尿蛋白质和肌酐的含量,基于蛋白、肌酐在电场中迁移速率不同的原理。
尿液样品含有多个不同的蛋白质,这些蛋白质因为分子量的不同在琼脂糖凝胶中的溶解度也不同,通过电泳技术可以实现分离。
通过分析分离出来的样品中蛋白质条带的形状、强度等特征,可以推断蛋白质的类型以及可能存在的异常状况。
四、尿常规分析尿常规分析是尿液检测的基础方法,一般包括检测尿的颜色、透明度、杂质、酸碱性、比重等物理特性,以及蛋白质、红、白细胞、管型和糖等化学成分。
在实验室中,可以通过尿常规检测器分析尿液,将尿液样品放入专门的薄膜或者试管中,根据它的物理、化学特性进行测定。
总之,尿干化学分析是一种用于分析尿液成分的常用方法,其原理基于化学反应和生物分析学原理,可以快速、有效地检测欧液中的代谢产物及异常物质,有极高的临床应用价值。
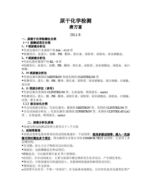
尿干化学检测唐万富2011.9.一、尿液干化学检测仪分类(一)按测试项目分类1、8项尿液分析仪♦代表仪器有日本或国产的MA-4210型♦检测项目:尿蛋白、尿糖、PH、酮体、胆红素、尿胆原、尿隐血、尿亚硝酸盐。
2、9项尿液分析仪♦代表仪器有德国产的RL-9型♦检测项目:尿蛋白、尿糖、PH、酮体、胆红素、尿胆原、尿亚硝酸盐、尿隐血、尿白细胞。
3、10项尿液分析仪♦代表仪器有德国的MIDITRON型或美国的CLINITEK200型♦检测项目:蛋白、糖、PH、酮体、胆红素、尿胆原、尿亚硝酸盐、尿红细胞、白细胞、尿比密4、11项尿分析仪(多用)♦代表仪器有美国的CLINITEK500型、长春迪瑞、韩国盈东、unitest♦检测项目:蛋白、糖、PH、酮体、尿胆红素、尿胆原、尿亚硝酸盐、尿隐血、白细胞、比密、维生素C;(二)按自动化分类♦半自动尿液分析仪:代表仪器有:德国的MIDITRON型、美国的CLINITEK200型♦全自动尿液分析仪:代表仪器有:德国的SUPERTRON型、美国的CLINTEK AT-LAS 型、长春迪瑞、韩国盈东、unitest二、尿液分析仪原理♦尿液分析仪的测试原理主要有以下三个方面1、试剂带原理♦多联试剂带是将多种项目的试剂块集成在一个试剂带,使用多联试剂带,浸入一次尿液可同时测定多个项目。
图为德国宝灵曼公司的COMBUR TEST试剂带。
它采用了多层模结构;♦尼龙膜:防止大分子物质对反应的污染;♦绒制层:包括碘酸盐层和试剂层:•碘酸盐层:可以破坏维生素C等干扰物质,•试剂层:含有试剂成分,主要与尿液中测定物质发生化学反应,产生颜色变化;♦吸水层:可使尿液均匀快速的浸入,并能抑制尿液流到相邻的反应区;♦塑料底层:作支持体。
◆试剂带中还有另一个垫-“补偿区”,作为尿液本底颜色,以对有色尿及仪器变化等产生的误差进行补偿。
♦试剂带按一定的顺序排列,各个厂家不一样,尿液中的各种成分被各测定块吸收,引起化学反应及酶反应,使试剂块颜色根据尿液中各成分的比例而变化。
尿干化学分析尿液是人体新陈代谢的产物,对尿液进行化学分析可以了解人体的健康状况。
尿液干化学分析是指通过将尿液进行脱水处理,将其转化为干燥的固态尿样,再进行化学分析的方法。
本文将介绍尿液干化学分析的原理、方法以及在临床和科学研究中的应用。
尿液干化学分析的原理主要基于尿液中各种成分的化学性质。
尿液中的成分可以分为有机物和无机盐两大类。
有机物包括尿素、尿酸、胆固醇等,而无机盐主要有钠、钾、钙、氯等。
通过将尿液转化为固态样品,可以消除尿液中的水分对分析的干扰,使得分析结果更加准确。
尿液干化学分析的方法包括样品准备、样品处理和分析结果的计算与解释。
在样品准备过程中,首先需要收集新鲜的尿液样品,然后将其通过脱水或冷冻干燥的方法将其转化为固态样品。
样品处理的过程主要是使用化学试剂对样品进行定量或定性的分析。
分析结果的计算与解释是根据化学试剂与尿液中成分之间的反应关系,通过比色法、光度法、比重计等方法得出。
尿液干化学分析在临床医学中有广泛的应用。
尿液中的某些成分和指标可以作为一些疾病的辅助诊断指标。
例如,尿液中的白细胞、红细胞、蛋白质等的检测可以帮助鉴定尿路感染、肾脏疾病等。
尿液中的葡萄糖、酮体等的检测可以提示糖尿病的存在。
此外,尿液中的尿酸浓度可以评估痛风患者的病情。
尿液干化学分析在科学研究领域也有重要的应用。
科学家们可以通过分析尿液中的代谢产物,了解人体代谢的变化规律。
尿液中的成分与人体健康状况、饮食习惯、生活方式等因素有着密切的关系。
通过分析尿液样品,科学家们可以发现一些与疾病相关的标志物,如癌症标志物、心血管疾病标志物等,为疾病的早期诊断和预防提供重要依据。
尿液干化学分析的发展也面临着一些挑战。
首先,样品的采集和处理对结果的准确性有着重要影响。
尿液的采集需要注意保持尽量新鲜,不受外界污染的情况下进行。
其次,分析方法和仪器的选择也是至关重要的。
科学家们需要根据研究的目的和需要选择适合的分析方法和仪器。
此外,尿液干化学分析对于研究人员的技术要求较高,需要具备一定的化学和生物学方面的知识。
尿液干化学实验流程下载温馨提示:该文档是我店铺精心编制而成,希望大家下载以后,能够帮助大家解决实际的问题。
文档下载后可定制随意修改,请根据实际需要进行相应的调整和使用,谢谢!并且,本店铺为大家提供各种各样类型的实用资料,如教育随笔、日记赏析、句子摘抄、古诗大全、经典美文、话题作文、工作总结、词语解析、文案摘录、其他资料等等,如想了解不同资料格式和写法,敬请关注!Download tips: This document is carefully compiled by the editor. I hope that after you download them, they can help yousolve practical problems. The document can be customized and modified after downloading, please adjust and use it according to actual needs, thank you!In addition, our shop provides you with various types of practical materials, such as educational essays, diary appreciation, sentence excerpts, ancient poems, classic articles, topic composition, work summary, word parsing, copy excerpts,other materials and so on, want to know different data formats and writing methods, please pay attention!尿液是人体代谢产物的重要指标之一,在临床医学和科学研究中具有重要的应用价值。
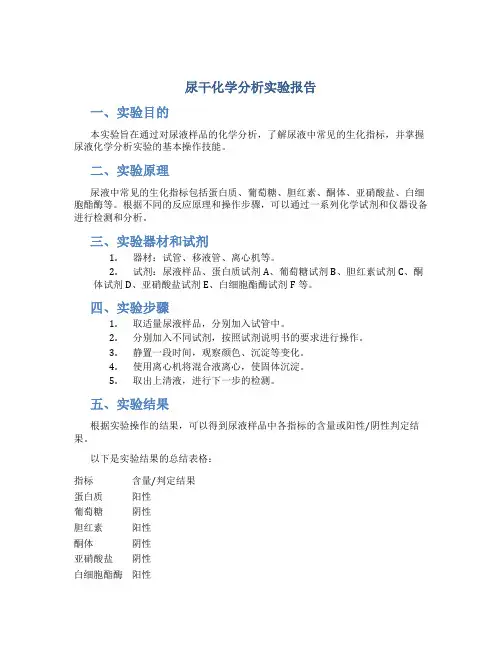
尿干化学分析实验报告一、实验目的本实验旨在通过对尿液样品的化学分析,了解尿液中常见的生化指标,并掌握尿液化学分析实验的基本操作技能。
二、实验原理尿液中常见的生化指标包括蛋白质、葡萄糖、胆红素、酮体、亚硝酸盐、白细胞酯酶等。
根据不同的反应原理和操作步骤,可以通过一系列化学试剂和仪器设备进行检测和分析。
三、实验器材和试剂1.器材:试管、移液管、离心机等。
2.试剂:尿液样品、蛋白质试剂A、葡萄糖试剂B、胆红素试剂C、酮体试剂D、亚硝酸盐试剂E、白细胞酯酶试剂F等。
四、实验步骤1.取适量尿液样品,分别加入试管中。
2.分别加入不同试剂,按照试剂说明书的要求进行操作。
3.静置一段时间,观察颜色、沉淀等变化。
4.使用离心机将混合液离心,使固体沉淀。
5.取出上清液,进行下一步的检测。
五、实验结果根据实验操作的结果,可以得到尿液样品中各指标的含量或阳性/阴性判定结果。
以下是实验结果的总结表格:指标含量/判定结果蛋白质阳性葡萄糖阴性胆红素阳性酮体阴性亚硝酸盐阴性白细胞酯酶阳性六、实验讨论与分析根据实验结果,尿液样品中蛋白质、胆红素和白细胞酯酶呈阳性反应,而葡萄糖、酮体和亚硝酸盐呈阴性反应。
这表明被测尿液样品中可能存在异常情况,如蛋白质、白细胞的排泄增加,胆红素可能存在肝功能异常等。
七、实验结论通过尿液化学分析实验,我们得到了尿液样品中各指标的含量或阳性/阴性判定结果。
根据实验结果分析,可以初步判断尿液样品中存在异常情况。
实验结果为进一步的疾病诊断和治疗提供了一定的参考依据。
八、实验总结本实验通过尿液化学分析,让我们更加深入了解了尿液中常见的生化指标,并掌握了尿液化学分析实验的基本操作技能。
实验结果为疾病诊断和治疗提供了一定的参考依据,具有一定的实验应用价值。
九、参考文献[1] XXX. 尿液化学分析实验方法及其应用。
XXX杂志,20XX,XX(XX):XXX-XXX.。
尿液干化学检验结果的影响因素尿液干化学检验是一种常用的临床检验方法,用于评估人体肾功能和一些代谢状况。
尿液在患者体内常常会发生一系列化学反应,从而形成各种化学物质或化学反应产物。
因此,尿液在干化学检验过程中会受到多个因素的影响。
下面将详细介绍尿液干化学检验结果的影响因素。
尿量:尿液的产生量往往与人体的血容量、水分摄入量以及肾脏排泄功能有关。
健康人每天尿液的产出量通常在1000-2000毫升之间。
尿液的产生量的变化会影响尿液中各种化学物质的稀释程度,从而影响干化学检验的结果。
水分摄入量:人体的水分摄入量与尿液的稀释度有直接关系。
水分摄入量增加会导致尿液的稀释度增加,相应地导致尿液中各种物质的浓度减少。
因此,水分摄入量的变化会直接影响尿液干化学检验结果。
饮食因素:人体对于不同食物会有不同的代谢过程,不同的食物也会影响尿液中的化学成分。
例如,大量摄入肉类食物可能导致尿液中尿酸、尿素氮等物质的增加;大量摄入水果蔬菜可能导致尿液中酸碱度的变化。
因此,饮食因素也会对尿液干化学检验结果产生影响。
药物因素:部分药物会通过肾脏代谢或排泄,从而影响尿液中的化学成分。
例如,一些抗生素类药物会导致尿液中的白细胞酯酶阳性;一些利尿剂则会导致尿液中尿酸、尿素氮等物质的排除增加。
因此,患者是否使用药物在尿液干化学检验结果的解读中也需要考虑。
体力活动:剧烈的体力活动会导致人体代谢的加快,从而影响尿液中的化学成分。
例如,剧烈运动会导致尿液中肌酐等物质的增加;剧烈运动还会导致人体内水分的流失,从而使尿液浓度增加。
因此,体力活动也会对尿液干化学检验结果产生一定的影响。
其他因素:尿液收集过程中的一些因素也可能对尿液干化学检验结果产生影响。
例如,尿液收集容器的材质、清洗情况等,以及尿液收集的时间、保存温度等都可能对尿液中各种物质的稳定性产生一定影响。
综上所述,尿液干化学检验结果的影响因素包括尿量、水分摄入量、饮食因素、药物因素、体力活动以及其他与尿液收集过程相关的因素。
尿液干化学仪器检测原理尿液干化学仪器是一种用于测定尿液中各种成分含量的仪器。
其原理主要基于尿液中各种成分的化学性质,通过干化处理和化学反应等方法,将尿液中的目标物转化为易于测定的形式,并利用光谱、电化学等技术手段进行测定。
一般来说,尿液干燥化学仪器的检测原理可以分为以下几个方面:1.干燥处理:尿液中的大部分成分是水溶性的,因此需要将尿液中不含目标物的成分去除,使得目标物浓缩在一定的范围内,便于后续的检测。
常用的干燥方法有冷冻干燥、真空干燥等。
2.预处理:尿液中含有大量的无机盐、蛋白质等干扰物,需要进行预处理,除去干扰物的影响。
预处理方法包括沉淀法、滤过法、离心法等。
通过预处理,可以明显提高目标物的测定灵敏度和准确性。
3.化学反应:通过一系列化学反应,将目标物转化为易于测定的形式。
常见的化学反应包括:酶促反应、酶促水解反应、加热反应、氧化还原反应等。
化学反应的选择主要基于目标物的特性和测定的要求。
4.光谱检测:干化后的尿液样品,在进行化学反应后,通常会产生一种可见光或紫外光的吸收或发射。
通过光谱仪器的测定,可以获得吸光度或发射强度的数据,进而得到目标物的浓度或含量。
5.电化学检测:某些目标物可以通过电化学方法进行测定。
常见的电化学技术包括电化学传感器、电化学分析、电化学发光等。
这些技术可以通过测量电流或电势的变化,来确定目标物的浓度或含量。
尿液干化化学仪器的检测原理是基于以上的主要原理和技术。
不同的检测原理适用于不同的目标物和测定要求。
在实际应用中,根据需要选择合适的原理和方法,进行尿液中各种成分的测定。
需要提醒的是,尿液干化化学仪器的检测原理非常复杂,还有很多的细节和具体操作步骤需要考虑。
此处仅作为一个简要的概述,不能详尽地涵盖所有相关内容。
对于具体的实验操作和仪器选择,应参考相关的专业文献或咨询专业人士的意见。
尿干化学检测原理
尿干化学检测是一种用于检测尿液中特定化学成分的方法,其原理基于化学反应和光学原理。
在尿干化学检测中,尿液样本被置于一种特殊的试纸上,试纸上的接触头会与尿液中的化学成分接触。
一旦接触,试纸上的化学成分就会与尿液中的化学成分发生反应,从而产生颜色的变化。
颜色的深浅程度可以用来判断尿液中特定化学成分的浓度。
尿干化学检测的优点是快速、简便、廉价,且具有较高的准确性。
然而,尿干化学检测也存在一些缺点,例如受尿液浓度、温度、酸碱度等因素的影响,检测结果可能存在误差。
此外,尿干化学检测只能检测出特定化学成分,不能检测出尿液中的病原体或其他有害物质,因此需要结合其他检测方法进行诊断。
尿液干化学检测(一)检验目的对泌尿系统疾病、肝胆疾病、糖尿病等疾病进行辅助诊断与疗效观察,对安全用药进行监护,以及评估健康状态。
(二)测定方法以及体系干化学试带法:包括尿液分析仪,分析仪试剂带;尿的干化学试带可检测的项目有蛋白质、葡萄糖、酮体、隐血、胆红素、尿胆原、亚硝酸盐、比重、pH值等。
快速敏感的干化学试带技术和自动化分析技术在尿液检查中得到普遍应用,上述指标的检测极为简便,而且提高了检验质量,为尿液化学检查开拓了更广阔的领域。
(三)检测原理及干扰因素尿液分析仪检测原理:尿液中相对的化学成分使尿多联试带上各种含特殊试剂的模块发生颜色变化,颜色深浅与尿液中相应物质的浓度成正比;将多联试带置于尿液分析仪比色进样槽,各模块依次受到仪器光源照射并产生不同反射光,仪器接收不同强度的光信号后将其转换为相应的电信号,再经微处理器由下列公式计算山各测试项目的反射率,然后与标准曲线比较后校正为测定值,最后以定性或半定量方式自动打印出结果。
用于对尿液进行定性和半定量检测。
1.葡萄糖检测(1)原理:尿糖形成的原因和机制为:当血中葡萄糖浓度大于8.8mml/L时,肾小球滤过的葡萄糖量超过肾小管重吸收能力即可出现糖尿。
葡萄糖在葡萄糖氧化酶的作用下生成葡萄糖酸和过氧化氢,过氧化氢在过氧化物酶的作用下释放新生态氧[0],新生态氧[O]再还原碘化钾,发生颜色变化。
(2)干扰因素:本实验对葡萄糖豹检测是特异性的,大量维生素c可使实验出现假阴性结果;高比重碱性尿,亦可造成糖检出偏低,使低糖浓度尿呈阴性。
2.胆红素检测原理:直接胆红素在酸性条件下与二氯苯胺重氮盐偶联,生成偶氮染料。
干扰因素:(1)标本必须新鲜,以免胆红素在阳光照射下成为胆绿素;(2)尿液中含高浓度维生素C和亚硝酸盐时,抑制偶氮反应使胆红素测定呈假阴性;(3)检验对象接受大剂量氯丙嗪治疗或尿中含有盐酸苯偶氮吡啶的代谢产物时呈假阳性。
3.酮体检测原理:乙酰乙酸、丙酮在碱性条件下与亚硝基铁氰化钠反应.生成紫红色化合物。
尿干化学十一项检测内容
尿液化学十一项检测是一种常规的临床检查项目,用于评估人体内部的代谢情况、肾脏功能、糖代谢、蛋白质代谢、电解质平衡等方面的指标。
这些指标包括以下内容:
1. 尿蛋白,尿蛋白检测是用来评估肾小球滤过功能和肾小管重吸收功能的指标,也可以用来筛查肾脏疾病。
2. 尿糖,尿糖检测用于筛查糖尿病或者监测糖尿病患者的血糖控制情况。
3. 尿胆红素,尿胆红素检测用于评估肝脏功能和溶血性贫血等疾病。
4. 尿酮体,尿酮体检测用于评估酮症酸中毒、糖尿病酮症酸中毒等情况。
5. 尿亚硝酸盐,尿亚硝酸盐检测用于筛查尿路感染。
6. 尿潜血,尿潜血检测用于评估肾脏疾病、尿路感染、泌尿系
统肿瘤等情况。
7. 尿酸碱度,尿酸碱度是指尿液的酸碱性,对评估酸中毒、碱
中毒等情况有一定的参考价值。
8. 尿比重,尿比重是指尿液相对于纯水的比重,对评估肾脏浓
缩功能和稀释功能有一定的参考价值。
9. 尿沉渣检查,尿沉渣检查包括红细胞、白细胞、上皮细胞、
细菌等的检测,用于评估泌尿系统炎症、感染等情况。
10. 尿微量白蛋白,尿微量白蛋白检测用于早期筛查肾脏疾病,尤其是糖尿病肾病。
11. 尿肌酐,尿肌酐检测用于评估肾小球滤过功能,也可以用
于计算肾小球滤过率。
这些项目的检测结果可以为医生提供重要的参考信息,帮助他
们评估患者的健康状况,制定相应的治疗方案。
尿液干化学法尿液干化学法是一种常用的临床检验方法,通过对尿液样本进行干化学处理,然后进行化学分析,从而得出有关患者健康状况的重要信息。
这种方法在临床诊断、疾病监测和治疗效果评估中起着重要作用。
尿液干化学法的步骤一般包括样本收集、干化学处理和化学分析三个主要环节。
首先是样本收集,患者需要在干净的容器中收集新鲜的尿液样本,并尽快送到临床检验室进行处理。
在样本收集过程中需要注意保持卫生,避免杂质的污染。
接下来是干化学处理,这是尿液干化学法的关键步骤之一。
在干化学处理过程中,尿液样本会被加热或者蒸发,使其变成固体状态。
这样处理后的尿液样本可以更好地保存和运输,同时也有利于后续的化学分析。
最后是化学分析,经过干化学处理后的尿液样本会被送到实验室进行化学分析。
常见的化学分析方法包括尿常规检查、尿沉渣镜检、尿蛋白定量、尿糖定量等。
这些化学分析可以帮助医生了解患者的肾脏功能、糖尿病情况、泌尿系统感染等重要信息。
尿液干化学法在临床应用中有着广泛的用途。
首先,在疾病诊断中,尿液干化学法可以帮助医生发现患者体内的异常代谢产物、蛋白质、糖类等物质,从而辅助诊断肾脏疾病、糖尿病、泌尿系统感染等疾病。
其次,在疾病监测和治疗效果评估中,通过定期对患者进行尿液干化学检查,可以及时监测疾病的进展情况,评估治疗效果,指导临床治疗方案的调整。
此外,尿液干化学法还可以用于体育竞赛中的兴奋剂检测。
一些禁用药物在人体内代谢后会通过尿液排出,因此对运动员进行尿液干化学检查可以有效地发现是否存在兴奋剂使用的情况,维护竞赛的公平性和体育精神。
尿液干化学法作为一种简单、快速、准确的临床检验方法,在临床实践中发挥着重要作用。
随着科技的不断进步,尿液干化学法也在不断完善和创新,为临床医生提供更多更准确的诊断信息,为患者的健康保驾护航。
尿液干化学检测操作规程1.检测准备:1.1检测前应对检测仪器进行正确的校验和调试,确保仪器的准确性和可靠性。
1.2准备所需的检测试剂和标准样品,并按照要求标明试剂的批号和有效期限。
1.3整理工作台,确保操作区域的清洁和干燥。
1.4检查所有设备和试剂的完整性和卫生状况,如发现损坏或过期的试剂,应及时更换。
1.5检查所有操作步骤和检测参数是否符合标准要求。
2.采样与样品制备:2.1首先,要对患者进行适当的说明和说明,确保患者理解并同意接受检测。
2.2采样应使用干净的尿杯,并确保尿液来自晨尿或随机尿液。
2.3尿液样本应进行充分搅拌以确保样品的均匀性。
2.4样品应尽快送到化验室进行处理,并在处理过程中避免样品的氧化和变质。
3.尿液干化学检测操作步骤:3.1取一定量的尿液样品,并将其转移到检测仪器或试剂组中。
3.2在试剂组中加入指定量的试剂,并按照试剂组的要求进行混合和搅拌。
3.3使用检测仪器对样品进行定量分析,并设置适当的检测参数。
3.4等待一定时间,以确保反应完成。
3.5根据仪器的显示结果进行读数和记录,并将结果与标准曲线进行比对或计算。
4.结果判定与数据分析:4.1根据检测仪器的结果和标准曲线,对样品中的目标物质进行定量分析。
4.2结果判定应按照相关的标准和准则进行,以确定样品是否合格。
4.3对结果进行登记,并按规定进行数据分析和处理。
5.结果报告:5.1将检测结果和数据整理、登记,并按照相关要求填写检验报告。
5.2报告中应明确标明样品的信息和检测日期。
5.3报告应由具备相应资质和职业道德的人员签名认证,并按照要求进行存档和保管。
6.清洁与消毒:6.1检测后,将所有使用过的试剂容器进行清洁和消毒,以确保下次使用时的卫生状况。
6.2清洁和消毒仪器的工作区域,以保持工作台面的清洁和整洁。
6.3检测后,将所有使用过的试剂容器和垃圾进行正确的处理,以保护环境。
7.设备维护与质控:7.1检测仪器和设备应定期进行维护和保养,以确保其正常运转和准确性。
尿干化学十一项检测内容
尿干化学检测通常包括以下十一项检测内容:
1. pH值:测量尿液的酸碱程度,正常值在5.0到9.0之间。
2. 比重:测量尿液中溶质的浓度,反映肾脏浓缩尿液的能力。
正常值在1.005到1.030之间。
3. 蛋白质:检测尿液中是否存在异常的蛋白质,可以提示肾脏疾病。
正常情况下,尿液中蛋白质的含量很低。
4. 糖:检测尿液中是否存在糖尿病。
正常情况下,尿液中不应含有糖。
5. 酮体:检测尿液中是否存在酮体,可以指示过度酮症酸中毒或饥饿状态。
6. 潜血:检测尿液中是否存在隐血,可能提示尿路感染、泌尿系统结石或其他疾病。
7. 胆红素:检测尿液中是否存在胆红素,可以提示肝脏疾病。
8. 尿胆原:检测尿液中尿胆原的含量,可用于判断是否存在肝胆系统疾病。
9. 亚硝酸盐:检测尿液中是否存在细菌感染,如尿路感染。
10. 白细胞酯酶:检测尿液中白细胞酯酶的含量,可以指示尿
路感染。
11. 维生素C:检测尿液中维生素C的含量,可以了解个体对维生素C的摄取情况。
尿液干化学检测(一)检验目的对泌尿系统疾病、肝胆疾病、糖尿病等疾病进行辅助诊断与疗效观察,对安全用药进行监护,以及评估健康状态。
(二)测定方法以及体系干化学试带法:包括尿液分析仪,分析仪试剂带;尿的干化学试带可检测的项目有蛋白质、葡萄糖、酮体、隐血、胆红素、尿胆原、亚硝酸盐、比重、pH值等。
快速敏感的干化学试带技术和自动化分析技术在尿液检查中得到普遍应用,上述指标的检测极为简便,而且提高了检验质量,为尿液化学检查开拓了更广阔的领域。
(三)检测原理及干扰因素尿液分析仪检测原理:尿液中相对的化学成分使尿多联试带上各种含特殊试剂的模块发生颜色变化,颜色深浅与尿液中相应物质的浓度成正比;将多联试带置于尿液分析仪比色进样槽,各模块依次受到仪器光源照射并产生不同反射光,仪器接收不同强度的光信号后将其转换为相应的电信号,再经微处理器由下列公式计算山各测试项目的反射率,然后与标准曲线比较后校正为测定值,最后以定性或半定量方式自动打印出结果。
用于对尿液进行定性和半定量检测。
1.葡萄糖检测(1)原理:尿糖形成的原因和机制为:当血中葡萄糖浓度大于8.8mml/L时,肾小球滤过的葡萄糖量超过肾小管重吸收能力即可出现糖尿。
葡萄糖在葡萄糖氧化酶的作用下生成葡萄糖酸和过氧化氢,过氧化氢在过氧化物酶的作用下释放新生态氧[0],新生态氧[O]再还原碘化钾,发生颜色变化。
(2)干扰因素:本实验对葡萄糖豹检测是特异性的,大量维生素c可使实验出现假阴性结果;高比重碱性尿,亦可造成糖检出偏低,使低糖浓度尿呈阴性。
2.胆红素检测原理:直接胆红素在酸性条件下与二氯苯胺重氮盐偶联,生成偶氮染料。
干扰因素:(1)标本必须新鲜,以免胆红素在阳光照射下成为胆绿素;(2)尿液中含高浓度维生素C和亚硝酸盐时,抑制偶氮反应使胆红素测定呈假阴性;(3)检验对象接受大剂量氯丙嗪治疗或尿中含有盐酸苯偶氮吡啶的代谢产物时呈假阳性。
3.酮体检测原理:乙酰乙酸、丙酮在碱性条件下与亚硝基铁氰化钠反应.生成紫红色化合物。
干扰因素:(1)尿液必须新鲜,及时送检.以免因酮体的挥发或分解出现假阴性结果和结果偏低;(2)不同病引起的酮症,因酮体的成分不同,同一检验对象不同病程可使分析结果有差异。
4.比重检测原理:采用多聚电解质离子解离法。
尿中以盐类形式存在的电解质(MX)中的M阳离子(以Na 为主)与离子交换体反应置换出氢离子,氢离子与酸碱指示剂反应,发生颜色变化。
该检验不受尿液中某些不含离子成分(如葡萄糖)的影响,也不受不透色的染料的影响,高度缓冲的碱性尿液会给出相对于其他方法较低的读数。
干扰因素:当尿中含有蛋白质(1g/L一7.5g/L)时可使比重读数偏高。
5.潜血检测原理:血红蛋白具有过氧化物酶样活性,可使过氧化物分解释放出新生态氧,使邻甲苯胺变成邻甲联苯胺,出现颜色变化。
干扰因素:(1)于化学法既可与完整的红细胞反应,又能测定尿中的游离血红蛋白,造成仪器法与镜检法有差异;(2)尿中含有的易热酶、肌红蛋白或菌尿可引起假阳性发应;(3)大量维生素c可干扰试验,使结果呈现假阴性。
6.酸碱度:采用酸碱指示剂法(1)原理:尿液酸度即尿的pH值,反映肾脏调节体液酸碱平衡的能力。
正常人在普通膳食的条件下尿液pH值为4 6~8 O。
pH值广泛试带是多种指示剂混合的试带,灵敏度约为pH值0.05,试带与标准色板比较可知尿液的pH值近似值。
干化学试带的测试模块中含甲基红和溴麝香草酚蓝,两种指示剂适量配合可测试尿液酸碱度。
(2)干扰因素:尿pH值受饮食种类影响很大,如进食蛋白质较多,则由尿排出的磷酸盐和硫酸盐增多,尿pH值较低,而进食蔬菜多时尿pH值常大于6。
当每次进食后,由于胃黏膜在分泌多量盐酸以助于消化,为保证有足够的氢离子,和氯离子进入消化液,则尿液泌H-减少和cL-的重吸收增加,而使尿pH值增加,呈碱性。
如运动、饥饿、出汗等生理活动,夜间入睡后吸收变慢,体内酸性代谢产物可使尿pH值降低。
药物、不同疾病等多种因素亦影响尿液pH值。
细菌繁殖尿样可影响pH值,使尿液呈碱性。
影响尿液pH值常见因素见表10。
表10影响尿液pH值常见因素表影响因素酸性尿液碱性尿液肾功能肾小球滤过增加,肾小管保碱能力正常肾小球滤过正常,肾小管保存碱能力丧失食物肉类含硫、磷及混合性食物蔬菜、水果、含钾、钠生理活动剧烈运动、大汗、应激状态、饥饿饭后、消化高潮疾病酸中毒、肾炎、糖尿病、饥饿状态、尿碱中毒、膀胱炎、肾盂肾炎、尿路草酸盐、酸盐或胱氨酸结石磷酸盐或碳酸盐结石药物氯经钙、氯化铵、氯化钾、稀盐酸等小苏打、碳酸钾、碳酸镁、枸橼酸钠、酵母制剂等其他尿内含酸性磷酸盐尿内混入多量脓、血、细菌污染、分解尿素等方法学评价。
目前多采用甲基红与溴麝香草酚蓝适量配合制成pH值试纸垫,以仪器自动化检测.来反映尿pH值为5~9的变异范围,基本能满足临床对尿pH值测定的需要。
7.蛋白质检测原理:本法是利用指示剂的蛋白质误差原理(即pH值指示剂离子因与白蛋白携带电荷相反而结合,故使其反应显示的pH值产生颜色变化,这种pH值颜色改变的幅度与白蛋白含量成正比)。
该法有简便快速等优点,适用于人群普查,还可以用于尿液分析仪。
以减少误差。
不同厂家、不同批号试剂带显色有差异,因此应强调采用经严格标准化的试带。
干扰因素:(1)对于高度缓冲的碱性尿.有可能得到假5日性结果;(2)如果尿样被铵盐类化合物及某些防腐剂或清洗剂污染也会导致假阴性。
8.尿胆原检测原理:尿胆原在强酸性条件下,与重氮盐偶联生成紫红色染料。
干扰因素:(1)尿液中一些内源性物质如胆色素原、吲哚、胆红素等可使尿胆原检查结果出现假阳性;(2)一些药物(如吩噻嗪)也可干扰试验。
9.亚硝酸盐检测原理:采用亚硝酸盐还原法。
亚硝酸盐与芳香族氨基磺胺发生重氮反应,生成重氮化合物,而重氮化合物与四氢苯并喹啉3一酚偶联,生成红色偶氮染料。
亚硝酸盐的检出率受三个因素影响:干扰因素:(1)尿路感染的细菌是否含有硝酸盐还原酶;(2)食物中是否含有硝酸盐;(3)尿液标本是否在膀胱停留4小时以上。
符合以上三个条件,此试验的检出率为80%,反之可能呈阴性结果。
标本放置过久或污染细菌可呈假阳性。
10.白细胞检测原理:采用白细胞酯酶法。
吡咯酚酯在中性粒细胞中酯酶的水解作用下,产生游离酚,游离酚与苯基重氮盐偶联,生成紫红色偶氮染料。
干扰因素(1)标本必须新鲜、及时测定,以免白细胞破坏,导致化学法与镜检法人为的试验误差。
(2)此法只能测中性粒细胞,不能与单核细胞等反应。
(3)尿液中污染甲醛或含有高浓度胆红素或使用某些药物时,可产生阴性结果。
(4)尿蛋白和微白蛋白:微白蛋白试纸用于尿微量白蛋白的检测,15mg/dl的测试结果则表明是临床的蛋白尿症。
蛋白试纸用于尿液中白蛋白的检测。
试纸对黏蛋白和球蛋白的敏感度较低,一般在60mg/d1或者更高才能被检测出来。
肉眼可见的血尿(5mg/d1)也可能出现假阳性反应。
11.抗坏血酸检测原理:采用还原法。
抗坏血酸具有1,2一烯二醇还原性基团,在碱性条件巾,将氧化态蓝色的2,6一二氯酚靛酚染料还原为无色的2,6一二氯二对酚胺。
干扰因素:当尿中含有氧化剂时(如高锰酸钾、次氯酸盐等)会影响本检验的灵敏度(见表11)。
表ll 抗坏血酸对尿干化学检测的影响检测项目反应原理灵敏度参考范围干扰因素假阳性假阴性酸碱度(pH 值)酸碱指示剂法 4.5~9.04.6~8.0标本久置后,细菌繁殖或CO2丢失,pH值↑试带浸尿时间过长,pH值↓蛋白(PRO) pH值指示剂蛋白质误差法对白蛋白敏感(70~100mg/L),对球蛋白、黏蛋白、本周蛋白敏感性差阴性pH值>8,奎宁、磺胺嘧啶、聚乙烯吡咯酮等药物,季铵类消毒剂pH值<3,高浓度青霉素,高盐,球蛋白、本周蛋白等非电解质蛋白葡萄糖(GLU) 葡萄糖氧化酶法250mg/L阴性过氧化物、强氧化剂污染高VitC、乙酰乙酸,L-多巴代谢物,高比密低pH尿酮体(KET) 亚硝酸基铁氰化钠法乙酰乙酸:50~100mg/L;丙酮:400~700mg/L;与β-羟丁酸不反应阴性苯丙酮、L-多巴代谢物酮体以β-羟丁酸为主,陈旧尿隐血(BLD) 过氧化物酶法Hb0.3~0.5mg/L;RBC<10/ul阴性肌红蛋白、易热性触酶、氧化剂和菌尿VitC、蛋白尿、糖尿胆红素(BIL) 偶氮法5mg/L阴性吩噻嗪类药物VitC、亚硝酸盐、光照尿胆原(UBG) 偶氮法或Ehrich反应10mg/L阴性或弱阳性吩噻嗪类药物、胆色素原、胆红素、吲哚亚硝酸盐、光照、重氮药物亚硝酸盐(NIT)偶氮法0.5~0.6mg/L阴性陈旧尿、亚硝酸盐或偶氮试剂污染、食物硝酸盐含量丰富pH值<5,尿量过多、食物硝酸盐含量过低、尿在膀胱内停留<4小时、非含硝酸盐还原酶细菌感染、VitC、亚硝酸盐白细胞(LEU/W BC) 中性粒细胞酯酶法25ul阴性甲醛、氧化剂、胆红素、呋喃类药以淋巴或单核细胞为主、蛋白、庆大霉素比密(SG) 多聚电解质中H+解离量与离子浓度相关1.010~1.0301.003~1.03电解质性尿蛋白致SG↑碱性尿致SG↓维生素C (VitC ) 酸性环境中还原染料50mg/L阴性巯基化合物、胱氨酸、内源性酚碱性尿(四)标本要求1.标本来源:清晨第一次尿液或(随机)新鲜尿液。
2.标本采集:见标本采集手册。
3.不可接受标本:超过2小时,没有按规定使用洁净、干燥的容器以及低于10ml的尿液。
4.标本保存:应在2小时内对尿液进行检验。
(五)设备和试剂1.设备。
尿液分析仪,尿液分析仪通常由机械系统、光学系统、电路系统三部分组成。
2.试剂。
与尿液分析仪配套试纸条,在25±5℃干燥环境内贮存。
试带以滤纸为载体,将各种试剂成分浸渍后干燥,作为试剂层.再在表面覆盖一层纤维膜,作为反射层。
尿液浸人试带后与试剂发生反应,产生颜色变化。
多联试带是将多种检测项目的试剂块,按一定间隔、顺序固定在同一条带上的试带。
使用多联试带,浸人一次尿液可同时测定多个项目。
多联试带的基本结构采用了多层膜结构:第一层尼龙膜起保护作用,防止大分子物质对反应的污染;第二层绒制层,包括碘酸盐层和试剂层,碘酸盐层可破坏Vitc等干扰物质,试剂层与尿液所测定物质发生化学反应;第三层是固有试剂的吸水层,可使尿液均匀、快速地浸人,并能抑制尿液流到相邻反应区;最后一层选取尿液不浸润的塑料片作为支持体。
有些试带无碘酸盐层,但相应增加了1块检测Vitc的试剂块,以进行某些项目的校正。
不同型号的尿液分析仪使用其配套的专用试带。
且测试项目试剂块的排列顺序是不相同的。
通常情况下,试带上的试剂块要比测试项目多一个空白块,有的甚至多参考块叉称固定块。
空白块的目的是为了消除尿液本身的颜色在试剂块上分布不均等所产生的测试误差,以提高测试准确性;固定块的目的是在测试过程巾,使每次测定试剂块的位置准确,减低由此而引起的误差。