泛光照明设计方案
- 格式:doc
- 大小:21.53 MB
- 文档页数:6
泛光照明设计方案
泛光照明设计方案:
泛光照明是指利用广泛的光源将光线均匀地照射到需要照明的区域,使整个区域达到足够的照明亮度,以提高视觉效果和工作环境的舒适性。
下面是一个700字的泛光照明设计方案。
设计目标:
1.提高整个区域的照明亮度,确保工作人员的安全和生产效率。
2.提升工作环境的舒适性,减少眼部疲劳和视觉疲劳。
3.优化能源利用,提高照明效果,降低能耗和运营成本。
设计方案:
1.选择高效能的LED灯具,LED灯具的光效高,寿命长,能
耗低。
根据实际需求,选择适当的灯具类型和功率,并进行合理布置,确保整个区域的光线均匀分布。
2.采用智能照明控制系统,通过传感器和自动控制,根据区域
的人流和光照条件,自动调节灯光亮度和开关,以实现能源的节约和照明效果的最优化。
3.设计合理的灯光配光方案,根据不同的区域和需求,选择适
当的光色和光强,以达到最佳的视觉效果。
同时,避免使用过于刺眼的光线,引起眼部疲劳。
4.考虑到长时间的使用和维护方便,选择高质量的灯具材料和
配件,确保灯具的耐用性和稳定性。
5.根据实际需求,增加一些聚焦灯和特效灯,可以根据需要调
节灯光的角度和方向,突出某些特定的区域或物体,以提高照明的效果和装饰性。
6.考虑到照明的安全性和防护性,选择具有防水、防尘和耐腐蚀等特性的灯具,以适应不同的工作环境和气候条件。
以上是一个700字的泛光照明设计方案。
通过合理选择灯具类型和配置,优化能源利用和视觉效果,可以提高工作环境的舒适性和生产效率,降低能耗和运营成本。
同时,考虑到照明安全和防护的特性,确保工作区域的安全和持续性。
一、方案背景随着我国城市化进程的加快,城市夜景照明已成为提升城市形象、丰富市民生活的重要手段。
泛光照明作为一种先进的照明方式,广泛应用于城市景观、建筑物、桥梁、道路等领域。
为满足城市夜景照明需求,特制定本泛光照明专项方案。
二、方案目标1. 提升城市夜景照明品质,营造优美的城市环境;2. 节约能源,降低运营成本;3. 保障照明设备安全可靠,延长使用寿命;4. 提高照明施工、运维管理水平。
三、方案内容1. 照明设计(1)照明设计原则:遵循节能、环保、美观、实用的原则,充分考虑地域特点、建筑风格、环境氛围等因素。
(2)照明方式:采用泛光照明、投光照明、轮廓照明等多种照明方式相结合,突出建筑物的特色和美感。
(3)照明灯具:选用高效、节能、环保的LED灯具,确保照明效果。
2. 施工组织(1)施工队伍:组建专业的照明施工队伍,确保施工质量。
(2)施工流程:按照设计图纸、施工规范进行施工,确保施工进度和质量。
(3)施工安全:严格执行施工现场安全管理规定,确保施工人员生命财产安全。
3. 运维管理(1)设备维护:定期对照明设备进行检查、保养,确保设备正常运行。
(2)节能管理:优化照明系统,降低能耗,实现节能降耗。
(3)安全管理:加强对照明设施的监控,确保设施安全运行。
四、方案实施1. 制定详细的项目实施方案,明确各阶段任务、时间节点和责任人。
2. 加强项目协调,确保各项工作有序推进。
3. 建立项目跟踪制度,定期对项目实施情况进行检查和评估。
4. 做好项目总结,为后续类似项目提供借鉴。
五、预期效果1. 提升城市夜景照明品质,打造优美、舒适的夜间环境。
2. 节约能源,降低运营成本,提高经济效益。
3. 保障照明设备安全可靠,延长使用寿命。
4. 提高照明施工、运维管理水平,为我国城市夜景照明事业做出贡献。
泛光照明方案泛光照明方案背景介绍泛光照明是一种常用于建筑、景观、艺术装置等领域的照明技术。
其通过将光源均匀地照射到整个目标物体或区域上,以实现整体照明效果。
泛光照明方案可以提供柔和、均匀的光线,使目标物体或区域看起来更加美观、醒目。
在本文中,我们将探讨泛光照明的原理、应用场景以及其在照明设计中的重要性。
原理介绍泛光照明的原理是利用灯光源将光线均匀地照射到目标物体或区域上。
常见的泛光照明灯具包括投光灯、洗墙灯、草坪灯等。
这些灯具具有不同的光束角度和亮度控制方式,可以根据需要选择合适的灯具进行照明设计。
泛光照明灯具通常使用LED(发光二极管)作为光源。
LED具有高效、长寿命、节能等特点,并且可以通过调节电流来控制亮度,非常适合用于泛光照明。
此外,LED还可以在颜色上进行调节,从而实现多彩的照明效果。
应用场景泛光照明广泛应用于建筑、景观、艺术装置等领域。
以下是一些常见的应用场景:建筑照明泛光照明在建筑照明中扮演着重要的角色。
通过合理布置泛光照明灯具,可以突出建筑物的轮廓、立面和特色部分,使其在夜晚更加醒目。
此外,泛光照明还可以用于室内照明,为建筑内部提供均匀、柔和的光线,提升室内空间的舒适度。
景观照明泛光照明在景观照明中起到了关键的作用。
通过投光灯、洗墙灯等泛光照明灯具,可以将光线照射到花园、公园、广场等区域,从而展现出不同的景观特色。
比如,在树木下方放置草坪灯,可以在夜晚照亮树冠,营造出浪漫的氛围。
艺术装置泛光照明也经常用于艺术装置中。
通过将灯光巧妙地照射到艺术装置上,可以突出其形状、颜色和纹理,增强观众的视觉体验。
泛光照明在艺术装置设计中常常与灯光控制系统相结合,实现动态的照明效果,为观众带来更多的惊喜和感动。
设计要点在进行泛光照明方案设计时,需要考虑以下几个要点:照明布置首先,需要合理布置灯具的位置和数量。
根据目标物体或区域的大小和形状,确定合适的灯具间距和布局。
一般情况下,灯具间距应保持较为均匀,以避免光线的不均匀照射。
外立面泛光照明设计方案下载温馨提示:该文档是我店铺精心编制而成,希望大家下载以后,能够帮助大家解决实际的问题。
文档下载后可定制随意修改,请根据实际需要进行相应的调整和使用,谢谢!并且,本店铺为大家提供各种各样类型的实用资料,如教育随笔、日记赏析、句子摘抄、古诗大全、经典美文、话题作文、工作总结、词语解析、文案摘录、其他资料等等,如想了解不同资料格式和写法,敬请关注!Download tips: This document is carefully compiled by the editor. I hope that after you download them, they can help yousolve practical problems. The document can be customized and modified after downloading, please adjust and use it according to actual needs, thank you!In addition, our shop provides you with various types of practical materials, such as educational essays, diary appreciation, sentence excerpts, ancient poems, classic articles, topic composition, work summary, word parsing, copy excerpts,other materials and so on, want to know different data formats and writing methods, please pay attention!如今,随着城市建设的不断发展与完善,建筑物的外立面设计也变得越来越重要。
泛光照明设计方案一、背景介绍泛光照明是一种通过设置具有较大光散射角度的照明设备,使光线均匀散射到整个照明区域,提供整体照明效果的一种照明方式。
在建筑、室内、室外等场所的照明中,泛光照明被广泛应用。
本文将从泛光照明的设计原则、照明设备的选择、照明效果的优化等方面,提出一套完整的泛光照明设计方案。
二、泛光照明设计原则1.均匀性原则:泛光照明的目的是为了提供整体照明效果,因此在设计中应追求光线的均匀分布。
可以通过设置多个光源,调整其间距和角度,使光线能够均匀照射到每个区域。
2.适度照度原则:根据不同的使用需求,合理选择泛光照明的照度水平。
例如在办公场所,需要提供适中的照度以保证工作的舒适性和效率。
3.色彩还原原则:泛光照明中的灯光应具备良好的色彩还原能力,使被照明物体的颜色能够真实地呈现。
在选择泛光灯具时,应注意其色温和色彩指数等参数。
4.节能环保原则:在设计泛光照明方案时,应尽可能选用节能环保的照明设备,如LED灯具。
同时,可利用光控技术和感应器等智能技术,实现照明的自动调节和智能管理,以实现能耗的最小化。
三、照明设备的选择1.光源选择:泛光照明可采用不同类型的光源,如白炽灯、荧光灯、气体放电灯、LED等。
在选择光源时要考虑其亮度、寿命、功耗和色彩还原能力等因素。
2.灯具选择:常用的泛光灯具有投光灯、柔光灯、面板灯等。
投光灯可实现较远距离的照射,可选择分散角度较大的灯具;柔光灯适用于照明区域要求光线柔和、均匀的场所;面板灯适用于对照明效果有较高要求的场所。
在选择灯具时,要考虑其灯具功率、光束角度、调光功能等。
3.照明控制系统选择:照明控制系统可实现照明的开关、调光和调色等功能。
在泛光照明设计中,可选择基于人体感应和环境条件的智能控制系统,实现照明的智能化管理。
四、照明效果的优化1.高低照度搭配:在泛光照明设计中,可通过设置不同亮度的灯光,实现空间内的高低照度搭配,从而营造出层次感和氛围感。
2.配色设计:通过灯光的色彩选择,可实现不同的照明效果和氛围。
泛光灯照明工程设计方案一、项目背景泛光灯照明工程是指利用泛光灯进行室内或室外场所的照明设计与施工。
泛光灯是一种用于室内或室外照明的专用灯具,它能够实现对特定区域的全方位、均匀、柔和的照明效果。
泛光灯广泛应用于建筑立面、广场、景观照明等场所,具有良好的照明效果和节能环保的特点。
本项目为某商业综合体的泛光灯照明工程设计与施工,项目地址位于城市中心区域,项目面积约5000平方米。
商业综合体内部设有购物中心、餐饮区、娱乐设施等多个功能区域,需要进行精心的泛光灯照明设计,以满足各个功能区域的照明需求,优化场所的照明效果,为顾客营造舒适的视觉体验。
二、项目目标1. 实现商业综合体内部的全方位、均匀、柔和的照明效果,提升整体场所的观赏性和舒适性;2. 选用高效节能的泛光灯照明产品,降低能耗,实现节能环保的目标;3. 控制项目总投资在合理范围内,确保照明工程设计与施工的经济合理性;4. 保证照明工程设计与施工符合相关法律法规、标准要求,确保施工质量和使用安全。
三、方案设计与实施1. 现场勘察与规划首先,施工单位应在商业综合体内进行全面的现场勘察,了解场地的布局、功能分区、周边环境等情况。
根据现场勘察结果,进行详细的照明规划,确定不同功能区域的照明需求和照明方案。
商业综合体内部包括购物中心、餐饮区、娱乐设施等多个功能区域,每个区域的照明需求各不相同。
购物中心需要柔和、明亮的照明,以展示商品的色彩和质感;餐饮区需要温馨、舒适的照明,营造用餐的氛围;娱乐设施需要明亮、活泼的照明,增加游客的趣味性。
2. 照明方案设计根据不同功能区域的照明需求,设计师应选择合适的泛光灯产品,并进行具体的照明方案设计。
首先,根据每个功能区域的面积和用途,确定泛光灯的数量和布局,保证每个区域都能得到充分的照明覆盖。
其次,根据每个功能区域的设计风格和氛围要求,选择不同色温和亮度的泛光灯产品,达到最佳的照明效果。
在购物中心的照明设计上,选用色温较高的泛光灯产品,以突出商品的鲜艳色彩和立体感;在餐饮区的照明设计上,选用色温较暖的泛光灯产品,营造出舒适温馨的就餐氛围;在娱乐设施的照明设计上,选用颜色丰富、亮度适中的泛光灯产品,增加场馆的活力和趣味。
建筑泛光照明方案设计一、前言随着现代社会的进步和科技的发展,人们对于建筑物的设计和照明要求也越来越高。
建筑泛光照明作为一种新型的照明方式,已经成为现代建筑中的一项重要设计元素。
通过科学的设计和布局,可以将建筑物的外观和内部空间进行有效的照明,提升建筑物的整体美感和视觉效果。
本文将以建筑泛光照明为主题,探讨其设计原则、技术要点和应用范围,为建筑设计师和照明设计师提供参考和指导。
二、建筑泛光照明的设计原则1. 照明效果要与建筑风格相匹配。
不同的建筑风格对于照明效果的要求也不同,因此设计师需要根据建筑的风格特点来选择合适的灯具和照明方式。
2. 照明要有层次感。
建筑泛光照明可以通过灯光的亮度、色温和方向的变化来营造不同的视觉效果,使建筑物更加生动和立体。
3. 照明要符合人体视觉的需求。
人的视觉比较敏感,不适当的照明会导致眩光和视觉疲劳,因此设计师需要合理设置照明亮度和灯具位置,以确保观察者的舒适感。
4. 节能环保。
现代社会注重节能减排,建筑泛光照明设计也应该考虑到灯具的能耗和光污染等因素,选择符合国家标准的绿色环保产品。
5. 与周围环境协调。
建筑泛光照明的设计不应该孤立存在,而应该与周围环境的氛围和氛围相协调,形成一个整体和谐的照明效果。
三、建筑泛光照明的技术要点1. 灯具选择。
建筑泛光照明可以选择LED灯具、荧光灯、卤素灯等不同类型的灯具,根据建筑的照明需求和设计要求来进行选择。
2. 光束角度和方向。
建筑泛光照明需要考虑到光束的角度和方向,以确保光线可以有效地照射到建筑物的表面,实现均匀的照明效果。
3. 灯光控制系统。
建筑泛光照明的设计可以采用智能化的灯光控制系统,通过调节灯光的亮度和色温,实现不同场景下的照明效果。
4. 灯光布局。
建筑泛光照明的灯光布局需要根据建筑物的结构和空间来进行合理设置,避免产生视觉上的瑕疵和不均匀的照明效果。
5. 光污染控制。
建筑泛光照明设计需要考虑到光污染的问题,选择低光污染的灯具和控制方案,减少对周围环境的影响。
泛光设计方案摘要本文将介绍泛光设计方案,涵盖了泛光灯的使用场景、优势和设计要点。
对于需要在建筑物或场地中增加照明效果的项目,泛光设计方案可以提供多种灯光效果,使建筑物或场地更加美观、安全和吸引人。
引言随着建筑设计的不断发展和创新,泛光灯在照明设计中扮演着越来越重要的角色。
泛光灯是一种能够在建筑物或场地中提供广泛照明的照明设备。
它能够以不同的颜色和亮度照亮建筑物的外观或特定的场地,创造出独特的氛围和视觉效果。
一、泛光设计方案的优势1. 提升建筑物的外观通过使用泛光灯的不同颜色和亮度,可以改变建筑物的外观,使其呈现出不同的色彩和效果。
对于大型商业建筑、景观或标志性建筑物,泛光灯可以增加其独特的特色和吸引力,吸引更多人的注意。
2. 增强场地的安全性泛光灯可以在夜间提供良好的照明,使人们在建筑物或场地中移动更加方便和安全。
对于公共场所、停车场和游乐园等需要在晚上提供照明的场所,泛光灯可以提供足够的光线,减少事故的发生。
3. 创造独特的视觉效果泛光灯的不同亮度和颜色可以创造出独特的视觉效果,给人们留下深刻的印象。
在舞台演出、艺术展览或庆典活动中,泛光灯可以通过变换色彩和亮度,创造出多种绚丽的光影效果,增强活动的氛围和艺术效果。
二、泛光设计方案的设计要点1. 照明需求分析在设计泛光灯方案之前,需要对建筑物或场地的照明需求进行分析。
考虑到建筑物的用途、风格和特点,以及场地的大小和使用情况,确定所需的泛光灯的数量、位置和功率。
2. 灯具选择选择适合泛光照明的灯具是设计方案中的重要一步。
常见的泛光照明灯具有高功率LED灯、卤素灯、草坪灯等。
根据需求和预算选择适合的灯具,并考虑其能效、寿命和光效等因素。
3. 照明控制系统为了方便操作和控制泛光灯,设计方案中需要考虑使用照明控制系统。
照明控制系统可以让用户通过调节灯光的亮度、颜色和模式来实现不同的照明效果。
常见的照明控制系统有无线遥控、智能手机应用程序和触摸屏等。
4. 灯光布置和调试根据照明需求和建筑物或场地的特点,设计出合理的灯光布置方案。
引言:泛光照明施工方案(二)是为了满足现代建筑和景观设计的需要而设计的一种照明解决方案。
本文旨在通过引言概述、正文内容、总结等部分详细介绍泛光照明施工方案(二)的相关内容。
概述:泛光照明施工方案(二)是一种灯光效果独特、能够为建筑物和景观增添魅力的照明方案。
在泛光照明施工方案(二)中,采用了先进的照明技术和设备,通过精确的灯光控制和分布,实现了照明效果的最佳展示。
正文内容:一、灯光选型与布局1.选择适合泛光照明的灯具:在泛光照明施工方案(二)中,灯具的选择至关重要。
需要考虑到灯具的亮度、色温、色彩呈现等因素,以确保照明效果的质量和效果。
2.布局设计的原则:对于泛光照明施工方案(二),必须合理规划灯具的布局。
要考虑到建筑物或景观设计的特点,选择合适的灯具摆放位置,以达到最佳的照明效果。
二、照明控制系统1.智能化控制系统的应用:泛光照明施工方案(二)中,智能化控制系统的应用可以实现灯光的精确控制,包括亮度、色温、颜色等方面的调节,以满足不同需求。
2.远程控制和定时控制:采用远程控制和定时控制技术,可以实现对泛光照明的远程操作和定时开关,提高照明的便捷性和灵活性。
三、能源节约与环保1.选择高效节能的灯具:在泛光照明施工方案(二)中,应选择高效节能的LED灯具,以降低能源消耗,并且提高使用寿命,减少维护成本。
2.光污染治理措施:在泛光照明施工方案(二)设计中,应注意光污染的控制,采取合适的措施减少光污染对周围环境的影响。
四、安全性与可靠性1.电气设计的合理性:在泛光照明施工方案(二)中,电气设计要合理,包括电线选择、安装和绝缘等方面,以确保电气安全性和可靠性。
2.防水防雷措施:应选择具备良好的防水和防雷能力的灯具和设备,确保泛光照明施工方案(二)的安全性。
五、维护与管理1.定期检查与维护:泛光照明施工方案(二)中的设备和灯具需要定期检查和维护,以确保其正常运行和寿命。
2.灯光效果调整:根据需求和使用情况,定期对泛光照明施工方案(二)进行灯光效果的调整,以适应不同时期和活动的需求。
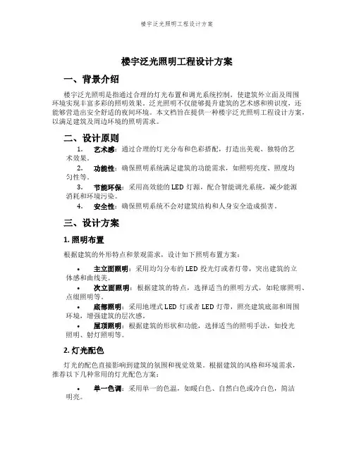
楼宇泛光照明工程设计方案一、背景介绍楼宇泛光照明是指通过合理的灯光布置和调光系统控制,使建筑外立面及周围环境实现丰富多彩的照明效果。
泛光照明不仅能够提升建筑的艺术感和辨识度,还能够营造出安全舒适的夜间环境。
本文档旨在提供一种楼宇泛光照明工程设计方案,以满足建筑及周边环境的照明需求。
二、设计原则1.艺术感:通过合理的灯光分布和色彩搭配,打造出美观、独特的艺术效果。
2.功能性:确保照明系统满足建筑的功能需求,如照明亮度、照度均匀性等。
3.节能环保:采用高效能的LED灯源,配合智能调光系统,减少能源消耗和环境污染。
4.安全性:确保照明系统不会对建筑结构和人身安全造成损害。
三、设计方案1. 照明布置根据建筑的外形特点和景观需求,设计如下照明布置方案:•主立面照明:采用均匀分布的LED投光灯或者灯带,突出建筑的立体感和曲线美。
•次立面照明:根据建筑的特点,选择适当的照明方式,如轮廓照明、点缀照明等。
•底部照明:采用地埋式LED灯或者LED灯带,照亮建筑底部和周围环境,增强建筑的层次感。
•屋顶照明:根据建筑的形状和功能,选择适当的照明手法,如投光照明、射灯照明等。
2. 灯光配色灯光的配色直接影响到建筑的氛围和视觉效果。
根据建筑的风格和环境需求,推荐以下几种常用的灯光配色方案:•单一色调:采用单一的色温,如暖白色、自然白色或冷白色,简洁明亮。
•双色调:采用两种不同色温的灯光,如冷暖白色搭配,或者暖白色和彩色灯光搭配,创造出温暖而有趣的效果。
•多彩配色:采用多种颜色的灯光,如RGB三原色灯光,可实现多种变换和组合效果。
3. 调光系统为了增强泛光照明的灵活性和节能效果,可以配备智能调光系统。
该系统能够根据不同的时间和需求,自动调整灯光的亮度和色彩,实现以下功能:•时间控制:按照预设的时间表,自动调整照明亮度,确保建筑的夜间照明需求。
•光感控制:根据周围环境的光照强度,自动调整照明亮度,避免能源的浪费和光污染。
•灯光场景切换:根据不同的节日、活动或者需求,切换灯光的配色和布置,增加照明的趣味性和变化性。
星河湾照明设计概念方案设计star river lighting design concept design目录DIRECTORYE 本案设计说明项目分析视线分析照度分析色温分析建筑及景观意向图方案设计平日模式(用电量估算)周末模式(用电量估算)节假日模式(用电量估算)重大节假日模式(用电量估算)窗台开启模式(用电量估算)照明方式(建筑及景观)灯具选型节能环保工程概算Design specification设计说明设计说明:首先对项目进行分析,对建筑本身进行解读。
把握建筑的尺度,抓住建筑造型上的特点进行设计。
在建筑照明设计上,整体选用2800K的色温,呈暖金色,使整个建筑看起来璀璨明亮。
避免让人眼花缭乱的设计,而采用极简主义的风格。
尊重建筑设计的构思,不破坏建筑外立面的造型,不违背建筑师的原本意愿。
在原有建筑造型基础上运用LED条形灯,强化其建筑立面上的线条,以线的形势突出建筑轮廓;用地埋灯照亮立面,以面的方式烘托整个建筑氛围。
同时结合内透光,使得整个建筑看起来更有灵性。
在景观照明上,充分考虑与建筑风格的吻合,兼顾照明手法的一致性。
整体选用2800K,有亮有暗,有高有低,力求在明暗变化和空间组织上都取得良好的效果。
部分照明灯具采取低于人视角的安装方式,避免对建筑的干扰,强调通道的照度。
充满激情的设计与客户携手,打造热情、鼓舞、创新、梦幻的设计,一直是我们追求的宗旨。
无论是我们的工作氛围、项目团队,还是我们不断追求人与自然的和谐,我们的价值都得以不断的实现和提升。
热爱挑战为我们创造无限设计可能和商机。
创新设计理念我们的成功有赖于我们多元化高水准的设计师和员工以及他们的态度、工作和创造力,北京平年技术照明有限公司是集聚综合实力的设计联盟,充分展示了优越的设计以及在建筑、景观、室内照明设计领域的丰富经验,我们的优良声誉和权威性胜利,一次次证明了客户的明智之选。
星河湾酒店夜景广州星河湾酒店照明设计建筑类似案例LIGHTING PLANING星河湾风格建筑的演变星河湾风格建筑是有意大利建筑风格及地中海风格结合而成地中海风格主要特征:1、简单、圆润的线条(省略繁复的雕琢和装饰)2、色彩的组合与碰撞(简单却明亮、大胆、丰厚最经典三种色彩搭配,白蓝,金黄与蓝紫、土黄与红褐)3、门廊、圆拱和镂空4、细节处理细腻精巧5、豪宅符号。
张家堡地铁控制中心泛光照明工程设计方案编制人:审核人:审批人:中铁一局电务工程有限公司张家堡地铁控制中心安装工程项目部工程概况:张家堡地铁控制中心位于张家堡广场西南角,平面布置呈长方形,框架剪力墙结构,屋面采用钢架体系,地下两层,地上十三层,建筑高度约为56.15m。
整个区域建筑面积共54980m2。
建筑风格独特,结构和谐流畅,立面现代又富于变化,是西安的代表性建筑之一。
设计原则:1、系统性原则:改变将照明设计局限于单个建筑或景观节点的做法,将设计项目与街道空间整体考虑,并以整个西安市夜景建筑的要求为指导,打造有主有次,2、尊重载体原则:夜景照明的目的不是表现单独的光,更不是展示灯具,而是通过光表现被照物。
我们反对为了照明而照明,而是通过灯光的取舍凸显建筑景观的亮点,进而展现照明载体的特点。
3、不破坏日景效果原则:照明设备尽量隐蔽;暴露在外的设备要选择尺度小的产品,并通过表面处理与建筑或景观融为一体;对于外露的壁灯,景观灯等,灯具造型和尺度应与空间性格和谐统一。
4、节能性原则:在保证照明效果的前提下,提倡低碳照明;通过控光尽量减少溢散光;合理设置平日、周末和节庆照明的不同模式,以实现节能、环保。
5、安全性原则:在人们可接触位置安装的照明设备应使用低压、低温产品;在木结构上安装的照明设备应避免火灾隐患。
具体如下:1) 设计灯具内增加针对感应雷击及静电(ESD)的专用防护元器件,突波电流可最高达到800A(8/20μs),在恶劣天气情况下,避免灯具给行人造成不安全因素。
2) 建筑外立面上灯具设计使用易装卸灯具,方便日后维修的快速拆装,确保施工人员的安全。
3) 配电箱内均设计配置漏电保护模块,高灵敏度的选择有效的人员及建筑本身的安全。
6、防眩光原则:根据多角度的视线分析推敲照明方式和投光方向,尽量减少直接眩光。
7、易维护原则:应选择使用寿命长的高质量产品;通过合理设置灯位和巧妙应用多种照明方式以避免设备被盗和被破坏。
泛光照明方案引言泛光照明是一种广泛应用于建筑、景观和室内设计中的照明技术。
它通过将灯光投射到特定区域,提供均匀、柔和、无阴影的照明效果。
泛光照明方案可以用于增强建筑的外观、突出景观特色,同时也可以创造出温馨舒适的室内环境。
本文将介绍泛光照明方案的基本原理、设计考虑因素以及在不同场景下的应用。
一、泛光照明方案的基本原理泛光照明方案基于光的反射、折射和散射原理来实现。
在泛光照明系统中,采用不同类型的灯具和投射器,通过适当的灯具布置和灯光角度的调整,将光线均匀地照射到目标区域。
为了确保照明效果的均匀性和舒适性,泛光照明方案需要精确计算和规划灯光的投射角度和亮度分布。
二、泛光照明方案的设计考虑因素1. 照明需求:在设计泛光照明方案之前,首先需要确定照明的功能需求。
不同的场景有不同的照明需求,比如建筑外墙的照明需要突出建筑特色,室内空间的照明需要创造舒适的氛围。
2. 灯具选择:泛光照明方案中使用的灯具类型直接影响照明效果。
常用的灯具包括投光灯、洗墙灯、彩色灯、点光源等。
根据照明需求和设计目标,选择适当类型的灯具。
3. 灯具布置:合理的灯具布置是实现泛光照明效果的关键之一。
根据照明设计要求和目标区域的形状、尺寸等因素,确定灯具的位置和数量。
通过合理布置灯具,可以达到均匀、无阴影的照明效果。
4. 光线控制:在泛光照明方案中,光线的控制和调节非常重要。
通过调整灯具的角度、光强和亮度,可以实现不同的照明效果。
光线控制技术包括遮阳、漫反射、光源调光等。
三、泛光照明方案在不同场景的应用1. 建筑外墙照明:通过精确计算和规划灯光的投射角度和亮度分布,可以突出建筑物的特色和立体感,提升夜间的视觉效果。
同时,合理的灯具布置可以减少能耗,提高照明效果。
2. 景观照明:景观照明是一种通过合理的灯光设计来突出景观特色的照明技术。
通过使用不同类型的灯具和投射器,可以创造出独特的夜景效果,提升景观的观赏性和价值。
3. 室内照明:泛光照明方案在室内照明中也有广泛的应用。
泛光照明方案泛光照明是一种广泛应用于景观照明和建筑照明领域的方案。
它通过合理的照明设计,能够实现灯光的均匀照射,使得被照亮的物体在夜晚呈现出美丽的效果。
本文将介绍泛光照明的原理、应用领域以及设计方案。
一、泛光照明原理泛光照明的原理是通过将光源放置在特定的角度和位置,利用反射、透射和散射等光学效应,使得光线能够均匀地照射到被照亮的物体上。
常见的泛光照明光源包括LED灯、荧光灯、汞灯等。
这些光源通过专业调光设备,可以实现不同颜色和亮度的光线输出,从而满足不同照明需求。
二、泛光照明应用领域1. 城市景观照明泛光照明在城市景观照明中起到了重要的作用。
通过合理的照明设计,可以将城市的建筑、广场、公园等变得更加美丽迷人。
例如,在夜晚对建筑进行泛光照明,可以突出建筑的轮廓和特点,营造出独特的城市夜景。
2. 景点照明泛光照明也广泛应用于景点照明中。
通过对景点的照明,可以在夜晚增加景点的亮度和美感,吸引更多的游客。
比如,对于古建筑和雕塑等文化遗产,采用适当的泛光照明方案,不仅可以保护文物,还能够展示其独特的艺术魅力。
3. 商业场所照明商业场所如商场、酒店、剧院等也通过泛光照明实现更好的照明效果。
合理的泛光照明方案能够为商业场所营造出独特的氛围,增加顾客的购物欲望和体验感。
例如,在商场中使用泛光照明可以使得商品更加鲜明突出,吸引消费者的目光。
三、泛光照明设计方案1. 光源选择在泛光照明设计中,选择合适的光源非常重要。
LED灯由于其节能、寿命长等特点成为了首选。
LED灯具有灵活的调光性能,可以实现不同亮度和颜色的光线输出,满足不同场景的需求。
2. 照明布局在进行泛光照明设计时,需要合理设置灯具的位置和角度。
通过不同角度的照射,可以实现对被照亮对象的全面照明。
同时需要注意照明的均匀性,避免出现过亮和过暗的区域。
3. 控光系统为了实现对泛光照明的精确控制,需要配备专业的控光系统。
控光系统可以实现对光线的亮度、颜色等参数进行调整,满足不同场景的需求。
建筑泛光照明工程方案建筑泛光照明是指通过安装光源设备,使用适当的照明技术和灯光控制系统,为建筑物整体提供均匀、光线柔和、舒适的照明效果。
下面将详细介绍建筑泛光照明工程方案。
首先,在建筑泛光照明工程中,我们首先要选用适当的光源设备。
传统的光源设备有白炽灯、荧光灯等,但这些光源设备的光效低、寿命短且能耗较高。
因此,我们建议选用LED灯作为建筑泛光照明的光源设备。
LED灯具有光效高、寿命长、能耗低等优点,且灯光色彩变换较为丰富,能更好地满足建筑的照明需求。
其次,在光源设备的安装位置上,我们应合理选择适当的安装位置和灯具型号。
根据建筑空间的布局和设计风格,我们可以将LED灯安装在建筑外立面、楼顶、天花板、地面等位置,以达到整个建筑物都能获得均匀照明的效果。
而在灯具型号选择上,我们可以选用不同形状、材质和安装方式的灯具,以满足建筑物的照明需求和美观要求。
然后,照明技术在建筑泛光照明工程中起到重要的作用。
在选择照明技术时,我们可以考虑使用单色、多色或RGB三基色控制的技术。
单色控制技术适用于需要单一色彩照明的场所,如幕墙、柱子等;多色控制技术适用于需要呈现多种色彩和变化效果的场所,如博物馆、艺术表演厅等;RGB三基色控制技术则可以实现各种色彩的调整和组合,适用于有多种照明需求的场所,如商业中心、展览馆等。
此外,对于建筑泛光照明工程来说,灯光控制系统的设计和应用也非常重要。
通过合理配置和使用灯光控制系统,可以实现灯光的开关、调光、色彩变换等功能。
光感控制和时间控制是常见的灯光控制方式,通过感应建筑内外的光照变化或根据时间设定的方案,实现灯光的自动开启、关闭或调整亮度,提高照明效果的灵活性和节能效果。
最后,建筑泛光照明工程方案中还需要考虑到节能和环保的因素。
随着社会的发展,人们对节能和环保的要求越来越高。
因此,在选用光源设备和灯具时,我们应选择能耗低、寿命长的LED灯,并且要选择合适的照明技术和灯光控制系统,以实现最佳的照明效果和节能效果。
泛光照明工程方案第一章绪论1.1 研究背景随着城市化进程不断推进,城市建筑的数量和规模也在不断增加,同时对城市照明设施提出了更高的要求。
泛光照明作为一种全方位照明技术,可以提升建筑物、城市景观及公共空间的整体美感,增强城市夜间的宜居性及城市形象,因此受到越来越多城市规划师和建筑设计师的关注。
1.2 研究目的本工程的目的是为了设计一套高效的泛光照明系统,以满足城市规划和建筑设计的需求,提升城市夜景的美观度及宜居性。
1.3 研究内容本工程涉及泛光照明技术的原理及应用、照明设计的规范要求、照明设备的选型原则与设计方法、以及泛光照明工程的实施和管理等方面内容。
第二章泛光照明技术原理及应用2.1 泛光照明技术原理泛光照明是一种将光源均匀分布在被照射物体表面,使整个物体都能受到照明的技术。
它主要通过广角的照明光源,使得照明效果均匀一致,是一种全方位的照明技术。
2.2 泛光照明技术应用泛光照明技术主要应用于城市夜景照明、建筑物外观照明、桥梁及广场照明等方面。
通过合理应用泛光照明技术可以有效提升城市夜间景观的品质,同时能够在不同场景下营造出多样化的照明效果。
第三章照明设计规范要求3.1 泛光照明设计规范泛光照明的设计需满足照度平均性、光色均匀性和光照分布合理性等方面的规范要求,同时还需符合相关的国家标准及城市规划的需求。
3.2 泛光照明设计流程泛光照明设计可以分为需求分析、方案设计、光源选型、灯具布局及控制系统设计等多个阶段,设计人员需要结合实际场景综合考虑各个因素,制定出符合要求的照明方案。
第四章照明设备的选型原则与设计方法4.1 LED泛光照明设备选型LED泛光照明设备是目前主流的照明设备,其优点是高效节能、寿命长、光色可调、抗震抗干扰性强等。
在选型过程中需根据具体场景和需求选择合适的光源,同时需要考虑设备的稳定性、可靠性及维护成本等因素。
4.2 灯具布局设计方法泛光照明灯具的布局需综合考虑建筑物的结构、环境光线、以及照明要求,通过合理的灯具布局可以实现照明效果最大化和能源利用最优化。
张家堡地铁控制中心泛光照明工程
设计方案
编制人:
审核人:
审批人:
中铁一局电务工程有限公司张家堡
地铁控制中心安装工程项目部
工程概况:张家堡地铁控制中心位于张家堡广场西南角,平面布置呈长方形,框架剪力墙结构,屋面采用钢架体系,地下两层,地上十三层,建筑高度约为56.15m。
整个区域建筑面积共54980m2。
建筑风格独特,结构和谐流畅,立面现代又富于变化,是西安的代表性建筑之一。
设计原则:
1、系统性原则:改变将照明设计局限于单个建筑或景观节点的做法,将设计项目与街道空间整体考虑,并以整个西安市夜景建筑的要求为指导,打造有主有次,
2、尊重载体原则:夜景照明的目的不是表现单独的光,更不是展示灯具,而是通过光表现被照物。
我们反对为了照明而照明,而是通过灯光的取舍凸显建筑景观的亮点,进而展现照明载体的特点。
3、不破坏日景效果原则:照明设备尽量隐蔽;暴露在外的设备要选择尺度小的产品,并通过表面处理与建筑或景观融为一体;对于外露的壁灯,景观灯
等,灯具造型和尺度应与空间性格和谐统一。
4、节能性原则:在保证照明效果的前提下,提倡低碳照明;通过控光尽量减少溢散光;合理设置平日、周末和节庆照明的不同模式,以实现节能、环保。
5、安全性原则:在人们可接触位置安装的照明设备应使用低压、低温产品;在木结构上安装的照明设备应避免火灾隐患。
具体如下:
1) 设计灯具内增加针对感应雷击及静电(ESD)的专用防护元器件,突波电流可最高达到800A(8/20μs),在恶劣天气情况下,避免灯具给行人造成不安全因素。
2) 建筑外立面上灯具设计使用易装卸灯具,方便日后维修的快速拆装,确保施工人员的安全。
3) 配电箱内均设计配置漏电保护模块,高灵敏度的选择有效的人员及建筑本身的安全。
6、防眩光原则:根据多角度的视线分析推敲照明方式和投光方向,尽量减少直接眩光。
7、易维护原则:应选择使用寿命长的高质量产品;通过合理设置灯位和巧妙应用多种照明方式以避免设备被盗和被破坏。
8、新技术、新材料、新设备、新工艺优先选用原则:
1) 设计施工中广泛采用LED 新光源,LED新光源具有电压低,寿命长,稳定性好,适用性广,响应时间短等特点。
2) 灯具结构一体化的热通路设计,比一般结构设计增加散热面积80%,保证LED发光效率和使用寿命。
3) 灯具特殊腔体结构设计,将LED光源和驱动电器分成两个腔体,避免互相影响,可有效降低驱动电器的环境温度,进而延长使用寿命。
4) 平衡灯体内外压差的透气螺塞,避免因环境温差热胀冷缩而吸入水汽,从而产生凝结水珠的现象。
5) 设计灯具内增加针对感应雷击及静电(ESD)的专用防护元器件,突波电流可最高达到800A(8/20μs)。
6) 全电压设计,100-240VAC±10%,电压起伏较大均能保证灯具的亮度和寿命。
7) 采用多色混光矫正技术,灯具呈现出来的光色更加真实。
8) LED全彩控制系统,该控制系统整合了计算机软件技术和单片机控制/
通讯技术及LED恒流驱动技术,整个系统由PC机控制软件ARM技术和大规模可编程逻辑器件(FPGA)技术的硬件设计。
它配合专用软件,可实现多媒体图像的播放功能,LED灯具像素点的实时空间位置变换的功能。
9) 建筑立面上的灯具都采用了隐藏安装,灯具与建筑融为一体,白天是看不到灯具的,到了晚上,灯光就出现了,真正做到了见光不见灯。
12) 金卤投光灯具采用特制防炫光罩,避免光污染。
设计构思:张家堡地铁控制中心泛光照明设计方案总体概述:泛光照明方案设计又称为艺术照明设计,需要配合建筑设计方案,凸显建筑设计的特色,并使整个建筑在夜间表现出与白天不同的景观。
张家堡地铁控制中心白天自然能凭其建筑特色成为人们远观及近视的焦点。
夜间泛光照明设计应充分展现其整体美感,通过色调变化、照度亮暗变化,整体照明与局部重点照明之间的对比来实现各立面、顶部等不同部分之间的相互呼应、相互烘托、错落有致的层次感,使泛光照明的不同部分达到和谐统一,营造出楼体卓然超群的夜景照明整体效果,使其在夜间也成为代表性的工程。
夜景的视角为远观,重点为楼体的整体照明效果。
从建筑物的外围到内围、从浅到深逐层进行细化,同时从下到上运用现代照明风格体现大楼的现代主义建筑特色,做到步移景移,整体效果统一。
设计说明:按照我们的设计理念结合设计方的要求,对张家堡地铁控制中心泛光照明方案进行具体描述。
为了照明方案设计和描述的方便,我们将按照明方案,根据不同功能场所进行不同细节描述。
建筑特点:张家堡地铁控制中心是一座古典与现代相结合风格的楼体架构。
建筑外墙材质为浅灰色大理石及墨绿色钢化玻璃为主墙体,辅助一些玻璃窗,造型现代、整体协调。
周边分布较宽的广场及绿化带。
根据办公楼的功能特征,灯光设计效果需动静相宜。
建筑灯光形象的塑造:从总体上来看,该建筑的照明效果要求强调建筑物主体、顶、立面的纹理感,也就是说用泛光灯突出石材墙面及钢化玻璃窗的特点。
强调建筑物整体上立体感及建筑的高度感,立面自下而上的照明亮度要形成渐弱的变化。
楼体照明手法:由于楼体大面积由石材幕墙构成,设计灯光时考虑到有外投光与内透光两种手法,由此衍生出的变化层出不穷、千姿百态。
外投光可以构建建筑的色彩与形体,突出建筑质感及结构;内透光则增加其通透性,显露内在结构。
两种手法的综合运用则可创造独特的艺术效果。
楼体地面层部分采用投光灯对石材立面照明,在不影响行走的前提下,突出玻璃窗间柱子的照明;在2F与3F安装金卤灯光源的宽光光束泛光灯,对2F及以上的墙体进行泛光照明,同时与楼内照明通过大面积的采光透出室外相呼应,体现建筑的蓬勃活力及石材幕墙的大方轮廓。
与屋顶深灰色的铝板质感形成极好的反衬,进一步强化屋顶的形态。
楼顶照明:楼顶为建筑精心处理的高潮部分,斜面结构细致而精巧,为楼体的精华之处。
照明处理分为两个部分:斜面四侧内凹部分照明和屋顶外檐部分的照明。
具体布灯如下:对内凹及屋顶下部铝单板吊顶部分采用高显色性的LED 光源对这部分补充照明;对屋顶斜面部分,采用了在屋顶内部的天沟上安装72WLED灯光源洗墙灯。
同时,也弥补了楼体生硬这一缺陷,当然也满足了楼体对灯光的要求,且远距离也能使楼体在夜色中特别醒目。
从以上的描述与照明效果图表达的设计构思可以看出:楼体部分采用了泛光表现气氛,综合体现大楼在夜间的远距离效果,使大楼的建筑特色在夜间能够得到充分体现,以便达到更深层次的灯光效果。
整个照明系统采用分级控制,能够很好的控制能耗,节约照明费用。
另外,局部建筑构件重点照明,能突显出
大楼的形象。