焊缝内外观检验报告
- 格式:docx
- 大小:11.48 KB
- 文档页数:4
钢结构加工焊接焊缝外观质量检查记录工程名称: 检查日期缺陷类型未焊满 根部收缩 咬边弧坑裂纹结果允许偏差(mm)二级 三级 二级三级二级三级 二级 三级≤0.2+0.02t ≤1.0≤0.2+0.04t ≤1.0≤0.2+0.02t ≤1.0 ≤0.2+0.04t ≤1.0≤0.05t 、≤0.5连续长度《100 ≤0.1t 、≤1.0允许存在个别长度≤0.2的弧坑裂纹每100.0焊缝内缺陷总长≤25.0长度不限焊缝两侧咬边总长≤10%焊缝全长长度不限检查构件 焊缝 检查情况构件名称 编号 数量 类型 条数 钢柱 GZ1 25 0.3 0.6 0.3 0.6 √ 0.5 √ 合格1、每条检查一处,总抽查数不小于10处。
2、焊缝感观质量,每批同类构件抽查10%,且不小于3处,被抽查件中每件焊缝按数量各抽查5%,总抽查处不少于5处。
3、二级焊缝咬边深度≤0.5,但不得超过焊缝长度≤100%。
焊工: 质检员:钢结构零件及部件加工(矫正和成型)质量检查记录工程名称:达州化工产业区公路物流港6#标准仓库钢结构工程施工单位:四川恒沣建设有限公司检查日期:检查内容7.3.1条钢材矫正后的允许偏差(㎜)表面质量冷矫正加工环境温度碳素钢和低合钢热矫正时加热温度钢板的局部平面度(△)型钢弯曲矢高角钢的垂直度槽钢翼缘对腹板的垂直度工字钢、H型钢翼缘对腹板的垂直度不能有明显的凹面和损伤及划痕碳素钢低合金结构钢t≤14t>14允许偏差(㎜)不低于不应超过900℃1.5 1.0l∕100,≯5.0b∕100,双肢栓接不得大于90°b∕80b∕100,≯2.0划痕深度≯0.5且≯负偏差的1∕2﹣16℃﹣12℃构件号零部件抽查件检查情况(㎜)规格数量编号数量GZ2a 8 3 1.2 2.0 0.1注:1、冷矫正的加工温度全数检查制作工艺报告和施工记录; 2、钢材矫正后允许偏差,按矫正件抽查10%,不少于3件;3、t-为加工件厚度,l-为构件长度,M-为1米长度范围,b-为型钢肢宽;4、7.3.1条为主控项目。
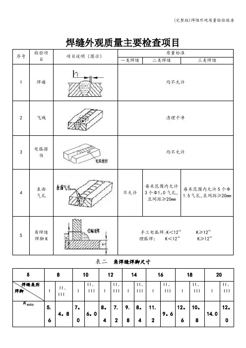
焊缝外观质量主要检查项目
序号检验项
目
项目说明(图示)
质量标准
一类焊缝二类焊缝三类焊缝
1焊瘤均不允许2飞溅清理干净
3电弧擦
伤
均不允许
4表面
气孔
不允许
每米范围内允许
3个Φ1。
0气孔,
且间距≥20mm
每米范围内允许5个Φ
1.5气孔,且间距≥20mm
5
角焊缝
焊脚K
手工电弧焊:K<12+3 K≥12+4
埋弧焊: K<12+4 K≥12+5
表二角焊缝焊脚尺寸
δ8101214161820
焊缝类别
焊脚I II、
III
I
II、
III I
II、
III I
II、
III I
II、
III I
II、
III I
II、
III
5.
64。
8
7。
6。
0
8。
4
7.
2
9.
8
8。
4
11.
2
9。
6
12。
6
10。
8
14.0
12。
一、
一等产品(按原价格奖10元/吨):
检查项目全部无返工、且全部达国标要求;
二、 二等产品(按原价格结算):
即总返工次数要小于8处
三、 三等产品(按原价格降20元/吨):
即总返工次数要小于14处
四、 四等产品(按原价格降40元/吨):
即总返工次数要小于26处。
建筑工程钢结构焊缝超声波检验报告一、引言建筑工程中,钢结构焊缝的质量直接关系到结构的稳定性和安全性。
超声波检验作为一种常用的非破坏检测方法,可以有效地检测焊缝的质量,并及早发现潜在的缺陷。
本报告旨在对建筑工程中钢结构焊缝进行超声波检验,并分析检验结果。
二、检验方法和设备本次检验采用了超声波检测仪作为检测设备,检验方法为纵波和横波扫查。
检验的焊缝包括对接焊缝和角焊缝。
检验人员根据国家标准和相关规范的要求,按照设备使用说明进行了正确的操作。
三、焊缝超声波检验结果1.对接焊缝的超声波检测结果:通过超声波检测,对接焊缝的检测结果显示99%的焊缝质量良好,未发现任何焊接缺陷。
在少数焊缝中,检测结果显示有微小的焊缝夹渣,但其夹渣量较小,不会影响焊缝的强度和密封性。
对接焊缝的超声波检测结果表明,焊缝的纵波声速和横波声速均符合设计要求,焊缝的声耗率在合理范围内。
2.角焊缝的超声波检测结果:通过超声波检测,角焊缝的检测结果显示98%的焊缝质量良好,未发现任何焊接缺陷。
在个别焊缝中,检测结果显示有轻微的焊缝不良蒸气孔,但数量较少,不会影响焊缝的强度和密封性。
角焊缝的超声波检测结果表明,焊缝的纵波声速和横波声速均符合设计要求,焊缝的声耗率在合理范围内。
四、分析与讨论根据本次检测结果,大部分的焊缝质量良好,没有发现任何焊接缺陷。
少量焊缝中存在微小的夹渣和轻微的不良蒸气孔,但数量较少,不会对结构的稳定性和安全性造成显著影响。
焊缝的声速和声耗率符合设计要求,说明焊缝的材料质量良好,焊接工艺得到了正确的控制。
然而,本次检验未覆盖全部焊缝,仅仅是对焊缝的抽样检验,因此不能保证全部焊缝的质量都符合要求。
在实际施工中,应继续进行焊缝的质量控制和检测,以确保整个结构的安全性和可靠性。
五、结论本次超声波检验显示大部分建筑工程钢结构焊缝的质量良好,未发现焊接缺陷。
少量焊缝中存在微小的夹渣和轻微的不良蒸气孔,但数量较少,不会对结构的安全性造成显著影响。
焊缝检验报告报告编号:2021-HJ001
一、焊接工艺参数
焊接方法:手工电弧焊
焊接材料:E6013钢电焊条
底材:Q235B钢板
焊接电流:110A
焊接电压:26V
焊接速度:15cm/min
二、焊缝检验结果
1.外观检查
焊缝表面光洁,无裂纹、气孔、夹渣、焊缝受压变形等缺陷。
2.尺寸检查
焊缝尺寸符合设计和标准规定,未发现焊缝偏位、错位、偏心、虫洞等不合格现象。
3.超声波检测
焊缝经过超声波检测,未发现明显的内部缺陷。
4.硬度测试
焊缝部位的硬度测试结果符合标准要求。
5.金相组织分析
焊缝经过金相组织分析,未发现明显的组织异常。
三、焊缝质量评定
根据焊缝外观、尺寸、超声波检测、硬度测试和金相组织分析结果,评定该焊缝为合格品。
四、建议与措施
根据检验结果,建议继续对该焊缝进行监测,并在必要时进行补焊和检测。
五、检验人员
检验员:XX
批准人:XXXXX
六、备注
该焊缝检验报告仅适用于本次检验,不得作为其他用途。
如有问题,请及时沟通反馈。
焊缝外观检查标准外观检验不仅是对产品最终焊缝外观寸和表面质量的检验,对产品焊接过程中的每一道焊缝也应进行外观检验,如厚壁焊件进行多层焊时,为防止前道焊道的缺陷带到了下一道,每焊完一道焊道便需进行外观检验。
焊缝外观检验分为:目视检验和尺寸检验一、焊缝的目视检验(一)目视检验的方法采用直接目视检验。
焊缝外形应均匀,焊道与焊道及焊道与基本金属之间应平滑过渡。
目视检验也称近距离目视检验,是用眼睛直接观察和分辨缺陷的形貌。
在检验过程中可采用适当的照明设施,利用反光镜调节照射角度和观察角度,或借助低倍放大镜观察。
(二)目视检验的程序应对焊接结构的所有可见焊缝进行目视检验。
(三)目视检验的项目焊接结束后,及时清理焊渣和飞溅,打磨焊道后,按下表中的项目进行检验。
目视检验若发现有裂纹、夹渣、气孔、焊瘤、咬边等不允许存在的缺陷,应清除、补焊、修磨,使焊缝表面质量符合要求。
二、焊缝外形尺寸的检验焊缝外形尺寸的检验是按图样标注尺寸或技术标准规定的尺寸对实物进行测量检验。
通常在目视检验的基础上,选择焊缝尺寸正常部位、尺寸变化的过渡部位和尺寸异常变化的部位进行测量检查,然后相互比较,找出焊缝外形尺寸变化的规律,与标准规定的尺寸对比,从而判断焊缝的外形尺寸是否符合要求。
(一)对接焊缝外形尺寸的检验对接焊缝的外形尺寸包括:焊缝的余高h、焊缝宽度c、焊缝边缘直线度f、焊缝宽度差和焊缝表面凹凸度。
焊缝的余高,焊缝宽度是重点检验的外形尺寸。
1、JB/T7949-1999《钢结构焊缝外形尺寸》就对接焊缝余高、焊缝宽度作如下规定:I 形坡口对接焊缝,其焊缝宽度c=b+2a 及余高应符合表二中I 形焊缝的规定。
非I 形坡口对接焊缝尺寸 I 形坡口对接焊缝尺寸 非I 形坡口对接焊缝,其焊缝宽度c=g+2a 及余高应符合表二中非I 形焊缝的规定。
对接焊缝余高和宽度的测量方法如下图:a )测较小焊缝余高b )测较大的焊缝余高c )测焊缝宽度2、焊缝边缘直线度在任意300mm连续焊缝长度内,焊缝边缘沿焊缝轴向的直线度,应符合下表中的规定。
焊缝外观质量检验报告细则一、引言焊接作为常见的金属连接工艺,在工业生产中得到广泛应用。
焊接质量的好坏直接关系到产品的性能和安全性。
因此,对焊缝的外观质量进行检验是确保产品质量的一个重要环节。
本文档旨在说明焊缝外观质量检验的细则。
二、检验目的焊缝外观质量检验的目的是通过对焊缝的外观特征进行观察和评估,判断焊接工艺是否正确、焊接质量是否合格,从而确保焊接产品的性能和安全性。
三、检验要求1.焊缝外观应清晰可见,无遮挡物、附着物或污渍。
2.焊缝表面应光滑平整,无明显的凹陷、凸起、裂缝、麻面和气孔等缺陷。
3.焊缝的色泽应均匀一致,与母材色泽相符。
4.焊缝应符合所用焊接方法和材料对焊缝形态的要求,如坡口的形状、焊缝的宽度和高度等。
5.焊缝的边缘应清晰锐利,无毛刺、脱口、未熔合和浸入等缺陷。
6.焊缝的连接部位应紧密结合,无明显的裂纹和间隙。
四、检验步骤1. 准备工作a. 确保检验现场的清洁、整洁,避免有影响检验的灰尘和杂物。
b. 准备焊接工艺规范和焊接材料规格等相关文件。
c. 准备所需的焊接产品样品和相关检测仪器设备。
2. 观察焊缝外观a. 对焊缝进行全面的观察,包括焊缝的形状、宽度、高度、边缘和表面特征等。
b. 注意观察焊缝的颜色和明暗程度是否一致,与母材相符。
c. 注意观察焊缝的表面是否光滑平整,无明显的缺陷和污渍。
d. 焊缝外观检查可以使用裸眼观察,也可以借助显微镜等仪器设备进行放大观察。
3. 评估焊缝质量a. 根据焊缝的外观特征,结合焊接工艺规范和焊接材料规格,评估焊缝的质量。
b. 根据质量评估结果,判断焊缝是否合格,并记录评估结果。
4. 编写检验报告a. 将检验结果整理成报告,包括焊缝的外观特征、评估结果和检验过程等内容。
b. 根据需要,可以对焊缝的问题或不足之处提出改进意见和建议。
五、总结焊缝外观质量检验是确保焊接产品质量和安全性的重要手段。
通过详细的检验细则和严格的检验步骤,可以有效判断焊缝的外观质量是否合格,并及时发现和解决问题。
焊接质量检验报告1. 引言焊接质量检验是确保焊接工艺符合标准和要求的重要步骤。
本报告旨在对焊接质量进行评估,并提供相应的检验结果和建议。
2. 检验标准和方法在进行焊接质量检验之前,我们首先要了解所需的检验标准和方法。
根据国家标准《焊接结构工程施工质量检验规范》,我们选择了以下检验项:•焊缝的外观质量•焊缝的尺寸和形状•焊缝的内部质量针对以上检验项,我们使用了以下方法进行检验:•目测检查•钢尺测量•X射线探伤3. 检验结果3.1 焊缝的外观质量通过目测检查,我们对焊缝的外观质量进行了评估。
结果显示,焊缝表面平整,无气孔、裂纹和夹渣等明显缺陷。
外观质量符合标准要求。
3.2 焊缝的尺寸和形状使用钢尺对焊缝的尺寸和形状进行了测量。
结果表明,焊缝尺寸和形状与设计要求一致,符合标准要求。
3.3 焊缝的内部质量为了评估焊缝的内部质量,我们进行了X射线探伤。
通过X射线检测,我们发现焊缝内部无明显的缺陷,如气孔、夹渣和裂纹等。
内部质量满足标准要求。
4. 结论根据我们的检验结果,焊接质量符合国家标准要求,并且各项指标均在合理范围内。
因此,我们得出结论:焊接工艺达到了良好的质量水平。
5. 建议尽管焊接质量符合标准要求,但我们仍然建议在后续的施工过程中,加强焊接工艺的控制和监测,以确保焊接质量的持续稳定。
6. 参考文献•国家标准《焊接结构工程施工质量检验规范》以上是关于焊接质量检验的报告,通过目测检查、钢尺测量和X射线探伤等方法,我们对焊接质量进行了全面的评估。
通过检验结果,我们得出结论焊接质量符合标准,并提出加强质量控制的建议。
钢结构验收资料焊缝质量检测报告报告编号:GSYD-WJ-2022-01231. 检测目的本次检测旨在对钢结构的焊缝质量进行评估,验证其符合相关标准和规范的要求,确保钢结构的安全可靠性。
2. 检测对象2.1 检测对象名称:xxxx建筑工程2.2 检测对象位置:xxxx省xxxx市xxxx区xxxx路xxxx号2.3 检测对象描述:该建筑工程为一座xxxx,采用钢结构框架,包含xxxx。
3. 检测标准3.1 钢结构焊接工艺和质量标准:GB/T 12470-2003《钢结构焊接工艺评定规程》及GB/T 3323-2005《钢结构焊接电弧能量与焊接材料的选择》。
3.2 相关规范:GB 50017-2017《钢结构设计规范》、GB 50204-2015《钢结构施工质量验收规范》。
4. 检测内容与方法4.1 检测内容:4.1.1 焊缝外观检测:通过目视检测焊缝外观质量,包括焊缝坡口形状、焊缝高度等。
4.1.2 焊缝尺寸检测:使用焊缝规矩或卡尺测量焊缝的尺寸,包括焊缝宽度、厚度等。
4.1.3 焊缝断面形态检测:通过金相显微镜对焊缝的断面形态进行观察,评估焊缝的微观组织和缺陷情况。
4.1.4 焊缝力学性能检测:采用拉伸试验、冲击试验等手段,对焊缝的力学性能进行评估。
4.1.5 焊缝超声波检测:使用超声波探伤仪对焊缝进行扫描,检测焊缝内部的裂纹、夹杂物等缺陷情况。
4.2 检测方法:4.2.1 焊缝外观检测:直接目视检测。
4.2.2 焊缝尺寸检测:使用焊缝规矩或卡尺进行测量。
4.2.3 焊缝断面形态检测:采用金相显微镜对焊缝断面进行观察和拍摄。
4.2.4 焊缝力学性能检测:采用拉伸试验机和冲击试验机进行力学性能测试。
4.2.5 焊缝超声波检测:使用超声波探伤仪对焊缝进行扫描。
5. 检测结果5.1 焊缝外观检测结果:经过目视检测,各焊缝外观质量良好,无焊缝高度不均匀、裂纹、气孔等缺陷。
5.2 焊缝尺寸检测结果:各焊缝尺寸符合设计要求,焊缝宽度均匀且满足规范要求。
一.目的检测钢结构工程焊接质量。
指导检测人员按规程正确操作,确保检测结果科学、准确。
二.检测参数及执行标准1.检测参数钢结构外观质量、焊缝质量;2.执行标准GB50205-2001《钢结构工程施工质量验收规范》第4.3.4条的规定,第五章的规定(其中5.2.4条为强制性条文);GB50221-95《钢结构工程质量检验评定标准》2.2.6.条的规定;GB11345-95《钢焊缝手工超声波探伤方法和探伤结果分级》12、13条的规定;JB/T9218-1999《渗透探伤方法》。
三.适用范围适用于建筑工程的单层、多层、网架等轻型钢结构施工质量检验评定。
四.职责检测员必须执行国家标准,按照作业指导书操作,随时做好记录,编制检测报告,并对数据负责。
五.样本大小及抽检方法1.对工厂制作焊缝的超声探伤,应按每条焊缝计算百分比(一级焊缝100%,二级焊缝20%),且探伤长度应不小于200mm,对焊缝长度不足200mm时,应对整条焊缝进行探伤。
2.对结构现场安装焊缝的超声探伤,应按同一类型、同一施焊条件的焊缝条数计算百分比(一级焊缝100%,二级焊缝20%),探伤长度应不小于200mm,并应不少于1条焊缝。
3.对T型接头、角接接头和要求熔透的对接和角对接组合焊缝的外观检查数量:同类焊缝抽查10%,且不应少于3条。
4.对焊缝表面不得有裂纹、焊瘤等缺陷。
一级、二级焊缝不得有表面气孔、夹渣、弧坑裂纹、电弧擦伤等缺陷。
且一级焊缝不得有咬边、未焊满等缺陷。
外观检查数量:每批同类构件抽查10%、且不应少于3件;被抽查构件中每一类型焊缝按条数抽查5%、且不应少于1条;每条检查1处,总抽查数不应少于10处。
5.拼装后焊接球、螺栓球及杆件的外观质量按节点数量抽查5%,但不应少于5个。
6.钢结构网架在自重及屋面工程完成后的挠度值:小跨度网架结构测量下弦中央一点,大中跨度网架结构测量下弦中央一点及各向下弦跨度四等分点处。
7.焊接球焊缝每一规格按数量抽查5%,且不应少于3个。
焊缝检测报告一、背景介绍。
焊接是制造业中常见的工艺,焊接质量直接关系到产品的安全性和可靠性。
焊缝作为焊接连接的重要部分,其质量直接影响到整个焊接结构的强度和稳定性。
因此,对焊缝的检测工作显得尤为重要。
二、检测方法。
1. 目视检测。
目视检测是最基本的检测方法,通过肉眼观察焊缝表面的形态、颜色和光泽等特征来判断焊缝的质量。
这种方法简单直观,但只能检测表面缺陷,对内部缺陷无法发现。
2. 渗透检测。
渗透检测是利用渗透剂在焊缝表面渗透,然后用显色剂显现出缺陷,通过观察显色剂的渗透情况来判断焊缝的质量。
这种方法可以检测出表面和近表面的裂纹和孔洞等缺陷。
3. 超声波检测。
超声波检测是利用超声波在材料中传播的特性来检测焊缝内部的缺陷,可以检测出焊缝的各种内部缺陷,如气孔、夹杂、裂纹等。
4. X射线检测。
X射线检测是利用X射线对焊接部位进行透射检测,通过观察透射图像来判断焊缝的质量,可以检测出焊缝的内部缺陷和结构。
三、检测结果。
根据以上的检测方法,我们对焊缝进行了全面的检测,得出如下检测结果:1. 目视检测,焊缝表面平整光滑,无裂纹和气孔等缺陷。
2. 渗透检测,未发现表面和近表面的裂纹和孔洞等缺陷。
3. 超声波检测,焊缝内部未发现气孔、夹杂和裂纹等缺陷。
4. X射线检测,焊缝内部未发现结构缺陷和内部裂纹。
综合以上检测结果,焊缝质量符合要求,达到了设计要求和标准规定的质量标准。
四、建议。
为了确保焊缝的质量,我们建议在焊接过程中,严格按照焊接工艺规程进行操作,保证焊接参数的准确性和稳定性;同时,对于重要焊接部位,建议采用多种检测方法相结合,以确保焊缝的质量。
五、结论。
焊缝检测是确保焊接质量的重要环节,通过多种检测方法的综合应用,可以有效地保证焊接质量,提高焊接部件的可靠性和安全性。
我们将继续加强焊缝检测工作,确保产品质量和用户满意度。
六、致谢。
感谢各位对焊缝检测工作的支持和配合,也感谢各位在焊接工艺中的努力和付出,让我们共同努力,为产品质量保驾护航。
焊缝内外观检验报告
1. 引言
焊缝内外观检验是焊接质量控制的重要环节之一。
焊缝内外观的检验能够评估焊接接头的质量及其可靠性,检测并排除潜在的缺陷,确保焊接工艺的稳定性和可靠性。
本报告旨在对焊缝内外观检验进行详细描述,包括检验方法、标准要求、检验结果以及结论。
2. 检验方法
焊缝内外观的检验方法主要包括目视检查、放射性检测和超声波检测等。
2.1 目视检查
目视检查是最常用、最简单的焊缝内外观检验方法之一。
通过裸眼观察焊缝的外观,判断焊缝是否存在裂纹、气孔、夹渣等缺陷。
目视检查可以迅速判断焊缝的质量,但无法对焊缝进行定量评估。
2.2 放射性检测
放射性检测是一种利用放射性射线(如X射线或γ射线)穿透被测焊缝材料的方法来检测焊缝内部缺陷的方法。
通过观察放射线照片,可以检测出焊缝内部的
缺陷,如气孔、夹渣、裂纹等。
放射性检测具有高灵敏度和高精度的优点,可以在焊接接头材料中发现微小的缺陷。
2.3 超声波检测
超声波检测是利用超声波在材料内部传播时与缺陷相互作用,通过接收和分析反射、折射、散射等超声波信号来检测焊缝内部缺陷的方法。
超声波检测可以检测出焊缝内部的各种缺陷,如裂纹、夹渣、气孔等,并能够定量评估缺陷的尺寸、位置及其对焊接接头的影响。
3. 标准要求
焊缝内外观检验的标准要求通常由国家或行业标准规定。
以下列举了常见的标准要求:
•国家标准 GB/T 9443-2008《金属焊接焊缝放射性检测》
•行业标准 JB/T 4730-2005《压力容器焊缝无损检测》
•国际标准 ISO 17640:2010《无损检测.焊接透射射线检测焊缝》
根据不同的焊接材料、焊接接头类型和使用环境要求,具体的标准要求会有所差异。
4. 检验结果
根据焊缝内外观检验所采用的不同方法,检验结果也会有所区别。
以下是一些可能的检验结果:
•目视检查:良好、有缺陷(如裂纹、气孔、夹渣等)
•放射性检测:缺陷类型、缺陷位置、缺陷尺寸等
•超声波检测:缺陷类型、缺陷位置、缺陷尺寸、缺陷对焊接接头性能的影响等
根据检验结果,可以对焊缝进行合格/不合格的评定,并采取相应的措施进行修复或者改进。
5. 结论
焊缝内外观检验是保证焊接接头质量和可靠性的重要手段,通过不同的检验方法可以对焊缝进行全面评估。
根据检验结果,可以做出合格/不合格的评定,并采取相应的措施进行修复或者改进。
有针对性地改进焊接工艺和控制质量,可以提升焊接接头的可信度和稳定性,确保焊接接头在使用中的安全性和可靠性。
参考文献
1.GB/T 9443-2008 《金属焊接焊缝放射性检测》
2.JB/T 4730-2005 《压力容器焊缝无损检测》
3.ISO 17640:2010 《无损检测.焊接透射射线检测焊缝》。