高数各章综合测试题与复习资料
- 格式:docx
- 大小:1.54 MB
- 文档页数:29
高等数学复习题与答案解析一、 一元函数微积分概要 (一)函数、极限与连续1.求下列函数的定义域: (1) y =216x -+x sin ln ,(2) y =)12arcsin(312-+-xx .解 (1) 由所给函数知,要使函数y 有定义,必须满足两种情况,偶次根式的被开方式大于等于零或对数函数符号内的式子为正,可建立不等式组,并求出联立不等式组的解.即⎩⎨⎧>≥-,0sin ,0162x x 推得⎩⎨⎧⋅⋅⋅±±=+<<≤≤-2,1,0π)12(π244n n x n x 这两个不等式的公共解为 π4-<≤-x 与π0<<x所以函数的定义域为)π,4[-- )π,0(.(2) 由所给函数知,要使函数有定义,必须分母不为零且偶次根式的被开方式非负;反正弦函数符号内的式子绝对值小于等于1.可建立不等式组,并求出联立不等式组的解.即⎪⎪⎩⎪⎪⎨⎧<->-≠-,112,03,032xx x 推得⎩⎨⎧≤≤<<-,40,33x x即 30<≤x , 因此,所给函数的定义域为 )3,0[.2.设)(x f 的定义域为)1,0(,求)(tan x f 的定义域. 解:令x u tan =, 则)(u f 的定义域为)1,0(∈u∴)1,0(tan ∈x , ∴x ∈(k π, k π+4π), k ∈Z ,)(tan x f 的定义域为 x ∈(k π, k π+4π), k ∈Z .3.设)(x f =x-11,求)]([x f f ,{})]([x f f f .解:)]([x f f =)(11x f -=x--1111=x 11- (x ≠1,0),{})]([x f f f =)]([11x f f -=)11(11x--= x (x ≠0,1).4.求下列极限:(1)123lim 21-+-→x x x x , (2)652134lim 2434-++-∞→x x x x x ,解:原式=1)1)(2(lim 1---→x x x x 解: 原式=424652134lim xx x x x -++-∞→ =)2(lim 1-→x x =2.(抓大头)= 1-.(恒等变换之后“能代就代”)(3)xx x -+-→222lim 2, (4)330sin tan lim x x x →, 解:原式=)22)(2()22)(22(lim2++-+++-→x x x x x 解:0→x 时33~tan x x ,=221lim2++→x x 33~sin x x ,=41. (恒等变换之后“能代就代”) ∴原式=330lim x x x →=1lim 0→x =1.(等价)(5))100sin (lim +∞→x x x , (6) 2121lim()11x x x→--- ,解:原式=100lim sin lim∞→∞→+x x x x解: 原式=2211212(1)lim()lim 111x x x x x x→→-+-=--- =0 + 100= 100 (无穷小的性质) 11(1)11limlim (1)(1)12x x x x x x →→-===-++.(7)215lim+-+∞→x x x .解 : 原式=52115lim=+-+∞→xxx .(抓大头) (8)11lim 21-+→x x x .解:因为0)1(lim 1=-→x x 而0)1(lim 21≠+→x x ,求该式的极限需用无穷小与无穷大关系定理解决.因为011lim 21=+-→x x x ,所以当1→x 时,112+-x x 是无穷小量,因而它的倒数是无穷大量,即 ∞=-+→11lim 21x x x . (9)limx解:不能直接运用极限运算法则,因为当x →+∞时分子,极限不存在,但sin x 是有界函数,即sin 1x ≤而 0111lim1lim33=+=++∞→+∞→x x xx x x ,因此当+∞→x 时,31xx +为无穷小量.根据有界函数与无穷小乘积仍为无穷小定理,即得lim0x =.(10)203cos cos limxxx x -→ . 解:分子先用和差化积公式变形,然后再用重要极限公式求极限原式=202sin sin 2limx x x x →=441)22sin 4(lim sin lim 0=⨯=⋅⋅∞→→x xx x x x .(也可用洛必达法则)(11)xx x)11(lim 2-∞→.解一 原式=10])11[(lim )11(lim )11()11(lim --∞→→∞→-⋅+=-+x x x x x x x xx x x =1ee 1=-,解二 原式=)1()(2])11[(lim 2x x x x--∞→-=1e 0=.(12)30tan sin limx x xx →-.解 :x x x x 30sin sin tan lim -→=xx x x x cos )cos 1(sin lim 30-→ 20sin (1cos )1lim cos x x x x x x→-=⋅⋅ =222sin 2limx xx →=21 ( 222~2sin ,0⎪⎭⎫⎝⎛→x x x ) .(等价替换) 5.求下列极限(1)201cot limx x x x -→ (2))e e ln()3ln(cos lim33--+→x x x x (3))]1ln(11[lim 20x x x x +-→ (4))ln (lim 0x x n x ⋅+→ (5) xxx cos 1lim ++∞→解 :(1)由于0→x 时,1tan cot →=x x x x ,故原极限为0型,用洛必达法则 所以 xx xx x x x x x x sin sin cos lim 1cot lim 2020-=-→→30sin cos limx xx x x -=→ (分母等价无穷小代换)20cos sin cos lim3x x x x xx →--=01sin lim 3x x x→-=31-=.(2) 此极限为∞∞,可直接应用洛必达法则 所以 )e e ln()3ln(cos lim 33--+→x x x x =)e e ln()3ln(lim cos lim 333--⋅++→→x x x x x 3e e lim e 1lim 3cos 333--⋅⋅=++→→x x x x xxx e lim 3cos e133+→⋅⋅=3cos = . (3) 所求极限为∞-∞型 ,不能直接用洛必达法则,通分后可变成00或∞∞型.)]1ln(11[lim 20x x x x +-→xx xx x x x 2111lim )1ln(lim 020+-=+-=→→ 21)1(21lim )1(211lim00=+=+-+=→→x x x x x x .(4)所求极限为∞⋅0型,得nx nx xx x x 10ln lim ln lim -→→++=⋅ (∞∞型) =1111lim --→-+n x x nx =.01lim lim 0110=-=-++→+→nx n xnxx nx (5)此极限为∞∞型,用洛必达法则,得 1sin 1lim cos lim x x x x x x -=++∞→+∞→不存在,因此洛必达法则失效! 但 101c o s 1lim 11cos 11lim cos lim =+=+=+=++∞→+∞→+∞→x xxx x x x x x x .6.求下列函数的极限:(1)42lim 22--→x x x , (2)()⎪⎩⎪⎨⎧++=,1,1sin 2xa x x x f ,0,0><x x 当a 为何值时,)(x f 在0=x 的极限存在. 解: (1)41)2)(2(2lim 42lim 222-=+--=----→→x x x x x x x ,41)2)(2(2lim 42lim 222=+--=--++→→x x x x x x x ,因为左极限不等于右极限,所以极限不存在.(2)由于函数在分段点0=x 处,两边的表达式不同,因此一般要考虑在分段点0=x 处的左极限与右极限.于是,有a a x x a x x x f x x x x =+=+=----→→→→0000lim )1sin (lim )1sin (lim )(lim ,1)1(l i m )(l i m 2=+=++→→x x f x x , 为使)(lim 0x f x →存在,必须有)(lim 0x f x +→=)(lim 0x f x -→, 因此 ,当a =1 时, )(lim 0x f x →存在且 )(lim 0x f x →=1.7.讨论函数 ⎪⎩⎪⎨⎧=,1sin ,)(x x xx f0>≤x x , 在点0=x 处的连续性.解:由于函数在分段点0=x 处两边的表达式不同,因此,一般要考虑在分段点0=x 处的左极限与右极限.因而有01sin lim )(lim ,0lim )(lim 0====++--→→→→xx x f x x f x x x x , 而,0)0(=f 即0)0()(lim )(lim 00===+-→→f x f x f x x , 由函数在一点连续的充要条件知)(x f 在0=x 处连续.8. 求函数xx x x f )1(1)(2--=的间断点,并判断其类型:解:由初等函数在其定义区间上连续知)(x f 的间断点为1,0==x x .21lim)(lim 11=+=→→xx x f x x 而)(x f 在1=x 处无定义,故1=x 为其可去间断点.又∞=+=→x x x f x 1lim)(0 ∴0=x 为)(x f 的无穷间断点. 综上得1=x 为)(x f 的可去间断点, 0=x 为)(x f 的无穷间断点.(二)一元函数微分学1.判断:(1)若曲线y =)(x f 处处有切线,则y =)(x f 必处处可导.答:命题错误. 如:x y 22=处处有切线,但在0=x 处不可导.(2)若A ax a f x f ax =--→)()(lim(A 为常数),试判断下列命题是否正确.①)(x f 在点a x = 处可导, ②)(x f 在点a x = 处连续, ③)()(a f x f -= )()(a x o a x A -+-. 答:命题①、②、③全正确.(3)若)(x f ,)(x g 在点0x 处都不可导,则)()(x g x f +点0x 处也一定不可导. 答:命题不成立.如:)(x f =⎩⎨⎧>≤,0,,0,0x x x )(x g =⎩⎨⎧>≤,0,0,0,x x x)(x f ,)(x g 在x = 0 处均不可导,但其和函数)(x f +)(x g = x 在x = 0 处可导.(4)若)(x f 在点0x 处可导,)(x g 在点0x 处不可导,则)(x f +)(x g 在点0x 处一定不可导. 答:命题成立.原因:若)(x f +)(x g 在0x 处可导,由)(x f 在0x 处点可导知)(x g =[)(x f +)(x g ])(x f -在0x 点处也可导,矛盾.(5))('0x f 与)]'([0x f 有区别. 答:命题成立.因为)('0x f 表示0)(x x x f =在处的导数; )]'([0x f 表示对0)(x x x f =在处的函数值求导,且结果为0.(6)设)(x f y =在点0x 的某邻域有定义,且-∆+)(0x x f )(0x f =2)(x b x a ∆+∆,其中b a ,为常数,下列命题哪个正确?①()x f 在点0x 处可导,且()a x f ='0,②()x f 在点0x 处可微,且()x a x f x x d |d 0==, ③()()x a x f x x f ∆+≈∆+00 ( ||x ∆很小时). 答:①、②、③三个命题全正确.2.已知x x cos )'(sin =,利用导数定义求极限xx x 1)2πsin(lim 0-+→.解:xx x 1)2πsin(lim 0-+→=xx x 2sin)2πsin(lim0π-+→ =2π|)'(sin =x x = 2πcos=0. 3.求 ()⎩⎨⎧+=,,xx x f 1ln )(0<≥x x ,的导数.解: 当0>x 时,xx f +='11)( ,当0<x 时,1)(='x f ,当0=x 时,xf x f x f x f f x x )0()(lim 0)0()(lim)0(00-=--='→→, 所以 10lim )0(0=-='-→-xx f x , 1e ln )1ln(lim 0)1ln(lim )0(100==+=-+='++→→+x x x x xx f , 因此 1)0(='f ,于是 ⎪⎩⎪⎨⎧+=',1,11)(xx f .0,0≤>x x4.设))((),1ln()(x f f y x x f =+=,求dxdy解:)]1ln(1ln[))((x x f f y ++==,)]'1ln(1[)1ln(11d d x x x y ++⋅++=∴)1)](1ln(1[1x x +++=.5.已知arctanxy=求y ''. 解:两端对x 求导,得)(1)()(1122222'++='⋅+y x y x y xyx ,222222222221yx y y x yx yy x y y x y +'⋅+⋅+='-⋅+,整理得 x y y x y -='+)( ,故 xy xy y +-=', 上式两端再对x 求导,得22)()())(1())(1(x y x y y x y y x y x y y y x y x y y x y y y ++-'+'--'+-'=+-+'-+-'=''=2)(22x y yy x +-',将 xy xy y +-='代入上式,得2)(22x y y x y xy x y +-+-⋅=''322)(2222y x xy y x xy +---=322)()(2x y y x ++-=. 6.求y = 323)4()3)(2)(1(⎥⎦⎤⎢⎣⎡+⋅+++x x x x x 的导数x yd d 解:两边取对数:y ln =)]4ln(ln 3)3ln()2ln()1[ln(32+--+++++x x x x x , 两边关于x 求导:]413312111[32'1+--+++++=⋅x x x x x y y , ∴)413312111(32d d +--+++++=x x x x x y x y . 7.设xx x f e )(=,求)('x f .解:令xx y e =, 两边取对数得:x y x ln e ln =, 两边关于x 求导数得:xx y y x xe ln e '1+⋅=⋅)e ln e ('xx y y x x+=即 )e ln e ('e xx x y xxx+=. 8.设,sin ),(2x u u f y ==求x y d d 和22d d xy.解:xy d d =2cos 2)(x x u f ⋅⋅', 22d d xy=)sin 4cos 2)(()(cos 4)(222222x x x u f x x u f -'+⋅''. 9.xx y e 4+=, 求y)4(.解:xx y e 43+=', xx y e 122+='',xx y e 24+=''', x y e 24)4(+=.10.设cos sin x t t y t=-⎧⎨=⎩,, 求 22d d x y . 解:d (sin )cos d 1sin (cos )y t tx tt t '=='+- ,22d d d cos d cos d cos 1()()()d d d d 1sin d 1sin d 1sin d y y t t t t xx x x t t t x t t''===⋅=+++ 222sin (1sin )cos 11(1sin )1sin (1sin )t t t t t t -+--=⋅=+++. 11.求曲线⎩⎨⎧==,,3t y t x 在点(1,1)处切线的斜率. 解:由题意知:⎩⎨⎧==,1,13t t 1=⇒t ,33)()(d d 12131==''====t t t t t t xy,曲线在点(1,1)处切线的斜率为3 12. 求函数x x y tan ln e =的微分.解一 用微分的定义x x f y d )(d '=求微分, 有x x xx x x y xx x d ]sec tan 1e e [d )e (d 2tan ln tan ln tan ln ⋅+='= x xxx d )2sin 21(e tan ln +=. 解二 利用一阶微分形式不变性和微分运算法则求微分,得 x x xx x x y tan ln tan ln tan ln e d d e )e(d d +==)tan (ln d e d e tan ln tan ln x x x x x +=)tan d(tan 1e d e tan ln tan ln x x x x x x ⋅+= x xx x x x x d cos 1tan 1e d e 2tan ln tan ln ⋅+= x xxx d )2sin 21(e tan ln +=. 13.试证当1≠x 时,x xe e >.证明:令x x f x e e )(-=,易见()f x 在),(+∞-∞内连续,且0)1(=f e e )(-='xx f .当1<x 时,e e )(-='xx f 0<可知()f x 为]1,(-∞上的严格单调减少函数,即()(1)0.f x f >=当1>x 时,e e )(-='xx f 0>,可知()f x 为),1[+∞上的严格单调增加函数,即()(1)0f x f >=.故对任意 ,1≠x 有()0,f x >即 .0e e >-x x x xe e >.14.求函数344x x y -=的单调性与极值. 解:函数的定义域为),(+∞-∞.)3(3223-=-='x x x x y , 令 ,0='y 驻点 3,021==x x 列表由上表知,单调减区间为)3,(-∞,单调增区间为),3(+∞,极小值 4)3(-=y 求函数的极值也可以用二阶导数来判别,此例中0,6302=''-=''=x y x x y 不能确定0=x 处是否取极值, ,093>=''=x y 得427)3(-=y 是极小值. 15.求3)(x x f =+23x 在闭区间[]5,5-上的极大值与极小值,最大值与最小值.解:x x x f 63)(2+=', 令0)(='x f , 得2,021-==x x ,66)(+=''x x f , 06)0(>=''f , 06)2(<-=-''f ,∴)(x f 的极大值为=-)2(f 4,极小值为0)0(=f . ∵50)5(-=-f , 200)5(=f .∴ 比较)5(),0(),2(),5(f f f f --的大小可知:)(x f 最大值为200, 最小值为50-.16.求曲线32310510x x y ++=的凹凸区间与拐点. 解:函数的定义域为()+∞∞-,,21010x x y +=', x y 2010+='',令0=''y , 得21-=x , 用21-=x 把()+∞∞-,分成)21,(--∞,),21(+∞-两部分.当∈x )21,(--∞时,0<''y , 当∈x ),21(+∞-时,0>''y , 曲线的凹区间为),,21(+∞-凸区间为),21,(--∞ 拐点为)665,21(-.17.求函数)1ln(2x y +=的凹向及拐点. 解:函数的定义域 ),(+∞-∞,,122x x y +=' 222222)1()1(2)1(22)1(2x x x x x x y +-=+⋅-+='', 令 ,0=''y 得1±=y , 列表由此可知,上凹区间(1,1)-,下凹区间(,1)(1,)-∞-+∞,曲线的拐点是)2ln ,1(±.的渐近线.18.求下列曲线的渐近线 (1)x x y ln = ,(2)1222-+-=x x x y ,(3)()()213--+=x x x y .解 (1)所给函数的定义域为),0(+∞.由于 011lim ln lim ==+∞→+∞→x x xx x ,可知 0=y 为 所给曲线xxy ln =的水平渐近线.由于 -∞=+→xxx ln lim0, 可知 0=x 为曲线xxy ln =的铅直渐近线.(2) 所给函数的定义域)1,(-∞,),1(∞+.由于 -∞=-+-=--→→122lim )(lim 211x x x x f x x , +∞=-+-=++→→122lim )(lim 211x x x x f x x , 可知 1=x 为所给曲线的铅直渐近线(在1=x 的两侧()f x 的趋向不同).又 a x x x x x x f x x ==-+-=∞→∞→1)1(22lim )(lim 2,[]b x x x x x x x ax x f x x x =-=-+-=--+-=-∞→∞→∞→112lim ])1(22[lim )(lim 2, 所以 1-=x y 是曲线的一条斜渐近线.(3)()()∞=--+→213lim1x x x x , 故1=x 为曲线的铅直渐近线,()()∞=--+→213lim2x x x x , 故2=x 为曲线的铅直渐近线,()()2133lim lim 0121211x x x x x x x x x →∞→∞++==--⎛⎫⎛⎫-- ⎪⎪⎝⎭⎝⎭, 故0=y 为曲线的水平渐近线,∴ 曲线的渐近线为:2,1,0===x x y .19.求解下列各题:(1)设某产品的总成本函数和总收入函数分别为x x C 23)(+=, 15)(+=x xx R , 其中x 为该产品的销售量,求该产品的边际成本、边际收入和边际利润.解:边际成本C M =x x C 1)('=边际收入R M =2)1(5)('+=x x R边际利润xx M M q L C R 1)1(5)('2-+=-=. (2)设p 为某产品的价格,x 为产品的需求量,且有801.0=+x p , 问p 为何值时,需求弹性大或需求弹性小.解:由801.0=+x p 得10d d -=px, 所以需求价格弹性80)10(1.080-=-⨯-=p p p p Ep Ex , 故当80-p p < 1-, 即40<p <80时, 需求弹性大; 当1-<80-p p<0, 即0<p <40时,需求弹性小.(三)一元函数积分学1. 在不定积分的性质x x f k x x kf d )(d )(⎰=⎰中,为何要求0≠k ?答:因为0=k 时,C x x x kf =⎰=⎰d 0d )((任意常数),而不是0. 2. 思考下列问题:(1) 若C x x x f x ++=⎰sin 2d )(,则)(x f 为何? 答:x x x f x f x cos 2ln 2)d )(()(+='⎰=. (2) 若)(x f 的一个原函数为3x ,问)(x f 为何? 答:233)()(x x x f ='=(3)若)(x f 的一个原函数的x cos ,则dx x f )('⎰为何?答:C x C x f x x f x x x f +-=+='⎰-='=sin )(d )(,sin )(cos )(. 3. 计算下列积分:(1))sin d(sin 5x x ⎰, (2)x x d cos 3⎰, (3)⎰+x xx x d )sin (,(4)x xe x d 2⎰, (5)⎰-21d xx x , (6)⎰-41d xx x ,(7)⎰x x x d 2ln , (8)x x d )32(2+⎰, (9)⎰-⋅dx x x 211arcsin 1, (10)⎰+x x x d arctan )1(12, (11)⎰+22d x x , (12)⎰-24d x x .解:(1)C xx x +=⎰6sin )sin d(sin 65. (2)x x x x x d cos )sin 1(d cos 23-⎰=⎰ =)sin d()sin 1(2x x -⎰ =)sin d(sin )sin d(2x x x ⎰-⎰=C xx +-3sin sin 3. (3)x x x x x xx x d sin 2d d )sin (⎰+⎰=+⎰=C x x +-cos 222. (4)C x x x x x x +=⎰=⎰222e 21)(d e 21d e 2.(5)C x x x x x x+--=--⎰-=--⎰2221221)1(d )1(21d 1.(6)C x x x x xx +=-=-⎰⎰22224arcsin 21)(1)(d 211d .(7(8)C x x x x x ++=++⎰=+⎰322)32(6)32(d )32(2d )32(.(9)C x x x x x x +==-⋅⎰⎰|arcsin |ln )arcsin d(arcsin 1d 11arcsin 12.(10)C x x x x x x +==+⎰⎰|arctan |ln )arctan d(arctan 1d arctan )1(12.(11)C x x x x x x x +=+=+=+⎰⎰⎰22arctan 22)2(d )2(1121)2(1d 212d 222. (12)⎰2-4d x x =⎰2)2(-12d x x=)2(d )2(-112xx ⎰=C x +2arcsin .4. 计算下列不定积分:(1)⎰++x xd 111,(2)x x d 162-⎰,(3)⎰+232)4(d x x ,(4)⎰-x xx d 122.解:(1) 令t x =+1, 则 =x 12-t , t t x d 2d =,于是原式=⎰+t t t d 12=⎰+-+t t t d 1112=]1d d [2⎰⎰+-t tt =C t t ++-1ln 22=C x x +++-+11ln 212. (2)令)2π2π(sin 4<<-=t t x ,则t x cos 4162=-,t t x d cos 4d =, 于是 t t t t t x x d )2cos 1(8d cos 4cos 4d 162+⎰=⋅⎰=-⎰ =C t t ++2sin 48.由右图所示的直角三角形,得81641642cos sin 22sin 22xx x x t t t -=-⋅⋅==, 故 C xx x dx x +-+⋅=-⎰2164arcsin81622. (2)令)2π2π(tan 2<<-=t t x ,则t t x t x d sec 2d ,sec 8)4(23232==+,x于是C t t t t t tx x +==⋅=+⎰⎰⎰2sin d 2cos d sec 2sec 41)4(d 23232. 由右图所示的直角三角形,得24sin xx t +=故C x x x x ++=+⎰223242)4(d .(4) 设 t x sin = ,t x cos 12=-,t t x d cos d = , 于是原式=⎰t t tt d cos cos sin 2=⎰t t d sin 2=⎰-t t d 22cos 1 =21⎰⎰-)2(d 2cos 41d t t t ==+-C t t 2sin 4121C t t t +-cos sin 2121=C x xx +--212arcsin 21. 5.计算下列积分:(1)⎰x x d 2ln , (2)⎰x x d 2arctan , (3) ⎰x x xd e4,(4)⎰x x xd 4sin e5, (5)⎰x x x d 100sin , (6) ⎰x x x d 2arctan .解:(1))2ln d(2ln d 2ln x x x x x x ⎰-=⎰=x xx x x d 222ln ⋅⎰- =C x x x +-2ln .(2)⎰x x d 2arctan =)d(arctan22arctan x x x x ⎰- =x x x x x d )2(122arctan 2+⋅⎰-=⎰+-2241)(d 2arctan xx x x =)41(d 411412arctan 22x xx x ++-⎰ =C x x x ++-)41ln(412arctan 2.(3)x x x x x x x xx d e 41e 41de 41d e 4444⎰-==⎰⎰=C x xx +-44e 161e 41. x221x -1x t(4)5555e 1e e sin 4d sin 4d()e sin 4d(sin 4)555x xxx x x x x x ⎰=⎰=-⎰ =x x x xxd 4cose 544sin e5155⎰-=5e d 4cos 544sin e 5155xx x x ⎰-=⎥⎦⎤⎢⎣⎡--⎰)4cos d(5e 4cos 5e 544sin e 51555x x x xx x=x x x x xx xd 4sine 25164cos e 2544sin e 51555⎰--, 移项合并,得C x x x x xx+-=⎰)4cos 44sin 5(e 411d 4sin e55. (5)⎰---=-⎰=⎰x xx x x x x x x d )100100cos (100100cos )100100cos (d d 100sin =C xx x +-100100cos 10000100sin . (6)⎰x x x d 2arctan =⎰)2d(2arctan 2x x=⎰-)2(arctan d 22arctan 222x x x x =x x x x x d )2(1222arctan 2222⎰+⋅-=x x x x d )4111(412arctan 222⎰+-- =C x x x x ++-2arctan 8142arctan 22. 6.计算 (1)x x xd e )1(2⎰+ , (2) 3s e c d x x ⎰. 解:(1) 选 12+=x u ,=v d x e x d , =v xe , x x u d 2d =, 于是原式 )1(2+=x x e ⎰-x 2x e x d ,对于⎰x x e x d 再使用分部积分法,选x u =, =v d x e x d , 则 x u d d =,=v xe ,从而⎰x xex d =x x e ⎰-x x d e =x x e C x +-e .原式=xe =+--)e e (21C x x x )12(2++x x Cx+e (12C C =),为了简便起见,所设 x u =,=v xe 等过程不必写出来,其解题步骤如下:⎰x xe dx =⎰x d x e =x C x x x x x x +-=-⎰e e d e e . (2)3secd x x ⎰=)(tan d sec x x ⎰=x x tan sec ⎰-)(sec d tan x x=x x tan sec ⎰-x x x d sec tan 2=sec tan x x -x x x d sec )1(sec 2-⎰=sec tan x x -⎰x x d sec 3+⎰x x d sec =sec tan x x -⎰x x d sec3+x x tan sec ln +,式中出现了“循环”,即再出现了⎰x x d sec 3移至左端,整理得3sec d x x ⎰=21[x x tan sec +x x tan sec ln +]+C . 7. 利用定积分的估值公式,估计定积分⎰-+-1134)524(x x x d 的值.解:先求524)(34+-=x x x f 在[]1,1-上的最值,由0616)(23=-='x x x f , 得0=x 或83=x . 比较 7)1(,102427)83(,5)0(,11)1(=-===-f f f f 的大小,知 11,102427max min =-=f f , 由定积分的估值公式,得[])1(1d )524()]1(1[max 1134min --⋅≤+-≤--⋅⎰-f x x x f ,即 22d )524(512271134≤+-≤-⎰-x x x . 8. 求函数21)(x x f -=在闭区间[-1,1]上的平均值.解:平均值⎰-=⋅⋅=---=11224π21π21d 1)1(11x x μ. 9. 若⎰=2d sin )(2x xt t x f ,则)(x f '=?解:)(x f '=242222sin sin 2sin )sin()(x x x x x x -=-'.10.已知 ⎰+=t t x xx F d 1sin )(2 , 求 )(x F '.解:)(x F '=)2(12x x +-+x x cos sin 1⋅+=++-212x x x x cos sin 1⋅+.11. 求极限x tt x x πcos 1d πsin lim11+⎰→.解:此极限是“0”型未定型,由洛必达法则,得xtt x x πcos 1d πsin lim11+⎰→=)πcos 1()d πsin (lim11'+'⎰→x t t xx =π1)π1(lim πsin ππsin lim11-=-=-→→x x x x12.计算下列定积分(1)⎰-20d |1|x x , (2)⎰-122d ||x x x , (3)⎰π20d |sin |x x .解:(1)⎰-2d |1|x x =⎰-10d )1(x x +⎰-21d )1(x x=212122)1(2)1(-+--x x =2121+=1.(2)⎰-122d ||x x x =⎰--023d )(x x +⎰103d x x=1402444x x +--=4+41741=.(3)⎰π20d |sin |x x =⎰πd sin x x +⎰-π2πd )sin (x x=π2ππ0cos )cos (x x +-=2+2=4.13.计算下列定积分(1)⎰--2π2π3d cos cos x x x ,(2)⎰--112d 1x x .解:(1)x x x x x x d sin )(cos 2d cos cos 212π2π2π03⎰⎰-=-=34cos 34)cos d()(cos 22π0232π021=-=-⎰x x x .(2)⎰⎰⎰---=-=-112π2π2π2π222d )(cos )sin d()(sin 1d 1t t t t x x=2=+=+=⎰⎰2π02π02π02)2sin 21(d 22cos 12d )(cos t t t t t t 2π.14.计算 (1)⎰+-4d 11x xx, (2)⎰4π4d tan sec x x x .解:(1)利用换元积分法,注意在换元时必须同时换限.令 x t =,x 2t = ,t t x d 2d = ,当0=x 时,0=t ,当4=x 时,2=t ,于是⎰+-40d 11x x x=⎰+-20d 211t t t t =⎰+--20d ]1424[t tt [].3ln 44021ln 442-=+--=tt t(2)⎰4π4d tan sec x x x =⎰4π03)(sec d sec x x43411sec 414π04=-==x .15. 计算下列定积分:(1)x x xd e )15(405⎰+, (2)x x d )12ln(e21⎰+,(3)x x x d πcos e 10π⎰, (4)x x x x x d )e 3(133⎰++.解:(1)x x xd e )15(405⎰+=5e d )15(540x x ⎰+=⎰+-+10515)15(d 5e )15(5e x x x x =5155e 5e 51e 6=--x.(2)x x d )12ln(e21⎰+=()())12ln d(12ln e21e21+-+⎰x x x xx x xd 1223ln )1e 4ln(e 2e21⎰+--+= --+=3ln )1e 4ln(e 2x x )d 1211(e 21⎰+---+=3ln )1e 4ln(e 2()e21)12ln 21(+-x x()1e 23ln 231e 4ln )21e 2(+--++=.(3) x x xd πcose 10π⎰=ππsin d e 10πx x ⎰x x x x πde ππsin πsin e π11010π⎰-= =0x x x d πsin e 10π⎰-=)ππcos d(e 10πx x--⎰ x x x x πde ππcos πcos e π11010π⎰-==-+-)1e (π1πx x x d πcos e 10π⎰ 移项合并得x x x d πcos e 10π⎰)1e (π21π+-=. (4)x x x xxd )e 3(1033⎰++)e 313ln 34(d 3104xx x x ++=⎰⎰++-++=1034134d )e 313ln 34()e 313ln 34(x x x x xx x x=4514e 923ln 23ln 3)e 913ln 320(e 313ln 3413213253++-=++-++x x x 16.计算(1)⎰1d arctan x x , (2)x x x d ln 2e e1⎰.解:(1)⎰1d arctan x x =10arctan x x⎰+-102d 1x x x=102)1ln(214πx +- =2ln 214-π .(2) 由于在[1,e1]上0ln ≤x ;在[2e ,1]上0ln ≥x ,所以x x x d ln 2e e1⎰=x x x d )ln (1e1⎰-+x x x d ln 2e 1⎰=)2(d ln 21e1x x ⎰-+)2d(ln 2e 12x x ⎰=[-x x ln 22+42x ]1e 1+[x x ln 22-42x ]2e 1=41-(412e 1+212e 1)+(4e -414e +41) =21-432e 1+434e . 17.判别下列广义积分的敛散性,如果收敛计算其值 . (1)⎰∞++022d )1(x x x, (2) ⎰∞+02d 1x x , (3)x xd e 1100⎰∞+-, (4)⎰∞++02100d xx . 解:(1) 因为积分区间为无穷区间,所以原式=+∞→b lim ⎰+bx x x 022d )1(=+∞→b lim ⎰++b x x 0222)1()1(d 21=bb x 02])1(21[lim +-+∞→ =]21)1(21[lim 2++-+∞→b b =21, 故所给广义积分收敛,且其值为21. (2)⎰∞+02d 1x x =+∞=-=-+∞→→+∞+xx x x x 1lim 1lim )1(00,∴⎰∞+02d 1x x 发散. (3)x xd e1100⎰∞+-=1001001100e 1001)100e (0100e --+∞-=--=-x .(4)⎰∞++02100d x x =20π10arctan 1010=+∞x . 18.求曲线22)2(,-==x y x y 与x 轴围成的平面图形的面积.解:如图,由⎪⎩⎪⎨⎧-==,)2(,22x y x y 得两曲线交点(1,1). 解一 取x 为积分变量,]2,0[∈x , 所求面积323)2(3d )2(d 213103212102=-+=-+=⎰⎰x x x x x x A . 解二 取y 为积分变量,y 的变化区间为[0,1],32)d y -y -2(1==⎰y A . 显然,解法二优于解法一.因此作题时,要先画图,然后根据图形选择适当的积分变量,尽量使计算方便. 19. 求下列曲线所围成的图形的面积:抛物线 22xy =与直线42=-y x . 解:先画图,如图所示,并由方程⎪⎩⎪⎨⎧=-=4222y x x y ,求出交点为(2,1-),(8,2). 解一 取y 为积分变量,y 的变化区间为[1-,2], 在区间[1-,2]上任取一子区间[y ,y +y d ],则面积微元 A d =y y y d )242(2-+,则所求面积为A =⎰--+212d )242(y y y = (32324y y y -+)21-=9.解二 取x 为积分变量,x 的变化区间 为[0,8],由图知,若在此区间上任取子区间, 需分成[0,2],[2,8]两部分完成.在区间[0,2]上任取一子区间[x ,x +x d ], 则面积微元 A d 1=x xd ]22[, 在区间[2,8]上任取一子区间[x ,x +x d ],2)2-y则面积微元 A d 2=[)4(212--x x ]x d , 于是得=A 1+A 2 =⎰20d 22x x +x x x d )222(82+-⎰=23322x 20+[23322x 224x x -+]82=9 .显然,解法一优于解法二.因此作题时,要先画图,然后根据图形选择适当的积分变量,尽量使计算方便. 20.用定积分求由0,1,0,12===+=x x y x y 所围平面图形绕x 轴旋转一周所得旋转体的体积. 解:如右图,所求体积⎰+=122d )1(πx x V⎰++=1024d )12(πx x x=135)325(πx x x ++=π1528. 二、 微分方程1. 验证x x C C x C y --+=e e 21为微分方程0'2''=++y y y 的解,并说明是该方程的通解. 证明: x x C C x C y --+=e e 21,x x C x C C C y ----=∴e e )('121, x x C x C C C y --+-=e e )2(''112,于是0'2''=++C C C y y y ,故C y 是0'2''=++y y y 的解.x x -e 与x -e 线性无关,∴0'2''=++y y y 中的1C 与2C 相互独立,即C y 中含有与方程0'2''=++y y y 阶数相同(个数均为2)的独立任意常数,故C y 是该方程的通解. 2. 用分离变量法求解下列微分方程:(1)22d d y x x y =, (2)21d d x yx y -=, (3)y x x x y )1(d d 2++=,且e )0(=y . 解:(1)分离变量得x x yyd d 22=,(0≠y ) 两边积分得⎰⎰=x x y yd d 122 ,x求积分得 3313Cx y +=-,从而通解为Cx y +-=33及验证0=y 也是方程的解.(特别注意,此解不能并入通解) (2)分离变量得21d d xxy y -=,(0≠y ) 两边积分得⎰⎰-=x x y y d 11d 12,求积分得 1arcsin ||ln C x y +=,即 )e (e e e 11arcsin arcsin Cx x CC C y ±==±=,从而通解为 x C y arcsin e =,验证0=y 也是方程的解. (3)分离变量得x x x yyd )1(d 2++=,(0≠y ) 两边积分得⎰⎰++=x x x y y d )1(d 12 求积分得 13232||ln C x x x y +++=, 即 )e (eee 1332232132C x x x C C C y x x x ±==±=++++,从而通解为3232ex x x C y ++=,验证0=y 也是方程的解.由e )0(=y ,得e =C , 故特解为32132e x x x y +++=.3.求解下列一阶线性微分方程(1)x b ay y sin '=+(其中b a ,为常数), (2)21d d yx x y +=. 解:(1)因a x P =)(, x b x Q s i n)(=, 故通解为 ⎰⎰⋅+⎰=-]d e sin [e d d x x b C y xa x a⎰⋅+=-)d e sin (e x x b C ax ax)]cos sin (e 1[e 2x x a a b C axax -++=-. (2)方程变形为2d d y x yx=-, 这是x 关于y 的一阶线性微分方程,其中2)(,1)(y y Q y P =-=,通解为:⎰⋅⎰⋅+⎰=---]d e [e d )1(2d )1(y y C x yy⎰-⋅+=]d e [e 2y y C y y)22(e 2++-=y y C y .以上是用一阶线性微分方程的通解公式求解,要熟练掌握常数变易法! 4.求微分方程 y y x y x y xy d d d d 2+=+ 满足条件20==x y的特解.解:这是可以分离变量的微分方程,将方程分离变量,有x x y y y d 11d 12-=-, 两边积分,得=-⎰y y yd 12⎰-x x d 11,求积分得121ln 1ln 21C x y +-=-,1222)1ln(1ln C x y +-=-, 1222e )1(1C x y -=-,222)1(e 11-±=-x y C ,记 0e12≠=±C C ,得方程的解 22)1(1-=-x C y .可以验证 0=C 时,1±=y ,它们也是原方程的解,因此,式22)1(1-=-x C y 中的C 可以为任意常数,所以原方程的通解为 22)1(1-=-x C y (C 为任意常数). 代入初始条件 20==x y得 3=C ,所以特解为 22)1(31-=-x y .5.求微分方程(1)xy yy +=',(2) x xy y x cos e 22=-'的通解.(1)解一 原方程可化为 1d d +=xyx y x y ,令 x yu =,则 1d d +=+u u x u x u ,即 x x u uu d d 12-=+ ,两边取积分 ⎰⎰-=+x x u u u d 1d )11(2, 积分得C x u u ln ln ln 1-=-,将xy u =代入原方程,整理得原方程的通解为 yx C y e = (C 为任意常数).解二 原方程可化为11d d =-x yy x 为一阶线性微分方程,用常数变易法.解原方程所对应的齐次方程 01d d =-x yy x ,得其通解为 y C x =. 设y y C x )(=为原方程的解,代入原方程,化简得 1)(='y y C ,1ln)(C yy C =,所以原方程的通解为 1ln C y y x=,即yxC ye = (C 为任意常数).(2)解一 原方程对应的齐次方程02d d =-xy x y 分离变量,得xy x y 2d d =,x x yy d 2d =, 两边积分,得x x y y⎰⎰=d 2d ,C x y +=2ln ,)e ln(ln e ln ln 22x x C C y =+=,2e x C y =,用常数变易法.设2e )(x x C y =代入原方程,得 x x C x x cos e e )(22=',x x C cos )(=',C x x x x C +==⎰sin d cos )(,故原方程的通解为 )(sin e 2C x y x += (C 为任意常数). 解二 这里x x P 2)(-=,x x Q x cos e )(2=代入通解的公式得)d e cos e (e d 2d 22⎰+⎰⋅⎰=---C x x y xx x x x=)d e cos e(e 222C x x x x x +⋅⎰-=)d cos (e 2C x x x +⎰=)(sin e 2C x x +(C 为任意常数).6.求微分方程 123='+''y x y x 的通解.解:方程中不显含未知函数y ,令P y =',x P y d d ='',代入原方程,得 1d d 23=+P x xP x, 311d d xP x x P =+,这是关于未知函数)(x P 的一阶线性微分方程,代入常数变易法的通解公式,所以 =)(x P 1d 13d 1d e 1(eC x xxx x x +⎰⎰⎰-) =1ln 3ln d e 1(e C x x x x+⎰-)=13d 1(1C x x x x +⋅⎰)=11(1C x x +-)=x C x 121+-, 由此x y d d =x Cx121+-,⎰+-=x x C xy d )1(12=21ln 1C x C x ++, 因此,原方程的通解为 y =21ln 1C x C x++ (21,C C 为任意常数). 7.求微分方程 )1()(22-''='y y y 满足初始条件21==x y ,11-='=x y 的特解.解:方程不显含x ,令 P y =',y P Py d d ='',则方程可化为 )1(d d 22-=y yP PP , 当 0≠P 时y y P P d 12d -=,于是 21)1(-=y C P .根据 21==x y,11-='=x y ,知12-='=y y 代入上式,得 11-=C ,从而得到x y yd )1(d 2-=-,积分得 211C x y +=-,再由21==x y ,求得 02=C ,于是当0≠P 时,原方程满足所给初始条件的特解为x y =-11, 当0=P 时,得C y =(常数),显然这个解也满足方程,这个解可包含在解x y =-11中. 故原方程满足所给初始条件的特解为x y =-11,即 xy 11+=. 8.求方程0)'(''2=-y yy 的通解.解:方程不显含自变量x , 令)('y p y =原方程可变为0d d 2=-⋅⋅p ypp y , 即0=p 或p ypy=d d , 由0'==p y 得C y =.由p y p y=d d 分离变量,得yy p p d d =, 两边积分得⎰⎰=y yp p d d ,求积分得 1ln ln ln C y p +=, 即y C p 1=, 解y C y 1'= 得xC C y 1e 2=,因C y =包含于xC C y 1e2=中, 故原方程通解为 xC C y 1e2=.9.写出下列微分方程的通解:(1)0'2''=+-y y y , (2)08'=+y y . 解:(1)特征方程0122=+-r r , 特征根121==r r , 通解为x x C C y e )(21+=.(2)特征方程08=+r , 特征根8-=r , 通解为xC y 81e-=.10.求下列微分方程满足所给初始条件的特解:(1)xy y y 3e6'2''-=-+, 1)0(',1)0(==y y ,(2) x y y sin 2''=+,1)0(',1)0(==y y . 解:(1)先解06'2''=-+y y y ,。
经济数学复习考试范围:教材1-5章第一章: 函数、极限与连续1.主要内容:(1) 函数的定义域(2) 函数的简单特性:有界性、单调性、周期性和奇偶性. (3) 复合函数及分段函数(4) 极限、左极限与右极限、极限的性质及四则运算法则 (5) 极限存在的两个准则、利用两个重要极限求极限的方法 (6) 无穷小、无穷大,无穷小的比较,用等价无穷小求极限(7) 函数连续性(含左连续与右连续)、函数间断点的类型(8) 闭区间上连续函数的性质(有界性定理、最值定理、零点定理与介值定理) 注意:用函数与数列的极限定义来证明极限存在、双曲函数、映射不做要求。
2.重点:求极限 3.典型例题与习题(1)§1-1 T1-10,12,13,15-17 (2)§1-2 T6(3)§1-3 例题3-9 习题1-4 (4)§1-4 例题4-7 习题1-4 (5)§1-5 例题2-8 习题1-4 (6)§1-6 例题3-9 习题1-6 (7)§1-7 例题1-7 习题1-7 (8)§1-8 例题1-7 习题2-5(9)综合练习一:1-64.典型方法(1)求定义域的方法:①若12()()y f x f x =±或12()()y f x f x =,则12f f f D D D =⋂ ②若12()()f x y f x =,则122{|()0}f f f D D D x f x =⋂-= ③若1122(),(),f x x D y f x x D ∈⎧=⎨∈⎩,则12f D D D =⋃④若()f x 定义域为a x b <<,则(())f x ϕ定义域由()a x b ϕ<<解出例1求22ln(1),2x y x x -<<=-≥⎪⎩定义域【解】(2,2)[2.)(2,)f D =-⋃+∞=-+∞ 例2求ln(1)y x =-定义域 【解】[3,3](1.)(1,3]f D =-⋂+∞=例3求y =【解】(1,2)(2,3]f D =⋃例4 设()f x 定义域为(0,1),求()f x a +定义域 【解】由01x a <+<得, 1a x a -<<- 例5 求1ln lg y x=定义域 【解】0lg 0ln lg 0x x x >⎧⎪>⎨⎪≠⎩ 01lg 1x x x >⎧⎪⇒>⎨⎪≠⎩ 0110x x x >⎧⎪⇒>⎨⎪≠⎩,故(1,10)(10,)f D =⋃+∞例6 设()f x 定义域为(1,4),求2()f x 定义域【解】由214x <<得, 21x -<<-或12x <<,故2()f x 定义域为(2,1)(1,2)--⋃2.求函数极限方法:利用极限的定义、极限的四则运算法则、函数式的恒等变形、两个重要极限、无穷小量及等价无穷小代换定理、函数连续性与L ’Hospital 法则例1 求下列极限(1)22sin(2)23lim[]41x x x x x →-++--; (2)0x → (3)3x → (4)10515(51)(12)lim (31)x x x x →∞+-- (5)10sin lim(1)2xx x →-; (6)11lim()1ln x x x x →+-3.证明函数连续方法:利用连续的定义、连续的四则运算法则和复合函数连续性、可导的必要条件例1 设,0(),0x e x f x x k x ⎧≤=⎨+>⎩连续,求常数k 之值。
第一章 函数与极限一、选择题1.B ;2.C ;3.D ;4.C ;5. A.二、填空题1. [-1,1];2. a ln 21; 3. 1 ; 4. -1; 5. 2 ,2三、计算下列极限1. 解:321lim 231-+-→x x x x =)3)(1()1)(1(lim 21+-++-→x x x x x x =31lim 21+++→x x x x =432. 解:213lim21-++--→x x xx x =)13)(2)(1()13)(13(lim 1x x x x x x x x x ++-+-++-+--→ =)13)(2)(1()1(2lim1x x x x x x ++-+---→=62-3. 解:65124lim 2323-++-∞→x x x x x =33651124lim xx x x x -++-∞→=44. 解: x x x cos 1)1ln(lim 20-+→=22lim 220=→xx x5. 解:xx x sin 20)31(lim +→=xx x x x sin 6310)31(lim ⋅→+=xx x x x x sin 6lim 3100)31(lim →⋅→+=e 66. 解:3ln =a四、证明题1.证明:11limlim11222122=+=++≤+≤+∞←∞←=∑n n nn n n n kn n n n n n nk 且11lim 12=+∴∑=∞→nk n k n2. 证明:由题意,得0)1(21<-=--=-+n n n n n n x x x x x x}{是单调递减的数列n x ∴。
以下证有下界,显然数列{}n x 有下界且为零。
设a x n n =∞→lim ,则a =a (1-a ), 0lim =∴∞→n n x3.证明:构造辅助函数x x f x F -=)()(,它在],[b a 上连续.若a a f =)( 或b b f =)(,则a =ξ或b =ξ,结论成立.若不然,则0)()(,0)()(<-=>-=b b f b F a a f a F . 根据连续函数零点定理,必存在],[b a ∈ξ,使ξξξ==)(,0)(f F .五、当1||<x 时,x x x x nn n =+-∞→2211lim;当1||=x 时, 011lim 22=+-∞→x x x n nn ;当1||>x 时,x x x x nnn -=+-∞→2211lim . 因此 ⎪⎩⎪⎨⎧>=<-=1||1||1||0)(x x x x x x f .由于1)(lim ,1)(lim ;1)(lim ,1)(lim 1111-==-==+-+--→-→→→x f x f x f x f x x x x .故 1±=x 是)(x f 的第一类跳跃间断点.第二章 导数与微分一、选择题1.B2.C3.B4.A5..C6.B7.B8.C二、填空题1.a ln -2. )cot ln 1(sin x x x x x ++3. dx -4. !n 三、求下列函数的导数1.解:由题意22'44122arccos x xxx x y ----=2422arccos x x x --= 2. 解:()[]⎪⎪⎭⎫ ⎝⎛='x x g f 21arcsin ;()[]{}221x x x g f -='. 3.解:方程()()x x y xy =-+ln sin 两边同时对x 求导得:()11)(cos =--'+'+xy y y x y xy , 又题意知当0=x 时1=y ,所以1|0==x dx dy4. 解:由题意xx x x x y 2'cos ln sin cos 2+-=,2222''cos sin cos 2sin cos 2ln cos 2ln sin 2xx x x x x x x x x x y +-+--=∴ 22c o s 2s i n 2l n 2c o s 2x xx x x x ---=5. 解:方程两边对x 求导,得0cos 211=⋅+-dx dy y dx dy ,则ydx dy cos 22-= . 上式两边再对x 求导,得3222)cos 2(sin 4)cos 2(sin 2y y y dx dyy dx y d --=-⋅-=. 6.解:2t dt dx dtdydx dt dt dy dx dy ==⋅=; t t dt dx t dt d dx dy dx d dxy d 412222+=⎪⎭⎫ ⎝⎛=⎪⎭⎫ ⎝⎛=. 7. 解:由题意xxx xeex y cos)1ln(1)cos 1ln(1)cos 1(++==+=法一:⎥⎦⎤⎢⎣⎡+++⋅+-=+-+-⋅=∴+212)cos 1ln()cos 1ln()cos 1(sin )cos 1()cos 1ln(cos 1sin 'x x x x x x x x x x xe y xxx 法二:等式两边取对数得 令)cos 1ln(1ln x xy +=,两边对x 求导得)c o s 1(s i n )c o s 1(1'12x x x x n xy y +-++-= ⎥⎦⎤⎢⎣⎡+++⋅+-=+++-=∴212)cos 1ln()cos 1(sin )cos 1(])cos 1ln()cos 1(sin ['x x x x x x xx x x x y y x四、综合题1. 解:因为()1-='n nx x f ,过点()1,1的切线方程为:()11-=-x n y .令n n y n 10-=⇒=ξ;故 e n n n nn n n 111lim 1lim =⎪⎭⎫ ⎝⎛-=⎪⎭⎫ ⎝⎛-∞→∞→.2. 解:(1)连续性 )0(021lim cos 1lim )(lim 2000f x xx x x f x x x ===-=+++→→→ )0(0lim )(lim 20f x x f x x ===--→→ 处连续在0)(),0(0)(lim )(lim 00=∴===-+→→x x f f x f x f x x . (2)可导性 2121lim cos 1lim )0()(lim 220200==-=-+++→→→xxx x x f x f x x x 0lim )0()(lim 200==-+-→→x x xf x f x x .0)(),(')('处不可导在=∴≠∴-+x x f x f x f3.解:由题意:()()()A x xx x f x x x f x F x x x x =+=+=→→→→sin lim 2lim sin 2limlim 0000. 又 ()()()()100lim lim 00='=-=→→f xf x f x x f x x ,即3=A 为所求. 4.解:由题意得:3121h V π=,两边同时对t 求导:dtdhh dt dV 241π=,故 4=h 时,求得π21=dt dh .第三章 微分中值定理与导数应用一、选择题1、C2、C3、D4、B5、A6、B二、填空题1、12、)2,2(2-e3、1,0,1==-=x x x ;0=x4、00==x ,y5、()2,-∞-三、计算题1、解:212cos lim )(arcsin 1sin lim020=-=--→→x x e x x e x x x x . 2、解:()xx x cos 02tan lim -→π=()x x x etan ln cos lim 02-→π=()xx x esec tan ln lim02-→π=1202sin cos lim=-→xxx eπ3、解:222arctan 2lim x x x ⎪⎭⎫ ⎝⎛-∞→π=212414lim 2arctan 2lim 3422=-+-=--∞→-∞→x x x x x x x π. 4、解:])1ln(11[lim 0x x x +-→ )1ln()1ln(lim 0x x x x x +-+=→20)1ln(lim x x x x -+=→x x x x 211lim 0-+=→ 214221l i m 221l i m 0220-=+--=+--=→→x x x x x x x x5、解:令t x =21,则0→x 时,+∞→t . 0!50lim 50lim lim lim 4950100102=====+∞→+∞→+∞→-→t t t t t t x x e e t e t x e . 四、证明题1、证明:令F (x )=xf (x ),由题意,显然F (x )在[a,b ]连续,在(a,b )可导,由拉格朗日中值定理得,至少存在一点ξ使)(')()()())((')()(ξξξξf f ab a af b bf a b F a F b F +=---=-即2、证明:存在性:设()15-+=x x x f ,显然()x f 在任意区间连续,又()010<-=f ,()011>=f ,由零点定理,方程015=-+x x 在)1,(0内至少有一根,即至少有一正根.唯一性:因()014>+='x x f ,()x f 在()+∞∞-,内单增,故015=-+x x 至多有一正根. 3、证明:,ln )(2t t f =令.],[)(理的条件上满足拉格朗日中值定在显然令b a t f ),,(b a ∈∴ξ存在.ln 2)(ln ln 22ξξξ='=--f a b a b 满足),,(ln 2)2e e x x x x g ∈=(令 可得(由22)ln 1(2ln 22)xx x x x g -=-='∴:.0)(,),(2<'∈x g e e x 时当.)(,),(2单调递减时x g e e x ∈∴,2e b a e <<<<ξ 又.2ln 242e e<<∴ξξ.,4ln ln 222结论得证e a b a b >--∴ 4、证明:设)0(211)(2>---=x x x e x f x,则0)0(=f ,得1)('',1)('-=--=x x e x f x e x f0)0()(0)(01)('',0='>'∴∞+'>-=∴>f x f x f e x f x x )单调递增,,在(得0)0()(0)(=>∴∞+∴f x f x f )单调递增,,在(∴222110211x x e x x e x x ++>>---即五、解:设),(y x P 到定点)0,2(A 的距离为S .()452)2(2222222+-=-+-=+-=x x x x x y x S ,()542-='x S . 令()02='S ,则45=x ;而()042>="S . 故45=x 为极小值点. P 点坐标为 ),(4545±.六、略.第四章 不定积分一、选择题:1、B2、D3、A4、A5、B6、C二、填空题:1、相互平行,2、C x x +-2213、()C x+18ln 184、C x +arcsin5、C x +)tan arctan(arc 三、计算下列不定积分:1、解:令⎰⎰⎰+-=+-===∴=∴=c x c t tdt dt t t dx xxt x t x cos 2cos 2sin 2sin sin ,22 2、解:原式=dx x x ⎰⎪⎭⎫ ⎝⎛+--12112121=dx x ⎰-12121dx x ⎰+-121213、解:原式=()()C x x xd x d x x +==⎰⎰2tan ln 21tan ln tan ln tan tan tan ln .4、解:令t x sin 2=⎰=∴t d ttsin 2cos 2sin 42原式⎰⎰+--=+-=-==C x x x C t t dt t tdt 242arcsin 22sin 2)2cos 22(sin 4225、解:t x tan =令,⎰⎰+⋅=+tt td x x dx 2222tan 1tan tan 1 ⎰⎰⎰⎰+-====⋅=C t t d tdt t t dt t t dt t t t sin 1sin sin 1sin cos tan sec sec tan sec 22222 C x x ++-=126、解:t x dx x x x dxsec 2,1)2(13422=+-+=++⎰⎰令C x x x C t t t t d tt dtt t t t t tdt dt t t t t d t +++++=++=++=++==⋅=--=∴⎰⎰⎰⎰⎰342ln tan sec ln )tan (sec tan sec 1tan sec )tan (sec sec sec tan tan sec )2(sec 1sec 122原式7、解:原式=dx x x x x x x xd 1ln 21ln 11ln 22⋅⎪⎭⎫⎝⎛---=⎪⎭⎫ ⎝⎛-⎰⎰ =dx x x x x ⎰+-22ln 2ln 1,仿上法得: C xx x dx x x x dx x x +--=+-=⎰⎰1ln 11ln 1ln 22,代入可得:dx x x⎰22ln =C x x x+++-]2ln 2[ln 12.8、原式=)(arctan )ln(arctan x d x ⎰=C x x x +-arctan )ln(arctan arctan9、解:原式=du u u de e e dx e e e xx xx xx ⎰⎰⎰-=-=-⋅222222111(设x e u =)=du u u du u u ⎰⎰--=⎪⎪⎭⎫ ⎝⎛---2221arcsin 111. 对于du u ⎰-21用三角代换法得:C u u u du u ++-=-⎰arcsin 21121122. 所以dx e e xx⎰-231=C e e e x x x +--2121arcsin 21.10、解:⎰⎰-=dx x x x dx x )cos(ln )sin(ln )sin(ln])sin(ln )cos(ln [)sin(ln ⎰+-=dx x x x x x ⎰--=dx x x x x x )sin(ln )cos(ln )sin(lnC x x x x dx x +-==∴⎰2)cos(ln )sin(ln )sin(ln四、解: x x sin 是)(x f 的原函数, ∴2sin cos sin )(x x x x x x x f -='⎪⎭⎫⎝⎛=.C xx x x x x xdx x f x xf x xdf dx x f x +--=-=='⎰⎰⎰sin sin cos )()()()(2C x xx +-=sin 2cos .第五章 定积分一、选择题:1.. B2. D3. D4. C二、填空题:1.)())(()())((x m x m f x g x g f '⋅-'⋅ ; 2. a I = ; 3. 21I I < ; 4. 奇. 三、计算题:1. 解:原式=0cos 12232=-ππx.2. 解: ⎰⎰⎰-====+++-1010104)(1111a r c t a n 01|a r c t a n 22πe e de dx dx x x e e e e e x x x x x . 3. 解:,sin t x =令⎰⎰=-t td t dx x xsin cos sin 1220221π则dt t t 220cos sin )(π⎰=16)4sin 32181(4cos 1812sin 412020220π)(πππ=-=-==⎰⎰t t dt t tdt 4. 解: ⎰⎰-=⎰⎰==-ππππ0022210022cos 1222]2cos [sin xdx x dx x dx x xdx x I x , ⎰⎰⎰-==ππππ0022122122122sin 0|2sin 2sin 2cos xdx x x x d x xdx x=⎰⎰=-=ππππ0022121212cos 0|2cos 2cos xdx x x x xd ,4361ππ-=I . 5. 解: 令2-=t u 则du u f dt t f ⎰⎰-=-1131)()2(11100121137134)1()(------=+-=++=⎰⎰⎰e e du e du u du u f u . 6. 解:⎰⎰∞+∞+∞+-==e e e x x d x dx x x ln 1ln )(ln 1ln 1221]ln 1ln 1lim [=--=+∞→e x x 7. 解:2121221221arccos1)1(11))1(1(1x x d xdx x x =--=-=⎰⎰原式 4arccos lim 22arccos 1π=-=→x x8. 解:21cos 21lim 2cos lim 2tan cos lim tan cos lim 20220220022002-=-=⋅-=⋅-=++++→→→→⎰⎰x x x x x x x x x dtt dt t t x x x x x x 四、综合题:1. 证:令x t -=π则,⎰⎰⎰⎰==--=202022sin sin )(sin sin ππππππxdx tdt dt t xdx n nnn所以⎰⎰⎰⎰=+=20220sin 2sin sin sin πππππxdx xdx xdx xdx n nnn2. 证明:.0]0[)()内可导显然,上连续,在(,在ππx F ,时,当0cos )(],0[>='∈-x e x F x x π ()cos 02x F x e x x π-'===由得驻点211(0)0;();()0.222ee F F F ππππ--++===>(),(0)2F F π比较得最大值为最小值为其中,00(sin cos )1()cos =.22t te t t e F e tdt ππππ----+==⎰ 第六章 定积分的应用一、选择题:1. C2. C二、计算题:1.解:对x y 62=两边求导得yy 3=',从而得曲线在点)3,23(处的法线斜率1-=k .法线方程为:029=-+y x ,故所围图形面积为:dy y y ⎰---392)629(=48.2.解:设所求面积为S ,则有对称性知)2cos 21)sin 2(21(246260⎰⎰+=πππθθθθd d S 23162cos )2cos 1(4660-+=+-=⎰⎰πθθθθπππd d 3. 解:dx y S ⎰'+=421πdx xx ⎰+=422cos sin 1πdx x ⎰=40sec π40tan sec ln πx x +=40tan sec ln πx x +=)21ln(+= 4.解:体积元为dy y dV 2)4(π=,所以πππ12|1161641412=-==⎰y dy yV .5. 解: .1ln x y x y ='∴= .1),(11)1,(ln x ey e x e y e x y =-=-=∴即的切线方程为过曲线.1ln 轴围成与,直线由曲线x x ey x y D ==∴体的体积为轴旋转一周所得的旋转绕x D ∴dx x e V e ⎰-=12ln 31ππex x x x x e 12]2ln 2ln [31+--=ππe ππ322-=第七章一、选择题 1.D A B C D A B B C B B B二、填空题 1.cx y = 2.054=+'-''y y y (i ±2是其两个特征根)3.x x e x e y 2)1(23-+= 4.C e e y x =- 5.C x xy +=ln sin 6.xe C x C 221)(+7. x x e C e C 221-+ 8. )2sin 2cos (21x C x C e x+三、计算题 1.解:代入一阶线性微分公式求解即可得:).(sin 2C x e y x +=2.解: 对应于齐次的特征方程为 022=-+r r ,得特征根2,121-==r r所以齐次的通解为 xx e C e C y 221-+= 由于i 20+不是特征根,故设非齐次的特解形式为 x B x A y 2sin 2cos += 代入非齐次方程,整理得 x x B A x A B 2sin 42sin )3(2cos )3(=+-- 即⎩⎨⎧-=+=-4303B A A B解得 56,52-=-=B A 所以非齐次的特解为 x x y 2sin 562cos 52--= 所以非齐次的通解为 x x e C e C y 221-+=x x 2sin 562cos 52--3. 解: ,),(dy dp p y dy dp y y p y ='=''='则令代入原方程得 p p dy dpp +=3整理得 dy dp p=+211, 解得 111212,,)arcsin(22C C e C C e C y C x -==+=其中4. 解:原方程可化简为yy y x dy dx 1ln 1=+ ,由一阶线性方程求解公式得}ln 21{ln 1}ln 21{ln 1}1{2221ln 11ln 1y C y C y C y dy e y C e x dy y y dyy y +=++=⎰+⎰=⎰-)ln 211(ln 11,23)(2y y x C e x +=∴=∴= 。
《高等数学》(上)第1-3章自测题使用对象:2012级计机系、电子系本科学生一、填空题:1.设,0,cos 0,)(⎩⎨⎧>≤=-x x x e x f x 则=-)1(f ,=-)1(2x f .2.设函数3arcsin2lg)(x x x x f +-=,则它的定义域是 .3.当0→x 时,1132-+ax 与1cos -x 为等价无穷小,则a=4.如果⎪⎩⎪⎨⎧=≠-+=0,00,12sin )(2x x xe x xf ax 在),(+∞-∞内连续,则a =5.曲线⎩⎨⎧=+=321t y t x 在2=t 处的切线方程为 ,法线方程为 6.设函数21()1x x f x ax bx ⎧≤=⎨+>⎩在点1x =处可导,则a = ,b = .7. 设函数()f u 可导, 若3(cos 2)y f x x =+, 则dy dx=.8. 设2()y f x x =+且()f u 可导,则y ''= . 9. 设201223825y x x x =+-+,则(30)y = . 10.设x xe x f =)(,则(10)()f x =.11.设y x y +=tan ,则____________dy =12.已知,arctan )(,2323/x x f x x f y =⎪⎭⎫⎝⎛+-=则==0x dxdy __________________13.函数233x x y -=在__________单调递减,其图形在 是凹的.14.函数322312)(x x x x f -+=在 处取得极小值,在 处取得极大值,点 是拐点. 15.21xy x=+的图形有铅直渐近线 ;有斜渐近线 .16.若函数32y ax bx cx d =+++在0x =处有极值0y =,点(1,1)是拐点,则a = , b =,c = ,d = . 二、单项选择题:1. 下列函数在给定的变化过程中不是无穷小量的是( ).(A )1()x f x e =, 0x +→ (B )()ln f x x =,1x → (C )()arctan 2f x xπ=-,x →+∞ (D)()f x =x →∞2. 设22()4x f x x +=-, 则2x =-是()f x 的( ).(A) 连续点(B) 可去间断点 (C) 跳跃间断点 (D) 第二类间断点 3. 当0x →时, ( )与2x 是等价无穷小.(A)2ln(1)x + (B)21cos x - (C)2sin 1x + (D)2x x + 4.已知0()limx f x x→=,且(0)1f =,那么( )(A )()f x 在0x =处不连续。
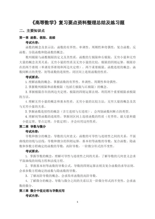
第十一章 无穷级数测试题一、单项选择题一、单项选择题 1、若幂级数1(1)nn n a x ¥=+å在1x =处收敛,则该幂级数在52x =-处必然( ) (A) 绝对收敛; (B) 条件收敛; (C) 发散;(D) 收敛性不定.2、下列级数条件收敛的是(). (A) 1(1);210nn nn ¥=-+å (B) 131(1);n n n-¥=-å(C) 111(1)();2nn n ¥-=-å(D) 113(1).n n n¥-=-å3、若数项级数1nn a¥=å收敛于S ,则级数()121nn n n aa a ¥++=++=å() (A) 1;S a + (B) 2;S a + (C) 12;S a a +-(D) 21.S a a +- 4、设a 为正常数,则级数21sin 3n na n n ¥=éù-êúëûå( ). (A) 绝对收敛; (B) 条件收敛; (C) 发散; (D) 收敛性与a 有关. 5、设2(),01f x x x =<≤,而1()sin π,n n S x b n x x ¥==-¥<<+¥å,其中102()sin π,(1,2,)n b f x n x n ==ò,则1()2S -等于() (A) 1;2- (B) 1;4- (C) 1;4(D) 12.二、填空题二、填空题 1、 设14nn u¥==å,则111()22n n n u ¥=-=å() 2、 设()111n n n a x ¥+=-å的收敛域为[)2,4-,则级数()11nn n na x ¥=+å的收敛区间为() 3、 设32,10(),01x f x x x -<ì=í<î≤≤,则以2为周期的傅里叶级数在1x =处收敛于( ) 4、 设2()π,ππf x x x x =+-<<的傅里叶级数为()01cos sin ,2n n n a a nx b nx ¥=++å则3b =()5、级数()1(1)221!n n n n ¥=-+å的和为( ) 三、计算与应用题三、计算与应用题 1、求级数()113;3nnn x n ¥=-×å的收敛域的收敛域2、求()21112n n n ¥=-×å的和的和 3、将函数()2()ln 12f x x x =--展开为x 的幂级数,并求()(1)0n f +4、求2012!nn n n x n ¥=+å的和函数的和函数 5、 已知()n f x 满足1()()e n x n n f x f x x -¢=+,n 为正整数,且e (1)nf n=,求函数项级数()1n n f x ¥=å的和函数.6、 设有方程10nx nx +-=,其n 中为正整数,证明此方程存在唯一正根0x ,并证明当1a >时,级数1n n x a¥=å收敛. 四、证明题四、证明题设π4tan d nn a x x =ò(1) 求()211n n n a a n ¥+=+å (2) 试证:对任意常数0l >,级数1n n a nl¥=å收敛收敛提示:()()2111n n a a n n n ++=+,()2111n n n a a n¥+=+=å.因为211n na an ++=+,所以111n a n n <<+,1111nn n a n n l l ¥¥+==<åå第十一章 无穷级数测试题答案与提示一、1、A ;2、D ;3、B ;4、C ;5、B. 二、二、1、1;2、()4,2-;3、32;4、2π3;5、cos1sin1-. 三、三、1、答案:[)0,6.2、答案:53ln 284-提示:原式为级数()211n n x n¥=-å的和函数在12x =点的值. 而()22221121211nn nn n n x x xn n n ¥¥¥====--+-ååå,分别求出2121n n x n ¥=-å和2121n n x n ¥=+å的和函数即可.3、答案:11(1)211(),,122n n n n f x xx n +¥+=--éö=Î-÷ê+ëøå()1(1)(1)20!1n nn f nn ++--=×+. 提示:()()()2()ln 12ln 12ln 1f x x xx x =--=-++4、答案:222011e 1,2!42x n n n n x x x x n ¥=æö+=++--¥<<+¥ç÷èøå 提示:()2011112!1!2!2n nn n n n n n nx x x n n n ¥¥¥===+æöæö=+ç÷ç÷-èøèøååå, 而()1011e ,e 1!!xn x n nn x x x n n ¥¥====-åå5、答案:()()[)1e ln 1,1,1xn n f x x x ¥==--Î-å提示:先解一阶线性微分方程,求出特解为()e xn x f x n=()111e e x xn n n n x x f x n n ¥¥¥=====ååå,记1()n x S x n¥==å,则可得()ln(1)S x x =--6、提示:设()1n n f x x nx =+-,则()()0,0n f x x ¢>>,故()n f x 在()0,+¥内最多有一个正根.而(0)10,(1)0nn f f n =-<=>,所以有唯一正根0x .由方程10n x nx +-=知,110nx x nn-<=<,故当1a > 时,级数1nn x a ¥=å收敛.四、提示:()()2111n n a a nn n ++=+,()2111n n n a a n¥+=+=å.因为211n n a a n ++=+,所以111n a n n <<+,1111nn n a n nl l ¥¥+==<åå第十章 曲线积分与曲面积分测试题一、单项选择题一、单项选择题1、已知()()2d d x ay x y y x y +++为某二元函数的全微分,则a 等于( ) (A) 1;- (B) 0; (C) 1;(D) 2. 2、设闭曲线c 为1x y +=的正向,则曲线积分d d cy x x yx y-++ò的值等于() (A) 0; (B) 2; (C) 4; (D) 6. 3、设S 为封闭柱面()22203x y az +=≤≤,其向外的单位法向量为{}c o s ,c o s,c o s n a b g =,则()cos cos cos d x y z s a b g S++òò等于( ) (A) 29π;a (B) 26π;;a (C) 23π;a(D) 0. 4、设曲线c 为22220x y z a x y z ì++=í++=î,则d c x s ò等于( ) (A) 23;a (B) 0; (C) 2;a(D) 213a . 5、设S 为下半球222z a x y =---的上侧,W 是由S 和0z =所围成的空间闭区域,则d d z x y åòò不等于()(A) d ;v W -òòò(B) 2π220d d aa r r r q -òò;(C) 2π22d d ;aa r r r q--òò(D) ()d d z x y x y å++òò.二、填空题二、填空题1、设c 是圆周222x y a +=,则()2d cx y s -=ò() 2、设质点在力()()32F y x i y x j =++-的作用下沿椭圆2244x y +=的逆时针方向运动一周,则F 所做的功等于() 3、设S 是平面6x y z ++=被圆柱面221x y +=所截下的部分,则d z s åòò等于() 4、设S 是球面2221x y z ++=的外侧,则()23222d d xy z xy zS++òò等于() 5、设22()d ()d 1cxf x y x f x yx -++ò与路径无关,其中()f x ¢连续且(0)0f =,则()f x =( ) 三、计算与应用题三、计算与应用题 1、求()()xysin d cos d LI e y b x y x e y ax y éù=-++-ëûò,其中,a b 为正常数,L 为从点()2,0A a 沿曲线22y ax x =-到点()0,0O 的弧.2、计算2d LI y s =ò,其中L 为圆周22220x y z a x y z ì++=í++=î.3、在变力F y z i z x j x y =++的作用下,质点由原点沿直线运动到椭球面2222221x y z a bc++=上第一卦挂线的点(),,M x h z ,问,,x h z 取何值时,力F 所做的功W 最大?并求出W 最大值.4、设S 为椭球面222122x y z ++=的上半部分,点(),,P x y z S Î,π为S 在点P 处的切平面,(),,x y z r 为点()0,0,0O 到平面π的距离,求()d ,,Sz s x y z r òò.5、求d d 2d d 3d d I xz y z zy z x xy x y S=++òò,其中S 为曲面()221014y z xx =--≤≤的上侧.6、设对于半空间0x >内任意光滑有向闭曲面S ,都有,,都有,2()d d ()d d e d d 0x Sxf x y z xyf x z x z x y --=òò,其中函数()f x 在()0,+¥内具有连续的一阶导数,且0lim ()1x f x +®=,求()f x . 答案:()e ()e 1xxf x x=-提示:由题设和高斯公式得提示:由题设和高斯公式得220()d d ()d d e d d ()()()e d xxSxf x y z xyf x z x z x y xf x f x xf x v W¢éù=--=±+--ëûòòòòò由S 的任意性,知2()()()e 0xxf x f x xf x ¢+--=,解此微分方程即可.四、证明题四、证明题 已知平面区域(){},0π,0πD x y x x =≤≤≤≤,L 为D 的正向边界,试证:的正向边界,试证:(1)sin sin sin sine d e d e d e d y x y xLLx y y x x y y x ---=-òò;(2)2sin sin 5πe d e d 2y x Lx y y x --ò≤第十章 曲线积分与曲面积分测试题答案与提示一、一、1、D ;2、C ;3、A ;4、B ;5、B. 二、二、1、3πa -;2、4π-;3、63π;4、4π3;5、211x +.三、三、1、答案:23ππ222I a b a æö=+-ç÷èø. 提示:添加从()0,0O 沿0y =到点()2,0A a 的有向直线段1L ,然后用格林公式. 2、答案:32π3I a =. 提示:利用变量“对等性”22231d d d d 3L L L LI y s x s z s a s ====òòòò.3、答案:,,333a b c x h z ===m a x 39W a b c =.提示:直线段:,,OM x t y t z t x h z ===,t 从0变到1,功W 为120d d d 3dOM W yz x zx y xy z t t xhz xhz =++==òò 再求W xhz =在条件2222221x y z a b c++=下的最大值即可.4、答案:、答案:()3d π,,2Szs x y z r =òò.提示:曲面S 在点(),,P x y z 处的法向量为{},,2x y z ,切平面方程为:022xyX Y zZ ++=, 点()0,0,0O 到平面π的距离()12222,,44x yx y z zr -æö=++ç÷èø.5、答案:d d 2d d 3d d πI xz y z zy z x xy x y S=++=òò.提示:添加曲面1S 为平面xoy 上被椭圆()221014y x x +=≤≤所围的下侧,在S 和1S 所围封闭曲面上用高斯公式. 注意到在1d d 2d d 3d d I xz y z zy z x xy x y S =++òò的积分等于3d d Dxy x y òò为0.6、提示:、提示:(1) 左边=()ππsinsinsin sin 0π0πed πed πe +e d yxx xy x x ---=òòò,同理,,同理,右边=()πsin sin 0πe+e d xx xx -ò(2) 由(1)得s i n s i n ed ed yxLx y y x --ò=()πsin sin 0πe+ed x xx -ò,而由sin ex 和sin ex-泰勒展开式知道式知道()π20π2sin d x x +ò≤()πsin sin 0πe +e d x x x -ò,而()π2205π2sin d π2x x +=ò.第九章 重积分测试题一、选择题一、选择题1、若区域D 是xoy 平面上以(1,1),(1,1)-和(1,1)--为顶点的三角形区域,1D 是D 在第一象限中的部分,则(cos sin )Dxy x y dxdy +=òò(). (A) 12cos sin D x ydxdy òò;(B) 2cos sin Dx ydxdy òò(C) 14(cos sin )D xy x y dxdy +òò(D) 0 2、设(,)f x y 连续,且(,)(,)d d Df x y xy f x y x y =+òò,其中D 是xoy 平面上由20,y y x ==和1x =所围区域,则(,)f x y 等于().(A) xy ;(B) 2xy ; (C) 1xy + ; (D) 18xy +3、设2222222123cos d d ,cos()d d ,cos()d d ,DDDI x y x y I x y x y I x y x y =+=+=+òòòòòò其中(){}22,1D x y xy =≤+,则(). (A) 321I I I >>;(B) 123I I I >>; (C) 213I I I >> ; (D) 312I I I >> 4、设空间闭区域W 由2221x y z ++≤及z 0≤确定,1W 为W 在第一挂限的部分,则( ). (A) 1d 4d x v x v WW =òòòòòò; (B)1d 4d y v y v WW =òòòòòò;(C)1d 4d z v z v WW =òòòòòò; (D) 1d 4d xyz v xyz v WW =òòòòòò5、设空间闭区域(){}2222,,2z x y zx y x yW =-≤≤+-,d I z v W=òòò,则下列将I化为累次积分中不正确的是( ). (A) 222π120d d d r r I r r z z q -=òòò; (B) π2π224000d d cos sin d I q j r j r j r =×òòò; (C) 12221πd π(2)d I z z z z z =+-òò;(D) 22222112004d d d y x y x yI x y z z --++=òòò二、填空题二、填空题1、设区域D 为222x y R +≤,则2222d d D x y I x y a b æö=+ç÷èøòò的值等于() 2、设(){}22,1D x y xy=≤+,则2221lim ln(1)d d πx y r Dex y x yr-®++òò的值等于() 3、积分222d e d yx I x y -=òò的值等于() 4、积分2222222()d x y z R I f x y z v ++=++òòò≤可化为定积分0()d Rx x j ò,则()x j 等于() 5、积分22221()d x y z I ax by v ++=+òòò≤的值等于() 三、计算与应用题三、计算与应用题 1、求()22d d DI x y y x y =++òò,其中D 是由圆224x y +=和22(1)1x y ++=所围的平面区域.2、求{}22max,ed d x y DI x y =òò,其中(){},1,1D x y x y =≤≤≤≤00.3、计算22()d I x y z v W =++òòò,其中W 由曲线220y zx ì=í=î绕z 轴旋转一周而成的旋转曲面与平面4z =所围的立体.4、计算()d I x z v W=+òòò,W 由22x y z +=及224x y z --=确定.5、计算112111224d e d d e d yyyyx x y I y x y x =+òòòò.6、设有一高度为()h t (t 为时间)的雪堆在融化过程中,其侧面满足方程222()()()x y z h t h t +=-(设长度单位为厘米,时间单位为小时),已知体积减少的速率与侧面积成正比(比例系数为0.9),问高度为130cm 的雪堆全部融化需多少小时?的雪堆全部融化需多少小时?四、证明题四、证明题设函数()f x 在[]0,1上连续,并设1()d f x x A =ò,证明11201d ()()d 2xI x f x f y y A ==òò.第九章 重积分测试题答案与提示一、一、1、A ;2、D ;3、A ;4、C ;5、B. 二、二、1、22222πR 4x y a b æö+ç÷èø;2、1;3、()411e 2--;4、224π()x f x ;5、()224π+15a b . 三、三、 1、答案:()163π-29I =.提示:将D 看成两个圆域的差,再考虑到奇偶对称性,利用极坐标计算便可. 2、答案:e 1I =-提示:为确定{}22max ,x y ,必须将D 分成两个区域,再考虑到积分次序的选取问题即可. 3、答案:256π3I =提示:旋转曲面的方程为222x y z +=,用柱面坐标计算22π2242002d d ()d r I r r r z z q =+òòò即可.4、答案:π8I =. 提示:d 0x v W=òòò,ππ122400d 4d d cos sin d z v q j r j r j r W=×òòòòòò.5、答案:3e e 82I =-. 提示:交换积分次序. 6、答案:100t =小时小时提示:先利用三重积分求出雪堆的体积222()31()()2πd d d ()4h t x y h t h t zV zx y h t éù+-ëû==òòò≤; 再求出雪堆的侧面积2222221()21313ππ1d d ()12xy x y h t S z z x y h t +=++=òò≤;由题意d 0.9d V S t=-,所以d ()13d 10h t t =-,解出()h t 并令其等于0,则可得结果.四、提示:交换积分次序,四、提示:交换积分次序,并利用11111d ()()d d ()()d d ()()d 2yxy f x f y x x f x f y y xf x f y y ==òòòòòò.第八章 多元函数微分法及应用测试题一、选择题一、选择题1、已知函数()f x 在[]1,1-上连续,那么sin cos ()x y f t dt x ¶=¶ò(). (A)(sin )(cos )f x f y - (B)(sin )cos (cos )sin f x x f y y - (C) (sin )cos f x x ; (D) (cos )sin f y y2、在矩形域00:,D x x y y d d -<-<内,(,)(,)0x y f x y f x y =º是(,)f x y c º(常数)的(的(). (A) 充要条件;充要条件; (B)充分条件;充分条件; (C) 必要条件; (D).既非充分又非必要条件既非充分又非必要条件 3、若函数(,)f x y 在区域D 内的二阶偏导数都存在,则(内的二阶偏导数都存在,则() (A ) (,)(,)xy yx f x y f x y =在D 内成立;内成立; (B )(,),(,)x yf x y f x y 在D 内连续; (C ) (,)f x y 在D 内可微分;内可微分; (D )以上结论都不对)以上结论都不对 4、42002lim 3x y xyx y ®®+的值为( ) (A)¥ ; (B) 不存在;不存在; (C) 23;(D) 0. 5、设有三元函数ln e 1xzxy z y -+=,据隐函数存在定理,存在点()0,1,1的一个邻域,在此邻域内该方程(). (A )只能确定一个具有连续偏导的隐函数(),z z x y =;(B )可确定两个具有连续偏导的隐函数(),z z x y =和(),y y x z =; (C )可确定两个具有连续偏导的隐函数(),z z x y =和(),x x y z =; (D )可确定两个具有连续偏导的隐函数(),x x y z =和(),y y x z =.二、填空题二、填空题1、设(,)cos()(1)arctan2xy x f x y e x y yp=+-,则(1,1)x f 的值为( ). 2、设(,)f x y 具有连续偏导数,且(1,1)1,(1,1),(x yf f a f b ¢¢===,令[]{}(),,(,)x f x f x f x x j =,则(1)j ¢的值为( ). 3、设2(,,)xf x y z e yz =,其中(,)z z x y =是由0x y z xyz +++=确定的隐函数,则(0,1,1)x f ¢-=( ).4、曲线222320x y z x y z ì++=í-+=î在点()1,1,1M 处的切线方程为( ).5、函数22223326u x y z xy x y z =++++--在点()0,0,0O 处沿( )方向的方向导数最大?)方向的方向导数最大? 三、三、 计算和应用题计算和应用题 1、设()()3222cos d 1sin 3d axy y x x by x x y y-+++为某一函数(,)f x y 的全微分,求a 和b 的值的值2、设()()ky x g y x y x f z +++-=,,g f ,具有二阶连续偏导数,且0º/¢¢g ,如果222222242fy z y x z x z ¢¢=¶¶+¶¶¶+¶¶,求常数k 的值. 3、在椭球2222221x y z a b c++=内嵌入一中心在原点的长方体,问长宽高各是多少时长方体的体积最大?4、设(,)y g x z =,而z 是由方程(,)0f x z xy -=所确定的,x y 的函数,求d d zx5、设),(y x f 有二阶连续偏导数, ),(),(22y x e f y x g xy+=, 且))1((1),(22y x o y x y x f +-+--=, 证明),(y x g 在)0,0(取得极值取得极值, ,判断此极值是极大值还是极小值极大值还是极小值, , 并求出此极值并求出此极值. .6、设有一小山,取它的底面所在的平面为xoy 坐标面,其底部所占的区域为(){}22,75D x y xy xy =≤+-,小山的高度函数为22(,)75h x y x y xy =--+(1) 设()000,M x y 为区域D 上一点,问(,)h x y 在该点沿平面上什么方向的方向导数最大?若记此方向导数的最大值为00(,)g x y ,试写出00(,)g x y 的表达式.(2) 现利用此小山开展攀岩活动,为此需在山脚下寻找一上山坡度最大的点作为攀登的起点,试确定攀登起点的位置. 四、证明题四、证明题设(,)F u v 可微,试证曲面(,)0x a y b F z c z c--=--上任一点处的切平面都通过定点上任一点处的切平面都通过定点. .第八章 多元函数微分法及应用测试题答案与提示一、一、1、C ;2、A ;3、D ;4、B ;5、D.二、二、1、πe 2-;2、23(1)a b b b +++;3、1;4、111101x y z ---==-;5、326ogradu i j k =--. 三、三、1、答案:2,2a b ==-.提示:提示:利用xy yx f f ¢¢¢¢=这一条件. 2、答案:1k =-.提示: g f f xz ¢+¢+¢=¶¶21,g k f f yz ¢+¢+¢-=¶¶21,g f f f x z ¢¢+¢¢+¢¢+¢¢=¶¶221211222,g k f f f yz ¢¢+¢¢+¢¢-¢¢=¶¶2221211222, g k f f y x z ¢¢+¢¢+¢¢-=¶¶¶22112,()g k k f y z y x z xz ¢¢+++¢¢=¶¶+¶¶¶+¶¶222222222142, 又因为0º/¢¢g ,所以0212=++k k ,1-=k .3、答案:232323,,333a b c .提示:设所嵌入的长方体在第一挂线的顶点坐标为(),,x y z ,则求体积8V xyz =在条件2222221x y z a b c ++=下的极值就可. 4、答案:1221122d d f yf xf g z xf xfg ¢¢¢¢++=¢¢¢-.5、答案:故0)0,1()0,0(==f g 是极大值.提示:由全微分的定义知提示:由全微分的定义知0)0,1(=f 1)0,1()0,1(-=¢=¢yx f f x f y e f g xy x 221×¢+×¢=¢ y f x e f g xy y 221×¢+×¢=¢ 0)0,0(=¢x g 0)0,0(=¢y g 2222121121122)2()2(2f x x f y e f y e f y e x f y e f g xyxy xy xy x ¢+×¢¢+×¢¢+×¢+×¢¢+×¢¢=¢¢ x y f x e f e xy e f y e y f x e f g xy xy xy xy xy xy 2)2()()2(222111211×¢¢+×¢¢++×¢+×¢¢+×¢¢=¢¢ 2222121121122)2()2(2f y y f x e f x e f x e y f x e f g xy xy xy xy y ¢+×¢¢+×¢¢+×¢+×¢¢+×¢¢=¢¢ A=2)0,1(2)0,0(22-=¢=¢¢f g x 1)0,1()0,0(1-=¢=¢¢=f g B xy2)0,1(2)0,0(22-=¢=¢¢=f g C y032>=-B AC , 且0<A , 故0)0,1()0,0(==f g 是极大值. 6、答案: ()()22220000000000(,)22558g x y y x x y x y x y =-+-=+-攀登起点的位置: ()()125,5,5,5M M --.提示提示: : 沿梯度方向的方向导数最大沿梯度方向的方向导数最大,,方向导数的最大值即为梯度的模方向导数的最大值即为梯度的模. . 然后再求(,)g x y 在条件22750x y xy --+=下的极大值点就可下的极大值点就可. . 四、答案四、答案: :通过定点(),,M a b c . 第六章 微分方程测试题一、选择题一、选择题1、设()y f x =是240y y y ¢¢¢-+=的解,若0()0f x >且0()0f x ¢=,则在0x 点()f x ( ). (A) 取极大值; (B) 取极小值; (C) 在0x 某邻域内单增; (D) 在0x 某邻域内单减.2、微分方程2448xy y y e¢¢¢-+=的一个特解应具有形式的一个特解应具有形式( ) (,,,a b c d 为常数). (A) 2;xce (B) 22;xdx e (C) 2;xcxe (D) 22().x bx cx e + 3、微分方程21sin y y x x ¢¢+=++的特解形式可设为(). (A) (A) *2(sin ecos );y ax bx c x d x x =++++ (B) *2(sin ecos );y x ax bx c d x x =++++ (C) *2sin ;y ax bx c d x =+++(D) *2ecos .y ax bx c x =+++ 4、设线性无关的函数123,,y y y 都是非齐次线性微分方程()()()y p x y q x y f x ¢¢¢++=的解,12,c c 是任意常数,则该方程的通解为(). (A) (A) 11223;c y c y y ++ (B) ()1122123;c y c y c c y +-+ (C) ()11221231;c y c y c c y +---(D) ()11221231.c y c y c c y ++--5、方程0xy y ¢+=满足(1)2y =的特解为(). (A) 21;xy = (B) 22;x y = (C) 2;xy = (D) 1.xy = 二、填空题二、填空题1、已知微分方程23e xy y y -¢¢¢--=有一个特解1e 4x y x *-=-,则其通解为(). 2、以12e ,ex xy y x --==为特解的二阶常系数齐次微分方程是(). 3、若连续函数()f x 满足()()e xf t f x dt =ò,则()f x 等于(). 4、已知函数()y y x =在任意点x 处的增量21y x y xa D D =++,其中a 是比x D (0)x D ®高阶的无穷小,且(0)πy =,则(1)y 等于(). 5、2e xy y y x ¢¢¢++=的通解为(). 三、计算和应用题三、计算和应用题1、 设2e (1)e xxy x =++是二阶常系数线性微分方程e xy y y a b g ¢¢¢++=的一个特解,求该微分方程的通解. 2、 设函数()y y x =在(),-¥+¥内具有二阶导数,且()0,y x x y ¢¹=是()y y x =的反函数.(1)(1)试将()x x y =所满足的微分方程()322d d sin 0d d x x y x y y æö++=ç÷èø变换为()y y x =所满足的微分方程;(2)(2)求变换后的微分方程满足条件3(0)0,(0)2y y ¢==的解.3、已知22123e e ,e e ,e e e x x x x x x x y x y x y x --=+=+=+-都是某二阶常系数非齐次线性微分方程的解,试求此微分方程分方程的解,试求此微分方程4、 已知连续函数()f x 满足320()()d e 3xx tf x f t =+ò,求()f x .5、 已知连续函数()f x 满足()100()()d e2()d xxf x x u f u u x f xu u +-=+òò,求()f x .6、设函数()f x 在[)1,+¥上连续恒正,若曲线()y f x =,直线()1,1x x t t ==>与x 轴所围成的平面图形绕x 轴旋转一周所成的旋转体的体积为2π()(1)3t f t f éù-ëû,试求()y f x =所满足的微分方程,并求该方程满足2(2)9f =的特解.四、证明题四、证明题证明方程()y y f x ¢¢+=(其中()f x 连续)的通解为连续)的通解为()120cos sin ()sin d xy c x c x f t x t t =++-ò,其中为任意常数,其中为任意常数.. 第六章 微分方程测试题答案与提示一、一、1、A ;2、B ;3、A ;4、D ;5、C. 二、 1、3121ee e 4xxxc c x --+-;2、20y y y ¢¢¢++=;3、ln(1)x +;4、π4πe ;5、()()121e 1e 4x xy c c x x -=++-.三、三、1、答案:2212e e e (1)e x x xx c c x ++++. 提示:将2e(1)e xxy x =++代入原方程,比较同类项系数,求出,,a b g 的值,然后再去求解微分方程.2、答案、答案: (1): (1)sin y y x ¢¢-=; (2) 1e e sin 2x x y x -=--.3、答案、答案: :2e 2e x x y y y x ¢¢¢--=-.提示:21312e ,=e xxy y y y --=-是对应齐次微分方程的特解,从而可得出对应齐次微分方程为20y y y ¢¢¢--=, 设非齐次线性微分方程为2()y y y f x ¢¢¢--=,再将其中任意个非齐次特解代入,得出()e 2e x x f x x =-.4、答案、答案: : 32()3e 2e x x f x =-.5、答案、答案: : 21()12e 2xf x xx æö=++ç÷èø. 提示:作代换xu t =,则12()d 2()dt xx f xu u f t =òò.6、答案、答案:: 3()1x f x x =+. 提示:依题意可得:221π()(1)π()d 3tt f t f f x x éù-=ëûò,然后两边求导.四、略四、略. . 第五章 定积分及应用测试题一、选择题一、选择题1、设()f x 连续,0()d ,0,0stI tf tx x t s =>>ò,则I 的值是(). (A ) 依赖于s 和t ; (B )是一个常数;)是一个常数; (C )不依赖于s 但依赖于t ; (D )依赖于s 但不依赖于t . 2、下列积分中,等于零的是( ). (A)12212cos ln(1)d x x x -+ò(B) 233(1)e d x x x -+ò(C) 4222sin cos d 1x xx x p p-+ò(C) 2121(1)d x x x --+ò3、设在[],a b 上()0,()0,()0f x f x f x ¢¢¢><>, 令()[]()1231()d ,(),()()2ba S f x x S fb b a S f a f b b a ==-=+-ò,则().(A) 321S S S >>;(B) 312S S S >>; (C) 213S S S >> ; (D) 132S S S >>. 4、已知sin πd 2x x x +¥=ò,则220sin d x x x +¥ò的值等于( ). (A) π;2(B) π; (C) 2π;4(D) π-1. 5、设()f x 在0处可导,且(0)0f =,则极限02()dt limxx f x t x ®-ò的值等于(). (A)不存在;不存在; (B) 0; (C) (0);f ¢ (D) 1(0).2f ¢ 二、填空题二、填空题1、设()f x 连续,310()dt x f t x -=ò,则(7)f 等于(). 2、定积分3π43π4(1arctan )1cos 2d x x x -++ò的值为(). 3、定积分11()e d xx x x -+ò的值为(). 4、若积分(21)d 4aax x --=-ò,则常数a 的值等于(). 5、曲线322y x x x =-++与x 轴所围成的面积值等于( ). 三、计算和应用题三、计算和应用题1、已知(π)1f =,且[]0()()sin d 3f x f x x x p ¢¢+=ò,求(0)f .2、计算21212(e e )d 11xxx x x x --+++-ò3、设2π20sin ()d 12cos tf x t x t x =++ò,求(1)(0)f f4、 计算π320sin d sin cos x x x x+ò.5、设3e e()ln ()d xf x x f x x =+ò,求()f x .6、设()f x 可导,(0)1f =,且[]1()()d f x xf xt t +ò与x 无关,求()f x .四、证明题四、证明题设函数()f x 在[],a b 上连续,在(),a b 内()0f x ¢>,证明存在唯一的(),a b x Î使曲线()y f x =和(),y f x a x ==所围面积1S 是()y f x =和(),y f x b x ==所围面积2S 的3倍.第五章 定积分及应用测试题答案与提示一、一、1、D ;2、C ;3、B ;4、A ;5、D. 二、二、 1、112;2、422-;3、2;4、2;5、3712.三、三、1、答案:(0)2f =. 提示:用分部积分提示:用分部积分. .2、答案:4π-.提示:利用奇偶对称性提示:利用奇偶对称性. . 3、答案:、答案:1. 1.提示:分别求出(0)f 和(1)f 的值即可. 4、答案:()1π14-. 提示:πππ33332220sin cos 1sin cos d d d sin cos sin cos 2sin cos x x x x x x x x xx xx x+==+++òòò.5、答案:ln 4()x f x x x=-. 6、答案:()e xf x -=.提示:令()[]11()()d ()()d ()()d xF x f x xf xt t f x x f xt t f x xf u u =+=+=+òòò,由()0F x ¢=得()()0f x f x ¢+=,所以e ()0x f x ¢éù=ëû. 四、提示:()()()10,,()()d tt a b S t t a f t f x x "Î=--ò,()()2()d ,bt S t f x x b t =--ò令()()12()3t S t S t j =-,用零点定理和单调性证明即可.第一章综合测试题一、单项选择题一、单项选择题1、()f x 当0x x ®时的左极限和右极限都存在且相等是0lim ()x x f x ®存在的()条件. (A) 充分; (B) 必要; (C) 充要; (D) 无关. 2、设22212lim()n n n n n®¥+++= ( ). (A) 22212lim lim lim 0n n n nn n n®¥®¥®¥+++=; (B) ¥;(C) 21+2+1lim 2n n n ®¥+=;(D) 极限不存在. 3、设()=232x xf x +-,则当0x ®,有,有( ). (A) ()f x 与x 是等价无穷小; (B) ()f x 与x 是同阶但非等价无穷小; (C) ()f x 是比x 高阶的无穷小;(D) ()f x 是比x 低阶的无穷小. 4、设11e 1()e 1xxf x -=+,则0x =是()f x 的(). (A) 可去间断点; (B) 跳跃间断点; (C) 第二类间断点;(D) 连续点.5、方程410x x --=至少有一个根的区间是( ).(A) 1(0,)2; (B) 1(,1)2; (C) (1,2); (D) (2,3).二、填空题二、填空题7、 若2211()3f x x xx+=++,则()f x =(). 8、 已知函数2(cos ), 0() , 0x x x f x a x -ì¹ï=í=ïî在0x =连续,则a = ( ). 9、 lim(3)1=n n n n ®¥+--().10、 设2013sin coslim(1cos )(e 1)xx x x xx ®+=+-( ). 5、已知25lim 232n a bn n ®¥++=-,则a =( ),b = ( ).三、计算与应用题三、计算与应用题1、设0,0(), 0x f x x x ì=í>î≤,20, 0(), 0x g x x x ì=í->î≤,求函数项级数[()]f f x ,[()],g g x [()],[()]f g x g f x .2、设21sin ,0(),0x x f x x a x x ì>ï=íï+î≤,要使()f x 在(,)-¥+¥内连续,应当怎样选择数a ? 3、设11e , 0()ln(1),10x x f x x x -ìï>=íï+-<î≤,求()f x 的间断点,并说明间断点所属类型.的间断点,并说明间断点所属类型. 4、计算极限tan π2lim(sin )xx x ®.5、计算极限123lim()21x x x x +®¥++6、设()f x 的定义域是[0,1],求函数11()()22f x f x ++-的定义域.四、证明题四、证明题证明方程sin 10x x ++=在开区间ππ(,)22-内至少有一个根.第一章综合测试题答案与提示一、一、1、C ;2、C ;3、B ;4、B ;5、C. 二、二、1、21x +;2、1;3、32;4、32;5、任意常数,6. 三、三、1、答案:[()] = (),f f x f x[()]0,g g x = [()]0,f g x =[()]()g f x g x =. 2、答案:0a =.3、答案: 0x =是第一类间断点,1x =是第二类间断点.是第二类间断点.4、答案:、答案: 1.5、答案:e .6、答案: 12x =.四、提示:利用零点定理.四、提示:利用零点定理.第二章综合测试题一、单项选择题一、单项选择题1、若 e , 0()sin 2, 0axx f x b x x ì<=í+î≥在0x =处可导,则a b 、的值应为( ). (A) 2,1a b ==; (B) 1,2a b ==; (C) 2,1a b =-=;(D)2,1a b ==-. 2、设222, 1() 1 , 1x x x f x x ì-+>=íî≤ (). (A)不连续; (B)连续,但不可导; (C)连续,且有一阶导数; (D) 有任意阶导数 3、若()f x 为(,)l l -内的可导奇函数,则()f x ¢ (). (A) 必为(,)l l -内的奇函数; (B) 必为(,)l l -内的偶函数;(C) 必为(,)l l -内的非奇非偶函数; (D) 在(,)l l -内,可能为奇函数,也可能为偶函数. 4、()f x 在0x 处可导,则000()()limx f x x f x x D ®-D -=D( ). (A) 02()f x ¢; (B)0()f x ¢-; (C) 0()f x ¢;(D) 0()f x ¢-.5、设()sin cos 2x f x x =+,则(15)(π)f = (). (A) 0; (B) 15112+; (C) 1-; (D) 1512-.二、填空题二、填空题 11、()f x 在点0x 可导是()f x 在点0x 连续的(连续的( 充分充分)条件,()f x 在点0x 可导是()f x 在点0x 可微的(可微的( )条件.)条件.12、 设()(1)(2)() (2)f x x x x x n n =+++≥,则(0)f ¢=( ). 13、 设()f x 为可微函数,则当0x D ®时,在点x 处的d y y D -是关于x D 的()无穷小.14、 已知(cos sin )(sin cos )x a t t t y a t t t =+ìí=-î,则3π4d d t x y== ( 1- ),223π4d d t x y == ( ) . 15、 设函数()y f x =由方程23ln()sin x y x y x +=+确定,则d d yx= ( ). 三、计算与应用题三、计算与应用题1、讨论函数1sin , 0 0 , 0x x y x x ì¹ï=íï=î在0x =处的连续性和可导性. 2、已知22e 1,0() 1 ,0x x f x x x ì-ï¹=íï=î,求 ()f x ¢. 3、设()(e )e x f x y f =且()f x ¢存在,求d dyx . 4、设7777xy x =++,求微分2d x y =.5、用对数求导法计算函数452(3)(1)x x y x +×-=+的导数的导数6、求函数2cos y x =的n 阶导数. 四、证明题四、证明题设)(x f 在),(+¥-¥内有定义,且,(,)x y "Î-¥+¥,恒有()()()f x y f x f y +=×,()1()f x xg x =+,其中0lim ()1x g x ®=,证明()f x 在),(+¥-¥内处处可导.第二章综合测试题答案与提示一、一、1、A ;2、C ;3、B ;4、D ;5、B . 二、二、1、充要;2、!n ;3、高阶;4、823πa -;5、1.三、三、1、答案:连续不可导.2、答案:223(22)e 2, 0() 0 ,0x x x f x x x ì-+ï¹¢=íï=î. 3、答案:()d e [(e )e (e )()]d f x x x xy f f f x x ¢¢=+.4、答案:67211d [7ln 7()]d 7xy xx x-=+-;7227d (ln 7)d 144x y x ==-×.5、答案:452(3)145[](1)2(2)31x x y x x x x +×-¢=×+-++-+.6、答案: ()1π2cos(2)2n n n yx -=+.四、提示: ,(,)x y "Î-¥+¥,有()[()1]()()y f x f x f x x g x =-=××,()limlim ()()().x x y f x f x g x f x x®®D ¢==×=D第三章综合测试题一、单项选择题一、单项选择题1、下列函数在[1,e]上满足拉格朗日定理条件的是上满足拉格朗日定理条件的是( ). (A) ln(ln )x ; (B) ln x ; (C) 1ln x;(D) ln(2)x -. 2、设00()()0f x f x ¢¢¢== ,0()0f x ¢¢¢>,则(). (A) 0()f x ¢是()f x ¢的极大值;(B) 0()f x 是()f x 的极大值; (C)0()f x 是()f x 的极小值;(D) 00(,())x f x 是曲线()y f x =的拐点。
第一章自测题一、填空题(每题 3 分,共 18 分)sin x tan x1. lim.x 0 ln 12x32.3x1x. lim2x 1x x23.已知 lim 2x2ax b3,此中为 a,b 常数,则a, b.x1x14.若 f x sin 2x x e2 ax 1, x0 在,上连续,则 a.a,x05.曲线 f ( x)x1的水平渐近线是,铅直渐近线是.x24x 316.曲线y2x 1 e x的斜渐近线方程为.二、单项选择题(每题 3 分,共 18 分)1.“对随意给定的0,1,总存在整数 N ,当 n N 时,恒有 x n a 2 ”是数列 x n收敛于 a 的.A. 充足条件但非必需条件B.必需条件但非充足条件C. 充足必需条件D.既非充足也非必需条件2x,x022.设 g x x ,x 0则 g f x.x2,x , f x0x,x02 x2 , x 0B.2 x2 , x 0C.2 x2 , x 0D.2 x2 , x 0A.2 x, x 0 2 x, x 0 2 x, x 02 x, x 03.以下各式中正确的选项是.1xA.lim1e x 0x1xC. lim1ex x1xB.lim1ex 0x1x D.lim1e-1x x4.设x0 时,e tan x1 与x n是等价无量小,则正整数n.A. 1B. 2C. 3D. 4优选文库1 e5. 曲线 ye1x 2x 2.A. 没有渐近线B.仅有水平渐近线C. 仅有铅直渐近线D.既有水平渐近线又有铅直渐近线6.以下函数在给定区间上无界的是.A.1sin x, x(0,1]B.1sin x, x(0, )xxC.11 x(0,1] D.1 x(0, )sin,x sin ,xxx三、求以下极限(每题5 分,共 35 分)1. lim x 2x 2x 24x1 312. limx e 2 xxx 013. lim 12n 3n nnx 2sin14. limxx2x 2 15. 设函数 f xa xa 0, a 1 ,求 lim12 ln f 1 f 2 L f n .nn优选文库12 e x sin x6. lim4xx 01 e x7. lim1cosx x 01cos x四、确立以下极限中含有的参数(每题5 分,共 10 分)1. limax 22x b 2x 1x2x22. lim xax 2 bx 2 1xa xb x五、议论函数 f ( x)x , x在 x 0 处的连续性, 若(a 0,b 0, a 1,b 1)0,x不连续,指出该中断点的种类. (此题 6 分)优选文库sin t 六、设 f ( x)limt x sin xxsin tsin x,求 f ( x) 的中断点并判断种类.(此题7分)七、设 f ( x) 在 [0,1]上连续,且 f (0) f (1).证明:必定存在一点0,1,使得2f ( ) f1. (此题6分)2第二章自测题一、填空题(每题 3 分,共 18 分)1.设2.设4.设5.设f (x) 在 x0可导,且 f ( x0 ) 0, f ( x0 )f1cos x2,则 f ( x). 3.xy f (e sin x ) ,此中 f ( x) 可导,则 dyy1.arccos x ,则 y21,则 lim hf1.x0h hx.1dx dx2.6. 曲线xy 1 x sin y 在点1 ,的切线方程为.二、单项选择题(每题 3 分,共 15 分)1. 以下函数中,在x0 处可导的是.2.设 y f (x) 在 x0处可导,且 f ( x0 )2,则lim f ( x02Vx) f ( x0Vx).VxV x0A. 6B.6C.1D.1 663.设函数 f ( x) 在区间 (,) 内有定义,若当 x(,) 时恒有 | f ( x) |x2,则 x0 是f ( x) 的.A. 中断点B.连续而不行导的点C. 可导的点,且 f (0)0D.可导的点,且 f (0)04.sin x, x00处 f ( x) 的导数.设 f ( x)x,则在 xx2 ,0A. 0B.1C.2D.不存在5.设函数 f (u) 可导, y f (x2 ) 当自变量 x 在x 1 处获得增量 Vx时,相应的函数增量 Vy 的线性主部为,则 f(1).A. 1B.C.1D.三、解答题(共67 分)1.求以下函数的导数(每题 4 分,共16 分)(1) y ln e x 1 e2 x(2) y x 111 xa a x(3)y x a a x a a(4)y (sin x)cos x2. 求以下函数的微分(每题 4 分,共 12 分)(1) y x ln x sin x2cot21(2)y e x(3) y x21x 1x3. 求以下函数的二阶导数(每题 5 分,共 10 分)(1)y cos2x ln x1 x(2)y1 x4. 设 f ( x)e x , x 1在 x 1可导,试求 a 与 b . (此题 6分)ax b, x15. 设 f ( x)sin x , x 0 ,求 f ' ( x) . (此题 6 分)ln(1 x), x 026. 设函数 yy( x) 由方程 lnxxy 2 1所确立,求 dy . (此题 6 分)y7. 设 yx a ln tan tcost2y(x) 由参数方程2,求 dy , d y 2 . (此题 6 分)y a sin tdx dxx1 tt 38. 求曲线在 t1处的切线方程和法线方程 . (此题 5 分)3y 1 2t 22t第三章 自测题一、填空题(每题 3 分,共 15 分)3若 a0, b0 均为常数,则 lim a x b x x1..2x02.lim11.x2x tan xx 03.lim arctan x x.3x 0ln(1 2x )4.曲线 y e x2的凹区间,凸区间为.5.若 f ( x)xe x,则 f ( n ) ( x) 在点 x处获得极小值 .二、单项选择题(每题 3 分,共 12 分)1.设 a,b 为方程 f ( x)0 的两根, f ( x) 在 [ a,b] 上连续, (a, b) 内可导,则 f (x)0 在(a,b) 内.A. 只有一个实根B.起码有一个实根C. 没有实根D.起码有两个实根2.设 f (x) 在 x0处连续,在x0的某去心邻域内可导,且x x0时, ( x x0 ) f ( x)0 ,则f ( x0 ) 是.A. 极小值B.极大值C. x0为f ( x)的驻点D.x0不是 f ( x) 的极值点3.设 f (x) 拥有二阶连续导数,且f(0)0 , lim f( x) 1 ,则.x 0| x |A. f (0)是 f (x) 的极大值B. f (0)是 f (x) 的极小值C.(0, f (0))是曲线的拐点D.f(0) 不是 f (x) 的极值, (0, f (0))不是曲线的拐点4.设 f (x) 连续,且 f(0)0 ,则0,使.A. f ( x)在(0, )内单一增添 .B. f ( x) 在 (,0) 内单一减少.C.x(0,) ,有 f (x) f (0)D.x (,0) ,有 f ( x) f (0) .三、解答题 ( 共 73 分)1. 已知函数f ( x)在[0,1]上连续,(0,1)内可导,且f (1)0 ,优选文库证明在 (0,1) 内起码存在一点f ( )使得 f ( ). (此题 6 分)tan2. 证明以下不等式(每题 9 分,共 18 分)(1)当 0a b 时,b alnbb a .ba a(2)当 0 x时,2x sin x x .23. 求以下函数的极限(每题8 分,共 24 分)( 1) lim e x e x2xx 0xsin x优选文库12( 2)lim(cos x)sin xx 01( 3)lim(1 x) x exx 04. 求以下函数的极值(每题 6 分,共 12 分)12( 1)f ( x) x3(1 x)3x2x , x0( 2)f ( x)x 1 , x05. 求y2x. (此题 6 分)的极值点、单一区间、凹凸区间和拐点ln x16. 证明方程x ln x0 只有一个实根.(此题7分)e第一章自测题一、填空题(每题 3 分,共 18 分)1. 2.3.4.5.水平渐近线是,铅直渐近线是6.二、单项选择题(每题 3 分,共 18分)1. C2. D3. D4. A5. D 6. C三、求以下极限(每题 5 分,共 35分)解: 1.. 2.. 3.,又. 4.. 5.. 6.,,因此,原式.7..四、确立以下极限中含有的参数(每题 5 分,共 10 分)解: 1.据题意设,则,令,令得,故.2.左边,右边故,则.五、解:,故在处不连续,所以为六、解:,而,故,的间断点,,故为的第一类(可去)中断点,均为的第二类中断点.七、证明:设,明显在而,,,故由零点定理知:必定存在一点,使,即优选文库第二章自测题一、填空题(每题 3 分,共 18 分)1. 2.3. 4.5.6.或二、单项选择题(每题 3 分,共 15 分)1. D2. A3. C4. D5. D三、解答题(共67 分)解: 1.(1).(2).(3).(4)两边取对数得,两边求导数得,.2. 求以下函数的微分(每题 4 分,共 12 分)(1).(2).(3).优选文库3. 求以下函数的二阶导数(每题 5 分,共 10 分)(1).(2),.4.首先在处连续,故,故,。
大学高等数学各章节练习题在大学阶段的学习中,高等数学是一个必修课程,它包含了各个章节和知识点的练习题。
练习题是帮助学生巩固理论知识、提高解题能力和应用能力的重要工具。
本文将根据大学高等数学的各个章节,对其练习题进行介绍和总结。
第一章导数与微分在高等数学的第一章中,导数与微分是其中的基础知识。
通过学习导数与微分的定义和性质,可以掌握求导法则和应用,从而解决各种函数的极值、单调性、函数图像以及相关应用问题。
以下是几道典型的练习题:1. 求函数f(x)=3x^2-2x+1的导函数。
2. 设函数f(x)=√(x+1),求f'(x)。
3. 设函数f(x)=e^x+2x,求f''(x)。
通过练习这些题目,可以加深对导数与微分概念的理解,熟练掌握运用导数的方法。
第二章不定积分在高等数学的第二章中,不定积分是其中的重要内容。
学习不定积分可以学会对函数的原函数进行求解,从而求出函数的不定积分。
以下是几道典型的练习题:1. 求函数f(x)=3x^2-2x+1的不定积分。
2. 求∫(2x+1)dx的结果。
3. 求∫sinx^2dx的结果。
通过练习不定积分的题目,可以提高对不定积分的理解和熟练应用。
第三章定积分与曲线长度在高等数学的第三章中,定积分是其中的关键知识点。
学习定积分可以求解曲线下面积、定积分的性质以及曲线长度等问题。
以下是几道典型的练习题:1. 求∫[0,1]x^2dx的结果。
2. 求曲线y=x^2在[0,1]上的下曲边与y轴围成的面积。
3. 求曲线y=√(1-x^2)在[-1,1]上的弧长。
通过练习定积分的题目,可以加深对定积分概念的理解,并且掌握运用定积分求解相关问题的方法。
第四章微分方程在高等数学的第四章中,微分方程是其中的核心内容。
学习微分方程可以理解微分方程的概念和基本解法,并且可以应用微分方程解决实际问题。
以下是几道典型的练习题:1. 求解微分方程dy/dx = 2x。
2. 求解微分方程 dy/dx = y/x。
高数单元测试题及答案一、选择题(每题2分,共20分)1. 函数f(x)=x^2+3x-2的定义域是:A. RB. [0, ∞)C. (-∞, 0)D. [2, ∞)2. 已知函数f(x)=x^3-2x^2+x-5,求f'(x):A. 3x^2-4x+1B. x^3-4x^2+1C. 3x^2-4x+1D. x^2-4x+13. 若f(x)=sin(x)+cos(x),则f''(x)是:A. -sin(x)-cos(x)B. -sin(x)+cos(x)C. sin(x)-cos(x)D. sin(x)+cos(x)4. 曲线y=x^3在点(1,1)处的切线斜率是:A. 0B. 1C. 3D. 45. 函数f(x)=ln(x)的值域是:A. (-∞, 0)B. (0, ∞)C. (-∞, ∞)D. [0, ∞)6. 已知函数f(x)=e^x,求f'(x):A. e^xB. x*e^xC. e^x-1D. 17. 若f(x)=x^2+1,求f(-x):A. x^2+1B. -x^2+1C. -x^2-1D. x^2-18. 函数f(x)=x^3-3x^2+2x在x=1处的极值是:A. 极小值B. 极大值C. 无极值D. 不能确定9. 若f(x)=x^2-4x+3,求f(x)的单调递增区间:A. (-∞, 2)B. (2, ∞)C. (-∞, 1)D. (1, ∞)10. 函数f(x)=sin(x)cos(x)的原函数F(x)是:A. sin(2x)B. sin(x)+cos(x)C. (sin(x)+cos(x))/2D. (sin(x)-cos(x))/2答案:1-5 A C B C C 6-10 A A B B D二、填空题(每题2分,共10分)1. 函数f(x)=x^3的导数是 \( f'(x) = 3x^2 \) 。
2. 若曲线y=x^2-4x+3与直线y=k相切,则k= \( 1 \) 。
第八章 多元函数微分法及其应用8.01 在“充分”,“必要”,“充分必要”中选择一个正确的填入下列空格内:(1)()y ,x f 在点()y ,x 可微分是()y ,x f 在该点连续的充 分条件;()y ,x f 在点()y ,x 连续是()y ,x f 在该点可微分的必 要条件。
(2))y ,x (f z =在点()y ,x 的偏导数x z ∂∂及y z∂∂存在是()y ,x f 在该点可微分的必 要条件;)y ,x (f z =在点()y ,x 可微分是函数在该点的偏导数x z ∂∂及y z∂∂存的充 分条件。
(3))y ,x (f z =的偏导数x z ∂∂及y z∂∂点()y ,x 存在且连续是()y ,x f 在该点可微分的充 分条件。
(4)函数()y ,x f z =的两个二阶混合偏导数y x z 2∂∂∂及x y z2∂∂∂在区域D 内连续是这两个二阶混合偏导数在D 内相等的充 分条件。
8.02求函数()()222yx 1ln y x 4y ,x f ---=的定义域,并求()y ,x f lim 0y 21x →→。
解:1)⎩⎨⎧≤<+<⇒⎪⎩⎪⎨⎧≠-->--≥-x4y 1y x 01y x 10y x 10y x 422222222,定义域:(){}x 4y ,1y x 0y ,x D 222≤<+<= 2)由初等函数的连续性知:43ln 20211ln 0214)0,21(f )y ,x (f lim 2220y 21x =⎪⎪⎭⎫ ⎝⎛-⎪⎭⎫ ⎝⎛--⨯==→→+8.03 证明极限422y 0x y x xy lim+→→不存在。
证明:当点()y ,x 沿用x k y 1=趋于点()0,0时,有222220x 4220x k y 0x k 1k x k x kx lim y x xy lim 1+=+=+++→→=→,显然它是随着k 的不同而改变的,故:极限422y 0x y x xy lim+→→+不存在。
第十一章 无穷级数测试题一、单项选择题 1、若幂级数1(1)nnn a x ∞=+∑在1x =处收敛,则该幂级数在52x =-处必然( ) (A) 绝对收敛; (B) 条件收敛; (C) 发散; (D) 收敛性不定.2、下列级数条件收敛的是( ).(A) 1(1);210n n nn ∞=-+∑(B)11n n -∞= (C) 111(1)();2nn n ∞-=-∑ (D )11(1)n n ∞-=-∑ 3、若数项级数1nn a∞=∑收敛于S ,则级数()121nn n n aa a ∞++=++=∑( )(A ) 1;S a + (B) 2;S a + (C ) 12;S a a +- (D) 21.S a a +- 4、设a为正常数,则级数21sin n na n ∞=⎡⎢⎣∑( ). (A) 绝对收敛; (B) 条件收敛; (C) 发散; (D) 收敛性与a 有关.5、设2(),01f x x x =<≤,而1()sin π,nn S x bn x x ∞==-∞<<+∞∑,其中102()sin π,(1,2,)n b f x n x n ==⎰,则1()2S -等于( ) (A) 1;2- (B) 1;4- (C) 1;4 (D) 12.二、填空题 1、 设14n n u ∞==∑,则111()22n nn u ∞=-=∑( ) 2、 设()111n n n a x ∞+=-∑的收敛域为[)2,4-,则级数()11nn n na x ∞=+∑的收敛区间为( )3、 设32,10(),01x f x x x -<⎧=⎨<⎩≤≤,则以2为周期的傅里叶级数在1x =处收敛于( )4、 设2()π,ππf x x x x =+-<<的傅里叶级数为()01cos sin ,2n n n a a nx b nx ∞=++∑ 则3b =( )5、级数()1(1)221!n n nn ∞=-+∑的和为( )三、计算与应用题 1、求级数()113;3nnn x n ∞=-⋅∑的收敛域 2、求()21112nn n ∞=-⋅∑的和 3、将函数()2()ln 12f x x x =--展开为x 的幂级数,并求()(1)0n f+4、求2012!nnn n x n ∞=+∑的和函数 5、 已知()n f x 满足1()()e n xn n f x f x x -'=+,n 为正整数,且e(1)n f n=,求函数项级数()1n n f x ∞=∑的和函数.6、 设有方程10n x nx +-=,其n 中为正整数,证明此方程存在唯一正根0x ,并证明当1α>时,级数1n n x α∞=∑收敛.四、证明题设π40tan d n n a x x =⎰(1) 求()211nn n aa n ∞+=+∑(2) 试证:对任意常数0λ>,级数1nn a n λ∞=∑收敛 提示:()()2111n n a a n n n ++=+,()2111n n n a a n∞+=+=∑.因为211n n a a n ++=+,所以111n a n n <<+,1111n n n a n nλλ∞∞+==<∑∑第十一章 无穷级数测试题答案与提示一、1、A;2、D ;3、B ;4、C;5、B. 二、1、1;2、()4,2-;3、32;4、2π3;5、cos1sin1-. 三、1、答案:[)0,6. 2、答案:53ln 284- 提示:原式为级数()211n n x n ∞=-∑的和函数在12x =点的值.而()22221121211n n nn n n x x x n n n ∞∞∞====--+-∑∑∑,分别求出2121n n x n ∞=-∑和2121n n x n ∞=+∑的和函数即可. 3、答案:110(1)211(),,122n n n n f x x x n +∞+=--⎡⎫=∈-⎪⎢+⎣⎭∑()1(1)(1)20!1n n n fn n ++--=⋅+. 提示: ()()()2()ln 12ln 12ln 1f x x x x x =--=-++4、答案:222011e 1,2!42xn nn n x x x x n ∞=⎛⎫+=++--∞<<+∞ ⎪⎝⎭∑ 提示:()2011112!1!2!2nnn n n n n n n x x x n n n ∞∞∞===+⎛⎫⎛⎫=+ ⎪ ⎪-⎝⎭⎝⎭∑∑∑,而()1011e ,e 1!!xn xn n n x x x n n ∞∞====-∑∑5、答案:()()[)1e ln 1,1,1xn n f x x x ∞==--∈-∑提示:先解一阶线性微分方程,求出特解为()e xn x f x n=()111e e x xn n n n x x f x n n ∞∞∞=====∑∑∑,记1()n x S x n∞==∑,则可得()ln(1)S x x =--6、提示:设()1nn f x x nx =+-,则()()0,0n f x x '>>,故()n f x 在()0,+∞内最多有一个正根.而(0)10,(1)0n n f f n =-<=>,所以有唯一正根0x .由方程10n x nx +-=知,00110n x x n n -<=<,故当1α> 时,级数1n n x α∞=∑收敛.四、提示:()()2111n n a a n n n ++=+,()2111n n n a a n∞+=+=∑.因为211n n a a n ++=+,所以111n a n n <<+,1111n n n a n nλλ∞∞+==<∑∑第十章 曲线积分与曲面积分测试题一、单项选择题 1、已知()()2d d x ay x y y x y +++为某二元函数的全微分,则a 等于( )(A) 1;- (B ) 0; (C) 1; (D) 2.2、设闭曲线c 为1x y +=的正向,则曲线积分d d cy x x yx y-++⎰的值等于( )(A) 0; (B) 2; (C) 4; (D) 6.3、设∑为封闭柱面()22203x y a z +=≤≤,其向外的单位法向量为{}cos ,cos ,cos n αβγ=,则()cos cos cos d x y z s αβγ∑++⎰⎰等于( )(A) 29π;a (B ) 26π;;a (C) 23π;a (D) 0.4、设曲线c 为22220x y z a x y z ⎧++=⎨++=⎩,则d cx s ⎰等于( )(A) 23;a (B) 0; (C) 2;a (D)213a . 5、设∑为下半球z =的上侧,Ω是由∑和0z =所围成的空间闭区域,则d d z x y ∑⎰⎰不等于( )(A) d ;v Ω-⎰⎰⎰(B) 2πd dr θ⎰⎰;(C) 2πd d ;r θ-⎰⎰(D )()d d z x y x y ∑++⎰⎰.二、填空题1、设c 是圆周222x y a+=,则()2d cx y s -=⎰( )2、设质点在力()()32F y x i y x j =++-的作用下沿椭圆2244x y +=的逆时针方向运动一周,则F 所做的功等于( )3、设∑是平面6x y z ++=被圆柱面221x y +=所截下的部分,则d z s ∑⎰⎰等于( )4、设∑是球面2221x y z ++=的外侧,则()23222d d xy z xy z∑++⎰⎰等于( )5、设22()d ()d 1cxf x y x f x y x -++⎰与路径无关,其中()f x '连续且(0)0f =,则()f x =( ) 三、计算与应用题 1、求()()x y sin d cos d L I e y b x y x e y ax y ⎡⎤=-++-⎣⎦⎰,其中,a b 为正常数,L 为从点()2,0A a 沿曲线y =()0,0O 的弧.2、计算2d LI y s =⎰,其中L 为圆周2222x y z a x y z ⎧++=⎨++=⎩.3、在变力F yzi zx j xyk =++的作用下,质点由原点沿直线运动到椭球面2222221x y z a b c++=上第一卦挂线的点(),,M ξηζ,问,,ξηζ取何值时,力F 所做的功W 最大?并求出W 最大值.4、设S 为椭球面222122x y z ++=的上半部分,点(),,P x y z S ∈,π为S 在点P 处的切平面,(),,x y z ρ为点()0,0,0O 到平面π的距离,求()d ,,Szs x y z ρ⎰⎰.5、求d d 2d d 3d d I xz y z zy z x xy x y ∑=++⎰⎰,其中∑为曲面()221014y z x x =--≤≤的上侧.6、设对于半空间0x >内任意光滑有向闭曲面S ,都有,2()d d ()d d e d d 0x Sxf x y z xyf x z x z x y --=⎰⎰,其中函数()f x 在()0,+∞内具有连续的一阶导数,且0lim ()1x f x +→=,求()f x .答案:()e ()e 1x xf x x=-提示:由题设和高斯公式得220()d d ()d d e d d ()()()e d x xSxf x y z xyf x z x z x y xf x f x xf x v Ω'⎡⎤=--=±+--⎣⎦⎰⎰⎰⎰⎰由S 的任意性,知2()()()e 0xxf x f x xf x '+--=,解此微分方程即可.四、证明题 已知平面区域(){},0π,0πD x y x x =≤≤≤≤,L 为D 的正向边界,试证:(1)sin sin sin sin ed e d ed e d yx yx LLx y y x x y y x ---=-⎰⎰;(2)2sin sin 5πe d e d 2y x Lx y y x --⎰≤第十章 曲线积分与曲面积分测试题答案与提示一、1、D;2、C;3、A;4、B;5、B. 二、1、3πa -;2、4π-;3、;4、4π3;5、211x +. 三、 1、答案:23ππ222I a b a ⎛⎫=+-⎪⎝⎭.提示:添加从()0,0O 沿0y =到点()2,0A a 的有向直线段1L ,然后用格林公式. 2、答案:32π3I a =. 提示:利用变量“对等性”22231d d d d 3LLLL I y s x s z s a s ====⎰⎰⎰⎰. 3、答案:ξηζ===max W =. 提示:直线段:,,OM x t y t z t ξηζ===,t 从0变到1,功W 为 120d d d 3d OMW yz x zx y xy z t t ξηζξηζ=++==⎰⎰再求W ξηζ=在条件2222221x y z a b c++=下的最大值即可.4、答案:()3d π,,2Sz s x y z ρ=⎰⎰.提示:曲面S 在点(),,P x y z 处的法向量为{},,2x y z ,切平面方程为:022x yX Y zZ ++=, 点()0,0,0O 到平面π的距离()12222,,44x y x y z z ρ-⎛⎫=++ ⎪⎝⎭. 5、答案:d d 2d d 3d d πI xz y z zy z x xy x y ∑=++=⎰⎰.提示:添加曲面1∑为平面xoy 上被椭圆()221014y x x +=≤≤所围的下侧,在∑和1∑所围封闭曲面上用高斯公式. 注意到在1d d 2d d 3d d I xz y z zy z x xy x y ∑=++⎰⎰的积分等于3d d Dxy x y ⎰⎰为0.6、提示: (1) 左边=()ππsin sin sin sin 0ππed πed πe +e d yxx x y x x ---=⎰⎰⎰,同理,右边=()πsin sin 0πe+e d xx x -⎰(2) 由(1)得sin sin e d e d y x Lx y y x --⎰=()πsin sin 0πe +e d x x x -⎰,而由sin e x 和sin e x-泰勒展开式知道()π2π2sin d x x +⎰≤()πsin sin 0πe +e d x x x -⎰,而()π225π2sin d π2x x +=⎰.第九章 重积分测试题一、选择题1、若区域D 是xoy 平面上以(1,1),(1,1)-和(1,1)--为顶点的三角形区域,1D 是D 在第一象限中的部分,则(cos sin )Dxy x y dxdy +=⎰⎰( ).(A) 12cos sin D x ydxdy ⎰⎰;(B) 2cos sin Dx ydxdy ⎰⎰(C) 14(cos sin )D xy x y dxdy +⎰⎰(D) 02、设(,)f x y 连续,且(,)(,)d d Df x y xy f x y x y =+⎰⎰,其中D 是xoy 平面上由20,y y x == 和1x =所围区域,则(,)f x y 等于( ).(A) xy ; (B ) 2xy ; (C) 1xy + ; (D) 18xy +3、设22222123d ,cos()d d ,cos()d d ,DDDI x y I x y x y I x y x y ==+=+⎰⎰⎰⎰⎰⎰其中(){}22,1D x y xy =≤+,则( ).(A ) 321I I I >>; (B) 123I I I >>; (C) 213I I I >> ; (D ) 312I I I >>4、设空间闭区域Ω由2221x y z ++≤及z 0≤确定,1Ω为Ω在第一挂限的部分,则( ). (A) 1d 4d x v x v ΩΩ=⎰⎰⎰⎰⎰⎰; (B) 1d 4d y v y v ΩΩ=⎰⎰⎰⎰⎰⎰;(C)1d 4d z v z v ΩΩ=⎰⎰⎰⎰⎰⎰; (D) 1d 4d xyz v xyz v ΩΩ=⎰⎰⎰⎰⎰⎰5、设空间闭区域({,,z x y z Ω=,d I z v Ω=⎰⎰⎰,则下列将I化为累次积分中不正确的是( ). (A)22π100d d d rI r r z θ=⎰⎰; (B )π2π240d d cos sin d I θϕϕρϕρ=⋅⎰⎰; (C ) 12221πd π(2)d I z z z z z =+-⎰⎰;(D) 2214d d x y I x y z +=⎰二、填空题1、设区域D 为222x y R +≤,则2222d d D x y I x y a b ⎛⎫=+ ⎪⎝⎭⎰⎰的值等于( )2、设(){}22,1D x y x y =≤+,则2221limln(1)d d πx y r De x y x y r -→++⎰⎰的值等于( )3、积分222d e d y xI x y -=⎰⎰的值等于( )4、积分2222222()d x y z R I f x y z v ++=++⎰⎰⎰≤可化为定积分0()d Rx x ϕ⎰,则()x ϕ等于( )5、积分22221()d x y z I ax by v ++=+⎰⎰⎰≤的值等于( )三、计算与应用题 1、求)d d DI y x y =⎰⎰,其中D 是由圆224x y +=和22(1)1x y ++=所围的平面区域. 2、求{}22max ,ed d x y DI x y =⎰⎰,其中(){},1,1D x y x y =≤≤≤≤00.3、计算22()d I x y z v Ω=++⎰⎰⎰,其中Ω由曲线220y zx ⎧=⎨=⎩绕z 轴旋转一周而成的旋转曲面与平面4z =所围的立体.4、计算()d I x z v Ω=+⎰⎰⎰,Ω由z =z =确定.5、计算112111224d e d d e d y y xxyI y x y x =+⎰⎰⎰.6、设有一高度为()h t (t 为时间)的雪堆在融化过程中,其侧面满足方程222()()()x y z h t h t +=-(设长度单位为厘米,时间单位为小时),已知体积减少的速率与侧面积成正比(比例系数为0.9),问高度为130cm 的雪堆全部融化需多少小时?四、证明题设函数()f x 在[]0,1上连续,并设1()d f x x A =⎰,证明11201d ()()d 2x I x f x f y y A ==⎰⎰.第九章 重积分测试题答案与提示一、1、A ;2、D;3、A;4、C ;5、B. 二、1、22222πR 4x y ab ⎛⎫+ ⎪⎝⎭;2、1;3、()411e 2--;4、224π()x f x ;5、()224π+15a b . 三、 1、答案:()163π-29I =. 提示:将D 看成两个圆域的差,再考虑到奇偶对称性,利用极坐标计算便可. 2、答案:e 1I =-提示:为确定{}22max ,x y ,必须将D 分成两个区域,再考虑到积分次序的选取问题即可. 3、答案:256π3I =提示:旋转曲面的方程为222x y z +=,用柱面坐标计算22π4202d d ()d r I r r z z θ=+⎰⎰⎰即可.4、答案:π8I =. 提示:d 0x v Ω=⎰⎰⎰,ππ12240d 4d d cos sin d z v θϕρϕρϕρΩ=⋅⎰⎰⎰⎰⎰⎰. 5、答案:3e 82I =-. 提示:交换积分次序. 6、答案:100t =小时提示:先利用三重积分求出雪堆的体积222()31()()2πd d d ()4h t x y h t h t z V zx y h t ⎡⎤+-⎣⎦==⎰⎰⎰≤;再求出雪堆的侧面积22221()213πd ()12x y h t S x y h t +==⎰⎰≤; 由题意d 0.9d V S t =-,所以d ()13d 10h t t =-,解出()h t 并令其等于0,则可得结果. 四、提示:交换积分次序, 并利用1111001d ()()d d ()()d d ()()d 2yxy f x f y x x f x f y y x f x f y y ==⎰⎰⎰⎰⎰⎰.第八章 多元函数微分法及应用测试题一、选择题1、已知函数()f x 在[]1,1-上连续,那么sin cos ()xy f t dt x∂=∂⎰( ). (A)(sin )(cos )f x f y - (B)(sin )cos (cos )sin f x x f y y - (C) (sin )cos f x x ; (D) (cos )sin f y y2、在矩形域00:,D x x y y δδ-<-<内,(,)(,)0x y f x y f x y =≡是(,)f x y c ≡(常数)的( ).(A) 充要条件; (B)充分条件; (C) 必要条件; (D).既非充分又非必要条件3、若函数(,)f x y 在区域D 内的二阶偏导数都存在,则( )(A) (,)(,)xy yx f x y f x y =在D 内成立; (B)(,),(,)x y f x y f x y 在D 内连续;(C ) (,)f x y 在D 内可微分; (D)以上结论都不对4、42002lim3x y xyx y →→+的值为( )(A )∞ ; (B) 不存在; (C) 23; (D) 0. 5、设有三元函数ln e1xzxy z y -+=,据隐函数存在定理,存在点()0,1,1的一个邻域,在此邻域内该方程( ).(A)只能确定一个具有连续偏导的隐函数(),z z x y =;(B)可确定两个具有连续偏导的隐函数(),z z x y =和(),y y x z =;(C )可确定两个具有连续偏导的隐函数(),z z x y =和(),x x y z =; (D)可确定两个具有连续偏导的隐函数(),x x y z =和(),y y x z =.二、填空题1、设(,)cos()(2xy f x y e x y π=+-,则(1,1)x f 的值为( ). 2、设(,)f x y 具有连续偏导数,且(1,1)1,(1,1),(1,1)x y f f a f b ''===,令[]{}(),,(,)x f x f x f x x ϕ=,则(1)ϕ'的值为( ).3、设2(,,)x f x y z e yz =,其中(,)z z x y =是由0x y z xyz +++=确定的隐函数,则(0,1,1)x f '-=( ).4、曲线222320x y z x y z ⎧++=⎨-+=⎩在点()1,1,1M 处的切线方程为( ).5、函数22223326u x y z xy x y z =++++--在点()0,0,0O 处 沿( )方向的方向导数最大? 三、 计算和应用题1、设()()3222cos d 1sin 3d axy y x x by x x y y -+++为某一函数(,)f x y 的全微分,求a 和b 的值2、设()()ky x g y x y x f z +++-=,,g f ,具有二阶连续偏导数,且0≡/''g ,如果222222242f y zy x z x z ''=∂∂+∂∂∂+∂∂,求常数k 的值. 3、在椭球2222221x y z a b c++=内嵌入一中心在原点的长方体,问长宽高各是多少时长方体的体积最大?4、设(,)y g x z =,而z 是由方程(,)0f x z xy -=所确定的,x y 的函数,求d d z x5、设),(y x f 有二阶连续偏导数,),(),(22y x e f y x g xy +=, 且))1((1),(22y x o y x y x f +-+--=, 证明),(y x g 在)0,0(取得极值, 判断此极值是极大值还是极小值, 并求出此极值.6、设有一小山,取它的底面所在的平面为xoy 坐标面,其底部所占的区域为(){}22,75D x y xy xy =≤+-,小山的高度函数为22(,)75h x y x y xy =--+(1) 设()000,M x y 为区域D 上一点,问(,)h x y 在该点沿平面上什么方向的方向导数最大?若记此方向导数的最大值为00(,)g x y ,试写出00(,)g x y 的表达式.(2) 现利用此小山开展攀岩活动,为此需在山脚下寻找一上山坡度最大的点作为攀登的起点,试确定攀登起点的位置.四、证明题设(,)F u v 可微,试证曲面(,)0x a y bF z c z c--=--上任一点处的切平面都通过定点. 第八章 多元函数微分法及应用测试题答案与提示一、1、C;2、A ;3、D;4、B;5、D .二、 1、πe2-;2、23(1)a b b b +++;3、1;4、111101x y z ---==-;5、326o gradu i j k =--. 三、1、答案:2,2a b ==-.提示: 利用xyyx f f ''''=这一条件. 2、答案:1k =-. 提示:g f f xz'+'+'=∂∂21,g k f f y z '+'+'-=∂∂21, g f f f x z ''+''+''+''=∂∂221211222,g k f f f yz''+''+''-''=∂∂2221211222, g k f f y x z ''+''+''-=∂∂∂22112,()g k k f y zy x z xz ''+++''=∂∂+∂∂∂+∂∂222222222142, 又因为0≡/''g ,所以0212=++k k ,1-=k .,,.提示:设所嵌入的长方体在第一挂线的顶点坐标为(),,x y z ,则求体积8V xyz =在条件2222221x y z a b c ++=下的极值就可. 4、答案:1221122d d f yf xf g z x f xf g ''''++='''-.5、答案:故0)0,1()0,0(==f g 是极大值.提示:由全微分的定义知 0)0,1(=f 1)0,1()0,1(-='='y x f fx f y e f g xy x 221⋅'+⋅'=' y f x e f g xy y 221⋅'+⋅'=' 0)0,0(='x g 0)0,0(='y g2222121121122)2()2(2f x x f y e f y e f y e x f y e f g xyxy xy xy x '+⋅''+⋅''+⋅'+⋅''+⋅''='' x y f x e f e xy e f y e y f x e f g xyxy xy xy xy xy 2)2()()2(222111211⋅''+⋅''++⋅'+⋅''+⋅''=''2222121121122)2()2(2f y y f x e f x e f x e y f x e f g xyxy xy xy y'+⋅''+⋅''+⋅'+⋅''+⋅''='' A=2)0,1(2)0,0(22-='=''f g x 1)0,1()0,0(1-='=''=f g B xy 2)0,1(2)0,0(22-='=''=f g C y 032>=-B AC , 且0<A , 故0)0,1()0,0(==f g 是极大值. 6、答案:00(,)g x y ==攀登起点的位置: ()()125,5,5,5M M --.提示: 沿梯度方向的方向导数最大,方向导数的最大值即为梯度的模. 然后再求(,)g x y 在条件22750x y xy --+=下的极大值点就可. 四、答案: 通过定点(),,M a b c .第六章 微分方程测试题一、选择题1、设()y f x =是240y y y '''-+=的解,若0()0f x >且0()0f x '=,则在0x 点()f x ( ).(A) 取极大值; (B) 取极小值; (C) 在0x 某邻域内单增; (D) 在0x 某邻域内单减.2、微分方程2448xy y y e'''-+=的一个特解应具有形式 ( ) (,,,a b c d 为常数).(A) 2;xce (B ) 22;xdx e (C) 2;xcxe (D) 22().xbx cx e +3、微分方程21sin y y x x ''+=++的特解形式可设为( ). (A) *2(sin ecos );y ax bx c x d x x =++++ (B) *2(sin ecos );y x ax bx c d x x =++++ (C) *2sin ;y ax bx c d x =+++ (D) *2ecos .y ax bx c x =+++4、设线性无关的函数123,,y y y 都是非齐次线性微分方程()()()y p x y q x y f x '''++=的解,12,c c 是任意常数,则该方程的通解为( ).(A) 11223;c y c y y ++ (B) ()1122123;c y c y c c y +-+ (C) ()11221231;c y c y c c y +--- (D) ()11221231.c y c y c c y ++--5、方程0xy y '+=满足(1)2y =的特解为( ).(A) 21;xy = (B) 22;x y = (C) 2;xy = (D) 1.xy = 二、填空题1、已知微分方程23exy y y -'''--=有一个特解1e 4xy x *-=-,则其通解为( ). 2、以12e ,e x xy y x --==为特解的二阶常系数齐次微分方程是( ).3、若连续函数()f x 满足()0()e xf t f x dt =⎰,则()f x 等于( ).4、已知函数()y y x =在任意点x 处的增量21y xy xα∆∆=++,其中α是比x ∆(0)x ∆→高阶的无穷小,且(0)πy =,则(1)y 等于( ). 5、2e xy y y x '''++=的通解为( ). 三、计算和应用题 1、 设2e(1)e xx y x =++是二阶常系数线性微分方程e x y y y αβγ'''++=的一个特解,求该微分方程的通解.2、 设函数()y y x =在(),-∞+∞内具有二阶导数,且()0,y x x y '≠=是()y y x =的反函数.(1) 试将()x x y =所满足的微分方程()322d d sin 0d d xx y x y y ⎛⎫++= ⎪⎝⎭变换为()y y x =所满足的微分方程;(2) 求变换后的微分方程满足条件3(0)0,(0)2y y '==的解. 3、已知22123e e ,e e ,e e e x x x x x x xy x y x y x --=+=+=+-都是某二阶常系数非齐次线性微分方程的解,试求此微分方程 4、 已知连续函数()f x 满足320()()d e 3xx tf x f t =+⎰,求()f x . 5、 已知连续函数()f x 满足()1()()d e2()d xxf x x u f u u x f xu u +-=+⎰⎰,求()f x .6、设函数()f x 在[)1,+∞上连续恒正,若曲线()y f x =,直线()1,1x x t t ==>与x 轴所围成的平面图形绕x 轴旋转一周所成的旋转体的体积为2π()(1)3t f t f ⎡⎤-⎣⎦,试求()y f x =所满足的微分方程,并求该方程满足2(2)9f =的特解. 四、证明题证明方程()y y f x ''+=(其中()f x 连续)的通解为()120cos sin ()sin d xy c x c x f t x t t =++-⎰,其中为任意常数.第六章 微分方程测试题答案与提示一、1、A;2、B ;3、A;4、D;5、C. 二、1、3121e e e 4xxx c c x --+-;2、20y y y '''++=;3、ln(1)x +;4、π4πe ;5、()()121e 1e 4x x y c c x x -=++-. 三、1、答案:2212ee e (1)e xx x x c c x ++++.提示:将2e(1)e xx y x =++代入原方程,比较同类项系数,求出,,αβγ的值,然后再去求解微分方程.2、答案: (1) sin y y x ''-=;(2) 1e e sin 2x x y x -=--. 3、答案: 2e 2e xxy y y x '''--=-.提示: 21312e ,=e x xy y y y --=-是对应齐次微分方程的特解,从而可得出对应齐次微分方程为20y y y '''--=, 设非齐次线性微分方程为2()y y y f x '''--=,再将其中任意个非齐次特解代入,得出()e 2e xxf x x =-. 4、答案: 32()3e2e xx f x =-.5、答案: 21()12e 2x f x x x ⎛⎫=++ ⎪⎝⎭. 提示:作代换xu t =,则102()d 2()dt xx f xu u f t =⎰⎰.6、答案: 3()1xf x x=+. 提示:依题意可得:221π()(1)π()d 3t t f t f f x x ⎡⎤-=⎣⎦⎰,然后两边求导. 四、略.第五章 定积分及应用测试题一、选择题1、设()f x 连续,0()d ,0,0stI tf tx x t s =>>⎰,则I 的值是( ).(A) 依赖于s 和t ; (B )是一个常数;(C)不依赖于s 但依赖于t ; (D )依赖于s 但不依赖于t . 2、下列积分中,等于零的是( ). (A)12212cos ln(1)d x x x -+⎰(B)233(1)e d x x x -+⎰(C ) 4222sin cos d 1x xx x ππ-+⎰ (C) 211(d x x -⎰3、设在[],a b 上()0,()0,()0f x f x f x '''><>, 令()[]()1231()d ,(),()()2baS f x x S f b b a S f a f b b a ==-=+-⎰,则( ).(A)321S S S >>; (B) 312S S S >>; (C) 213S S S >> ; (D )132S S S >>.4、已知sin πd 2x x x +∞=⎰,则220sin d x x x +∞⎰的值等于( ). (A ) π;2(B) π; (C) 2π;4 (D ) π-1.5、设()f x 在0处可导,且(0)0f =,则极限02()dt limxx f x t x→-⎰的值等于( ).(A)不存在; (B) 0; (C) (0);f ' (D) 1(0).2f ' 二、填空题 1、设()f x 连续,31()dt x f t x -=⎰,则(7)f 等于( ).2、定积分3π43π4(1arctan x x -+⎰的值为( ).3、定积分11()e d xx x x -+⎰的值为( ).4、若积分(21)d 4aax x --=-⎰,则常数a 的值等于( ).5、曲线322y x x x =-++与x 轴所围成的面积值等于( ). 三、计算和应用题 1、已知(π)1f =,且[]0()()sin d 3f x f x x x π''+=⎰,求(0)f .2、计算21x x x --⎰3、设2π20sin ()d 12cos t f x t x t x =++⎰,求(1)(0)f f4、 计算π320sin d sin cos xx x x+⎰.5、设3e e()ln ()d xf x x f x x =+⎰,求()f x .6、设()f x 可导,(0)1f =,且[]1()()d f x xf xt t +⎰与x 无关,求()f x .四、证明题设函数()f x 在[],a b 上连续,在(),a b 内()0f x '>,证明存在唯一的(),a b ξ∈使曲线()y f x =和(),y f x a ξ==所围面积1S 是()y f x =和(),y f x b ξ==所围面积2S 的3倍.第五章 定积分及应用测试题答案与提示一、1、D;2、C;3、B;4、A;5、D. 二、1、112;2、2;3、2;4、2;5、3712. 三、1、答案:(0)2f =. 提示:用分部积分.2、答案:4π-.提示:利用奇偶对称性. 3、答案:1.提示:分别求出(0)f 和(1)f 的值即可. 4、答案:()1π14-. 提示:πππ3333222000sin cos 1sin cos d d d sin cos sin cos 2sin cos x x x xx x x x x x x x x+==+++⎰⎰⎰.5、答案:ln 4()x f x x x=-. 6、答案:()e xf x -=. 提示:令()[]1100()()d ()()d ()()d xF x f x xf xt t f x x f xt t f x x f u u =+=+=+⎰⎰⎰,由()0F x '=得()()0f x f x '+=,所以e ()0xf x '⎡⎤=⎣⎦.四、提示:()()()10,,()()d tt a b S t t a f t f x x ∀∈=--⎰,()()2()d ,btS t f x x b t =--⎰令()()12()3t S t S t ϕ=-,用零点定理和单调性证明即可.第一章综合测试题一、单项选择题1、()f x 当0x x →时的左极限和右极限都存在且相等是0lim ()x x f x →存在的( )条件.(A) 充分; (B) 必要; (C) 充要; (D ) 无关. 2、设22212lim()n nn n n →∞+++= ( ).(A) 22212lim lim lim 0n n n nn n n →∞→∞→∞+++=; (B) ∞;(C) 21+2+1lim2n n n →∞+=; (D) 极限不存在.3、设()=232xxf x +-,则当0x →,有 ( ).(A) ()f x 与x 是等价无穷小; (B) ()f x 与x 是同阶但非等价无穷小; (C ) ()f x 是比x 高阶的无穷小; (D) ()f x 是比x 低阶的无穷小.4、设11e 1()e 1xxf x -=+,则0x =是()f x 的( ).(A) 可去间断点; (B) 跳跃间断点; (C) 第二类间断点; (D) 连续点. 5、方程410x x --=至少有一个根的区间是( ).(A) 1(0,)2; (B) 1(,1)2; (C) (1,2); (D) (2,3).二、填空题7、 若2211()3f x x xx +=++,则()f x =(). 8、 已知函数2(cos ), 0() , 0x x x f x a x -⎧≠⎪=⎨=⎪⎩在0x =连续,则a = ().9、n →∞().10、设2013sin coslim (1cos )(e 1)x x x x x x →+=+- ( ). 5、已知25lim232n a bn n →∞++=-,则a = ( ),b = ( ).三、计算与应用题 1、设0, 0(), 0x f x x x ⎧=⎨>⎩≤,20, 0(), 0x g x x x ⎧=⎨->⎩≤,求函数项级数[()]f f x ,[()],g g x[()],[()]f g x g f x .2、设21sin ,0(),0x x f x xa x x ⎧>⎪=⎨⎪+⎩≤,要使()f x 在(,)-∞+∞内连续,应当怎样选择数a ?3、设11e , 0()ln(1), 10x x f x x x -⎧⎪>=⎨⎪+-<⎩≤,求()f x 的间断点,并说明间断点所属类型. 4、计算极限tan π2lim(sin )x x x →.5、计算极限123lim()21x x x x +→∞++ 6、设()f x 的定义域是[0,1],求函数11()()22f x f x ++-的定义域. 四、证明题证明方程sin 10x x ++=在开区间ππ(,)22-内至少有一个根. 第一章综合测试题答案与提示一、1、C ;2、C;3、B;4、B;5、C. 二、1、21x +;2、1;3、32;4、32;5、任意常数,6. 三、1、答案:[()] = (),f f x f x[()]0,g g x = [()]0,f g x = [()]()g f x g x =.2、答案:0a =.3、答案: 0x =是第一类间断点,1x =是第二类间断点.4、答案: 1. 5、答案:e . 6、答案: 12x =. 四、提示:利用零点定理.第二章综合测试题一、单项选择题1、若 e , 0()sin 2, 0ax x f x b x x ⎧<=⎨+⎩≥在0x =处可导,则a b 、的值应为( ).(A) 2,1a b ==; (B) 1,2a b ==; (C) 2,1a b =-=; (D)2,1a b ==-. 2、设222, 1() 1 , 1x x x f x x ⎧-+>=⎨⎩≤ ( ).(A)不连续; (B)连续,但不可导;(C)连续,且有一阶导数; (D ) 有任意阶导数.3、若()f x 为(,)l l -内的可导奇函数,则()f x ' ( ).(A) 必为(,)l l -内的奇函数; (B) 必为(,)l l -内的偶函数;(C) 必为(,)l l -内的非奇非偶函数; (D) 在(,)l l -内,可能为奇函数,也可能为偶函数.4、()f x 在0x 处可导,则000()()limx f x x f x x∆→-∆-=∆ ( ).(A) 02()f x '; (B) 0()f x '-; (C) 0()f x '; (D) 0()f x '-.5、设()sin cos2x f x x =+,则(15)(π)f= ( ). (A) 0; (B) 15112+; (C ) 1-; (D)1512-.二、填空题 11、()f x 在点0x 可导是()f x 在点0x 连续的( 充分 )条件,()f x 在点0x 可导是()f x 在点0x 可微的( )条件.12、 设()(1)(2)() (2)f x x x x x n n =+++≥,则(0)f '= ( ).13、设()f x 为可微函数,则当0x ∆→时,在点x 处的d y y ∆-是关于x ∆的( )无穷小. 14、已知(cos sin )(sin cos )x a t t t y a t t t =+⎧⎨=-⎩,则3π4d d t x y == ( 1- ),223 π4d d t xy == () .15、设函数()y f x =由方程23ln()sin x y x y x +=+确定,则d d yx= ( ). 三、计算与应用题1、讨论函数1sin , 0 0 , 0x x y xx ⎧≠⎪=⎨⎪=⎩在0x =处的连续性和可导性. 2、已知22e 1, 0() 1 , 0x x f x x x ⎧-⎪≠=⎨⎪=⎩,求 ()f x '.3、设()(e )exf x y f =且()f x '存在,求d d y x.4、设y =求微分2d x y =.5、用对数求导法计算函数y =的导数 6、求函数2cos y x =的n 阶导数. 四、证明题设)(x f 在),(+∞-∞内有定义,且,(,)x y ∀∈-∞+∞,恒有()()()f x y f x f y +=⋅,()1()f x xg x =+,其中0lim ()1x g x →=,证明()f x 在),(+∞-∞内处处可导.第二章综合测试题答案与提示一、1、A ;2、C;3、B ;4、D ;5、B . 二、1、充要;2、!n ;3、高阶;4、3πa -;5、1. 三、1、答案:连续不可导.2、答案:223(22)e 2, 0() 0 , 0x x x f x xx ⎧-+⎪≠'=⎨⎪=⎩. 3、答案:()d e [(e )e (e )()]d f x x x x yf f f x x ''=+.4、答案:67211d [7()]d 7y x x x-=+-;2d (ln 7144x y x ==-⋅. 5、答案:45(3)145[](1)2(2)31x y x x x x -'=⋅+-++-+.6、答案: ()1π2cos(2)2n n n yx -=+. 四、提示: ,(,)x y ∀∈-∞+∞,有()[()1]()()y f x f x f x x g x =-=⋅⋅,00()limlim ()()().x x yf x f xg x f x x →→∆'==⋅=∆第三章综合测试题一、单项选择题1、下列函数在[1,e]上满足拉格朗日定理条件的是 ( ).(A) ln(ln )x ; (B) ln x ; (C) 1ln x ; (D) ln(2)x -.2、设00()()0f x f x '''== ,0()0f x '''>,则( ).(A)0()f x '是()f x '的极大值; (B )0()f x 是()f x 的极大值;(C ) 0()f x 是()f x 的极小值; (D) 00(,())x f x 是曲线()y f x =的拐点.3、设函数()f x 在[0,1]上满足()0f x ''>,则(1)f ',(0)f ',(1)(0)f f -或(0)(1)f f -的大小顺序是 ( ).(A ) (1)(0)(1)(0)f f f f ''>>-; (B ) (1)(1)(0)(0)f f f f ''>->; (C) (1)(0)(1)(0)f f f f ''->>; (D) (1)(0)(1)(0)f f f f ''>->. 4、指出曲线2()3xf x x =-的渐近线 ( ). (A) 没有水平渐近线; (B)只有一条垂直渐近线; (C) 既有垂直渐近线,又有水平渐近线; (D) 只有水平渐近线. 5、曲线53(5)2y x =-+ ( ).(A) 有极值点5x =,但无拐点; (B) 有拐点(5,2),但无极值点; (C) 有极值点5x =,且(5,2)是拐点; (D) 既无极值点,又无拐点.二、填空题 16、设常数0k >,函数()ln exf x x k =-+在(0,)+∞内零点的个数为( ). 17、若2sin 2e 1,0() , 0 ax x x f x x a x ⎧+-≠⎪=⎨⎪=⎩在(,)-∞+∞上连续,则a = ( ).18、曲线1ln(e )(0)y x x x=+>的渐近线方程为 ().19、240ln(1)ln(1)ln(1)lim x x x x x →+---= ().5、若()f x 是x 的四次多项式函数,它有两个拐点(2,16),(0,0),并且在点(2,16)处的切线平行于x 轴,那么函数()f x 的表达式是 ( ). 三、计算与应用题1、当a 为何值时,1sin sin 33y a x x =+在π3x =处有极值?求此极值,并说明是极大值还是极小值.2、求0e ln(1)1lim arctan x x x x x→+---.3、求11cos0sin lim()x x x x-→. 4、求椭圆223x xy y -+=上纵坐标最大和最小的点.5、求数列的最大项.6、曲线弧sin (0π)y x x =<<上哪一点处的曲率半径最小?求出该点处的曲率半径. 四、证明题设()f x 在(,)a b 内二阶可导,且()0f x ''≥. 证明对于(,)a b 少内任意两点12x x 、及01t ≤≤,有1212[(1)](1)()()f t x tx t f x tf x -+-+≤.第三章综合测试题答案与提示一、1、B;2、D;3、B;4、C;5、B. 二、1、2;2、2-;3、1e y x =+;4、112;5、43416x x x -+.三、1、答案:2,a =π3y=.2、答案:12-. 3、答案:13e -.4、答案: (1,2)和(1,2)--.56、答案: π(,1)2处的曲率半径最小,值为1. 四、略.第四章综合测试题一、单项选择题 1、= ( ).(A ) C ; (B) arctan x C +;(C) 12C ; (D) 2arccot C .2、已知()f x 的一个原函数是2ex -,求()d xf x x '=⎰( ).(A) 222ex x C --+; (B) 222e x x C -+;(C) 22e (21)x x C ---+; (D) 以上答案都不正确. 3、已知()d ()f x x F x C =+⎰,则()d f b ax x -=⎰ ( ).(A) ()F b ax C -+; (B) 1()F b ax C a--+; (C) ()aF b ax C -+; (D )1()F b ax C a-+. 4、已知曲线上任一点的二阶导数6y x ''=,且在曲线上(0,2)-处的切线为236x y -=,则这条曲线的方程为( ).(A) 322y x x =--; (B) 332360x x y +--=; (C) 32y x x =-; (D) 以上都不是. 5、若()()F x f x '=,则d ()F x =⎰( ).(A) ()f x ; (B ) ()F x ; (C ) ()f x C +; (D) ()F x C +.二、填空题 20、 设函数()f x 的二阶导数()f x ''连续,那么()d xf x x ''=⎰( ).21、 若(e )1xf x '=+,则()f x = ( ).22、已知曲线()y f x =上任意点的切线的斜率为336ax x --,且1x =-时,112y =是极大值,则()f x =();()f x 的极小值是 ( ).23、23e d x x x =⎰ (). 5、[(()] d f x xf x x '+=⎰( ).三、计算与应用题 1、求不定积分d e e x x x--⎰.2、求不定积分4tan d x x ⎰.3、求不定积分e cos d ax bx x ⎰.4、求不定积分x ⎰.5、求不定积分x ⎰.6、求不定积分382d (1)x x x +⎰. 四、证明题设()F x 是()f x 的一个原函数,且(0)1F =,()2()f x x F x =,证明: 2()1dx ln(12)()4f x x C f x =++'⎰. 第四章综合测试题答案与提示一、1、A;2、C;3、B ;4、B;5、D. 二、1、()()xf x f x C '-+;2、ln (0)x x C x +>;3、323622x x x --+,8-; 4、221e (1)2x x C -+;5、()xf x C +. 三、1、答案:e 11ln 2e 1xx C -++.2、答案:31tan tan 3x x x C -++3、答案: 221e (cos sin )ax a bx b bx C a b +++ 4、答案: lnC +5、答案:(1)x arc C +.6、答案: 4481arctan 8(1)8x x C x +++. 四、提示:()2()f x x F x =()2()F x x F x '⇒=2ln ()F x x C ⇒=+, 由(0)1F =,得22()e ()2e x x F x f x x =⇒=2()()12f x xf x x ⇒='+,2()1dx ln(12)()4f x x C f x ⇒=++'⎰. 第七章综合测试题一、单项选择题1、点(2,3,1)M -关于xOy 平面的对称点是( ).(A) (2,3,1)--; (B) (2,3,1)---; (C) (2,3,1)--; (D)(2,3,1)--.2、已知平面通过点(,,0)k k 与(2,2,0)k k ,其中0k ≠,且垂直于xOy 平面,则该平面的一般式方程0Ax By Cz D +++=的系数必定满足( ).(A ) ,0A B C D =-==; (B) ,0B C A D =-==;(C) ,0C A B D =-==; (D) ,0C A B D ===. 3、直线50584360x y z x y z -++=⎧⎨-++=⎩的标准方程是( ).(A)41413x y z -+==-; (B) 41413x y z --==; (C) 41413x y z -+==--; (D) 41413x y z --==-. 4、点(4,3,5)M -到x 轴的距离是的( ).(A); (B) ; (C) ; (D)5、方程22214y x z -+=表示( ). (A) 旋转双曲面; (B) 双叶双曲面; (C) 双曲柱面; (D )锥面.二、填空题 24、 设(2,1,2)a =,(4,1,10)b =-,c b a λ=-,且a c ⊥,则λ= ( ) 25、 若13a =,19b =,24a b +=,则a b -= ( ) 26、 直线73121x y z +-==-上与点(3,2,6)的距离最近的点是 ( ) 27、设一平面经过原点及点(6,3,2)-,且与平面4280x y z -+-=垂直,则此平面方程为 () 28、曲线22222z x y z x ⎧=+⎨=-⎩关于xOy 面的投影柱面方程是( )三、计算与应用题1、设375a b a b +⊥-,472a b a b -⊥-,求(,)a b ∧. 2、设4a =, 3b =, (,)6a b π∧=,求以2a b +和3a b -为边的平行四边形的面积.3、设一平面垂直于平面0z =,并通过从点(1,1,1)-到直线10y z x -+=⎧⎨=⎩的垂线,求此平面的方程.4、求锥面z =与柱面22z x =所围立体在三个坐标面上的投影5、在平面2320x y z +-+=和平面55430x y z +-+=所确定的平面束内,求两个相互垂直的平面,其中一个平面经过点(4,3,1)- .6、光线沿直线30:10x y L x z +-=⎧⎨+-=⎩投射到平面π:10x y z +++=,求反射线所在的直线方程.四、证明题设M 为ABC ∆的重心,证明:对于任意一点O ,有1()3OM OA OB OC =++.。
《高等数学》复习要点资料整理总结及练习题二、主要知识点第一章函数、极限、连续考试内容:函数的概念及表示法,函数的有界性、单调性、周期性和奇偶性,复合函数、反函数、分段函数和隐函数的概念。
数列极限与函数极限的定义及其性质,函数的左极限和右极限,无穷小量和无穷大量的概念及其关系,无穷小量的性质及无穷小量的比较,极限的四则运算,极限存在的两个准则(单调有界准则和两边夹定理),两个重要极限。
函数连续的概念,函数间断点的类型,初等函数的连续性,闭区间上连续函数的性质。
考试要求:1.理解函数的概念,掌握函数的有界性、单调性、周期性和奇偶性。
2.掌握数列极限和函数极限(包括左极限与右极限)的概念。
3.掌握极限存在的两边夹定理,极限的四则运算法则,利用两个重要极限求极限的方法。
4.理解无穷小量的概念和基本性质,无穷小量的比较方法,无穷大量的概念及其与无穷小量的关系。
5.掌握函数连续性的概念(含左连续与右连续),会判别函数间断点的类型。
6.理解初等函数的连续性,掌握闭区间上连续函数的性质(有界性、最大值和最小值定理、零点定理,介值定理),并会应用这些性质。
第二章导数与微分考试内容:导数和微分的概念,导数的几何意义,函数的可导性与连续性之间的关系,平面曲线的切线与法线,导数和微分的四则运算,基本初等函数的导数,复合函数、隐函数和参数方程确定的函数的导数,高阶导数,一阶微分形式的不变性。
考试要求:1.掌握导数的概念,理解可导性与连续性之间的关系,了解导数的几何意义会求平面曲线的切线方程和法线方程。
2.掌握基本初等函数的导数公式、导数的四则运算法则及复合函数的求导法则,会求参数方程确定的函数与隐函数的导数。
3.了解高阶导数的概念,会求简单函数的高阶导数。
4.了解微分的概念、导数与微分之间的关系以及一阶微分形式的不变性,会求函数的微分。
第三章微分中值定理与导数应用考试内容:微分中值定理,洛必达法则,函数单调性的判别,函数的极值,函数图形的凹凸性、拐点,渐近线,函数图形的描绘,函数的最大值与最小值。
高数各章复习题# 高数各章复习题第一章:极限与连续1. 定义极限的概念,并给出一个函数的极限计算示例。
2. 解释无穷小量的概念,并说明如何比较两个无穷小量的阶数。
3. 给出函数在某点连续的定义,并举例说明。
4. 利用夹逼定理证明一个函数在某点的极限存在。
5. 解释洛必达法则,并用其求解一个0/0型的不定式极限。
第二章:导数与微分1. 导数的定义是什么?请给出一个简单函数的导数计算过程。
2. 列出基本初等函数的导数公式,并求解一个复合函数的导数。
3. 解释高阶导数的概念,并计算一个函数的二阶导数。
4. 利用导数研究函数的单调性、极值和凹凸性。
5. 应用微分中值定理解决实际问题。
第三章:积分学1. 给出不定积分与定积分的定义,并解释它们的区别。
2. 列出基本积分公式,并计算一个复杂函数的不定积分。
3. 解释换元积分法和分部积分法,并分别给出一个积分计算的例子。
4. 利用定积分计算平面图形的面积。
5. 应用定积分解决物理问题,如求物体的位移和速度。
第四章:级数1. 解释级数的收敛性,并给出收敛级数和发散级数的例子。
2. 应用比较判别法、比值判别法和根值判别法判断级数的收敛性。
3. 给出幂级数的定义,并计算一个函数的幂级数展开。
4. 利用傅里叶级数展开周期函数。
5. 应用泰勒级数近似复杂函数。
第五章:多元函数微分学1. 给出多元函数偏导数的定义,并计算一个二元函数的偏导数。
2. 解释方向导数和梯度的概念。
3. 利用隐函数求导法则求解一个隐函数的偏导数。
4. 应用多元函数的极值问题解决实际问题。
5. 解释拉格朗日乘数法,并用其求解约束条件下的多元函数极值。
第六章:多元函数积分学1. 给出二重积分的定义,并计算一个简单区域上的二重积分。
2. 应用变换法简化二重积分的计算。
3. 解释三重积分的概念,并计算一个简单立体的体积。
4. 利用曲面积分计算物体的表面积。
5. 应用格林公式、高斯公式和斯托克斯公式解决实际问题。
总复习1本高等数学1讲的内容基本可以归结为:一个思想:极限的思想;两个体现:微分与积分。
一.基本概念及其计算1.求极限;2.求导数与微分;3.求极值、最值;4.求不定积分;5.求定积分;6.求面积、体积与弧长;7.求平面与直线的方程。
二.应用(重点是几何应用): 1.利用导数求切线;2.利用定积分的元素法求面积体积与弧长;3.最值问题。
综合练习(精选) 一. 计算 1. 计算下列极限说明:在习题课上已经总结了许多求极限的方法。
但最开始应该想到的还是罗比达法则以及两个重要极限。
*(1)222n n 2n n 1lim()n 1+→∞-+ 答案:4e - *(2)x 011lim()sin x x→- 提示:通分后用罗比达。
答案:0 *(3) x 0ln(1x)x lim 1cos x→+--(04-05) 提示:罗比达结合重要极限。
答案:-1 **(4)()x x 1x 1ln x limx e e→---(08-09) 答案:0 **(5)x 1ln(1+a 提示:等价无穷小替换。
答案:1 **(6)1xx x 0lim(ex)→+(07-08) 提示:重要极限结合罗比达。
答案:2e*(7)x 0x lim→提示:分母有理化 答案:2*(8)x lim x(arctan x)2→+∞π- (07-08) 答案:1 (9)x2x 0e cosx 1x lim x →-- 答案:0 **(10)xsinxx 030(tant sint)dt limt dt→-⎰⎰提示:注意变上限积分求导。
答案:1/22.计算下列导数 *(1) 2sin (3x 1)y e-=,求y ' 答案:2sin (3x 1)y'3sin(6x 2)e-=-**(2)cosxy x(sinx)=,求y '答案:cosxcosx y'(sin x)x(sin x)[sin xlnsin x cot xcos x]=+-+*(3)221x f(x)arcsin 1x ⎛⎫-= ⎪+⎝⎭,求f '(x)。
高等数学复习题与答案解析一、 一元函数微积分概要 (一)函数、极限与连续1.求下列函数的定义域: (1) y =216x -+x sin ln ,(2) y =)12arcsin(312-+-xx .解 (1) 由所给函数知,要使函数y 有定义,必须满足两种情况,偶次根式的被开方式大于等于零或对数函数符号内的式子为正,可建立不等式组,并求出联立不等式组的解.即⎩⎨⎧>≥-,0sin ,0162x x 推得⎩⎨⎧⋅⋅⋅±±=+<<≤≤-2,1,0π)12(π244n n x n x 这两个不等式的公共解为 π4-<≤-x 与π0<<x所以函数的定义域为)π,4[-- )π,0(.(2) 由所给函数知,要使函数有定义,必须分母不为零且偶次根式的被开方式非负;反正弦函数符号内的式子绝对值小于等于1.可建立不等式组,并求出联立不等式组的解.即⎪⎪⎩⎪⎪⎨⎧<->-≠-,112,03,032xx x 推得⎩⎨⎧≤≤<<-,40,33x x 即 30<≤x , 因此,所给函数的定义域为 )3,0[.2.设)(x f 的定义域为)1,0(,求)(tan x f 的定义域. 解:令x u tan =, 则)(u f 的定义域为)1,0(∈u∴)1,0(tan ∈x , ∴x ∈(k π, k π+4π), k ∈Z ,∴ )(tan x f 的定义域为 x ∈(k π, k π+4π), k ∈Z .3.设)(x f =x-11,求)]([x f f ,{})]([x f f f .解:)]([x f f =)(11x f -=x--1111=x 11- (x ≠1,0),{})]([x f f f =)]([11x f f -=)11(11x--= x (x ≠0,1).4.求下列极限:(1)123lim 21-+-→x x x x , (2)652134lim 2434-++-∞→x x x x x ,解:原式=1)1)(2(lim 1---→x x x x 解: 原式=424652134limxx x x x -++-∞→ =)2(lim 1-→x x =2.(抓大头)= 1-.(恒等变换之后“能代就代”)(3)xx x -+-→222lim 2, (4)330sin tan lim x x x →,解:原式=)22)(2()22)(22(lim2++-+++-→x x x x x 解:0→x 时33~tan x x ,=221lim2++→x x 33~sin x x ,=41. (恒等变换之后“能代就代”) ∴原式=330lim x x x →=1lim 0→x =1.(等价)(5))100sin (lim +∞→x x x , (6) 2121lim()11x x x→--- ,解:原式=100lim sin lim∞→∞→+x x x x解: 原式=2211212(1)lim()lim 111x x x x x x→→-+-=--- =0 + 100= 100 (无穷小的性质) 11(1)11limlim (1)(1)12x x x x x x →→-===-++.(7)215lim+-+∞→x x x .解 : 原式=52115lim=+-+∞→xx x .(抓大头) (8)11lim 21-+→x x x .解:因为0)1(lim 1=-→x x 而0)1(lim 21≠+→x x ,求该式的极限需用无穷小与无穷大关系定理解决.因为011lim 21=+-→x x x ,所以当1→x 时,112+-x x 是无穷小量,因而它的倒数是无穷大量,即 ∞=-+→11lim21x x x . (9)limx解:不能直接运用极限运算法则,因为当x →+∞时分子,极限不存在,但sin x 是有界函数,即sin 1x ≤而 0111lim1lim33=+=++∞→+∞→x x xx x x ,因此当+∞→x 时,31xx +为无穷小量.根据有界函数与无穷小乘积仍为无穷小定理,即得l i 0x =. (10)203cos cos limxxx x -→ . 解:分子先用和差化积公式变形,然后再用重要极限公式求极限原式=202sin sin 2limx x x x →=441)22sin 4(lim sin lim 0=⨯=⋅⋅∞→→x x x x x x .(也可用洛必达法则) (11)xx x)11(lim 2-∞→.解一 原式=10])11[(lim )11(lim )11()11(lim --∞→→∞→-⋅+=-+x x x x x x x xx x x =1ee 1=-,解二 原式=)1()(2])11[(lim 2x x x x--∞→-=1e 0=. (12)30tan sin limx x xx→-. 解 :x x x x 30sin sin tan lim -→=xx x x x cos )cos 1(sin lim 30-→ =2202sin 2limx x x → =21 ( 222~2sin ,0⎪⎭⎫⎝⎛→x x x ) .(等价替换) 5.求下列极限(1)201cot limxx x x -→ (2))e e ln()3ln(cos lim 33--+→x x x x (3))]1ln(11[lim 20x x x x +-→ (4))ln (lim 0x x n x ⋅+→ (5) xxx cos 1lim++∞→解 :(1)由于0→x 时,1tan cot →=x x x x ,故原极限为0型,用洛必达法则 所以 xx xx x x x x x x sin sin cos lim 1cot lim 2020-=-→→30sin cos limx xx x x -=→ (分母等价无穷小代换)01sin lim 3x x x→-=31-=.(2) 此极限为∞∞,可直接应用洛必达法则 所以 )e e ln()3ln(cos lim 33--+→x x x x =)e e ln()3ln(lim cos lim 333--⋅++→→x x x x x x x e lim 3cos e133+→⋅⋅=3cos = . (3) 所求极限为∞-∞型 ,不能直接用洛必达法则,通分后可变成00或∞∞型.)]1ln(11[lim 20x x x x +-→xx xx x x x 2111lim )1ln(lim 020+-=+-=→→ 21)1(21lim )1(211lim00=+=+-+=→→x x x x x x .(4)所求极限为∞⋅0型,得nx nx xx x x 10ln lim ln lim -→→++=⋅ (∞∞型) =1111lim --→-+n x x nx =.01lim lim 0110=-=-++→+→nxn xnx x nx (5)此极限为 ∞∞型,用洛必达法则,得 1sin 1limcos lim xx x x x x -=++∞→+∞→不存在,因此洛必达法则失效! 但 101c o s 1lim 11cos 11lim cos lim =+=+=+=++∞→+∞→+∞→x xxx x x x x x x . 6.求下列函数的极限:(1)42lim 22--→x x x , (2)()⎪⎩⎪⎨⎧++=,1,1sin 2xa x x x f ,0,0><x x 当a 为何值时,)(x f 在0=x 的极限存在. 解: (1)41)2)(2(2lim 42lim 222-=+--=----→→x x x x x x x ,41)2)(2(2lim 42lim 222=+--=--++→→x x x x x x x ,因为左极限不等于右极限,所以极限不存在.(2)由于函数在分段点0=x 处,两边的表达式不同,因此一般要考虑在分段点0=x 处的左极限与右极限.于是,有a a x x a x x x f x x x x =+=+=----→→→→000lim )1sin (lim )1sin(lim )(lim ,1)1(lim )(lim 2=+=++→→x x f x x ,为使)(lim 0x f x →存在,必须有)(lim 0x f x +→=)(lim 0x f x -→,因此 ,当a =1 时, )(lim 0x f x →存在且 )(lim 0x f x →=1.7.讨论函数 ⎪⎩⎪⎨⎧=,1sin ,)(x x xx f0>≤x x , 在点0=x 处的连续性.解:由于函数在分段点0=x 处两边的表达式不同,因此,一般要考虑在分段点0=x 处的左极限与右极限. 因而有01sinlim )(lim ,0lim )(lim 0====++--→→→→xx x f x x f x x x x , 而,0)0(=f 即0)0()(lim )(lim 00===+-→→f x f x f x x ,由函数在一点连续的充要条件知)(x f 在0=x 处连续.8. 求函数xx x x f )1(1)(2--=的间断点,并判断其类型:解:由初等函数在其定义区间上连续知)(x f 的间断点为1,0==x x .21lim)(lim 11=+=→→xx x f x x 而)(x f 在1=x 处无定义,故1=x 为其可去间断点.又∞=+=→x x x f x 1lim )(0 ∴0=x 为)(x f 的无穷间断点.综上得1=x 为)(x f 的可去间断点, 0=x 为)(x f 的无穷间断点.(二)一元函数微分学1.判断:(1)若曲线y =)(x f 处处有切线,则y =)(x f 必处处可导. 答:命题错误. 如:x y 22=处处有切线,但在0=x 处不可导. (2)若A ax a f x f ax =--→)()(lim(A 为常数),试判断下列命题是否正确.①)(x f 在点a x = 处可导, ②)(x f 在点a x = 处连续, ③)()(a f x f -= )()(a x o a x A -+-. 答:命题①、②、③全正确.(3)若)(x f ,)(x g 在点0x 处都不可导,则)()(x g x f +点0x 处也一定不可导. 答:命题不成立.如:)(x f =⎩⎨⎧>≤,0,,0,0x x x )(x g =⎩⎨⎧>≤,0,0,0,x x x)(x f ,)(x g 在x = 0 处均不可导,但其和函数)(x f +)(x g = x 在x = 0 处可导.(4)若)(x f 在点0x 处可导,)(x g 在点0x 处不可导,则)(x f +)(x g 在点0x 处一定不可导. 答:命题成立.原因:若)(x f +)(x g 在0x 处可导,由)(x f 在0x 处点可导知)(x g =[)(x f +)(x g ])(x f -在0x 点处也可导,矛盾.(5))('0x f 与)]'([0x f 有区别. 答:命题成立.因为)('0x f 表示0)(x x x f =在处的导数; )]'([0x f 表示对0)(x x x f =在处的函数值求导,且结果为0.(6)设)(x f y =在点0x 的某邻域有定义,且-∆+)(0x x f )(0x f =2)(x b x a ∆+∆,其中b a ,为常数,下列命题哪个正确?①()x f 在点0x 处可导,且()a x f ='0,②()x f 在点0x 处可微,且()x a x f x x d |d 0==, ③()()x a x f x x f ∆+≈∆+00 ( ||x ∆很小时). 答:①、②、③三个命题全正确.2.已知x x cos )'(sin =,利用导数定义求极限xx x 1)2πsin(lim 0-+→.解:xx x 1)2πsin(lim 0-+→=xx x 2sin)2πsin(lim0π-+→ =2π|)'(sin =x x = 2πcos=0. 3.求 ()⎩⎨⎧+=,,xx x f 1ln )(0<≥x x ,的导数.解: 当0>x 时,xx f +='11)( , 当0<x 时,1)(='x f ,当0=x 时,xf x f x f x f f x x )0()(lim 0)0()(lim)0(00-=--='→→,所以 10lim )0(0=-='-→-xx f x , 1e ln )1ln(lim 0)1ln(lim )0(100==+=-+='++→→+x x x x xx f ,因此 1)0(='f ,于是 ⎪⎩⎪⎨⎧+=',1,11)(xx f.0,0≤>x x4.设))((),1ln()(x f f y x x f =+=,求dxdy 解:)]1ln(1ln[))((x x f f y ++==,)]'1ln(1[)1ln(11d d x x x y ++⋅++=∴)1)](1ln(1[1x x +++=.5.已知arctanxy=求y ''. 解:两端对x 求导,得)(1)()(1122222'++='⋅+y x y x y xyx ,222222222221yx y y x yx yy x y y x y +'⋅+⋅+='-⋅+,整理得 x y y x y -='+)( ,故 xy xy y +-=', 上式两端再对x 求导,得=2)(22x y yy x +-', 将 xy xy y +-='代入上式,得 2)(22x y yxy xy x y +-+-⋅=''322)(2222y x xy y x xy +---=322)()(2x y y x ++-=. 6.求y = 323)4()3)(2)(1(⎥⎦⎤⎢⎣⎡+⋅+++x x x x x 的导数x yd d 解:两边取对数:y ln =)]4ln(ln 3)3ln()2ln()1[ln(32+--+++++x x x x x , 两边关于x 求导:]413312111[32'1+--+++++=⋅x x x x x y y , ∴)413312111(32d d +--+++++=x x x x x y x y . 7.设xx x f e )(=,求)('x f .解:令xx y e =, 两边取对数得:x y xln e ln =, 两边关于x 求导数得:即 )e ln e ('e xx x y xxx+=. 8.设,sin ),(2x u u f y ==求x y d d 和22d d xy.解:xy d d =2cos 2)(x x u f ⋅⋅', 22d d xy =)sin 4cos 2)(()(cos 4)(222222x x x u f x x u f -'+⋅''. 9.x x y e 4+=, 求y)4(.解:xx y e 43+=', xx y e 122+='',xx y e 24+=''', x y e 24)4(+=.10.设cos sin x t t y t=-⎧⎨=⎩,, 求 22d d x y . 解:d (sin )cos d 1sin (cos )y t tx tt t '=='+- , 222sin (1sin )cos 11(1sin )1sin (1sin )t t t t t t -+--=⋅=+++. 11.求曲线⎩⎨⎧==,,3t y t x 在点(1,1)处切线的斜率. 解:由题意知:⎩⎨⎧==,1,13t t 1=⇒t ,∴33)()(d d 12131==''====t t t t t t xy ,∴曲线在点(1,1)处切线的斜率为312. 求函数xx y tan ln e=的微分.解一 用微分的定义x x f y d )(d '=求微分, 有x x xx d )2sin 21(e tan ln +=. 解二 利用一阶微分形式不变性和微分运算法则求微分,得x xxx d )2sin 21(e tan ln +=. 13.试证当1≠x 时,x xe e >.证明:令x x f xe e )(-=,易见()f x 在),(+∞-∞内连续,且0)1(=f e e )(-='xx f .当1<x 时,e e )(-='xx f 0<可知()f x 为]1,(-∞上的严格单调减少函数,即 当1>x 时,e e )(-='x x f 0>,可知()f x 为),1[+∞上的严格单调增加函数, 即()(1)0f x f >=.故对任意 ,1≠x 有()0,f x >即 .0e e >-x xx xe e >.14.求函数344x x y -=的单调性与极值. 解:函数的定义域为),(+∞-∞.)3(3223-=-='x x x x y , 令 ,0='y 驻点 3,021==x x 列表由上表知,单调减区间为)3,(-∞,单调增区间为),3(+∞,极小值 4)3(-=y 求函数的极值也可以用二阶导数来判别,此例中0,6302=''-=''=x y x x y 不能确定0=x 处是否取极值,,093>=''=x y 得427)3(-=y 是极小值. 15.求3)(x x f =+23x 在闭区间[]5,5-上的极大值与极小值,最大值与最小值. 解:x x x f 63)(2+=', 令0)(='x f , 得2,021-==x x ,66)(+=''x x f , 06)0(>=''f , 06)2(<-=-''f ,∴)(x f 的极大值为=-)2(f 4,极小值为0)0(=f . ∵50)5(-=-f , 200)5(=f .∴ 比较)5(),0(),2(),5(f f f f --的大小可知:)(x f 最大值为200, 最小值为50-.16.求曲线32310510x x y ++=的凹凸区间与拐点. 解:函数的定义域为()+∞∞-,,21010x x y +=', x y 2010+='',令0=''y , 得21-=x , 用21-=x 把()+∞∞-,分成)21,(--∞,),21(+∞-两部分. 当∈x )21,(--∞时,0<''y , 当∈x ),21(+∞-时,0>''y , ∴曲线的凹区间为),,21(+∞-凸区间为),21,(--∞ 拐点为)665,21(-.17.求函数)1ln(2x y +=的凹向及拐点. 解:函数的定义域 ),(+∞-∞,,122x x y +=' 222222)1()1(2)1(22)1(2x x x x x x y +-=+⋅-+='', 令 ,0=''y 得1±=y , 列表知,上凹区间(1,1)-,下凹区由此可(,1)(1,)-∞-+∞,曲线的间拐点是)2ln ,1(±.的渐近线.18.求下列曲线的渐近线(1)xxy ln = ,(2)1222-+-=x x x y ,(3)()()213--+=x x x y .解 (1)所给函数的定义域为),0(+∞.由于 011lim ln lim ==+∞→+∞→x x xx x ,可知 0=y 为 所给曲线xxy ln =的水平渐近线.由于 -∞=+→xxx ln lim 0,可知 0=x 为曲线xxy ln =的铅直渐近线.(2) 所给函数的定义域)1,(-∞,),1(∞+.由于 -∞=-+-=--→→122lim )(lim 211x x x x f x x , +∞=-+-=++→→122lim )(lim 211x x x x f x x , 可知 1=x 为所给曲线的铅直渐近线(在1=x 的两侧()f x 的趋向不同).又 a x x x x x x f x x ==-+-=∞→∞→1)1(22lim )(lim2, []b x x x x x x x ax x f x x x =-=-+-=--+-=-∞→∞→∞→112lim ])1(22[lim )(lim 2, 所以 1-=x y 是曲线的一条斜渐近线.(3)()()∞=--+→213lim1x x x x , 故1=x 为曲线的铅直渐近线,()()∞=--+→213lim2x x x x , 故2=x 为曲线的铅直渐近线,()()2133lim lim 0121211x x x x x x x x x →∞→∞++==--⎛⎫⎛⎫-- ⎪⎪⎝⎭⎝⎭, 故0=y 为曲线的水平渐近线,∴ 曲线的渐近线为:2,1,0===x x y .19.求解下列各题:(1)设某产品的总成本函数和总收入函数分别为x x C 23)(+=, 15)(+=x xx R , 其中x 为该产品的销售量,求该产品的边际成本、边际收入和边际利润.解:边际成本C M =x x C 1)('=边际收入R M =2)1(5)('+=x x R边际利润xx M M q L C R 1)1(5)('2-+=-=. (2)设p 为某产品的价格,x 为产品的需求量,且有801.0=+x p , 问p 为何值时,需求弹性大或需求弹性小.解:由801.0=+x p 得10d d -=px, 所以需求价格弹性80)10(1.080-=-⨯-=p p p p Ep Ex , 故当80-p p < 1-, 即40<p <80时, 需求弹性大; 当1-<80-p p<0, 即0<p <40时,需求弹性小.(三)一元函数积分学1. 在不定积分的性质x x f k x x kf d )(d )(⎰=⎰中,为何要求0≠k ?答:因为0=k 时,C x x x kf =⎰=⎰d 0d )((任意常数),而不是0. 2. 思考下列问题:(1) 若C x x x f x++=⎰sin 2d )(,则)(x f 为何? 答:x x x f x f xcos 2ln 2)d )(()(+='⎰=. (2) 若)(x f 的一个原函数为3x ,问)(x f 为何?答:233)()(x x x f ='=(3)若)(x f 的一个原函数的x cos ,则dx x f )('⎰为何?答:C x C x f x x f x x x f +-=+='⎰-='=sin )(d )(,sin )(cos )(. 3. 计算下列积分:(1))sin d(sin 5x x ⎰, (2)x x d cos 3⎰, (3)⎰+x xx x d )sin (,(4)x xe xd 2⎰, (5)⎰-21d xx x , (6)⎰-41d xx x ,(7)⎰x xx d 2ln , (8)x x d )32(2+⎰, (9)⎰-⋅dx x x 211arcsin 1, (10)⎰+x x x d arctan )1(12, (11)⎰+22d x x, (12)⎰-24d x x . 解:(1)C xx x +=⎰6sin )sin d(sin 65. (2)x x x x x d cos )sin 1(d cos 23-⎰=⎰ =)sin d()sin 1(2x x -⎰ =)sin d(sin )sin d(2x x x ⎰-⎰=C xx +-3sin sin 3. (3)x x x x x xx x d sin 2d d )sin (⎰+⎰=+⎰=C x x +-cos 222. (4)C x x x x x x +=⎰=⎰222e 21)(d e 21d e 2. (5)C x x x x x x+--=--⎰-=--⎰2221221)1(d )1(21d 1.(6)C x x x x xx +=-=-⎰⎰22224arcsin 21)(1)(d 211d .(7(8)C x x x x x ++=++⎰=+⎰322)32(6)32(d )32(2d )32(.(9)C x x x x x x +==-⋅⎰⎰|arcsin |ln )arcsin d(arcsin 1d 11arcsin 12. (10)C x x x x x x +==+⎰⎰|arctan |ln )arctan d(arctan 1d arctan )1(12.(11)C x x x x x x x +=+=+=+⎰⎰⎰22arctan 22)2(d )2(1121)2(1d 212d 222. (12)⎰2-4d x x =⎰2)2(-12d x x=)2(d )2(-112x x⎰=C x+2arcsin . 4. 计算下列不定积分:(1)⎰++x xd 111,(2)x x d 162-⎰,(3)⎰+232)4(d x x ,(4)⎰-x xx d 122.解:(1) 令t x =+1, 则 =x 12-t , t t x d 2d =,于是原式=⎰+t t t d 12=⎰+-+t t t d 1112=]1d d [2⎰⎰+-t tt =C t t ++-1ln 22=C x x +++-+11ln 212. (2)令)2π2π(sin 4<<-=t t x ,则t x cos 4162=-,t t x d cos 4d =, 于是 t t t t t x x d )2cos 1(8d cos 4cos 4d 162+⎰=⋅⎰=-⎰ =C t t ++2sin 48.由右图所示的直角三角形,得81641642cos sin 22sin 22x x x x t t t -=-⋅⋅==,故 C xx x dx x +-+⋅=-⎰2164arcsin81622. (2)令)2π2π(tan 2<<-=t t x ,则t t x t x d sec 2d ,sec 8)4(23232==+,于是C t t t t t tx x +==⋅=+⎰⎰⎰2sin d 2cos d sec 2sec 41)4(d 23232. 由右图所示的直角三角形,得24sin xx t +=故C xx x x ++=+⎰223242)4(d .(4) 设 t x sin = ,t x cos 12=-,t t x d cos d = , 于是原式=⎰t t tt d cos cos sin 2=⎰t t d sin 2=⎰-t t d 22cos 1 =21⎰⎰-)2(d 2cos 41d t t t ==+-C t t 2sin 4121C t t t +-cos sin 2121=C x x x +--212arcsin 21.5.计算下列积分:(1)⎰x x d 2ln , (2)⎰x x d 2arctan , (3) ⎰x x xd e 4,(4)⎰x x xd 4sine 5, (5) ⎰x x x d 100sin , (6) ⎰x x x d 2arctan .解:(1))2ln d(2ln d 2ln x x x x x x ⎰-=⎰=x xx x x d 222ln ⋅⎰- =C x x x +-2ln .(2)⎰x x d 2arctan =)d(arctan22arctan x x x x ⎰- =x x x x x d )2(122arctan 2+⋅⎰- =⎰+-2241)(d 2arctan x x x x=)41(d 411412arctan 22x xx x ++-⎰ =C x x x ++-)41ln(412arctan 2.(3)x x x x x x x xx d e 41e 41de 41d e 4444⎰-==⎰⎰=C x xx +-44e 161e 41. (4)5555e 1e e sin 4d sin 4d()e sin 4d(sin 4)555x xxx x x x x x ⎰=⎰=-⎰ =x x x x xd 4cose 544sin e5155⎰-1=5e d 4cos 544sin e 5155xx x x ⎰-=⎥⎦⎤⎢⎣⎡--⎰)4cos d(5e 4cos 5e 544sin e 51555x x x xx x=x x x x x x xd 4sine 25164cos e 2544sin e 51555⎰--, 移项合并,得C x x x x xx+-=⎰)4cos 44sin 5(e 411d 4sin e55. (5)⎰---=-⎰=⎰x xx x x x x x x d )100100cos (100100cos )100100cos (d d 100sin=C xx x +-100100cos 10000100sin .(6)⎰x x x d 2arctan =⎰)2d(2arctan 2x x=⎰-)2(arctan d 22arctan 222x x x x =x x x x x d )2(1222arctan 2222⎰+⋅- =x x x x d )4111(412arctan 222⎰+-- =C x x x x ++-2arctan 8142arctan 22. 6.计算 (1)x xxd e )1(2⎰+ , (2) 3s e c d x x ⎰.解:(1) 选 12+=x u ,=v d x e x d , =v xe , x x u d 2d =, 于是原式 )1(2+=x x e ⎰-x 2xe x d ,对于⎰x x e x d 再使用分部积分法,选x u =, =v d x e x d , 则 x u d d =,=v xe ,从而⎰x xex d =x x e ⎰-x x d e =x x e C x +-e .原式=x e =+--)e e (21C x x x )12(2++x x C x+e (12C C =), 为了简便起见,所设 x u =,=v xe 等过程不必写出来,其解题步骤如下:⎰x xedx =⎰x d x e =x C x x x x x x +-=-⎰e e d e e .(2)3sec d x x ⎰=)(tan d sec x x ⎰=x x tan sec ⎰-)(sec d tan x x=x x tan sec ⎰-x x x d sec tan 2=sec tan x x -x x x d sec )1(sec 2-⎰=sec tan x x -⎰x x d sec 3+⎰x x d sec=sec tan x x -⎰x x d sec 3+x x tan sec ln +, 式中出现了“循环”,即再出现了⎰x x d sec 3移至左端,整理得3sec d x x ⎰=21[x x tan sec +x x tan sec ln +]+C . 7. 利用定积分的估值公式,估计定积分⎰-+-1134)524(x x x d 的值.解:先求524)(34+-=x x x f 在[]1,1-上的最值,由0616)(23=-='x x x f , 得0=x 或83=x . 比较 7)1(,102427)83(,5)0(,11)1(=-===-f f f f 的大小,知 11,102427max min =-=f f , 由定积分的估值公式,得[])1(1d )524()]1(1[max 1134min --⋅≤+-≤--⋅⎰-f x x x f ,即 22d )524(512271134≤+-≤-⎰-x x x .8. 求函数21)(x x f -=在闭区间[-1,1]上的平均值.解:平均值⎰-=⋅⋅=---=11224π21π21d 1)1(11x x μ. 9. 若⎰=2d sin )(2x xt t x f ,则)(x f '=?解:)(x f '=242222sin sin 2sin )sin()(x x x x x x -=-'.10.已知 ⎰+=t t xxx F d 1sin )(2 , 求 )(x F '.解:)(x F '=)2(12x x +-+x x cos sin 1⋅+=++-212x x x x cos sin 1⋅+.11. 求极限x tt x x πcos 1d πsin lim11+⎰→.解:此极限是“0”型未定型,由洛必达法则,得xtt x x πcos 1d πsin lim11+⎰→=)πcos 1()d πsin (lim11'+'⎰→x t t xx =π1)π1(lim πsin ππsin lim11-=-=-→→x x x x12.计算下列定积分(1)⎰-20d |1|x x , (2)⎰-122d ||x x x , (3)⎰π20d |sin |x x .解:(1)⎰-20d |1|x x =⎰-10d )1(x x +⎰-21d )1(x x=212122)1(2)1(-+--x x =2121+=1. (2)⎰-122d ||x x x =⎰--023d )(x x +⎰13d x x=10402444x x +--=4+41741=. (3)⎰π20d |sin |x x =⎰πd sin x x +⎰-π2πd )sin (x x=π2ππ0cos )cos (x x +-=2+2=4.13.计算下列定积分(1)⎰--2π2π3d cos cos x x x ,(2)⎰--112d 1x x .解:(1)x x x x x x d sin )(cos 2d cos cos 212π2π2π03⎰⎰-=-=34cos 34)cos d()(cos 22π0232π021=-=-⎰x x x .(2)⎰⎰⎰---=-=-112π2π2π2π222d )(cos )sin d()(sin 1d 1t t t t x x=2=+=+=⎰⎰2π02π02π02)2sin 21(d 22cos 12d )(cos t t t t t t 2π.14.计算 (1)⎰+-4d 11x xx, (2)⎰4π4d tan sec x x x .解:(1)利用换元积分法,注意在换元时必须同时换限.令 x t =,x 2t = ,t t x d 2d = ,当0=x 时,0=t ,当4=x 时,2=t ,于是⎰+-4d 11x xx=⎰+-20d 211t t t t =⎰+--20d ]1424[t t t(2)⎰4π04d tan sec x x x =⎰4π03)(sec d sec x x43411sec 414π04=-==x .15. 计算下列定积分:(1)x x x d e )15(405⎰+, (2)x x d )12ln(e21⎰+,(3)x x x d πcos e 10π⎰, (4)x x x x x d )e 3(133⎰++.解:(1)x x xd e )15(405⎰+=5e d )15(540x x ⎰+=⎰+-+10515)15(d 5e )15(5e x x xx =5155e 5e51e 6=--x .(2)x x d )12ln(e21⎰+=()())12ln d(12ln e21e21+-+⎰x x x x()1e 23ln 231e 4ln )21e 2(+--++=. (3) x x x d πcos e 10π⎰=ππsin d e 10πx x ⎰ =0x x x d πsin e 10π⎰-=)ππcos d(e 1πxx --⎰ =-+-)1e (π1πx x x d πcos e 10π⎰移项合并得x x x d πcos e 10π⎰)1e (π21π+-=.(4)x x x xxd )e 3(1033⎰++)e 313ln 34(d 3104xx x x ++=⎰ =4514e 923ln 23ln 3)e 913ln 320(e 313ln 3413213253++-=++-++x x x 16.计算(1)⎰1d arctan x x , (2)x x x d ln 2e e1⎰.解:(1)⎰1d arctan x x =10arctan x x⎰+-102d 1x x x=102)1ln(214πx +- =2ln 214-π .(2) 由于在[1,e1]上0ln ≤x ;在[2e ,1]上0ln ≥x ,所以x x x d ln 2e e1⎰=x x x d )ln (1e1⎰-+x x x d ln 2e 1⎰=)2(d ln 21e1x x ⎰-+)2d(ln 2e 12x x ⎰=[-x x ln 22+42x ]1e 1+[x x ln 22-42x ]2e 1=41-(412e 1+212e 1)+(4e -414e +41) =21-432e 1+434e .17.判别下列广义积分的敛散性,如果收敛计算其值 . (1)⎰∞++022d )1(x x x, (2)⎰∞+02d 1x x , (3)x xd e 1100⎰∞+-, (4)⎰∞++02100d x x . 解:(1) 因为积分区间为无穷区间,所以原式=+∞→b lim ⎰+bx x x 022d )1(=+∞→b lim ⎰++b x x 0222)1()1(d 21=bb x 02])1(21[lim +-+∞→ =]21)1(21[lim 2++-+∞→b b =21,故所给广义积分收敛,且其值为21. (2)⎰∞+02d 1xx =+∞=-=-+∞→→+∞+x x x x x 1lim 1lim )1(00, ∴⎰∞+02d 1x x发散. (3)x xd e 1100⎰∞+-=1001001100e 1001)100e (0100e --+∞-=--=-x .(4)⎰∞++02100d x x=20π10arctan 1010=+∞x . 18.求曲线22)2(,-==x y x y 与x 轴围成的平面图形的面积.解:如图,由⎪⎩⎪⎨⎧-==,)2(,22x y x y 得两曲线交点(1,1). 解一 取x 为积分变量,]2,0[∈x , 所求面积323)2(3d )2(d 213103212102=-+=-+=⎰⎰x xx x x x A . 解二 取y 为积分变量,y 的变化区间为[0,1],32)d y -y -2(1==⎰y A . 显然,解法二优于解法一.因此作题时,要先画图,然后根据图形选择适当的积分变量,尽量使计算方便. 19. 求下列曲线所围成的图形的面积:抛物线22xy =与直线42=-y x . 解:先画图,如图所示,并由方程⎪⎩⎪⎨⎧=-=4222y x x y ,求出交点为(2,1-),(8,2). 解一 取y 为积分变量,y 的变化区间为[1-,2], 在区间[1-,2]上任取一子区间[y ,y +y d ], 则面积微元 A d =y y y d )242(2-+, 则所求面积为A =⎰--+212d )242(y y y = (32324y y y -+)21-=9.解二 取x 为积分变量,x 的变化区间 为[0,8],由图知,若在此区间上任取子区间, 需分成[0,2],[2,8]两部分完成.在区间[0,2]上任取一子区间[x ,x +x d ], 则面积微元 A d 1=x xd ]22[, 在区间[2,8]上任取一子区间[x ,x +x d ], 则面积微元 A d 2=[)4(212--x x ]x d , 于是得A =A 1+A 2A =⎰2d 22x x+A x xx d )222(82+-⎰=23322x 20+[23322x 224x x -+]82=9 .显然,解法一优于解法二.因此作题时,要先画图,然后根据图形选择适当的积分变量,尽量使计算方便. 20.用定积分求由0,1,0,12===+=x x y x y 所围平面图形绕x 轴旋转一周所得旋转体的体积. 解:如右图,所求体积y=135)325(πx x x ++=π1528. 二、 微分方程1. 验证xx C C x C y --+=e e 21为微分方程0'2''=++y y y 的解,并说明是该方程的通解. 证明: xx C C x C y --+=e e 21,x x C x C C C y ----=∴e e )('121, x x C x C C C y --+-=e e )2(''112,于是0'2''=++C C C y y y ,故C y 是0'2''=++y y y 的解.x x -e 与x -e 线性无关,∴0'2''=++y y y 中的1C 与2C 相互独立,即C y 中含有与方程0'2''=++y y y 阶数相同(个数均为2)的独立任意常数,故C y 是该方程的通解. 2. 用分离变量法求解下列微分方程:(1)22d d y x x y =, (2)21d d x y x y -=, (3)y x x x y )1(d d 2++=,且e )0(=y . 解:(1)分离变量得x x yy d d 22=,(0≠y ) 两边积分得⎰⎰=x x y yd d 122 , 求积分得 3313Cx y +=-, 从而通解为Cx y +-=33及验证0=y 也是方程的解.(特别注意,此解不能并入通解)(2)分离变量得21d d xx y y -=,(0≠y )两边积分得⎰⎰-=x x y y d 11d 12,求积分得 1arcsin ||ln C x y +=, 即 )e (e ee 11arcsin arcsin C x xCC C y ±==±=,从而通解为 xC y arcsin e =,验证0=y 也是方程的解.(3)分离变量得x x x yyd )1(d 2++=,(0≠y ) 两边积分得⎰⎰++=x x x y y d )1(d 12求积分得 13232||ln C x x x y +++=, 即 )e (eee 1332232132C x x x C C C y x x x ±==±=++++,从而通解为3232ex x x C y ++=,验证0=y 也是方程的解.由e )0(=y ,得e =C , 故特解为32132e x x x y +++=.3.求解下列一阶线性微分方程(1)x b ay y sin '=+(其中b a ,为常数), (2)21d d y x x y +=. 解:(1)因a x P =)(, x b x Q s i n )(=, 故通解为)]cos sin (e 1[e 2x x a a b C axax -++=-. (2)方程变形为2d d y x yx=-, 这是x 关于y 的一阶线性微分方程,其中2)(,1)(y y Q y P =-=,通解为:)22(e 2++-=y y C y .以上是用一阶线性微分方程的通解公式求解,要熟练掌握常数变易法! 4.求微分方程 y y x y x y xy d d d d 2+=+ 满足条件20==x y的特解.解:这是可以分离变量的微分方程,将方程分离变量,有x x y y y d 11d 12-=-,两边积分,得=-⎰y y yd 12⎰-x x d 11,求积分得121ln 1ln 21C x y +-=-,1222)1ln(1ln C x y +-=-, 1222e )1(1C x y -=-,222)1(e 11-±=-x y C ,记 0e12≠=±C C ,得方程的解 22)1(1-=-x C y .可以验证 0=C 时,1±=y ,它们也是原方程的解,因此,式22)1(1-=-x C y 中的C 可以为任意常数,所以原方程的通解为 22)1(1-=-x C y (C 为任意常数). 代入初始条件 20==x y得 3=C ,所以特解为 22)1(31-=-x y .5.求微分方程(1)xy yy +=',(2) x xy y x cos e 22=-'的通解.(1)解一 原方程可化为1d d +=xyx yx y ,令 x yu =, 则 1d d +=+u u x u x u ,即 x x u u u d d 12-=+ ,两边取积分 ⎰⎰-=+x x u u u d 1d )11(2, 积分得C x u u ln ln ln 1-=-,将xy u =代入原方程,整理得原方程的通解为 yx C y e = (C 为任意常数).解二 原方程可化为11d d =-x yy x 为一阶线性微分方程,用常数变易法.解原方程所对应的齐次方程 01d d =-x yy x ,得其通解为 y C x =. 设y y C x )(=为原方程的解,代入原方程,化简得 1)(='y y C ,1ln)(C yy C =, 所以原方程的通解为 1ln C y y x=,即yx C ye = (C 为任意常数).(2)解一 原方程对应的齐次方程02d d =-xy x y 分离变量,得xy xy2d d =,x x y y d 2d =, 两边积分,得x x y y ⎰⎰=d 2d ,C x y +=2ln , )e ln(ln e ln ln 22x x C C y =+=,2e x C y =,用常数变易法.设2e )(x x C y =代入原方程,得 x x C x x cos e e )(22=',x x C cos )(=',C x x x x C +==⎰sin d cos )(,故原方程的通解为 )(sin e 2C x y x += (C 为任意常数). 解二 这里x x P 2)(-=,x x Q x cos e)(2=代入通解的公式得=)d ecos e(e 222C x x x x x +⋅⎰-=)d cos (e 2C x x x +⎰=)(sin e 2C x x +(C 为任意常数).6.求微分方程 123='+''y x y x 的通解.解:方程中不显含未知函数y ,令P y =',x P y d d ='',代入原方程,得 1d d 23=+P x xP x , 311d d xP x x P =+,这是关于未知函数)(x P 的一阶线性微分方程,代入常数变易法的通解公式,所以 =)(x P 1d 13d 1d e 1(eC x xxx xx +⎰⎰⎰-) =1ln 3ln d e 1(e C x x x x+⎰-)=13d 1(1C x x xx +⋅⎰)=11(1C x x +-)=x C x 121+-, 由此x y d d =x Cx 121+-,⎰+-=x x C xy d )1(12=21ln 1C x C x ++, 因此,原方程的通解为 y =21ln 1C x C x++ (21,C C 为任意常数). 7.求微分方程 )1()(22-''='y y y 满足初始条件21==x y ,11-='=x y 的特解.解:方程不显含x ,令 P y =',y P Py d d ='',则方程可化为 )1(d d 22-=y yP PP , 当 0≠P 时y y P P d 12d -=,于是 21)1(-=y C P . 根据 21==x y,11-='=x y ,知12-='=y y 代入上式,得 11-=C ,从而得到x y yd )1(d 2-=-,积分得211C x y +=-,再由21==x y ,求得 02=C ,于是当0≠P 时,原方程满足所给初始条件的特解为x y =-11, 当0=P 时,得C y =(常数),显然这个解也满足方程,这个解可包含在解x y =-11中. 故原方程满足所给初始条件的特解为x y =-11,即 xy 11+=. 8.求方程0)'(''2=-y yy 的通解.解:方程不显含自变量x , 令)('y p y =原方程可变为0d d 2=-⋅⋅p ypp y , 即0=p 或p ypy=d d , 由0'==p y 得C y =.由p y p y=d d 分离变量,得yy p p d d =, 两边积分得⎰⎰=y yp p d d ,求积分得 1ln ln ln C y p +=, 即y C p 1=, 解y C y 1'= 得xC C y 1e 2=,因C y =包含于xC C y 1e2=中, 故原方程通解为 xC C y 1e2=.9.写出下列微分方程的通解:(1)0'2''=+-y y y , (2)08'=+y y . 解:(1)特征方程0122=+-r r , 特征根121==r r , 通解为xx C C y e )(21+=.(2)特征方程08=+r , 特征根8-=r , 通解为xC y 81e-=.10.求下列微分方程满足所给初始条件的特解:(1)xy y y 3e6'2''-=-+, 1)0(',1)0(==y y ,(2) x y y sin 2''=+,1)0(',1)0(==y y . 解:(1)先解06'2''=-+y y y ,其特征方程为0622=-+r r , 特征根为711+-=r , 712--=r ,故通解 xxC C y )71(2)71(1e e --+-+=.因x3e-中3-=λ不是特征方程的根,且1)(=x P m , 故设原方程特解xp A y 3e-=,代入原方程化简,得31-=A ,从而原方程通解为x x C C y )71(2)71(1e e --+-+=x 3e 31--.由0)0(=y ,得03121=-+C C , 由0)0('=y ,得11)71()71(21=++-+-C C ,解得42771+=C , 42772-=C , 故所求特解x xxp y 3)71()71(e 31e 4277e 4277---+---++=. (2)先解02=+''y y ,其特征方程为022=+r ,特征根为i 2,i 221-==r r ,故通解x C x C y C 2sin 2cos 21+=.设原方程特解x b x a y s i n c o s *+=,代入原方程,化简得1,0==b a ,故原方程通解x x C x C y sin 2sin 2cos 21++=,由00)0(1==C y 得,由1)0(='y ,得02=C ,故所求特解为x y sin =.11. 求微分方程 xx y y e 4=-''满足初始条件00==x y,10='=x y 的特解.解:对应齐次方程的特征方程为 012=-r ,特征根 12,1±=r .故对应齐次微分方程的通解为 xx c C C y -+=e e 21.因为1=λ是特征方程的单根,所以设特解为 xP b x b x y e )(10+=,代入原方程得 x x b b b 4422010=++,比较同类项系数得 10=b ,11-=b ,从而原方程的特解为 xP x x y e )1(-=, 故原方程的通解为 =y xxC C -+ee 21x x x e )1(-+,由初始条件 0=x 时,0='=y y ,得 ⎩⎨⎧=-=+,2,02121C C C C从而11=C ,12-=C .因此满足初始条件的特解为 =y xx--ee x x x e )1(-+.12.求微分方程 x y y y x2sin e 842=+'-''的通解.解:对应的齐次微分方程的特征方程 0842=+-r r ,特征根 i 222,1±=r .于是所对应的齐次微分方程通解为)2sin 2cos (e 212x C x C y x c +=.为了求原方程x y y y x2sin e842=+'-''的一个特解,先求x y y y )i 22(e 84+=+'-''(*)的特解.由于i 22+=λ是特征方程的单根,且1)(=x P m 是零次多项式。
高等数学上册前3章练习题一、 填空1.⎩⎨⎧>+≤+=0,0,1)(x b ax x e x f x 在x =0处可导,则=a ,=b (1,2)2.已知2)3(='f ,则=--→hf h f h 2)3()3(lim-13.曲线处的切线方程为在2132=⎪⎩⎪⎨⎧=+=t ty tx )5(38-=-x y4. 抛物线24x x y -=在其顶点处的曲率为_______________25. 设)()2)(1()(n x x x x x f +++= ,则=')0(f _______________!n6. 曲线123-=x x y 的渐近线方程是______________________12x =7. 设)(0x f '存在,则0lim→h =--hh x f x f )()(00 )(0x f '8. 曲线xx y ln =的拐点坐标为 ( 232323,-e e ) 9.函数7186223+--=x x x y 的极大值点为 ,极小值点为 3,1=-=x x10..设y =y (x )由方程yexy e+=所确定,则0()y '=( ).二、选择1.2)11(lim xx x x -∞→-+=( )。
(D ) (A )1(B )21e (C )0 (D )1-e2.设函数x x a y 3sin 31sin +=在x =3π处取得极值,则=a ( )C(A )0 (B )1 (C )2 (D )3 3.下列命题不正确的是 cA 、非零常数与无穷大之积是无穷大。
B 、0与无穷大之积是无穷小。
C 、无界函数是无穷大。
D 、无穷大的倒数是无穷小。
4.若l x ax x x =+++-→14lim 31,则 。
(C )(A )3,6==l a (B )3,6=-=l a (C )6,3==l a (D )6,3-=-=l a5设22,2,21)(2=⎪⎩⎪⎨⎧>+≤=x x b ax x x x f 在处可导,则必有 B A 、==b a 2 B 、a =2,2-=b C 、a =1, b =2 D 、a =3, b =26. 若22lim 221=-+++→x x bax x x ,则 B A 、a =2,b =4 B 、a =4, b =-5 C 、a =1, b =-2 D 、a =-4, b =57,设)(x f 在0x 处可导,则=--+→hh x f h x f h )()(lim000BA 、)('0x fB 、)('20x fC 、0D 、)2('0x f8.若则,)(lim c x f x =∞→ AA 、)(x f y =有水平渐近线c y =B 、)(x f y =有铅直渐近线c x =C 、c x f =)(D 、)(x f 为有界函数9.若a x f x x =→)(lim 0,则必有_____CA 、)(x f 在0x 点连续;B 、)(x f 在0x 点有定义;C 、)(x f 在0x 的某去心邻域内有定义;D 、)(0x f a =10. ⎪⎩⎪⎨⎧=≠=0,00,1sin )(x x xx x f 在0=x 处____B A 、 不连续; B 、连续但不可导; C 、可导,但导数在该点不连续; D 、导函数在该点连续11 .设⎪⎪⎩⎪⎪⎨⎧>=<+=0,1cos 0,00,sin )(x x x x x x x x x f ,则x =0是)(x f 的 C(A )连续点 (B )可去间断点 (C )跳跃间断点 (D )振荡间断点12. 设)(x f 在0x x =处连续且)(0x f '不存在,则)(x f y =在))(,(00x f x 处 (D )(A )没有切线 (B )有一条不垂直 x 轴的切线(C )有一条垂直x 轴的切线 (D )或者不存在切线或者有一条垂直于x 轴的切线。
第十一章 无穷级数测试题一、单项选择题 1、若幂级数1(1)nnn a x ∞=+∑在1x =处收敛,则该幂级数在52x =-处必然( ) (A) 绝对收敛; (B) 条件收敛; (C) 发散; (D) 收敛性不定.2、下列级数条件收敛的是( ).(A) 1(1);210n n nn ∞=-+∑(B)11n n -∞= (C) 111(1)();2nn n ∞-=-∑ (D )11(1)n n ∞-=-∑ 3、若数项级数1nn a∞=∑收敛于S ,则级数()121nn n n aa a ∞++=++=∑( )(A ) 1;S a + (B) 2;S a + (C ) 12;S a a +- (D) 21.S a a +- 4、设a为正常数,则级数21sin n na n ∞=⎡⎢⎣∑( ). (A) 绝对收敛; (B) 条件收敛; (C) 发散; (D) 收敛性与a 有关.5、设2(),01f x x x =<≤,而1()sin π,nn S x bn x x ∞==-∞<<+∞∑,其中102()sin π,(1,2,)n b f x n x n ==⎰,则1()2S -等于( ) (A) 1;2- (B) 1;4- (C) 1;4 (D) 12.二、填空题 1、 设14n n u ∞==∑,则111()22n nn u ∞=-=∑( ) 2、 设()111n n n a x ∞+=-∑的收敛域为[)2,4-,则级数()11nn n na x ∞=+∑的收敛区间为( )3、 设32,10(),01x f x x x -<⎧=⎨<⎩≤≤,则以2为周期的傅里叶级数在1x =处收敛于( )4、 设2()π,ππf x x x x =+-<<的傅里叶级数为()01cos sin ,2n n n a a nx b nx ∞=++∑ 则3b =( )5、级数()1(1)221!n n nn ∞=-+∑的和为( )三、计算与应用题 1、求级数()113;3nnn x n ∞=-⋅∑的收敛域 2、求()21112nn n ∞=-⋅∑的和 3、将函数()2()ln 12f x x x =--展开为x 的幂级数,并求()(1)0n f+4、求2012!nnn n x n ∞=+∑的和函数 5、 已知()n f x 满足1()()e n xn n f x f x x -'=+,n 为正整数,且e(1)n f n=,求函数项级数()1n n f x ∞=∑的和函数.6、 设有方程10n x nx +-=,其n 中为正整数,证明此方程存在唯一正根0x ,并证明当1α>时,级数1n n x α∞=∑收敛.四、证明题设π40tan d n n a x x =⎰(1) 求()211nn n aa n ∞+=+∑(2) 试证:对任意常数0λ>,级数1nn a n λ∞=∑收敛 提示:()()2111n n a a n n n ++=+,()2111n n n a a n∞+=+=∑.因为211n n a a n ++=+,所以111n a n n <<+,1111n n n a n nλλ∞∞+==<∑∑第十一章 无穷级数测试题答案与提示一、1、A;2、D ;3、B ;4、C;5、B. 二、1、1;2、()4,2-;3、32;4、2π3;5、cos1sin1-. 三、1、答案:[)0,6. 2、答案:53ln 284- 提示:原式为级数()211n n x n ∞=-∑的和函数在12x =点的值.而()22221121211n n nn n n x x x n n n ∞∞∞====--+-∑∑∑,分别求出2121n n x n ∞=-∑和2121n n x n ∞=+∑的和函数即可. 3、答案:110(1)211(),,122n n n n f x x x n +∞+=--⎡⎫=∈-⎪⎢+⎣⎭∑()1(1)(1)20!1n n n fn n ++--=⋅+. 提示: ()()()2()ln 12ln 12ln 1f x x x x x =--=-++4、答案:222011e 1,2!42xn nn n x x x x n ∞=⎛⎫+=++--∞<<+∞ ⎪⎝⎭∑ 提示:()2011112!1!2!2nnn n n n n n n x x x n n n ∞∞∞===+⎛⎫⎛⎫=+ ⎪ ⎪-⎝⎭⎝⎭∑∑∑,而()1011e ,e 1!!xn xn n n x x x n n ∞∞====-∑∑5、答案:()()[)1e ln 1,1,1xn n f x x x ∞==--∈-∑提示:先解一阶线性微分方程,求出特解为()e xn x f x n=()111e e x xn n n n x x f x n n ∞∞∞=====∑∑∑,记1()n x S x n∞==∑,则可得()ln(1)S x x =--6、提示:设()1nn f x x nx =+-,则()()0,0n f x x '>>,故()n f x 在()0,+∞内最多有一个正根.而(0)10,(1)0n n f f n =-<=>,所以有唯一正根0x .由方程10n x nx +-=知,00110n x x n n -<=<,故当1α> 时,级数1n n x α∞=∑收敛.四、提示:()()2111n n a a n n n ++=+,()2111n n n a a n∞+=+=∑.因为211n n a a n ++=+,所以111n a n n <<+,1111n n n a n nλλ∞∞+==<∑∑第十章 曲线积分与曲面积分测试题一、单项选择题 1、已知()()2d d x ay x y y x y +++为某二元函数的全微分,则a 等于( )(A) 1;- (B ) 0; (C) 1; (D) 2.2、设闭曲线c 为1x y +=的正向,则曲线积分d d cy x x yx y-++⎰的值等于( )(A) 0; (B) 2; (C) 4; (D) 6.3、设∑为封闭柱面()22203x y a z +=≤≤,其向外的单位法向量为{}cos ,cos ,cos n αβγ=,则()cos cos cos d x y z s αβγ∑++⎰⎰等于( )(A) 29π;a (B ) 26π;;a (C) 23π;a (D) 0.4、设曲线c 为22220x y z a x y z ⎧++=⎨++=⎩,则d cx s ⎰等于( )(A) 23;a (B) 0; (C) 2;a (D)213a . 5、设∑为下半球z =的上侧,Ω是由∑和0z =所围成的空间闭区域,则d d z x y ∑⎰⎰不等于( )(A) d ;v Ω-⎰⎰⎰(B) 2πd dr θ⎰⎰;(C) 2πd d ;r θ-⎰⎰(D )()d d z x y x y ∑++⎰⎰.二、填空题1、设c 是圆周222x y a+=,则()2d cx y s -=⎰( )2、设质点在力()()32F y x i y x j =++-的作用下沿椭圆2244x y +=的逆时针方向运动一周,则F 所做的功等于( )3、设∑是平面6x y z ++=被圆柱面221x y +=所截下的部分,则d z s ∑⎰⎰等于( )4、设∑是球面2221x y z ++=的外侧,则()23222d d xy z xy z∑++⎰⎰等于( )5、设22()d ()d 1cxf x y x f x y x -++⎰与路径无关,其中()f x '连续且(0)0f =,则()f x =( ) 三、计算与应用题 1、求()()x y sin d cos d L I e y b x y x e y ax y ⎡⎤=-++-⎣⎦⎰,其中,a b 为正常数,L 为从点()2,0A a 沿曲线y =()0,0O 的弧.2、计算2d LI y s =⎰,其中L 为圆周2222x y z a x y z ⎧++=⎨++=⎩.3、在变力F yzi zx j xyk =++的作用下,质点由原点沿直线运动到椭球面2222221x y z a b c++=上第一卦挂线的点(),,M ξηζ,问,,ξηζ取何值时,力F 所做的功W 最大?并求出W 最大值.4、设S 为椭球面222122x y z ++=的上半部分,点(),,P x y z S ∈,π为S 在点P 处的切平面,(),,x y z ρ为点()0,0,0O 到平面π的距离,求()d ,,Szs x y z ρ⎰⎰.5、求d d 2d d 3d d I xz y z zy z x xy x y ∑=++⎰⎰,其中∑为曲面()221014y z x x =--≤≤的上侧.6、设对于半空间0x >内任意光滑有向闭曲面S ,都有,2()d d ()d d e d d 0x Sxf x y z xyf x z x z x y --=⎰⎰,其中函数()f x 在()0,+∞内具有连续的一阶导数,且0lim ()1x f x +→=,求()f x .答案:()e ()e 1x xf x x=-提示:由题设和高斯公式得220()d d ()d d e d d ()()()e d x xSxf x y z xyf x z x z x y xf x f x xf x v Ω'⎡⎤=--=±+--⎣⎦⎰⎰⎰⎰⎰由S 的任意性,知2()()()e 0xxf x f x xf x '+--=,解此微分方程即可.四、证明题 已知平面区域(){},0π,0πD x y x x =≤≤≤≤,L 为D 的正向边界,试证:(1)sin sin sin sin ed e d ed e d yx yx LLx y y x x y y x ---=-⎰⎰;(2)2sin sin 5πe d e d 2y x Lx y y x --⎰≤第十章 曲线积分与曲面积分测试题答案与提示一、1、D;2、C;3、A;4、B;5、B. 二、1、3πa -;2、4π-;3、;4、4π3;5、211x +. 三、 1、答案:23ππ222I a b a ⎛⎫=+-⎪⎝⎭.提示:添加从()0,0O 沿0y =到点()2,0A a 的有向直线段1L ,然后用格林公式. 2、答案:32π3I a =. 提示:利用变量“对等性”22231d d d d 3LLLL I y s x s z s a s ====⎰⎰⎰⎰. 3、答案:ξηζ===max W =. 提示:直线段:,,OM x t y t z t ξηζ===,t 从0变到1,功W 为 120d d d 3d OMW yz x zx y xy z t t ξηζξηζ=++==⎰⎰再求W ξηζ=在条件2222221x y z a b c++=下的最大值即可.4、答案:()3d π,,2Sz s x y z ρ=⎰⎰.提示:曲面S 在点(),,P x y z 处的法向量为{},,2x y z ,切平面方程为:022x yX Y zZ ++=, 点()0,0,0O 到平面π的距离()12222,,44x y x y z z ρ-⎛⎫=++ ⎪⎝⎭. 5、答案:d d 2d d 3d d πI xz y z zy z x xy x y ∑=++=⎰⎰.提示:添加曲面1∑为平面xoy 上被椭圆()221014y x x +=≤≤所围的下侧,在∑和1∑所围封闭曲面上用高斯公式. 注意到在1d d 2d d 3d d I xz y z zy z x xy x y ∑=++⎰⎰的积分等于3d d Dxy x y ⎰⎰为0.6、提示: (1) 左边=()ππsin sin sin sin 0ππed πed πe +e d yxx x y x x ---=⎰⎰⎰,同理,右边=()πsin sin 0πe+e d xx x -⎰(2) 由(1)得sin sin e d e d y x Lx y y x --⎰=()πsin sin 0πe +e d x x x -⎰,而由sin e x 和sin e x-泰勒展开式知道()π2π2sin d x x +⎰≤()πsin sin 0πe +e d x x x -⎰,而()π225π2sin d π2x x +=⎰.第九章 重积分测试题一、选择题1、若区域D 是xoy 平面上以(1,1),(1,1)-和(1,1)--为顶点的三角形区域,1D 是D 在第一象限中的部分,则(cos sin )Dxy x y dxdy +=⎰⎰( ).(A) 12cos sin D x ydxdy ⎰⎰;(B) 2cos sin Dx ydxdy ⎰⎰(C) 14(cos sin )D xy x y dxdy +⎰⎰(D) 02、设(,)f x y 连续,且(,)(,)d d Df x y xy f x y x y =+⎰⎰,其中D 是xoy 平面上由20,y y x == 和1x =所围区域,则(,)f x y 等于( ).(A) xy ; (B ) 2xy ; (C) 1xy + ; (D) 18xy +3、设22222123d ,cos()d d ,cos()d d ,DDDI x y I x y x y I x y x y ==+=+⎰⎰⎰⎰⎰⎰其中(){}22,1D x y xy =≤+,则( ).(A ) 321I I I >>; (B) 123I I I >>; (C) 213I I I >> ; (D ) 312I I I >>4、设空间闭区域Ω由2221x y z ++≤及z 0≤确定,1Ω为Ω在第一挂限的部分,则( ). (A) 1d 4d x v x v ΩΩ=⎰⎰⎰⎰⎰⎰; (B) 1d 4d y v y v ΩΩ=⎰⎰⎰⎰⎰⎰;(C)1d 4d z v z v ΩΩ=⎰⎰⎰⎰⎰⎰; (D) 1d 4d xyz v xyz v ΩΩ=⎰⎰⎰⎰⎰⎰5、设空间闭区域({,,z x y z Ω=,d I z v Ω=⎰⎰⎰,则下列将I化为累次积分中不正确的是( ). (A)22π100d d d rI r r z θ=⎰⎰; (B )π2π240d d cos sin d I θϕϕρϕρ=⋅⎰⎰; (C ) 12221πd π(2)d I z z z z z =+-⎰⎰;(D) 2214d d x y I x y z +=⎰二、填空题1、设区域D 为222x y R +≤,则2222d d D x y I x y a b ⎛⎫=+ ⎪⎝⎭⎰⎰的值等于( )2、设(){}22,1D x y x y =≤+,则2221limln(1)d d πx y r De x y x y r -→++⎰⎰的值等于( )3、积分222d e d y xI x y -=⎰⎰的值等于( )4、积分2222222()d x y z R I f x y z v ++=++⎰⎰⎰≤可化为定积分0()d Rx x ϕ⎰,则()x ϕ等于( )5、积分22221()d x y z I ax by v ++=+⎰⎰⎰≤的值等于( )三、计算与应用题 1、求)d d DI y x y =⎰⎰,其中D 是由圆224x y +=和22(1)1x y ++=所围的平面区域. 2、求{}22max ,ed d x y DI x y =⎰⎰,其中(){},1,1D x y x y =≤≤≤≤00.3、计算22()d I x y z v Ω=++⎰⎰⎰,其中Ω由曲线220y zx ⎧=⎨=⎩绕z 轴旋转一周而成的旋转曲面与平面4z =所围的立体.4、计算()d I x z v Ω=+⎰⎰⎰,Ω由z =z =确定.5、计算112111224d e d d e d y y xxyI y x y x =+⎰⎰⎰.6、设有一高度为()h t (t 为时间)的雪堆在融化过程中,其侧面满足方程222()()()x y z h t h t +=-(设长度单位为厘米,时间单位为小时),已知体积减少的速率与侧面积成正比(比例系数为0.9),问高度为130cm 的雪堆全部融化需多少小时?四、证明题设函数()f x 在[]0,1上连续,并设1()d f x x A =⎰,证明11201d ()()d 2x I x f x f y y A ==⎰⎰.第九章 重积分测试题答案与提示一、1、A ;2、D;3、A;4、C ;5、B. 二、1、22222πR 4x y ab ⎛⎫+ ⎪⎝⎭;2、1;3、()411e 2--;4、224π()x f x ;5、()224π+15a b . 三、 1、答案:()163π-29I =. 提示:将D 看成两个圆域的差,再考虑到奇偶对称性,利用极坐标计算便可. 2、答案:e 1I =-提示:为确定{}22max ,x y ,必须将D 分成两个区域,再考虑到积分次序的选取问题即可. 3、答案:256π3I =提示:旋转曲面的方程为222x y z +=,用柱面坐标计算22π4202d d ()d r I r r z z θ=+⎰⎰⎰即可.4、答案:π8I =. 提示:d 0x v Ω=⎰⎰⎰,ππ12240d 4d d cos sin d z v θϕρϕρϕρΩ=⋅⎰⎰⎰⎰⎰⎰. 5、答案:3e 82I =-. 提示:交换积分次序. 6、答案:100t =小时提示:先利用三重积分求出雪堆的体积222()31()()2πd d d ()4h t x y h t h t z V zx y h t ⎡⎤+-⎣⎦==⎰⎰⎰≤;再求出雪堆的侧面积22221()213πd ()12x y h t S x y h t +==⎰⎰≤; 由题意d 0.9d V S t =-,所以d ()13d 10h t t =-,解出()h t 并令其等于0,则可得结果. 四、提示:交换积分次序, 并利用1111001d ()()d d ()()d d ()()d 2yxy f x f y x x f x f y y x f x f y y ==⎰⎰⎰⎰⎰⎰.第八章 多元函数微分法及应用测试题一、选择题1、已知函数()f x 在[]1,1-上连续,那么sin cos ()xy f t dt x∂=∂⎰( ). (A)(sin )(cos )f x f y - (B)(sin )cos (cos )sin f x x f y y - (C) (sin )cos f x x ; (D) (cos )sin f y y2、在矩形域00:,D x x y y δδ-<-<内,(,)(,)0x y f x y f x y =≡是(,)f x y c ≡(常数)的( ).(A) 充要条件; (B)充分条件; (C) 必要条件; (D).既非充分又非必要条件3、若函数(,)f x y 在区域D 内的二阶偏导数都存在,则( )(A) (,)(,)xy yx f x y f x y =在D 内成立; (B)(,),(,)x y f x y f x y 在D 内连续;(C ) (,)f x y 在D 内可微分; (D)以上结论都不对4、42002lim3x y xyx y →→+的值为( )(A )∞ ; (B) 不存在; (C) 23; (D) 0. 5、设有三元函数ln e1xzxy z y -+=,据隐函数存在定理,存在点()0,1,1的一个邻域,在此邻域内该方程( ).(A)只能确定一个具有连续偏导的隐函数(),z z x y =;(B)可确定两个具有连续偏导的隐函数(),z z x y =和(),y y x z =;(C )可确定两个具有连续偏导的隐函数(),z z x y =和(),x x y z =; (D)可确定两个具有连续偏导的隐函数(),x x y z =和(),y y x z =.二、填空题1、设(,)cos()(2xy f x y e x y π=+-,则(1,1)x f 的值为( ). 2、设(,)f x y 具有连续偏导数,且(1,1)1,(1,1),(1,1)x y f f a f b ''===,令[]{}(),,(,)x f x f x f x x ϕ=,则(1)ϕ'的值为( ).3、设2(,,)x f x y z e yz =,其中(,)z z x y =是由0x y z xyz +++=确定的隐函数,则(0,1,1)x f '-=( ).4、曲线222320x y z x y z ⎧++=⎨-+=⎩在点()1,1,1M 处的切线方程为( ).5、函数22223326u x y z xy x y z =++++--在点()0,0,0O 处 沿( )方向的方向导数最大? 三、 计算和应用题1、设()()3222cos d 1sin 3d axy y x x by x x y y -+++为某一函数(,)f x y 的全微分,求a 和b 的值2、设()()ky x g y x y x f z +++-=,,g f ,具有二阶连续偏导数,且0≡/''g ,如果222222242f y zy x z x z ''=∂∂+∂∂∂+∂∂,求常数k 的值. 3、在椭球2222221x y z a b c++=内嵌入一中心在原点的长方体,问长宽高各是多少时长方体的体积最大?4、设(,)y g x z =,而z 是由方程(,)0f x z xy -=所确定的,x y 的函数,求d d z x5、设),(y x f 有二阶连续偏导数,),(),(22y x e f y x g xy +=, 且))1((1),(22y x o y x y x f +-+--=, 证明),(y x g 在)0,0(取得极值, 判断此极值是极大值还是极小值, 并求出此极值.6、设有一小山,取它的底面所在的平面为xoy 坐标面,其底部所占的区域为(){}22,75D x y xy xy =≤+-,小山的高度函数为22(,)75h x y x y xy =--+(1) 设()000,M x y 为区域D 上一点,问(,)h x y 在该点沿平面上什么方向的方向导数最大?若记此方向导数的最大值为00(,)g x y ,试写出00(,)g x y 的表达式.(2) 现利用此小山开展攀岩活动,为此需在山脚下寻找一上山坡度最大的点作为攀登的起点,试确定攀登起点的位置.四、证明题设(,)F u v 可微,试证曲面(,)0x a y bF z c z c--=--上任一点处的切平面都通过定点. 第八章 多元函数微分法及应用测试题答案与提示一、1、C;2、A ;3、D;4、B;5、D .二、 1、πe2-;2、23(1)a b b b +++;3、1;4、111101x y z ---==-;5、326o gradu i j k =--. 三、1、答案:2,2a b ==-.提示: 利用xyyx f f ''''=这一条件. 2、答案:1k =-. 提示:g f f xz'+'+'=∂∂21,g k f f y z '+'+'-=∂∂21, g f f f x z ''+''+''+''=∂∂221211222,g k f f f yz''+''+''-''=∂∂2221211222, g k f f y x z ''+''+''-=∂∂∂22112,()g k k f y zy x z xz ''+++''=∂∂+∂∂∂+∂∂222222222142, 又因为0≡/''g ,所以0212=++k k ,1-=k .,,.提示:设所嵌入的长方体在第一挂线的顶点坐标为(),,x y z ,则求体积8V xyz =在条件2222221x y z a b c ++=下的极值就可. 4、答案:1221122d d f yf xf g z x f xf g ''''++='''-.5、答案:故0)0,1()0,0(==f g 是极大值.提示:由全微分的定义知 0)0,1(=f 1)0,1()0,1(-='='y x f fx f y e f g xy x 221⋅'+⋅'=' y f x e f g xy y 221⋅'+⋅'=' 0)0,0(='x g 0)0,0(='y g2222121121122)2()2(2f x x f y e f y e f y e x f y e f g xyxy xy xy x '+⋅''+⋅''+⋅'+⋅''+⋅''='' x y f x e f e xy e f y e y f x e f g xyxy xy xy xy xy 2)2()()2(222111211⋅''+⋅''++⋅'+⋅''+⋅''=''2222121121122)2()2(2f y y f x e f x e f x e y f x e f g xyxy xy xy y'+⋅''+⋅''+⋅'+⋅''+⋅''='' A=2)0,1(2)0,0(22-='=''f g x 1)0,1()0,0(1-='=''=f g B xy 2)0,1(2)0,0(22-='=''=f g C y 032>=-B AC , 且0<A , 故0)0,1()0,0(==f g 是极大值. 6、答案:00(,)g x y ==攀登起点的位置: ()()125,5,5,5M M --.提示: 沿梯度方向的方向导数最大,方向导数的最大值即为梯度的模. 然后再求(,)g x y 在条件22750x y xy --+=下的极大值点就可. 四、答案: 通过定点(),,M a b c .第六章 微分方程测试题一、选择题1、设()y f x =是240y y y '''-+=的解,若0()0f x >且0()0f x '=,则在0x 点()f x ( ).(A) 取极大值; (B) 取极小值; (C) 在0x 某邻域内单增; (D) 在0x 某邻域内单减.2、微分方程2448xy y y e'''-+=的一个特解应具有形式 ( ) (,,,a b c d 为常数).(A) 2;xce (B ) 22;xdx e (C) 2;xcxe (D) 22().xbx cx e +3、微分方程21sin y y x x ''+=++的特解形式可设为( ). (A) *2(sin ecos );y ax bx c x d x x =++++ (B) *2(sin ecos );y x ax bx c d x x =++++ (C) *2sin ;y ax bx c d x =+++ (D) *2ecos .y ax bx c x =+++4、设线性无关的函数123,,y y y 都是非齐次线性微分方程()()()y p x y q x y f x '''++=的解,12,c c 是任意常数,则该方程的通解为( ).(A) 11223;c y c y y ++ (B) ()1122123;c y c y c c y +-+ (C) ()11221231;c y c y c c y +--- (D) ()11221231.c y c y c c y ++--5、方程0xy y '+=满足(1)2y =的特解为( ).(A) 21;xy = (B) 22;x y = (C) 2;xy = (D) 1.xy = 二、填空题1、已知微分方程23exy y y -'''--=有一个特解1e 4xy x *-=-,则其通解为( ). 2、以12e ,e x xy y x --==为特解的二阶常系数齐次微分方程是( ).3、若连续函数()f x 满足()0()e xf t f x dt =⎰,则()f x 等于( ).4、已知函数()y y x =在任意点x 处的增量21y xy xα∆∆=++,其中α是比x ∆(0)x ∆→高阶的无穷小,且(0)πy =,则(1)y 等于( ). 5、2e xy y y x '''++=的通解为( ). 三、计算和应用题 1、 设2e(1)e xx y x =++是二阶常系数线性微分方程e x y y y αβγ'''++=的一个特解,求该微分方程的通解.2、 设函数()y y x =在(),-∞+∞内具有二阶导数,且()0,y x x y '≠=是()y y x =的反函数.(1) 试将()x x y =所满足的微分方程()322d d sin 0d d xx y x y y ⎛⎫++= ⎪⎝⎭变换为()y y x =所满足的微分方程;(2) 求变换后的微分方程满足条件3(0)0,(0)2y y '==的解. 3、已知22123e e ,e e ,e e e x x x x x x xy x y x y x --=+=+=+-都是某二阶常系数非齐次线性微分方程的解,试求此微分方程 4、 已知连续函数()f x 满足320()()d e 3xx tf x f t =+⎰,求()f x . 5、 已知连续函数()f x 满足()1()()d e2()d xxf x x u f u u x f xu u +-=+⎰⎰,求()f x .6、设函数()f x 在[)1,+∞上连续恒正,若曲线()y f x =,直线()1,1x x t t ==>与x 轴所围成的平面图形绕x 轴旋转一周所成的旋转体的体积为2π()(1)3t f t f ⎡⎤-⎣⎦,试求()y f x =所满足的微分方程,并求该方程满足2(2)9f =的特解. 四、证明题证明方程()y y f x ''+=(其中()f x 连续)的通解为()120cos sin ()sin d xy c x c x f t x t t =++-⎰,其中为任意常数.第六章 微分方程测试题答案与提示一、1、A;2、B ;3、A;4、D;5、C. 二、1、3121e e e 4xxx c c x --+-;2、20y y y '''++=;3、ln(1)x +;4、π4πe ;5、()()121e 1e 4x x y c c x x -=++-. 三、1、答案:2212ee e (1)e xx x x c c x ++++.提示:将2e(1)e xx y x =++代入原方程,比较同类项系数,求出,,αβγ的值,然后再去求解微分方程.2、答案: (1) sin y y x ''-=;(2) 1e e sin 2x x y x -=--. 3、答案: 2e 2e xxy y y x '''--=-.提示: 21312e ,=e x xy y y y --=-是对应齐次微分方程的特解,从而可得出对应齐次微分方程为20y y y '''--=, 设非齐次线性微分方程为2()y y y f x '''--=,再将其中任意个非齐次特解代入,得出()e 2e xxf x x =-. 4、答案: 32()3e2e xx f x =-.5、答案: 21()12e 2x f x x x ⎛⎫=++ ⎪⎝⎭. 提示:作代换xu t =,则102()d 2()dt xx f xu u f t =⎰⎰.6、答案: 3()1xf x x=+. 提示:依题意可得:221π()(1)π()d 3t t f t f f x x ⎡⎤-=⎣⎦⎰,然后两边求导. 四、略.第五章 定积分及应用测试题一、选择题1、设()f x 连续,0()d ,0,0stI tf tx x t s =>>⎰,则I 的值是( ).(A) 依赖于s 和t ; (B )是一个常数;(C)不依赖于s 但依赖于t ; (D )依赖于s 但不依赖于t . 2、下列积分中,等于零的是( ). (A)12212cos ln(1)d x x x -+⎰(B)233(1)e d x x x -+⎰(C ) 4222sin cos d 1x xx x ππ-+⎰ (C) 211(d x x -⎰3、设在[],a b 上()0,()0,()0f x f x f x '''><>, 令()[]()1231()d ,(),()()2baS f x x S f b b a S f a f b b a ==-=+-⎰,则( ).(A)321S S S >>; (B) 312S S S >>; (C) 213S S S >> ; (D )132S S S >>.4、已知sin πd 2x x x +∞=⎰,则220sin d x x x +∞⎰的值等于( ). (A ) π;2(B) π; (C) 2π;4 (D ) π-1.5、设()f x 在0处可导,且(0)0f =,则极限02()dt limxx f x t x→-⎰的值等于( ).(A)不存在; (B) 0; (C) (0);f ' (D) 1(0).2f ' 二、填空题 1、设()f x 连续,31()dt x f t x -=⎰,则(7)f 等于( ).2、定积分3π43π4(1arctan x x -+⎰的值为( ).3、定积分11()e d xx x x -+⎰的值为( ).4、若积分(21)d 4aax x --=-⎰,则常数a 的值等于( ).5、曲线322y x x x =-++与x 轴所围成的面积值等于( ). 三、计算和应用题 1、已知(π)1f =,且[]0()()sin d 3f x f x x x π''+=⎰,求(0)f .2、计算21x x x --⎰3、设2π20sin ()d 12cos t f x t x t x =++⎰,求(1)(0)f f4、 计算π320sin d sin cos xx x x+⎰.5、设3e e()ln ()d xf x x f x x =+⎰,求()f x .6、设()f x 可导,(0)1f =,且[]1()()d f x xf xt t +⎰与x 无关,求()f x .四、证明题设函数()f x 在[],a b 上连续,在(),a b 内()0f x '>,证明存在唯一的(),a b ξ∈使曲线()y f x =和(),y f x a ξ==所围面积1S 是()y f x =和(),y f x b ξ==所围面积2S 的3倍.第五章 定积分及应用测试题答案与提示一、1、D;2、C;3、B;4、A;5、D. 二、1、112;2、2;3、2;4、2;5、3712. 三、1、答案:(0)2f =. 提示:用分部积分.2、答案:4π-.提示:利用奇偶对称性. 3、答案:1.提示:分别求出(0)f 和(1)f 的值即可. 4、答案:()1π14-. 提示:πππ3333222000sin cos 1sin cos d d d sin cos sin cos 2sin cos x x x xx x x x x x x x x+==+++⎰⎰⎰.5、答案:ln 4()x f x x x=-. 6、答案:()e xf x -=. 提示:令()[]1100()()d ()()d ()()d xF x f x xf xt t f x x f xt t f x x f u u =+=+=+⎰⎰⎰,由()0F x '=得()()0f x f x '+=,所以e ()0xf x '⎡⎤=⎣⎦.四、提示:()()()10,,()()d tt a b S t t a f t f x x ∀∈=--⎰,()()2()d ,btS t f x x b t =--⎰令()()12()3t S t S t ϕ=-,用零点定理和单调性证明即可.第一章综合测试题一、单项选择题1、()f x 当0x x →时的左极限和右极限都存在且相等是0lim ()x x f x →存在的( )条件.(A) 充分; (B) 必要; (C) 充要; (D ) 无关. 2、设22212lim()n nn n n →∞+++= ( ).(A) 22212lim lim lim 0n n n nn n n →∞→∞→∞+++=; (B) ∞;(C) 21+2+1lim2n n n →∞+=; (D) 极限不存在.3、设()=232xxf x +-,则当0x →,有 ( ).(A) ()f x 与x 是等价无穷小; (B) ()f x 与x 是同阶但非等价无穷小; (C ) ()f x 是比x 高阶的无穷小; (D) ()f x 是比x 低阶的无穷小.4、设11e 1()e 1xxf x -=+,则0x =是()f x 的( ).(A) 可去间断点; (B) 跳跃间断点; (C) 第二类间断点; (D) 连续点. 5、方程410x x --=至少有一个根的区间是( ).(A) 1(0,)2; (B) 1(,1)2; (C) (1,2); (D) (2,3).二、填空题7、 若2211()3f x x xx +=++,则()f x =(). 8、 已知函数2(cos ), 0() , 0x x x f x a x -⎧≠⎪=⎨=⎪⎩在0x =连续,则a = ().9、n →∞().10、设2013sin coslim (1cos )(e 1)x x x x x x →+=+- ( ). 5、已知25lim232n a bn n →∞++=-,则a = ( ),b = ( ).三、计算与应用题 1、设0, 0(), 0x f x x x ⎧=⎨>⎩≤,20, 0(), 0x g x x x ⎧=⎨->⎩≤,求函数项级数[()]f f x ,[()],g g x[()],[()]f g x g f x .2、设21sin ,0(),0x x f x xa x x ⎧>⎪=⎨⎪+⎩≤,要使()f x 在(,)-∞+∞内连续,应当怎样选择数a ?3、设11e , 0()ln(1), 10x x f x x x -⎧⎪>=⎨⎪+-<⎩≤,求()f x 的间断点,并说明间断点所属类型. 4、计算极限tan π2lim(sin )x x x →.5、计算极限123lim()21x x x x +→∞++ 6、设()f x 的定义域是[0,1],求函数11()()22f x f x ++-的定义域. 四、证明题证明方程sin 10x x ++=在开区间ππ(,)22-内至少有一个根. 第一章综合测试题答案与提示一、1、C ;2、C;3、B;4、B;5、C. 二、1、21x +;2、1;3、32;4、32;5、任意常数,6. 三、1、答案:[()] = (),f f x f x[()]0,g g x = [()]0,f g x = [()]()g f x g x =.2、答案:0a =.3、答案: 0x =是第一类间断点,1x =是第二类间断点.4、答案: 1. 5、答案:e . 6、答案: 12x =. 四、提示:利用零点定理.第二章综合测试题一、单项选择题1、若 e , 0()sin 2, 0ax x f x b x x ⎧<=⎨+⎩≥在0x =处可导,则a b 、的值应为( ).(A) 2,1a b ==; (B) 1,2a b ==; (C) 2,1a b =-=; (D)2,1a b ==-. 2、设222, 1() 1 , 1x x x f x x ⎧-+>=⎨⎩≤ ( ).(A)不连续; (B)连续,但不可导;(C)连续,且有一阶导数; (D ) 有任意阶导数.3、若()f x 为(,)l l -内的可导奇函数,则()f x ' ( ).(A) 必为(,)l l -内的奇函数; (B) 必为(,)l l -内的偶函数;(C) 必为(,)l l -内的非奇非偶函数; (D) 在(,)l l -内,可能为奇函数,也可能为偶函数.4、()f x 在0x 处可导,则000()()limx f x x f x x∆→-∆-=∆ ( ).(A) 02()f x '; (B) 0()f x '-; (C) 0()f x '; (D) 0()f x '-.5、设()sin cos2x f x x =+,则(15)(π)f= ( ). (A) 0; (B) 15112+; (C ) 1-; (D)1512-.二、填空题 11、()f x 在点0x 可导是()f x 在点0x 连续的( 充分 )条件,()f x 在点0x 可导是()f x 在点0x 可微的( )条件.12、 设()(1)(2)() (2)f x x x x x n n =+++≥,则(0)f '= ( ).13、设()f x 为可微函数,则当0x ∆→时,在点x 处的d y y ∆-是关于x ∆的( )无穷小. 14、已知(cos sin )(sin cos )x a t t t y a t t t =+⎧⎨=-⎩,则3π4d d t x y == ( 1- ),223 π4d d t xy == () .15、设函数()y f x =由方程23ln()sin x y x y x +=+确定,则d d yx= ( ). 三、计算与应用题1、讨论函数1sin , 0 0 , 0x x y xx ⎧≠⎪=⎨⎪=⎩在0x =处的连续性和可导性. 2、已知22e 1, 0() 1 , 0x x f x x x ⎧-⎪≠=⎨⎪=⎩,求 ()f x '.3、设()(e )exf x y f =且()f x '存在,求d d y x.4、设y =求微分2d x y =.5、用对数求导法计算函数y =的导数 6、求函数2cos y x =的n 阶导数. 四、证明题设)(x f 在),(+∞-∞内有定义,且,(,)x y ∀∈-∞+∞,恒有()()()f x y f x f y +=⋅,()1()f x xg x =+,其中0lim ()1x g x →=,证明()f x 在),(+∞-∞内处处可导.第二章综合测试题答案与提示一、1、A ;2、C;3、B ;4、D ;5、B . 二、1、充要;2、!n ;3、高阶;4、3πa -;5、1. 三、1、答案:连续不可导.2、答案:223(22)e 2, 0() 0 , 0x x x f x xx ⎧-+⎪≠'=⎨⎪=⎩. 3、答案:()d e [(e )e (e )()]d f x x x x yf f f x x ''=+.4、答案:67211d [7()]d 7y x x x-=+-;2d (ln 7144x y x ==-⋅. 5、答案:45(3)145[](1)2(2)31x y x x x x -'=⋅+-++-+.6、答案: ()1π2cos(2)2n n n yx -=+. 四、提示: ,(,)x y ∀∈-∞+∞,有()[()1]()()y f x f x f x x g x =-=⋅⋅,00()limlim ()()().x x yf x f xg x f x x →→∆'==⋅=∆第三章综合测试题一、单项选择题1、下列函数在[1,e]上满足拉格朗日定理条件的是 ( ).(A) ln(ln )x ; (B) ln x ; (C) 1ln x ; (D) ln(2)x -.2、设00()()0f x f x '''== ,0()0f x '''>,则( ).(A)0()f x '是()f x '的极大值; (B )0()f x 是()f x 的极大值;(C ) 0()f x 是()f x 的极小值; (D) 00(,())x f x 是曲线()y f x =的拐点.3、设函数()f x 在[0,1]上满足()0f x ''>,则(1)f ',(0)f ',(1)(0)f f -或(0)(1)f f -的大小顺序是 ( ).(A ) (1)(0)(1)(0)f f f f ''>>-; (B ) (1)(1)(0)(0)f f f f ''>->; (C) (1)(0)(1)(0)f f f f ''->>; (D) (1)(0)(1)(0)f f f f ''>->. 4、指出曲线2()3xf x x =-的渐近线 ( ). (A) 没有水平渐近线; (B)只有一条垂直渐近线; (C) 既有垂直渐近线,又有水平渐近线; (D) 只有水平渐近线. 5、曲线53(5)2y x =-+ ( ).(A) 有极值点5x =,但无拐点; (B) 有拐点(5,2),但无极值点; (C) 有极值点5x =,且(5,2)是拐点; (D) 既无极值点,又无拐点.二、填空题 16、设常数0k >,函数()ln exf x x k =-+在(0,)+∞内零点的个数为( ). 17、若2sin 2e 1,0() , 0 ax x x f x x a x ⎧+-≠⎪=⎨⎪=⎩在(,)-∞+∞上连续,则a = ( ).18、曲线1ln(e )(0)y x x x=+>的渐近线方程为 ().19、240ln(1)ln(1)ln(1)lim x x x x x →+---= ().5、若()f x 是x 的四次多项式函数,它有两个拐点(2,16),(0,0),并且在点(2,16)处的切线平行于x 轴,那么函数()f x 的表达式是 ( ). 三、计算与应用题1、当a 为何值时,1sin sin 33y a x x =+在π3x =处有极值?求此极值,并说明是极大值还是极小值.2、求0e ln(1)1lim arctan x x x x x→+---.3、求11cos0sin lim()x x x x-→. 4、求椭圆223x xy y -+=上纵坐标最大和最小的点.5、求数列的最大项.6、曲线弧sin (0π)y x x =<<上哪一点处的曲率半径最小?求出该点处的曲率半径. 四、证明题设()f x 在(,)a b 内二阶可导,且()0f x ''≥. 证明对于(,)a b 少内任意两点12x x 、及01t ≤≤,有1212[(1)](1)()()f t x tx t f x tf x -+-+≤.第三章综合测试题答案与提示一、1、B;2、D;3、B;4、C;5、B. 二、1、2;2、2-;3、1e y x =+;4、112;5、43416x x x -+.三、1、答案:2,a =π3y=.2、答案:12-. 3、答案:13e -.4、答案: (1,2)和(1,2)--.56、答案: π(,1)2处的曲率半径最小,值为1. 四、略.第四章综合测试题一、单项选择题 1、= ( ).(A ) C ; (B) arctan x C +;(C) 12C ; (D) 2arccot C .2、已知()f x 的一个原函数是2ex -,求()d xf x x '=⎰( ).(A) 222ex x C --+; (B) 222e x x C -+;(C) 22e (21)x x C ---+; (D) 以上答案都不正确. 3、已知()d ()f x x F x C =+⎰,则()d f b ax x -=⎰ ( ).(A) ()F b ax C -+; (B) 1()F b ax C a--+; (C) ()aF b ax C -+; (D )1()F b ax C a-+. 4、已知曲线上任一点的二阶导数6y x ''=,且在曲线上(0,2)-处的切线为236x y -=,则这条曲线的方程为( ).(A) 322y x x =--; (B) 332360x x y +--=; (C) 32y x x =-; (D) 以上都不是. 5、若()()F x f x '=,则d ()F x =⎰( ).(A) ()f x ; (B ) ()F x ; (C ) ()f x C +; (D) ()F x C +.二、填空题 20、 设函数()f x 的二阶导数()f x ''连续,那么()d xf x x ''=⎰( ).21、 若(e )1xf x '=+,则()f x = ( ).22、已知曲线()y f x =上任意点的切线的斜率为336ax x --,且1x =-时,112y =是极大值,则()f x =();()f x 的极小值是 ( ).23、23e d x x x =⎰ (). 5、[(()] d f x xf x x '+=⎰( ).三、计算与应用题 1、求不定积分d e e x x x--⎰.2、求不定积分4tan d x x ⎰.3、求不定积分e cos d ax bx x ⎰.4、求不定积分x ⎰.5、求不定积分x ⎰.6、求不定积分382d (1)x x x +⎰. 四、证明题设()F x 是()f x 的一个原函数,且(0)1F =,()2()f x x F x =,证明: 2()1dx ln(12)()4f x x C f x =++'⎰. 第四章综合测试题答案与提示一、1、A;2、C;3、B ;4、B;5、D. 二、1、()()xf x f x C '-+;2、ln (0)x x C x +>;3、323622x x x --+,8-; 4、221e (1)2x x C -+;5、()xf x C +. 三、1、答案:e 11ln 2e 1xx C -++.2、答案:31tan tan 3x x x C -++3、答案: 221e (cos sin )ax a bx b bx C a b +++ 4、答案: lnC +5、答案:(1)x arc C +.6、答案: 4481arctan 8(1)8x x C x +++. 四、提示:()2()f x x F x =()2()F x x F x '⇒=2ln ()F x x C ⇒=+, 由(0)1F =,得22()e ()2e x x F x f x x =⇒=2()()12f x xf x x ⇒='+,2()1dx ln(12)()4f x x C f x ⇒=++'⎰. 第七章综合测试题一、单项选择题1、点(2,3,1)M -关于xOy 平面的对称点是( ).(A) (2,3,1)--; (B) (2,3,1)---; (C) (2,3,1)--; (D)(2,3,1)--.2、已知平面通过点(,,0)k k 与(2,2,0)k k ,其中0k ≠,且垂直于xOy 平面,则该平面的一般式方程0Ax By Cz D +++=的系数必定满足( ).(A ) ,0A B C D =-==; (B) ,0B C A D =-==;(C) ,0C A B D =-==; (D) ,0C A B D ===. 3、直线50584360x y z x y z -++=⎧⎨-++=⎩的标准方程是( ).(A)41413x y z -+==-; (B) 41413x y z --==; (C) 41413x y z -+==--; (D) 41413x y z --==-. 4、点(4,3,5)M -到x 轴的距离是的( ).(A); (B) ; (C) ; (D)5、方程22214y x z -+=表示( ). (A) 旋转双曲面; (B) 双叶双曲面; (C) 双曲柱面; (D )锥面.二、填空题 24、 设(2,1,2)a =,(4,1,10)b =-,c b a λ=-,且a c ⊥,则λ= ( ) 25、 若13a =,19b =,24a b +=,则a b -= ( ) 26、 直线73121x y z +-==-上与点(3,2,6)的距离最近的点是 ( ) 27、设一平面经过原点及点(6,3,2)-,且与平面4280x y z -+-=垂直,则此平面方程为 () 28、曲线22222z x y z x ⎧=+⎨=-⎩关于xOy 面的投影柱面方程是( )三、计算与应用题1、设375a b a b +⊥-,472a b a b -⊥-,求(,)a b ∧. 2、设4a =, 3b =, (,)6a b π∧=,求以2a b +和3a b -为边的平行四边形的面积.3、设一平面垂直于平面0z =,并通过从点(1,1,1)-到直线10y z x -+=⎧⎨=⎩的垂线,求此平面的方程.4、求锥面z =与柱面22z x =所围立体在三个坐标面上的投影5、在平面2320x y z +-+=和平面55430x y z +-+=所确定的平面束内,求两个相互垂直的平面,其中一个平面经过点(4,3,1)- .6、光线沿直线30:10x y L x z +-=⎧⎨+-=⎩投射到平面π:10x y z +++=,求反射线所在的直线方程.四、证明题设M 为ABC ∆的重心,证明:对于任意一点O ,有1()3OM OA OB OC =++.。
高数章节测试题(一)一、填空题(每题2分,共20分)1、微分方程34()0'''-=x y yy 的阶数为( B )A .1B . 2C .3D .42、下列函数中是方程0y y '''+=的通解的是(D ).A .12sin cos y C x C x =+B .x y Ce -=C .y C =D .12x y C eC -=+ 3、函数ln z xy =的定义域为(D )A 0,0≥≥y xB 0,00,0≤≤≥≥y x y x 或C 0,0<<y xD 0,0>>y x 或0,0<<y x4、函数xy z sin =在(0,1)处的全微分=dz ( A ).A .dx .B .dy .C .dx -.D .dy -5、设D 为122≤+y x ,二重积分⎰⎰Ddxdy =( A ). A .π. B .π2. C .π32. D .π21. 6、如果0=+-xy e e x y ,则dy dx=( A ). A. x y e y e x -+; B. x y e y e x+-; C. x y e x e y -+; D. x y e x e y +- . 7、若正项级数 ∑∞=11n p n 收敛,则( A ).A .p >1.B .p ≥1.C .p <1.D .p ≤1.8、直线327x y z ==-与平面3278x y z -+=的关系是( A ) A.垂直 B.相交但不垂直 C.直线在平面上 D. 平行9、下列级数中发散的级数是(C )A .∑∞=+1)1(1n n n . B .∑∞=-1)1(n n n . C .∑∞=11n n . D .∑∞=121n n .10、交换积分00(,)(a y dy f x y dx a ⎰⎰为常数)的次序后得( B ) A00(,)y a dx f x y dy ⎰⎰ B 0(,)a ax dx f x y dy ⎰⎰ C 00(,)a x dx f x y dy ⎰⎰ C 00(,)a ydx f x y dy ⎰⎰ 二、填空题(每题2分,共20分)1、设)0,1,1(=→a ,)1,0,1(=→b ,则数量积→→⋅b a = 1 . 2、向量{1,1,}a k =-与{2,2,1}b =--相互垂直则k = 4 .3、微分方程1cos +='x y 的通解为c x x y ++=sin .4、设2为方程0=+'+''qy y p y 的特征方程的二重根,则其通解为xe x c c 221)(+. 5、2210ln()lim y x y x e x y →→++=ln 2. 6、设y x y x z 253+=,则=∂∂x z 22 562xy y +. 7、若级数1n n u∞=∑收敛,则lim n n u →∞= 0 。
第十一章 无穷级数测试题一、单项选择题 1、若幂级数1(1)nnn a x ∞=+∑在1x =处收敛,则该幂级数在52x =-处必然( ) (A) 绝对收敛; (B) 条件收敛; (C) 发散; (D) 收敛性不定.2、下列级数条件收敛的是( ).(A) 1(1);210n n nn ∞=-+∑(B) 1n n -∞= (C)111(1)();2nn n ∞-=-∑(D) 11(1)n n ∞-=-∑ 3、若数项级数1nn a∞=∑收敛于S ,则级数()121nn n n aa a ∞++=++=∑( )(A) 1;S a + (B) 2;S a + (C) 12;S a a +- (D) 21.S a a +- 4、设a为正常数,则级数21sin n na n ∞=⎡⎢⎣∑( ).(A) 绝对收敛; (B) 条件收敛; (C) 发散; (D) 收敛性与a 有关. 5、设2(),01f x x x =<≤,而1()sin π,nn S x bn x x ∞==-∞<<+∞∑,其中102()sin π,(1,2,)n b f x n x n ==⎰L ,则1()2S -等于( ) (A) 1;2- (B) 1;4- (C) 1;4 (D) 12.二、填空题 1、 设14n n u ∞==∑,则111()22n nn u ∞=-=∑( ) 2、 设()111n n n a x ∞+=-∑的收敛域为[)2,4-,则级数()11nnn na x ∞=+∑的收敛区间为( )3、 设32,10(),01x f x x x -<⎧=⎨<⎩≤≤,则以2为周期的傅里叶级数在1x =处收敛于( ) 4、 设2()π,ππf x x x x =+-<<的傅里叶级数为()01cos sin ,2n n n a a nx b nx ∞=++∑ 则3b =( )5、级数()1(1)221!n n nn ∞=-+∑的和为( )三、计算与应用题 1、求级数()113;3nnn x n ∞=-⋅∑的收敛域 2、求()21112nn n ∞=-⋅∑的和 3、将函数()2()ln 12f x x x =--展开为x 的幂级数,并求()(1)0n f+4、求2012!nnn n x n ∞=+∑的和函数 5、 已知()n f x 满足1()()e n xn n f x f x x -'=+,n 为正整数,且e(1)n f n=,求函数项级数()1n n f x ∞=∑的和函数.6、 设有方程10n x nx +-=,其n 中为正整数,证明此方程存在唯一正根0x ,并证明当1α> 时,级数1nn x α∞=∑收敛. 四、证明题设π40tan d n n a x x =⎰(1) 求()211n n n a a n∞+=+∑ (2) 试证:对任意常数0λ>,级数1nn a n λ∞=∑收敛 提示:()()2111n n a a n n n ++=+,()2111n n n a a n∞+=+=∑.因为211n n a a n ++=+,所以111n a n n <<+,1111nn n a n nλλ∞∞+==<∑∑ 第十一章 无穷级数测试题答案与提示一、1、A ;2、D ;3、B ;4、C ;5、B. 二、1、1;2、()4,2-;3、32;4、2π3;5、cos1sin1-. 三、1、答案:[)0,6.2、答案:53ln 284- 提示:原式为级数()211n n x n ∞=-∑的和函数在12x =点的值.而()22221121211n n nn n n x x x n n n ∞∞∞====--+-∑∑∑,分别求出2121n n x n ∞=-∑和2121n n x n ∞=+∑的和函数即可. 3、答案:110(1)211(),,122n n n n f x x x n +∞+=--⎡⎫=∈-⎪⎢+⎣⎭∑()1(1)(1)20!1n n n fn n ++--=⋅+. 提示: ()()()2()ln 12ln 12ln 1f x x x x x =--=-++4、答案:222011e 1,2!42xn nn n x x x x n ∞=⎛⎫+=++--∞<<+∞ ⎪⎝⎭∑ 提示:()2011112!1!2!2nnn n n n n n n x x x n n n ∞∞∞===+⎛⎫⎛⎫=+ ⎪ ⎪-⎝⎭⎝⎭∑∑∑,而()1011e ,e 1!!xn xn n n x x x n n ∞∞====-∑∑5、答案:()()[)1e ln 1,1,1xn n f x x x ∞==--∈-∑提示:先解一阶线性微分方程,求出特解为()e xn x f x n=()111e e x xn n n n x x f x n n ∞∞∞=====∑∑∑,记1()n x S x n∞==∑,则可得()ln(1)S x x =--6、提示:设()1nn f x x nx =+-,则()()0,0n f x x '>>,故()n f x 在()0,+∞内最多有一个正根.而(0)10,(1)0n n f f n =-<=>,所以有唯一正根0x .由方程10n x nx +-=知,00110n x x n n -<=<,故当1α> 时,级数1n n x α∞=∑收敛.四、提示:()()2111n n a a n n n ++=+,()2111n n n a a n∞+=+=∑.因为211n n a a n ++=+,所以111n a n n <<+,1111nn n a n nλλ∞∞+==<∑∑第十章 曲线积分与曲面积分测试题一、单项选择题1、已知()()2d d x ay x y y x y +++为某二元函数的全微分,则a 等于( ) (A) 1;- (B) 0; (C) 1; (D) 2.2、设闭曲线c 为1x y +=的正向,则曲线积分d d cy x x yx y -++⎰Ñ的值等于( ) (A) 0; (B) 2; (C) 4; (D) 6.3、设∑为封闭柱面()22203x y a z +=≤≤,其向外的单位法向量为{}cos ,cos ,cos n αβγ=r,则()cos cos cos d x y z s αβγ∑++⎰⎰Ò等于( )(A) 29π;a (B) 26π;;a (C) 23π;a (D) 0.4、设曲线c 为22220x y z a x y z ⎧++=⎨++=⎩,则d cx s ⎰Ñ等于( ) (A) 23;a (B) 0; (C) 2;a (D)213a . 5、设∑为下半球z =Ω是由∑和0z =所围成的空间闭区域,则d d z x y ∑⎰⎰不等于( )(A) d ;v Ω-⎰⎰⎰(B) 2πd d r θ⎰⎰;(C) 2πd d ;r θ-⎰⎰(D)()d d z x y x y ∑++⎰⎰.二、填空题1、设c 是圆周222x y a+=,则()2d cx y s -=⎰Ñ( )2、设质点在力()()32F y x i y x j =++-u r r r 的作用下沿椭圆2244x y +=的逆时针方向运动一周,则F u r所做的功等于( )3、设∑是平面6x y z ++=被圆柱面221x y +=所截下的部分,则d z s ∑⎰⎰等于( )4、设∑是球面2221x y z ++=的外侧,则()23222d d xy z xy z∑++⎰⎰Ò等于( )5、设22()d ()d 1cxf x y x f x y x -++⎰与路径无关,其中()f x '连续且(0)0f =,则()f x =( ) 三、计算与应用题 1、求()()xy sin d cos d LI ey b x y x e y ax y ⎡⎤=-++-⎣⎦⎰,其中,a b 为正常数,L 为从点()2,0A a沿曲线y =()0,0O 的弧.2、计算2d LI y s =⎰,其中L 为圆周2222x y z a x y z ⎧++=⎨++=⎩.3、在变力F yzi zx j xyk =++u r r r r的作用下,质点由原点沿直线运动到椭球面2222221x y z a b c ++=上第一卦挂线的点(),,M ξηζ,问,,ξηζ取何值时,力F u r 所做的功W 最大?并求出W 最大值.4、设S 为椭球面222122x y z ++=的上半部分,点(),,P x y z S ∈,π为S 在点P 处的切平面,(),,x y z ρ为点()0,0,0O 到平面π的距离,求()d ,,Szs x y z ρ⎰⎰.5、求d d 2d d 3d d I xz y z zy z x xy x y ∑=++⎰⎰,其中∑为曲面()221014y z x x =--≤≤的上侧.6、设对于半空间0x >内任意光滑有向闭曲面S ,都有,2()d d ()d d ed d 0xSxf x y z xyf x z x z x y --=⎰⎰Ò,其中函数()f x 在()0,+∞内具有连续的一阶导数,且0lim ()1x f x +→=,求()f x . 答案:()e ()e 1x xf x x=- 提示:由题设和高斯公式得220()d d ()d d e d d ()()()e d x xSxf x y z xyf x z x z x y xf x f x xf x v Ω'⎡⎤=--=±+--⎣⎦⎰⎰⎰⎰⎰ÒÓ由S 的任意性,知2()()()e 0xxf x f x xf x '+--=,解此微分方程即可.四、证明题 已知平面区域(){},0π,0πD x y x x =≤≤≤≤,L 为D 的正向边界,试证:(1)sin sin sin sin e d e d e d e d y xy xLLx y y x x y y x ---=-⎰⎰蜒; (2)2sin sin 5πe d e d 2y x Lx y y x --⎰≤Ñ 第十章 曲线积分与曲面积分测试题答案与提示一、1、D ;2、C ;3、A ;4、B ;5、B. 二、1、3πa -;2、4π-;3、;4、4π3;5、211x+. 三、1、答案:23ππ222I a b a ⎛⎫=+-⎪⎝⎭.提示:添加从()0,0O 沿0y =到点()2,0A a 的有向直线段1L ,然后用格林公式. 2、答案:32π3I a =. 提示:利用变量“对等性”22231d d d d 3LLLLI y s x s z s a s ====⎰⎰⎰⎰Ñ. 3、答案:ξηζ===max 9W abc =. 提示:直线段:,,OM x t y t z t ξηζ===,t 从0变到1,功W 为 120d d d 3d OMW yz x zx y xy z t t ξηζξηζ=++==⎰⎰再求W ξηζ=在条件2222221x y z a b c++=下的最大值即可.4、答案:()3d π,,2Sz s x y z ρ=⎰⎰.提示:曲面S 在点(),,P x y z 处的法向量为{},,2x y z ,切平面方程为:022x yX Y zZ ++=, 点()0,0,0O 到平面π的距离()12222,,44x yx y z z ρ-⎛⎫=++ ⎪⎝⎭. 5、答案:d d 2d d 3d d πI xz y z zy z x xy x y ∑=++=⎰⎰.提示:添加曲面1∑为平面xoy 上被椭圆()221014y x x +=≤≤所围的下侧,在∑和1∑所围封闭曲面上用高斯公式. 注意到在1d d 2d d 3d d I xz y z zy z x xy x y ∑=++⎰⎰的积分等于3d d Dxy x y ⎰⎰为0.6、提示: (1) 左边=()π0πsin sin sin sin 0ππe d πe d πe +e d y x x x y x x ---=⎰⎰⎰,同理,右边=()πsin sin 0πe+e d x x x -⎰(2) 由(1)得sin sin ed ed yxLx y y x --⎰Ñ=()πsin sin 0πe +e d x x x -⎰,而由sin e x 和sin e x -泰勒展开式知道()π20π2sin d x x +⎰≤()πsin sin 0πe +e d x x x -⎰,而()π225π2sin d π2x x +=⎰.第九章 重积分测试题一、选择题1、若区域D 是xoy 平面上以(1,1),(1,1)-和(1,1)--为顶点的三角形区域,1D 是D 在第一象限中的部分,则(cos sin )Dxy x y dxdy +=⎰⎰( ).(A) 12cos sin D x ydxdy ⎰⎰;(B) 2cos sin Dx ydxdy ⎰⎰(C) 14(cos sin )D xy x y dxdy +⎰⎰(D) 02、设(,)f x y 连续,且(,)(,)d d Df x y xy f x y x y =+⎰⎰,其中D 是xoy 平面上由20,y y x ==和1x =所围区域,则(,)f x y 等于( ).(A) xy ; (B) 2xy ; (C) 1xy + ; (D) 18xy + 3、设22222123d ,cos()d d ,cos()d d ,DDDI x y I x y x y I x y x y ==+=+⎰⎰⎰⎰⎰⎰其中(){}22,1D x y xy =≤+,则( ).(A) 321I I I >>; (B) 123I I I >>; (C) 213I I I >> ; (D) 312I I I >>4、设空间闭区域Ω由2221x y z ++≤及z 0≤确定,1Ω为Ω在第一挂限的部分,则( ). (A) 1d 4d x v x v ΩΩ=⎰⎰⎰⎰⎰⎰; (B) 1d 4d y v y v ΩΩ=⎰⎰⎰⎰⎰⎰;(C)1d 4d z v z v ΩΩ=⎰⎰⎰⎰⎰⎰; (D) 1d 4d xyz v xyz v ΩΩ=⎰⎰⎰⎰⎰⎰5、设空间闭区域({,,z x y z Ω=,d I z v Ω=⎰⎰⎰,则下列将I化为累次积分中不正确的是( ).(A) 22π100d d d rI r r z θ=⎰⎰;(B) π2π240d d cos sin d I θϕϕρϕρ=⋅⎰⎰;(C) 12221πd π(2)d I z z z z z =+-⎰⎰;(D) 2214d d x y I x y z z +=⎰二、填空题1、设区域D 为222x y R +≤,则2222d d D x y I x y a b ⎛⎫=+ ⎪⎝⎭⎰⎰的值等于( )2、设(){}22,1D x y x y =≤+,则2221lim ln(1)d d πx y r De x y x y r -→++⎰⎰的值等于( )3、积分222d e d yxI x y -=⎰⎰的值等于( )4、积分2222222()d x y z R I f x y z v ++=++⎰⎰⎰≤可化为定积分0()d Rx x ϕ⎰,则()x ϕ等于( )5、积分22221()d x y z I ax by v ++=+⎰⎰⎰≤的值等于( )三、计算与应用题 1、求)d d DI y x y =⎰⎰,其中D 是由圆224x y +=和22(1)1x y ++=所围的平面区域. 2、求{}22max ,ed d x y DI x y =⎰⎰,其中(){},1,1D x y x y =≤≤≤≤00.3、计算22()d I x y z v Ω=++⎰⎰⎰,其中Ω由曲线220y zx ⎧=⎨=⎩绕z 轴旋转一周而成的旋转曲面与平面4z =所围的立体.4、计算()d I x z v Ω=+⎰⎰⎰,Ω由z =z =确定.5、计算112111224d e d d e d y yxxyI y x y x =+⎰⎰⎰.6、设有一高度为()h t (t 为时间)的雪堆在融化过程中,其侧面满足方程222()()()x y z h t h t +=-(设长度单位为厘米,时间单位为小时),已知体积减少的速率与侧面积成正比(比例系数为0.9),问高度为130cm 的雪堆全部融化需多少小时?四、证明题设函数()f x 在[]0,1上连续,并设1()d f x x A =⎰,证明11201d ()()d 2x I x f x f y y A ==⎰⎰.第九章 重积分测试题答案与提示一、1、A ;2、D ;3、A ;4、C ;5、B. 二、1、22222πR 4x y a b ⎛⎫+ ⎪⎝⎭;2、1;3、()411e 2--;4、224π()x f x ;5、()224π+15a b .三、 1、答案:()163π-29I =. 提示:将D 看成两个圆域的差,再考虑到奇偶对称性,利用极坐标计算便可. 2、答案:e 1I =-提示:为确定{}22max ,x y ,必须将D 分成两个区域,再考虑到积分次序的选取问题即可. 3、答案:256π3I =提示:旋转曲面的方程为222x y z +=,用柱面坐标计算22π4202d d ()d r I r r z z θ=+⎰⎰⎰即可.4、答案:π8I =. 提示:d 0x v Ω=⎰⎰⎰,ππ12240d 4d d cos sin d z v θϕρϕρϕρΩ=⋅⎰⎰⎰⎰⎰⎰.5、答案:3e 82I =-. 提示:交换积分次序. 6、答案:100t =小时提示:先利用三重积分求出雪堆的体积222()31()()2πd d d ()4h t x y h t h t z V zx y h t ⎡⎤+-⎣⎦==⎰⎰⎰≤;再求出雪堆的侧面积22221()213πd ()12x y h t S x y h t +==⎰⎰≤; 由题意d 0.9d V S t =-,所以d ()13d 10h t t =-,解出()h t 并令其等于0,则可得结果. 四、提示:交换积分次序, 并利用1111001d ()()d d ()()d d ()()d 2yxy f x f y x x f x f y y x f x f y y ==⎰⎰⎰⎰⎰⎰.第八章 多元函数微分法及应用测试题一、选择题1、已知函数()f x 在[]1,1-上连续,那么sin cos ()xyf t dt x ∂=∂⎰( ).(A)(sin )(cos )f x f y - (B)(sin )cos (cos )sin f x x f y y - (C) (sin )cos f x x ; (D) (cos )sin f y y2、在矩形域00:,D x x y y δδ-<-<内,(,)(,)0x y f x y f x y =≡是(,)f x y c ≡(常数)的( ).(A) 充要条件; (B)充分条件; (C) 必要条件; (D).既非充分又非必要条件 3、若函数(,)f x y 在区域D 内的二阶偏导数都存在,则( )(A ) (,)(,)xy yx f x y f x y =在D 内成立; (B )(,),(,)x y f x y f x y 在D 内连续;(C ) (,)f x y 在D 内可微分; (D )以上结论都不对4、42002lim3x y xyx y →→+的值为( )(A)∞ ; (B) 不存在; (C)23; (D) 0. 5、设有三元函数ln e1xzxy z y -+=,据隐函数存在定理,存在点()0,1,1的一个邻域,在此邻域内该方程( ).(A )只能确定一个具有连续偏导的隐函数(),z z x y =;(B )可确定两个具有连续偏导的隐函数(),z z x y =和(),y y x z =; (C )可确定两个具有连续偏导的隐函数(),z z x y =和(),x x y z =; (D )可确定两个具有连续偏导的隐函数(),x x y z =和(),y y x z =.二、填空题1、设(,)cos()(2xy f x y e x y π=+-,则(1,1)x f 的值为( ). 2、设(,)f x y 具有连续偏导数,且(1,1)1,(1,1),(1,1)x y f f a f b ''===,令[]{}(),,(,)x f x f x f x x ϕ=,则(1)ϕ'的值为( ).3、设2(,,)x f x y z e yz =,其中(,)z z x y =是由0x y z xyz +++=确定的隐函数,则(0,1,1)x f '-=( ).4、曲线222320x y z x y z ⎧++=⎨-+=⎩在点()1,1,1M 处的切线方程为( ).5、函数22223326u x y z xy x y z =++++--在点()0,0,0O 处 沿( )方向的方向导数最大? 三、 计算和应用题1、设()()3222cos d 1sin 3d axy y x x by x x y y -+++为某一函数(,)f x y 的全微分,求a 和b 的值2、设()()ky x g y x y x f z +++-=,,g f ,具有二阶连续偏导数,且0≡/''g ,如果222222242f y zy x z x z ''=∂∂+∂∂∂+∂∂,求常数k 的值. 3、在椭球2222221x y z a b c++=内嵌入一中心在原点的长方体,问长宽高各是多少时长方体的体积最大?4、设(,)y g x z =,而z 是由方程(,)0f x z xy -=所确定的,x y 的函数,求d d zx5、设),(y x f 有二阶连续偏导数, ),(),(22y x e f y x g xy +=, 且))1((1),(22y x o y x y x f +-+--=, 证明),(y x g 在)0,0(取得极值, 判断此极值是极大值还是极小值, 并求出此极值.6、设有一小山,取它的底面所在的平面为xoy 坐标面,其底部所占的区域为(){}22,75D x y xy xy =≤+-,小山的高度函数为22(,)75h x y x y xy =--+(1) 设()000,M x y 为区域D 上一点,问(,)h x y 在该点沿平面上什么方向的方向导数最大?若记此方向导数的最大值为00(,)g x y ,试写出00(,)g x y 的表达式.(2) 现利用此小山开展攀岩活动,为此需在山脚下寻找一上山坡度最大的点作为攀登的起点,试确定攀登起点的位置.四、证明题设(,)F u v 可微,试证曲面(,)0x a y bF z c z c--=--上任一点处的切平面都通过定点. 第八章 多元函数微分法及应用测试题答案与提示一、1、C ;2、A ;3、D ;4、B ;5、D.二、1、πe 2-;2、23(1)a b b b +++;3、1;4、111101x y z ---==-;5、326o gradu i j k =--r r r . 三、1、答案:2,2a b ==-.提示: 利用xyyx f f ''''=这一条件. 2、答案:1k =-. 提示:g f f xz'+'+'=∂∂21,g k f f y z '+'+'-=∂∂21, g f f f x z ''+''+''+''=∂∂221211222,g k f f f yz ''+''+''-''=∂∂2221211222, g k f f y x z ''+''+''-=∂∂∂22112,()g k k f y zy x z xz ''+++''=∂∂+∂∂∂+∂∂222222222142, 又因为0≡/''g ,所以0212=++k k ,1-=k .3,,. 提示:设所嵌入的长方体在第一挂线的顶点坐标为(),,x y z ,则求体积8V xyz =在条件2222221x y z a b c ++=下的极值就可. 4、答案:1221122d d f yf xf g z x f xf g ''''++='''-.5、答案:故0)0,1()0,0(==f g 是极大值.提示:由全微分的定义知 0)0,1(=f 1)0,1()0,1(-='='y x f fx f y e f g xy x 221⋅'+⋅'=' y f x e f g xy y 221⋅'+⋅'=' 0)0,0(='x g 0)0,0(='y g2222121121122)2()2(2f x x f y e f y e f y e x f y e f g xyxy xy xy x '+⋅''+⋅''+⋅'+⋅''+⋅''='' x y f x e f e xy e f y e y f x e f g xyxyxyxyxyxy 2)2()()2(222111211⋅''+⋅''++⋅'+⋅''+⋅''=''2222121121122)2()2(2f y y f x e f x e f x e y f x e f g xy xy xy xy y '+⋅''+⋅''+⋅'+⋅''+⋅''='' A=2)0,1(2)0,0(22-='=''f g x 1)0,1()0,0(1-='=''=f g B xy 2)0,1(2)0,0(22-='=''=f g C y 032>=-B AC , 且0<A , 故0)0,1()0,0(==f g 是极大值.6、答案: 00(,)g x y ==攀登起点的位置: ()()125,5,5,5M M --.提示: 沿梯度方向的方向导数最大,方向导数的最大值即为梯度的模. 然后再求(,)g x y 在条件22750x y xy --+=下的极大值点就可. 四、答案: 通过定点(),,M a b c .第六章 微分方程测试题一、选择题1、设()y f x =是240y y y '''-+=的解,若0()0f x >且0()0f x '=,则在0x 点()f x ( ). (A) 取极大值; (B) 取极小值; (C) 在0x 某邻域内单增; (D) 在0x 某邻域内单减.2、微分方程2448xy y y e'''-+=的一个特解应具有形式 ( ) (,,,a b c d 为常数).(A) 2;xce (B) 22;xdx e (C) 2;xcxe (D) 22().xbx cx e +3、微分方程21sin y y x x ''+=++的特解形式可设为( ). (A) *2(sin ecos );y ax bx c x d x x =++++ (B) *2(sin ecos );y x ax bx c d x x =++++ (C) *2sin ;y ax bx c d x =+++(D) *2ecos .y ax bx c x =+++4、设线性无关的函数123,,y y y 都是非齐次线性微分方程()()()y p x y q x y f x '''++=的解,12,c c 是任意常数,则该方程的通解为( ).(A) 11223;c y c y y ++ (B) ()1122123;c y c y c c y +-+ (C) ()11221231;c y c y c c y +--- (D) ()11221231.c y c y c c y ++--5、方程0xy y '+=满足(1)2y =的特解为( ).(A) 21;xy = (B) 22;x y = (C) 2;xy = (D) 1.xy = 二、填空题1、已知微分方程23exy y y -'''--=有一个特解1e 4xy x *-=-,则其通解为( ). 2、以12e ,e x xy y x --==为特解的二阶常系数齐次微分方程是( ).3、若连续函数()f x 满足()()e xf t f x dt =⎰,则()f x 等于( ).4、已知函数()y y x =在任意点x 处的增量21y xy x α∆∆=++,其中α是比x ∆(0)x ∆→高阶的无穷小,且(0)πy =,则(1)y 等于( ). 5、2e xy y y x '''++=的通解为( ). 三、计算和应用题 1、 设2e(1)e xx y x =++是二阶常系数线性微分方程e x y y y αβγ'''++=的一个特解,求该微分方程的通解.2、 设函数()y y x =在(),-∞+∞内具有二阶导数,且()0,y x x y '≠=是()y y x =的反函数.(1) 试将()x x y =所满足的微分方程()322d d sin 0d d xx y x y y ⎛⎫++= ⎪⎝⎭变换为()y y x =所满足的微分方程;(2) 求变换后的微分方程满足条件3(0)0,(0)2y y '==的解.3、已知22123e e ,e e ,e e e x x x x x x xy x y x y x --=+=+=+-都是某二阶常系数非齐次线性微分方程的解,试求此微分方程 4、 已知连续函数()f x 满足320()()d e 3xx tf x f t =+⎰,求()f x . 5、 已知连续函数()f x 满足()100()()d e 2()d xxf x x u f u u x f xu u +-=+⎰⎰,求()f x . 6、设函数()f x 在[)1,+∞上连续恒正,若曲线()y f x =,直线()1,1x x t t ==>与x 轴所围成的平面图形绕x 轴旋转一周所成的旋转体的体积为2π()(1)3t f t f ⎡⎤-⎣⎦,试求()y f x =所满足的微分方程,并求该方程满足2(2)9f =的特解. 四、证明题证明方程()y y f x ''+=(其中()f x 连续)的通解为()120cos sin ()sin d xy c x c x f t x t t =++-⎰,其中为任意常数.第六章 微分方程测试题答案与提示一、1、A ;2、B ;3、A ;4、D ;5、C. 二、1、3121e e e 4xxx c c x --+-;2、20y y y '''++=;3、ln(1)x +;4、π4πe ;5、()()121e 1e 4x x y c c x x -=++-. 三、 1、答案:2212ee e (1)e xx x x c c x ++++.提示:将2e(1)e xx y x =++代入原方程,比较同类项系数,求出,,αβγ的值,然后再去求解微分方程.2、答案: (1) sin y y x ''-=;(2) 1e e sin 2x x y x -=--. 3、答案: 2e 2e xxy y y x '''--=-.提示: 21312e ,=e x xy y y y --=-是对应齐次微分方程的特解,从而可得出对应齐次微分方程为20y y y '''--=, 设非齐次线性微分方程为2()y y y f x '''--=,再将其中任意个非齐次特解代入,得出()e 2e xxf x x =-.4、答案: 32()3e2e xx f x =-.5、答案: 21()12e 2x f x x x ⎛⎫=++⎪⎝⎭. 提示:作代换xu t =,则12()d 2()dt xx f xu u f t =⎰⎰.6、答案: 3()1xf x x =+. 提示:依题意可得:221π()(1)π()d 3t t f t f f x x ⎡⎤-=⎣⎦⎰,然后两边求导. 四、略.第五章 定积分及应用测试题一、选择题1、设()f x 连续,0()d ,0,0stI tf tx x t s =>>⎰,则I 的值是( ).(A ) 依赖于s 和t ; (B )是一个常数;(C )不依赖于s 但依赖于t ; (D )依赖于s 但不依赖于t . 2、下列积分中,等于零的是( ). (A)12212cos ln(1)d x x x -+⎰(B)233(1)e d x x x -+⎰(C) 4222sin cos d 1x xx x ππ-+⎰(C) 211(d x x -⎰3、设在[],a b 上()0,()0,()0f x f x f x '''><>, 令()[]()1231()d ,(),()()2baS f x x S f b b a S f a f b b a ==-=+-⎰,则( ).(A) 321S S S >>; (B) 312S S S >>; (C) 213S S S >> ; (D) 132S S S >>.4、已知sin πd 2x x x +∞=⎰,则220sin d x x x +∞⎰的值等于( ). (A) π;2(B) π; (C) 2π;4 (D) π-1.5、设()f x 在0处可导,且(0)0f =,则极限02()dt limxx f x t x →-⎰的值等于( ).(A)不存在; (B) 0; (C) (0);f ' (D) 1(0).2f ' 二、填空题1、设()f x 连续,31()dt x f t x -=⎰,则(7)f 等于( ).2、定积分3π43π4(1arctan x x -+⎰的值为( ).3、定积分11()e d xx x x -+⎰的值为( ).4、若积分(21)d 4aax x --=-⎰,则常数a 的值等于( ).5、曲线322y x x x =-++与x 轴所围成的面积值等于( ). 三、计算和应用题 1、已知(π)1f =,且[]0()()sin d 3f x f x x x π''+=⎰,求(0)f .2、计算21x x x --⎰3、设2π20sin ()d 12cos t f x t x t x =++⎰,求(1)(0)f f4、 计算π320sin d sin cos xx x x+⎰.5、设3e e()ln ()d xf x x f x x =+⎰,求()f x .6、设()f x 可导,(0)1f =,且[]1()()d f x xf xt t +⎰与x 无关,求()f x .四、证明题设函数()f x 在[],a b 上连续,在(),a b 内()0f x '>,证明存在唯一的(),a b ξ∈使曲线()y f x =和(),y f x a ξ==所围面积1S 是()y f x =和(),y f x b ξ==所围面积2S 的3倍.第五章 定积分及应用测试题答案与提示一、1、D ;2、C ;3、B ;4、A ;5、D. 二、 1、112;2、2;3、2;4、2;5、3712. 三、1、答案:(0)2f =. 提示:用分部积分.2、答案:4π-.提示:利用奇偶对称性. 3、答案:1.提示:分别求出(0)f 和(1)f 的值即可. 4、答案:()1π14-. 提示:πππ3333222000sin cos 1sin cos d d d sin cos sin cos 2sin cos x x x xx x x x x x x x x+==+++⎰⎰⎰.5、答案:ln 4()x f x x x=-. 6、答案:()e xf x -=. 提示:令()[]11()()d ()()d ()()d xF x f x xf xt t f x x f xt t f x x f u u =+=+=+⎰⎰⎰,由()0F x '=得()()0f x f x '+=,所以e ()0xf x '⎡⎤=⎣⎦.四、提示:()()()10,,()()d tt a b S t t a f t f x x ∀∈=--⎰,()()2()d ,btS t f x x b t =--⎰令()()12()3t S t S t ϕ=-,用零点定理和单调性证明即可.第一章综合测试题一、单项选择题1、()f x 当0x x →时的左极限和右极限都存在且相等是0lim ()x x f x →存在的( )条件.(A) 充分; (B) 必要; (C) 充要; (D) 无关. 2、设22212lim()n nn n n →∞+++=L ( ).(A) 22212lim lim lim 0n n n nn n n →∞→∞→∞+++=L ; (B) ∞;(C) 21+2+1lim 2n n n →∞+=L ; (D) 极限不存在. 3、设()=232xxf x +-,则当0x →,有 ( ).(A) ()f x 与x 是等价无穷小; (B) ()f x 与x 是同阶但非等价无穷小; (C) ()f x 是比x 高阶的无穷小; (D) ()f x 是比x 低阶的无穷小.4、设11e 1()e 1xxf x -=+,则0x =是()f x 的( ).(A) 可去间断点; (B) 跳跃间断点; (C) 第二类间断点; (D) 连续点.5、方程410x x --=至少有一个根的区间是( ).(A) 1(0,)2; (B) 1(,1)2; (C) (1,2); (D) (2,3).二、填空题7、 若2211()3f x x xx +=++,则()f x =(). 8、 已知函数2(cos ), 0() , 0x x x f x a x -⎧≠⎪=⎨=⎪⎩在0x =连续,则a = ( ).9、n →∞().10、设2013sin coslim (1cos )(e 1)x x x x x x →+=+- ( ). 5、已知25lim232n a bn n →∞++=-,则a = ( ),b = ( ).三、计算与应用题 1、设0, 0(), 0x f x x x ⎧=⎨>⎩≤,20, 0(), 0x g x x x ⎧=⎨->⎩≤,求函数项级数[()]f f x ,[()],g g x[()],[()]f g x g f x .2、设21sin ,0(),0x x f x xa x x ⎧>⎪=⎨⎪+⎩≤,要使()f x 在(,)-∞+∞内连续,应当怎样选择数a ? 3、设11e , 0()ln(1), 10x x f x x x -⎧⎪>=⎨⎪+-<⎩≤,求()f x 的间断点,并说明间断点所属类型. 4、计算极限tan π2lim(sin )x x x →.5、计算极限123lim()21x x x x +→∞++ 6、设()f x 的定义域是[0,1],求函数11()()22f x f x ++-的定义域. 四、证明题证明方程sin 10x x ++=在开区间ππ(,)22-内至少有一个根. 第一章综合测试题答案与提示一、1、C ;2、C ;3、B ;4、B ;5、C. 二、1、21x +;2、1;3、32;4、32;5、任意常数,6. 三、1、答案:[()] = (),f f x f x[()]0,g g x = [()]0,f g x = [()]()g f x g x =.2、答案:0a =.3、答案: 0x =是第一类间断点,1x =是第二类间断点.4、答案: 1.5、答案:e .6、答案: 12x =. 四、提示:利用零点定理.第二章综合测试题一、单项选择题1、若 e , 0()sin 2, 0ax x f x b x x ⎧<=⎨+⎩≥在0x =处可导,则a b 、的值应为( ).(A) 2,1a b ==; (B) 1,2a b ==; (C) 2,1a b =-=; (D)2,1a b ==-.2、设222, 1() 1 , 1x x x f x x ⎧-+>=⎨⎩≤ ( ).(A)不连续; (B)连续,但不可导;(C)连续,且有一阶导数; (D) 有任意阶导数. 3、若()f x 为(,)l l -内的可导奇函数,则()f x ' ( ).(A) 必为(,)l l -内的奇函数; (B) 必为(,)l l -内的偶函数;(C) 必为(,)l l -内的非奇非偶函数; (D) 在(,)l l -内,可能为奇函数,也可能为偶函数. 4、()f x 在0x 处可导,则000()()limx f x x f x x∆→-∆-=∆ ( ).(A) 02()f x '; (B)0()f x '-; (C) 0()f x '; (D) 0()f x '-.5、设()sin cos2x f x x =+,则(15)(π)f= ( ). (A) 0; (B) 15112+; (C) 1-; (D) 1512-.二、填空题 11、()f x 在点0x 可导是()f x 在点0x 连续的( 充分 )条件,()f x 在点0x 可导是()f x 在点0x 可微的( )条件.12、 设()(1)(2)() (2)f x x x x x n n =+++≥L ,则(0)f '= ( ).13、设()f x 为可微函数,则当0x ∆→时,在点x 处的d y y ∆-是关于x ∆的( )无穷小. 14、已知(cos sin )(sin cos )x a t t t y a t t t =+⎧⎨=-⎩,则3π4d d t x y == ( 1- ),223 π4d d t xy == () .15、设函数()y f x =由方程23ln()sin x y x y x +=+确定,则d d yx= ( ). 三、计算与应用题1、讨论函数1sin , 0 0 , 0x x y xx ⎧≠⎪=⎨⎪=⎩在0x =处的连续性和可导性. 2、已知22e 1, 0() 1 , 0x x f x x x ⎧-⎪≠=⎨⎪=⎩,求 ()f x '.3、设()(e )e x f x y f =且()f x '存在,求d d y x. 4、设y =2d x y =.5、用对数求导法计算函数45(3)(1)x y x -=+的导数6、求函数2cos y x =的n 阶导数. 四、证明题设)(x f 在),(+∞-∞内有定义,且,(,)x y ∀∈-∞+∞,恒有()()()f x y f x f y +=⋅,()1()f x xg x =+,其中0lim ()1x g x →=,证明()f x 在),(+∞-∞内处处可导.第二章综合测试题答案与提示一、1、A ;2、C ;3、B ;4、D ;5、B . 二、1、充要;2、!n ;3、高阶;4、;5、1. 三、1、答案:连续不可导.2、答案:223(22)e 2, 0() 0 , 0x x x f x xx ⎧-+⎪≠'=⎨⎪=⎩. 3、答案:()d e [(e )e (e )()]d f x x x x yf f f x x ''=+.4、答案:67211d [7()]d 7y x x x-=+-;2d (ln 714x y x ==-. 5、答案:145[]2(2)31y x x x '=+-+-+. 6、答案: ()1π2cos(2)2n n n yx -=+. 四、提示: ,(,)x y ∀∈-∞+∞,有()[()1]()()y f x f x f x x g x =-=⋅⋅V V V V ,00()limlim ()()().x x yf x f xg x f x x →→∆'==⋅=∆V V V第三章综合测试题一、单项选择题1、下列函数在[1,e]上满足拉格朗日定理条件的是 ( ).(A) ln(ln )x ; (B) ln x ; (C) 1ln x ; (D) ln(2)x -.2、设00()()0f x f x '''== ,0()0f x '''>,则( ).(A) 0()f x '是()f x '的极大值; (B) 0()f x 是()f x 的极大值;(C)0()f x 是()f x 的极小值; (D) 00(,())x f x 是曲线()y f x =的拐点.3、设函数()f x 在[0,1]上满足()0f x ''>,则(1)f ',(0)f ',(1)(0)f f -或(0)(1)f f -的大小顺序是 ( ).(A) (1)(0)(1)(0)f f f f ''>>-; (B) (1)(1)(0)(0)f f f f ''>->; (C) (1)(0)(1)(0)f f f f ''->>; (D) (1)(0)(1)(0)f f f f ''>->. 4、指出曲线2()3xf x x =-的渐近线 ( ). (A) 没有水平渐近线; (B)只有一条垂直渐近线; (C) 既有垂直渐近线,又有水平渐近线; (D) 只有水平渐近线. 5、曲线53(5)2y x =-+ ( ).(A) 有极值点5x =,但无拐点; (B) 有拐点(5,2),但无极值点; (C) 有极值点5x =,且(5,2)是拐点; (D) 既无极值点,又无拐点.二、填空题 16、设常数0k >,函数()ln exf x x k =-+在(0,)+∞内零点的个数为( ). 17、若2sin 2e 1,0() , 0 ax x x f x x a x ⎧+-≠⎪=⎨⎪=⎩在(,)-∞+∞上连续,则a = ( ).18、曲线1ln(e )(0)y x x x=+>的渐近线方程为 ().19、240ln(1)ln(1)ln(1)lim x x x x x →+---= (). 5、若()f x 是x 的四次多项式函数,它有两个拐点(2,16),(0,0),并且在点(2,16)处的切线平行于x 轴,那么函数()f x 的表达式是 ( ). 三、计算与应用题1、当a 为何值时,1sin sin 33y a x x =+在π3x =处有极值?求此极值,并说明是极大值还是极小值.2、求0e ln(1)1lim arctan x x x x x→+---.3、求11cos0sin lim()x x x x-→.4、求椭圆223x xy y -+=上纵坐标最大和最小的点. 5、求数列的最大项.6、曲线弧sin (0π)y x x =<<上哪一点处的曲率半径最小?求出该点处的曲率半径. 四、证明题设()f x 在(,)a b 内二阶可导,且()0f x ''≥. 证明对于(,)a b 少内任意两点12x x 、及01t ≤≤,有1212[(1)](1)()()f t x tx t f x tf x -+-+≤.第三章综合测试题答案与提示一、1、B ;2、D ;3、B ;4、C ;5、B . 二、1、2;2、2-;3、1e y x =+;4、112;5、43416x x x -+.三、1、答案:2,a =π3y=.2、答案:12-. 3、答案:13e -.4、答案: (1,2)和(1,2)--.56、答案: π(,1)2处的曲率半径最小,值为1. 四、略.第四章综合测试题一、单项选择题 1、= ( ).(A) 2arctan C ; (B) arctan x C +;(C)12C ;(D) C .2、已知()f x 的一个原函数是2e x -,求()d xf x x '=⎰( ).(A) 222ex x C --+; (B) 222ex x C -+;(C) 22e (21)x x C ---+; (D) 以上答案都不正确. 3、已知()d ()f x x F x C =+⎰,则()d f b ax x -=⎰ ( ).(A) ()F b ax C -+; (B) 1()F b ax C a--+; (C) ()aF b ax C -+; (D)1()F b ax C a-+. 4、已知曲线上任一点的二阶导数6y x ''=,且在曲线上(0,2)-处的切线为236x y -=,则这条曲线的方程为( ).(A) 322y x x =--; (B) 332360x x y +--=; (C) 32y x x =-; (D) 以上都不是. 5、若()()F x f x '=,则d ()F x =⎰( ).(A) ()f x ; (B) ()F x ; (C) ()f x C +; (D) ()F x C +.二、填空题 20、 设函数()f x 的二阶导数()f x ''连续,那么()d xf x x ''=⎰( ).21、 若(e )1xf x '=+,则()f x = ( ).22、已知曲线()y f x =上任意点的切线的斜率为336ax x --,且1x =-时,112y =是极大值,则()f x =();()f x 的极小值是 ( ).23、23e d x x x =⎰ (). 5、[(()] d f x xf x x '+=⎰( ).三、计算与应用题 1、求不定积分d e e x x x --⎰.2、求不定积分4tan d x x ⎰.3、求不定积分e cos d ax bx x ⎰.4、求不定积分x ⎰.5、求不定积分x ⎰.6、求不定积分382d (1)x x x +⎰. 四、证明题设()F x 是()f x 的一个原函数,且(0)1F =,()2()f x x F x =,证明: 2()1dx ln(12)()4f x x C f x =++'⎰. 第四章综合测试题答案与提示一、1、A ;2、C ;3、B ;4、B ;5、D . 二、1、()()xf x f x C '-+;2、ln (0)x x C x +>;3、323622x x x --+,8-; 4、221e (1)2x x C -+;5、()xf x C +. 三、1、答案:e 11ln 2e 1xx C -++.2、答案:31tan tan 3x x x C -++3、答案: 221e (cos sin )axa bxb bx C a b+++ 4、答案:C + 5、答案:(1)x arc C +.6、答案: 4481arctan 8(1)8x x C x +++. 四、提示:()2()f x x F x =()2()F x x F x '⇒=2ln ()F x x C ⇒=+,由(0)1F =,得22()e ()2e x x F x f x x =⇒=2()()12f x xf x x ⇒='+,2()1dx ln(12)()4f x x C f x ⇒=++'⎰. 第七章综合测试题一、单项选择题1、点(2,3,1)M -关于xOy 平面的对称点是( ).(A) (2,3,1)--; (B) (2,3,1)---; (C) (2,3,1)--; (D) (2,3,1)--. 2、已知平面通过点(,,0)k k 与(2,2,0)k k ,其中0k ≠,且垂直于xOy 平面,则该平面的一般式方程0Ax By Cz D +++=的系数必定满足( ).(A) ,0A B C D =-==; (B) ,0B C A D =-==;(C) ,0C A B D =-==; (D) ,0C A B D ===. 3、直线50584360x y z x y z -++=⎧⎨-++=⎩的标准方程是( ).(A)41413x y z -+==-; (B) 41413x y z --==; (C) 41413x y z -+==--; (D) 41413x y z --==-. 4、点(4,3,5)M -到x 轴的距离是的( ).(A)(B) (C) (D)5、方程22214y x z -+=表示( ). (A) 旋转双曲面; (B) 双叶双曲面; (C) 双曲柱面; (D)锥面.二、填空题 24、 设(2,1,2)a =r ,(4,1,10)b =-r ,c b a λ=-r r r ,且a c ⊥r r ,则λ= ( )25、 若13a =r ,19b =r ,24a b +=r r ,则a b -=r r( )26、 直线73121x y z +-==-上与点(3,2,6)的距离最近的点是 ( ) 27、设一平面经过原点及点(6,3,2)-,且与平面4280x y z -+-=垂直,则此平面。