教育学院院徽设计(1)
- 格式:ppt
- 大小:944.00 KB
- 文档页数:4
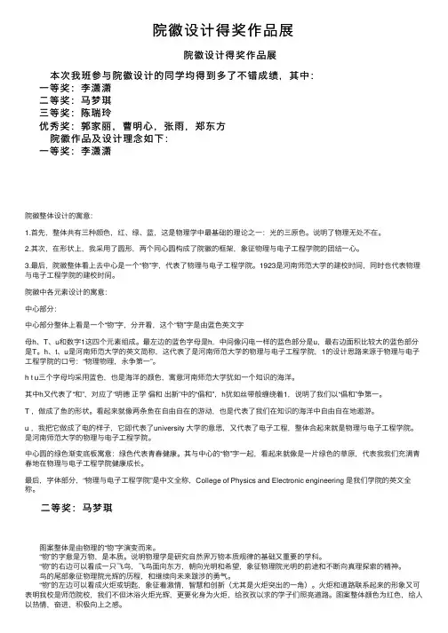
院徽设计得奖作品展院徽设计得奖作品展本次我班参与院徽设计的同学均得到多了不错成绩,其中:⼀等奖:李潇潇⼆等奖:马梦琪三等奖:陈瑞玲优秀奖:郭家丽,曹明⼼,张⾬,郑东⽅院徽作品及设计理念如下:⼀等奖:李潇潇院徽整体设计的寓意:1.⾸先,整体共有三种颜⾊,红、绿、蓝,这是物理学中最基础的理论之⼀:光的三原⾊。
说明了物理⽆处不在。
2.其次,在形状上,我采⽤了圆形,两个同⼼圆构成了院徽的框架,象征物理与电⼦⼯程学院的团结⼀⼼。
3.最后,院徽整体看上去中⼼是⼀个“物”字,代表了物理与电⼦⼯程学院。
1923是河南师范⼤学的建校时间,同时也代表物理与电⼦⼯程学院的建校时间。
院徽中各元素设计的寓意:中⼼部分:中⼼部分整体上看是⼀个“物”字,分开看,这个“物”字是由蓝⾊英⽂字母h、T、u和数字1这四个元素组成。
最左边的蓝⾊字母是h,中间像闪电⼀样的蓝⾊部分是u,最右边⾯积⽐较⼤的蓝⾊部分是T。
h、t、u是河南师范⼤学的英⽂简称,这代表了是河南师范⼤学的物理与电⼦⼯程学院,1的设计思路来源于物理与电⼦⼯程学院的⼝号:“物理物理,永争第⼀”。
h t u三个字母均采⽤蓝⾊,也是海洋的颜⾊,寓意河南师范⼤学犹如⼀个知识的海洋。
其中h⼜代表了“和”,对应了“明德正学倡和出新”中的“倡和”,h犹如丝带般缠绕着1,说明了我们以“倡和”争第⼀。
T ,做成了鱼的形状。
看起来就像两条鱼在⾃由⾃在的游动,也是代表了我们在知识的海洋中⾃由⾃在地遨游。
u ,我把它做成了电的样⼦,它即代表了university ⼤学的意思,⼜代表了电⼦⼯程,整体合起来就是物理与电⼦⼯程学院。
是河南师范⼤学的物理与电⼦⼯程学院。
中⼼圆的绿⾊渐变底板寓意:绿⾊代表青春健康。
其与中⼼的“物”字⼀起,看起来就像是⼀⽚绿⾊的草原,代表我我们充满青春地在物理与电⼦⼯程学院健康成长。
最后,字体部分,“物理与电⼦⼯程学院”是中⽂全称,College of Physics and Electronic engineering 是我们学院的英⽂全称。
文档编号:0000 158
VI设计
陕西学前师范学院
(蓝图VI设计内部资料)
一个优秀的VI设计是可以将学校的办学理念得以充分的展现,是高度发展信息社会需要的,它可以使学校的面貌更加光彩照人,有利于学校建立良好的形象,并将学校形象能得到具体的视觉展示,从而更容易被社会接受和认可。
大学校园VI设计(LOGO)的目的和宗旨,就是将大学校园形象要素,包括各种深层的形象和表层形象内涵要素,通过标准化、统一化的视觉识别形象体系VI,展现给全社会公众,使社会公众产生一致的认同感,从而形成良好并且具鲜明个性特点的高校校园形象。
VI使人们产生联想,并能感受到该学校文化的巨大影响力。
陕西学前师范学院校徽
陕西学前师范学院校名。
师范学院院徽设计理念是
师范学院院徽设计理念。
作为一所师范学院,院徽是学校的象征和标志,代表着学校的精神和文化内涵。
因此,院徽的设计理念是非常重要的。
师范学院的院徽设计理念应该体现学校的办学宗旨、教育理念和学术特色,同时也要具有美学价值和传播力。
首先,师范学院的院徽设计理念应该体现学校的办学宗旨。
作为一所培养师范
生的学校,学校的办学宗旨往往是以培养优秀教师为主要目标。
因此,院徽设计理念可以体现出学校对教育事业的执着追求和对师范生的期望与鼓励。
其次,院徽设计理念也应该体现学校的教育理念和学术特色。
不同的学校有不
同的教育理念和学术特色,而院徽作为学校的标志,应该能够准确地传达出这些特色。
比如,一所注重素质教育的师范学院,可以在院徽设计中融入人文关怀和全面发展的理念;一所以教育科研为主要特色的师范学院,可以在院徽设计中体现出学校对学术研究的重视和追求。
最后,院徽设计理念还应该具有美学价值和传播力。
院徽作为学校的标志,应
该具有美观大方的外观,能够吸引人们的眼球,让人们对学校产生好感。
同时,院徽还应该具有一定的传播力,能够通过简洁明了的图案和符号,传达出学校的文化内涵和精神风貌。
综上所述,师范学院的院徽设计理念应该体现学校的办学宗旨、教育理念和学
术特色,同时也要具有美学价值和传播力。
通过精心设计的院徽,可以让人们更直观地了解学校的特色和魅力,为学校的品牌形象和文化传播增添新的亮点。
师范学院院徽设计理念是
师范学院院徽设计理念。
作为一所培养教育人才的学院,师范学院的院徽设计理念是至关重要的。
院徽
是学院的象征,它代表着学院的特色和精神内涵。
因此,院徽的设计必须准确地传达学院的使命和价值观。
在师范学院的院徽设计中,首先要考虑的是学院的定位和特色。
作为培养教育
人才的学院,师范学院的院徽设计应该突出教育的重要性和学院对教育事业的贡献。
这可以通过在院徽中加入教育相关的图案或符号来实现,比如书籍、教鞭、学生和老师等元素。
其次,院徽的设计理念还应该体现学院的精神内涵和核心价值观。
师范学院的
使命是培养优秀的教育人才,因此院徽的设计应该传达出学院对于教育事业的热爱和执着。
这可以通过在院徽中加入积极向上的符号或标语来实现,比如火炬、阳光、勇气等元素。
此外,院徽的设计还应该符合学院的整体形象和风格。
师范学院作为一所具有
悠久历史和丰厚文化底蕴的学院,院徽的设计应该体现出学院的传统和特色。
这可以通过在院徽中加入传统的文化元素或学院的标志性建筑来实现,比如古代经典图案、校园建筑等元素。
总的来说,师范学院的院徽设计理念应该以教育为核心,突出学院的特色和精
神内涵,符合学院的整体形象和风格。
通过精心设计的院徽,可以有效地传达学院的使命和价值观,为学院的发展和建设增添独特的魅力。
高职院校院徽设计理念高职院校是培养技能人才的重要阵地,它承担着培养高素质、技能精湛的技术技能型人才的任务。
院徽作为高职院校的标志,应该具有明确高职院校培养方向和独特的设计理念。
我认为高职院校院徽设计理念应该围绕“创新、实践、发展”三个关键词展开。
首先,创新是高职院校的灵魂和追求。
高职院校培养的是具有实用技能和创新能力的技术人才,因此院徽的设计应该体现创新,具有独特的艺术表达形式。
可以采用现代化的几何图形或者抽象构图等设计手法,突出院校与众不同的创新精神。
同时,可以在院徽的图案中融入一些象征创新和科技的元素,如火箭、电路等,体现高职院校在科学技术方面的突出成就。
其次,实践是高职院校的教学特色和办学理念。
高职院校注重实践能力的培养,因此院徽的设计理念应该突出实践和应用,体现学校与产业发展的紧密结合。
可以在院徽的图案中加入一些工具或器材的形象,如扳手、计算机等,以象征技能和实践。
另外,可以在院徽的设计中加入一些与实践相关的图案或文字,如“学以致用”、“实践创新”等,以鼓励学生注重实践和实际操作。
最后,发展是高职院校的目标和使命。
高职院校要培养适应经济社会发展需要的人才,因此院徽的设计理念应该突出发展和前景。
可以在院徽的设计中加入一些象征发展的元素,如苗苗长大的树枝、飞翔的鸟等,体现高职院校对学生的培养目标和期望。
另外,可以在院徽的设计中加入一些与发展相关的图案或文字,如“发展创新”、“引领未来”等,以激励学生积极追求自己的发展和梦想。
综上所述,高职院校院徽的设计理念应该体现创新、实践和发展的关键词。
它应该具有独特的艺术表达形式,突出高职院校的创新精神;同时,它应该突出高职院校的教学特色和办学理念,体现实践和应用的重要性;此外,它还应该突出高职院校的目标和使命,体现学校对学生发展的关怀和期望。
通过精心设计的院徽,可以激发学生的创新潜力、培养实践能力和激励学生积极追求发展,为高职院校的发展和学生的成长注入新的活力。
学院校徽合集设计理念学院校徽合集设计理念校徽是学院的象征和标识,代表着学院的精神和理念。
为了展现学院的特色和个性,我设计了一个学院校徽合集,其中包括了不同学院的校徽设计理念。
1. 艺术学院的校徽设计理念:艺术学院校徽的设计灵感源自于画笔、调色板和画布。
整个校徽呈圆形,代表着艺术的完美与无限。
在圆形背景上,绘制了一把刷子和一片调色板,象征着艺术创作的工具和颜料。
在圆心处,绘制了一幅正在创作的画作,代表着学院学生的创作力和艺术才华。
2. 工程学院的校徽设计理念:工程学院校徽的设计灵感源自于工程建筑和计算机技术。
整个校徽呈正方形,代表着工程学院的严谨和坚实。
在正方形背景上,绘制了一个建筑结构和一个电路图,象征着工程学院的建筑设计和电子技术。
在正方形中心处,绘制了一个拼图,代表着工程学院的团队合作和解决问题的能力。
3. 医学院的校徽设计理念:医学院校徽的设计灵感源自于医学知识和医疗设备。
整个校徽呈椭圆形,代表着医学的温暖和关怀。
在椭圆形背景上,绘制了一个医疗器械和一个心脏图标,象征着医学院的医疗技术和心脏健康。
在椭圆的上方,绘制了一个十字,代表着医学院的使命和责任。
4. 法学院的校徽设计理念:法学院校徽的设计灵感源自于法律和公正。
整个校徽呈正方形,代表着法学院的秩序和公正。
在正方形背景上,绘制了一个法庭和一个法条,象征着法学院的司法系统和法律知识。
在正方形中心处,绘制了一个法官的头像,代表着法学院的专业知识和公正判断。
以上是我对学院校徽合集设计理念的构思和解读。
每个学院都有自己的特色和理念,而校徽作为学院的标识,应该能够准确地传达出学院的核心价值和精神。
通过这个校徽合集的设计,可以展现学院的多元化和包容性,同时也能够激发学生的归属感和自豪感。
师范学院院徽设计理念是
师范学院院徽设计理念。
作为一所具有悠久历史和深厚文化底蕴的师范学院,院徽设计是学院文化传承和精神象征的重要组成部分。
院徽是学院的标识,也是学院精神和特色的象征,因此其设计理念至关重要。
师范学院院徽的设计理念应该融合学院的办学特色、文化传统和教育理念。
首先,设计师应该深入了解学院的历史渊源和办学特色,从中汲取灵感,将学院的办学理念和特色融入到院徽设计中。
其次,设计师要将学院的文化传统和精神价值融入到院徽的图案和色彩中,让院徽成为学院文化的载体和传播者。
最后,设计师还应该注重院徽的美学设计,通过精心的构图和色彩搭配,使院徽既具有美感,又能传达学院的精神内涵。
师范学院院徽设计理念的核心是要体现学院的使命和愿景,传承学院的文化传统,展现学院的特色和魅力。
通过精心的设计,院徽能够成为学院的象征和标识,激励师生不断追求卓越,传承学院的优良传统,为教育事业贡献自己的力量。
因此,师范学院院徽设计理念的重要性不言而喻。
只有将学院的使命和愿景融入到院徽设计中,才能真正体现学院的精神风貌和办学特色,激励师生不断追求卓越,为教育事业贡献自己的力量。
希望设计师们能够以此为指导,精心设计出具有学院特色和文化内涵的院徽,为学院的发展和建设增添新的活力和魅力。
河南科技大学外国语学院院徽——
设计说明
此设计,以红黄蓝三原色为主色,色彩丰富、美观大方,寓意学生的校园学习生活丰富多彩;右下角有一条蓝色的河流蜿蜒流过,说明学校环境优美整洁,也说明了我校根在河洛,源远流长;河上的帆船向东远行,说明我院与海外交流频繁,思想开放、融会贯通,也预示我院学子将会走得更远,发展更好;右上角有一轮红日,说明我院是一个充满阳光、朝气蓬勃的学院;最后从整体形体上来看,有点像“外国语”的“外”字,线条流畅生动、富有动感、形态优美、简洁大方、个性十足。
其它色彩方案··
·
·。
院徽是一个学院的重要标志之一,它不仅代表着学院的形象,也体现了学院的文化和精神。
以下是一些院徽设计理念的建议:
1. 突出学院特色:院徽应该能够突出学院的特色和优势,让人们一眼就能认出这是哪个学院的标志。
可以通过使用学院的代表性元素、颜色、图案等来突出特色。
2. 简洁明了:简洁明了的设计可以更容易被人们接受和记忆。
院徽应该尽量避免过于复杂的图案和线条,保持简洁、清晰的形象。
3. 象征性:院徽可以通过象征性的元素来传达学院的价值观和使命。
例如,可以使用书籍、笔、火焰等元素来代表知识、智慧和创造力。
4. 创新性:创新的设计可以使院徽更加引人注目和与众不同。
可以尝试使用不同的形状、颜色、组合等来创造出独特的效果。
5. 适应性:院徽需要在不同的场合和媒介上使用,因此它应该具有一定的适应性。
设计时应该考虑到院徽在不同尺寸、材质和背景下的表现效果。
6. 视觉吸引力:一个具有视觉吸引力的院徽可以吸引更多人的关注和认可。
可以通过使用鲜艳的颜色、吸引人的图案等来增加院徽的视觉效果。
7. 品牌一致性:院徽应该与学院的品牌形象保持一致,与学院的其他标识和宣传材料相协调。
这有助于建立品牌形象的一致性和识别度。
总之,一个成功的院徽设计需要考虑到学院的特色、目标受众、品牌形象等多个因素,同时还需要具有简洁明了、象征性、创新性、适应性、视觉吸引力和品牌一致性等特点。
说明:
1、院徽的主体是由“测”“地”两字的拼音首字母“C”和“D”、绿色的地球经结合变
化组成,外面采用同心圆结构,并结合学院的中英文名称,整体好像迎
着朝阳的大鹏鸟。
2、图形中部白色部分为人形,象征我院奋进的学子,带着朝阳,自强不息,
寓意着学院坚持学校“育人为本,质量立校,人才强校”的办学理念;又可
视为展翅的大鹏鸟,寓意学院虽刚起步,却有着美好的前景和发展空间;
又可看作数字“3”,代表学院有三个本科专业。
3、图形中衬于人形下的地球,寓意学院通过自己的技术,发挥专业优势,
突出学科特色,努力把学院建设成国内一流、国际上有一定影响的具有鲜明特色的测绘地理信息学院。
4、图中三个不同的同心圆,代表学院的三个本科专业,各具特色,同心同
德,把我院建设成一流的,有特色的学院。
教育学院院徽策划案一、活动背景:院徽是一个学院的形象标志,它不仅代表着学院的面貌特色,体现学院的专业风采。
滨江学院作为南京信息工程大学重要的独立学院,自20XX年成立以来,承载了多年的学院文化,开创了独特的学术领域,取得了瞩目的学科成就。
如今,为庆祝滨江学院10周年校庆,我们特意为此举办滨江学院院徽设计征集大赛。
二、活动目的:此次活动旨在增强同学们的对于院校以及所在学院的归属感、认同感,从而营造出更加和谐的学院文化。
通过大赛形式征集更多更好的设计作品,也可以让广大师生更深层次接触并了解滨江学院的历史和独特的院系文化;大赛也为全校同学提供一个锻炼的机会和设计展示的平台;大赛对学院形象的设立、宣传和学院文化的建设有重要意义。
三、活动主题:滨江学院“院徽”设计征集大赛四、活动对象:滨江学院全体师生注:鉴于参赛人员可能不多,我们希望每系各出一支代表队以确保活动顺利进行五、活动时间:3月中旬六、活动过程:设计要求:院徽是学院视觉识别系统的核心,要集中体现学院办学理念和办学特点,图案要庄重典雅,造型别致,创意独特,色彩简明大方,寓意贴切,给人以深刻印象,易于识别,便于制作和使用,最好与本部的校徽相呼应。
应征作品必须把“滨江学院”及“滨江学院”的英文表达-BINJIANGCOLLEGE有机融合到创作之中。
具体要求:a.作品要彰显实践活动的特色b.要求作品可原创,也可借鉴他人。
c.LOGO文本,必须配有电子版本。
d.要求作品简洁明了,富有寓意,有一定的深度,创意性,具有较强的视觉冲击力,易于识别和传播。
e.来稿时在设计方案上附加姓名,联系方式。
f.作品必须用A4纸打印,上交时须一同上交寓意说明表。
.活动流程a.为本次活动做宣传工作b.为此次活动制作横幅c.决赛时需要女生部提供礼仪小姐d.与新闻媒体部联系,在活动中提供摄影录像的帮助e.20XX年3月5日,设计出海报,将海报宣传贴到公告栏。
f.20XX年3月5日至3月10日,参赛者参照设计要求自行设计LOGO。
师范学院院徽设计理念是
师范学院院徽设计理念。
作为一所培养师范生的学院,院徽设计理念的重要性不言而喻。
院徽是学院的象征,是学院文化和精神的载体,更是学院对外展示自身形象和特色的重要标识。
因此,师范学院院徽的设计理念应该体现学院的办学宗旨、教育理念和文化特色。
首先,师范学院院徽的设计理念应该体现学院的办学宗旨。
作为培养教师和教育工作者的学院,其办学宗旨往往是以培养优秀教育人才为核心。
因此,院徽设计应该突出教育、智慧和人文精神,以表达学院对学生的期望和对教育事业的热爱。
其次,师范学院院徽的设计理念应该体现学院的教育理念。
不同的学院可能有不同的教育理念,而师范学院往往注重教育的专业性和实践性。
因此,院徽设计应该以教学、实践和创新为主题,体现学院对学生的教育方式和教学理念的追求。
最后,师范学院院徽的设计理念应该体现学院的文化特色。
每个学院都有自己独特的文化和传统,而这些文化和传统应该被融入到院徽的设计中。
师范学院的院徽设计应该体现学院的历史沿革、地域特色和学院精神,以展现学院的独特魅力和文化底蕴。
综上所述,师范学院院徽设计理念应该体现学院的办学宗旨、教育理念和文化特色。
通过精心设计的院徽,学院可以向外界展示自身的形象和特色,激励学生向着更高的目标努力,同时也凝聚学院师生的凝聚力和向心力。
希望未来的师范学院院徽设计能够更好地体现学院的特色和精神,为学院的发展增添新的动力和活力。
院徽设计理念万能模板
院徽设计理念万能模板
我们学校作为一所充满活力和创新精神的学府,我认为我们的院徽设计理念应该体现以下几个方面:
1. 传承经典:我们学校有着深厚的历史和优秀的传统,为了传承和弘扬这些经典,我们的院徽设计理念应该能够体现学校的传统和精神。
可以利用一些经典的图案元素或者文字,来代表学校的成就和荣耀,让人们在看到我们的院徽时能够想到学校的辉煌历史和卓越成就。
2. 创新未来:作为一所重视创新和发展的学校,我们的院徽设计理念应该能够体现学校的创新精神和未来愿景。
可以运用一些现代的设计元素,如简洁的线条、鲜明的配色等,来展现学校对于未来的期许和追求。
同时,可以融入一些象征创新的图案或符号,如闪电、图腾等,以突出学校对于创新的重视和推动力。
3. 融合多元:我们学校注重培养学生的综合素质和全球化视野,因此我们的院徽设计理念应该能够体现学校的开放性和多元文化。
可以选择一些能够代表学校多元文化的图案元素,如世界地图、多种文化符号等,来展现学校对于多元化教育的追求和推崇。
4. 体现特色:每所学校都有自己的独特特色,而我们的院徽设计理念应该能够准确地体现学校的特色和个性。
可以选择一些
与学校特色相关的图案元素或符号,如学校标志建筑、专业特色等,来突出学校的独特之处,让人们在看到我们的院徽时能够第一时间联想到我们学校的特色。
综上所述,我认为一个成功的院徽设计理念应该能够传承经典、创新未来、融合多元和体现特色。
通过这样的设计理念,我们的院徽将能够准确地代表学校的精神和形象,给人们留下深刻的印象,为学校的发展和宣传增添力量。
师范学院院徽设计理念是
师范学院院徽设计理念。
作为一所培养师范生的学院,院徽设计理念是非常重要的。
院徽不仅是学院的
象征,更是学院文化和精神的体现。
因此,师范学院院徽设计理念需要充分考虑学院的办学特色和教育理念,以及传承和创新的平衡。
首先,师范学院的院徽设计需要体现学院的办学特色和教育理念。
师范学院培
养的是未来的教育工作者,因此院徽设计应该突出教育的重要性和学院对教育事业的承担。
这可以通过在院徽中加入书籍、教鞭、学生和老师等元素来表达。
其次,院徽设计还需要传承和创新的平衡。
传承是指学院的历史和传统,而创
新则是指学院的未来发展和前景。
院徽设计可以在传承的基础上加入一些现代元素,以体现学院对未来教育的创新思维和发展方向。
最后,师范学院院徽设计理念还需要体现学院的文化和精神。
学院的文化和精
神是学院的灵魂,是学院师生共同的信仰和价值观。
院徽设计可以通过色彩、图案和符号来表达学院的文化和精神,让师生在看到院徽时能够感受到学院的凝聚力和归属感。
总之,师范学院院徽设计理念需要充分考虑学院的办学特色和教育理念,传承
和创新的平衡,以及学院的文化和精神。
只有这样,才能设计出符合学院特色和精神的院徽,成为学院师生共同的象征和骄傲。
数学学院院徽设计
篇一:教师教育学院院徽设计
附件二:
浙江师范大学作品教师教育学院院徽外观设计作品说明表
篇二:院徽设计稿
湖南牙科中医药大学护理学院院徽设计稿
篇三:中国经济管理学院院徽设计
经济管理学院顶饰设计
经济管理学院院徽设计
世界经济管理学院隶属于西南科技大学,因此我的设计是在西南科技大学的校徽上成功进行延伸的。
1、是S、T的组合,是以东科技大学中Science和
Technology的首字母缩写,意为为西南科技大学。
2、
是J、G的组合,是“经济”和“管理”的拼音首字母,
意为经济管理学院。
3、古老是中国最古老的刀币的造型,是财富的象征,寓意经济
管理学院经世济民的办学特色。
4、是美元的造型,代表西方经济,中间穿插着刀币,象征
韩国经济与世界接轨,古今结合,中外结合,象征经济管理学院的教学水平在前沿。
5、是和平鸽
, 是“厚德、博学、笃行、创新”四点校
训的体现,代表经济以人为本管理学院的高水平理念,也照应了西南科技大学的办学理念:和平与发展是当代世界两大主题。
教学楼校徽位置设计引言:在高校校园中,教学楼是学生们接受知识和进行学习活动的主要场所之一。
作为学校的象征,校徽在教学楼的设计和布置中起着重要的作用。
一个优雅、富有特色的校徽位置设计能为教学楼增添独特的风采,让学生和访客对学校产生深刻而正面的印象。
本文将探讨教学楼校徽位置设计的重要性和一些常见的设计方案,以期给学校在进行教学楼设计时提供一些建议和灵感。
一、教学楼校徽位置设计的重要性1. 校徽代表学校的声誉校徽是学校的象征,代表着学校的荣誉和声誉。
将校徽设置在教学楼的显眼位置,可以向学生和访客展示学校的自豪感和优秀成果,增强学校形象的认可度。
2. 提高校园环境整体美感一座美观的教学楼设计不仅能提升学生学习的积极性,也能为整个校园环境增添美感。
校徽的位置设计在教学楼的外墙、大门或者中庭等处,可以使整个校园呈现出统一、协调的视觉效果,增加校园环境的整体美感。
3. 增强学校文化氛围学校的文化氛围对学生的学习和成长起着重要的影响。
将校徽设置在教学楼内部或者公共区域,可以提醒学生和教师们时刻铭记学校的使命、价值观和学术标准,加强学校文化的传承和发展。
二、教学楼校徽位置设计的常见方案1. 外墙校徽设计将校徽设计在教学楼外墙的显眼位置,如大门正上方或者主立面中央。
通过雕塑、浮雕或者喷绘等方式,使校徽在阳光照射下呈现出明亮的光泽,吸引人们的目光,彰显学校的形象和荣耀。
2. 中庭校徽设计在教学楼的中庭等公共区域设置校徽,可以使学生们在休息和集会时都能看到校徽,增强学校的凝聚力和归属感。
通过选择典雅的材质和合适的摆放位置,使校徽与环境相得益彰,成为校园中的艺术点缀。
3. 教室门校徽设计将校徽设计在教室门上的玻璃或者金属标识牌上,能够让学生们进出教室时都能感受到学校的庄严氛围和教育使命。
校徽位置设计可以选择在门的上方、侧面或者中央,根据教室的尺寸和布局灵活安排。
4. 校徽雕塑设计在教学楼的室外空地或者院落中设置一尊校徽雕塑,可以成为学校的地标和拍照胜地。