关于建筑工程造价中税金的税率计算的理解
- 格式:doc
- 大小:18.00 KB
- 文档页数:2
建筑行业纳税计算公式
建筑安装企业在向税务机关交税时,应按下列公式计算:
应纳税额=含税工程造价×综合税率
式中:含税工程造价=不含税工程造价+应纳税额
计税标准的确定
在确定工程造价时,税金的计取是在最后,所以在计算税金前,只存在不含税工程造价,不存在含税工程造价,不能用纳税计算公式来计算税金,而必须把公式中的含税工程造价换成不含税工程造价。
由于换成不含税工程造价,计税基数减少了,所以,还应将综合税率变成计税标准。
为了保持应计税额与应纳税额相等,在计税基数减少的情况下,必须使计税标准大于综合税率。
计税标准及用不含税工程造价计算纳税额的计算公式,可以用下列方法推导:将上述含税工程造价的计算公式代入应纳税额的计算公式,可得:
应纳税额=(不含税工程造价+应纳税额)×综合税率
经化简,可得:
应纳税额=不含税工程造价×综合税率/(1-综合税率)
计税标准=综合税率/(1-综合税率)
纳税人所在地在市区者的计税标准为
3.3%/(1-3.3%)≈3.413%
按计税标准计算应计税额的公式
应计税额=不含税工程造价×计税标准
应该指出,根据此公式计算的应计税额与上述含税工程造价计算的应纳税额在数量上是相同的,也就是计入工程造价的应计税额正好等于向税务机关交纳的应纳税额。
第1篇一、引言建筑安装工程费是指在建筑安装工程过程中,施工单位为完成工程所需的各项费用,包括直接费用和间接费用。
其中,税金是建筑安装工程费的重要组成部分,对施工单位的经营成本和经济效益有着重要影响。
本文将从税金的概念、种类、计算方法及税收优惠政策等方面对建筑安装工程费的税金进行详细阐述。
二、税金的概念税金是指国家依法向纳税人征收的一种财政收入,是政府调控经济的重要手段。
在建筑安装工程领域,税金主要包括增值税、企业所得税、城市维护建设税、教育费附加、地方教育附加等。
三、税金种类1. 增值税增值税是一种按照增值额征税的税种,适用于我国境内销售货物、提供加工、修理修配劳务、进口货物等行为。
在建筑安装工程领域,增值税是施工单位应缴纳的主要税种之一。
2. 企业所得税企业所得税是指企业取得的生产经营所得和其他所得,按照税法规定缴纳的一种税。
在建筑安装工程领域,企业所得税是施工单位应缴纳的主要税种之一。
3. 城市维护建设税城市维护建设税是指对缴纳增值税、消费税、营业税的单位和个人,按照实际缴纳的“三税”税额为计税依据征收的一种税。
在建筑安装工程领域,城市维护建设税是施工单位应缴纳的税种之一。
4. 教育费附加教育费附加是指对缴纳增值税、消费税、营业税的单位和个人,按照实际缴纳的“三税”税额为计税依据征收的一种附加税。
在建筑安装工程领域,教育费附加是施工单位应缴纳的税种之一。
5. 地方教育附加地方教育附加是指对缴纳增值税、消费税、营业税的单位和个人,按照实际缴纳的“三税”税额为计税依据征收的一种附加税。
在建筑安装工程领域,地方教育附加是施工单位应缴纳的税种之一。
四、税金计算方法1. 增值税计算方法增值税采用“销售额-进项税额=应纳税额”的计税方法。
其中,销售额是指纳税人销售货物、提供加工、修理修配劳务、进口货物等行为所取得的全部价款和价外费用;进项税额是指纳税人购进货物、接受加工修理修配劳务、进口货物所支付或者负担的增值税额。
第1篇一、引言建筑安装工程费税金是指在建筑安装工程过程中,按照国家税法规定,由施工单位依法缴纳的各种税费。
在我国,建筑安装工程费税金主要包括增值税、企业所得税、城市维护建设税、教育费附加、地方教育附加等。
这些税费不仅关系到施工单位的经济利益,也影响着建筑行业的健康发展。
本文将就建筑安装工程费税金的相关问题进行探讨。
二、建筑安装工程费税金概述1. 增值税增值税是我国现行税制中的一种流转税,按照税法规定,对销售货物、提供加工、修理修配劳务以及进口货物的单位和个人,实行增值税。
在建筑安装工程中,增值税的计税依据为工程合同金额,税率一般为9%。
2. 企业所得税企业所得税是指对在我国境内注册登记的企业,就其生产经营所得和其他所得征收的一种税。
在建筑安装工程中,企业所得税的计税依据为企业的应纳税所得额,税率一般为25%。
3. 城市维护建设税城市维护建设税是为了筹集城市维护建设资金,对缴纳增值税、消费税的单位和个人征收的一种税。
在建筑安装工程中,城市维护建设税的计税依据为增值税、消费税的税额,税率一般为7%。
4. 教育费附加教育费附加是为了筹集教育事业发展资金,对缴纳增值税、消费税的单位和个人征收的一种附加税。
在建筑安装工程中,教育费附加的计税依据为增值税、消费税的税额,税率一般为3%。
5. 地方教育附加地方教育附加是为了支持地方教育事业,对缴纳增值税、消费税的单位和个人征收的一种附加税。
在建筑安装工程中,地方教育附加的计税依据为增值税、消费税的税额,税率一般为2%。
三、建筑安装工程费税金的影响因素1. 税法政策税法政策是影响建筑安装工程费税金的最主要因素。
税法政策的调整会直接影响到税种的税率、计税依据、征收范围等,从而影响施工单位缴纳的税费。
2. 工程合同金额工程合同金额是计算增值税、企业所得税等税种的主要依据。
工程合同金额的变化将直接影响到施工单位缴纳的税费。
3. 施工单位性质施工单位性质(如国有企业、民营企业、外资企业等)也会对建筑安装工程费税金产生影响。
写出工程量清单计价程序中税金的计算方法工程量清单计价中的税金计算方法是指根据工程量清单中的项目数量、工程量以及预算价格等信息,按照税率规定计算出应缴纳的税额。
税金的计算是根据现行税收政策和税率进行的。
在中国,常见的税收包括增值税(简称“税法”)和所得税。
其中,建筑工程中应纳的主要税金是增值税。
增值税是一种流转税,适用于各个环节的商品和服务。
在工程施工过程中,增值税的计税依据是项目的合同造价,一般是根据清单工程量乘以预算单价得出。
增值税税率根据地区和行业的不同而有所差异,目前我国普通的增值税率是16%。
税金的计算方法可以通过以下步骤进行:1.确定纳税人身份:根据项目合同中的纳税人信息和纳税人的登记信息,确认项目的纳税人身份,以及该纳税人的税务登记号码等必要信息。
2.确定项目的计税依据:根据项目合同中的金额信息,计算出工程量清单中每个项目的合同造价。
3.确定适用税率:根据当地税收政策和行业规定,确定适用的增值税税率,一般为16%。
4.计算应纳税额:将每个项目的合同造价乘以适用的税率,即可得到应缴纳的增值税额。
5.汇总税金:将工程量清单中的所有项目的税金汇总,得到总税额。
6.最终计价结果:将工程量清单中的每个项目的合同价加上对应的税金,即可得到最终的计价结果。
需要注意的是,计算税金时要遵守税法和相关税收政策,确保纳税人的合法权益。
同时,税金的计算对于纳税人和税务机关来说都非常重要,因此应该保持准确、透明和公正,避免虚报和逃税行为。
此外,税金的计算还可能涉及到一些特殊情况,如工程补偿费用、税收优惠政策等,需要根据具体情况进行相应的计算和处理。
总之,税金的计算是工程量清单计价中的一个重要环节,通过合理、准确地计算税金,可以为工程项目的管理和评价提供有力的支持,保障税收的合法征收和纳税人的合法权益。
建设工程税金9%和清单税率5%
【原创版】
目录
1.建设工程税金和清单税率的概念
2.建设工程税金的计算方法
3.清单税率的计算方法
4.建设工程税金和清单税率的应用实例
正文
一、建设工程税金和清单税率的概念
在建设工程项目中,涉及到的税金主要包括建设工程税金和清单税率两种。
1.建设工程税金:是指在建设工程项目的建设过程中,需要按照一定比例向国家缴纳的税金。
2.清单税率:是指在建设工程项目中,各项工程所需的材料、设备、劳务等费用的明细清单中,所需缴纳的税率。
二、建设工程税金的计算方法
建设工程税金的计算方法一般为:工程造价× 9%
其中,工程造价是指建设工程项目的总造价,包括了各项工程费用、设备购置费用、劳务费用等。
三、清单税率的计算方法
清单税率的计算方法一般为:(材料费 + 设备费 + 劳务费)× 5% 其中,材料费、设备费、劳务费是指在工程建设过程中,所需要支出的材料、设备、劳务等费用。
四、建设工程税金和清单税率的应用实例
假设一个建设工程项目的总造价为 1000 万元,其中材料费为 300 万元,设备费为 200 万元,劳务费为 500 万元。
安装工程造价中税金的计算方法
嘿,朋友们!今天咱就来好好聊聊安装工程造价中税金的计算方法。
你想想看啊,咱盖房子、装修啥的,都得考虑到税金这一块儿,这可不是小数目呢!就好比说你去买东西,那价格里是不是通常都包含了税呀。
税金的计算啊,可不是随随便便弄一下就行的。
它有一套特定的方法和规则呢!比如说,一般是根据工程的总造价,然后按照相应的税率去计算。
打个比方,一个安装工程总造价是 100 万,税率是 10%,那税金不就是 10 万嘛。
这就好像你走路,总得知道往哪儿走、怎么走才不会迷路吧?计算税金也是一样的道理呀!咱可不能瞎算,要不就得亏大啦!
有时候,不同的地区、不同的工程类型,税率还可能不一样呢!这就好比不同的游戏有不同的规则,咱得搞清楚了才行。
你说要是弄错了税率,那后果得多严重呀!
再比如说,你做一个大型商场的安装工程,和做一个小家庭的装修工程,那税金能一样嘛?肯定不一样呀!
哎呀,我跟你说这么多,就是希望大家都能重视这个税金的计算。
可别
小瞧它,这可是关系到咱们的钱包呀!算好了,能省不少钱呢;算不好,那可就亏大发咯!所以啊,大家一定要认真对待,按照规定的方法一步一步来,就像我们走路要一步一个脚印一样。
别嫌麻烦,这可是为了咱自己好呀!
我的观点就是:安装工程造价中税金的计算至关重要,我们必须严谨认真,搞清楚规则和方法,才能确保不出差错,保障我们的利益。
详解建筑业综合税率3.41%的由来详解建筑业综合税率3.41%的由来(税率:市区:3.41%;县镇:3.35%;农村:3.33%)地税代开发票,税种组成一般是:营业税、城建税、教育费附加、个人所得税、印花税等其主体税种为营业税,依据主体税种选择开具发票的种类一、营业税共有9个税目,分别是:1、交通运输业:陆路运输、水路运输、航空运输、管道运输、装卸搬运税率3%2、建筑业:建筑、安装、修缮、装饰及其他工程作业税率3%3、金融保险业:税率5%4、邮电通信业:税率3%6、娱乐业:歌厅、舞厅、卡拉OK歌舞厅、音乐茶座、台球、高尔夫球、保龄球、游艺,税率5%—20%7、服务业:代理业、旅店业、饮食业、旅游业、仓储业、租赁业、广告业及其他服务业,税率:5%8、转让无形资产转让土地使用权、专利权、非专利技术、商标权、著作权、商誉,税率:5%9、销售不动产:销售建筑物及其他土地附着物,税率5%。
二、城建税、教育费附加按照按照缴纳营业税额分别依照城建税税率(在城市税率7%;县城、建制镇5%;不在城市、县城、建制镇的1%)和3%费率计算缴纳城建税、教育费附加。
三、印花税,共有13个税目,涉及主体税种其印花税的税目有;1购销合同按购销金额万分之三贴花;2加工承揽合同按加工或承揽收入万分之五贴花;3建设工程勘察设计合同按收取费用万分之五贴花;4建筑安装工程承包合同按承包金额万分之三贴花;5财产租赁合同按租赁金额千分之一贴花。
税额不足一元的按一元贴花;6货物运输合同按运输费用万分之五贴花;7仓储保管合同按仓储保管费用千分之一贴花;8借款合同银行及其他金融组织和借款人(不包括银行同业拆借)所签订的借款合同按借款金额万分之零点五贴花;9财产保险合同按保费金额千分之一贴花;10 技术合同按所载金额万分之三贴花;11产权转移书据包括财产所有权和版权、商标专用权、专利权、专有技术使用权等转移书据按所载金额万分之五贴花。
四、所得税1、个人到地税开具发票征收个人所得税,个人所得税一般采取附征的办法,附征率在0.5%-3%左右,应纳个人所得税=营业收入*附征率2、企业到地税开具发票征收企业所得税。
建筑工程造价利润和税金的构成及计算在建筑工程的成本中,造价利润和税金是两个重要的方面。
造价利润是指建筑工程的利润,税金是指企业需要缴纳的相关税费。
下面将分别介绍造价利润和税金的构成以及如何计算。
造价利润是指建筑工程承包企业通过参与工程项目,获得的回报。
构成造价利润的主要因素包括人工费、材料费、机械费、管理费和利润。
1.人工费:人工费是指企业支付给施工人员的工资和福利费用。
一般来说,企业会根据工程项目的规模、复杂程度、地理位置等因素来确定人工费的标准。
2.材料费:材料费是指建筑工程所使用的各种材料的购置费用。
这包括水泥、砖瓦、钢材等材料的价格。
3.机械费:机械费是指企业购买和使用施工所需的机械设备所产生的费用。
这包括各种施工机械的购置、维护和使用费用。
4.管理费:管理费是指企业为了保证工程项目的顺利进行而产生的费用。
这包括项目管理人员的工资、办公费用、差旅费等。
5.利润:利润是指企业根据工程项目的投入和风险所获得的回报。
利润率的确定通常会根据市场需求、竞争态势等因素进行调整。
造价利润的计算公式可以用以下的方式表示:造价利润=(人工费+材料费+机械费+管理费)×利润率税金是企业需要缴纳给国家的各种税费。
在建筑工程中,主要的税金包括增值税、企业所得税、土地使用税等。
1.增值税:增值税是指企业按照销售货物、提供劳务所增加的价值额计算并缴纳给国家的税费。
建筑工程一般适用的增值税税率为3%或者9%。
2.企业所得税:企业所得税是指企业根据利润额计算并向国家缴纳的税费。
企业所得税的税率通常是根据企业的实际情况和税法规定来确定的。
3.土地使用税:土地使用税是指企业在使用国家土地资源时需要向国家缴纳的费用。
土地使用税的计算方式根据土地的不同性质和用途而有所不同。
税金的计算公式可以用以下的方式表示:税金=(人工费+材料费+机械费+管理费+利润)×税率总结起来,建筑工程造价利润的构成主要包括人工费、材料费、机械费、管理费和利润,计算公式为(人工费+材料费+机械费+管理费)×利润率;税金的构成主要包括增值税、企业所得税、土地使用税等,计算公式为(人工费+材料费+机械费+管理费+利润)×税率。
工程造价计算公式大全1.总造价计算公式总造价=建筑工程费+安装工程费+设备购置费+其他费用其中,建筑工程费是指建筑构筑物的建筑与装饰工程的费用;安装工程费是指建筑构筑物内各种设施设备的安装与调试费用;设备购置费是指工程项目中需要购买的各类设备的费用;其他费用包括拆迁费用、融资费用、保险费用等其他与工程项目相关的费用。
2.直接费用计算公式2.1.人工费用计算公式人工费用=人工数量×人工单价其中,人工数量是指施工过程中所需的人工工时或人工人数;人工单价是指人工工时或人工人数对应的人工单价。
2.2.材料费用计算公式材料费用=材料数量×材料单价其中,材料数量是指在施工过程中所需材料的数量;材料单价是指每单位材料的价格。
2.3.机械费用计算公式机械费用=机械使用量×使用费用其中,机械使用量是指在施工过程中所需的机械设备使用的数量或工时;使用费用是指每单位机械设备使用的费用。
2.4.设备使用费用计算公式设备使用费用=设备使用量×使用费用其中,设备使用量是指在施工过程中所需的设备使用的数量或工时;使用费用是指每单位设备使用的费用。
3.间接费用计算公式3.1.管理费用计算公式管理费用=建筑工程费×管理费率管理费率是指工程项目的管理费用占建筑工程费的比例。
3.2.利润计算公式利润=建筑工程费×利润率利润率是指工程项目的利润占建筑工程费的比例。
3.3.税金计算公式税金=建筑工程费×税率税率是指工程项目的税金占建筑工程费的比例。
3.4.风险费用计算公式风险费用=建筑工程费×风险费用率风险费用率是指工程项目的风险费用占建筑工程费的比例。
4.其他常见公式4.1.工程造价指数计算公式工程造价指数=实际造价/基准造价其中,实际造价是指实施工程项目所需的总费用;基准造价是指参照工程项目的费用。
4.2.单价计算公式单价=总造价/总量其中,总量是指工程项目所需资源的总量。
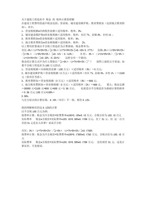
关于建筑工程造价中税金的税率计算的理解在建设工程费用组成中税金包括:营业税、城市建设维护税、教育费附加(包括地方教育附加),其中:1、营业税税额=应纳税营业额×适用税率,税率:3%;2、城市建设维护税=营业税税额×适用税率,税率:市区7%、县镇5%、乡村1% ;3、教育费附加=营业税税额×适用税率,税率:3%;4、地方教育费附加=营业税税额×适用税率,税率: 2%。
以上费用折算成以不含税工程造价为计费基础,税金费率为:市区:3%×(1+7%+3%+2%)/[1-3%×(1+7%+3%+2%)]=3.48%(3.477%)县镇:3%×(1+5%+3%+2%)/[1-3%×(1+5%+3%+2%)]=3.41%(3.413%)乡村:3%×(1+1%+3%+2%)/[1-3%×(1+1%+3%+2%)]=3.28%(3.284%)这样会有一个疑问:税金的计算公式中为什么要除以“[1-3%×(1+7%+3%+2%)]”?按照上面的文字表述,如果不含税工程造价为100万元的话,1、营业税税额=应纳税营业额(100万元)×适用税率(3%)=3万元;2、城市建设维护税=营业税税额(3万元)×适用税率(市区7%、县镇5%、乡村1% )=2100元(按市区考虑);3、教育费附加=营业税税额(3万元)×适用税率(3%)=900元;4、地方教育费附加=营业税税额(3万元)×适用税率(2%)=600元。
那么:税金总额=30000元+2100元+900元+600元=3.36万元。
也就是以不含税造价为基础计算的税率=3.36万元/100万元*100%=3.36%。
与官方给出的计算结果:3.48%(市区)不一致,相差0.12%。
我的理解相差的这0.12%的计算以不含税100万元为例,按费率计算,税金为不含税价*取费费率=100*3.48%=3.48万元,含税合价为103.48万元实际费率税金=含税价*实际费率=103.48*3.36%=3.4769万元,差了31元。
建设工程造价鉴定合同税金一、税种及税率根据国家税务法规的规定,建筑工程造价鉴定合同应明确所适用的税种及其相应的税率。
常见的税种包括增值税、企业所得税、个人所得税、城市维护建设税、教育费附加等。
例如:1. 增值税:按照国家规定的税率,通常为工程结算金额的9%。
2. 城市维护建设税:按增值税额的7%征收。
3. 教育费附加:按增值税额的3%征收。
4. 地方教育附加:按增值税额的2%征收。
二、税金计算基础合同中应明确税金计算的基础,即税基。
通常情况下,税基为工程项目的结算总额,不含增值税。
三、税收优惠若工程项目符合国家或地方的税收优惠政策,合同中应当列明可享受的优惠条件及其依据,如小型微利企业减免政策、高新技术企业优惠等。
四、纳税义务发生时间明确纳税义务发生的时间对双方均有重要意义。
通常,纳税义务发生时间为工程款项结算之日或开具发票之日。
五、税款支付合同中应规定税款的支付方式和期限。
例如,甲方应在收到乙方出具的含税工程结算单后15个工作日内,将相应税款汇入指定的税务机关账户。
六、发票开具合同应注明由乙方负责在收到甲方支付的工程款后,按时足额向甲方开具合法有效的增值税专用发票或其他法定票据。
七、税务合规与责任双方应承诺遵守国家税务法规,确保税务申报的真实性、合法性。
若因一方原因导致税务违规,该方应承担相应的法律责任和经济赔偿。
八、争议解决合同中应约定如出现税务争议时的解决方式,包括但不限于协商解决、提交税务机关调解或依法申请仲裁、诉讼等。
九、其他相关条款根据实际情况,合同中还可以包括其他与税务相关的条款,如跨地区经营的建筑企业需要遵守的税收管理规定等。
工程造价税金计算基数摘要:1.工程造价中税金计算的概述2.税金计算基数的定义和影响因素3.教育费附加的计算方法和基数4.结论正文:一、工程造价中税金计算的概述在建筑工程中,税金是一项重要的成本组成部分,它在整个工程造价中占据着不小的比例。
税金的计算涉及到多个税种,如营业税、城市维护建设税、教育费附加等。
因此,在工程造价的计算过程中,税金的计算基数至关重要。
二、税金计算基数的定义和影响因素税金计算基数是指在计算税金时所采用的基础数值,通常是工程造价中的一部分。
税金计算基数的大小会影响到税金的数额,因此,正确确定税金计算基数是工程造价计算的关键环节。
税金计算基数的确定受到多种因素的影响,如工程所在地、工程类型、工程规模等。
不同地区、不同类型的工程,其税金计算基数可能会有所差异。
因此,在进行工程造价计算时,需要充分考虑这些因素,以确保税金计算的准确性。
三、教育费附加的计算方法和基数教育费附加是我国税收体系中的一项重要税种,它在工程造价中的计算基数通常为工程造价扣除土地使用权出让金后的余额。
计算方法是:教育费附加= 工程造价扣除土地使用权出让金后的余额× 教育费附加税率。
需要注意的是,教育费附加税率的具体数值可能会因地区和政策变动而有所不同。
因此,在进行计算时,需要参照当地政策规定的税率进行计算。
四、结论总之,工程造价中的税金计算是一个复杂且重要的环节。
其中,教育费附加的计算基数和方法是一个关键部分。
正确确定教育费附加的计算基数,需要充分考虑工程所在地、工程类型、工程规模等因素,并参照当地政策规定的税率进行计算。
工程造价税金计算一、工程造价的概念和计算方法工程造价是指在工程建设过程中,实际发生的各项费用的总和,包括直接费用、间接费用和税金费用。
直接费用是指直接与工程建设有关的费用,如人工费、材料费、机械设备费等。
间接费用是指间接与工程建设有关的费用,如管理费、安全费、质量检测费等。
税金费用是指根据工程造价的一定比例计算的税金金额。
工程造价的计算方法有多种,常用的有清单法、现场估算法和参数法。
清单法是根据工程项目中的清单,逐一计算每一项费用的方法;现场估算法是通过现场勘察和估算工作量来计算费用的方法;参数法是根据工程项目的一些基本参数,如面积、长度等,结合相应的参数值来计算费用的方法。
在实际应用中,可以根据具体的情况选择最适合的计算方法。
二、工程造价税金的计算方法1.工程税金的计算公式工程税金=工程造价×税率其中,税率是根据地区和政策规定的一定比例。
2.工程税金的计算步骤(1)确定工程总造价:根据工程造价的计算方法,计算出工程的总造价。
(2)确定税率:根据地区和政策规定的税率,确定适用的税率。
(3)计算税金金额:将工程总造价和税率代入计算公式,计算出相应的税金金额。
3.特殊情况下的计算方法在一些特殊情况下,如工程项目发生变更或追加,工程造价税金的计算方法可能会有所不同。
对于变更项目的计算,可以将变更后的工程造价与变更前的工程造价进行比较,按照变更部分的税率计算差额税金。
对于追加项目的计算,可以将追加的工程造价与原工程造价分别计算税金,然后将两者的税金金额相加得到最终的税金金额。
三、工程造价税金的注意事项1.了解地区和政策的相关规定:不同地区和政策对工程造价税金的计算方法和税率有不同的规定,必须要了解并遵守相关规定。
2.确保工程造价的准确性:工程造价的准确性直接关系到税金金额的计算,必须要详细核实和计算各项费用,避免漏项和错项。
3.确认税金的合法性和合理性:在计算工程造价税金时,必须要确认税金的合法性和合理性,避免出现违法和过高的情况。
工程合同报价中的税金我们需要了解的是,在工程合同报价中,通常涉及到的税种包括增值税、企业所得税、城市维护建设税、教育费附加、地方教育附加等。
这些税费的征收标准和计算方法都由国家相关税务法规明确规定。
因此,在编制工程合同报价时,必须依据最新的税法规定来计算应缴税金。
我们通过一个典型的工程合同报价税金范本来具体说明如何计算各项税费。
假设工程合同总金额为100万元,按照国家规定的税率进行计算。
1. 增值税:根据当前增值税的税率,例如9%,那么增值税的计算公式为:合同金额 × 增值税率。
以9%的税率为例,增值税为:100万元 × 9% = 9万元。
2. 城市维护建设税:这是基于已经缴纳的增值税额来计算的,通常城市维护建设税的税率有三档,分别为7%、5%和1%。
假设适用的税率为7%,则城市维护建设税为:9万元 × 7% = 0.63万元。
3. 教育费附加:这部分费用通常是按照增值税额的一定比例来征收,比如3%。
教育费附加为:9万元 × 3% = 0.27万元。
4. 地方教育附加:这与教育费附加类似,但比例可能会有所不同,假设为2%。
地方教育附加为:9万元 × 2% = 0.18万元。
如果工程合同总金额为100万元,按照上述税率计算,总共需要缴纳的税金为:- 增值税:9万元- 城市维护建设税:0.63万元- 教育费附加:0.27万元- 地方教育附加:0.18万元总计:9 + 0.63 + 0.27 + 0.18 = 9.88万元需要注意的是,以上计算仅为示例,实际的税率和计算方法需要根据最新的税法规定和项目所在地的具体政策来确定。
企业在编制工程合同报价时,还应当考虑到可能存在的税收优惠政策,如小微企业减免、高新技术企业优惠等,这些都可能对最终的税金总额产生影响。
为了保证工程合同报价的准确性和合法性,建议企业在编制报价时咨询专业的税务顾问或者会计师,确保每一项税费的计算都符合国家的税法规定,避免因税务问题引发的法律风险。
建筑业税率的计算公式及详细解释1建筑税是价内税,税前的基数加上营业税、城建税和教育附加税以后就成了工程的总价。
把总价看成1,所以就用1来除。
2、 以市区为例,税前的基数占总价的比例 =1-0.03-0.0021-0.009=0.967 ,税前的基数加上 综合税金等于总价,0.967*(1+综合税率)=1,所以综合费率=(1/0.967-1)*100%=3.41%.3、 以市区为例,税前的基数 =A*(1-0.03-0.0021-0.009)=A*0.967, 税前的基数加上综合税 金等于工程总价:A*0.967+A*0.967*综合税率=A , 故综合税率=[(A-A*0.967)/A*0.967]*100%=3.41% 4、 由上可推出:综合税率 =[(A-A*0.967)/A*0.967]*100%=[(1-1*0.967)/1*0.967]*100%= {[1 -1 *(1-3%-3%*7%-3%*3%)/1*(1-3%-3%*7%-3%*3%)]}*100%3% 3% * 7% 3% * 3%5、 将综合税率看为 C:则C ,两边同时加1则可得到:1-3%-3%*7%-3%*3%「彳 3% 3%*7% 3%*3% Q 彳 1缶 6、 1+ C +1=所1-3%-3%*7%-3%*3% 1-3%-3%*7%-3%*3% 1-3%-3%*7%-3%*3%7、税率公式=1/1-营业税税率*( 1 +城建税+教育附加税)-1后得出结果乘以100%营业税相对于营业额,城建税和教育附加税相对于营业税额,怎么计算公式是税率公式=1/1-营业税税率(1 +城建税+教育附加税)-1后得出结果乘以100% 8、综合税率={营业税税率*( 1+3%+7% /[ 1-3%*( 1+3%+7% ]}*100%,红色1表示营业税的税率、3%*7嘛示城乡维护建设税按营业税的7%十取、3%*3嘛示教育费附加按营业税的 3%计取;蓝色1表示工程总造价 热心问友2012-04-011、 建筑工程上算“营业税”都是先算的不含税的工程造价,而营业税本身都是 以营业额(含营业税)计算的,所以:营业税=(不含税工程造价+营业税)X 3% =不含税收入X 3%/(1 -3%), 也就是说: 营业税的税率=不含税工程造价的税金,即“不含税收入X 3% 除以其所占 营业税的比例“(1-3%)”,此处假设营业税的税率为1,那么,去掉营业税的 “3%,就是不含营业税的税率所占的比例了。
建筑工程税金综合税率公式的推导工程锐金相关问题GE GROUP system office room 【GEIHUA16H-GEIHUA GEIHUA8Q8-建筑工程税金综合税率公式的推导建筑工程税金有三项应计入建筑工种造价:即营业税3%、城市建设维护税(附加税,以营业税为计算基数)、教育费附加(附加税,以营业税为计算基数)。
为了使用方便,实用上是将以上三项税综合计算后得出一个综合税率,而以“直接工程费+间接费+计划利润”三项之和作为计算基础。
即:建筑工程税金额=(直接工程费+间接费+计划利润)×综合税率综合税率={1/[1-营业税税率×(1+城市维护建设税税率+教育费附加税率)]}-1那么,综合税率公式是怎么来的呢?下面给出简单的推导过程:①三税总税率i=营业税税率×(1+城市维护建设税税率+教育费附加税率)②设A=直接工程费+间接费+计划利润注意,“直接工程费+间接费+计划利润”三费之和并没有包含应纳入建筑工程总造价的前面所说的三种税金。
而国家征收这三种税金是以包含这三种税金在内的“销售额”为计算基础的。
所以,应将A折算成“销售额”销售额=(直接工程费+间接费+计划利润)/(1-三税总税率i)=A / (1-i)③建筑工程税金额=销售额×三税总税率i=[A / (1-i)] ×i=A×[i/ (1-i)]=A×[(1-1+i)/ (1-i)]=A×{[1-(1-i)]/ (1-i)}=A×[1/ (1-i)-(1-i) / (1-i)]=A×[1/ (1-i)-1]将前两项的A及i值代入,即得:建筑工程税金额=(直接工程费+间接费+计划利润)×{{1/[1-营业税税率×(1+城市维护建设税税率+教育费附加税率)]}-1}这样,就将国家以“销售额”为计算基础征收的这三种税金转化为以“直接工程费+间接费+计划利润”之和为计算基础。
关于建筑工程造价中税金的税率计算的理解
(2013-11-13 )
在建设工程费用组成中税金包括:营业税、城市建设维护税、教育费附加(包
括地方教育附加),其中:
1、营业税税额=应纳税营业额×适用税率,税率:3%;
2、城市建设维护税=营业税税额×适用税率,税率:市区7%、县镇5%、乡
村1% ;
3、教育费附加=营业税税额×适用税率,税率:3%;
4、地方教育费附加=营业税税额×适用税率,税率: 2%。
以上费用折算成以不含税工程造价为计费基础,税金费率为:
市区:3%×(1+7%+3%+2%)/[1-3%×(1+7%+3%+2%)]=3.48%(3.477%)
县镇:3%×(1+5%+3%+2%)/[1-3%×(1+5%+3%+2%)]=3.41%(3.413%)
乡村:3%×(1+1%+3%+2%)/[1-3%×(1+1%+3%+2%)]=3.28%(3.284%)
这样会有一个疑问:
税金的计算公式中为什么要除以“[1-3%×(1+7%+3%+2%)]”?
按照上面的文字表述,如果不含税工程造价为100万元的话,
1、营业税税额=应纳税营业额(100万元)×适用税率(3%)=3万元;
2、城市建设维护税=营业税税额(3万元)×适用税率(市区7%、县镇5%、
乡村1% )=2100元(按市区考虑);
3、教育费附加=营业税税额(3万元)×适用税率(3%)=900元;
4、地方教育费附加=营业税税额(3万元)×适用税率(2%)=600元。
那么:税金总额=30000元+2100元+900元+600元=3.36万元。
也就是以不含税造价为基础计算的税率=3.36万元/100万元*100%=3.36%。
与官方给出的计算结果:3.48%(市区)不一致,相差0.12%。
我的理解相差的这0.12%的计算以不含税100万元为例,按费率计算,税金为
不含税价*取费费率=100*3.48%=3.48万元,含税合价为103.48万元实际费率
税金=含税价*实际费率=103.48*3.36%=3.4769万元,差了31元。
但这一百万差
的31元是怎么回事?求高手分析
发表意见:
1.此税金属于价内税,所谓价内税就是价格里已经包含了税收了。
其公式为:税款=(不含税价格+税款)*税率,从公式上可以看出税款部分也要缴纳税金;假定税款为B,不含税价格为A,税率为C,则有式子:B=(A+B)*C; B=A*C+B*C; B-B*C=A*C; B(1-C)=A*C; B=A*C/(1-C)
你所说的不含税造价100万只是应纳税营业额的一部分,所以和已知的公式得出来的结
果不一致。
2.市区:3%×(1+7%+3%+2%)/[1-3%×(1+7%+3%+2%)]=
3.4768%
按费率计算,税金为不含税价*取费费率=100*3.4768%=3.4768万元,含税合价为103.48万元,实际费率税金=含税价*实际费率=103.48*3.36%=3.4769万元,没
有相差31元,这是计算误差,不是错误。
3.营业税税额=应纳税营业额(100万元)×适用税率
城市建设维护税=营业税税额(3万元)×适用税率
应纳税额和营业税额最起码是两个概念,差别就差在这两个地方
4.营业税为价内税,所以计算纳税额的基数应为含税的营业额=100*(1+3.48%)=103.48万元,而不是不含税的100万元,差别就是这样产生的价内税和价外税的区别
再补充一个我自己的理解。
按照上面大家说的就是应纳税营业额=不含税造价/(1-3%).而至于为什么还要再累附加税,我是这么理解“附加税以正税的存在和征收为前提和依据。
"那么就意味着,在建筑工程中计取营业税时,应同步计取相关附加税。
所以对原有公式修正为:应纳税营业额=不含税造价/[1-3%×(1+7%+3%+2%)]。