薄壁堰流的水力计算
- 格式:doc
- 大小:71.50 KB
- 文档页数:2
项目六堰流水力分析与计算堰是河渠中修建的既可挡水而顶部又可以溢流的水工建筑物,是水利工程蓄水调度、防洪发电、灌溉航运的主要工程措施之一。
堰流水力分析与计算项目的主要任务是掌握堰流分类、堰流水力计算公式及影响因素分析,薄壁堰流、实用堰流、宽顶堰流流量系数、侧收缩系数及淹没系数确定方法;会根据实际工程资料进行堰流水流现象分析,能进行薄壁堰、实用堰、宽顶堰过流能力计算。
任务一堰流水力分析1 堰流及其分类1.1 堰及堰流堰是河渠中修建的既可挡水而顶部又可以溢流的水工建筑物,堰的上游水流受其约束,上游水位壅高,水流经堰顶泄流时,堰对水流有局部的侧向收缩或底坎垂向收缩约束,形成堰顶水面不受任何约束呈连续的自由降落的急变流,这种水流现象称为堰流。
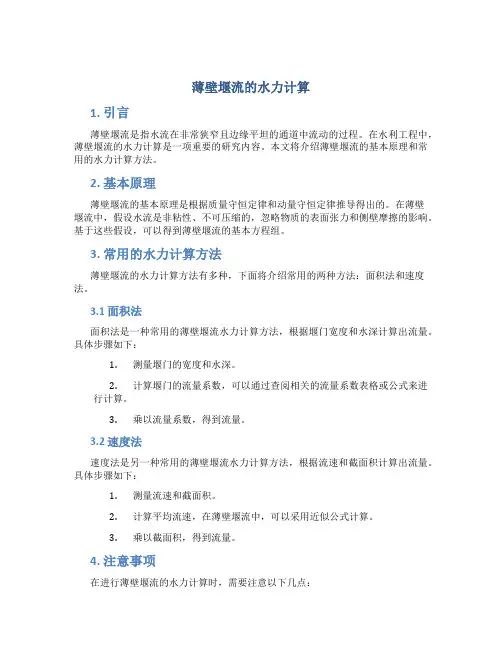
见图6-1。
图6-11.2 堰流分类在水利工程中,常根据不同的建筑条件及使用要求,将堰作成不同的类型,堰的外形不同,其过水能力也不同,对堰流进行水力计算之前首先对堰流进行分类。
在图6-1中,P1表示堰顶超出上游河床的高度,称为上游堰高;P2表示堰顶超出下游河床的高度,称为下游堰高;H为堰上水头,它是距堰壁(3~4)H的0-0过水断面处,从堰顶起算的水深。
堰前0-0过水断面的平均流速v 0称为堰前行近流速,堰的上游水位也应在此量测;δ为沿水流方向水流溢过堰顶的厚度。
根据堰顶厚度δ与堰上水头H 的比值,将堰流分为以下三种:(1)薄壁堰流—堰顶厚度δ≤ 0.6 7H 时,称为薄壁堰。
通过薄壁堰顶下泄的水流,水舌下缘与堰顶只有线的接触,下泄水流几乎不受堰顶厚度δ的影响,水面呈单一降落曲线的水流叫薄壁堰流(图6-1a )。
(2)实用堰流——堰顶厚度0.6 7H <δ≤2.5H 时 ,称为实用堰。
通过堰顶下泄的水舌下缘与堰顶呈面接触,水流受到堰顶的约束和顶托,但其泄流主要是重力作用,水流仍是单一降落的曲线,这种水流叫实用堰流(图6-1b )。
(3)宽顶堰流—堰顶厚度2.5H <δ≤10H 时,称为宽顶堰。
宽顶堰流的水力计算如图所示,水流进入有底坎的堰顶后,水流在垂直方向受到堰坎边界的约束,堰顶上的过水断面缩小,流速增大,势能转化为动能。
同时堰坎前后产生的局部水头损失,也导致堰顶上势能减小。
所以宽顶堰过堰水流的特征是进口处水面会发生明显跌落。
从水力学观点看,过水断面的缩小,可以是堰坎引起,也可以是两侧横向约束引起。
当明渠水流流经桥墩、渡槽、隧洞〈或涵洞)的进口等建筑物时,由于进口段的过水断面在平面上收缩,使过水断面减小,流速加大,部分势能转化为动能,也会形成水面跌落,这种流动现象称为无坎宽顶堰流,仍按宽顶堰流的方法进行分析、计算。
(一)流量系数宽顶堰的流量系数取决于堰的进口形状和堰的相对高度,不同的进口堰头形状,可按下列方法确定。
1、进口堰头为直角(8-22)2、进口堰头为圆角(8-23)3、斜坡式进口流量系数可根据及上游堰面倾角由表选取。
在公式(8-22)、(8-23)中为上游堰高。
当≥3时,由堰高引起的水流垂向收缩已达到相当充分程度,故计算时将不考虑堰高变化的影响,按=3代入公式计算值。
由公式可以看出,宽顶堰的流量系数的变化范围在0.32~0.385之间,当=0时,=0.385,此时宽顶堰的流量系数值最大。
比较一下实用堰和宽顶堰的流量系数,我们可以看到前者比后者大,也就是说实用堰有较大的过水能力。
对此,可以这样来理解:实用堰顶水流是流线向上弯曲的急变流,其断面上的动水压强小于按静水压强规律计算的值,即堰顶水流的压强和势能较小,动能和流速较大,故过水能力较大;宽顶堰则因堰顶水流是流线近似平行的渐变流,其断面动水压强近似按静水压强规律分布,堰顶水流压强和势能较大,动能和流速较小,故过水能力较小。
(二)侧收缩系数宽顶堰的侧收缩系数仍可按公式(8-21)计算。
(三)淹没系数当堰下游水位升高到影响宽顶堰的溢流能力时,就成为淹没出流。
试验表明:当≥0.8时,形成淹没出流。
淹没系数可根据由表查出。
无坎宽顶堰流在计算流量时,仍可使用宽顶堰流的公式。
1、 游水位较低,水流在流出堰顶时将产生第二次跌落。
同一堰,当堰上水头 H 较大时,视为实用堰;当堰上水头较小时,视为宽顶堰。
§ 8-2 堰流的基本方程 以宽顶堰为例来推求堰流的基本方程 取渐变流断面 1-1 C-C (近似假设渐变流) 以堰顶为基准面, 列两断面能量方程:3mb 2gH 02式中: b ——堰宽——流速系数m ——流量系数,适用:堰流无侧向收缩注:堰流存在侧向收缩或堰下游水位对堰流的出水能力产生影响时,可对此公式进行 修正。
§ 8-3 薄壁堰一、分类: 矩形薄壁堰→较大流量 按堰口形状: 三角形薄壁堰→较小流量 梯形薄壁堰→较大流量1、 1、 矩形薄壁堰① ① 矩形薄壁堰的自由出流;在无侧向收缩的影响时,其流量公式为:3Q mb 2g H 02上式为关于流速的隐式方程, 了;两边均含有流速, 一 般计算法进行计算, 较复杂, 于是, 为计算简便, 将上 式改写成:m 0b 2gH2、 4、10时,用明渠流理论解决不能用堰流理论。
h f不可忽略。
20 v 0v cH h c02g c02g2 vc c2gH0v 0H 02g 作用水头hc与 H 有关,引入一修正系数 形状和过流断面的变化。
kk 。
则hc0H机hcokH。
修正系数 k 取决于堰口的v c11 k 2gH 0 1 k 2gH 0代入上式,整理得:Qv c h c b v c RH0b k 1 kb 2g Hk1m 0 ——已考虑流速影响的薄壁堰的流量系数m 0的确定:矩形薄壁8的流量系数由1898年法国工程师Basin 提出经验公式为:0 .0027 H 2m0 (0.405 )[1 0.55()2] H H p 式中: H ——堰上水头(m )p——上游堰高(m )适用条件: H 0.25 ~ 1.24m p 0.24 ~ 0.75 m b 0.2 ~ 2.0m2、2、三角形薄壁堰:当流量较小时,堰上水头较小时,采用三角形薄壁堰⑴公式:2dQ m0tg 2g h2dh22 .47~ 0.55 m时,经验公式为: Q 1.343 H式中 H ——以顶点为起点的堰上水头(m)Q——流量(m s )⑵公式适用条件:①薄壁堰水面四周均为大气,必要时设通气管与大气相通。
薄壁堰流的水力计算1. 引言薄壁堰流是指水流在非常狭窄且边缘平坦的通道中流动的过程。
在水利工程中,薄壁堰流的水力计算是一项重要的研究内容。
本文将介绍薄壁堰流的基本原理和常用的水力计算方法。
2. 基本原理薄壁堰流的基本原理是根据质量守恒定律和动量守恒定律推导得出的。
在薄壁堰流中,假设水流是非粘性、不可压缩的,忽略物质的表面张力和侧壁摩擦的影响。
基于这些假设,可以得到薄壁堰流的基本方程组。
3. 常用的水力计算方法薄壁堰流的水力计算方法有多种,下面将介绍常用的两种方法:面积法和速度法。
3.1 面积法面积法是一种常用的薄壁堰流水力计算方法,根据堰门宽度和水深计算出流量。
具体步骤如下:1.测量堰门的宽度和水深。
2.计算堰门的流量系数,可以通过查阅相关的流量系数表格或公式来进行计算。
3.乘以流量系数,得到流量。
3.2 速度法速度法是另一种常用的薄壁堰流水力计算方法,根据流速和截面积计算出流量。
具体步骤如下:1.测量流速和截面积。
2.计算平均流速,在薄壁堰流中,可以采用近似公式计算。
3.乘以截面积,得到流量。
4. 注意事项在进行薄壁堰流的水力计算时,需要注意以下几点:1.选择适当的水力计算方法,根据实际情况来确定使用面积法还是速度法。
2.确保测量数据的准确性,尤其是堰门宽度、水深和流速的测量。
3.注意水流是否受到附加阻力的影响,比如水流受到侧壁摩擦等。
4.考虑水流在入口和出口的变化,比如水流的流动速度和形态的变化。
5.薄壁堰流的水力计算是水利工程中重要的研究内容。
通过面积法和速度法,可以计算出薄壁堰流的流量。
在进行水力计算时,需要注意选择适当的方法,确保测量数据的准确性,考虑水流受到附加阻力的影响,并注意水流在入口和出口的变化。
薄壁堰流的水力计算在水利工程设计和实施中具有重要的应用价值。
D-4各种堰流水力学计算序作者 陈靖齐(水电部天津勘测设计院) 校核 潘东海(水电部天津勘测设计院)一、分类和判据(一) 薄壁堰,3 /H V 0.67 ; (二) 实用堰, 0.67 V3 /H V 2.5 ; (三) 宽顶堰, 2.5 V3 /H V 10。
式中:3—堰的厚度; H —堰上作用水头。
、薄壁堰(一) 流量公式:Q m 0b 2g H 3/2(二) 流量系数,用巴赞(Bazin )公式:三、宽顶堰(一)流量公式Q mB.2gH ;/2式中:H=H+V 2/2g (m , B —堰宽,其他:适用范围 H=0.1 — 0.6m , q=0.2 - -2.0m , H W 2P式中:H —堰上水头( m ,不包括2V 0/2g ; P —堰高(m )o 考虑侧收缩时,0.0027b 小2Hc 2b m 0 0.4050.03 1? 1 0.55?HB H PB式中: b —堰宽(m ); B —引水渠宽(m 。
m o(三)因为作为量测流量的薄壁堰不宜在淹没条件下工作,故本程序不包括薄壁堰的 淹没问题。
(0.405 0.0027/H) 1 0.55(」)2H P本程序已把他们存入数据库中,可供插值用。
(三)侧收缩系数1 0.2 k n 1 0 H 0 / nbkE o —闸墩形状系数,并受淹没(hs/H 0)影响已存入数据库中,可供插值用。
E-0-...hs/H 0形状< 0.750.80 0.85 0.90 0.95矩 形 0.80 0.86 0.92 0.98 1.00 尖角形 0.45 0.86 0.57 0.63 0.69 半圆形 0.45 0.51 0.57 0.63 0.69 尖圆形 0.25 0.32 0.39 0.46 0.53 流线型0 (四)流量系数m因前沿形式而异: 直坎:圆坎:八字形翼墙,ctg 0 =0, 0.5 , 1.0 , 2.0 ,圆角形翼墙 r/b=0 , 0.2 , 0.3 , 0.5 ,分别对 B/B °=0,0.1 , 0.2,…,1.0 之 m 值。
宽顶堰流的水力计算如图所示,水流进入有底坎的堰顶后,水流在垂直方向受到堰坎边界的约束,堰顶上的过水断面缩小,流速增大,势能转化为动能。
同时堰坎前后产生的局部水头损失,也导致堰顶上势能减小。
所以宽顶堰过堰水流的特征是进口处水面会发生明显跌落。
从水力学观点看,过水断面的缩小,可以是堰坎引起,也可以是两侧横向约束引起。
当明渠水流流经桥墩、渡槽、隧洞〈或涵洞)的进口等建筑物时,由于进口段的过水断面在平面上收缩,使过水断面减小,流速加大,部分势能转化为动能,也会形成水面跌落,这种流动现象称为无坎宽顶堰流,仍按宽顶堰流的方法进行分析、计算。
(一)流量系数宽顶堰的流量系数取决于堰的进口形状和堰的相对高度,不同的进口堰头形状,可按下列方法确定。
1、进口堰头为直角(8-22)2、进口堰头为圆角(8-23)3、斜坡式进口流量系数可根据及上游堰面倾角由表选取。
在公式(8-22)、(8-23)中为上游堰高。
当≥3时,由堰高引起的水流垂向收缩已达到相当充分程度,故计算时将不考虑堰高变化的影响,按=3代入公式计算值。
由公式可以看出,宽顶堰的流量系数的变化范围在0.32~0.385之间,当=0时,=0.385,此时宽顶堰的流量系数值最大。
比较一下实用堰和宽顶堰的流量系数,我们可以看到前者比后者大,也就是说实用堰有较大的过水能力。
对此,可以这样来理解:实用堰顶水流是流线向上弯曲的急变流,其断面上的动水压强小于按静水压强规律计算的值,即堰顶水流的压强和势能较小,动能和流速较大,故过水能力较大;宽顶堰则因堰顶水流是流线近似平行的渐变流,其断面动水压强近似按静水压强规律分布,堰顶水流压强和势能较大,动能和流速较小,故过水能力较小。
(二)侧收缩系数宽顶堰的侧收缩系数仍可按公式(8-21)计算。
(三)淹没系数当堰下游水位升高到影响宽顶堰的溢流能力时,就成为淹没出流。
试验表明:当≥0.8时,形成淹没出流。
淹没系数可根据由表查出。
无坎宽顶堰流在计算流量时,仍可使用宽顶堰流的公式。
学习单元三、薄壁堰和实用堰一、薄堰计算薄壁堰流的水头与流量的关系稳定,因此,常用作实验室或野外流量测量的一种工具。
根据堰口形状的不同,薄壁堰可分为三角形、矩形和梯形薄壁堰。
三角形薄壁堰常用于测量较小的流量,矩形和梯形薄壁堰常用于测量较大的流量。
1. 矩形薄壁堰实验表明矩形薄壁堰流在无侧向收缩、自由出流时,水流最稳定,测量精度也较高。
所以采用矩形薄壁堰测流量时,应注意以下几点。
(1) 矩形薄壁堰应与上游渠道等宽。
(2) 下游水位应低于堰顶。
(3) 堰顶水头不宜过小(一般应使H ≥2.5cm ),否则溢流水舌在表面张力作用下,出流会很不稳定。
(4) 水舌下面的空间应与大气相通。
否则溢流水舌会把其下面空气带走而形成局部真空,使出流不稳定。
图7-6是实验室中测得的无侧向收缩、非淹没矩形薄壁堰自由出流的水舌形状。
图7-6 无侧向收缩、非淹没矩形薄壁堰自由出流的水舌形状无侧向收缩、非淹没矩形薄壁堰的流量可按堰流基本计算公式公式计算。
2302H g b m Q = 两个计算0m 的经验公式。
雷伯克(Re hbock)公式:10053.00007.0403.0P H H m ++= 式中堰高1P 和堰顶水头H 必须以米代入。
此式适用范围为:H ≥0.025m ,2/1≤P H 及 P ≥0.3m 。
巴赞(Bazin)公式:⎥⎥⎦⎤⎢⎢⎣⎡⎪⎪⎭⎫ ⎝⎛+++=21055.01)0027.0405.0(P H H H m 式中堰高 1 P 和堰顶水头H 必须以米代入。
此式适用范围为: H =0.1~0.6m ,B=0.2~2.0m 及12P H≤ 。
2. 三角形薄壁堰 当流量较小(例如Q <0.1m 3 /s )时,若用矩形薄壁堰来测量,则堰上水头H 太小,测量误差较大,为此改用三角形薄壁堰。
对于堰口两侧边对称的直角三角形薄壁堰自由出流的流量可按下列经验公式来计算。
图7-7 三角形薄壁堰250H C Q =式中0C 为三角形薄壁堰的流量系数。
情况一:每道堰单独进行堰流计算,采用每道堰下断面的曼宁公式确定下游水位本次分别对1#、2#、3#、4#堰单独进行堰流计算,根据《水力手册》采用以下堰流公式进行计算为:式中:B -堰的净宽(m );0H -包括行近流速水头的堰前水头,即g 2200V H H +=; 0V -行近流速;m -自由溢流的流量系数,与堰型、堰高等边界条件有关;-淹没系数;-侧收缩系数;当δ/H<0.67,为薄壁堰流;当0.67<δ/H<2.5,为实用型堰流;当2.5<δ/H<10,为宽顶堰流;式中:δ-堰顶厚度;H -堰前水头不包括堰前行近流速水头; 一、4#堰4#堰堰顶高程653.04m ,堰有效过流长度58.5m ,堰厚0.6m ,堰前高度1.2m ,堰下高度1.2m ,根据堰流公式计算,本次采用堰下游断面已知的水位及流量进行试算,计算过程如下:根据曼宁公式计算下游断面曲线(此处公式不作一一介绍,控制断面已介绍)3202H g mB Q σε=σε65324.7 50.2 83 118.3 167.5 654 223.2 285.3 353.3 427.1 506.6 655 591.3 681.4 776.7 912.8 1022.4 6561137.11256.71382.31512.91647.9(1)已知下游水位为652.8m ,流量为9.6m 3/s 时作为下游条件进行试算堰上水头。
4#堰为修圆形断面,下游水位低于堰顶高程,先假设宽顶堰自由出流计算。
流量系数根据按别列辛斯基流量公式(修圆形): 当0<P/H <3.0时当P/H ≥3时,m=0.36根据堰流公式试算:当堰上流量为9.6m3/s 时,堰上水位为653.25m ,堰上水头0.21m ,为宽顶堰自由泄流。
故本次试算结果是有效的。
(2)已知下游水位为653.2m ,流量为50.2m 3/s 时作为下游条件进行试算堰上水头。
薄壁堰流的水力计算根据堰口形状的不同,薄壁堰可分为矩形薄壁堰、三角形薄壁堰等。
由于薄壁堰流具有稳定的水头与流量关系,一般多用于实验室及小河渠的流量测量;另外,曲线型实用堰的剖面型式和隧洞进口曲线常根据薄壁堰流水股的下缘曲线确定,因此研究薄壁堰流具有实际意义。
(一)矩形薄壁堰流利用矩形薄壁堰测流时,为了得到较高的量测精度,一般要求:(1)无侧收缩(堰宽与上游引水渠宽度相同,即=);(2)下游水位低,不影响出流量;(3)堰上水头>2.5cm。
因为当过小时,出流将不稳定;(4)水舌下面的空间应与大气相通。
否则由于溢流水舌把空气带走,压强降低,水舌下面形成局部真空,出流将不稳定。
故在无侧收缩、自由出流时,矩形薄壁堰流的流量公式为为应用方便,可以把行进流速的影响包括在流量系数中去。
为此,把上式改写为(8-17)式中一考虑行近流速水头影响的流量系数。
无侧收缩的矩形薄壁堰的流量系数可由雷保克公式计算(8-18)适用条件≥0.025m ,≤2 ,式中为堰顶水头,为上游堰高。
有侧收缩的矩形薄壁堰的流量系数可用板谷一手岛公式确定式中为堰顶水头;为上游堰高, 为堰宽,为引水渠宽。
适用条件为:=0.5m~6.3m,=0.15m~5m, =0.03m~0.45m ,≥0.06。
当下游水位超过堰顶一定高度时,堰的过水能力开始减小,这种溢流状态称为淹没堰流。
在淹没出流时,水面有较大的波动,水头不易测准,故作为测流工具的薄壁堰不宜在淹没条件下工作。
为了保证薄壁堰不淹没,一般要求>0.7。
其中指上下游水位差,指下游堰高。
(二)三角形薄壁堰流当测量较小流量时,为了提高量测精度,常采用三角形薄壁堰。
三角形薄壁堰在小水头时堰口水面宽度较小,流量的微小变化将引起水头的显著变化,因此在量测小流量时比矩形堰的精度较高。
根据试验,直角三角形薄壁堰的流量计算公式为(8-20)适用条件:=0.05m~0.25m; 堰高≥2H,渠宽B0≥(3~4) 。
宽顶堰流的水力计算如图所示,水流进入有底坎的堰顶后,水流在垂直方向受到堰坎边界的约束,堰顶上的过水断面缩小,流速增大,势能转化为动能。
同时堰坎前后产生的局部水头损失,也导致堰顶上势能减小。
所以宽顶堰过堰水流的特征是进口处水面会发生明显跌落。
从水力学观点看,过水断面的缩小,可以是堰坎引起,也可以是两侧横向约束引起。
当明渠水流流经桥墩、渡槽、隧洞〈或涵洞)的进口等建筑物时,由于进口段的过水断面在平面上收缩,使过水断面减小,流速加大,部分势能转化为动能,也会形成水面跌落,这种流动现象称为无坎宽顶堰流,仍按宽顶堰流的方法进行分析、计算。
(一)流量系数宽顶堰的流量系数取决于堰的进口形状和堰的相对高度,不同的进口堰头形状,可按下列方法确定。
1、进口堰头为直角(8-22)2、进口堰头为圆角(8-23)3、斜坡式进口流量系数可根据及上游堰面倾角由表选取。
在公式(8-22)、(8-23)中为上游堰高。
当≥3时,由堰高引起的水流垂向收缩已达到相当充分程度,故计算时将不考虑堰高变化的影响,按=3代入公式计算值。
由公式可以看出,宽顶堰的流量系数的变化范围在0.32~0.385之间,当=0时,=0.385,此时宽顶堰的流量系数值最大。
比较一下实用堰和宽顶堰的流量系数,我们可以看到前者比后者大,也就是说实用堰有较大的过水能力。
对此,可以这样来理解:实用堰顶水流是流线向上弯曲的急变流,其断面上的动水压强小于按静水压强规律计算的值,即堰顶水流的压强和势能较小,动能和流速较大,故过水能力较大;宽顶堰则因堰顶水流是流线近似平行的渐变流,其断面动水压强近似按静水压强规律分布,堰顶水流压强和势能较大,动能和流速较小,故过水能力较小。
(二)侧收缩系数宽顶堰的侧收缩系数仍可按公式(8-21)计算。
(三)淹没系数当堰下游水位升高到影响宽顶堰的溢流能力时,就成为淹没出流。
试验表明:当≥0.8时,形成淹没出流。
淹没系数可根据由表查出。
无坎宽顶堰流在计算流量时,仍可使用宽顶堰流的公式。
D-4 各种堰流水力学计算序作者 陈靖齐(水电部天津勘测设计院) 校核 潘东海(水电部天津勘测设计院)一、分类和判据(一)薄壁堰,δ/H <0.67;(二)实用堰,0.67<δ/H <2.5; (三)宽顶堰,2.5<δ/H <10。
式中:δ—堰的厚度;H —堰上作用水头。
二、薄壁堰(一)流量公式:(二)流量系数,用巴赞(Bazin )公式:适用范围 H=0.1—0.6m ,q=0.2—2.0m ,H ≤2P式中:H —堰上水头(m ),不包括V 02/2g ;P —堰高(m )。
考虑侧收缩时,式中:b —堰宽(m );B —引水渠宽(m )。
(三)因为作为量测流量的薄壁堰不宜在淹没条件下工作,故本程序不包括薄壁堰的 淹没问题。
三、宽顶堰(一)流量公式式中:H 0=H+V 02/2g (m ),B —堰宽,其他:2/302H g b m Q =⎥⎦⎤⎢⎣⎡+++=20)(55.01)/0027.0405.0(P H H H m ⎥⎥⎦⎤⎢⎢⎣⎡⎪⎭⎫ ⎝⎛•⎪⎭⎫ ⎝⎛++•⎥⎦⎤⎢⎣⎡⎪⎭⎫ ⎝⎛--+=22055.01103.00027.0405.0B b P H H B b H m 2/302H g B m Q εσ=(三)侧收缩系数(四)流量系数m 因前沿形式而异:直坎:圆坎:无坎宽顶堰m 值已包括翼墙影响,计算侧收缩系数时,不计ξk 。
本数据库备有直角翼墙;八字形翼墙,ctg θ=0,0.5,1.0,2.0,圆角形翼墙r/b=0,0.2,0.3,0.5,分别对B/B 0=0,0.1,0.2,…,1.0之m 值。
(五)根据设计流量和水头计算堰宽时,本程序从流量公式中,经过适当变换,直接求出B 。
这比试算法、迭代法精度都高。
四、实用堰(一)堰形WES 剖面y/Hd=0.5(X/Hd )1.85X ≥0上游三圆弧大圆狐 x 12+y 12=R 12-b 1≤x ≤0中圆弧 x 22+y 22=R 22-b 2≤x ≤-b 1小圆弧 x 32+y 32=R 32-b 3≤x ≤-b 2 式中参数值:R 1=0.5Hd R 2=0.2Hd R 3=0.04Hd b 1=0.175Hd b 2=0.276Hd b 3=0.2818Hd()[]nbH n k /12.0100ξξε-+-=H P H P m /75.046.0/301.033.0+-+=HP H P m /5.12.1/301.036.0+-+=(二)流量公式式中:m —流量系数;m —f (H 0/Hd ),为实验曲线。
薄壁堰流的水力计算
[日期:06/21/2006
来源:作者:[字体:大中小] 20:09:00]
根据堰口形状的不同,薄壁堰可分为矩形薄壁堰、三角形薄壁堰等。
由于薄壁堰流具有稳定的水头与流量关系,一般多用于实验室及小河渠的流量测量;另外,曲线型实用堰的剖面型式和隧洞进口曲线常根据薄壁堰流水股的下缘曲线确定,因此研究薄壁堰流具有实际意义。
(一)矩形薄壁堰流
利用矩形薄壁堰测流时,为了得到较高的量测精度,一般要求:
(1)无侧收缩(堰宽与上游引水渠宽度相同,即=);
(2)下游水位低,不影响出流量;
(3)堰上水头>2.5cm。
因为当过小时,出流将不稳定;
(4)水舌下面的空间应与大气相通。
否则由于溢流水舌把空气带走,压强降低,水舌下面形成局部真空,出流将不稳定。
故在无侧收缩、自由出流时,矩形薄壁堰流的流量公式为
为应用方便,可以把行进流速的影响包括在流量系数中去。
为此,把上式改写为
(8-17)
式中一考虑行近流速水头影响的流量系数。
无侧收缩的矩形薄壁堰的流量系数可由雷保克公式计算
(8-18)
适用条件≥0.025m ,≤2 ,式中为堰顶水头,为上游堰高。
有侧收缩的矩形薄壁堰的流量系数可用板谷一手岛公式确定
式中为堰顶水头;为上游堰高, 为堰宽,为引水渠宽。
适用条件为:=0.5m~6.3m,=0.15m~5m, =0.03m~0.45m , ≥0.06。
当下游水位超过堰顶一定高度时,堰的过水能力开始减小,这种溢流状态称为淹没堰流。
在淹没出流时,水面有较大的波动,水头不易测准,故作为测流工具的薄壁堰不宜在淹没条件下工作。
为了
保证薄壁堰不淹没,一般要求>0.7。
其中指上下游水位差,指下游堰高。
(二)三角形薄壁堰流
当测量较小流量时,为了提高量测精度,常采用三角形薄壁堰。
三角形薄壁堰在小水头时堰口水面宽度较小,流量的微小变化将引起水头的显著变化,因此在量测小流量时比矩形堰的精度较高。
根据试验,直角三角形薄壁堰的流量计算公式为
(8-20)
适用条件:=0.05m~0.25m; 堰高≥2H,渠宽B0≥(3~4) 。
例8-6某矩形渠道设有一矩形无侧收缩薄壁堰,已知堰宽=1m,上、下游堰高==0.8m,堰上水头=0.5m,为自由出流,求通过薄壁堰的流量。
解:
按公式(8-18)计算流量系数
=0.4034+0.0534
=0.4034+0.0534=0.4398
==0.43981=0.689m3/s
径流总量时段Δt通过河流某一断面的总水量。
它的单位是立方米(m3)或亿立方米。
以所计算时段的时间乘以该时段内的平均流量,就得径流总量W,即W=QΔt。
式中,Δt 为时段长(如日、月、年、多年等);Q为T时段内的平均流量(立方米/秒)。
以时间为横坐标,以流量为纵坐标点绘出来的流量随时间的变化过程就是流量过程线。
流量过程线和横坐标所包围的面积即为径流量。