丙烯制冷压缩机培训考试试题)
- 格式:docx
- 大小:8.03 KB
- 文档页数:2
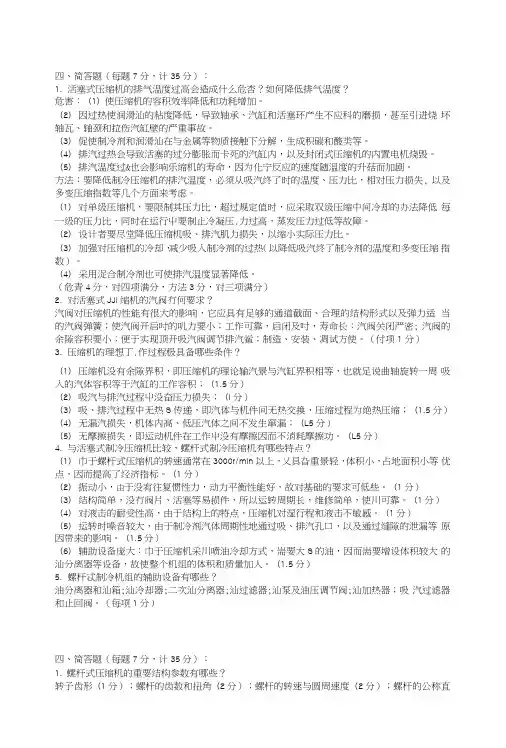
四、简答题(每题7分,计35分):1.活塞式压缩机的排气温度过高会造成什么危杏?如何降低排气温度?危害:(1)使压缩机的容积效率降低和功耗增加。
(2)因过热使润滑汕的粘度降低,导致轴承、汽缸和活塞环产生不应科的磨损,甚至引进烧坏轴瓦、轴颈和拉伤汽缸壁的严重事故。
(3)促使制冷剂和润滑汕在与金属等物质接触下分解,生成积碳和酸类等。
(4)排汽过热会导致活塞的过分膨胀而卡死的汽缸内,以及封闭式压缩机的内置电机烧毁。
(5)排汽温度过&也会影响乐缩机的寿命,因为化宁反应的速度随温度的升菇而加剧。
方法:要降低制冷压缩机的排汽温度,必须从吸汽终了时的温度、压力比,相对压力损失, 以及多变压缩指数等几个方面来考虑。
(1)对单级压缩机,要限制其压力比,超过规定值时,应采取双级压缩中间冷却的办法降低每一级的压力比,同时在运行屮要制止冷凝压.力过高,蒸发压力过低等故障。
(2)设计者要尽堂降低压缩机吸、排汽肌力损失,以缩小实际压力比。
(3)加强对压缩机的冷却,减少吸入制冷剂的过热(以降低吸汽终了制冷剂的温度和多变压缩指数)。
(4)采用浞合制冷剂也可使排汽温度显著降低。
(危青4分,对四项满分,方法3分,对三项满分)2.对活塞式JJi缩机的汽阀冇何要求?汽阀对压缩机的性能有很大的影响,它应具有足够的通道截面、合理的结构形式以及弹力适当的汽阀弹簧;使汽阀开启吋的叽力要小;工作可靠,启闭及吋,寿命长;汽阀关闭严密; 汽阀的余隙容积要小;便于实现顶开吸汽阀调节排汽鲎;制造、安装、凋试方使。
(付项1 分)3.压缩机的理想丁.作过程极具备哪些条件?(1)压缩机没有余隙界积,即压缩机的理论输汽景与汽缸界积相等,也就足说曲轴旋转一周吸入的汽体容积等于汽缸的工作容积;(1.5分)(2)吸汽与排汽过程屮没奋压力损失;(I分)(3)吸、排汽过程中无热S传递,即汽体与机件间无热交换,压缩过程为绝热压缩;(1.5分)(4)无漏汽损失,机体内髙、低压汽体之间不发生窜漏;(L5分)(5)无摩擦损失,即运动机件在工作屮没有摩擦因而不消耗摩擦功。
制冷工培训考核试卷模版一、选择题(每题2分,共40分)1. 高效机组制冷的核心是()。
A. 压缩机B. 冷凝器C. 蒸发器D. 膨胀阀2. 制冷剂在蒸发器内的主要作用是()。
A. 加热空气B. 降低温度C. 压缩气体D. 形成干燥空气3. 制冷工程中的COP是指()。
A. 冷凝器出口温度B. 蒸发器进口温度C. 制冷量与制冷剂功率比值D. 制冷剂的压缩比4. 制冷系统中,液态制冷剂进入蒸发器后会()。
A. 状态不变B. 变成气态C. 变成固态D. 变成半固态5. 各制冷剂的最高工作压力和最低工作温度关系()。
A. 最高工作压力越高,最低工作温度越高B. 最高工作压力越低,最低工作温度越低C. 最高工作压力越高,最低工作温度越低D. 最高工作压力越低,最低工作温度越高二、填空题(每题4分,共40分)1. 制冷系统中,蒸发器的作用是()。
2. 制冷循环中,膨胀阀的作用是()。
3. 制冷系统中,冷凝器的作用是()。
4. 制冷系统中,增压送风机主要功能是()。
5. 制冷工程中的漏氟常见的检测方法有()。
6. 制冷工程中,削尖金属连接管的目的是()。
7. 制冷工程中,液态干燥器的作用是()。
8. 制冷系统中,冷凝器出口温度与环境温度的差值越大,()。
9. 制冷剂流速过大会()。
10. 制冷系统中,机组的安装位置应远离()。
三、简答题(每题10分,共40分)1. 请简述蒸发器在制冷循环中的作用及选材要求。
2. 制冷系统中,制冷剂循环的流程包括哪些步骤?请逐一叙述。
3. 请解释压缩机在制冷循环中的作用,以及各种类型压缩机的特点。
4. 制冷系统中,冷凝器的作用是什么?请说明相应的影响因素有哪些。
四、综合题(共40分)某办公楼的制冷系统在运行过程中出现故障,请根据以下描述,回答问题:该系统由一台冷水机组、一台冷却塔、一台水泵和一套水路管道组成。
故障描述:办公楼内部温度持续上升,冷水机组启动无异常,但冷却塔没有冷却效果。
《制冷压缩机》考试试题答案一、填空(每空1分,计25分):1.压缩式制冷机、吸收式制冷机、蒸汽喷射式制冷机2.10~15%3.簧片阀4.顶部、环部、裙部5.4.5米/秒6.摩擦环式轴封7.矩形8.汽体流动损失、泄漏损失9.控制主轴转速的不均匀性波动10.旋转惯性力11.泄漏损失、吸汽压力损失、预热损失12.“∞”13.10~100% 14.压缩、排汽过程吸汽过程15.0.515~0.741二、判断题(每题1分,计10分,正确画○,错误画×):1.(×)2.(○)3.(×)4.(×)5.(×)6.(○)7.(○)8.(○)9.(○)10.(×)三、选择题(每题2分,计16分):1.(A )2.(A )3.(A )4.(D )5.(C )6.(C )7.(D )8.(C )四、简答题(每题7分,计35分):1.活塞式压缩机的排气温度过高会造成什么危害?如何降低排气温度?危害:(1)使压缩机的容积效率降低和功耗增加。
(2)因过热使润滑油的粘度降低,导致轴承、汽缸和活塞环产生不应有的磨损,甚至引进烧坏轴瓦、轴颈和拉伤汽缸壁的严重事故。
(3)促使制冷剂和润滑油在与金属等物质接触下分解,生成积碳和酸类等。
(4)排汽过热会导致活塞的过分膨胀而卡死的汽缸内,以及封闭式压缩机的内置电机烧毁。
(5)排汽温度过高也会影响压缩机的寿命,因为化学反应的速度随温度的升高而加剧。
方法:要降低制冷压缩机的排汽温度,必须从吸汽终了时的温度、压力比,相对压力损失,以及多变压缩指数等几个方面来考虑。
(1)对单级压缩机,要限制其压力比,超过规定值时,应采取双级压缩中间冷却的办法降低每一级的压力比,同时在运行中要制止冷凝压力过高,蒸发压力过低等故障。
(2)设计者要尽量降低压缩机吸、排汽阻力损失,以缩小实际压力比。
(3)加强对压缩机的冷却,减少吸入制冷剂的过热(以降低吸汽终了制冷剂的温度和多变压缩指数)。
压缩机考试题库及答案一、单项选择题(每题2分,共20分)1. 压缩机的工作原理是什么?A. 通过压缩气体体积来增加气体压力B. 通过降低气体温度来增加气体压力C. 通过增加气体质量来增加气体压力D. 通过减少气体体积来降低气体压力答案:A2. 压缩机的分类中,容积式压缩机和速度式压缩机的主要区别是什么?A. 工作介质不同B. 压缩气体的方式不同C. 工作压力不同D. 工作温度不同答案:B3. 多级压缩机中,各级之间的冷却方式通常是什么?A. 内部冷却B. 外部冷却C. 无冷却D. 自然冷却答案:B4. 以下哪种材料不适合用于制造压缩机的部件?A. 铸铁B. 铝合金C. 不锈钢D. 木材答案:D5. 压缩机的润滑系统的主要作用是什么?A. 减少部件间的摩擦B. 增加部件间的摩擦C. 增加部件的磨损D. 减少部件的磨损答案:A6. 压缩机的吸气过程是在哪个部件中进行的?A. 进气阀B. 排气阀C. 活塞D. 曲轴答案:A7. 压缩机的排气压力过高可能是什么原因?A. 进气量过大B. 排气阀损坏C. 冷却系统故障D. 所有选项都可能答案:D8. 压缩机的效率通常与哪些因素有关?A. 压缩比B. 工作温度C. 润滑状况D. 所有选项都有关答案:D9. 压缩机的维护保养中,以下哪项不是必要的?A. 定期更换润滑油B. 定期检查密封件C. 定期清洁外壳D. 定期更换活塞答案:D10. 压缩机的启动前检查中,以下哪项不是必须检查的?A. 油位B. 电气连接C. 冷却水流量D. 压缩机的重量答案:D二、多项选择题(每题3分,共15分)1. 压缩机的常见故障可能包括哪些?A. 过热B. 过载C. 噪音过大D. 压力不足答案:ABCD2. 压缩机的冷却方式有哪些?A. 空气冷却B. 水冷却C. 油冷却D. 蒸发冷却答案:ABC3. 影响压缩机效率的因素有哪些?A. 压缩比B. 进气温度C. 机械摩擦D. 润滑状况答案:ABCD4. 压缩机的启动步骤通常包括哪些?A. 检查油位B. 打开冷却水C. 启动电机D. 检查电气连接答案:ABCD5. 压缩机的停机步骤通常包括哪些?A. 关闭进气阀B. 停止电机C. 关闭冷却水D. 检查油位答案:ABC三、判断题(每题1分,共10分)1. 压缩机的压缩比越大,其效率一定越高。
中控部分1.压缩机工况异常,操作工将压缩机转速控制由DCS控制切换至PLC控制,后发现PLC控制面板中760PIC0104转速显示为3429RPM时说明原因造成的?你如何将PLC转速控制切换回DCS?原因:中控转速切换前未将760PIC0104转为手动,760PI0104仍处于“自动”状态。
当实际测量值(PV)压力高于原设定值(SP)后,输出值(OP)不断上涨至100%,导致计算出的转速最终达到调速器上限。
切换过程:1.手动调整压缩机转速控制一级入口压力760PI0104接近于正常值105Kpa左右。
2.将DCS中760PIC0104转为手动操作,手动逐渐减小输出值(OP),使PCL中的760PC0104转速与真实转速偏差<5RPM。
3.在PLC中将转速控制由PCL控制切换至DCS操作。
4.观察工况稳定后将760PIC0104转为自动操作,给定设定值(SP)105Kpa。
2. 空冷器4#风扇跳车,中控操作?1.将跳车的4#风扇自动切换至手动,复位后尝试启动。
2.适当提高真空760PI5501设定。
3.如果在PLC中无法启动,联系现场检查电气控制柜,尝试就地启动风扇。
4.如果其他风扇转速100%后,真空仍然无法维持,联系现场启动开工抽气器。
5.4#风扇恢复正常后,手动逐渐开大至其他风扇转速,再将4#风扇投到自动。
6.真空度稳定后,恢复760PI5501原设定。
7.记录下跳车前后发出的报警,同时通知电气、仪表。
3.压缩机升速至2613RPM后,冷凝液泵出口压力频繁高报的原因及处理。
原因:压缩机升速后,蒸汽用量增大,凝结水罐液位调节阀761LV0202开度达到75%后立即关闭回流阀761LV0201,导致泵出口暂时憋压。
当液位降低至设定液位后,761LV0202开度低于75%,回流阀761LV0201逐渐打开。
如此反复导致频繁报警。
处理:要求现场逐渐开打泵出口或打开761LV0202旁路,控制761LV0202开度始终低于75%,避免触发全关回流阀761LV0201的连锁动作。
制冷工培训考核试卷一、选择题(40分)1. 制冷循环系统主要由以下几个组成部分组成()。
A. 压缩机、换热器、膨胀阀、冷凝器B. 压缩机、蒸发器、膨胀阀、冷凝器C. 压缩机、换热器、膨胀阀、脱湿器D. 压缩机、蒸发器、膨胀阀、脱湿器2. 制冷系统中的蒸发器的作用是()。
A. 收集冷媒气体并使其液化B. 将冷媒气体压缩成高压气体C. 吸收热量从而使冷媒气体蒸发D. 升高冷媒气体的温度3. 制冷剂的主要物理特性是()。
A. 易于气化和液化B. 导热性好C. 容易溶于水D. 容易燃烧4. 制冷设备中,压缩机的作用是()。
A. 将冷媒蒸发成气体B. 提供制冷剂流动所需的动力C. 使制冷剂气体压力升高D. 降低制冷剂的温度5. 制冷系统中,膨胀阀的作用是()。
A. 控制制冷剂的流量B. 降低制冷剂的温度C. 提供制冷剂流动所需的动力D. 使制冷剂气体压力升高6. 制冷工作中,换热器的作用是()。
A. 提供制冷剂流动所需的动力B. 降低制冷剂的温度C. 实现热量的转移和交换D. 使制冷剂气体压力升高7. 制冷系统中,冷凝器的作用是()。
A. 控制制冷剂的流量B. 降低制冷剂的温度C. 提供制冷剂流动所需的动力D. 使制冷剂气体压力升高8. 制冷设备的制冷量通常用以下哪个指标来衡量()。
A. 蒸发温度B. 冷凝温度C. 比容系数D. 全年耗电量9. 制冷系统的工作效率通常用哪个指标来衡量()。
A. 蒸发温度B. 冷凝温度C. 比容系数D. COP(制冷系数)10. 制冷系统中,蒸发器和冷凝器之间转换的过程通常是通过以下哪个部件实现()。
A. 压缩机B. 膨胀阀C. 冷凝器D. 蒸发器二、判断题(20分)1. 制冷循环系统是通过将低温热源中的热量传递到高温环境中来实现冷却的。
()2. 制冷系统只能用于室内空调,不能用于其他领域。
()3. 制冷剂是一种可恒温、恒压工质。
()4. 制冷设备中的蒸发器和冷凝器的作用是相互转换的。
制冷安全培训试题及答案试题一:1. 制冷系统中最常用的制冷剂是什么?答:氟利昂(Freon)制冷剂是目前最常用的制冷剂。
2. 制冷系统中温度过高可能导致什么问题?答:温度过高可能导致制冷系统过热,增加设备故障和损坏的风险。
3. 制冷设备中的压缩机功能是什么?答:压缩机用于将低压制冷剂气体压缩成高压气体。
4. 制冷系统中常见的安全风险有哪些?答:常见的制冷系统安全风险包括冷冻器漏气、制冷剂泄漏、电气故障和压力过高等。
5. 制冷设备中的蓄冰槽有什么作用?答:蓄冰槽用于储存冷冻水或冷冻液,以在需要时提供冷却效果。
试题二:1. 氟利昂泄漏可能对环境造成什么影响?答:氟利昂泄漏可能破坏大气臭氧层,加剧全球变暖现象。
2. 在操作制冷设备时需要注意哪些个人防护措施?答:在操作制冷设备时,应佩戴防护眼镜、手套和防护服,避免接触制冷剂直接造成伤害。
3. 制冷设备的维护保养应该如何进行?答:制冷设备的维护保养应包括定期清洁、定期更换滤芯和密封件,确保设备运行稳定。
4. 制冷系统中压力过高可能引起什么事故?答:压力过高可能引起设备爆炸及制冷剂泄漏事故,对人员和设备造成伤害。
5. 如何进行制冷系统的安全操作?答:进行制冷系统安全操作时,应先关闭电源,再排空压力、减少冷却剂残留,最后进行检修和维护。
试题三:1. 制冷设备中的冷凝器功能是什么?答:冷凝器用于将高温高压的制冷剂冷却成高压液体。
2. 操作制冷设备时,应如何处理制冷剂泄漏?答:在制冷剂泄漏时,应立即停止操作,迅速报告维修人员,并进行适当的通风措施。
3. 制冷设备的能效比是什么意思?答:制冷设备的能效比指制冷剂在单位时间内的制冷效果与所消耗的能量之比,用于评估设备的能耗情况。
4. 制冷设备的清洁保养可以如何进行?答:制冷设备的清洁保养应包括定期清理冷凝器和蓄冰槽,并及时更换损坏的部件。
5. 制冷设备的维修需要注意哪些要点?答:制冷设备维修时,应先断电,保持设备停机状态,并由专业人员进行维修,避免造成意外伤害。
压缩机试题题库及答案一、单选题1. 压缩机的主要作用是什么?A. 增加气体的压力B. 降低气体的温度C. 增加气体的体积D. 减少气体的体积答案:A2. 以下哪种类型的压缩机是依靠活塞在气缸内往复运动来压缩气体的?A. 离心式压缩机B. 螺杆式压缩机C. 往复式压缩机D. 轴流式压缩机答案:C3. 压缩机的效率通常是指什么?A. 功率B. 比功率C. 比能D. 比体积答案:C二、多选题4. 压缩机的常见故障包括哪些?A. 过热B. 过载C. 漏气D. 噪音过大E. 振动答案:ABCDE5. 以下哪些因素会影响压缩机的性能?A. 进气温度B. 进气压力C. 排气压力D. 润滑油品质E. 冷却水流量答案:ABCDE三、判断题6. 压缩机的排气量是指压缩机在单位时间内排出的气体体积。
答案:正确7. 压缩机的压缩比是指排气压力与进气压力的比值。
答案:正确8. 压缩机的冷却系统不需要定期维护。
答案:错误四、填空题9. 压缩机的工作原理是将_______的气体压缩到_______,从而提高其压力。
答案:体积大、压力低;体积小、压力高10. 压缩机的润滑系统的主要作用是减少_______和_______。
答案:摩擦;磨损五、简答题11. 简述压缩机的工作原理。
答案:压缩机的工作原理是通过机械运动,将气体从低压区域输送到高压区域,同时减少气体的体积,从而提高气体的压力。
12. 压缩机的维护保养包括哪些内容?答案:压缩机的维护保养包括定期检查和更换润滑油、检查和清洁过滤器、检查密封件的磨损情况、检查电气系统和控制系统的运行状况等。
六、计算题13. 已知某压缩机的进气压力为1.0 MPa,排气压力为5.0 MPa,求该压缩机的压缩比。
答案:压缩比 = 排气压力 / 进气压力 = 5.0 MPa / 1.0 MPa = 514. 如果一台压缩机的功率为75 kW,效率为80%,求其实际功率。
答案:实际功率 = 功率× 效率= 75 kW × 0.8 = 60 kW。
制冷作业培训考试题
一、填空题(每空5分)
1、认真执行巡回检查制度,定时进行巡回检查,发现异常情况应及时处理。
准时、正确、字迹工整的填写《》、《》。
2、所有的丝扣设备、管线、机泵、阀门、法兰、丝扣(包括静、动密封点)要防止泄漏氨,杜绝。
3、压缩机房、仓库以及易燃易爆装置不得安设。
4、压缩机房安装动力线或照明线,必须,不准拉用临时线,如急需,经批准,专人负责,并。
5、压缩机房必须保持,以降低室内。
6、高压贮液桶贮液量应为,超过80%应进行。
二、简答题(每题25分)
1、简述压缩机开车前,高、低压系统有关阀门开、闭状态的检查
2、简述压缩机的停车步骤。
制冷压缩机复习题一、选择题:1. 制冷压缩机是将低温低压的制冷剂吸入压缩机,并通过机械作用将其压缩成高温高压的制冷剂,从而实现制冷循环。
这个过程是利用了下列哪种基本热力学循环?A. 布里修斯循环B. 卡诺循环C. 阿莱诺循环D. 实际压缩循环2. 制冷压缩机的主要组成部分不包括:A. 压缩机B. 膨胀阀C. 冷凝器D. 蒸发器3. 制冷剂在压缩机内经历的过程主要有:A. 压缩、膨胀B. 膨胀、压缩C. 蒸发、压缩、冷凝、膨胀D. 冷凝、膨胀、蒸发、压缩4. 压缩机的种类主要有:A. 高温式压缩机、低温式压缩机B. 活塞压缩机、离心压缩机C. 喷射式压缩机、螺杆式压缩机D. 所有选项都正确5. 制冷压缩机压缩比的定义是:A. 压缩机入气绝对压力与出气绝对压力之比B. 压缩机出气压力与入气压力之比C. 压缩机高压侧的绝对压力与低压侧的绝对压力之比D. 压缩机排气绝对压力与进气绝对压力之比二、判断题:1. 制冷压缩机冷凝压力越高,压缩比越大。
2. 所有制冷压缩机都需要使用油润滑。
3. 压缩机的制冷量和功率之比称为制冷系数。
4. 压缩机的蒸发温度越高,制冷量越大。
5. 压缩机的设计工作条件不包括冷凝温度和蒸发温度。
三、简答题:1. 请简要说明制冷压缩机的工作原理。
2. 制冷压缩机的排气温度是什么?它受哪些因素影响?3. 请简述冷却水和冷凝器之间的热量交换过程。
4. 制冷压缩机的节流装置是什么?它的作用是什么?5. 请简单介绍一种常见的制冷压缩机类型及其特点。
四、综合题:某制冷压缩机在蒸发温度为-10℃,冷却剂进口温度为30℃,冷却剂出口温度为40℃,冷却剂压缩比为6,制冷量为10 kW。
已知制冷剂在压缩过程中的总压力比为5,求制冷压缩机的制冷系数。
以上为制冷压缩机复习题,希望能够帮助您复习制冷压缩机的基础知识。
祝您顺利完成复习,取得好成绩!。
压缩机岗位考试试题答案
压缩机岗位考试试题
一、填空题()。
1、离心式压缩机按结构特点可分为水平剖分式、垂直剖分式、等
温压缩式以及组合式等4种类型。
2、丙烯压缩机一段入口温度为﹣40℃,一段入口压力为0.02Mpa。
3、联合压缩机的第一临界转速为4779rpm,丙烯压缩机的第一临
界转速为3169rpm。
4、制冷常见的四种方法:液体汽化制冷、气体膨胀制冷、涡流管
制冷、热电制冷,其中丙烯制冷是利用液体气化制冷来实现的。
5、后置隔离器主要作用保证二级密封端面不受压缩机轴承润滑
油污染。
6、润滑油过滤器的压差为<0.15MPa。
7、设置高位油箱的作用,当两台油泵同时发生故障而不能启动
时,高位油箱的截止阀会自动打开,通过高位差流到各个润滑点,使机组能在有限的时间内停下来,而不发生断油现象。
8、汽轮机控制油压力低于0.6Mpa时,控制系统联锁启动备用泵,
同时控制室报警;压缩机润滑油总管压力低于0.15Mpa时,控制系统联锁启动备用油泵,同时控制室报警。
9、联合压缩机合成气出口压力8.2MPa、温度分别为58℃。
10、防喘振的调节方法有:部分气体放空法、改变压缩机转速法、
部分气体回流法。
三、简答题。
制冷工培训考核试卷(____字)考核目的:通过本次考核,查验学员对制冷工作原理、操作技能等方面的掌握情况,以及其在危机应急情况下的应对能力。
考核时间:2小时一、选择题(30分)1. 下列哪种制冷剂是目前应用最广泛的?A. R22B. R134aC. R410aD. R404a2. 制冷循环系统中,以下哪一个设备用于液体制冷剂的蒸发?A. 压缩机B. 冷凝器C. 膨胀阀D. 蒸发器3. 制冷系统中,压缩机的功能是什么?A. 升高制冷剂的温度和压力B. 降低制冷剂的温度和压力C. 将制冷剂的液态转化为气态D. 将制冷剂的气态转化为液态4. 下列哪种情况会导致制冷系统的排气温度上升?A. 压缩机吸气温度过低B. 压缩机压缩比过高C. 蒸发器冷冻结霜D. 膨胀阀调节不当5. 制冷系统中,哪个部件通常用来控制蒸发器的温度?A. 压力控制器B. 温度控制器C. 手动阀D. 自动排泄阀6. 制冷系统中,以下哪个部件用于控制制冷剂的流量?A. 压力控制器B. 温度控制器C. 手动阀D. 膨胀阀7. 制冷冷冻设备中,温度计通常采用哪种测量原理?A. 电阻温度计B. 惯性温度计C. 热电偶温度计D. 热电阻温度计8. 在制冷系统中,冷凝器的作用是什么?A. 降低制冷剂的温度和压力B. 升高制冷剂的温度和压力C. 将制冷剂的液态转化为气态D. 将制冷剂的气态转化为液态9. 制冷系统中,以下哪种问题可能导致制冷效果不佳?A. 冷凝器散热效果不好B. 压缩机压力调整不当C. 蒸发器冷凝效果差D. 膨胀阀未正常工作10. 制冷系统中,以下哪种问题可能导致冷冻系统出现冷凝水滴落?A. 蒸发器过冷B. 冷凝器冷却效果不好C. 蒸发器散热效果不好D. 压缩机压力调整不当二、判断题(20分)11. 制冷系统中的制冷剂是用来降低温度的,因此对环境没有任何危害。
()12. 制冷系统中,压缩机吸气温度过低会导致排气温度升高。
()13. 蒸发器是制冷循环中最容易出现故障的部件。
微信也可以搜索小程序或者公号“安全生产模拟考试一点通””进行全部题库练习和模拟考试,错题练习,成绩测评。
第1题、【判断题】丙烯制冷压缩机在低、中速暖机期间如果排蒸汽温度过高可通过降速或调整真空度来调整。
A、正确B、错误正确答案:B第2题、【判断题】丙烯及乙烯制冷压缩机氮气试车时升温很快不可以让系统长时间运行。
A、正确B、错误正确答案:A第3题、【判断题】丙烯塔顶冷凝器倒空不当有可能会造成设备冷淬。
A、正确B、错误正确答案:A第4题、【判断题】丙烯精馏塔塔釜中丙炔及丙二烯含量不能过高否则有爆炸的可能。
A、正确B、错误正确答案:A第5题、【判断题】两种可燃液体混合物的闪点一般高于这两种液体闪点的平均值。
A、正确B、错误正确答案:B第6题、【判断题】严禁将氧气管道与电缆安装在同一管沟内。
A、正确B、错误正确答案:A第7题、【判断题】严禁高温、带压拆卸和紧固合成塔大、小盖,应按照规程采取降温、卸压、置换、保正压(<0.002MPa)等措施,确保作业安全。
A、正确B、错误正确答案:A第8题、【判断题】个人可以购买除农药以外的剧毒化学品。
()A、正确B、错误正确答案:B第9题、【判断题】个人防护用品是对作业场所的危险进行保护的最后一种手段。
A、正确B、错误正确答案:A第10题、【判断题】中华人民共和国公安部第61号令自2002年5月1日起施行。
A、正确B、错误正确答案:A第11题、【判断题】中小企业申办《危险化学品安全生产许可证》不必进行安全评价。
() A、正确 B、错误正确答案:B第12题、【判断题】中小型危险化学品生产企业不必为从业人员缴纳保险费。
()A、正确B、错误正确答案:B第13题、【判断题】为了乙烯收率的最大化经标定得出最佳炉出口温度(COT)即可提高裂解炉COT到该控制点操作不需要考虑设备及管线情况。
A、正确B、错误正确答案:B第14题、【判断题】为了从根本上解决工业污染问题就是要采用少废无废技术即采用低能耗、高消耗、无污染的技术。
2、(丙烯)压缩机位号1279-K-1600,属于(离心式)压缩机。
3、丙烯制冷压缩机K-1600是一个(四)段离心式压缩机。
4、压缩机的联轴器应该使用(联轴器护罩)进行保护
5、压缩机停车时,系统液位将逐渐(降低)各吸入罐液位至10%
6、压缩机启动前,启动油泵循环(润滑油)并确保(系统功能正常)
7、启动前检查进出口(阀门)安装正确并能正常工作;所有(排污阀)
功能正常
二、判断题(每题2分,共20 分)
1、设备机组运行有异常声音不影响启动(x )
2、设备机组无联轴器护罩,也可以正常使用(x )
3、设备机组无需向车间沟通汇报,直接就地启动即可(x )
4、汽轮机安全阀出现泄漏情况,可以将安全阀阀门关死后继续使用(
x )
5、夏天天气炎热,启动压缩机前不需要给润滑油升温(x )
6、平衡管的作用是平衡介质的径向压力(x )
7、压缩机需要停机时,按压缩机急停按钮即可,无需其他操作(x )
&压缩机启动前应确保润滑系统给各部位正确供油(V)
9、压缩机轴承振动、温度、随着季节变化,会有较大的差异(x )
10、设备卫生与设备使用状况无关,收拾卫生主要是防止6S扣分(x )三、选择题(每题2分,共10分)
1、丙烯压缩机位号1279-K-1600,属于(A )压缩机。
A、离心式 B 、容积式 C 、膨胀式
A、转子 B 、电子C 、定子
3、离心式压缩机的转子部分由(A)、主轴、平衡盘、(B)、联轴器、定距套。
A、叶轮B 、推力盘C、机械密封D、O型圈
4、具有叶片的工作轮在压缩机的轴上旋转,进入工作轮的气体被带着旋转,增加了动能(C)和静压头(D)
A、热量
B、压差
C、速度
D、压力
5、压缩机的安全防护包括,安全防护齐,(C ),防护罩完好
A、卫生清洁无死角
B、润滑油油位正常
C、接地规范,安装紧固
D、仪表设备使用良好
四、简答题(一题10分,共20分)
1、简述离心压缩机与螺杆压缩机,在工作原理上的区别
离心压缩机是利用离心力的原理进行压缩和运输,
螺杆压缩机是利用容积的变化进行压缩和运输
2、日常检查中,对干气密封的检查都有哪些
干气密封系统各气源压力是否正常,增压泵是否正常投用
一、填空(每空1分,共10分)
设备部1279-K-1600丙烯压缩机测试题(科化工部)1、启动前在油温未升到32C之前(禁止)启动压缩机工号: 姓名:
成绩:
2、离心式压缩机是由各种零部件组成,我们将各种零部件分为两大类:可以转零部件统称为(A ),不能转动的统称为(C )或者固定原件
干气密封系统各部位无泄漏轴封气投用是否正常。