试述免疫球蛋白的基本结构及其主要生物学功能
- 格式:docx
- 大小:10.99 KB
- 文档页数:1
简述免疫球蛋白的基本结构和生物学功能免疫球蛋白是一类重要的蛋白质,它们在人体的免疫系统中扮演着至关重要的角色。
本文将简要介绍免疫球蛋白的基本结构和生物学功能。
一、基本结构免疫球蛋白是一类复杂的蛋白质,由两个基本结构单元组成:重链和轻链。
其中重链和轻链均含有变异区(variable region)和恒定区(constant region)两个部分。
变异区的序列非常多样化,它们决定了免疫球蛋白的抗原特异性。
恒定区的序列相对保守,它们则决定了免疫球蛋白的生物学特性。
根据重链的类型,免疫球蛋白可分为五个类别:IgA、IgD、IgE、IgG和IgM。
每种类别的免疫球蛋白的结构和功能都略有不同。
二、生物学功能免疫球蛋白在人体的免疫系统中发挥着重要的作用。
它们可以通过多种方式参与免疫反应,包括中和病原体、促进吞噬细胞摧毁病原体、激活补体系统等。
1. 抗体功能免疫球蛋白是抗体的主要组成部分。
抗体是人体免疫系统中特异性免疫反应的重要产物,它们可以识别和结合抗原。
当抗原进入人体后,特定的免疫球蛋白会与抗原结合,形成抗原-抗体复合物。
这些复合物可以被吞噬细胞和其他免疫细胞识别并摧毁,从而保护人体免受感染。
2. 中和病原体某些免疫球蛋白可以通过中和病原体来保护人体。
例如,IgA和IgG可以中和细菌和病毒,从而防止它们侵入人体细胞并引起感染。
3. 促进吞噬细胞摧毁病原体免疫球蛋白还可以促进吞噬细胞摧毁病原体。
当免疫球蛋白与抗原结合后,它们可以被巨噬细胞和其他吞噬细胞识别并摧毁。
这个过程被称为吞噬作用。
4. 激活补体系统IgG和IgM可以激活补体系统,从而促进病原体的清除。
补体系统是人体免疫系统中的一种重要防御机制,它可以通过一系列化学反应产生活性物质,直接杀死病原体或促进吞噬细胞摧毁病原体。
免疫球蛋白在人体的免疫系统中扮演着至关重要的角色。
它们通过各种方式参与免疫反应,保护人体免受感染。
因此,对免疫球蛋白的研究对于理解免疫系统的功能和疾病的发生具有重要意义。
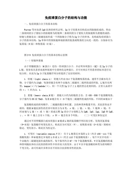
免疫球蛋白分子的结构与功能一、免疫球蛋白分子的基本结构Porter等对血清IgG抗体的研究证明,Ig分子的基本结构是由四肽链组成的。
即由二条相同的分子量较小的肽链称为轻链和二条相同的分子量较大的肽链称为重链组成的。
轻链与重链是由二硫键连接形成一个四肽链分子称为Ig分子的单体,是构成免疫球蛋白分子的基本结构。
Ig单体中四条肽链两端游离的氨基或羧基的方向是一致的,分别命名为氨基端(N端)和羧基端(C端)。
图2-3 免疫球蛋白分子的基本结构示意图(一)轻链和重链由于骨髓瘤蛋白(M蛋白)是均一性球蛋白分子,并证明本周蛋白(BJ)是Ig分子的L链,很容易从患者血液和尿液中分离纯化这种蛋白,并可对来自不同患者的标本进行比较分析,从而为Ig分子氨基酸序列分析提供了良好的材料。
1.轻链(light chain,L)轻链大约由214个氨基酸残基组成,通常不含碳水化合物,分子量约为24kD。
每条轻链含有两个由链内二硫键内二硫所组成的环肽。
L链共有两型:kappa(κ)与lambda(λ),同一个天然Ig分子上L链的型总是相同的。
正常人血清中的κ:λ约为2:1。
2.重链(heavy chain,H链)重链大小约为轻链的2倍,含450~550个氨基酸残基,分子量约为55或75kD。
每条H链含有4~5个链内二硫键所组成的环肽。
不同的H链由于氨基酸组成的排列顺序、二硫键的数目和们置、含的种类和数量不同,其抗原性也不相同,根据H链抗原性的差异可将其分为5类:μ链、γ链、α链、δ链和ε链,不同H链与L链(κ或λ链)组成完整Ig的分子分别称之为IgM、IgG、IgA、IgD和IgE。
γ、α和δ链上含有4个肽,μ和ε链含有5个环肽。
(二)可变区和恒定区通过对不同骨髓蛋白或本周蛋白H链或L链的氨基酸序列比较分析,发现其氨基端(N-末端)氨基酸序列变化很大,称此区为可变区(V),而羧基末端(C-末端)则相对稳定,变化很小,称此区为恒定区。
免疫球蛋白的结构与功能免疫球蛋白(Immunoglobulin,简称Ig)是由B淋巴细胞分泌的一种具有抗体活性的蛋白质分子。
它在机体免疫系统中起着关键的作用,能够识别并结合各种抗原,参与特异性免疫反应。
免疫球蛋白的结构与功能复杂多样,本文将就其结构和功能进行详细阐述。
免疫球蛋白的结构主要包括抗原结合位点、可变区和恒定区。
免疫球蛋白的抗原结合位点具有高度特异性,能够与抗原结合形成抗原抗体复合物。
可变区包括重链可变区(VH)和轻链可变区(VL),它们的氨基酸序列高度变异,决定了免疫球蛋白与不同抗原结合的能力。
恒定区则决定了免疫球蛋白的典型结构和生物活性,包括Fc区和Fab区。
Fab区是抗体分子中的抗原结合位点,能够与抗原特异性结合。
Fc区则与其他免疫细胞、补体系统等相互作用,调节和介导免疫反应。
免疫球蛋白有多种类型,包括IgG、IgA、IgM、IgD和IgE等。
它们在结构上有所不同,从而决定了它们的功能也有所不同。
其中,IgG是体液免疫主要抗体,能够通过胎盘传递给胎儿,提供持久性免疫保护。
IgA主要存在于黏膜表面,参与黏膜免疫反应,具有阻止抗原侵入黏膜的作用。
IgM是第一次免疫应答时最早产生的抗体,具有很高的亲和力和增强溶血能力。
IgD主要存在于B淋巴细胞表面,参与B细胞免疫应答的识别和激活。
IgE主要参与过敏反应,能够与呼吸道、皮肤等组织中的肥大细胞结合,引发过敏反应。
免疫球蛋白在机体免疫应答中具有以下功能。
首先,它能够与抗原特异性结合,形成抗原-抗体复合物,从而中和病原微生物,阻止其侵入机体细胞。
其次,免疫球蛋白能够激活补体系统,参与溶菌反应和炎症反应,进一步杀伤病原微生物。
此外,免疫球蛋白还能够与其他免疫细胞相互作用,如与巨噬细胞结合,促进其吞噬病原微生物。
免疫球蛋白还能够调节免疫反应的兴奋性和抑制性,维持免疫系统的平衡。
最后,免疫球蛋白能够激活B细胞和T细胞,促进免疫应答的形成和维持。
总之,免疫球蛋白作为体液免疫系统的主要组分,具有高度特异性和多样性的结构特点,能够与不同的抗原结合并参与免疫反应。
免疫球蛋白的基本结构和主要生物学功能免疫球蛋白,又称抗体,是一种由免疫细胞分泌的蛋白质。
它在免疫系统中起着非常重要的作用,可以识别并结合到体内的病原体,从而中和或清除它们,保护机体免受感染。
免疫球蛋白的基本结构包括四个多肽链:两条重链和两条轻链。
重链和轻链通过二硫键连接在一起,形成一个Y形的结构。
免疫球蛋白的重链和轻链都由一系列不同的氨基酸组成,这些氨基酸的序列决定了免疫球蛋白的结构和功能。
每个免疫球蛋白分子都有两个相同的抗原结合部位,位于免疫球蛋白的Y形部分。
抗原结合部位是免疫球蛋白与抗原结合的关键区域,决定了免疫球蛋白与抗原的特异性识别。
免疫球蛋白的主要生物学功能包括中和病原体、激活免疫细胞和调节免疫反应等。
当病原体进入机体后,免疫球蛋白可以识别并结合到病原体表面的特定抗原上,形成抗原-抗体复合物。
这些复合物可以中和病原体,使其失去侵袭性。
此外,免疫球蛋白还可以激活免疫细胞,如巨噬细胞和NK细胞,增强它们对病原体的清除能力。
免疫球蛋白还可以调节免疫反应的强度和方向。
在免疫应答的早期阶段,免疫球蛋白IgM起着重要的作用,它可以激活补体系统,促进炎症反应和细胞毒性反应。
而在免疫应答的后期阶段,免疫球蛋白IgG起着主导作用,它可以增强巨噬细胞和NK细胞的杀伤作用,同时抑制T细胞的活化,以防止过度的免疫反应。
除了上述的功能,免疫球蛋白还具有其他重要的生物学功能。
例如,免疫球蛋白可以透过胎盘传递给胎儿,为新生儿提供免疫保护;在婴儿哺乳期间,母乳中的免疫球蛋白可以提供额外的免疫保护。
此外,研究还发现免疫球蛋白在治疗某些免疫相关疾病和肿瘤方面具有潜在的应用价值。
总结一下,免疫球蛋白是一种由免疫细胞分泌的蛋白质,它的基本结构包括四个多肽链,具有Y形的结构。
免疫球蛋白具有识别和结合病原体的能力,可以中和病原体、激活免疫细胞并调节免疫反应。
除此之外,免疫球蛋白还具有传递免疫保护、提供额外免疫保护和治疗免疫相关疾病和肿瘤等功能。
试述免疫球蛋白的结构及功能免疫球蛋白是一类重要的免疫分子,也被称为抗体。
它在机体免疫防御中起着至关重要的作用。
本文将试述免疫球蛋白的结构及功能。
免疫球蛋白的结构可以分为四个部分,包括两个重链和两个轻链。
每个链上都存在常见的结构域,如可变区和恒定区。
可变区决定了免疫球蛋白的抗原结合特异性,而恒定区则决定了免疫球蛋白的生物学活性和效应。
免疫球蛋白的功能非常多样化。
首先,免疫球蛋白可以通过特异性抗原结合来识别和中和病原体,从而保护机体免受感染。
其次,免疫球蛋白还可以通过激活免疫细胞,如巨噬细胞和NK细胞,来增强机体的免疫应答。
此外,免疫球蛋白还能够调节免疫系统的平衡,防止自身免疫反应过度激活。
免疫球蛋白的抗原结合特异性是由其可变区决定的。
可变区是免疫球蛋白分子中最多变的部分,其序列可以在免疫应答过程中发生基因重组和突变,从而产生数以百万计的不同抗体。
这种多样性使得免疫球蛋白能够识别和结合各种不同的抗原,包括细菌、病毒、真菌和其他致病微生物。
免疫球蛋白的结构也决定了其不同的功能。
例如,IgM是一种较大的免疫球蛋白,它可以形成五聚体,从而增加其结合抗原的力度和效果。
IgG是最常见的免疫球蛋白,它可以通过胎盘转运到胎儿体内,提供被动免疫保护。
IgA主要存在于黏膜表面,能够阻止病原体进入机体。
IgE则参与过敏反应,引起过敏症状。
免疫球蛋白在机体免疫防御中起着重要的作用。
当机体受到外界病原体的入侵时,免疫球蛋白能够识别并结合这些病原体,从而触发免疫应答。
这一过程涉及到多个免疫细胞和分子的协同作用。
一旦免疫球蛋白结合了病原体,它可以通过激活免疫细胞来引发炎症反应,从而吸引更多的免疫细胞到达感染部位。
免疫球蛋白还可以通过激活补体系统来直接破坏病原体。
除了防御病原体,免疫球蛋白还参与了机体的免疫调节。
它能够与调节性T细胞相互作用,通过调节细胞免疫和体液免疫的平衡来保持机体的免疫稳态。
一些免疫球蛋白还能够与细胞表面的受体结合,从而调控免疫细胞的活性和功能。
简述抗体的基本结构和生物学功能抗体,也称为免疫球蛋白,是一种由哺乳动物免疫系统产生的蛋白质分子,具有多种结构和功能。
抗体具有重链和轻链组成,每个抗体分子由两个重链和两个轻链组成,形成Y形状。
抗体的基本结构包括可变区和恒定区,可变区决定了抗体的特异性,恒定区则决定了抗体的生物学功能。
抗体的结构可以分为四个区域:两个抗原结合部位,一个球部和一个棒部。
抗原结合部位位于抗体的顶端,并与抗原结合形成特异性复合物。
抗原结合部位的可变区域由重链和轻链的V区域共同决定,具有高度多样性,可以识别并结合多种抗原。
抗体的球部由重链和轻链的C区域组成,决定了抗体的种类和亚类。
棒部由抗体的重链的C区域组成,可与机体免疫细胞相互作用。
抗体的生物学功能包括中和病原微生物、沉淀抗原、激活补体系统、识别和标记异物、调节免疫应答等。
抗体可以通过与病原微生物的抗原结合来中和病原微生物,阻止其侵入机体细胞。
抗体还可以与抗原结合形成沉淀复合物,促使病原微生物和抗原沉淀而不再对机体产生损害。
抗体还可以与补体系统相互作用,激活补体系统来清除病原微生物。
此外,抗体还可以识别和标记异物,使其易于被机体免疫细胞识别和清除。
此外,抗体还可以调节免疫应答,通过与抗原结合来激活或抑制其他免疫细胞的功能,调节免疫应答的强度和方向。
抗体的生物学功能还可以通过其结构的多样性和可选择性来实现。
抗体的可变区域具有高度多样性,可以识别和结合多种抗原,因此可以用于特异性识别和治疗多种疾病。
抗体还可以通过亲和力成对的方式结合抗原,形成二聚体或多聚体,增强抗体的结合力和生物学功能。
总之,抗体具有重链和轻链组成的Y形结构,包括可变区和恒定区。
抗体的主要生物学功能包括中和病原微生物、沉淀抗原、激活补体系统、识别和标记异物、调节免疫应答等。
抗体的多样性和可选择性使其成为免疫系统中重要的分子,具有广泛的应用前景。
免疫球蛋白的生物学作用免疫球蛋白(Immunoglobulin,简称Ig)是一类存在于脊椎动物血液和其他组织中的蛋白质,也是适应体内或体外病原体的入侵而产生的免疫应答的重要组成部分。
免疫球蛋白通常由两个重链和两个轻链组成,形成一个Y型的结构。
1.接触病原体:免疫球蛋白可以通过其特异的抗原结合部位识别和结合病原体(如细菌、病毒、真菌等),促使病原体形成一个免疫复合物。
这一过程可以起到中和、沉淀和凝集病原体的作用,从而阻止它们进入正常组织并促使它们被巨噬细胞、自然杀伤细胞等其他免疫细胞吞噬和清除。
2.激活免疫细胞:免疫球蛋白可以通过与免疫细胞上的Fc受体结合来激活多种免疫细胞,如巨噬细胞、树突状细胞、自然杀伤细胞等。
激活后的免疫细胞会产生一系列的免疫效应,包括吞噬、细胞毒杀、分泌细胞因子等,从而加强对病原体的攻击能力。
3.递送抗原:免疫球蛋白可以与由树突状细胞或B淋巴细胞提呈的抗原结合,形成免疫复合物,然后通过特异的Fc受体进入B淋巴细胞或树突状细胞,促使这些细胞更有效地递呈抗原给T淋巴细胞,从而引发和调节免疫应答。
4.调节免疫应答:免疫球蛋白能够通过与B淋巴细胞和T淋巴细胞上的受体结合,影响其活化状态和功能。
例如,一些Ig的结合可以抑制B淋巴细胞的活化和抗体的产生,从而调节过度的免疫应答。
另外,免疫球蛋白还可以参与调节细胞免疫应答,如通过调节T淋巴细胞的活化、细胞毒杀等。
5.传递被动免疫:免疫球蛋白在婴儿期起着重要的作用,因为他们自身的免疫系统尚未完全发育。
在胎儿期和婴儿早期,妈妈通过乳汁或胎盘传递的IgG类免疫球蛋白可以提供临时的免疫保护,帮助抵御各种疾病。
这种被动的免疫保护能够在婴儿自身的免疫系统成熟之前提供额外的保护。
综上所述,免疫球蛋白在机体免疫应答中发挥着至关重要的作用。
通过介导病原体的中和、沉淀和凝集,激活免疫细胞,递送抗原,调节免疫应答等机制,它们能够帮助机体有效地抵抗各种病原体的侵袭并保护机体免受感染。
简述免疫球蛋白的基本结构及主要生物学功能
免疫球蛋白,也称为抗体,是一种由B淋巴细胞分泌的蛋白质分子,具有多种结构和功能。
其基本结构由两个重链和两个轻链组成,每个链都包含一个可变区和一个恒定区。
免疫球蛋白的主要生物学功能包括以下几个方面:
1. 特异性识别和结合抗原:免疫球蛋白的可变区域能够与抗原特异性结合,形成免疫复合物,从而介导机体的免疫应答。
2. 中和病原微生物:免疫球蛋白能够通过结合病原微生物表面的抗原,中和病原微生物的毒力,从而保护机体免受感染。
3. 促进炎症反应:免疫球蛋白能够与炎症介质结合,促进炎症反应的发生和维持。
4. 介导细胞毒性:某些类型的免疫球蛋白能够与细胞表面的受体结合,激活细胞毒性T淋巴细胞,介导细胞毒性反应。
5. 调节免疫应答:免疫球蛋白能够与细胞表面的受体结合,调节免疫应答的强度和方向。
总之,免疫球蛋白作为机体免疫系统的重要组成部分,具有多种生物学功能,对维护机体免疫平衡和保护机体免受感染具有重要作用。
简述免疫球蛋白生物学功能免疫球蛋白(immunoglobulin,Ig)是一类由免疫系统产生的球状蛋白质分子,是机体天然免疫和适应性免疫的重要组成部分。
免疫球蛋白分子在对抗感染病原体、清除病原体及其产物、调节免疫应答和维持免疫平衡等方面发挥着重要的生物学功能。
下面将从不同方面展开对免疫球蛋白的功能进行描述。
1. 中和病原体功能(Neutralization):免疫球蛋白通过与病原体结合,可以阻止病原体与受体或细胞表面分子的相互作用,从而中和病原体的毒力和侵袭性。
2. 促进病原体清除功能(Opsonization):免疫球蛋白可以结合到病原体表面后,通过与免疫球蛋白Fc受体结合,激活巨噬细胞和中性粒细胞,促进它们对病原体的识别和摄取,并引发吞噬作用。
3. 激活免疫细胞(Activation of immune cells):免疫球蛋白可以结合到免疫细胞表面的受体,如B细胞的BCR、T细胞的TCR等,从而激活这些细胞,引发免疫应答。
4. 参与补体系统激活(Complement activation):某些免疫球蛋白类别能够结合补体蛋白,引发补体级联反应,进而激活免疫细胞、破坏病原体的膜、促进巨噬细胞吞噬等。
5. 调节免疫应答(Regulation of immune response):某些免疫球蛋白类别能够与调节性T细胞相互作用,影响T细胞的分化、增殖和活化状态,调节免疫应答的强度和方向。
6. 在胎儿期起重要作用(Fetal development):在胎儿发育过程中,免疫球蛋白通过胎盘转运,进入胎儿循环系统,提供早期免疫保护。
免疫球蛋白的功能对于维持机体的免疫平衡以及抵御病原体侵袭具有重要意义。
通过它们的作用,机体可以清除病原体,预防和控制感染疾病的发生。
此外,免疫球蛋白还参与机体的自身免疫调节,调控T细胞的活化和应答过程,对于自身免疫性疾病的预防和治疗也具有重要作用。
免疫球蛋白的结构和功能研究已经取得了重要进展,并对临床医学产生了深远的影响。
论述免疫球蛋白的主要生物学功能
免疫球蛋白(Immunoglobulin,简称Ig)是一类在免疫系统中起重要作用的蛋白质。
它是由B淋巴细胞分泌的一种抗体,具有多种主要的生物学功能,包括:
1. 特异性识别和结合抗原:免疫球蛋白通过其两个可变区域的氨基酸序列的特异性变异,能够识别和结合多种抗原,包括病原体的蛋白质、多糖、脂质等。
这种特异性识别和结合能力使得免疫球蛋白能够启动特异性免疫反应。
2. 中和病原体和毒素的活性:免疫球蛋白通过结合病原体或毒素,可以中和它们的活性并阻止它们进一步侵入和损害宿主细胞。
这种中和能力对于清除病原体和减轻炎症反应非常重要。
3. 促进炎症反应:由于免疫球蛋白可以结合病原体和毒素,在免疫应答过程中可以激活补体系统,进而引发炎症反应。
炎症反应是一种免疫系统的防御机制,能够吸引和激活其他免疫细胞,增强免疫应答。
4. 诱导细胞毒性作用:某些免疫球蛋白(如IgG和IgE)可以与细胞表面的受体结合,并诱导细胞的毒性作用。
这种细胞毒性作用可以直接杀死感染细胞或其他异常细胞,如肿瘤细胞。
5. 调节免疫应答:免疫球蛋白可以通过与其他免疫细胞表面的受体结合,调节免疫应答的幅度和方向。
它们可以增强或抑制细胞介导的免疫应答,使得免疫系统在应对感染和疾病时更为灵活和适应。
总而言之,免疫球蛋白的主要生物学功能是通过其与抗原的特异性结合能力,参与调节和执行免疫应答,保护机体免受病原体感染和疾病的侵害。
本科护理专业《医学免疫学》考试试题一.单选题(只有一个正确答案,每题1分,共60分1. 免疫球蛋白的基本结构是由:A.二硫键连接四条H链组成B.二硫键连接四条L链组成C.二硫键连接一条H链和一条L链组成D.二硫键连接二条H链和二条L链组成E.绞链区连接二条H链和二条L链组成2. Ig分子中与相应抗原特异性结合的部位是:A.重链恒定区B.轻链恒定区C.重链可变区和轻链可变区D.FcE.绞链区3. 免疫球蛋白超家族(IgSF成员的特征性结构是:A.免疫球蛋白折叠B.TCR VC.MHC多态区D.V区E.C区能使IgG水解为F(ab’2和pFc片段的酶是:A.磷酸酶B.木瓜蛋白酶C.酪氨酸蛋白激酶D.胰蛋白酶E.胃蛋白酶5. 与抗原结合后,激活补体能力最强的Ig是:A.IgMB.IgGC.IgED.IgDE.IgA6. 在种系发生和个体发育过程中最早出现的Ig是:A.IgDB.IgAC.IgGD.IgME.IgE7. 关于IgE的正确描述是:A.介导I型超敏反应B.能通过胎盘C.可发挥ADCC效应D.有补体结合位点E.具有调理吞噬作用8. 介导NK细胞、单核-巨噬细胞等发挥ADCC效应的Ig主要是:A.IgDB.IgAC.IgED.IgME.IgG9. 关于补体系统,下列哪项描述错误的是:A. 包括30余种可溶性蛋白和膜结合蛋白B. 级联活化后发挥效应C. 抗感染中最早出现的是经典活化途径D. 病原微生物提供接触表面可激活补体的旁路活化途径E. 参与抗微生物防御反应及免疫调节10. 在56︒C,30分钟不稳定,且具有调理吞噬作用的是:A.抗体B.补体C.IFN-γD.IL-6E.IL-1211. 在经典、旁路两个补体激活途径中均起作用的补体成分是:A. C1qB. C1rC. C2D. C3E. C412. 以下哪项不是补体活性片段介导的生物学效应:A.调理作用B.引起炎症反应C.清除免疫复合物D.溶解靶细胞E.促进T细胞增殖13. 免疫耐受的定义是:A.非特异性免疫低反应B.机体对某种抗原特异的不反应性C.机体免疫系统受严重损伤D.免疫应答异常增高E.是免疫抑制的同义词14. 固有免疫细胞包括:A. B细胞B.CD4+T细胞C.NK细胞D.CD8+T细胞E.浆细胞15. 下列哪个分子属于模式识别受体:A. CD4B.CD5C.TLR4D.IL-6E.BCR16. 固有免疫应答的特点是:A. 抗原进入机体后96小时启动B. 具有免疫记忆C. 维持时间长D. 通过模式识别受体进行识别,不经克隆扩增和分化,迅速产生免疫作用E. 以上皆不对17. 下列哪个分子属于病原体相关分子模式:A.CD25B.CD4C.LPSD.CD8E.TCR18. NK细胞可通过下列哪个分子杀伤靶细胞:A.穿孔素B.CD1C.IL-8D.CSFE.IL-2119. 即刻固有免疫应答发生于:A.感染0~4小时之内B.感染后24~48小时之内C.感染后48~96小时之内D.感染96小时之后E.以上皆不对20. 早期固有免疫应答发生于:A.感染0~4小时之内B.感染后24~48小时之内C.感染后4~96小时之内D.感染96小时之后E.以上皆不对21. 适应性免疫应答诱导阶段发生于:A.感染0~4小时之内B.感染后24~48小时之内C.感染后4~96小时之内D.感染96小时之后E.以上皆不对22. NKG2D识别的配体是:A.HLA I类分子B.CD1C.MICA/BD.CD56E.B7.123. 补体不具有下列哪项生物学功能:A、调理吞噬B、溶血C、免疫粘附D、促进T细胞生长E、炎症介质24. T细胞分化发育的中枢免疫器官是A.淋巴结B.胸腺C.脾脏D.法氏囊E. 黏膜相关淋巴组织25. TCR/CD3复合物中TCR识别的是A.抗原肽B.MHC分子C.抗原肽/MHC分子复合物D.CD80E. CD226. T细胞的特征性表面标记为A.CD19B.CD2C.CD3D.CD56E. CD1627. Th1细胞分泌的特征性细胞因子是A.TNF-αB.FasLC.IFN-γD.IL-3E. FasL28. 特异性杀伤T细胞(CTL的最主要功能特征是A.通过细胞毒作用杀伤靶细胞B.固有免疫应答的重要组成部分C.产生抗体D.免疫抑制E. 抗原提呈29. Th17细胞分泌的特征性细胞因子是A.TNF-αB.FasLC.IFN-γD.IL-17E. IL-230. CD4分子是A.B细胞表面标记B.HIV受体C.NK细胞表面标记D. CTL表面标记E.以上都不对31. 下列哪种细胞不属于B细胞在中枢免疫器官(骨髓的分化发育的阶段:A. 祖B细胞B. 前B细胞;C. 未成熟B细胞;D. 活化的B细胞E. 造血干细胞32. 关于B细胞的分化,下列哪种说法不正确:A. B细胞的分化分为抗原非依赖期和抗原依赖期两个阶段;B. 抗原非依赖期是指B细胞在骨髓的分化阶段,此阶段B细胞分化不受抗原影响;C. 抗原依赖期是指B细胞在外周淋巴器官的分化阶段,此阶段B细胞接受抗原刺激而活化、增殖;D. B细胞的分化始终不需要抗原的刺激E. 未成熟B细胞膜表面可表达IgM33. 下列关于B细胞表面受体复合物哪种说法不正确A. 是B细胞表面的主要分子之一;B. 由mIg和Igα/Igβ异源二聚体组成;C. mIg负责识别和结合抗原;D. Igα/Igβ负责传递抗原刺激信号;E. 对B细胞的功能没有作用34. 分泌穿孔素、溶解靶细胞的细胞是:A.Th细胞B.CTL细胞C.B细胞D.Mφ细胞E.嗜碱性粒细胞35. B细胞活化的第二信号是:A. TCR与pMHC复合物结合B. CD40与CD40L结合C. BCR与抗原结合D. CD8与抗原结合E. CD19与抗原结合36. 下列哪种分子不属于B细胞表面的协同刺激分子:A. BCR;B. CD40;C. CD80(B7.1;D. CD86(B7.2E. ICAM-137. TD-Ag诱发抗体反应须由以下组细胞参与:A.T淋巴细胞和B淋巴细胞B.B淋巴细胞和单核巨噬细胞C.NK细胞和单核巨噬细胞D.B淋巴细胞和NK细胞E.T淋巴细胞和单核巨噬细胞38. 活化T细胞表面的哪种分子与B细胞表面的CD40结合后为B细胞的活化提供第二信号A. CD19;B. CD40L;C. BCR;D. TCRE. ICAM-139. 关于生发中心的描述,下列哪种说法是错误的:A. B细胞在生发中心分化成熟;B. 生发中心可以分成明区和暗区两部分;C. 生发中心中只有B细胞;D. 生发中心的滤泡树突状细胞(FDC可以富集并向B细胞提供抗原刺激;E. 生发中心绝大多数B细胞会发生凋亡40. 关于浆细胞的描述,下列哪种说法是错误的:A. 浆细胞又称抗体形成细胞;B. 浆细胞是B细胞分化的终末细胞;C. 浆细胞能合成并分泌特异性抗体;D. 浆细胞中含有大量粗面内质网;E. 浆细胞表面仍表达BCR,可以与抗原起反应41. 关于记忆性B细胞的描述,下列哪种说法是错误的:A. 可以产生大量抗体;B. 再次遇到相同抗原后可迅速活化;C.离开生发中心,进入血液参与再循环;D. 寿命较长,属长寿细胞;E. 不产生抗体42. 下列哪种描述不是再次免疫应答的特点:A. 潜伏期短;B. 抗体浓度增加快,快速到达平台期;C. 抗体维持时间长;D. 抗体水平持续很低;E. 诱发再次应答所需抗原剂量小43. I型超敏反应主要是由哪一种抗体介导的A.IgGB.IgMC.IgED.IgAE.IgD44. 参与I型超敏反应主要的细胞是:A.肥大细胞和嗜碱性粒细胞B.B细胞C.T细胞D.NK细胞E.内皮细胞45. 不属于I型超敏反应的疾病是A.青霉素过敏性休克B.花粉过敏引起哮喘C.皮肤荨麻疹D.红细胞溶解破坏导致的输血反应E.过敏性鼻炎46. 不属于I型超敏反应发生机制的是A.变应原刺激机体产生特异性IgEB.IgE与致敏靶细胞表面IgE受体结合C.肥大细胞发生脱颗粒D.组胺等生物活性介质引起相应症状E.IgG激活补体溶解破坏靶细胞47. 在抢救过敏性休克中具有重要作用的药物是A.肾上腺素B.阿司匹林C.青霉素D.抗血清E.扑尔敏48. 某同学,每年春季便出现流鼻涕、打喷嚏不止,可能的原因是:对花粉产生了A.I型超敏反应B.II型超敏反应C.III型超敏反应D.IV型超敏反应E.不属于超敏反应49. 不属于II型超敏反应的疾病是A.新生儿溶血症B.花粉过敏引起哮喘C.红细胞溶解破坏导致的输血反应D.药物过敏性血细胞减少症E.Graves’病(甲状腺功能亢进50. 下列关于II型超敏反应错误的是A.自身组织细胞是受到攻击的靶细胞B.输血反应是典型的II型超敏反应C.参与的抗体主要是IgG和IgMD.吞噬细胞和NK细胞的杀伤是组织损伤的直接原因E.参与的抗体主要是IgE51. II型超敏反应中的靶抗原不包括A.ABO血型抗原B.链球菌胞壁成分与关节组织的共同抗原C.改变了的自身抗原D.结合在自身细胞表面的抗原E.游离的病毒颗粒52. 新生儿溶血症属于哪一型超敏反应A.I型超敏反应B.II型超敏反应C.III型超敏反应D.IV型超敏反应E.不属于超敏反应53. 以下哪项不是T细胞活化的表现:A.分泌多种细胞因子B.表达多种细胞因子受体C.表达CD40LD.表达Igα、Igβ分子E.表达FasL54. APC上B7的配体是:A.CD2B.CD4C.CD8D.CD28E.CD1655. B细胞具有识别抗原的能力,因其表面有:A.E受体B.mIgC.sIgAD.C3受体E.Fc受体56. HIV感染最主要的的辅助受体分子为:A.CD3B.CD4C.CD8D.CD21E.CD4057. 抗体分子的异种抗原性主要存在于:A. Fab段B. 重链可变区C. 重链恒定区D. 轻链可变区E. 铰链区58. 下列细胞同时表达CD3和CD4分子的是:A.NK细胞B.Th细胞C.B淋巴细胞D.巨噬细胞E.树突状细胞59.关于TCR的特征,下列哪项是错误的?A.与CD3形成TCR-CD3复合物B.识别线性表位C.由异源二聚体组成D.能识别pMHC分子复合物E.可以直接识别游离的抗原分子60.巨噬细胞所不具备的作用是:A.吞噬作用B.胞饮作用C.抗原特异性受体介导的胞吞作用D.Fc受体介导的胞吞作用E.补体受体介导的胞吞作用二、简答题(每题10分,共40分1. 试述免疫球蛋白的基本结构及其主要生物学功能。
《微生物学》期末复习简答题及答案1.简述免疫球蛋白的基本结构。
答:①四肽链结构:重链、轻链②免疫球蛋白的分区:可变去和恒定区高变区和骨架区、铰链区③免疫球蛋白的其他结构:连接片(J链)、分泌片(SP).2.抗体的生物功能主要有哪些?答:①特异性的生物学作用、②激活补体、③与细胞表面FC受体结合:调理作用、抗体依赖性细胞介导的细胞毒作用,介导I型超敏反应④穿过胎盘和粘膜。
3.比较五类免疫球蛋白结构和功能的异同点。
答:共分为五类:①IgG、②IgM。
③IgA、④IgD、⑤IgE:①IgG血清含量最高,半衰期最长;功能最多:结合抗原、激活补体、调理吞噬并介导ADCC、通过胎盘、结合SPA.为再次免疫应答的主要抗体:抗感染的主要抗体(抗菌、抗病毒。
抗毒素抗体)。
并介导II、III型超敏反应。
2、IgM分子量最大,不能通过血管壁,主要存在于血液和粘膜表面。
是血管内抗感染的主要抗体。
在个体发育过程和体液免疫应答中均是最早合成和分泌的抗体。
脐带血IgM增高提示胎儿有宫内感染;感染过程中血清IgM 水平升高,说明有近期感染。
天然的血型抗体和类风湿因子亦属IgM.其激活补体的能力比IgG强。
膜表面IgM 是B细胞抗原受体(BCR)的主要成分。
只表达mIgM是未成熟B细胞的标志,记忆B细胞表面的mIgM逐渐消失。
3、IgA(1)血清型IgA:以单体形式存在。
(2)分泌型IgA(sIgA):由J链连接的二聚体和分泌片组成。
合成和分泌的部位在肠道、呼吸道、乳腺、唾液腺和泪腺,主要存在于胃肠道和支气管分泌液、初乳、唾液和泪液中。
是参与粘膜局部免疫的主要抗体。
婴儿可从母亲初乳中获得分泌型IgA,是一种重要的自然被动免疫。
4、IgD正常人血清IgD浓度很低,平均约0.03mg/ml.半寿期很短(仅3天)。
血清IgD的确切功能仍不清楚。
B细胞表面的mIgD可作为B细胞分化发育成熟的标志,未成熟B细胞仅表达mIgM,成熟B细胞可同时表达mIgM和mIg。
简述免疫球蛋白的基本结构及各个功能区免疫球蛋白是一类在人体免疫系统中发挥重要作用的蛋白质,也被称为抗体。
其基本结构包括四个多肽链,其中两个为重链,两个为轻链。
重链的结构决定了抗体的类别,分别为IgM、IgG、IgE、IgA和IgD。
轻链中则由κ链和λ链组成。
免疫球蛋白的功能区主要包括Fc区和Fab区。
Fc区(fragment crystallizable)主要负责与免疫系统中的其他蛋白质相互作用,包括结合抗原、识别并结合免疫细胞表面受体等。
Fab区(fragment antigen binding)则是与抗原结合的部分,主要负责特异性识别和结合抗原,从而引发抗体相关反应。
IgM是在初次兴奋时产生的,具有五个免疫球蛋白单元,每个单元都包含一个Fc区和一个Fab区。
由于其大量的光学分子能够紧密结合并沉淀,从而发挥钝化病毒和细菌的作用。
IgG是IgM转化产生的免疫球蛋白,在二次兴奋时大量产生。
它是唯一能够通过胎盘屏障进入胎儿循环系统的抗体,同时还具有细菌中和、抗毒素和涂层细胞凋亡作用。
IgE则主要参与变态反应,即过敏反应,它的结构上使得大量IgE能够结合在细胞表面,响应抗原激活内质网和线粒体释放大量的介质,滋生变态反应的程度。
IgA是和黏膜相关的免疫球蛋白,能够应对口腔、鼻腔、肺部、肠道、泌尿生殖系统等各种黏膜表面的感染,并防止抗原进入宿主体内。
IgD虽然其生物学特性不十分明确,但可以提高抗原的感受性。
综上所述,免疫球蛋白作为人体免疫系统中的重要成分,其特有的结构和功能区具有抗病原体、免疫调节、细胞凋亡等多种重要生物学功能。
人们不断对其进行研究和发展,以期更好地应对各种病原体和疾病。
免疫球蛋白的基本结构和主要生物学功能免疫球蛋白(Immunoglobulin,Ig)是一类由免疫细胞分泌的蛋白质,也是人体免疫系统中最重要的组成部分之一。
它具有多种结构和功能,对维护机体免疫平衡和抵抗病原体起着重要作用。
免疫球蛋白的基本结构是由两个轻链和两个重链组成的四股多肽链。
重链和轻链通过二硫键相连,形成一个Y形的分子结构。
其中,重链分为IgG、IgM、IgA、IgD和IgE五个亚类,轻链则分为κ和λ两种类型。
这种四股多肽链的结构使得免疫球蛋白具有高度的特异性和多样性。
免疫球蛋白的主要生物学功能是识别和结合抗原,从而参与免疫应答过程。
当机体受到外界病原体入侵时,免疫球蛋白能够识别并结合病原体表面的抗原,形成抗原-抗体复合物。
这种结合可以直接中和病原体,阻止其进一步侵袭机体细胞;也可以激活免疫系统的其他细胞,如巨噬细胞和NK细胞,来清除被标记的病原体。
除了识别和结合抗原外,免疫球蛋白还参与调节机体的免疫反应。
免疫球蛋白能够激活和调节多种免疫细胞,如B细胞、T细胞和巨噬细胞,从而增强机体的免疫效应。
此外,免疫球蛋白还能够激活补体系统,引发炎症反应,并促进病原体的清除。
不同亚类的免疫球蛋白在机体的免疫应答中发挥着不同的作用。
例如,IgM是体液免疫的早期应答分子,可以迅速中和病原体;IgG则是主要的体液免疫抗体,能够长期保持在血液中,为机体提供持久的免疫保护;IgA主要存在于体液分泌物中,如唾液、泪液、乳汁和肠道分泌物中,起到阻止病原体侵入的作用;IgD主要存在于B 细胞表面,参与B细胞的活化和分化;IgE则参与过敏反应和寄生虫感染的免疫应答。
免疫球蛋白的结构和功能使得它成为人类免疫系统中不可或缺的一部分。
它不仅能够识别和结合多种抗原,还能够激活和调节免疫细胞,从而发挥抗体介导的免疫效应。
免疫球蛋白的研究不仅有助于我们深入了解免疫系统的机制,还为疾病的诊断和治疗提供了重要的依据。
简述抗体的基本结构和生物学功能抗体,也被称为免疫球蛋白(immunoglobulin, Ig),是一种由免疫系统产生的特殊蛋白质,主要作用是识别和中和体内外的病原体,保护机体免受感染。
抗体的基本结构和生物学功能是免疫系统最重要的组成部分之一抗体的基本结构包括四个多肽链,分为两对相同的轻链(light chains)和重链(heavy chains)。
每条轻链和重链由一系列不同的氨基酸组成,通过二硫键链接在一起形成抗体的Y形结构。
轻链分为κ(kappa)和λ(lambda)两种类型,重链则分为五个不同的类别:IgG、IgM、IgA、IgD和IgE。
抗体的Y形结构由两个抗原结合部位(Fab)和一个结构相同的晶体抗体组(Fc)组成。
Fab部分是抗体与抗原特异性相互作用的区域,每个Fab部分都包含一个完整的轻链和一半的重链。
Fab与抗原结合后,可以阻止病原体进入机体细胞或标记其以便被免疫系统识别和消除。
Fc区域位于抗体的尾部,包含另一半的重链,不直接与抗原相互作用,但是可以与其他细胞或分子结合,介导一系列生物学效应,如调理细胞介导的毒杀(ADCC)和补体激活。
抗体的生物学功能主要包括以下几个方面:1. 识别和结合抗原:抗体可以通过它的Fab区域与抗原(比如细菌、病毒、肿瘤细胞等)结合。
抗体与抗原之间的结合是高度特异性的,由抗体的可变区决定。
抗体与抗原的结合可以阻止病原体进入机体细胞,中和病原体毒素或标记它们以被免疫系统识别和清除。
2.补体激活:抗体的Fc区域可以识别和结合补体蛋白,进而激活免疫系统中的补体级联反应。
补体激活可以引发炎症反应和细胞溶解,直接杀伤病原体或增强其他免疫细胞的杀伤作用。
3.调理细胞介导的毒杀:抗体的Fc区域可以结合调理细胞上的Fc受体,如自然杀伤细胞(NK细胞)。
这种结合可以激活调理细胞,使其释放细胞毒性因子,直接杀伤抗原表达的细胞。
4.免疫记忆:抗体参与免疫系统的记忆反应。
当机体第一次暴露在特定抗原时,B淋巴细胞会产生和分泌相应的抗体。
第四章免疫球蛋白一、单项选择1. 识别同一抗原的膜型Ig和抗体不同点在于:A. 抗原识别特性B. 抗原结合特性C. V区编码基因D. 氨基端E. 羧基端2. 有关Ig遗传学不正确的是:A. H链V区编码基因由V、D、J三种基因片段经重排后组成B. L链V区编码基因由V、J两种基因片段经重排后组成C. V、D、J基因片段具有多样性D. Ig 类别转换过程中C区编码基因不变3. 下列哪项不是单克隆抗体的特性:A. 高度特异性B. 高度均一性C. 可大量生产不断供应D. 可通过用抗原免疫动物后收获血清制备E. 由一个识别一种抗原表位的B细胞克隆产生4. 具有IgE高亲和力受体的细胞是:A.嗜中性粒细胞B.嗜酸性粒细胞C.肥大细胞D.内皮细胞E. B细胞5. 下列Ig分子及其酶解片段中,哪一种最具实际应用价值:A. 完整Ig分子B. F(ab’)2C. FcD. pF c’E. 以上都不对6. 能够发挥ADCC效应的淋巴细胞是:A.NKT细胞B. B-1细胞C. B-2细胞D. NK细胞E. CTL7. 免疫球蛋白的基本结构是由:A.二硫键连接四条H链组成B.二硫键连接四条L链组成C.二硫键连接一条H链和一条L链组成D.二硫键连接二条H链和二条L链组成E.绞链区连接二条H链和二条L链组成8. Ig分子中与相应抗原特异性结合的部位是:A.重链恒定区B.轻链恒定区C.重链可变区和轻链可变区D.Fc E.绞链区9. 免疫球蛋白超家族(IgSF)成员的特征性结构是:A.免疫球蛋白折叠B.TCR V C.MHC多态区D.V区E.C区10. 能使IgG水解为F(ab’)2和pFc片段的酶是:A.磷酸酶B.木瓜蛋白酶C.酪氨酸蛋白激酶D.胰蛋白酶E.胃蛋白酶11. 与抗原结合后,激活补体能力最强的Ig是:A.IgM B.IgG C.IgE D.IgD E.IgA12. 在种系发生和个体发育过程中最早出现的Ig是:A.IgD B.IgA C.IgG D.IgM E.IgE13. 关于IgE的正确描述是:A.介导I型超敏反应B.能通过胎盘C.可发挥ADCC效应D.有补体结合位点E.具有调理吞噬作用14. 介导NK细胞、单核-巨噬细胞等发挥ADCC效应的Ig主要是:A.IgD B.IgA C.IgE D.IgM E.IgG15. 抗体分子的异种抗原性主要存在于:A. Fab段B. 重链可变区C. 重链恒定区D. 轻链可变区E. 铰链区16. 下列各类免疫球蛋白中,哪类可以通过胎盘从母体转移给胎儿?A. IgAB. IgGC. IgMD. IgDE. IgE17. IgA的重链是:A. J链B. SP链C. α链D. κ链E. δ链18. 下列哪种免疫作用在无抗体存在时仍可发生:A. ADCC作用B. 补体激活的经典途径C. III型超敏反应D. 毒素中和作用E. CTL细胞杀伤肿瘤细胞19. FcγR的功能不包括:A. 介导巨噬细胞的ADCCB. 调理吞噬C. 清除免疫复合物D. 介导NK细胞的ADCCE. 介导Ⅰ型超敏反应20. 抗μ链抗体可以识别的细胞是:A. T淋巴细胞B. NK细胞C. B淋巴细胞D. 巨噬细胞E. DC21. 体外实验时,用抗μ链抗体可活化的细胞是:A. T淋巴细胞B. NK细胞C. B淋巴细胞D. 巨噬细胞E. DC22. 可参与ADCC作用的细胞是:A. Th细胞B. Treg细胞C. B细胞D. NK细胞E. 嗜碱性粒细胞23. Ig根据其_____的不同,可分为IgA、IgD、IgE、IgG、IgM五类:A. 重链恒定区B. 重链可变区C. 轻链恒定区D. 轻链可变区E. 以上都是24. 具有特异性免疫功能的免疫分子是:A.细胞因子B.补体C.抗体D.MHC分子E.抗菌肽25. 关于抗体,下列哪项是错误的:A、抗体是指具有免疫功能的球蛋白B、抗体主要存在于血液、体液、粘膜表面及其分泌液中C、抗体是能和相应抗原特异性结合的球蛋白D、抗体都是免疫球蛋白E、抗体都是体内产生的26. 抗体与抗原结合的部位是:A、CH区B.VH区C、CL区D、VL区E.VH与VL区27. 下列哪种物质不是抗体:A.抗毒素血清B.胎盘球蛋白C.淋巴细胞抗血清D、植物血凝素E.白喉抗毒素28. 关于IgE的正确描述是:A.介导I型超敏反应B.能通过胎盘C.由粘膜上皮细胞产生D.有补体结合点E、具有调理作用29. 下列分泌液中不含IgA的是:A.唾液B.初乳C.汗液D、肠道分泌液E.支气管黏液30. 下列哪种细胞具有IgE Fc受体:A.平滑肌细胞B.嗜碱粒细胞C.中性粒细胞D.单核细胞E.血管内皮细胞31. 各种Ig单体分子共有的特性是:A.与靶细胞结合后能介导ADCC作用 B. 具有两个完全相同的抗原结合部位C.轻链与重链以非共价键结合D.与抗原结合后能激活补体E.与颗粒性抗原结合后能介导调理吞噬作用:32. 介导NK细胞、巨噬细胞、中性粒细胞发挥ADCC效应的Ig主要是:A.IgA B.IgM C.IgG D.IgD E.IgE33. 具有J链的Ig是:A.IgG1 B、IgG4 C.SIgA D.IgE E.IgD34. 关于IgG的错误叙述是:A.可分为四个亚类B.可通过胎盘C.抗原结合价为二价D.CH2有补体C1q结合点E.经木瓜蛋白酶水解后可获得一个F(abˊ)2片段35.关于IgE,下列哪项是错误的:A、在五类Ig中含量最低B、有CH4区C、可介导I型超敏反应D、有亲细胞性E、在种系发育过程中最早发生36.决定Ig类别的抗原决定簇存在于Ig分子的:A.轻链恒定区B.轻链可变区C.重链铰链区D.重链恒定区E.重链可变区37.各种单体抗体分子的共性是:A.重链都具有四个功能区B.有两个完全相同的抗原结合部位C.链间和链内以非共价键相连D.能结合补体E.能结合吞噬细胞38.能与补体C1q结合的Ig是:A.IgE和IgD B.IgA和IgG C.IgG和IgMD.IgM和IgE E.IgM和IgA39.外分泌液中含量最高的Ig是:A.IgM B.IgG C.SIgA D.IgE E.IgD40. 较其它Ig更易透过毛细血管壁Ig是:A.IgM B.IgG C.IgA D.IgE E.IgD41. 对SIgA而言,下列描述错误的是:A.由两个单体IgA、一个J链和一个分泌片组成B.单体IgA由淋巴结中浆细胞产生C.分泌片由黏膜上皮细胞产生D.分泌片的功能是保护SIgA不被蛋白水解酶破坏E.母亲可将SIgA通过乳汁传递给婴儿42. 口服脊髓灰质炎疫苗后,肠内升高的Ig是:A.SIgA B.IgD C.IgG D.IgM E.IgE43. 体内抗病毒、中和毒素、抗真菌最重要的抗体为:A.IgA B.IgM C.IgG D.IgE E.IgD44. 来自母体能引起新生儿溶血症的Rh抗体的类别为:A.IgD B. IgM C. IgG D. IgA E. IgE二、不定项选择1. IgG经胃蛋白酶水解后可得到:A.1个F(ab')2段B.2个Fab段C.SC D.PFc'E.1个Fc段2. 关于Ig的可变区,下列叙述哪些是正确的:A. 位于L链靠近N端的1/2及H链靠近N端的1/5或1/4B. 由高变区和骨架区组成C. 不同Ig的高变区氨基酸组成和排列顺序不同,抗体特异性也不同D. Ig分子独特型决定簇存在的主要部位E. 高变区又称互补决定区三、名词解释1. 抗体2. 免疫球蛋白3. 同种型4. 同种异型5. 独特型6. 单克隆抗体7. 基因工程抗体8. 抗体依赖的细胞介导的细胞毒作用(antibody dependent cell mediated cytotoxcity)9. CDR即互补决定区四、简答与论述1. 试述免疫球蛋白的基本结构及其主要生物学功能。
免疫球蛋白的主要生物学功能
免疫球蛋白(Immunoglobulin,简称Ig)是一类由B淋巴细胞分泌的蛋白质,也是一种重要的免疫系统分子。
它们具有多种功能,包括抗原结合、中和病原体、激活补体系统和调节免疫反应等。
以下是免疫球蛋白的主要生物学功能:
1. 抗原结合:免疫球蛋白可以结合到病原体表面的抗原上,从而标记病原体并促进其被免疫系统清除。
这种结合是高度特异性的,即每种免疫球蛋白只能结合到一种或几种特定的抗原上。
2. 中和病原体:一些免疫球蛋白可以通过结合到病原体表面的抗原上,中和病原体,从而防止其进一步侵入宿主细胞并导致疾病。
3. 激活补体系统:一些免疫球蛋白可以结合到病原体表面的抗原上,激活补体系统,从而引发炎症反应和病原体的清除。
4. 调节免疫反应:一些免疫球蛋白可以调节免疫反应的强度和方向,从而保持免疫系统的平衡和稳定。
例如,一些免疫球蛋白可以抑制免疫反应,防止过度炎症反应和自身免疫疾病的发生。
总之,免疫球蛋白在免疫系统中发挥着重要的作用,通过抗原结合、中和病原体、激活补体系统和调节免疫反应等多种方式,保护宿主免受病原体的侵害。
免疫球蛋白(Immunoglobulin,简称Ig)是一类在人和其他脊椎动物中广泛存在的蛋白质分子,也被称为抗体。
免疫球蛋白的基本结构是由两个重链和两个轻链组成的Y形结构。
基本结构:
重链(Heavy chain):免疫球蛋白的重链分为五个类别:IgG、IgA、IgM、IgD和IgE。
每种类别的重链在结构和功能上有所不同。
轻链(Light chain):免疫球蛋白的轻链分为κ(kappa)和λ(lambda)两种类型。
在一个免疫球蛋白分子中,两个轻链是相同类型的。
主要生物学功能:
特异性识别:免疫球蛋白具有高度的特异性识别功能,可以与外来的抗原(如细菌、病毒、异物等)结合。
每个免疫球蛋白分子上的抗原结合部位称为抗原结合位点(Antigen-Binding Site),可以与抗原的特定部分形成配对,从而引发免疫反应。
中和与清除:免疫球蛋白可以通过与抗原结合,中和病原体的毒性或致病性,阻止其侵入和繁殖。
同时,它们还可以激活补体系统,促进病原体的清除。
免疫记忆:免疫球蛋白是体内免疫应答的关键组分。
当机体首次遭遇特定抗原时,免疫球蛋白会被产生并参与抗原的清除。
在后续再次遭遇相同抗原时,机体可以迅速产生更多相应的免疫球蛋白,以对抗病原体,这就是免疫记忆的基础。
免疫调节:某些免疫球蛋白可以调节免疫反应的强度和方向。
例如,某些IgG亚型可以调节炎症反应,参与自身免疫的调节和抗体依赖性细胞毒性。