数量关系
- 格式:pdf
- 大小:150.42 KB
- 文档页数:6
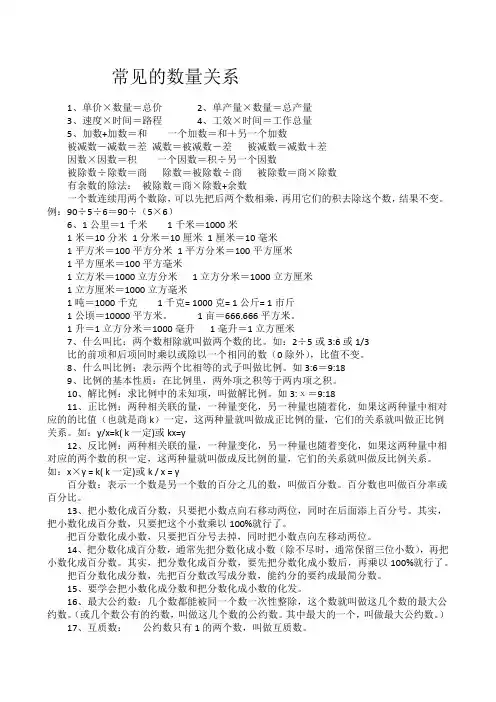
常见的数量关系1、单价×数量=总价2、单产量×数量=总产量3、速度×时间=路程4、工效×时间=工作总量5、加数+加数=和一个加数=和+另一个加数被减数-减数=差减数=被减数-差被减数=减数+差因数×因数=积一个因数=积÷另一个因数被除数÷除数=商除数=被除数÷商被除数=商×除数有余数的除法:被除数=商×除数+余数一个数连续用两个数除,可以先把后两个数相乘,再用它们的积去除这个数,结果不变。
例:90÷5÷6=90÷(5×6)6、1公里=1千米1千米=1000米1米=10分米1分米=10厘米1厘米=10毫米1平方米=100平方分米1平方分米=100平方厘米1平方厘米=100平方毫米1立方米=1000立方分米1立方分米=1000立方厘米1立方厘米=1000立方毫米1吨=1000千克1千克= 1000克= 1公斤= 1市斤1公顷=10000平方米。
1亩=666.666平方米。
1升=1立方分米=1000毫升1毫升=1立方厘米7、什么叫比:两个数相除就叫做两个数的比。
如:2÷5或3:6或1/3比的前项和后项同时乘以或除以一个相同的数(0除外),比值不变。
8、什么叫比例:表示两个比相等的式子叫做比例。
如3:6=9:189、比例的基本性质:在比例里,两外项之积等于两内项之积。
10、解比例:求比例中的未知项,叫做解比例。
如3:χ=9:1811、正比例:两种相关联的量,一种量变化,另一种量也随着化,如果这两种量中相对应的的比值(也就是商k)一定,这两种量就叫做成正比例的量,它们的关系就叫做正比例关系。
如:y/x=k( k一定)或kx=y12、反比例:两种相关联的量,一种量变化,另一种量也随着变化,如果这两种量中相对应的两个数的积一定,这两种量就叫做成反比例的量,它们的关系就叫做反比例关系。
数量关系是什么
数量关系是研究不同数量之间的相互关系的数学分支,
它通过定量描述和分析各种现象中的数量变化关系,揭示事物之间的规律性和可预测性。
数量关系包括比例关系、函数关系、递推关系等。
比例
关系指的是两个量之间的比例,可以通过比率、比例和百分比等方式描述。
函数关系是指两个变量之间存在一种规律性的关系,其中一个变量的值依赖于另一个变量的值。
递推关系是指通过已知的前几个数值来确定下一个数值的关系。
这些关系可以通过数学模型和图表等方式来表达和描述。
在研究数量关系时,需要使用数学工具和方法进行分析
和计算。
常见的数学概念和方法包括代数、几何、概率与统计、微积分等。
代数可以用来表示和求解未知数的关系,几何可以用来描述和计算空间中的形状和位置关系,概率与统计可以用来分析和预测事件的发生概率,微积分可以用来研究变化率和曲线的性质。
数量关系在各个领域都有广泛的应用,如物理学中的力
学关系、经济学中的供求关系、生物学中的生态关系等。
通过研究数量关系,可以深入理解事物之间的相互关系,提高问题处理和决策能力,促进科学发展和社会进步。
总之,数量关系是研究不同数量之间相互关系的数学分支,通过描述和分析数量变化关系,揭示事物之间的规律性和可预测性。
它在各个领域都有广泛应用,是推动科学发展和社会进步的重要工具。
小学常见数量关系:乘除关系的有:(1)单价×数量=总价,总价÷数量=单价,总价÷单价=数量。
(2)速度×时间=路程,路程÷速度=时间,路程÷时间=速度。
(3)相遇时间×速度和=总路程,总路程÷相遇时间=速度和,总路程÷速度和=相遇时间。
(4)工作时间×工作效率=工作总量,工作总量÷工作效率=工作时间,工作总量÷工作时间=工作效率。
(5)砖块数×砖面积=铺地面积,铺地面积÷砖块数=砖面积,铺地面积÷砖那就=砖块数。
(6)因数×因数=积,积÷因数=另一个因数。
(7)被除数÷除数=商,被除数=商×除数,除数=被除数÷商。
(8)图上距离:实际距离=比例尺。
图上距离=实际距离×比例尺,实际距离=图上距离÷比例尺。
(9)平均数=总数÷总份数。
(10)正方形的面积=边长×边长。
正方形的周长=边长×4(11)长方形的面积=长×宽。
(12)平行四边形的面积=底×高。
(13)三角形的面积=底×高÷2。
(14)梯形的面积=(上底+下底)×高÷2(14)圆形的周长=直径×圆周率或者圆形的周长=半径×2×圆周率。
圆形的面积=半径×半径×圆周率。
(15)长方体的体积=长×宽×高。
(16)正方体的体积=棱长×棱长×棱长。
正方体的棱长总和=棱长×12.(17)正方体表面积=棱长×6,(18)圆柱体侧面积=底面周长×高。
(19)圆柱体积=底. 加面积×高。
(20)圆锥体积=底面积×高×13减关系的数量关系:(1)加数+加数=和,加数=和-另一个加数。
整体常见的数量关系数量关系可以用来描述物体之间的直接关系,是数学学习中最基础的概念之一,也是数学运算的基础。
数量关系可以被定义为一些物体之间的关系,其中一个物体的数量可以影响另一个物体的数量。
在数学领域,数量关系可以表达为加减乘除法,如加法关系、减法关系、乘法关系、整除关系、乘方关系等。
加法关系是一种最常见的数量关系,是指给定两个数量,加起来后可以得到总量。
其中,一个加数加上另一个加数,结果可以得到和。
例如,一个人有2元钱,另一个人有1元钱,那么他们总共有3元钱。
减法关系是一种常见的数量关系,是指将两个数量相减,从而得到差值。
即从一个减数减去另一个减数,结果可以得到差值。
例如,一个人有5元钱,另一个人有2元钱,那么他们之间的差值是3元钱。
乘法关系是一种数量关系,指将两个数量相乘,从而得到乘积。
即将一个乘数与另一个乘数相乘,结果可以得到乘积。
例如,一个人有3个苹果,另一个人有4个苹果,那么他们总共有12个苹果。
整除关系是一种数量关系,指将一个数量除以另一个数量,从而得到商。
即将一个除数除以另一个除数,结果可以得到商数。
例如,一个人有8个苹果,另一个人有4个苹果,那么他们中每个人拥有2个苹果。
乘方关系是一种数量关系,指将一个数量乘以另一个数量,从而得到幂。
即将一个乘数乘以另一个乘数,结果可以得到幂数。
例如,一个数的三次方,即将这个数与它自身相乘三次,即可得到这个数的三次方。
除了上述的几种最常见的数量关系外,还有其他一些关系,比如比例关系、对数关系、幂函数关系等。
比例关系指两个数量之间的关系,可以用其中一个数量乘以一个固定的数值来表示另一个数量。
例如,一个人有6个苹果,另一个人有3个苹果,那么他们之间的比例关系是2:1。
对数关系是一种数量关系,指两个数量之间的对数关系,即可以使用某种数量的对数来表示另一个数量。
例如,设x的20次方等于1024,则x的对数关系等于1024的以20为底的对数。
幂函数关系是一种数量关系,指一个变量的幂函数关系。
常用的数量关系式1、速度×时间=路程路程÷速度=时间路程÷时间=速度2、单价×数量=总价总价÷单价=数量总价÷数量=单价3、工作效率×工作时间=工作总量工作总量÷工作效率=工作时间工作总量÷工作时间=工作效率4、加数+加数=和和-一个加数=另一个加数5、被减数-减数=差被减数-差=减数差+减数=被减数6、因数×因数=积积÷一个因数=另一个因数6、被除数÷除数=商被除数÷商=除数商×除数=被除数在有余数的除法中: (被除数-余数)÷除数=商7、总数÷总份数=平均数8、相遇问题相遇路程=速度和×相遇时间或相遇路程=快车速度×相遇时间+慢车速度×相遇时间相遇时间=相遇路程÷速度和速度和=相遇路程÷相遇时间9、利息=本金×利率×时间10、收入-支出=结余单产量×数量=总产量量的计量在日常生活、生产劳动和科学研究中,经常要进行各种量的计量,我国法定计量单位与国际计量单位一致。
名数;数和单位名称合起来叫做名数。
单名数:只含有一种单位名称的名数叫单名数。
复名数:含有两种或两种以上单位名称的名数叫复名数。
×进率高级单位的名数低级单位的名数÷进率长度单位换算1千米=1000米1米=10分米1分米=10厘米1米=100厘米1厘米=10毫米面积单位换算1平方千米=1000000平方米1公顷=10000平方米1平方千米=100公顷1平方米=100平方分米1平方分米=100平方厘米1平方厘米=100平方毫米体积(容积)单位换算1立方米=1000立方分米1立方分米=1000立方厘米1立方厘米=1000立方毫米 1立方分米=1升1立方厘米=1毫升1升=1000毫升质量单位换算1吨=1000 千克1千克=1000克1千克=1公斤人民币单位换算1元=10角1角=10分1元=100分时间单位换算1世纪=100年1年=12月=4个季度大月(31天)有:1\3\5\7\8\10\12月小月(30天)的有:4\6\9\11月平年2月28天, 闰年2月29天平年全年365天, 闰年全年366天1日=24小时1时=60分1分=60秒1时=3600秒练习:填空(1). 1时30分=()时40分=()时时=()分0.7时=()分平方米=()平方分米125克=()千克2 立方分米=()升=()毫升10 吨=()吨()千克()元=50元8角1分(2).1米∶10厘米=()∶()=()∶()100毫升∶1升=()∶()=()∶ ()(3).填上适当的计量单位名称。
常用的数量关系式1、每份数×份数=总数总数÷每份数=份数总数÷份数=每份数2、1倍数×倍数=几倍数几倍数÷1倍数=倍数几倍数÷倍数=1倍数3、速度×时间=路程路程÷速度=时间路程÷时间=速度4、单价×数量=总价总价÷单价=数量总价÷数量=单价5、工作效率×工作时间=工作总量工作总量÷工作效率=工作时间工作总量÷工作时间=工作效率6、加数+加数=和和-一个加数=另一个加数7、被减数-减数=差被减数-差=减数差+减数=被减数8、因数×因数=积积÷一个因数=另一个因数9、被除数÷除数=商被除数÷商=除数商×除数=被除数小学数学图形计算公式1、正方形(C:周长S:面积a:边长)周长=边长×4 C=4a面积=边长×边长S=a×a2、正方体(V:体积a:棱长)表面积=棱长×棱长×6 S表=a×a×6体积=棱长×棱长×棱长V=a×a×a3、长方形(C:周长S:面积a:边长)周长=(长+宽)×2 C=2(a+b)面积=长×宽S=ab4、长方体(V:体积s:面积a:长b: 宽h:高)(1)表面积(长×宽+长×高+宽×高)×2 S=2(ab+ah+bh)(2)体积=长×宽×高V=abh5、三角形(s:面积a:底h:高)面积=底×高÷2 s=ah÷2三角形高=面积×2÷底三角形底=面积×2÷高6、平行四边形(s:面积a:底h:高)面积=底×高s=ah7、梯形(s:面积a:上底b:下底h:高)面积=(上底+下底)×高÷2 s=(a+b)× h÷28、圆形(S:面积C:周长л d=直径r=半径)(1)周长=直径×л=2×л×半径C=лd=2лr(2)面积=半径×半径×л9、圆柱体(v:体积h:高s:底面积r:底面半径c:底面周长)(1)侧面积=底面周长×高=ch(2лr或лd) (2)表面积=侧面积+底面积×2(3)体积=底面积×高(4)体积=侧面积÷2×半径10、圆锥体(v:体积h:高s:底面积r:底面半径)体积=底面积×高÷311、总数÷总份数=平均数12、和差问题的公式(和+差)÷2=大数(和-差)÷2=小数13、和倍问题和÷(倍数-1)=小数小数×倍数=大数(或者和-小数=大数)14、差倍问题差÷(倍数-1)=小数小数×倍数=大数(或小数+差=大数)15、相遇问题相遇路程=速度和×相遇时间相遇时间=相遇路程÷速度和速度和=相遇路程÷相遇时间16、浓度问题溶质的重量+溶剂的重量=溶液的重量溶质的重量÷溶液的重量×100%=浓度溶液的重量×浓度=溶质的重量溶质的重量÷浓度=溶液的重量17、利润与折扣问题利润=售出价-成本利润率=利润÷成本×100%=(售出价÷成本-1)×100%涨跌金额=本金×涨跌百分比利息=本金×利率×时间税后利息=本金×利率×时间×(1-20%)常用单位换算长度单位换算1千米=1000米1米=10分米1分米=10厘米1米=100厘米1厘米=10毫米面积单位换算1平方千米=100公顷1公顷=10000平方米1平方米=100平方分米1平方分米=100平方厘米1平方厘米=100平方毫米体(容)积单位换算1立方米=1000立方分米1立方分米=1000立方厘米1立方分米=1升1立方厘米=1毫升1立方米=1000升重量单位换算1吨=1000 千克1千克=1000克1千克=1公斤人民币单位换算1元=10角1角=10分1元=100分时间单位换算1世纪=100年1年=12月大月(31天)有:1\3\5\7\8\10\12月小月(30天)的有:4\6\9\11月平年2月28天, 闰年2月29天平年全年365天, 闰年全年366天1日=24小时1时=60分1分=60秒1时=3600秒基本概念第一章数和数的运算一概念(一)整数1 整数的意义自然数和0都是整数。
常见数量关系数量是描述物质和事物之间、或客观事物与主观世界之间最基本的关联。
数量关系体现了事物间的异同,是数学理论和应用的重要基础。
一些数量关系是定量的,如奇偶性、约数、质数、完全数、立方数等,是数学基础理论之一。
定量关系是描述数量关系的基本概念,它表示数量之间具有形成等价集合的定义。
例如,定义一个奇数是一个除了1以外的大于1的正整数,则一个数是奇数的条件就完成了,这就是定量数量关系。
另一些数量关系是定性的,如大小关系、增减关系、增减分类等,它通过描述“大”“小”“增”“减”等关系来解释数量变化。
例如,当一个数比另一个数大时,可以说它的值“增加”;当一个数比另一个数小时,可以说它的值“减少”。
此外,还有一些更复杂的数量关系,如比例和比率关系、计算关系、函数关系、图像关系等,它们可以用来描述不同类型的数量关系。
例如,比例关系可以描述两个数量之间的变化比值;比率关系可以描述物质量或质量单位之间的改变;函数关系可以描述某一特定变量之间的关系;图像关系可以描述一组数据的变化趋势。
所以,数量关系的研究,可以帮助我们更好地理解客观事物的特性及其之间的关系,以及主观世界中的规律和潜在的变化。
它为科学研究提供了可靠的数学基础,为各种科学技术工作提供了有效的支持。
比较属于数量关系的一部分,主要包括排序关系、分类关系、数量比较关系等。
排序是一种有序关系,也是一种简单的数学关系。
例如,按颜色对球排序,将它们排序为红色,白色,橙色,兰色的排序,这就是排序关系。
分类关系指的是将物体分类成几类,这些分类可以根据特征或其他标准来进行。
例如,将物体按形状分类:圆形、三角形、矩形、等边形,这就是分类关系。
数量比较关系是比较两个数量的大小。
例如,比较苹果和橘子的数量,可以得出苹果数量大于橘子,这就是数量比较关系。
从上述,可以看出,数量关系是十分广泛的,它不仅可以应用在数学课堂,也可以用于生活中的比较和判断。
比如可以用数量关系来比较几件礼物的价格、服装的大小、食物的份量、事物的时间等等。
常见的数量关系1、单价×数量=总价2、单产量×数量=总产量3、速度×时间=路程4、工效×时间=工作总量5、加数+加数=和一个加数=和+另一个加数被减数-减数=差减数=被减数-差被减数=减数+差因数×因数=积一个因数=积÷另一个因数被除数÷除数=商除数=被除数÷商被除数=商×除数有余数的除法:被除数=商×除数+余数一个数连续用两个数除,可以先把后两个数相乘,再用它们的积去除这个数,结果不变。
例:90÷5÷6=90÷(5×6)6、1公里=1千米1千米=1000米1米=10分米1分米=10厘米1厘米=10毫米1平方米=100平方分米1平方分米=100平方厘米1平方厘米=100平方毫米1立方米=1000立方分米1立方分米=1000立方厘米1立方厘米=1000立方毫米1吨=1000千克1千克= 1000克= 1公斤= 1市斤1公顷=10000平方米。
1亩=666.666平方米。
1升=1立方分米=1000毫升1毫升=1立方厘米7、什么叫比:两个数相除就叫做两个数的比。
如:2÷5或3:6或1/3比的前项和后项同时乘以或除以一个相同的数(0除外),比值不变。
8、什么叫比例:表示两个比相等的式子叫做比例。
如3:6=9:189、比例的基本性质:在比例里,两外项之积等于两内项之积。
10、解比例:求比例中的未知项,叫做解比例。
如3:χ=9:1811、正比例:两种相关联的量,一种量变化,另一种量也随着化,如果这两种量中相对应的的比值(也就是商k)一定,这两种量就叫做成正比例的量,它们的关系就叫做正比例关系。
如:y/x=k( k一定)或kx=y12、反比例:两种相关联的量,一种量变化,另一种量也随着变化,如果这两种量中相对应的两个数的积一定,这两种量就叫做成反比例的量,它们的关系就叫做反比例关系。
数量关系(数字推理、数学运算)
数量关系是指在求解数学问题的过程中,需要根据已知数量或数值之间的关系推导出未知数或数量的数值。
它包括数字推理和数学运算两个方面。
数字推理是指利用已知数量的大小、比较、排序等信息,推导出未知数量的大小或位置。
例如,在一个数列中已知前几项的数值,需要根据这些数值的规律推导出数列中的下一项数值。
数学运算则是指利用数学基本运算法则,如加、减、乘、除等运算,从已知的数值推导出未知的数值。
例如,在一个两个数的加法算式中,已知其中一个数和它们的和,需要推导出另一个数的值。
数量关系在日常生活中也常常用到,如购物打折、解决账单上面的费用计算等。
学好数量关系有助于提高数学思维能力,更好地应对各种算数和数学问题。
常见的数量关系 TTA standardization office【TTA 5AB- TTAK 08- TTA 2C】常见的数量关系1、单价×数量=总价2、单产量×数量=总产量3、速度×时间=路程4、工效×时间=工作总量5、加数+加数=和一个加数=和+另一个加数被减数-减数=差减数=被减数-差被减数=减数+差因数×因数=积一个因数=积÷另一个因数被除数÷除数=商除数=被除数÷商被除数=商×除数有余数的除法:被除数=商×除数+余数一个数连续用两个数除,可以先把后两个数相乘,再用它们的积去除这个数,结果不变。
例:90÷5÷6=90÷(5×6)6、1公里=1千米 1千米=1000米1米=10分米 1分米=10厘米 1厘米=10毫米1平方米=100平方分米 1平方分米=100平方厘米1平方厘米=100平方毫米1立方米=1000立方分米 1立方分米=1000立方厘米1立方厘米=1000立方毫米1吨=1000千克 1千克= 1000克= 1公斤= 1市斤1公顷=10000平方米。
1亩=平方米。
1升=1立方分米=1000毫升 1毫升=1立方厘米7、什么叫比:两个数相除就叫做两个数的比。
如:2÷5或3:6或1/3比的前项和后项同时乘以或除以一个相同的数(0除外),比值不变。
8、什么叫比例:表示两个比相等的式子叫做比例。
如3:6=9:189、比例的基本性质:在比例里,两外项之积等于两内项之积。
10、解比例:求比例中的未知项,叫做解比例。
如3:χ=9:1811、正比例:两种相关联的量,一种量变化,另一种量也随着化,如果这两种量中相对应的的比值(也就是商k)一定,这两种量就叫做成正比例的量,它们的关系就叫做正比例关系。
如:y/x=k( k一定)或kx=y12、反比例:两种相关联的量,一种量变化,另一种量也随着变化,如果这两种量中相对应的两个数的积一定,这两种量就叫做成反比例的量,它们的关系就叫做反比例关系。
数量关系计算公式1、单价×数量=总价2、单产量×数量=总产量3、速度×时间=路程4、工效×时间=工作总量5、加数+加数=和6、一个加数=和-另一个加数7、被减数-减数=差8、减数=被减数-差9、被减数=减数+差10、因数×因数=积11、一个因数=积÷另一个因数12、被除数÷除数=商13、除数=被除数÷商14、被除数=商×除数15、有余数的除法:被除数=商×除数+余数一个数连续用两个数除,可以先把后两个数相乘,再用它们的积去除这个数,结果不变。
例:90÷5÷6=90÷(5×6)1公里=1千米 1千米=1000米1米=10分米 1分米=10厘米 1厘米=10毫米1平方米=100平方分米 1平方分米=100平方厘米几何公式1.正方形正方形的周长=边长×4 公式:C=4a正方形的面积=边长×边长公式:S=a×a正方体的体积=边长×边长×边长公式:V=a×a×a2.长方形长方形的周长=(长+宽)×2 公式:C=(a+b)×2长方形的面积=长×宽公式:S=a×b长方体的体积=长×宽×高公式:V=a×b×h3.三角形三角形的面积=底×高÷2 公式:S= a×h÷24.平行四边形平行四边形的面积=底×高公式:S= a×h5.梯形梯形的面积=(上底+下底)×高÷2 公式:S=(a+b)h÷26.圆直径=半径×2 公式:d=2r半径=直径÷2 公式:r= d÷2圆的周长=圆周率×直径公式:c=πd =2πr圆的面积=半径×半径×π公式:S=πrr7.圆柱圆柱的侧面积=底面的周长×高公式:S=ch=πdh=2πrh圆柱的表面积=底面的周长×高+两头的圆的面积公式:S=ch+2s=ch+2πr2圆柱的总体积=底面积×高公式:V=Sh8.圆锥圆锥的总体积=底面积×高×1/3 公式:V=1/3Sh9.三角形内角和=180度算术概念1.加法交换律:两数相加交换加数的位置,和不变。
常用的数量关系式
1、每份数×份数=总数总数÷每份数=份数总数÷份数=每份数
2、1倍数×倍数=几倍数几倍数÷1倍数=倍数几倍数÷倍数=1倍数
3、速度×时间=路程路程÷速度=时间路程÷时间=速度
4、单价×数量=总价总价÷单价=数量总价÷数量=单价
5、工作效率×工作时间=工作总量工作总量÷工作效率=工作时间工作总量÷工作时间=工作效率
6、加数+加数=和和-一个加数=另一个加数
7、被减数-减数=差被减数-差=减数差+减数=被减数
8、因数×因数=积积÷一个因数=另一个因数
9、被除数÷除数=商被除数÷商=除数商×除数=被除数
10、本金*利率*时间=利息植树问题:间隔数×每个间隔的米数=一共的米数;
11、爬楼梯问题:楼梯的级数÷每两层楼之间楼梯的级数=楼梯的段数。
12、成活率=成活棵数/总棵数
13、合格率=合格/总数
14、利润率=利润/进价成对比赛,
15、次数=队数*(队数-1)除以2。
一、常用的数量关系式1、每份数×份数=总数总数÷每份数=份数总数÷份数=每份数2、1倍数×倍数=几倍数几倍数÷1倍数=倍数几倍数÷倍数=1倍数3、速度×时间=路程路程÷速度=时间路程÷时间=速度4、单价×数量=总价总价÷单价=数量总价÷数量=单价5、工作效率×工作时间=工作总量工作总量÷工作效率=工作时间工作总量÷工作时间=工作效率6、加数+加数=和和-一个加数=另一个加数7、被减数-减数=差被减数-差=减数差+减数=被减数8、因数×因数=积积÷一个因数=另一个因数9、被除数÷除数=商被除数÷商=除数商×除数=被除数二、小学数学图形计算公式1、正方形(C:周长S:面积a:边长)周长=边长×4 C=4a 面积=边长×边长S=a×a2、正方体(V:体积a:棱长)表面积=棱长×棱长×6 S表=a×a×6 体积=棱长×棱长×棱长V=a×a×a3、长方形(C:周长S:面积a:边长)周长=(长+宽)×2 C=2(a+b) 面积=长×宽S=ab4、长方体(V:体积s:面积a:长b: 宽h:高)(1)表面积(长×宽+长×高+宽×高)×2 S=2(ab+ah+bh) (2)体积=长×宽×高V=abh5、三角形(s:面积a:底h:高)面积=底×高÷2 s=ah÷2 三角形高=面积×2÷底三角形底=面积×2÷高6、平行四边形(s:面积a:底h:高)面积=底×高s=ah7、梯形(s:面积a:上底b:下底h:高)面积=(上底+下底)×高÷2 s=(a+b)× h÷28、圆形(S:面积C:周长лd=直径r=半径)(1)周长=直径×л=2×л×半径C=лd=2лr (2)面积=半径×半径×л9、圆柱体(v:体积h:高s:底面积r:底面半径c:底面周长)(1)侧面积=底面周长×高=ch(2лr或лd) (2)表面积=侧面积+底面积×2(3)体积=底面积×高(4)体积=侧面积÷2×半径10、圆锥体(v:体积h:高s:底面积r:底面半径)体积=底面积×高÷311、和差问题的公式:(和+差)÷2=大数(和-差)÷2=小数12、和倍问题: 和÷(倍数-1)=小数小数×倍数=大数(或者和-小数=大数)13、差倍问题:差÷(倍数-1)=小数小数×倍数=大数(或小数+差=大数)14、相遇问题相遇路程=速度和×相遇时间;相遇时间=相遇路程÷速度和;速度和=相遇路程÷相遇时间15、浓度问题溶质的重量+溶剂的重量=溶液的重量溶质的重量÷溶液的重量×100%=浓度溶液的重量×浓度=溶质的重量溶质的重量÷浓度=溶液的重量16、利润与折扣问题利润=售出价-成本;利润率=利润÷成本×100%=(售出价÷成本-1)×100%涨跌金额=本金×涨跌百分比;利息=本金×利率×时间;税后利息=本金×利率×时间×(1-20%) 三、常用单位换算长度单位换算1千米=1000米1米=10分米1分米=10厘米1米=100厘米1厘米=10毫米面积单位换算:1平方千米=100公顷1公顷=10000平方米1平方米=100平方分米1平方分米=100平方厘米1平方厘米=100平方毫米体(容)积单位换算:1立方米=1000立方分米1立方分米=1000立方厘米1立方分米=1升1立方厘米=1毫升1立方米=1000升重量单位换算:1吨=1000 千克1千克=1000克1千克=1公斤人民币单位换算:1元=10角1角=10分1元=100分时间单位换算:1世纪=100年1年=12月大月(31天)有:1\3\5\7\8\10\12月小月(30天)的有:4\6\9\11月平年2月28天, 闰年2月29天平年全年365天, 闰年全年366天1日=24小时1时=60分1分=60秒1时=3600秒基本概念第一章数和数的运算一概念(一)整数1 整数的意义:自然数和0都是整数。
小学数学【常用的数量关系】1、每份数×份数=总数;总数÷每份数=份数;总数÷份数=每份数2、1倍数×倍数=几倍数;几倍数÷1倍数=倍数;几倍数÷倍数=1倍数3、速度×时间=路程;路程÷速度=时间;路程÷时间=速度4、单价×数量=总价;总价÷单价=数量;总价÷数量=单价5、工作效率×工作时间=工作总量;工作总量÷工作效率=工作时间;工作总量÷工作时间=工作效率;6、加数+加数=和;和-一个加数=另一个加数7、被减数-减数=差;被减数-差=减数;差+减数=被减数8、因数×因数=积;积÷一个因数=另一个因数9、被除数÷除数=商;被除数÷商=除数;商×除数=被除数【小学数学图形计算公式】1、正方形(C:周长,S:面积,a:边长)周长=边长×4;C=4a面积=边长×边长;S=a×a2、正方体(V:体积,a:棱长)表面积=棱长×棱长×6;S表=a×a×6体积=棱长×棱长×棱长;V= a×a×a3、长方形(C:周长,S:面积,a:边长,b:宽)周长=(长+宽)×2;C=2(a+b)面积=长×宽;S=a×b4、长方体(V:体积,S:面积,a:长,b:宽,h:高)(1)表面积=(长×宽+长×高+宽×高)×2;S=2(ab+ah+bh) (2)体积=长×宽×高;V=abh5、三角形(S:面积,a:底,h:高)面积=底×高÷2 ;S=ah÷2三角形的高=面积×2÷底三角形的底=面积×2÷高6、平行四边形(S:面积,a:底,h:高)面积=底×高;S=ah7、梯形(S:面积,a:上底,b:下底,h:高)面积=(上底+下底)×高÷2;S=(a+b)×h÷28、圆形(S:面积,C:周长,π:圆周率,d:直径,r:半径)(1)周长=π×直径π=2×π×半径;C=πd=2πr(2)面积=π×半径×半径;S= πr29、圆柱体(V:体积,S:底面积,C:底面周长,h:高,r:底面半径)(1)侧面积=底面周长×高=Ch=πdh=2πrh(2)表面积=侧面积+底面积×2(3)体积=底面积×高10、圆锥体(V:体积,S:底面积,h:高,r:底面半径)体积=底面积×高÷311、总数÷总份数=平均数12、和差问题的公式:已知两数的和及它们的差,求这两个数各是多少的应用题,叫做和差应用题,简称和差问题。
数量关系知识点总结一、数量关系的基本概念数量关系是指两个或多个数值之间的比较和关联。
在数量关系中,数值之间可以有大小、大小关系,也可以有比例、倍数、倍率等关系。
1. 大小关系:在数量关系中,我们常常需要比较两个数值的大小。
如果一个数值比另一个数值大,我们可以用“大于”符号(>)来表示;如果一个数值比另一个数值小,我们可以用“小于”符号(<)来表示;如果两个数值相等,我们可以用“等于”符号(=)来表示。
2. 比例关系:在一定条件下,两个或多个数值之间的比较关系可以保持不变,这种关系就叫做比例关系。
比例关系通常用“:”或者“/”来表示,如a:b或a/b。
在比例关系中,我们还可以引入比例因子的概念,比例因子是指除数和被除数之间的比值。
3. 倍数关系:在数量关系中,我们常常会涉及到一个数值是另一个数值的几倍的问题。
如果一个数值是另一个数值的n倍,我们可以用乘法运算来表示,即n*a。
在倍数关系中,我们还可以引入整数倍的概念,即当n是一个整数时,a就是b的整数倍。
4. 倍率关系:倍率关系是指两个数值之间的比值关系。
如果一个数值是另一个数值的m倍,我们可以用除法运算来表示,即a/b=m。
倍率关系在概率、利率等领域有广泛的应用。
二、数量关系的运算在数量关系中,我们常常需要进行各种运算,如加法、减法、乘法、除法等。
这些运算可以帮助我们求解问题,比较大小关系,计算比例关系,等等。
1. 加法运算:加法是指将两个或多个数值相加,得到它们的总和。
在加法运算中,我们需要注意数值的正负、小数、分数等的规则,以确保计算的准确性。
2. 减法运算:减法是指将一个数值从另一个数值中减去,得到它们的差。
在减法运算中,我们也需要注意规则,如负数减法、借位减法等。
3. 乘法运算:乘法是指将两个数值相乘,得到它们的乘积。
乘法运算可以用于计算两个数值的倍数关系,计算比例关系中的比率等。
4. 除法运算:除法是指将一个数值除以另一个数值,得到它们的商。
常用的数量关系式1、速度×时间=路程路程÷速度=时间路程÷时间=速度2、单价×数量=总价总价÷单价=数量总价÷数量=单价3、工作效率×工作时间=工作总量工作总量÷工作效率=工作时间工作总量÷工作时间=工作效率4、加数+加数=和和-一个加数=另一个加数5、被减数-减数=差被减数-差=减数差+减数=被减数6、因数×因数=积积÷一个因数=另一个因数6、被除数÷除数=商被除数÷商=除数商×除数=被除数在有余数的除法中: (被除数-余数)÷除数=商7、总数÷总份数=平均数8、相遇问题相遇路程=速度和×相遇时间或相遇路程=快车速度×相遇时间+慢车速度×相遇时间相遇时间=相遇路程÷速度和速度和=相遇路程÷相遇时间9、利息=本金×利率×时间10、收入-支出=结余单产量×数量=总产量量的计量在日常生活、生产劳动和科学研究中,经常要进行各种量的计量,我国法定计量单位与国际计量单位一致。
名数;数和单位名称合起来叫做名数。
单名数:只含有一种单位名称的名数叫单名数。
复名数:含有两种或两种以上单位名称的名数叫复名数。
×进率高级单位的名数低级单位的名数÷进率长度单位换算1千米=1000米1米=10分米1分米=10厘米1米=100厘米1厘米=10毫米面积单位换算1平方千米=1000000平方米1公顷=10000平方米1平方千米=100公顷1平方米=100平方分米1平方分米=100平方厘米1平方厘米=100平方毫米体积(容积)单位换算1立方米=1000立方分米1立方分米=1000立方厘米1立方厘米=1000立方毫米1立方分米=1升1立方厘米=1毫升1升=1000毫升质量单位换算1吨=1000 千克1千克=1000克1千克=1公斤人民币单位换算1元=10角1角=10分1元=100分时间单位换算1世纪=100年1年=12月=4个季度大月(31天)有:1\3\5\7\8\10\12月小月(30天)的有:4\6\9\11月平年2月28天, 闰年2月29天平年全年365天, 闰年全年366天1日=24小时1时=60分1分=60秒1时=3600秒练习:填空(1). 1时30分=()时40分=()时时=()分0.7时=()分平方米=()平方分米125克=()千克2 立方分米=()升=()毫升10 吨=()吨()千克()元=50元8角1分(2).1米∶ 10厘米=()∶()=()∶()100毫升∶1升=()∶()=()∶ ()(3).填上适当的计量单位名称。
数字推理1、因式特性例1、 4,6,10,14,22,()A.24 B.26 C.28 D.30例2、2,6,15,28,55,()A.76 B.78 C.110 D.107例3、 1,9,35,91,189,( )A .361B .341C .321D .301例4、 1, 6, 20, 56, 144, ( )A.256B.312C.352D.3842、求异法例1、36, 24, ( ), 332, 964 A.27431 B.9140 C.349 D.16例2、 4, 23, 68, 101, ( )A.128B.119C.74.75D.70.25例3、 323, 107, 35, 11, 3, ( )A.-5B.1/3C.1D.2例4、 0,2,10,12,8,6,()A. 7B. 9C.616 D.14 例5、 -10, 30, -50, 70, ( ) A.90 B.1/90 C.-90D.1 3、数字特性例1、1 26 9 124 ( ) 342A.57B.65C.79D.123例2、 -344, 17, -2, 5, ( ), 65A.86B.124C.162D.227例3、 1 3 11 67 629 ( )A . 2350B . 3 130C . 4783D . 7781例4、3,4,7, 15, 38.5,()A.118.7B.117.6C.116.5D.156.4数学运算一、整除法1、基础知识:被2整除特性:偶数被3整除特性:一个数字的每位数字相加能被3整除,不能被3整除说明这个数就不被3整除。
如:377 , 3 + 7 + 7二17 , 17除3等于2,说明377除3余2。
15282 , 1 + 5 + 2 + 8 + 2二18 , 18能被3整除,说明15282能被3整除被4和25整除特性:只看一个数字的末2位能不能被4整除。
275016 , 16能被4整除说明275016能被4整除。
被5整除特性:末尾是O或者是5即可被整除。
被6整除特性:兼被2和3整除的特性。
被7整除特性:一个数字的末三位划分,大的数减去小的数除以7 ,能整除说明这个数就能被7整除。
如1561575末3位划分1561 - 578大的数字减小的数即1561 - 578 = 983 983÷7 = 140余3说明1561578除7余3。
被8和125整除特性、看一个数字的未3位。
9662496 } 624 624一8 = 78说明这个数能被整除。
被9整除特性:即被3整除的特性。
如23568 , 2 + 3 + 5十6 + 8 = 24 , 24一9二2余6,说明这个数不能被9整除,余数是6。
被11整除特性:奇数位的和与偶数位的和之差,能被11整除。
如8956257 , l旬隔相加分别是8 + 5 + 2 + 7 = 22 , 9 + 6 + 5二20。
在相减22一20二2 , 2一11余2,说明这个数8956257不能被11整除,余数是2。
2、经典例题例1、铺设一条自来水管道,甲队单独铺设8天可以完成,而乙队每天可铺设50米。
如果甲、乙两队同时铺设,4天可以完成全长的2 / 3,这条管道全长是多少米?()。
A . 1 000米B . l 100米C . l 200米D . 1 300米例2、甲、乙、丙、丁四人为地震灾区捐款,甲捐款数是另外三人捐款总数的一半,乙捐款数是另外三人捐款总数的1/3,丙捐款数是另外三人捐款总数的l /4,丁捐款169元。
问四人一共捐了多少钱?A . 780元B . 890元C . ll83元D . 2083元例3、在一次测验中,甲答对4道题,乙答错题目是总数的1/6,两人都答对的题目是总数的1/4。
那么乙答对了多少题?A.10B. 8C. 20D. 16例4、一个剧院设置了30排座位,第一排有38个座位,往后每排都比前一排多1个座位,这个剧院共有多少个座位?( )A . 1 575B . 1624C . 1775D . 1864例5、甲乙丙三个仓库,甲280箱,乙210箱,丙180箱,丙分给甲和乙之后,甲是乙的1.5倍,求丙分给甲多少箱?A.58B. 36C. 122D.144例6、某公司去年有员工830人,今年男员工人数比去年减少6%,女员工人数比去年增加5%,员工总数比去年增加3人。
问今年男员工有多少人?( )A.329B.350C.371D.504例7、高中学生的人数是初中学生人数的56,高中毕业生的人数是初中毕业生人数的1217,高、初中的毕业生离校后,高、初中留下的人数都是520人。
那么,高、初中毕业生共有多少人?A.680B.870C.1160D.1240例8、某校六年级的200多名同学参加数学竞赛,考试成绩如下:七分之一的获得一等奖,20%的获得二等奖,三分之一的同学获得三等奖,其余同学没得奖,没有获奖的同学有多少人?A. 21B.68C.78D.80例9、甲对乙说:“你给我100元,我的钱数就比你的钱数多一倍”。
乙回答:“你给我10元,我的钱就比你的多5倍”,乙比甲多多少元?A.120B.130C.110D.150例10.甲乙丙三人合修一条公路。
甲乙合修6天修好公路的1/3,乙丙合修2天修好余下的1/4,剩下的三人又修了5天才完成。
共得收入1800元,如果按工作量计酬,则乙可获得收入为多少元?A.330 B.910 C.560 D.980二、因子特性法1、基础知识:“因子特性法”即利用式子中是否包含某些特定因子来进行答案的排除及选择的一种方法,其应用的核心在于“见到乘法想因子”。
包含两种情况:“若等式一边包含某个因子,则等式另一边必然包括该因子。
”若等式一边不包含某个因子,则等式另一边也必然不包括该因子。
同时,所选“因子”需同时具备如下性质:“易区分性:即因子在选项中具有区分性。
如利用某因子可以排除掉更多选项,则该因子就更具有区分性。
”易判断性:即易于判别是否包含该因子。
比如判断是否包含3因子就比判断是否包含7因子简单,因此一般情况下3因子比7因子具有更易判断性。
2、经典例题例1、五个一位正整数之和为30,其中两个数为1和8,而这五个数的乘积为2520,则其余三个数为( )A.6,6,9B.4,6,9C.5,7,9D.5,8,8例2、某剧院有25排座位,后一排比前一排多2个座位,最后一排有70个座位。
这个剧院共有多少个座位?( )A.1104B.1150C.1170D.1280例3、有一队士兵排成若干层的中空方针,外层共有68人,中间一层共有44人,该方阵的总人数是( )A.296B.308C.324D.348例4、小明骑车去外婆家,原计划用5小时30分钟,由于途中有3又3/5千米道路不平,走这段路时,速度相当于原计划速度的3/4,因此,晚到了12分钟,请问小明家和外婆家相距多少千米?A.33B.32C.31D.34例5、某商场促销,晚上八点以后全场商品在原来折扣基础上再打9.5折,付款时满400元再减100元。
已知某鞋柜全场8.5折,某人晚上九点多去该鞋柜买了一双鞋,花了384.5元,问这双鞋的原价为多少钱?( )A.550元B.600元C.650元D.700元例6、某剧场共有100个座位,如果当票价为10元时,票能售完,当票价超过10元时,每升高2元,就会少卖出5张票。
那么当总的售票收入为1360元时,票价为多少?( )A.12元B.14元C.16元D.18元例7、赵先生34岁,钱女士30岁,一天,他们碰上了赵先生的三个邻居,钱女士问起了他们的年龄,赵先生说:他们三人的年龄各不相同,三人的年龄之积是2450,三人的年龄之和是我俩年龄之和。
问三个邻居中年龄最大的是多少岁?A.42B.45C.49D.50三、根据题干、选项关系例1、一件工作,甲单独做需要10天完成,乙单独做需要30天完成。
两人合作,期间甲休息了2天,乙休息了8天(不在同一天休息),从开始到完工共用了多少天?( )A.11B.15C.16D.20。
例2、做一批儿童玩具。
甲组单独做10天完成,乙组单独做12天完成,丙组每天可生产64件。
如果让甲、乙两组合作4天,则还有256件没完成。
现在决定三个组合做这批玩具,需要多少天完成?( )A.3B.4C.5D.6:例3、一个人骑自行车从甲地到乙地,如果每小时行10米,在下午1时到达乙地,如果每小时行15千米,在上午11时可以到达乙地,现在他希望在中午12时到达乙地,每小时应以多少千米的速度前进?A.10B.12C.15D.18例4、有271位游客欲乘大、小两种客车旅游,已知大客车有37个座位,小客车有20个座位。
为保证每位游客均有座位,且车上没有空座位,则需要大客车的辆数是( )A.1辆B.3辆C.2辆D.4辆例5、某地劳动部门租用甲、乙两个教室开展农村实用人才培训。
两教室均有5排座位,甲教室每排可坐10人,乙教室每排可坐9人,两教室当月共举办该培训27次,每次培训均座无虚席,当月共培训1290人次。
问甲教室当月共举办了多少次这项培训?A.8B.10C.12D.15例题6、小明用棋子摆成一个实心方阵,如果要使这个方阵减少一行一列,则要减少13粒棋子,则小明一共摆了多少粒棋子?A.149B.49C.127D.20例7、甲班与乙班同学同时从学校出发去某公园,甲班步行的速度是每小时4千米,乙班步行的速度是每小时3千米。
学校有一辆汽车,它的速度是每小时48千米,这辆汽车恰好能坐一个班的学生。
为了使这两班学生在最短的时间内到达,那么,甲班学生与乙班学生需要步行的距离之比是:( )A.15:11 B.17:22C.19:24 D.21:27例8、“重阳节”那天,延龄茶社来了25位老人品茶。
他们的年龄恰好是25个连续自然数,若两年以后,这25位老人的年龄之和正好是2000。
其中年龄最大的老人今年( )岁。
A.85 B.90 C.92 D.80例9.有20人修筑一条公路,计划15天完成。
动工3天后抽出5人植树,留下的人继续修路。
如果每人工作效率不变,那么修完这段公路实际用多少天?A.16 B.17 C.18 D.19四、奇偶数应用例1、一次数学考试共有50道题,规定答对一题得2分,答错一题扣1分,未答的题不计分。
考试结束后,小明共得73分。
求小明这次考试中答对的题目比答错和未答的题目之和可能相差多少?()A.25B.29C.32D.35例2、某班部分学生参加数学竞赛,每张试卷有50道试题。
评分标准是:答对一道给3分,不答的题,每道给1分,答错一道扣1分。
试问:这部分学生得分的总和是奇数还是偶数?A.奇数B.偶数C.奇偶数都有可能D.无法判断例3、桌上有9只杯子,全部口朝上,每次将其中6只同时“翻转”。
欲使9只杯子全部口朝下,需要( )。