初一数学下册第二章多项式的乘法的知识点
- 格式:docx
- 大小:12.24 KB
- 文档页数:2
多项式的乘法多项式的乘法是代数学中的一种基本运算,用于计算两个多项式的乘积。
在多项式的乘法运算中,我们将一个多项式的每一项与另一个多项式的每一项相乘,并将结果相加得到最终的乘积。
本文将介绍多项式的乘法运算规则,并通过例子详细说明其计算方法。
1. 多项式的乘法运算规则设有两个多项式:P(x) = anxn + an-1xn-1 + ... + a1x + a0Q(x) = bmxm + bm-1xm-1 + ... + b1x + b0其中,an, an-1, ..., a1, a0, bn, bm-1, ..., b1, b0为常数系数,n, m为非负整数,n ≥ m。
两个多项式的乘积定义为:P(x) * Q(x) = (anxn + an-1xn-1 + ... + a1x + a0) * (bmxm + bm-1xm-1 + ... + b1x + b0)根据乘法的分配律,我们可以将上式展开为:P(x) * Q(x) = anxn * (bmxm + bm-1xm-1 + ... + b1x + b0) + an-1xn-1 * (bmxm + bm-1xm-1 + ... + b1x + b0) + ... + a1x * (bmxm + bm-1xm-1 + ... + b1x + b0) + a0 * (bmxm + bm-1xm-1 + ... + b1x + b0)再根据乘法的结合律,我们可以进一步简化上式为:P(x) * Q(x) = anxn * bmxm + anxn * bm-1xm-1 + ... + anxn * b1x + anxn * b0 + an-1xn-1 * bmxm + an-1xn-1 * bm-1xm-1 + ... + an-1xn-1 *b1x + an-1xn-1 * b0 + ... + a1x * bmxm + a1x * bm-1xm-1 + ... + a1x * b1x + a1x * b0 + a0 * bmxm + a0 * bm-1xm-1 + ... + a0 * b1x + a0 * b0由此可见,多项式的乘法运算实际上是将两个多项式的每一项进行相乘,并将结果按指数次数相加。
多项式的乘法在代数学中,多项式的乘法是一项基本的运算。
多项式是由常数和变量的乘积相加而成的表达式。
本文将介绍多项式乘法的定义、运算法则以及一些实例应用。
一、多项式乘法的定义多项式乘法是指将两个或多个多项式相乘的过程。
一个多项式可以写成如下形式:P(x) = a_nx^n + a_{n-1}x^{n-1} + ... + a_1x + a_0其中,a_n, a_{n-1}, ... , a_1, a_0为常数系数,x为自变量,n为多项式的次数。
对于两个多项式:P(x) = a_nx^n + a_{n-1}x^{n-1} + ... + a_1x + a_0Q(x) = b_mx^m + b_{m-1}x^{m-1} + ... + b_1x + b_0它们的乘积为:P(x) * Q(x) = (a_nx^n + a_{n-1}x^{n-1} + ... + a_1x + a_0) * (b_mx^m + b_{m-1}x^{m-1} + ... + b_1x + b_0)二、多项式乘法的运算法则多项式乘法遵循以下运算法则:1. 每一项的指数相加:两个同类项的指数相加,如x^m * x^n =x^{(m+n)}。
2. 常数系数相乘:两个同类项的常数系数相乘,如a_i * b_i。
3. 扩展运算:将每个项与另一个多项式的所有项进行相乘。
多项式的每一项都与另一个多项式的所有项进行相乘,并将结果相加。
三、多项式乘法的实例应用多项式乘法在数学和科学领域有广泛的应用。
以下是一些实例:1. 几何应用:在几何学中,多项式乘法用于计算多项式函数的图像和方程。
例如,通过将两个多项式相乘,可以得到一个表示曲线的方程。
2. 物理学应用:多项式乘法用于描述物理现象中的变化。
例如,通过将时间和速度的多项式相乘,可以得到物体的位移多项式。
3. 统计学应用:多项式乘法被用于计算和分析统计数据。
例如,在回归分析中,通过将自变量和系数的多项式相乘,可以找到一个最佳拟合的多项式函数。
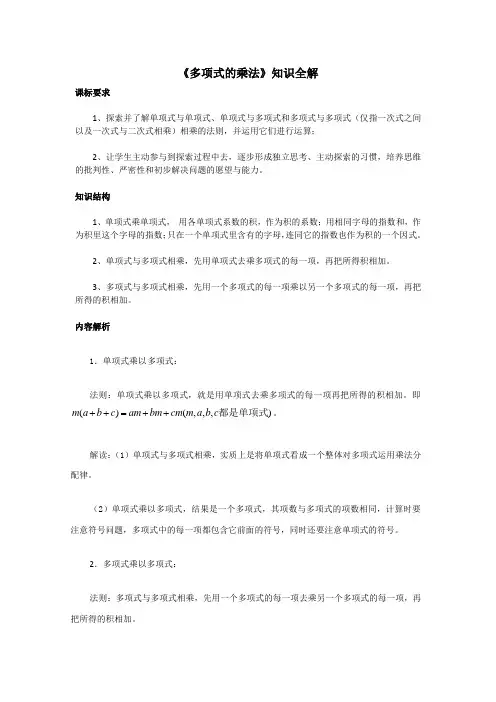
《多项式的乘法》知识全解课标要求1、探索并了解单项式与单项式、单项式与多项式和多项式与多项式(仅指一次式之间以及一次式与二次式相乘)相乘的法则,并运用它们进行运算;2、让学生主动参与到探索过程中去,逐步形成独立思考、主动探索的习惯,培养思维的批判性、严密性和初步解决问题的愿望与能力。
知识结构1、单项式乘单项式,用各单项式系数的积,作为积的系数;用相同字母的指数和,作为积里这个字母的指数;只在一个单项式里含有的字母,连同它的指数也作为积的一个因式。
2、单项式与多项式相乘,先用单项式去乘多项式的每一项,再把所得积相加。
3、多项式与多项式相乘,先用一个多项式的每一项乘以另一个多项式的每一项,再把所得的积相加。
内容解析1.单项式乘以多项式:法则:单项式乘以多项式,就是用单项式去乘多项式的每一项再把所得的积相加。
即++=++都是单项式。
()(,,,)m a b c am bm cm m a b c解读:(1)单项式与多项式相乘,实质上是将单项式看成一个整体对多项式运用乘法分配律。
(2)单项式乘以多项式,结果是一个多项式,其项数与多项式的项数相同,计算时要注意符号问题,多项式中的每一项都包含它前面的符号,同时还要注意单项式的符号。
2.多项式乘以多项式:法则:多项式与多项式相乘,先用一个多项式的每一项去乘另一个多项式的每一项,再把所得的积相加。
解读:(1)运用多项式乘法法则,必须做到不重不漏,为此相乘时,要按一定的顺序进行,例如()()m n a b c +++,可先用第一个多项式中的每一项去乘第二个多项式,得()()m a b c n a b c ++++与,再用单项式乘多项式的法则展开(实际上是转化成单项式乘多项式)。
(2)多项式与多项式相乘,仍得多项式,在合并之前,积的项数应该是两个多项式项数之和。
(3)整式的乘法运算的结果一定注意要合并同类项。
重点难点本节的重点是:了解单项式与单项式、单项式与多项式和多项式与多项式(仅指一次式之间以及一次式与二次式相乘)相乘的法则,并运用它们进行运算。
多项式的基本运算知识点多项式是数学中的一个重要概念,在代数学、计算机科学等领域中具有广泛的应用。
本文将介绍多项式的基本运算知识点,包括加法、减法、乘法和除法。
一、多项式的表示形式多项式由各项的系数和指数构成,一般形式为:P(x) = a_nx^n +a_{n-1}x^{n-1} + ... + a_2x^2 + a_1x + a_0,其中 a_n、a_{n-1}、...、a_2、a_1、a_0 分别表示多项式的系数,n 表示最高次项的指数。
二、多项式的加法运算多项式的加法运算是指将两个或多个多项式相加得到一个新的多项式。
例如,对于多项式 P(x) = 3x^2 + 4x - 2 和 Q(x) = 2x^2 - 5x + 1,它们的加法运算可以表示为 P(x) + Q(x) = (3x^2 + 4x - 2) + (2x^2 - 5x + 1) = 5x^2 - x - 1。
三、多项式的减法运算多项式的减法运算是指将一个多项式减去另一个多项式得到一个新的多项式。
例如,对于多项式 P(x) = 3x^2 + 4x - 2 和 Q(x) = 2x^2 - 5x + 1,它们的减法运算可以表示为 P(x) - Q(x) = (3x^2 + 4x - 2) - (2x^2 - 5x + 1) = x^2 + 9x - 3。
四、多项式的乘法运算多项式的乘法运算是指将两个或多个多项式相乘得到一个新的多项式。
例如,对于多项式 P(x) = 3x^2 + 4x - 2 和 Q(x) = 2x + 1,它们的乘法运算可以表示为 P(x) * Q(x) = (3x^2 + 4x - 2) * (2x + 1) = 6x^3 + 11x^2 - 4x - 2。
五、多项式的除法运算多项式的除法运算是指将一个多项式除以另一个多项式得到一个新的多项式或一个除法式。
例如,对于多项式 P(x) = 6x^3 + 11x^2 - 4x - 2 和 Q(x) = 2x + 1,它们的除法运算可以表示为 P(x) / Q(x) = (6x^3 +11x^2 - 4x - 2) / (2x + 1)。
学习要点:多项式的乘法多项式与多项式相乘1、多项式与多项式相乘的法则: 多项式与多项式相乘,先用一个多项式的每一项分别乘以另一个多项式的每一项,再把所得的积相加.2、理解和运用多项式与多项式相乘的法则时应注意如下几点:(1)要防止两个多项式相乘,直接写出结果时“漏项”.检查的方法是:两个多项式相乘,在没有合并同类项之前,积的项数应该是这两个多项式项数的积.如:))((n m b a ++,积的项数应是2×2=4,即有4项 bn bm an am +++.当然,若有同类项,则应合并同类项,得出最简结果.(2)多项式是单项式的和,每一项都包括前面的符号,在计算时一定要注意确定积中各项的符号.【探索·发现】计算 (1) (x+3)(x+4) (2) (x-1)(x+3)由以上计算的结果找出规律,观察右图,填空:(x+p)(x+q)=( )2+( )x+( )典例 计算(1))1)(13(-+x x ;(2))1)((2--+xy x y x .【研析】多项式乘以多项式,按照多项式乘以多项式的法则计算,注意不要漏项、丢符号.解:(1)123133)1)(13(22--=-+-=-+x x x x x x x(2))1)((2--+xy x y x =232223xy y x x y xy y x x y x x ---=--+--练一练1:若x=123456789×123456786,y=123456788×123456787,x 与y 的大小关系是( )A .x=yB .x >yC .x <yD .不能确定2:试用a 、b 、c 、d 表示如图所示的阴影部分的面积.3:若2,41==b a 时,用简便方法求ab b a b ab a b a ++-+-+3322))((的值 4:填空:不等式组⎪⎩⎪⎨⎧-<---<--)32(21412)2()52(12)1(2x x x x x x x x 的解集是_______________.参考答案1. C.提示:提示:123456789=123456786+3,123456788=123456787=12. 解答:ac bc c ab c b a c c ab 21212121))((2122+--=-+-- 或))((21)(21c d a b c d b c --+++=ac bc c ab 212121212+--. 3. 解答:ab b a b ab a b a ++-+-+3322))((=ab b +32当2,21==b a 时,原式=ab b +32=21722123=⨯+⨯ 4. x >9;提示:分别解出每一个不等式,再求出它们的公共部分。
初中数学知识归纳多项式的基本概念和运算初中数学知识归纳:多项式的基本概念和运算在初中数学中,多项式是一个非常重要且应用广泛的数学概念。
本文将对多项式的基本概念和运算进行系统归纳和阐述。
一、多项式的基本概念多项式是由单项式相加(或相减)而得到的代数式。
其中,单项式由常数与字母的乘积组成,常数部分称为系数,字母部分称为变量,变量中的字母称为未知数。
例如,2x^2 + 3xy - 4 是一个多项式。
其中,2x^2、3xy和-4 都是单项式,2、3 和-4 是它们的系数,x^2、xy 是变量部分。
二、多项式的分类根据多项式的项数来分类,可以将多项式分为一元多项式和多元多项式。
1. 一元多项式:只有一个变量的多项式称为一元多项式。
例如,3x^2 + 2x - 1 就是一个一元多项式。
2. 多元多项式:含有多个变量的多项式称为多元多项式。
例如,4x^2y + 3xy^2 - 2xy + 5 是一个多元多项式。
三、多项式的运算多项式的运算包括加法、减法、乘法和除法,下面将依次进行讲解。
1. 加法和减法多项式的加法和减法都是针对同类项进行的。
所谓同类项,是指具有相同变量部分的单项式。
例如,对于多项式3x^2 + 2x - 1 和2x^2 - 3x + 4进行加法运算,可以按照同类项进行相加:(3x^2 + 2x - 1) + (2x^2 - 3x + 4) = (3x^2 + 2x^2) + (2x - 3x) + (-1 + 4) = 5x^2 - x + 3。
同理,多项式的减法也是类似的。
例如,(3x^2 + 2x - 1) - (2x^2 - 3x + 4) = (3x^2 - 2x^2) + (2x + 3x) + (-1 - 4) = x^2 + 5x - 5。
2. 乘法多项式的乘法是指将一个多项式的每一项与另一个多项式的每一项进行相乘,再将所有的结果相加。
例如,对于多项式2x + 3 和3x - 4 进行乘法运算:(2x + 3)(3x - 4) =2x * 3x + 2x * (-4) + 3 * 3x + 3 * (-4) = 6x^2 - 8x + 9x - 12 = 6x^2 + x - 12。
多项式的乘法法则多项式的乘法法则是用于计算两个多项式的乘积的规则。
一个多项式通常由各项的系数和指数构成,形式如下:P(x) = a_n * x^n + a_{n-1} * x^{n-1} + ... + a_2 * x^2 + a_1 * x + a_0其中,a_n, a_{n-1}, ..., a_2, a_1, a_0 是常数系数,x 是变量,n 是最高次数(多项式的次数)。
假设有两个多项式:P(x) = a_n * x^n + a_{n-1} * x^{n-1} + ... + a_2 * x^2 + a_1 * x + a_0Q(x) = b_m * x^m + b_{m-1} * x^{m-1} + ... + b_2 * x^2 + b_1 * x + b_0它们的乘积为:R(x) = P(x) * Q(x) = (a_n * x^n + a_{n-1} * x^{n-1} + ... + a_2 * x^2 + a_1 * x + a_0) * (b_m * x^m + b_{m-1} * x^{m-1} + ... + b_2 * x^2 + b_1 * x + b_0)要计算R(x),可以按照以下步骤进行:1. 将两个多项式中每一项的指数相加,得到新的指数。
2. 将两个多项式中对应指数的项的系数相乘,得到新的系数。
3. 将得到的新指数和新系数构成乘积多项式的每一项。
4. 最后将所有项相加,得到最终的乘积多项式R(x)。
注意:在计算过程中,可能会涉及到合并同类项的步骤,即将具有相同指数的项的系数相加。
例如,给定以下两个多项式:P(x) = 2x^3 + 3x^2 + 1Q(x) = x^2 + 4x + 2它们的乘积R(x) 为:R(x) = (2x^3 + 3x^2 + 1) * (x^2 + 4x + 2)计算过程如下:R(x) = 2x^5 + 11x^4 + 17x^3 + 10x^2 + 6x + 2所以,乘法法则告诉我们将两个多项式相乘时,将每个项的指数相加,并将相应的系数相乘,得到最终的乘积多项式。
多项式的乘法法则多项式是数学中常见的一种表达式形式,由若干个单项式相加或相减而得到。
在代数学中,多项式的乘法是一个非常重要的操作。
本文将介绍多项式的乘法法则,包括定义、性质和应用。
1. 多项式的定义多项式是由若干个单项式相加或相减而得到的表达式。
每个单项式由系数与变量的幂次组成。
例如,下面是一个多项式的例子:2x^3 + 5x^2 - 3x + 1其中,2x^3、5x^2、-3x和1都是单项式,它们分别对应着不同幂次上的变量。
2. 多项式的乘法法则多项式的乘法法则描述了如何将两个多项式相乘。
具体来说,给定两个多项式:P(x) = a_nx^n + a_{n-1}x^{n-1} + ... + a_1x + a_0Q(x) = b_mx^m + b_{m-1}x^{m-1} + ... + b_1x + b_0其中,P(x)和Q(x)分别为两个多项式,a_i和b_i为系数,n和m为幂次。
根据多项式的乘法法则,两个多项式的乘积可以通过以下步骤计算:1.将每个单项式的系数相乘。
2.将每个单项式的幂次相加。
3.将得到的单项式按照幂次从高到低排列,并将相同幂次的单项式合并。
例如,给定两个多项式:P(x) = 2x^3 + 5x^2 - 3x + 1Q(x) = x^2 - 4x + 2我们可以按照上述步骤计算它们的乘积:P(x) * Q(x) = (2x^3 + 5x^2 - 3x + 1) * (x^2 - 4x + 2)= (2 * x^3 * x^2) + (5 * x^2 * x^2) + (-3 * x * x^2) + (1 * x^2)+ (2 * x^3 * -4x) + (5 * x^2 * -4x) + (-3 * x * -4x) + (1 * -4x) + (2 * x^3 * 2) + (5 * x^2 * 2) + (-3 * x * 2) + (1* 2)= ...依此类推,我们可以将所有单项式相乘并合并得到最终的结果。
第一章:整式的运算同底数幂的乘法幂的乘方积的乘方幂运算同底数幂的除法零指数幂负指数幂整式的加减单项式与单项式相乘单项式与多项式相乘整式的乘法多项式与多项式相乘整式运算平方差公式完全平方公式单项式除以单项式整式的除法多项式除以单项式一、整式的加减1、整式加减的理论根据是:去括号法则,合并同类项法则,以及乘法分配律.2、几个整式相加减,关键是正确地运用去括号法则,然后准确合并同类项。
3、几个整式相加减的一般步骤:(1)列出代数式:用括号把每个整式括起来,再用加减号连接。
(2)按去括号法则去括号。
(3)合并同类项。
4、代数式求值的一般步骤:(1)代数式化简。
(2)代入计算(3)对于某些特殊的代数式,可采用“整体代入"进行计算。
二、同底数幂的乘法1、n个相同因式(或因数)a相乘,记作a n,读作a的n次方(幂),其中a为底数,n为指数,a n的结果叫做幂。
2、底数相同的幂叫做同底数幂。
3、同底数幂乘法的运算法则:同底数幂相乘,底数不变,指数相加。
即:a m﹒a n=a m+n.4、此法则也可以逆用,即:a m+n = a m﹒a n。
5、开始底数不相同的幂的乘法,如果可以化成底数相同的幂的乘法,先化成同底数幂再运用法则。
三、幂的乘方1、幂的乘方是指几个相同的幂相乘。
(a m)n表示n个a m相乘。
2、幂的乘方运算法则:幂的乘方,底数不变,指数相乘。
(a m)n =a mn.3、此法则也可以逆用,即:a mn =(a m)n=(a n)m。
四、积的乘方1、积的乘方是指底数是乘积形式的乘方。
2、积的乘方运算法则:积的乘方,等于把积中的每个因式分别乘方,然后把所得的幂相乘。
即(ab)n=a n b n。
3、此法则也可以逆用,即:a n b n =(ab)n。
五、三种“幂的运算法则”异同点1、共同点:(1)法则中的底数不变,只对指数做运算. (2)法则中的底数(不为零)和指数具有普遍性,即可以是数,也可以是式(单项式或多项式).(3)对于含有3个或3个以上的运算,法则仍然成立.2、不同点:(1)同底数幂相乘是指数相加。
第二章整式的乘法1.同底数幂的乘法:a m·a n=a m+n,底数不变,指数相加.2.幂的乘方与积的乘方:(a m)n=a mn,底数不变,指数相乘; (ab)n=a n b n,积的乘方等于各因式乘方的积.3.单项式的乘法:系数相乘,相同字母相乘,只在一个因式中含有的字母,连同指数写在积里.4.单项式与多项式的乘法:m(a+b+c)=ma+mb+mc ,用单项式去乘多项式的每一项,再把所得的积相加.5.多项式的乘法:(a+b)·(c+d)=ac+ad+bc+bd ,先用多项式的每一项去乘另一个多项式的每一项,再把所得的积相加.6.乘法公式:(1)平方差公式:(a+b)(a-b)= a2-b2,两个数的和与这两个数的差的积等于这两个数的平方差;(2)完全平方公式:① (a+b)2=a2+2ab+b2, 两个数和的平方,等于它们的平方和,加上它们的积的2倍;② (a-b)2=a2-2ab+b2, 两个数差的平方,等于它们的平方和,减去它们的积的2倍;※③ (a+b-c)2=a2+b2+c2+2ab-2ac-2bc,略.7.配方:(1)若二次三项式x 2+px+q 是完全平方式,则有关系式:q 2p 2=⎪⎭⎫ ⎝⎛; ※ (2)二次三项式ax 2+bx+c 经过配方,总可以变为a(x-h)2+k 的形式,利用a(x-h)2+k①可以判断ax 2+bx+c 值的符号; ②当x=h 时,可求出ax 2+bx+c 的最大(或最小)值k.※(3)注意:2x 1x x 1x 222-⎪⎭⎫ ⎝⎛+=+. 8.同底数幂的除法:a m ÷a n =a m-n ,底数不变,指数相减.9.零指数与负指数公式:(1)a 0=1 (a ≠0); a -n =n a 1,(a ≠0). 注意:00,0-2无意义;(2)有了负指数,可用科学记数法记录小于1的数,例如:0.0000201=2.01×10-5 .。
(湘教版)七年级数学下册:2.1.4《多项式的乘法》说课稿一. 教材分析《多项式的乘法》是湘教版七年级数学下册第2章第1节的内容。
本节主要介绍多项式乘法的基本方法和规则。
在此之前,学生已经学习了有理数的乘法、单项式乘以单项式和多项式加减法等基础知识。
本节内容为学生提供了解决实际问题的重要工具,也为后续学习更复杂的数学知识奠定基础。
二. 学情分析七年级的学生已经具备了一定的数学基础,对于乘法运算有一定的认识。
但是,多项式乘法作为一种新的运算方式,对学生来说还比较陌生。
因此,在教学过程中,需要引导学生从实际问题出发,理解多项式乘法的意义和作用,逐步掌握多项式乘法的基本方法。
三. 说教学目标1.知识与技能目标:使学生掌握多项式乘法的基本方法,能够正确进行多项式乘法运算。
2.过程与方法目标:通过观察、分析、归纳等方法,引导学生自主探索多项式乘法的规律。
3.情感态度与价值观目标:培养学生积极参与数学学习的兴趣,提高学生解决实际问题的能力。
四. 说教学重难点1.教学重点:多项式乘法的基本方法。
2.教学难点:理解多项式乘法的运算规律,能够灵活运用多项式乘法解决实际问题。
五. 说教学方法与手段1.教学方法:采用问题驱动法、案例分析法、合作交流法等,引导学生主动参与课堂讨论,提高学生解决问题的能力。
2.教学手段:利用多媒体课件、黑板、粉笔等传统教学工具,结合数学软件和网络资源,为学生提供丰富的学习资源。
六. 说教学过程1.导入新课:以实际问题引入,让学生感受多项式乘法的重要性。
2.自主探究:引导学生观察、分析、归纳多项式乘法的基本方法。
3.课堂讲解:详细讲解多项式乘法的运算规则,并通过例题演示和练习,使学生掌握多项式乘法的基本方法。
4.合作交流:学生进行小组讨论,让学生分享自己的学习心得,互相学习,共同提高。
5.巩固练习:布置适量的课后作业,让学生进一步巩固所学知识。
6.总结与反思:对本节课的内容进行总结,引导学生思考多项式乘法在实际问题中的应用。
多项式的性质与运算知识点总结多项式是数学中的重要概念,它在代数学习中占据着重要地位。
掌握多项式的性质与运算规则对于解题和推导都具有较大的帮助。
本文将针对多项式的性质与运算知识点进行总结,并以清晰的排版和通顺的语句展示。
一、多项式的定义多项式是由常数项和各种次数的变量相乘再相加而得到的代数表达式。
一个多项式通常以变量的幂次递减的方式编写。
二、多项式的性质1. 多项式的次数:多项式的次数是指其中最高次幂的次数。
例如,如果一个多项式的最高次幂为n,那么这个多项式的次数就是n。
2. 零多项式:所有系数为0的多项式都属于零多项式。
零多项式的次数没有定义。
3. 系数:多项式中,各项的系数可以是任意实数或复数。
常数项的系数也被称为多项式的常数项。
4. 降阶多项式:将多项式中次数较高的项去除后得到的多项式称为降阶多项式。
5. 相等多项式:两个多项式的各项相互对应相等,则它们是相等多项式。
6. 领导项:多项式中次数最高的项被称为领导项,也是多项式的特征所在。
三、多项式的运算规则1. 加法与减法:多项式的加法与减法遵循“同类相加”的原则。
即相同次数的项可以相加或相减,而不同次数的项则保持不变。
2. 乘法:多项式的乘法可以通过分配律扩展为每一项与另一个多项式的乘积。
例如,(a+b)(c+d) = ac + ad + bc + bd。
3. 除法:多项式的除法是通过长除法的方式进行的。
将除式的领导项与被除式的领导项相除,得到商的领导项,然后将商与除式相乘再与被除式相减,得到新的被除式,并重复该步骤直到被除式的次数小于除式的次数。
4. 幂运算:多项式的幂运算要求将每一个项都进行幂运算。
四、多项式的因式分解与求解1. 因式分解:多项式可以通过因式分解的方式,将其表达为两个或多个因式相乘的形式。
例如,x²-4可以分解为(x+2)(x-2)。
2. 方程求解:利用多项式的性质和运算规则,可以将多项式方程的系数整理成标准形式,然后使用求根公式、配方法等等求解方法进行方程求解。
多项式的乘法公式与展开在代数学中,多项式是由一个或多个变量和常数通过加法和乘法运算组合而成的表达式。
多项式的乘法是一项重要的运算,它可以通过乘法公式和展开来实现。
本文将介绍多项式的乘法公式以及如何展开多项式。
1. 多项式的乘法公式多项式的乘法公式是指将两个多项式相乘所遵循的规则。
设多项式A和B分别表示为A(x)和B(x),其中x是变量。
两个多项式的乘法公式可以表示为:A(x) * B(x) = (a0 + a1x + a2x^2 + ... + anx^n) * (b0 + b1x + b2x^2 + ... + bmx^m)其中ai和bi分别表示多项式A和B的系数。
为了计算两个多项式的乘积,需要使用分配律的原则,即将每个项的系数相乘并将相同指数的幂相加。
具体而言,将A(x)的每一项与B(x)的每一项相乘,将指数相同的项的系数相加,得到最终的乘积多项式。
2. 多项式的展开多项式的展开是指将一个多项式按照乘法公式展开成一系列项的过程。
展开多项式可以帮助我们理解多项式的结构,并进一步进行计算。
例如,我们有一个多项式A(x) = (3x + 2) * (2x^2 - x + 1),我们可以按照乘法公式将其展开为:A(x) = 3x * (2x^2 - x + 1) + 2 * (2x^2 - x + 1)按照乘法公式进行计算,展开后得到:A(x) = 6x^3 - 3x^2 + 3x + 4x^2 - 2x + 2合并同类项,最终展开结果为:A(x) = 6x^3 + x^2 + x + 2通过展开多项式,我们可以将复杂的表达式简化为一系列项的和,并更方便地进行进一步计算。
3. 多项式乘法的示例让我们通过一个具体的例子来展示多项式乘法的计算过程。
考虑两个多项式A(x) = (2x + 1)和B(x) = (x^2 - 3x + 2)。
我们可以使用乘法公式来计算它们的乘积。
首先,将A(x)和B(x)按照乘法公式展开,并进行系数相乘和指数相加的计算:A(x) * B(x) = (2x + 1) * (x^2 - 3x + 2)= 2x * (x^2 - 3x + 2) + 1 * (x^2 - 3x + 2)= 2x^3 - 6x^2 + 4x + x^2 - 3x + 2= 2x^3 - 5x^2 + x + 2最终得到多项式A(x)和B(x)的乘积为2x^3 - 5x^2 + x + 2。
七年级关于多项式的知识点多项式是初中数学的重要内容之一,是代数学的基本概念之一,包含了很多重要的知识点。
在初中阶段,学生需要了解多项式的定义、基本性质、加减乘除运算以及一些解多项式的基本方法。
本文将细致讲解关于多项式的知识点,帮助学生更好地理解和掌握这一内容。
一、多项式的定义多项式是由称为“项”的式子相加或相减而得到的代数式,其中每一项又由常数乘上一个或多个变量的乘积构成。
具体的定义可表示为:$$P(x)=a_nx^n+a_{n-1}x^{n-1}+...+a_1 x+a_0$$其中,$a_n,a_{n-1},...,a_1,a_0$ 是已知的任意定值,称为多项式的系数;$x$ 则是多项式的未知数,称为变量;$x^n,x^{n-1},...,x,x^0$ 是 $x$ 的各次幂,称为各项式的项次。
例如,$2x^3-3x^2+5x-7$ 就是一个三次多项式,其中各项的系数分别为 2,-3,5 和 -7。
二、多项式的基本性质(1) 多项式加法的性质多项式加法是指将两个多项式相加,将它们各项次相同的项相加,不同项次的则不加,最终得到的结果就是一个多项式。
例如,$(2x^2+3x+1)+(x^2-2x+4)=3x^2+x+5$。
其中,左边的式子是两个二次多项式相加,结果是一个二次多项式。
(2) 多项式乘法的性质多项式乘法是将两个多项式进行乘法运算,然后将各项次相同的项相加,得到的结果就是一个多项式。
例如,$(2x+1)(x-4)=2x^2-7x-4$。
其中,左边的式子是两个一次多项式相乘,结果是一个二次多项式。
(3) 多项式的次数多项式的次数是指多项式中各项式中最高的次数。
例如,$2x^3-3x^2+5x-7$ 的次数是 3。
(4) 多项式的系数多项式的系数是指各项式中的数值,也就是常数 $a_i$,$i=0,1,2,...,n$。
例如,$2x^3-3x^2+5x-7$ 的系数分别是 2,-3,5 和 -7。
初一数学下册第二章多项式的乘法的知识点
初一数学下册第二章多项式的乘法的知识点
一、选择题(每小题4分,共12分)
1.化简5(2x-3)+4(3-2x)的结果为()
A.2x-3
B.2x+9
C.8x-3
D.18x-3
2.下列各式中计算错误的是()
A.2x-(2x3+3x-1)=4x4+6x2-2x
B.b(b2-b+1)=b3-b2+b
C.-x(2x2-2)=-x3+x
D.x=x4-2x2+x
3.今天数学课上,老师讲了单项式乘以多项式.放学后,小华回到家拿出课堂笔记,认真复习老师课上讲的内容,他突然发现一道题:-3xy(4y-2x-1)=-12xy2+
6x2y+.空格的地方被钢笔水弄污了,你认为横线上应填写()
A.3xy
B.-3xy
C.-1
D.1
二、填空题(每小题4分,共12分)
4.(-2x2)3(x2+x2y2+y2)的结果中次数是10的.项的系数是.
5.当x=1,y=时,3x(2x+y)-2x(x-y)=.
6.如图是在正方形网格中按规律填成的阴影,根据此规律,第n个图中的阴影部分小正方形的个数是.
三、解答题(共26分)
7.(8分)先化简,再求值.
x(x2-6x-9)-x(x2-8x-15)+2x(3-x),
其中x=-.
8.(8分)如图,一长方形地块用来建造住宅、广场、商厦,求这块地的面积.。