物理中有关临界极值问题的处理
- 格式:doc
- 大小:177.27 KB
- 文档页数:4
物理临界极值问题归纳总结在物理学中,临界极值问题是一类重要而常见的问题,涉及到各种自然现象和物理过程。
在本文中,我们将对一些典型的临界极值问题进行归纳总结,探讨其背后的物理原理和应用。
1. 能量最小问题当一个物体在受到外力作用下移动时,其可能存在最小能量的位置。
例如,在沿着一条曲线从A点到B点的过程中,求物体在这条曲线上,哪个位置可以实现最小的势能状态。
这种求解问题可以使用变分法或者利用物理原理进行分析。
2. 速度最大问题速度最大问题在机械运动学中经常出现。
例如,一个物体自由下落,求其在离地面一定高度时的速度达到最大值。
这类问题可以通过求解速度函数的导数为零的点,找到极值点,并验证其是否是最大值。
3. 加速度最大问题加速度最大问题与速度最大问题类似,但是关注的是物体的加速度达到最大值的情况。
例如,在自由下落的过程中,求物体离地面一定高度时其加速度达到最大值。
可以通过求解加速度函数的导数为零的点来找到极值点。
4. 碰撞问题碰撞问题是临界极值问题中的一个重要分支,涉及到两个或多个物体之间的相互作用。
例如,求两个物体碰撞后的速度以及碰撞瞬间的能量损失。
这类问题可以通过守恒定律和碰撞动量定律来分析,从而得到系统的临界极值情况。
5. 光线折射问题光的折射现象也涉及到一种临界极值问题。
例如,光线从一个介质进入另一个介质时,求解光线的入射角和折射角之间的关系。
这类问题可以利用斯涅尔定律和临界角的概念来解决。
6. 流体力学中的临界极值问题流体力学研究中也存在临界极值问题。
例如,在管道中液体流动速度达到最大值的问题,或者通过调整管道中的形状,使得流体的流量达到最大值。
这类问题可以通过应用伯努利方程和连续性方程来解决。
通过对上述几类典型的临界极值问题进行总结与归纳,我们可以看到它们在物理学研究和应用中的重要性。
在实际问题中,临界极值问题的解决可以帮助我们了解自然现象背后的物理规律,并且为工程设计和科学研究提供有力支持。
动力学中的九类常见问题临界极值问题【问题解读】1.题型概述在动力学问题中出现某种物理现象(或物理状态)刚好要发生或刚好不发生的转折状态即临界问题。
问题中出现“最大”“最小”“刚好”“恰能”等关键词语,一般都会涉及临界问题,隐含相应的临界条件。
2.临界问题的常见类型及临界条件(1)接触与分离的临界条件:两物体相接触(或分离)的临界条件是弹力为零且分离瞬间的加速度、速度分别相等。
临界状态是某种物理现象(或物理状态)刚好要发生或刚好不发生的转折状态,有关的物理量将发生突变,相应的物理量的值为临界值。
(2)相对静止或相对滑动的临界条件:静摩擦力达到最大静摩擦力。
(3)绳子断裂与松弛的临界条件:绳子断与不断的临界条件是实际张力等于它所能承受的最大张力;绳子松弛的临界条件是绳上的张力恰好为零。
(4)出现加速度最值与速度最值的临界条件:当物体在变化的外力作用下运动时,其加速度和速度都会不断变化,当所受合力最大时,具有最大加速度;当所受合力最小时,具有最小加速度。
当出现加速度为零时,物体处于临界状态,对应的速度达到最大值或最小值。
【方法归纳】求解临界、极值问题的三种常用方法极限法把物理问题(或过程)推向极端,从而使临界现象(或状态)暴露出来,以达到正确解决问题的目的假设法临界问题存在多种可能,特别是非此即彼两种可能时,变化过程中可能出现临界条件,也可能不出现临界条件时,往往用假设法解决问题数学方法将物理过程转化为数学公式,根据数学表达式解出临界条件解题此类题的关键是:正确分析物体的受力情况及运动情况,对临界状态进行判断与分析,挖掘出隐含的临界条件。
【典例精析】1(2024河北安平中学自我提升)如图所示,A、B两个木块静止叠放在竖直轻弹簧上,已知m A=m B =1kg,轻弹簧的劲度系数为100N/m。
若在木块A上作用一个竖直向上的力F,使木块A由静止开始以2m/s2的加速度竖直向上做匀加速直线运动,从木块A向上做匀加速运动开始到A、B分离的过程中。
物理学中临界问题的分析方法作者:周玉美来源:《中国校外教育·理论》2008年第03期[摘要]在物理问题中临界问题很常见,如何解答临界问题往往是比较难的问题。
本文以牛顿运动定律的临界问题为例来探讨临界问题的求解方法。
[关键词]物理学临界问题求解方法一、什么是临界问题我们在解答物理力学问题时,经常碰到这样的词语,作用力的最大或最小值、速度的最大或最小值、加速度的最大或最小值等等.我们把物体由一种运动状态转变到另一种运动状态,由一种物理现象转变为另一种物理现象,在发生转变的时刻一些物理量的最大或最小值,叫做临界值.如何求得临界值,有时是解答物理题的关键,它不仅要对题中的物理情景作深入的研究,而且要熟练地应用数学知识去作解答。
二、分析临界问题的一般方法在有关牛顿运动定律的临界问题涉及的物理量主要是力、加速度、速度、位移。
在分析此类问题的时候,我们主要抓住分析“力”的变化。
因为力是决定物体运动的主要因素。
着重要分析力的大小的变化规律、方向变化、受力数目的变化、力的性质的变化(比如,静摩擦力转化为动摩擦力)。
这些变化往往蕴含着临界状态的出现,此时有利于我们找到临界条件。
在追击类问题中要注意物体的速度关系,特别是速度相等往往是一个重要条件。
三、分析临界问题所要用到的数学工具临界问题经常涉及到一些极值问题。
求解临界问题往往伴随的不等式的应用,自燃也就会牵涉到一些与相关的数学知识。
如三角函数,定积求和或定和求积,二次方程判别式等。
例题如下:例1.图1所示,一个质量为m =10kg的物体,放在粗糙的水平面上,物体与水平面的静摩擦因数为.25,今对物体施以向右上方的拉力F,求:物体开始滑动时F的最小值和此时F与水平方向的夹角(g值取)解析:使物体开始滑动的含义是物体与水平面由静止转变为相对运动,可见物体存在一个处于转折的临界状态,构成一个临界问题;如果在F达到某一值,物体开始运动,因此,F此时为临界作用力,要求的就是F的临界值.例题 2.在光骨的水平轨道上有两个半径都是r的小球A和B,质量分别为m和2m,当两球心间距离大于L(L比2r大得多)时,两球之间无相互作用力;当两球心间距离等于或小于L时,两球间存在相互作用的是恒定斥力F。
物理带电粒子在匀强磁场中运动的临界极值问题由于带电粒子在磁场中的运动通常都是在有界磁场中的运动,所以常常出现临界和极值问题。
1.临界问题的分析思路临界问题分析的是临界状态,临界状态存在不同于其他状态的特殊条件,此条件称为临界条件,临界条件是解决临界问题的突破口。
2.极值问题的分析思路所谓极值问题就是对题中所求的某个物理量最大值或最小值的分析或计算,求解的思路一般有以下两种:(1)根据题给条件列出函数关系式进行分析、讨论;(2)借助几何知识确定极值所对应的状态,然后进行直观分析3.四个结论(1)刚好穿出磁场边界的条件是带电粒子在磁场中运动的轨迹与边界相切。
(2)当速率v一定时,弧长越长,圆心角越大,则带电粒子在有界磁场中运动的时间越长。
(3)当速率v变化时,圆心角大的,运动时间长,解题时一般要根据受力情况和运动情况画出运动轨迹的草图,找出圆心,根据几何关系求出半径及圆心角等。
(4)在圆形匀强磁场中,当运动轨迹圆半径大于区域圆半径时,则入射点和出射点为磁场直径的两个端点时,轨迹对应的偏转角最大(所有的弦长中直径最长)。
【典例】平面OM 和平面ON 之间的夹角为30°,其横截面(纸面)如图所示,平面OM上方存在匀强磁场,磁感应强度大小为B,方向垂直于纸面向外。
一带电粒子的质量为m,电荷量为q(q>0)。
粒子沿纸面以大小为v的速度从OM 的某点向左上方射入磁场,速度与OM 成30°角。
已知该粒子在磁场中的运动轨迹与ON 只有一个交点,并从OM 上另一点射出磁场。
不计重力。
粒子离开磁场的出射点到两平面交线O的距离为()【应用练习】1、如图所示,半径为r的圆形区域内有垂直纸面向里的匀强磁场,磁感应强度大小为B,磁场边界上A点有一粒子源,源源不断地向磁场发射各种方向(均平行于纸面)且速度大小相等的带正电的粒子(重力不计),已知粒子的比荷为k,速度大小为2kBr。
则粒子在磁场中运动的最长时间为()3.如图所示,直角坐标系中y轴右侧存在一垂直纸面向里、宽为a的有界匀强磁场,磁感应强度为B,右边界PQ平行于y轴,一粒子(重力不计)从原点O以与x轴正方向成θ角的速率v垂直射入磁场,当斜向上射入时,粒子恰好垂直PQ射出磁场,当斜向下射入时,粒子恰好不从右边界射出,则粒子的比荷及粒子恰好不从右边界射出时在磁场中运动的时间分别为( )4、如图所示,两个同心圆,半径分别为r和2r,在两圆之间的环形区域内存在垂直纸面向里的匀强磁场,磁感应强度为B。
物理临界和极值问题总结
物理临界和极值问题是物理学中常见的一类问题,涉及到系统在特定条件下达到某种临界状态或取得极值的情况。
下面是对这两类问题的总结:
1. 物理临界问题:
- 物理临界指系统在某些参数达到临界值时出现突变或重要性质发生显著改变的情况。
- 临界问题常见于相变、相平衡和相变点等领域。
- 典型的物理临界问题包括:磁场的临界温度、压力、电流等;化学反应速率的临界浓度;相变时的临界温度和压力等。
2. 极值问题:
- 极值问题涉及到通过调整系统的参数找到使目标函数取得最大值或最小值的条件。
- 极值问题在物理学中广泛应用于优化、动力学和力学等领域。
- 典型的极值问题包括:能量最小原理和哈密顿原理,用于求解经典力学问题;费马原理,用于求解光路最短问题;鞍点问题,用于求解多元函数的极值等。
无论是物理临界还是极值问题,通常需要使用数学工具进行分析和求解。
对于物理临界问题,常用的方法包括热力学、统计物理和相变理论等;而对于极值问题,则常用的方法包括微积分、变分法和最优化等。
总结起来,物理临界和极值问题是物理学中重要的一类问题,涉及到系统在特定条件下达到临界状态或取得最值的情况。
这些问题需要使用数学工具进行分析和求解,以揭示系统的性质和寻找最优解。
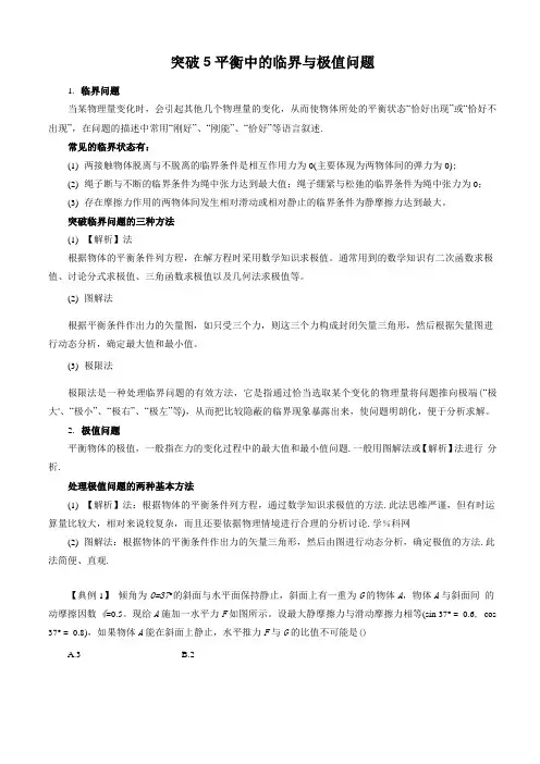
突破5平衡中的临界与极值问题1.临界问题当某物理量变化时,会引起其他几个物理量的变化,从而使物体所处的平衡状态“恰好出现”或“恰好不出现”,在问题的描述中常用“刚好”、“刚能”、“恰好”等语言叙述.常见的临界状态有:(1)两接触物体脱离与不脱离的临界条件是相互作用力为0(主要体现为两物体间的弹力为0);(2)绳子断与不断的临界条件为绳中张力达到最大值;绳子绷紧与松弛的临界条件为绳中张力为0;(3)存在摩擦力作用的两物体间发生相对滑动或相对静止的临界条件为静摩擦力达到最大。
突破临界问题的三种方法(1)【解析】法根据物体的平衡条件列方程,在解方程时采用数学知识求极值。
通常用到的数学知识有二次函数求极值、讨论分式求极值、三角函数求极值以及几何法求极值等。
(2)图解法根据平衡条件作出力的矢量图,如只受三个力,则这三个力构成封闭矢量三角形,然后根据矢量图进行动态分析,确定最大值和最小值。
(3)极限法极限法是一种处理临界问题的有效方法,它是指通过恰当选取某个变化的物理量将问题推向极端(“极大'、“极小”、“极右”、“极左”等),从而把比较隐蔽的临界现象暴露出来,使问题明朗化,便于分析求解。
2.极值问题平衡物体的极值,一般指在力的变化过程中的最大值和最小值问题.一般用图解法或【解析】法进行分析.处理极值问题的两种基本方法(1)【解析】法:根据物体的平衡条件列方程,通过数学知识求极值的方法.此法思维严谨,但有时运算量比较大,相对来说较复杂,而且还要依据物理情境进行合理的分析讨论.学%科网(2)图解法:根据物体的平衡条件作出力的矢量三角形,然后由图进行动态分析,确定极值的方法.此法简便、直观.【典例1】倾角为0=37°的斜面与水平面保持静止,斜面上有一重为G的物体A,物体A与斜面间的动摩擦因数《=0.5。
现给A施加一水平力F如图所示。
设最大静摩擦力与滑动摩擦力相等(sin 37°= 0.6, cos 37°= 0.8),如果物体A能在斜面上静止,水平推力F与G的比值不可能是()A.3B.2【答案】A【典例2】如图所示,一球A 夹在竖直墙与三角劈B 的斜面之间,三角形劈的重力为G ,劈的底部与 水平地面间的动摩擦因数为用劈的斜面与竖直墙面是光滑的,问欲使三角劈静止不动,球的重力不能超过 多大?(设劈的最大静摩擦力等于滑动摩擦力)【答案】:球的重力不得超过 1 兴G【跟踪短训】1.将两个质量均为m 的小球a 、b 用细线相连后,再用细线悬挂于O 点,如图所示。
牛顿运动定律中的临界和极值问题牛顿运动定律中的临界和极值问题动力学中的典型临界问题包括接触与脱离的临界条件、相对静止或相对滑动的临界条件、绳子断裂与松弛的临界条件以及速度最大的临界条件。
对于接触与脱离的临界条件,当两物体相接触或脱离时,接触面间弹力FN等于0.对于相对静止或相对滑动的临界条件,当两物体相接触且处于相对静止时,常存在着静摩擦力,此时相对静止或相对滑动的临界条件是静摩擦力达到最大值。
对于绳子断裂与松弛的临界条件,绳子断与不断的临界条件是绳子张力等于它所能承受的最大张力,绳子松弛的临界条件是FT等于0.对于速度最大的临界条件,在变加速运动中,当加速度减小为零时,速度达到最大值。
解决临界极值问题常用方法有极限法、假设法和数学法。
极限法可以把物理问题(或过程)推向极端,从而使临界现象(或状态)暴露出来,以达到正确解决问题的目的。
假设法常用于临界问题存在多种可能时,特别是非此即彼两种可能时,或变化过程中可能出现临界条件,也可能不出现临界条件时。
数学法则将物理过程转化为数学公式,根据数学表达式解出临界条件。
举例来说,对于接触与脱离类的临界问题,可以考虑以下几个例子:例1:在劲度系数为k的弹簧下端挂一质量为m的物体,物体下有一托盘,用托盘托着物体使弹簧恰好处于原长,然后使托盘以加速度a竖直向下做匀速直线运动(a<g),试求托盘向下运动多长时间能与物体脱离?例2:竖直固定的轻弹簧,其劲度系数为k=800N/m,上端与质量为3.0kg的物块B相连接。
另一个质量为1.0 ___的物块A放在B上。
先用竖直向下的力F=120N压A,使弹簧被压缩一定量后系统静止,突然撤去力F,A、B共同向上运动一段距离后将分离,分离后A上升最大高度为0.2m,取g=10m/s,求刚撤去F时弹簧的弹性势能?例3:质量均为m的A、B两物体叠放在竖直轻质弹簧上并保持静止,用大小等于mg的恒力F向上拉A,当运动距离为h时A与B分离。
专题8 临界极值问题1. 力学“临界极值问题”的一般方法:(1)临界条件相当于是题目中的隐含条件,是物体从一个状态到另一个状态转折的一个中间状态;(2)常见的有5种临界,需要熟练掌握出现这些临界状态时,对应的临界条件是那些。
2. 常见的五种临界点 (1)共速临界:①在相遇追及问题中,涉及能否追上、相距最远、最近时,临界条件即为二者速度相等; ②传送带、滑块木板问题中,摩擦力发生突变的时刻也是共速的时刻。
(2)变速临界:①变加速运动中,a=0,速度最大或者最小; ②变速运动中,v=0,位移最大。
(3)松断临界: ①绳子松弛T=0; ②断裂T=Tmax 。
(4)分离临界:①分离瞬间:相互0F N (隔离法); ②分离瞬间:各自a 相同。
(5)滑动临界:①刚好滑动瞬间,相互之间的静摩擦达到最大静摩擦即:f=fm 。
拓展:(1)整体法与隔离法;将AB 之间的摩擦为最大静摩擦作为已知条件,利用整体法与隔离法列方程求解;(2)外力分配公式:AB 仍然看成相对静止,求出f 静,再利用f 静的范围f 静≤fmax ,进行求解;常用外力分配公式大大简化计算。
小结论:滑块木板模型中 1μ< 2μ,达到共速后不会相对滑动,无论在水平面还是斜面都适用( 1μ表示地面与木板之间的摩擦因数, 2μ表示滑块与木板之间的摩擦因数)。
3. 力学极值问题①物理方法:临界状态法,图解法;②数学方法:三角函数法、二次函数法、不等式法、图像法等;()ϕθθθ++=+sin b a bcos asin 22 (其中abtan =ϕ) ;由sc+cs 推导 ③逻辑方法:极限法、极值法、特殊值法。
例1. 倾角为θ=45°、外表面光滑的楔形滑块M 放在水平面AB 上,滑块M 的顶端O 处固定一细线,细线的另一端拴一小球,已知小球的质量为m =55kg ,当滑块M 以a =2g 的加速度向右运动时,则细线拉力的大小为(取g =10 m/s 2)( )A .10 NB .5 N C. 5 ND .10 N例2. 如图所示,木块A的质量为m,木块B的质量为M,叠放在光滑的水平面上,A、B 之间的滑动摩擦因数为μ,若最大静摩擦力等于滑动摩擦力,重力加速度为g.现用水平力F作用于A,则保持A、B相对静止的条件是F不超过() A.μmg B.μMg C.μmg(1+ m/M ) D.μMg(1+ M/m )变式:若地面摩擦因素为μ',在F的作用下AB一起匀加速运动,求F的最大值?例3. 如图所示,梯形物体的质量分别为M和m,斜面的倾角为θ,接触面都光滑。
突破三 临界问题的处理方法1.临界或极值条件的标志(1)有些题目中有“刚好”、“恰好”、“正好”等字眼,表明题述的过程存在临界点。
(2)若题目中有“取值范围”、“多长时间”、“多大距离”等词语,表明题述的过程存在“起止点”,而这些起止点往往就对应临界状态。
(3)若题目中有“最大”、“最小”、“至多”、“至少”等字眼,表明题述的过程存在极值,这个极值点往往是临界点。
(4)若题目要求“最终加速度”、“稳定速度”等,即是求收尾加速度或收尾速度。
2.几种临界状态和其对应的临界条件如下表所示3.与斜面平行,不计一切摩擦。
当斜面体向右匀加速运动时,小球与斜面刚好不分离,则斜面体的加速度为( )A.g sin αB.g cos αC.g tan αD.g tan α6.如图,将质量m =1.24 kg 的圆环套在固定的水平直杆上,环的直径略大于杆的截面直径,环与杆的动摩擦因数为μ=0.8。
对环施加一位于竖直平面内斜向上与杆夹角θ=53°的恒定拉力F ,使圆环从静止开始做匀加速直线运动,第1 s 内前进了2 m 。
(取g =10 m/s 2,sin 53°=0.8,cos 53°=0.6)求:(1)圆环加速度a 的大小;(2)拉力F 的大小。
1.如图甲所示,倾角θ=37°的粗糙斜面固定在水平面上,斜面足够长。
一根轻弹簧一端固定在斜面的底端,另一端与质量m=1.0 kg的小滑块(可视为质点)接触,滑块与弹簧不相连,弹簧处于压缩状态。
当t=0时释放滑块。
在0~0.24 s时间内,滑块的加速度a随时间t变化的关系如图乙所示。
已知弹簧的劲度系数k=2.0×102 N/m,当t=0.14 s时,滑块的速度v1=2.0 m/s。
g取10 m/s2,sin 37°=0.6,cos 37°=0.8。
最大静摩擦力等于滑动摩擦力。
求:(1)斜面对滑块的摩擦力F f的大小;(2)t=0.14 s时滑块与出发点间的距离d;(3)在0~0.44 s时间内,滑块运动的路程s。
动力学中的临界极值问题动力学中极值问题的临界条件和处理方法1.“四种”典型临界条件 (1)接触与脱离的临界条件:两物体相接触或脱离,临界条件是:弹力F N =0.(2)相对滑动的临界条件:两物体相接触且处于相对静止时,常存在着静摩擦力,则相对滑动的临界条件是:静摩擦力达到最大值.(3)绳子断裂与松弛的临界条件:绳子所能承受的张力是有限度的,绳子断与不断的临界条件是绳中张力等于它所能承受的最大张力,绳子松弛的临界条件是:F T =0.(4)加速度变化时,速度达到最值的临界条件:当加速度变为0时.2.“四种”典型数学方法 (1)三角函数法; (2)根据临界条件列不等式法;(3)利用二次函数的判别式法;(4)极限法. 【练习】1.如图所示,质量均为m 的A 、B 两物体叠放在竖直弹簧上并保持静止,用大小等于mg 的恒力F 向上拉B ,运动距离h 时,B 与A 分离.下列说法正确的是( )A .B 和A 刚分离时,弹簧长度等于原长 B .B 和A 刚分离时,它们的加速度为gC .弹簧的劲度系数等于mg hD .在B 与A 分离之前,它们做匀加速直线运动2. (多选)如图所示,A 、B 两物块的质量分别为2m 和m ,静止叠放在水平地面上.A 、B 间的动摩擦因数为μ,B 与地面间的动摩擦因数为12μ.最大静摩擦力等于滑动摩擦力,重力加速度为g .现对A 施加一水平拉力F ,则( )A .当F <2μmg 时,A 、B 都相对地面静止B .当F =52μmg 时,A的加速度为13μgC .当F >3μmg 时,A 相对B 滑动D .无论F 为何值,B 的加速度不会超过12μg3.如图所示,物体A 放在物体B 上,物体B 放在光滑的水平面上,已知m A =6 kg ,m B =2 kg.A 、B 间动摩擦因数μ=0.2.A 物体上系一细线,细线能承受的最大拉力是20 N ,水平向右拉细线,下述中正确的是(g 取10 m/s 2)( )A .当拉力0<F <12 N 时,A 静止不动B .当拉力F >12 N 时,A 相对B 滑动C .当拉力F =16 N 时,B 受到A 的摩擦力等于4 ND .在细线可以承受的范围内,无论拉力F 多大,A 相对B 始终静止 4.如图所示,一质量m =0.4 kg 的小物块,以v 0=2 m/s的初速度,在与斜面成某一夹角的拉力F 作用下,沿斜面向上做匀加速运动,经t =2 s 的时间物块由A 点运动到B 点,A 、B 之间的距离L =10 m .已知斜面倾角θ=30°,物块与斜面之间的动摩擦因数μ=33.重力加速度g 取10 m/s 2.(1)求物块加速度的大小及到达B 点时速度的大小. (2)拉力F 与斜面夹角多大时,拉力F 最小?拉力F 的最小值是多少?“传送带模型”问题分析传送带问题的三步走1.初始时刻,根据v物、v带的关系,确定物体的受力情况,进而确定物体的运动情况.2.根据临界条件v物=v带确定临界状态的情况,判断之后的运动形式.3.运用相应规律,进行相关计算.【练习】5.(多选)如图所示,水平传送带A、B两端相距x=4 m,以v0=4 m/s的速度(始终保持不变)顺时针运转,今将一小煤块(可视为质点)无初速度地轻放至A端,由于煤块与传送带之间有相对滑动,会在传送带上留下划痕.已知煤块与传送带间的动摩擦因数μ=0.4,取重力加速度大小g=10 m/s2,则煤块从A运动到B的过程中()A.煤块到A运动到B的时间是2.25 s B.煤块从A运动到B的时间是1.5 sC.划痕长度是0.5 m D.划痕长度是2 m6.如图所示为粮袋的传送装置,已知A、B两端间的距离为L,传送带与水平方向的夹角为θ,工作时运行速度为v,粮袋与传送带间的动摩擦因数为μ,正常工作时工人在A端将粮袋放到运行中的传送带上.设最大静摩擦力与滑动摩擦力大小相等,重力加速度大小为g.关于粮袋从A到B的运动,以下说法正确的是()A.粮袋到达B端的速度与v比较,可能大,可能小或也可能相等B.粮袋开始运动的加速度为g(sin θ-μcos θ),若L足够大,则以后将以速度v做匀速运动C.若μ≥tan θ,则粮袋从A端到B端一定是一直做加速运动D.不论μ大小如何,粮袋从Α到Β端一直做匀加速运动,且加速度a≥g sinθ7.(多选)如图所示,水平传送带A、B两端相距x=3.5 m,物体与传送带间的动摩擦因数μ=0.1,物体滑上传送带A端的瞬时速度v A=4 m/s,到达B端的瞬时速度设为v B.下列说法中正确的是()A.若传送带不动,v B=3 m/sB.若传送带逆时针匀速转动,v B一定等于3 m/sC.若传送带顺时针匀速转动,v B一定等于3 m/sD.若传送带顺时针匀速转动,有可能等于3 m/s8.如图所示,倾角为37°,长为l=16 m的传送带,转动速度为v=10 m/s,动摩擦因数μ=0.5,在传送带顶端A处无初速度地释放一个质量为m=0.5 kg的物体.已知sin 37°=0.6,cos 37°=0.8.g=10 m/s2.求:(1)传送带顺时针转动时,物体从顶端A滑到底端B的时间;(2)传送带逆时针转动时,物体从顶端A滑到底端B的时间.9.如图所示,为传送带传输装置示意图的一部分,传送带与水平地面的倾角θ=37°,A、B两端相距L=5.0 m,质量为M=10 kg的物体以v0=6.0 m/s的速度沿AB方向从A端滑上传送带,物体与传送带间的动摩擦因数处处相同,均为0.5.传送带顺时针运转的速度v=4.0 m/s,(g取10 m/s2,sin 37°=0.6,cos 37°=0.8)求:(1)物体从A点到达B点所需的时间;(2)若传送带顺时针运转的速度可以调节,物体从A点到达B点的最短时间是多少?。
临界和极值问题当物体由一种物理状态变为另一种物理状态时,可能存在一个过渡的转折点,这时物体所处的状态通常称为临界状态,与之相关的物理条件则称为临界条件.解答临界问题的关键是找临界条件许多临界问题,题目中常用“恰好”、“最大”、“至少”、“不相撞”、“不脱离”……等词语对临界状态给出了明确的暗示,也有一些临界问题中并不显含上述常见的“临界术语”,但审题时会发现某个物理量在变化过程中会发生突变,则该物理量突变时物体所处的状态即为临界状态审题时,一定要抓住这些特定的词语挖掘内涵,找出临界条件.解答临界问题的方法一般有两种,一是以定理、定律为依据,先求出所研究问题的一般规律和一般解的形式,然后再分析、讨论临界特殊规律和特殊解;二是直接分析、讨论临界状态,找出临界条件,从而通过临界条件求出临界值.解决此类问题重在形成清晰的物理图景,分析清楚物理过程,从而找出临界条件,同时要特别注意可能出现的多种情况.互动探究例1、如图所示,跨过定滑轮的轻绳两端,分别系着物体A和B,物体A放在倾角为α的斜面上,已知物体A的质量为m,物体B和斜面间动摩擦因数为μ(μ<tanθ),滑轮的摩擦不计,要使物体静止在斜面上,求物体B质量的取值范围.例2、一车处于静止状态,车后相距x0=25m处有一个人,当车开始启动以a=1m/s2的加速度前进的同时,人以v=6m/s的速度匀速追车,能否追上?若追不上,人车间最小距离为多少?例3、一个质量为0.2kg的小球用细绳吊在底角为53º的光滑斜面顶端,如图所示,斜面静止时,球靠在斜面上,绳与斜面平行.当斜面以10m/s2的加速度向右做加速运动时,求绳子的拉力及斜面对小球的弹力.例4、如图所示,用细线悬挂于O点的摆球在小锤两次打击下才能通过以O为圆心,以线长为半径的圆周的最高点,设两次打击时作用时间相等,摆球运动中悬线始终拉直,求两次打击力之比F II:F I的最小值.例5、如图所示,倾角θ =30°、高为h的三角形木块B,静止放在一水平面上,另一滑块A以初速度v0从B的底端开始沿斜面上滑,若B的质量为A的质量的2倍,当忽略一切摩擦的影响时,要使A能够滑过木块B的顶端,求v0应为多大?例6、如图所示,带正电小球质量为m= 1×10-2kg,带电量为q=l×10-6C,置于光滑绝缘水平面上的A点.当空间存在着斜例4例5例6向上的匀强电场时,该小球从静止开始始终沿水平面做匀加速直线运动,当运动到B点时,测得其速度v B=1.5m/s,此时小球的位移为s=0.15m.求此匀强电场场强E的取值范围.(g=10m/s2)某同学求解如下:设电场方向与水平面之间夹角为θ,由动能定理qEs cosθ=-0,得= V/m.由题意可知θ>0,所以当E>7.5×104V/m时小球将始终沿水平面做匀加速直线运动.经检查,计算无误.该同学所得结论是否有不完善之处?若有请予以补充.例7、如图所示,磁场方向垂直纸面向里,磁感应强度大小为B,AB、AC、BD为磁场的边界,AB长为L,AC、BD足够长.位于AB的中点O是一个能向纸面内发射质量为m、电量为q的正粒子的粒子源,粒子的速度方向与AB成30º角.要使粒子能从AC边射出磁场,粒子从粒子源射出的速率必须满足什么条件.例8、如图所示,ABC是一块玻璃直角三棱镜的主截面,已知光从该玻璃到空气的临界角C=55°.当一束光垂直于BC面射到棱镜上时,画出在各个面上反射、折射的光路图.例8 课堂反馈反馈1、在原子物理学中,常用电子伏特(符号是eV)作为能量的单位.当γ光子能量大于E0(E0=1.022MeV)时,就可能有电子对生成,其中E0的能量转化为一对正负电子,余下的能量变成电子对的动能.已知普朗克常量h = 6.63×10-34J·s.求:(1)求电子的质量m?(2)要能生成电子对,γ光子的频率必须大于多少(结果保留两位有效数字)?(3)若γ光子的频率为f,生成的电子速度v为多大?(结果用m,h,E0,f表示)反馈2、在天体演变的过程中,红色巨星发生“超新星爆炸”后,可能形成中子星(电子被迫同原子核中的质子相结合而形成中子),中子星具有极高的密度.(1)若已知某中子星的密度为1017kg/m3,该中子星的卫星绕它做圆轨道运动,试求该中子星的卫星运行的最小周期.(2)中子星也在绕自转轴自转,若某中子星的自转角速度为6.28×30r/s,为了使该中子星不因自转而被瓦解,则其密度至少应为多大?(假设中子星是通过中子间的万有引力结合成球状星体,引力常量G=6.67×10-11N·m2/kg2)达标练习1、电子中微子可以将一个氯核转变为一个氩核,其核反应方程式为,已知核的质量为36.95658u,核的质量为36.95691u,的质量为0.00055u,1u质量对应的能量为931.5MeV.根据以上数据,可以判断参与上述反应的屯子中微子的最小能量为( A )A.0.82 MeV B.0.31 MeV C.1.33 MeV D.0.51 McV2、相距很远的两个分子,以一定的初速度相向运动,直到距离最小在这个过程中,两分子间的分子势能( D )A .一直增大B .一直减小C .先增大,后减小D .先减小,后增大3、如图所示,M 为固定在桌面上的木块, M 上有一个3/4圆弧的光滑轨道abcd ,a 为最高点,bd 为其水平直径,de 面水平且长度一定,将质量为m 的小球在d 点的正上方高h 处从静止释放,让它自由下落到d 点切入轨道内运动,则( ACD )A .在h 为一定值的情况下,释放后,小球的运动情况与其质量的大小无关B .只要改变h 的大小,就能使小球通过a 点后,既可以使小球落到轨道内,也可以使小球落到de 面上C .无论怎样改变h 的大小,都不能使小球通过a 点后又落回到轨道内D .使小球通过 a 点后飞出de 面之外(e 的右边)是可以通过改变h 的大小来实现的4、用一根细线一端系一小球(可视为质点),另一端固定在一光滑锥顶上,如图(1)所示,设小球在水平面内作匀速圆周运动的角速度为ω,线的张力为T ,则T 随ω2变化的图象是图(2)中的( C )5、如图所示,在水平方向的匀强电场中,绝缘细线的一端固定在O 点,另一端系一带正电的小球在竖直平面内作圆周运动,小球所受的电场力和重力相等,直径ac 和bd 互相垂直,且bd 平行于电场线,则( BC )A .小球在a 点动能最小B .小球在c 点重力势能最小C .小球在b 点机械能最大D .小球在d 点总能最大 6、“水刀”就是将普通水加压,使其从小口径喷嘴中以800m/s —1000m/s的速度射出的水流我们知道,任何材料能承受的压强都有一定的限度,如橡胶为5⨯107Pa ,花岗石为1.2~2.6⨯108Pa ,铸铁为8.8⨯108Pa ,工具钢为6.8⨯108Pa 设想一水刀垂直入射的速度为800m/s ,水流与材料接触后速度为零,且不附着在材料上,则此水刀不能切割( CD )A .橡胶B .花岗石C .铸铁D .工具钢7、圆筒形的薄壁玻璃容器中,盛满某种液体,容器底部外面有光源S ,试问液体折射率至少为多少时,才不能通过容器壁在筒外看到光源S (壁厚不计).8、如图所示,一带电质点,质量为 m ,电量为q ,以平行于Ox 轴的速度v 从y 轴上的a 点射入图中第一象限所示的区域为了使该质点能从x 轴上的b 点以垂直于Ox 轴的速度v 射出,可在适当的地方加一个垂直于xy 平面、磁感应强度为B 的匀强磁场若此磁场仅分布在一个圆形区域内,试求这圆形磁场区域的最小半径.(重力忽略不计)图(1) 图(2) 达标4 E达标59、如图所示,木板AB 放在光滑水平面上,其周围是竖直向下的匀强电场一质量为m 、带电量为q 的小物块,以某一水平初速度从A 端滑上木板,到B 端时恰相对静止若将电场反向,强度不变,物块仍以原初速度从A 端滑上木板,结果滑到木板的中点时相对静止,求:(1)物块的电性;(2)场强的大小.10、如图所示,弹簧上端固定在O 点,下端挂一木盒A ,盒子顶端挂着一小球B (可视为质点),若A 、B 的质量均为1kg ,B 距A 底板为H =16cm ,当它们都静止时,弹簧的长度为L 某时刻,悬挂小球的细线突然断开,在A 上升到最高点时,B 和A 的底板相碰,碰撞时间极短,碰后成为一体向下运动,当弹簧的长度又为L 时,两者的速度为v =1m/s ,求:(1)碰撞中动能的损失∆E ;(2)弹簧的劲度系数k ;(3)细线断前弹簧的弹性势能E 0.11、如图所示为三对等间距的平行光滑导轨,导轨宽均为L ,其中M 、N 为两对倾斜放置的塑料导轨,P 为水平放置的金属导轨,三对导轨焊接处为金属,整个装置放在竖直向上的匀强磁场中,磁场的磁感应强度为B 已知质量为m 1的金属棒在M 轨道上从高度为h 1处由静止释放,金属棒沿导轨M 滑下,然后沿导轨N 滑上,达到的最大高度为h 2,此过程中质量为m 2的导体棒由静止在安培力作用下沿导轨P 运动起来,不计一切因碰撞损失的能量,不计导轨电阻,求此过程中:(1)安培力对m 1的冲量I ;(2)m 2的最大速度v ;(3)电路中产生的焦耳热Q .专题十一,课时1解答例1解析:以B 为研究对象,由平衡条件得 T =m B g再以A 为研究对象,它受重力、斜面对A 的支持力、绳的拉力和斜面对A 的摩擦作用.假设A 处于临界状态,即A受最大静摩擦作用,方向如图所示,根据平衡条件有:N =mg cos θ,T - f m -mg sin θ = 0,或:T +f m -mg sin θ=0, f m =μN ,综上所得,B 的质量取值范围是:m (sin θ-μcos θ)≤m B≤m (sin θ+μcos θ) .例2解析:人与车运动时间相等,设为t ,当人追上车时,二者之间的位移关系应为,即,由上式求解t ,若有解则追上,反之追不上,将题给数据代入整理后可得,由于判别式,所以人不可能追上车当车的速度等于人的速度时,人与车的距离最小,根据可知,从开始追车到距离最小所用时间为 t = 6s 在这段时间内人与车的位移分别为m , m ,人、车间最小距离为∆ s =s 车 + x 0 – s 人=7m .例3解析:首先用极限法把加速度a 推到两个极端来分析:当加速度a 较小时,小球受到重力、绳子的拉力和斜面的支持力三个力作用,此时绳子平行与斜面;当加速度a 足够大 例11 达标11时,小球将“飘起” ,离开斜面,此时绳子与水平方向的夹角未知那么,当a =10m/s2向右时,究竟是上述两种情况的哪一种?解题时必须先求出小球离开斜面的临界值,然后再确定.设小球处在离开斜面的临界状态(N刚好为零)时,斜面向右的加速度为a0,此时对小球:mg cotθ= ma0,可求出:a0 =g cotθ = 7.5m/s2;因为a > a0,所以小球一定离开斜面,可以求得绳子的拉力N,细线与水平方向的夹角为α= arctan mg/ma = 45º,斜面的支持力N=0.例4解析:要求F II:F I的最小值,即要求F I的最大值,F II的最小值,故必须找出F I和F II对应的两个临界状态.据题意,小球经两次打击才通过圆周最高点C,故第一次打击后,小球只能在圆弧AB C 之间运动,从下图可以看出,当小球在圆弧AB上运动时,重力沿半径的分力F1背离圆心,拉紧绳子,即使小球速度减为零,也不会脱离圆周.当小球在圆弧BC上运动时,重力沿半径的分力F1改为沿半径指向圆心.必会在下图中P点出现(0º<θ<90º),小球将脱离圆周而作斜抛运动,线松驰.可见,由于在B点上下重力沿半径方向分力F1方向的突变,使得小球将出现不同的运动情况.要使绳子始终拉直,第一次打击后,小球只能在圆弧AB上运动,“小球沿圆弧上升至B点速度恰为零”为确定F I的临界条件.要求F II最小,则第二次打击后,小球恰能通过最高点C,“绳子张力T C= 0”,这是确定F II最小值的临界条件.设第一次打击后,小球速度为v1,由动量定理得F I t = mv1 ……①F I最大时,小球到达B点速度为零,由机械能守恒定律得mv12/2 = mgl ……②联立解得:v1 =,F I =m/t小球经过最低点并向左运动时,作第二次打击,打击后速度为v2,由动量定理得:F II t = mv2 - mv1……③设小球升至最高点C时速度为v3,由机械能守恒定律得:……④F II最小时,小球通过C点时线的张力T C=0,由牛顿第二定律得mg= mv32/l ……⑤联立解得:F II =,得F II/ F I =.例5解析:滑块A恰好到达滑块B的最高点时,两者有共同速度v,系统水平方向动量守恒:mv0cosθ=(m+M)v①系统机械能守恒:可得,所以当时,滑块A可以滑过斜面B的顶端.例6 解析:该同学所得结论有不完善之处.为使小球始终沿水平面运动,电场力在竖直方向的分力必须小于等于重力qE sinθ≤mg 所以即7.5×104V/m<E≤1.25×105V/m.例7解析:由几何关系可得,粒子在磁场中的轨道半径L/3 ≤r ≤L,又Bqv0=m v02/r,r = m v0 /Bq,得L Bq / 3m≤v0 ≤L Bq / m.例8解析:光垂直BC面入射,一部分光按原路反射,一部分沿入射方向进入玻璃.射到AC面上时光的人射角i1=30°<55°,因此一部分光折射进空气,一部分光反射到BC面.在BC面上光的入射角i2=60°>55°,发生全反射,垂直于AB面入射并进入空气.光路图如图所示.反馈1解析:(1)由质能方程,E0 = 2mc2,得m = 9.1×10-19kg;(2)E0 = h f,f = 2.5×1020Hz;(3)h f - E0= 2 ×mv2/2,.反馈2解析:(1)由题设可知,中子星的卫星绕中子星沿圆周运动,则中子星与其卫星之间的万有引力提供卫星做圆周运动的向心力,所以有,即由上式可知,轨道半径越小,卫星的运行周期越小,故当卫星做圆周运动的半径恰等于中子星的半径时,其运行的周期必为最小值.设中子星的圆轨道半径为R,质量为m,由万有引力提供向心力,可得,即当R= r(中子星的半径)时,卫星的运行周期最小,注意到,则有,代入数据,解得T min=1.2×10-3s.(2)由F=mω2R可知,中子星表面“赤道"”部分做圆周所受的向心力最大,由此可得到中子星因自转而不发生瓦解的临界条件是:中子星“赤道”表面处质点所受万有引力应等于其所需要的向心力,由这种情况下计算出的中子星的密度即为其密度的下限值.设中子星的质量为M,半径为r,密度为ρ, 自转角速度为ω,今在中子星"赤道"表面处取一质量极小的部分,设其质量为m,因为这部分的质量极小,故可认为中子星其他部分的质量仍为M,由万有引提供向心力,可得,又,整理,可得,代入数据,可午ρmin=1.3×1014 kg/m3.达标解析达标1、A 2、D 3、ACD 4、C 5、BC 6、CD达标7解析:要在容器外空间看不到光源S,即要求光源S进入液体后,射向容器壁光线的入射角(临界角),如图所示,由折射定律可知,(1)由图可知,,(2)在A点入射处,由折射定律有,所以(3)由(1)(3)两式可知,由(2)式可知:越小越好,临界角C也是越小越好:由可知,越大,C越小;而由可知,当一定时,越大,小,所以液体的折射率.达标8解析:质点在磁场中作半径为R的圆周运动,,得(1)根据题意,质点在磁场区域中的轨道是半径等于R的圆上的1/4圆弧,这段圆弧应与入射方向的速度、出射方向的速度相切过点作平行于轴的直线,过b点作平行于y轴的直线,则与这两直线均相距R的O'为圆心、R为半径的圆(圆中虚线圆)上的圆弧MN,M点和N点应在所求圆形磁场区域的边界上在通过M、N两点的不同的圆周中,最小的一个是以MN连线为直径的圆周所以本题所求的圆形磁场区域的最小半径为达标8(2)所求磁场区域如图12-5中实线圆所示.达标9解析:(1)负电;(2)设木板质量为M ,长为L ,木块与木板间的动摩擦因数为μ,则f 1 = μ(mg – qE ),f 2 = μ(mg + qE ),由动量守恒,mv 0=(M+m )v ,由系统能量守恒,f 1 L = mv 02/2 -(M+m )v 2/2,f 2 L /2 = mv 02/2 -(M+m )v 2/2,解得E=mg /3q .达标10解析:(1)全程用能量守恒,m B gH =(m A + m B )v 2/2 + ∆E ,∆E =0.6J ;(2)设B 下降h 与A 相碰,有m B gh = m B v 12/2,碰撞时动量守恒,m B v 1 = (m A + m B )v 2,又∆E = m B v 12/2 -(m A + m B )v 22/2,得h = 0.12m ,则此过程中A 上升h ´ = 0.04m ;又B 下落时A 作简谐运动,A 在最低点时,回复力为F 回= mg ,则A 在最高点时,回复力为F 回= mg ,弹恰好处于原长,B 下落前系统平衡时有,k h ´=2mg ,得k = 500N/m ;(3)A 从开始运动到最高点机械能守恒,有E 0= m A g h ´=0.4J .达标11解析:(1)设金属棒m 1沿导轨M 下滑到最低点时的速度为v 1,沿导轨N 上滑的初速度为v 2,有m 1gh 1 = m 1 v 12/2,m 1gh 2 = m 1 v 22/2,则安培力的冲量为I = m 1 v 2 - m 1 v 1= m 1()(2)由动量守恒,m 1 v 1 = m 1 v 2 + m 2 v ,v =(3)由能量守恒定律,得)2()(212121221211222111h h h h g m m h h g m v m gh m gh m Q -+--=--=.。
平抛运动的临界和极值问题平抛运动是物理学中一个重要的运动形式,涉及到许多临界和极值问题。
平抛运动是指一个物体在水平方向上以一定的速度进行抛射,同时在竖直方向上受到重力的作用。
根据初始速度和发射角度的不同,我们可以分析出平抛运动的临界和极值问题。
首先,我们来讨论平抛运动的临界问题。
临界问题指的是物体抛射时的最大或最小条件。
在平抛运动中,当物体抛射的角度与速度达到一定数值时,可以达到最远的水平距离。
这个临界角度被称为最大射程角,对应的速度称为最大射程速度。
根据物理学的公式推导,我们可以得到最大射程角的正切值等于加速度由竖直向下变为零时的时间(即物体上抛到最高点的时间)。
而最大射程速度则由最大射程角与重力加速度确定。
通过计算和实验,我们可以得到最大射程角和最大射程速度的具体数值。
然后,我们转向讨论平抛运动的极值问题。
极值问题指的是物体在平抛运动过程中出现的最高点和最远点。
对于最高点问题,我们称为极大值,物体上抛到达最高点时速度为零,此时只受重力加速度的作用,该高度被称为最大抛高。
通过应用基本物理公式,我们可以计算出物体抛高与初始速度、发射角度和重力加速度的关系。
对于最远点问题,我们称为极小值,物体水平运动距离的极小值点就是物体的最远点。
通过计算最远点的水平距离,我们可以得到相应的极小值。
总结来说,平抛运动的临界和极值问题是通过运动学公式和物理原理来解决的。
通过计算和实验,我们可以得到平抛运动中最远距离、最大抛高以及相关极大值和极小值的具体数值。
这些问题的解决在理论上和实际应用中都有重要的意义,对于设计抛射物体的轨迹和优化射击等问题都有深远影响。
有关“物理”的临界与极值问题高中物理中的临界与极值问题涉及到多个知识点,包括牛顿第二定律、圆周运动、动量守恒等。
有关“物理”的临界与极值问题如下:1.牛顿第二定律与临界问题:●牛顿第二定律描述了物体的加速度与合外力之间的关系。
当物体受到的合外力为零时,物体处于平衡状态。
●在某些情况下,物体受到的合外力不为零,但物体仍然处于平衡状态,这是因为物体受到的合外力恰好等于某个临界值。
这种状态被称为“临界平衡”。
●在解决与临界平衡相关的问题时,通常需要考虑物体的平衡条件和牛顿第二定律。
通过分析物体的受力情况,可以确定物体是否处于临界平衡状态,以及需要施加多大的力才能使物体离开临界平衡状态。
2.圆周运动中的极值问题:●圆周运动中的极值问题通常涉及向心加速度和线速度的最大值和最小值。
●当物体在圆周运动中达到最大速度时,其向心加速度最小。
此时,物体的线速度最大,而向心加速度为零。
●当物体在圆周运动中达到最小速度时,其向心加速度最大。
此时,物体的线速度最小,而向心加速度为最大值。
●在解决与圆周运动中的极值问题相关的问题时,通常需要考虑向心加速度和线速度之间的关系,以及如何通过分析物体的受力情况来确定其最大速度和最小速度。
3.动量守恒与极值问题:●动量守恒定律描述了系统在不受外力作用的情况下,系统内各物体的动量之和保持不变。
●在某些情况下,系统受到的外力不为零,但系统仍然保持动量守恒。
这是因为系统受到的外力恰好等于某个临界值。
这种状态被称为“临界动量守恒”。
在解决与临界动量守恒相关的问题时,通常需要考虑系统的动量守恒条件和外力的作用。
通过分析系统的受力情况,可以确定系统是否处于临界动量守恒状态,以及需要施加多大的外力才能使系统离开临界动量守恒状态。
高中物理中的临界问题与极值问题精品讲学案一、临界与极值概念所谓物理临界问题是指各种物理变化过程中,随着条件的逐渐变化,数量积累达到一定程度就会引起某种物理现象的发生,即从一种状态变化为另一种状态发生质的变化(如全反射、光电效应、超导现象、线端小球在竖直面内的圆周运动临界速度等),这种物理现象恰好发生(或恰好不发生)的过度转折点即是物理中的临界状态。
与之相关的临界状态恰好发生(或恰好不发生)的条件即是临界条件,有关此类条件与结果研究的问题称为临界问题,它是哲学中所讲的量变与质变规律在物理学中的具体反映。
极值问题则是指物理变化过程中,随着条件数量连续渐变越过临界位置时或条件数量连续渐变取边界值(也称端点值)时,会使得某物理量达到最大(或最小)的现象,有关此类物理现象及其发生条件研究的问题称为极值问题。
临界与极值问题虽是两类不同的问题,但往往互为条件,即临界状态时物理量往往取得极值,反之某物理量取极值时恰好就是物理现象发生转折的临界状态,除非该极值是单调函数的边界值。
因此从某种意义上讲,这两类问题的界线又显得非常的模糊,并非泾渭分明。
高中物理中的临界与极值问题,虽然没有在教学大纲或考试说明中明确提出,但近年高考试题中却频频出现。
从以往的试题形式来看,有些直接在题干中常用“恰好”、“最大”、“至少”、“不相撞”、“不脱离”……等词语对临界状态给出了明确的暗示,审题时,要抓住这些特定的词语发掘其内含的物理规律,找出相应的临界条件。
也有一些临界问题中并不显含上述常见的“临界术语”,具有一定的隐蔽性,解题灵活性较大,审题时应力图还原习题的物理情景,周密讨论状态的变化。
可用极限法把物理问题或物理过程推向极端,从而将临界状态及临界条件显性化;或用假设的方法,假设出现某种临界状态,分析物体的受力情况及运动状态与题设是否相符,最后再根据实际情况进行处理;也可用数学函数极值法找出临界状态,然后抓住临界状态的特征,找到正确的解题方向。
在动力学中临界极值问题的处理佛山市高明第一中学(528500)周兆富物理学中的临界和极值问题牵涉到一定条件下寻求最佳结果或讨论其物理过程范围的问题,此类问题通常难度较大技巧性强,所涉及的内容往往与动力学、电磁学密切相关,综合性强。
在高考命题中经常以压轴题的形式出现,临界和极值问题是每年高考必考的内容之一。
一.解决动力学中临界极值问题的基本思路所谓临界问题是指当某种物理现象(或物理状态)变为另一种物理现象(或另一物理状态)的转折状态叫临界状态.可理解成“恰好出现”或“恰好不出现”.某种物理现象转化为另一种物理现象的转折状态称为临界状态。
至于是“出现”还是“不出现”,需视具体问题而定。
极值问题则是在满足一定的条件下,某物理量出现极大值或极小值的情况。
临界问题往往是和极值问题联系在一起的。
解决此类问题重在形成清晰的物理图景,分析清楚物理过程,从而找出临界条件或达到极值的条件,要特别注意可能出现的多种情况。
动力学中的临界和极值是物理中的常见题型,同学们在刚刚学过的必修1中匀变速运动规律、共点力平衡、牛顿运动定律中都涉及到临界和极值问题。
在解决临办极值问题注意以下几点:错误!未指定书签。
临界点是一个特殊的转换状态,是物理过程发生变化的转折点,在这个转折点上,系统的一些物理量达到极值。
错误!未指定书签。
临界点的两侧,物体的受力情况、变化规律、运动状态一般要发生改变,能否用变化的观点正确分析其运动规律是求解这类题目的关键,而临界点的确定是基础。
错误!未指定书签。
许多临界问题常在题目的叙述中出现“恰好”、“最大”、“至少”、“不相撞”、“不脱离”……等词句对临界问题给出了明确的暗示,审题是只要抓住这些特定词语其内含规律就能找到临界条件。
错误!未指定书签。
有时,某些临界问题中并不包含常见的临界术语,但审题时发现某个物理量在变化过程中会发生突变,如运动中汽车做匀减速运动类问题,则该物理量突变时物体所处的状态即为临界状态。
错误!未指定书签。
临界问题通常具有一定的隐蔽性,解题灵活性较大,审题时应力图还原习题的物理情景,抓住临界状态的特征,找到正确的解题方向。
错误!未指定书签。
确定临界点一般用极端分析法,即把问题(物理过程)推到极端,分析在极端情况下可能出现的状态和满足的条件。
解题常用的思路用矢量法、三角函数法、一元二次方程判别式法或根据物理过程的特点求极值法等。
二.匀变速运动规律中与临界极值相关问题的解读在质点做匀变速运动中涉及到临界与极值的问题主要有“相遇”、“追及”、“最大距离”、“最小距离”、“最大速度”、“最小速度”等。
〘例1〙速度大小是5m/s 的甲、乙两列火车,在同一直线上相向而行。
当它们相隔2000m 时,一只鸟以10m/s 的速度离开甲车头向乙车头飞去,当到达乙车车头时立即返回,并这样连续在两车间来回飞着。
问:(1)当两车头相遇时,这鸟共飞行多少时间?(1)相遇前这鸟飞行了多少路程?〘灵犀一点〙甲、乙火车和小鸟运动具有等时性,要分析相遇的临界条件。
〘解析〙飞鸟飞行的时间即为两车相遇前运动的时间,由于飞鸟在飞行过程中速率没有变化,可用s=vt 求路程。
(2)设甲、乙相遇时间为t ,则飞鸟的飞行时间也为t ,甲、乙速度大小相等/5==甲乙v v m s ,同相遇的临界条件可得:()=+甲乙s v v t ,则2000=20010s t s s v v ==+乙甲. (3)这段时间,鸟飞行的路程为:10200'==⨯s vt m .〘思维总结〙本题难度不大,建立物理情景,分清运动过程,找到相遇的临界条件、三个运动物体运动具有等时性和小鸟速率不变是解题的切入点。
〘例2〙在平直公路上一汽车的速度为15m/s ,从某时刻汽车开始刹车,在阻力作用下,汽车以2m/s 2的加速度做匀减速运动,则刹车后第10s 末车离刹车点的距离是m.〘灵犀一点〙在汽车刹车问题中,汽车速度为0后将停止运动,不会反向运动。
在分析此类问题时,应先确定刹车停下来这个临界状态所用的时间,然后在分析求解。
〘解析〙设汽车从刹车到停下来所用时间为0t , 由运动学规律得:0000150,7.52t t v v v v at t s s a --=-=== 由于t 0<10s ,所以在计算时应将t=7.5s 代入公式求解。
则有:22011(157.527.5)56.2522s v t at m m =-=⨯-⨯⨯=. 〘思维总结〙本题经常犯的错误是不考虑汽车刹车后速度为零所需时间这一临界状态,直接把题目中所给的时间代入公式。
汽车刹车后不可能再倒行,此类问题应注意验证结果的合理性,若给定的时间内汽车仍未停下,则可直接套用运动学公式;若给定时间汽车早以停下,就应先计算刹车时间,然后再把这一时间代入位移公式求解。
〘例3〙A 、B 两车停在同一点,某时刻A 车以2m/s 2的加速度匀加速开出,2s 后B 车同向以3m/s2的加速度开出。
问:B 车追上A 车之前,在启动后多长时间两车相距最远,距离是多少? 〘灵犀一点〙速度相等是解决追及和相遇问题的临界点。
〘解析〙〖解法1〗由于当A 车的加速度度小于B 车的加速度,B 车后启动,则B 车一定能追上A 车,在追上前当两车的速度相等时,两车相距最远。
设当A 车运动t 时间时,两车速度相等,则有,(3)A B A B v v a t a t ==-,解得:39B A Ba t s a a ==-. 把t 代入两车之间距离差公式得:2211(3)2722A B A B s s s a t a t m ∆=-=--= 〖解法2〗设A 启动ts 两车相距最远,A 车的位移:212A s at =,B 车的位移:21(3)2B s a t =-. 两车间距离为22211(3)0.5913.522A B A B s s s a t a t t t ∆=-=--=-+-. 由数学知识可知,当992(0.5)t s s =-=⨯-时, 两车间有最大距离:2211(3)2722A B A B s s s a t a t m ∆=-=--=. 〘思维总结〙在追及问题中,常常要求最远距离或最小距离,常用的方式有物理方法和数学方法,应用物理方法时,应分析物体的具体运动情况,两物体运动速度相等时,两物体间有相对距离的极大值和极小值。
应用数学的方法时,应先列出函数表达式,再求表达式的极大值或极小值。
三.在共点力动态平衡中与临界极值相关问题的解读物体在多个共点力作用下的动态平衡问题中,常涉及到什么时候受力“最大”或“最小”,那个绳先断等问题。
〘例4〙如图1所示,质量为m 的物体,置于水平长木板上,物体与木板间的动摩擦因数为μ。
现将长木板的一端缓慢抬起,要使物体始终保持静止,木板与水平地面间的夹角θ不能超过多少?设最大静摩擦力等于滑动摩擦力。
〘灵犀一点〙这是一个斜面问题。
当θ增大时,重力沿斜面的分力增大。
当此分力增大到等于最大静摩擦力时,物体处于动与不动的临界状态。
此时是θ最大。
〘解析〙依题意可知,当mgsin θ=μmgcos θ物体处于临界状态,即tan θ=μ则θμ≤arcot讨论:θμ=tan 是一重要临界条件。
其意义是:θμ<tan 时,重力沿斜面向下的分力小于滑动摩擦力,物体相对于长木板静止;θμ=tan 时,重力沿斜面向下的分力等于滑动摩擦力,当物体没有获得初速度时,物体相对于长木板静止;tan θ>μ时,重力沿斜面向下的分力大于滑动摩擦力,物体将向下做加速运动。
〘思维总结〙对于此题的动态是否处于动态平衡问题讨论如下:①、将物体静止置于斜面上,如θμ≤tan ,则物体保持静止;如θμ>tan ,则物体不能保持静止,而加速下滑。
②、将物体以一初速度置于斜面上,如tan<μ,则物体减速,最后静止;如θμ=tan ,则物体保持匀速运动;如θμ>tan ,则物体做加速运动。
因此,θμ=tan 这一临界条件是判断物体在斜面上会如何运动的一个条件。
〘例5〙如图2所示,跨过定滑轮的轻绳两端,分别系着物体A 和B ,物体A 放在倾角为α的斜面上,已知物体A 的质量为m ,物体B 和斜面间动摩擦因数为μ(μθ<tan ),滑轮的摩擦不计,要使物体静止在斜面上,求物体B 质量的取值范围.〘灵犀一点〙摩擦力可能有两个方向〘解析〙以B 为研究对象,由平衡条件得:B T m g = 再以A 为研究对象,它受重力、斜面对A 的支持力、绳的拉力和斜面对A 的摩擦作用.假设A 处于临界状态,即A 受最大静摩擦作用,方向如图所示,根据平衡条件有:cos N mg θ=,0,m m T f mg f N μ--==或:0,m m T f mg f N μ+-==.综上所得,B 的质量取值范围是:(sin cos )(sin cos )B m m m θμθθμθ-≤≤+.〘思维总结〙本题关键是要注意摩擦力的方向及大小与物体所受外力有关,故在处理问题时.要在物体临界条件下确定可能的运动趋势. 〘例6〙如图3所示,将一物体用两根等长OA 、OB 悬挂在半圆形架子上,B 点固定不动,在悬挂点A 由位置C 向位置D 移动的过程中,物体对OA 绳的拉力变化是( ) A.由小变大 B.由大变小C.先减小后增大D.先增大后减小〘灵犀一点〙在进行动态分析时,要找到不变的因素和力发生变化的临界点〘解析〙悬挂点A 由位置C 移动的过程中,每个位置都处在平衡状态,合力为零。
以结点O 为研究对象,受三个力的作用而处于平衡状态,因此三个力必构成一个闭合矢量三角形。
因重力的大小和方向始终不变,BO 绳的拉力方向不变,在AO 绳由位置C 到D 移动过程中可以做出一系列的闭合的三角形,如图4所示。
由图可知OB 绳的拉力由小变大,OA 绳的拉力由大变小,当OA 垂直于OB 时绳OA 的拉力达到最小值,此时,绳OA 的接力由减小到增大的临界点。
则C 正确。
〘思维总结〙作矢量图时,每个三角形所表示重力边的长度、方向都不变,T B 的方向不变,然后比较做出的各个三角形表示有哪些不同。
要特别注意是否存在极值和临界点,这是判断力变化的切入点。
图1 图2 图3 T A2 T B 图4 T A1 G T A3 TA4四.动力学中的临界极值问题的解读在应用牛顿运动定律解决动力学问题中,当物体运动的加速度不同时,物体有可能处于不同的状态,特别是题目中出现“最大”、“最小”、“刚好”等词句时,往往会有临界现象。
此时要用极限分析法,看物体不同加速度时,会有哪些现象发生,找出临界点,求出临界条件。
〘例7〙如图5所示,一质量为0.2kg 的小球系着静止在光滑的倾角为53°的斜面上,斜面静止时,球紧靠在斜面上,绳与斜面平行,当斜面以10m/s 2加速度水平向右作匀加速直线运动时,求线对小球的拉力和斜面对小球的弹力。