人机界面设计
- 格式:doc
- 大小:212.50 KB
- 文档页数:11
人机交互界面设计的基本概念与流程在当今数字化时代,人机交互界面设计已经成为了各个领域的热门话题。
一款好的用户界面设计可以为用户提供更优质、更直观的使用体验。
那么,什么是人机交互界面设计?其基本概念和流程是怎样的呢?一、人机交互界面设计的基本概念人机交互界面设计是一个综合性的概念,它由多个基本概念组成。
以下是其中一些重要的基本概念:1. 用户体验(User Experience, UX)用户体验是指用户在使用产品或服务时,所产生的主观感受。
好的用户体验可以让用户更加愿意使用产品或服务,并且在使用过程中获得更大的收益。
用户体验需要覆盖产品的全生命周期,从用户的第一次接触到最终离开。
2. 人机界面设计(Human-Computer Interface Design, HCI)人机界面设计是指对计算机软件界面或硬件设备进行设计和组织,以便更好地满足用户需求和操作行为的用于交互的界面。
人机界面设计需要考虑用户的心理、生理特点,以及不同操作场景下的需求和习惯。
3. 交互设计(Interactive Design, ID)交互设计是一种设计方法,它将用户体验与人机界面设计相结合,为用户提供更加直观、灵活的交互方式。
它不限于简单的鼠标点击,而包括更加复杂的手势、声控和语音识别等交互方式。
以上三个基本概念是人机交互界面设计的基石。
在设计之前,我们需要对这些概念有一个充分的认识,以确保我们的设计符合用户需求和需求的实际操作习惯。
二、人机交互界面设计的流程人机交互界面设计的流程通常包括以下几个步骤:1. 需求分析需求分析是指通过调查和分析用户的需求和使用场景,以此确定设计目标。
这一步骤需要设计人员花费大量时间与用户沟通,以确保对用户需求有全面的了解。
2. 竞品调研竞品调研是指对行业内其他产品或类似产品的分析研究。
通过竞品调研,可以发现同类产品的创新点和缺陷,并找出自己产品的优势和不足。
3. 设计草图设计草图是指根据对用户需求和竞品分析的结果,画出各个页面的设计草图和交互方式。
工业设计中的人机界面设计随着科技的发展和普及,人们对产品的需求和要求越来越高。
产品的功能、外观和使用体验已经成为衡量一个产品优劣的重要标准。
作为产品的重要组成部分,人机界面设计在工业设计中占据着重要的位置。
一、什么是人机界面设计人机界面设计(Human-Machine Interface,HMI)是指人与机器之间进行信息交互的界面设计,也叫人机交互界面设计。
它是将人、机器和信息三者结合在一起的一个桥梁,是人与机器之间沟通交流的重要方式。
人机界面设计包括硬件界面设计和软件界面设计。
硬件界面设计主要是指产品的物理外观和操作控件的设计;软件界面设计是指产品的图形界面(Graphical User Interface,GUI)设计,包括屏幕布局、图标设计、颜色等组成部分。
二、人机界面设计的重要性人机界面设计在工业设计中的重要性不言而喻。
它直接关系到产品的使用体验和用户满意度,也是产品市场竞争的重要因素。
良好的人机界面设计可以有效地提高产品的使用效率和便捷性,为用户带来更好的体验感受。
同时,人机交互界面的设计也涉及到产品的安全性和可靠性。
比如,一些医疗设备、军事装备和航空器等产品,人机界面设计的合理性直接关系到产品的使用安全和稳定性,不能掉以轻心。
三、人机界面设计的要素1.设计关注点在进行人机界面设计时,需要关注以下几个方面:(1)用户需求:了解目标用户及其需求,根据用户场景设计相应的交互方式和界面元素。
(2)互动体验:通过页面布局、颜色搭配、图标等元素的设计,提高用户互动的可视、可感、可知性。
(3)易学易用:设计要简单易懂,避免过于复杂或难以识别的操作控件。
(4)美学化:界面要美观舒适,提升用户的感知体验。
2.界面元素人机交互界面的设计需要考虑以下几个元素:(1)布局:界面的构造需要合理,使用者对产品的使用方便快捷。
(2)颜色和字体:颜色和字体的搭配需要合理,让用户能够感受到页面带来的舒适感。
(3)图标和图片:图标和图片的设计要简洁易懂,可以帮助用户更方便地理解和识别各个页面和操作。
《人机界面设计》作业设计方案一、作业背景随着信息技术的不息发展,人机界面设计在各个领域中扮演着越来越重要的角色。
为了培养学生对人机界面设计的理解和实践能力,本次作业将以《人机界面设计》为主题,让学生通过设计一个具有实际应用意义的界面来提升他们的设计思维和技能。
二、作业目标1.了解人机界面设计的基本原理和方法;2.掌握人机界面设计的常用工具和技术;3.培养学生的设计思维和创新能力;4.通过实践,提升学生的人机界面设计能力。
三、作业要求1.选择一个具有实际应用意义的场景,设计一个符合用户需求和操作习惯的人机界面;2.界面设计应具有良好的可用性和用户体验,符合人机工程学的相关原则;3.设计要思量到不同设备的显示尺寸和分辨率,能够适配不同屏幕大小的设备;4.作业提交包括设计稿、交互原型和设计说明三部分。
四、作业步骤1.确定设计主题:选择一个实际应用途景,如在线购物、社交媒体、健康管理等;2.用户钻研:调研目标用户群体的需求和习惯,分析用户痛点和需求;3.界面设计:根据用户钻研结果,设计界面的布局、色彩、字体等元素;4.交互设计:设计界面的交互方式,包括按钮、导航、动画效果等;5.原型制作:利用设计工具制作交互原型,展示界面的交互流程和功能;6.设计说明:撰写设计说明,诠释设计思路、理念和技术实现方法。
五、作业评判标准1.设计创新性:界面设计是否具有新颖的创意和想法;2.用户体验:界面是否易用、直观,符合用户操作习惯;3.设计质量:界面布局、色彩、字体等元素是否协调统一;4.技术实现:交互原型是否能够有效展示界面的交互功能;5.设计说明:设计说明是否清晰明了,能够诠释设计思路和实现方法。
六、作业提交要求1.作业提交时间:作业设计方案需在规守时间内提交;2.作业提交形式:设计稿、交互原型和设计说明需打包压缩后上传至指定平台;3.作业提交评审:作业将由专业教师进行评审,评选出优秀作品进行展示和分享。
七、总结通过本次《人机界面设计》作业设计方案,学生将能够深入了解人机界面设计的基本原理和方法,掌握设计工具和技术,培养设计思维和创新能力,提升人机界面设计能力,为未来的职业发展打下坚实基础。
人体工程学中人机界面设计的原则与方法人体工程学(Ergonomics)是研究人类工作和生活环境相互关系的学科。
在现代科技高度发展的背景下,人与机器之间的交互界面设计变得至关重要。
人机界面设计的合理与否,直接影响到用户的使用体验和工作效率。
因此,了解人体工程学中的原则与方法,能够帮助设计师们更好地设计人机界面,提供更好的用户体验。
首先,人机界面设计应遵循以下原则:1. 易学易用原则:人机界面应该易于理解和使用。
用户接触到新的软件、应用或设备时,应该能够快速有效地学会使用它们。
设计师应该通过简单、直观的界面布局和控件设计来实现这一原则。
2. 一致性原则:界面设计应该在整个系统中保持一致。
相同的交互行为、符号和术语应在不同的功能模块中保持一致。
这样可以使用户在不同部分之间无缝切换,提高操作效率。
3. 反馈原则:用户对于自己的操作是否成功进行了解反馈是很重要的。
及时、准确的反馈可以帮助用户意识到自己的操作是否正确,提高用户对系统的信任感。
4. 可控性原则:用户应该能够完全控制系统的操作过程。
提供明确的选项和设置,使用户可以根据自己的喜好和需求进行个性化设置。
5. 适应性原则:界面应该能够适应不同用户的需求和特点。
考虑到用户的能力、知识和经验差异,提供不同的操作方式和支持。
了解了这些原则之后,接下来是一些常用的人机界面设计方法:1. 用户调研:深入了解用户的需求、习惯和操作流程,通过观察、访谈和问卷调查等方式获取用户反馈和建议。
这些调研数据为界面设计提供了有力的依据。
2. 任务分析:分析用户在完成特定任务时所需的操作步骤和操作流程。
通过任务分析可以确定用户需求和界面设计的痛点,以便针对性地进行设计改进。
3. 信息架构:合理组织和呈现信息,使用户能够快速找到所需信息。
通过分类、标签和搜索功能等手段,帮助用户在海量信息中定位所需内容。
4. 页面布局:合理安排和分配页面上各个元素的位置,提高信息传递效率。
将重要的内容放置在用户视线范围内,同时避免信息过载。
简述人机界面的设计原则
人机界面设计是指通过设计和实现用户与计算机系统之间的交互界面,以便用户能够方便、高效地与计算机系统进行交互。
以下是一些人机界面设计的原则:
1. 以用户为中心:人机界面的设计应该以用户的需求和期望为中心,考虑用户的使用习惯、认知能力和心理特征,使用户能够方便、快捷地完成任务。
2. 简洁明了:人机界面的设计应该简洁明了,避免过多的信息和复杂的操作,使用户能够快速理解和使用系统。
3. 一致性:人机界面的设计应该保持一致性,使用相同的操作方式、界面布局和颜色等,以便用户能够快速适应和熟悉系统。
4. 反馈及时:人机界面的设计应该及时反馈用户的操作结果,使用户能够了解自己的操作是否成功,以及系统的状态和响应。
5. 容错性:人机界面的设计应该具有容错性,考虑到用户可能会出现的错误操作,并提供相应的错误提示和纠正措施。
6. 可定制性:人机界面的设计应该具有可定制性,允许用户根据自己的需求和偏好进行个性化设置,以提高用户的使用体验。
7. 易用性:人机界面的设计应该易于使用,不需要用户进行过多的学习和培训,即可上手使用系统。
8. 美观性:人机界面的设计应该具有美观性,使用户在使用系统的过程中感到舒适和愉悦。
总之,人机界面的设计应该以用户为中心,考虑用户的需求和期望,遵循简洁明了、一致性、反馈及时、容错性、可定制性、易用性和美观性等原则,以提高用户的使用体验和工作效率。
人机界面设计需求概述
人机界面设计(Human-Machine Interface Design,简称HMI 设计)是指通过设计用户与机器之间的交互界面,以提高用户使用体验和效率的过程。
HMI 设计需求通常包括以下几个方面:
1. 可用性:HMI 设计应该易于使用,用户能够快速理解和操作界面,而不需要过多的学习和培训。
2. 可视性:界面应该清晰可见,信息易于辨认和理解。
设计师应该考虑使用适当的颜色、字体、图标和图像等元素,以提高界面的可视性。
3. 反馈:用户在操作界面时,应该得到及时的反馈,以确认操作是否成功。
反馈可以是声音、视觉或触觉等形式。
4. 一致性:HMI 设计应该在整个系统中保持一致的风格和操作方式,以降低用户的学习成本。
5. 可定制性:根据不同用户的需求和偏好,HMI 设计应该提供一定程度的定制化功能,例如界面布局、颜色主题等。
6. 兼容性:HMI 设计应该考虑与不同设备和平台的兼容性,以确保系统在各种环境下都能够正常运行。
7. 安全性:在涉及到敏感信息或关键操作的界面中,HMI 设计应该考虑安全性因素,例如用户认证、数据加密等。
8. 可维护性:HMI 设计应该便于维护和更新,以适应不断变化的用户需求和技术环境。
HMI 设计需求旨在提高用户与机器之间的交互效率和体验,从而提高工作效率和生产力。
设计师需要综合考虑用户需求、使用场景和技术可行性等因素,以设计出优秀的HMI 界面。
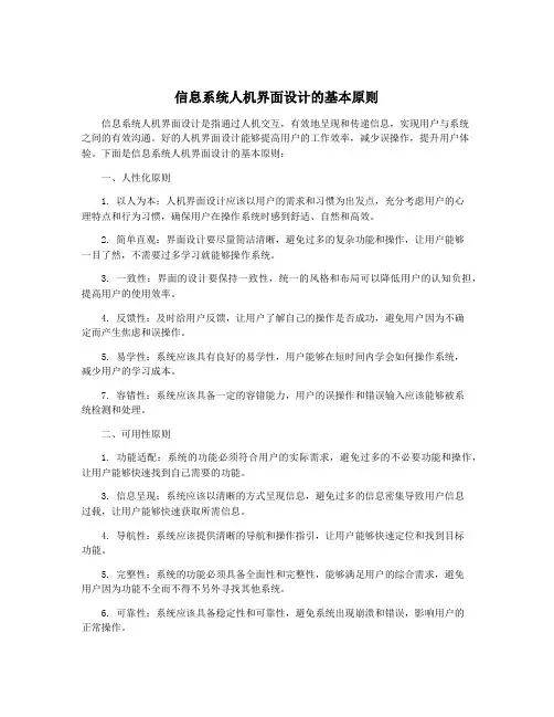
信息系统人机界面设计的基本原则信息系统人机界面设计是指通过人机交互,有效地呈现和传递信息,实现用户与系统之间的有效沟通。
好的人机界面设计能够提高用户的工作效率,减少误操作,提升用户体验。
下面是信息系统人机界面设计的基本原则:一、人性化原则1. 以人为本:人机界面设计应该以用户的需求和习惯为出发点,充分考虑用户的心理特点和行为习惯,确保用户在操作系统时感到舒适、自然和高效。
2. 简单直观:界面设计要尽量简洁清晰,避免过多的复杂功能和操作,让用户能够一目了然,不需要过多学习就能够操作系统。
3. 一致性:界面的设计要保持一致性,统一的风格和布局可以降低用户的认知负担,提高用户的使用效率。
4. 反馈性:及时给用户反馈,让用户了解自己的操作是否成功,避免用户因为不确定而产生焦虑和误操作。
5. 易学性:系统应该具有良好的易学性,用户能够在短时间内学会如何操作系统,减少用户的学习成本。
7. 容错性:系统应该具备一定的容错能力,用户的误操作和错误输入应该能够被系统检测和处理。
二、可用性原则1. 功能适配:系统的功能必须符合用户的实际需求,避免过多的不必要功能和操作,让用户能够快速找到自己需要的功能。
3. 信息呈现:系统应该以清晰的方式呈现信息,避免过多的信息密集导致用户信息过载,让用户能够快速获取所需信息。
4. 导航性:系统应该提供清晰的导航和操作指引,让用户能够快速定位和找到目标功能。
5. 完整性:系统的功能必须具备全面性和完整性,能够满足用户的综合需求,避免用户因为功能不全而不得不另外寻找其他系统。
6. 可靠性:系统应该具备稳定性和可靠性,避免系统出现崩溃和错误,影响用户的正常操作。
7. 整体性:系统的界面设计要考虑整体性,所有界面元素之间的关系和布局应该协调统一,形成整体美观的视觉效果。
三、美观性原则1. 风格统一:系统的界面设计要保持统一的风格和风格色彩,避免出现风格不一致的情况。
2. 色彩搭配:系统的色彩选择要协调搭配,避免艳丽的颜色和过于杂乱的色彩对用户产生刺激和干扰。
人机界面的设计原则和实现方法人机界面设计是指人与机器之间交互的界面设计,主要目的是使用户能够方便、高效、愉悦地与机器进行交流和操作。
良好的人机界面设计是提升用户体验的关键因素之一、下面将介绍人机界面设计的原则和实现方法。
一、人机界面设计的原则:1.易学性:人机界面应该易于学习和理解,新用户可以迅速上手。
设计师应该尽量减少用户的认知负担,降低学习的难度。
2.可理解性:人机界面应该能够清晰地传达信息和功能,用户能够理解界面上的各种元素和功能,并且能够准确地解读其含义。
3.易操作性:人机界面应该易于操作和控制,用户能够通过简单的操作实现复杂的功能。
设计师应该尽量减少用户的操作步骤和复杂度,提供直观、简洁的界面。
4.一致性:人机界面中的各个元素和交互方式应该保持一致,遵循统一的设计规范和交互模式。
一致性可以提高用户习惯性和记忆性,降低用户的学习成本。
5.反馈性:人机界面应该能够及时地给用户反馈,告知用户其操作的结果和状态。
设计师可以通过提示文本、图标、动画等方式提供反馈信息,帮助用户理解界面的变化和响应。
6.容错性:人机界面应该具备容错性,能够自动纠正用户的错误操作或者提示用户正确的操作方法。
设计师可以通过合理的交互设计来减少用户的错误操作,提高用户体验。
7.可访问性:人机界面应该具备可访问性,使得不同能力、不同背景的用户都能够方便地与机器进行交互。
设计师应该考虑到用户的视觉、听觉、运动等方面的特殊需求,提供适合的交互方式和界面设计。
二、人机界面设计的实现方法:1.用户研究:在设计人机界面之前,首先需要进行用户研究,了解用户的需求、习惯、能力等特点。
通过用户调研、访谈、问卷调查等方法来获取用户的反馈和意见。
3.交互设计:交互设计是人机界面设计的核心部分。
设计师应该根据用户的需求和特点,设计合适的交互方式和交互流程。
例如,使用简单明了的按钮、链接、表单等元素来引导用户的操作。
4.视觉设计:视觉设计是人机界面设计中的重要组成部分。
简述人机界面设计原则和设计过程
人机界面设计是计算机科学、人类工效能力和社会心理学的综合体,也是计算机技术发展的重要组成部分,在现代计算机系统中发挥着重要作用。
本文从人机界面设计原则和设计过程两个方面来展开阐述。
一、人机界面设计原则
人机界面设计的原则通常涉及到七个方面:一是识别性,即用户在使用的过程中能够识别并理解系统的信息;二是可视性,即系统的信息应可被用户眼睛所看到;三是导航性,用户可以有效地跳转系统的不同部分;四是可操作性,即系统应简单易用,用户可以快速掌握;五是灵活性,即系统必须满足用户不同的需求;六是可衡量性,即系统应能够及时反馈用户操作的结果;七是可检修性,即系统应具有调试性、可扩展性,便于检修、维护和维护性。
二、人机界面设计过程
1、调查和分析:首先,针对特定应用程序,需要调查和分析相关人机界面设计原则,结合应用程序的实际需求,以期提高界面的实用性、可靠性和可用性。
2、界面设计:根据调查和分析结果,对人机界面进行设计,包括布局设计、功能设计以及文本设计。
3、原型编程:结合设计图,编程实现人机界面的原型,以便模拟用户的调查和评估。
4、测试:在用户的参与下,进行界面的测试,以确定界面的可
用性和可操作性。
5、迭代:根据测试结果,对界面的设计内容进行修改和补充,不断改进界面,直到满足用户的需求。
综上所述,人机界面设计原则和设计过程是该领域研究的核心因素,通过合理设计让这种界面易于使用,为用户提供更加高效、便捷的计算机操作体验,同时也能为系统设计者提供有效数据,从而指导最佳界面设计。
人体工程学中的人机界面设计人体工程学是一门研究人与机器、设备之间相互作用关系的学科,其中人机界面设计是其中的重点内容之一。
人机界面设计旨在通过优化设计,使人类与机器间的交互更加高效、直观、便捷,提供更好的使用体验。
本文将介绍人体工程学中的人机界面设计的重要性、原则和方法。
一、人机界面设计的重要性人机界面设计是人类与机器之间信息传递与交流的桥梁,合理的设计可以确保用户与机器的有效互动,提高工作效率和用户满意度。
良好的人机界面设计不仅可以减少误操作,增加用户工作的舒适性,还可以降低用户的认知负担,提高学习效率,减少培训成本。
二、人机界面设计的原则1. 易学性:人机界面设计应该尽可能简化用户的学习成本。
通过一致性的设计、直观的交互方式、明确的指示和良好的反馈机制,帮助用户快速掌握和理解系统的使用方法。
2. 易用性:人机界面设计应该尽可能满足用户的使用习惯和期望,并且提供直观、简洁、一致的界面布局和操作方式,降低用户的认知负担。
3. 可见性:人机界面设计应该提供足够的信息展示和反馈,确保用户能够清晰地了解当前系统的状态和执行的操作,并且能够准确地判断自己的操作是否正确。
4. 可控性:人机界面设计应该尽量提供用户控制系统的权力,允许用户根据自身需求进行个性化设置和调整,提高用户对系统的满意度和可接受度。
5. 容错性:人机界面设计应该具备一定的容错机制,能够预防和纠正用户的误操作,并且提供友好、清晰的错误提示和修复方式。
三、人机界面设计的方法1. 用户需求分析:通过调研和分析用户的需求和特点,确定设计的目标用户群体和使用场景,为后续的设计提供指导和依据。
2. 信息架构设计:根据用户需求和系统功能,进行信息结构的设计和组织,确定界面元素的布局和关系,保证用户能够清晰地了解和使用系统。
3. 交互设计:包括界面布局、导航设计、操作方式等,通过制定交互规则和界面导航,提供直观、简洁的界面和操作方式,降低用户认知负荷。
人机界面设计1.人机界面是什么?(P5)人机界面是一类特殊的软件,它帮助实现计算机硬件、软件和人三者之间进行恰当联系和协调一致的工作。
简单地说,人机界面是专门处理人机交互活动的软件,它是人与硬件、软件的交叉部分。
2.广义的人机界面:(P5)在人机系统模型中,人与机之间存在一个相互作用“面”,称为人机界面,人与机之间的信息交流和控制活动都发生在人机界面上。
人机界面的设计直接关系到人际关系的合理性,研究人机界面主要是针对显示和控制两个问题。
3.狭义的人机界面:(P5)狭义的人机界面是指计算机中的人机界面。
人机界面又称人机接口、用户界面、人机交互,是计算机中最年轻的分支科学之一。
4.人与计算机的交互式通过用户界面来实现的。
(P5)5.人机界面学是计算机科学、人类工程学和认知心理学等学科相结合的产物。
它还涉及哲学、医学、语言学、社会学等,是名副其实的跨科学、综合性的科学。
(P5)6.人机系统的组合(P16)完整的人机系统包括人、机、人机之间的界面和人机系统所处的环境。
7.随着计算机技术、网络技术的发展,人机界面将朝那几个方向发展?/试描述人机界面的发展趋势。
(P24)①高科技化——信息技术的革命,带来了计算机业的巨大变革。
各类在计算系统中各显其能,使产品的造型设计更加丰富多彩,给设计师提供了更为广阔的造型空间,使其能充分利用先进的计算机技术,设计出优美的造型,大幅度的缩短了产品开发周期和上市时间,机具 本体 人机界面 感觉运动器官显示器 操作器 中枢神经系统人子系统机子系统 环境为企业赢得市场,也为用户建立起一种良好的实现功能的桥梁。
②自然化——尽可能使用自然语言,发展图、文、声、光等多种形式,是画面更加生动、逼真甚至超过人的现实生活,这正是虚拟现实所追求的目标。
③人性化——现代设计的风格已经从功能主义逐步走向了多元化和人性化。
一方面要求产品功能齐全、高效,适合人的操作使用,另一发面又要满足人们的审美和认知需要。
8. 描述人机界面和软件界面的概念。
1.狭义上说,软件界面就是指软件中面向操作者而专门设计的用于操作使用及反馈信息的指令部分。
优秀的软件界面有简便易用,突出重点,容错高等特点。
而广义上讲,软件界面就是某样事物面向外界而展示其特点及功用的组成部分的界面。
2.人机界面:以上2,3小点。
9.人机界面的基本概念(P30)①交互(会话)是两个或多个相关的,但有时自主的实体间进行一系列信息交换的交互作用过程。
强调实体的自主性是为了在行为上保证会话是独立的。
②人机交互(人机会话)是指人与计算机之间使用某种会话语言,以一定的方式,为完成确定任务而进行的人际之间的信息交换过程。
③人机交互系统是指实际完成人机交互的系统,可以认为它是由参与交互的各方面组成,如包括任何计算机双方的人机交互系统。
广义地讲,交互系统的组成包括参与交互的实体和实体间的交互作用及其环境。
④人机交互方式是指人机之间交换信息的组织形式或语言方式,又称会话方式、交互技术等。
人们通过不同的人机交互方式实际完成人向计算机输入信息及计算机向人输出信息。
(问答式会话,菜单技术,命令语言,表单技术,查询语言,自然语言,图形方式及直接操纵等—常用的方式)⑤交互媒体是指用户和计算机进行人机交互的工具。
一般可以分为输入媒体(人向计算机)和输出媒体(计算机向人)⑥用户友好性是指用户操作系统使用系统时的主观操作的复杂性,如果主观操作复杂性越低,及系统容易被使用,则说明用户友好性越好⑦可用性是保证软件产品易学,工作效率高,能给用户带来愉快的体验。
⑧事件是人机交互活动的时序组织者。
⑨屏幕是人机交互活动的空间组织者。
⑩资源是人机交互活动中一种对终端用户透明的、不可见的数据流。
11对象由事件,屏幕,资源所构成。
,10.人机界面的基本特征(P32)①交互的启动者(计算机启动的交互,用户启动的交互,混合启动的交互)②交互系统的复杂性是指系统的规模和组织的复杂程度。
③交互系统的能力是指交互形同对每一用户命令所能完成的工作量。
④交互系统的信息提交量(反馈:提示信息,帮助信息,出错信息,运行结果信息等)⑤交互系统的透明性(支持用户开发已执行的系统模型,可以预测系统的行为,可以由用户选择修改交互结构和交互方式)⑥交互系统的一致性是指系统用一致的方式工作。
⑦交互系统的易用性(P35)⑧交互系统的可靠性是指系统正常无故障工作的能力⑨交互系统的灵活性(P36)11.人机界面的应用领域(P37)1.工业设计和机械设计2.人机交互以及软件开发3.金融领域、管理学等学科4.医学、工作保健等发面5.系统设计方面6.交通人机工程、军队系统、环境人机工程、语音识别等。
12.用户需求分析(P41)1.作为用户的人堆计算机系统的要求2.用户技能方面的使用需求3.用户习性方面的使用需求4.对用户经验、知识方面的使用需求5.用户对系统的期望方面的要求。
13.界面的分析(P43)1.功能性界面分析2.情感性界面分析3.环境性界面分析14.人机界面设计的8个黄金法则(P47)1.努力做到一致性2.让经常性用户能够使用捷径3.提供信息反馈4设计产生闭合的会话动作序列5.提供简单的错误处理6.允许方便的可逆性操作7.支持内部控制8.减少短期记忆负担。
15.人机界面设计过程的3大支柱(P61)1.可用性实验与交互性测试2.用户界面管理系统3.设计原则文档16.好的设计原则需具备哪些性质(P62)1.完整性2操作性3.简要性4不重复性5.可行性17.脑力激荡法(P65)①召集有关人员(书7-10个人老师说的是(3-4个人))②选择一个合格的召集人(了解召集目的,掌握原则,善于引导,不发表自己意见,阻止评价和批评)③选择一个舒适的地点(办公室,无电话,录音机,书写工具)④召集人宣布会议开始(目的,问题,规则)⑤在脑力激荡中应注意的问题(讲出来,简单说明,鼓励,录音,写出想法)⑥结束(不超过90分钟,老师讲的是120分钟)18.人机界面包括的要点(P66)要点:直接操作、界面模型、选单设计、信息呈现、设计隐喻等;界面模型分为概念模型和心理模型。
心理模型:通过对软硬件界面设备的交互之后,用户在意识层面对该系统所形成的模型,一般而言是自然逐步地形成,有时甚至会转化为一种习惯,通过与系统不断地交互,用户势必会不断修正其心理模型。
19.3类原型开发方法/阐述3类原型开发方式的不同(P72)1.抛弃是原型 最终会被抛弃,作为软件开发的一种辅助手段,不是作为一个一个真正的产品,主要用来确定系统的规格说明。
2.递增是原型把系统整体分成几个小的组成部分,在设计出软件整体结构框架后,一个部分、一个部分地完成原型开发。
3.演化式原型 用于软件开发过程的各个阶段。
它允许设计者先设计产品系统的粗糙的仅能完成部分功能的最初版本,而后通过用户使用、评价及修改意见,不断细化、改进原型,直到用户满意为止。
特点:A. 演化式原型开发过程是高度交互和动态演变B. 演化式原型以迭代方式进行开发,每次迭代包含了重新进行需求分析、重新设计、重新实现和重新测试评估等环节。
C. 演化式原型开发过程的最终原型就是最后的实际产品,或很接近于实际的产品。
20.建立原型的步骤(P72)21.表单/菜单技术有哪些特点(优点与缺点)?它对哪些交互最有效?表单的优点:所有信息一目了然,给用户已掌握对话的主动权的感觉,当需要同时输入许多数据域的时,表单时较好的设计。
表单的缺点:用户必须熟悉键盘,了解表格栏目号的含义,可以容许的栏目内容,表单必须在显示器上执行。
菜单的优点:易用易学,系统驱动,能大大减少用户的记忆量,用户可以借助菜单界面搜索软件的功能与操作方法,很快学会。
用户选择菜单的输入量少,不易出错,实现较容易。
菜单的缺点:交互活动受限制,在大系统中使用速度慢,菜单显示的项数受限制,显示菜单需要空间和显示时间,增加了系统的开销。
表单对需要同时输入许多数据域时的交互最有效。
22.归纳表单/菜单设计的要点(p93)表单设计:使用有意义的表格标题;给出简短的易于理解的说明文字;使用逻辑序列对字段进行排序和分组;按直观性原则布置表格;使用熟悉的栏目标题;使用前后一致的术语和缩写;建立数据输入字段的分界。
菜单设计:语义组织,菜单系统结构,菜单选项的数目和次序,标题,提示格式,图形布局和设计,菜单选择项的描述,显示速率,响应时间,为内行用户设置跳跃若干菜单的快速捷径,联机求助信息,选择机制。
23.语言设计的基本目标/高层目标(P104)●基本目标:准确,紧凑,易于读写,加快学习速度,简单,减少差错,易于长期记忆。
●高层目标:1.现实和符号间密切的对应关系;2.便于执行与用户相应的处理;3.具有灵活性,同时适用于新手和专业人员;4.鼓励创新的表达方式;5.形象表示;24.根据语言的特点可分为哪几种?(P105)●形式语言(是一种人工语言,特点:简洁、严密、高效)●自然语言(特点:多义性、微妙、丰富)●类自然语言(是计算机语言的一种特例,如命令语言)25.用于命令语言设计问题的原则(P105)1.创建一个明晰的目标和操作模型。
2.限制命令数量3.选择有意义的独特的命令名。
4.使用缩写要一致5.命令语法的结构应该要一致6.采用提示帮助临时用户7.考虑用命令菜单帮助临时用户26.什么是命令语言?包括?(P105)✓命令语言是一种类自然语言,其典型形式是动词后面接一个名词宾语,即“动词+宾语”,二者都可带有限定词或量词。
命令语言可以具有非常简单的形式,也可以有非常复杂的语法。
✓命令语言起源于操作系统命令,其特点是直接对设备或信息起作用。
✓包括:简单命令表、命令加变量、命令加选项和变量、层次式的命令27.命令语言的设计要素(P106)1)限制命令数量(删去同义词和重复的规则,许多命令语言的主要缺陷是命令和选项过多)2)选择有意义的独特的命令名(对于用户而言,命令名应该尽可能有意义)3)使用缩写要一致(缩写命令有很多策略)4)命令语法的结构应该要一致(命令的各组成部分应该一致地出现在命令的相同位置)5)采用提示帮助临时用户(为帮助临时用户学习使用一种命令语言,应考虑提示)6)考虑用命令菜单帮助临时用户(对临时用户来说,命令菜单式的命令语言更容易学习,并且这样的系统更有吸引力)7)这里需要强调的是不管任何语言,帮助文档是不可或缺的一部分,而命令语言也不例外。
28.缩写策略(P113)①简单地截短②去除元音的简单截短③第一个字母和最后一个字母④短语中每个词的首字母⑤其他角度的标准缩写法⑥发音29.使用缩写符的原则(P113)1)对大多数条款应采用一种简单的住规则来生成缩写符;对那些有冲突的条款应采用一种简单的辅规则。
2)由辅规则生成的缩写符应包含一个标记(例如一个星号)3)由辅规则缩简条款数应保持最少。