注塑机作业指导书36830
- 格式:docx
- 大小:94.58 KB
- 文档页数:6
注塑机作业指导书一、概述注塑机是一种用于创造塑料制品的设备,通过将塑料加热熔化后注入模具中,经冷却后形成所需的塑料制品。
本作业指导书旨在提供详细的操作步骤和注意事项,以确保操作人员能够正确、安全地使用注塑机进行作业。
二、操作步骤1. 准备工作a. 确保注塑机处于停机状态,并且已经断开电源。
b. 检查注塑机的各个部件,确保无损坏或者松动现象。
c. 准备好所需的塑料原料,并确保其质量符合要求。
2. 开机准备a. 将电源插头插入合适的插座,并确保电源电压与注塑机要求的电压相符。
b. 打开注塑机的电源开关,并等待注塑机自检完成。
3. 调试模具a. 将所需的模具安装到注塑机上,并确保固定坚固。
b. 调整模具的开合间隙,确保合适的注塑压力。
c. 检查模具的冷却系统,确保冷却水流通畅。
4. 加料操作a. 打开塑料原料的储料箱,并将原料倒入注塑机的料斗中。
b. 调整注塑机的加料速度和量,以确保塑料原料能够均匀地进入注塑机的加料系统。
5. 温度调节a. 根据塑料原料的种类和要求,调整注塑机的加热温度。
b. 等待注塑机加热到设定温度,并确保温度稳定。
6. 开始注塑a. 按下注塑机的启动按钮,开始注塑过程。
b. 观察注塑过程中的压力和温度变化,确保其在合适的范围内。
c. 根据注塑机的设定参数,控制注塑周期的时间。
7. 成品取出a. 注塑过程结束后,等待注塑机自动开模。
b. 将成品从模具中取出,并进行视觉检查,确保质量符合要求。
c. 将成品放置在合适的位置,并进行分类和包装。
8. 关机操作a. 关闭注塑机的电源开关,并断开电源。
b. 清理注塑机的工作区域,确保无杂物和残留物。
c. 对注塑机进行常规维护和保养,如清洁、润滑等。
三、注意事项1. 操作人员必须经过专业培训,并持有相关操作证书。
2. 在操作注塑机时,必须佩戴个人防护装备,如安全帽、护目镜、手套等。
3. 在操作过程中,严禁将手或者其他物体伸入注塑机的工作区域。
4. 在调试模具时,必须确保注塑机已经停机并断开电源。
注塑机作业指导书一、引言注塑机是一种常见的塑料加工设备,广泛应用于各个行业中。
为了确保操作人员能够正确、安全地操作注塑机,提高生产效率和产品质量,特编写本作业指导书,以帮助操作人员了解注塑机的操作流程、注意事项和常见故障处理方法。
二、注塑机的基本原理注塑机是利用高温高压将塑料熔化后通过射嘴注入模具腔中,冷却后得到所需形状的塑料制品。
其基本工作原理如下:1. 塑料加料:将塑料颗粒或粉末放入注塑机的料斗中,通过螺杆或柱塞将塑料送入加热筒中。
2. 熔化塑料:加热筒中的加热器将塑料加热到熔融状态,螺杆或柱塞将熔化的塑料推入注射缸中。
3. 射出注塑:在注射缸中,螺杆或柱塞向前推动,将熔化的塑料注入模具腔中。
4. 冷却固化:注塑机将注入模具腔中的塑料冷却,固化成所需形状的制品。
5. 开模取件:模具开启后,将制品取出。
三、注塑机的操作流程1. 准备工作:a. 检查注塑机的电源、润滑油和冷却水是否正常。
b. 检查模具的安装情况,确保模具与注塑机配合良好。
c. 检查塑料原料的质量和充填量是否符合要求。
2. 开机操作:a. 打开注塑机的电源开关,并调整合适的工作温度。
b. 检查注塑机的压力和速度设定值,根据产品要求进行调整。
c. 启动注塑机的液压系统,确保液压系统运行正常。
3. 加料操作:a. 将塑料原料放入注塑机的料斗中,确保充填量符合要求。
b. 调整注塑机的螺杆或柱塞转速,使塑料原料均匀加热、熔化。
4. 射出注塑:a. 将模具安装到注塑机上,并调整合适的射出速度和压力。
b. 启动注塑机的射出系统,将熔化的塑料注入模具腔中。
c. 观察注塑机的压力和速度变化,根据需要进行调整。
5. 冷却固化:a. 注塑机完成射出后,启动冷却系统,加速塑料的冷却和固化。
b. 根据产品要求,设置合适的冷却时间和冷却水温度。
6. 开模取件:a. 注塑机完成冷却固化后,开启模具,取出制品。
b. 检查制品的质量和尺寸是否符合要求。
c. 清理模具和注塑机,准备进行下一次注塑作业。
注塑机作业指导书一、概述注塑机是一种用于制造塑料制品的设备。
本作业指导书旨在提供关于注塑机的基本操作指导,以确保操作人员能够正确、安全地操作注塑机,并生产出高质量的塑料制品。
二、安全操作1. 操作人员必须穿戴适当的个人防护装备,包括安全帽、护目镜、耳塞、手套和防滑鞋等。
2. 在操作注塑机之前,必须确保机器处于停机状态,同时检查所有安全装置是否完好并正常工作。
3. 禁止将手指、手臂或任何其他身体部位放入注塑机的工作区域,以避免受伤。
4. 在清洁和维护注塑机时,必须先切断电源,并等待机器完全停止运行后再进行操作。
三、操作步骤1. 准备工作a. 检查注塑机的供电线路是否正常,确保电源稳定。
b. 检查模具和注塑机的适配性,确保模具安装正确。
c. 检查注塑机的润滑系统,确保润滑油充足。
d. 检查注塑机的冷却系统,确保冷却水流畅。
2. 开机准备a. 打开注塑机的电源开关,确保注塑机处于待机状态。
b. 检查注塑机的液压系统,确保液压油温度和压力在正常范围内。
c. 检查注塑机的温控系统,确保模具温度和熔融温度设定正确。
3. 操作注塑机a. 将塑料颗粒放入注塑机的料斗中,并确保料斗盖子关闭。
b. 设置注塑机的注射速度、保压时间和冷却时间等参数,根据塑料制品的要求进行调整。
c. 按下注塑机的启动按钮,开始注塑过程。
d. 监控注塑机的运行状态,确保注塑过程顺利进行。
e. 在注塑过程中,及时清理模具和注塑机的残留物,以确保产品质量。
4. 关机操作a. 在注塑过程结束后,按下注塑机的停止按钮,停止注塑机的运行。
b. 关闭注塑机的电源开关,切断电源。
四、故障排除在操作注塑机过程中,可能会遇到一些故障。
以下是常见故障及其解决方法的示例:1. 注塑机无法启动解决方法:检查电源线路是否正常连接,确保电源稳定。
2. 注塑机运行缓慢解决方法:检查液压系统的压力和温度是否正常,确保液压油充足。
3. 塑料制品质量不合格解决方法:检查注塑机的温控系统和冷却系统,确保温度和冷却水流量设定正确。
注塑机作业指导书模板(一)开机前准备1. 检查注塑机的外观•咱得瞅瞅注塑机的外面有没有啥损坏的地方呀,就像看自己心爱的小玩具一样,要仔仔细细的。
看看那些个部件有没有松动或者变形的情况。
2. 查看电源连接•电源可是注塑机的“粮食”呢。
要确保电源线插得稳稳当当的,插头没有生锈或者接触不良的现象。
这就好比我们吃饭要保证餐具干净卫生一样重要。
3. 检查液压油和润滑油•液压油和润滑油就像是注塑机的“护肤品”,少了它们可不行。
看看油位是不是在正常的范围里,如果不够了就得赶紧补上。
可不能让注塑机“干巴巴”地工作呀。
4. 模具安装准备•在安装模具之前呢,要把模具清理干净,不能有杂物或者灰尘。
就像我们睡觉要把床铺整理干净一样,这样注塑机工作起来才舒服嘛。
(二)模具安装1. 模具吊装•用合适的吊装工具把模具吊起来,这个时候要小心哦,就像捧着一个易碎的花瓶一样。
要确保模具平稳地移动到注塑机的安装位置。
2. 模具定位•把模具放到注塑机里,要按照规定的位置进行定位。
这就像我们拼图一样,每一块都要放在正确的地方,不然注塑出来的东西可就不对啦。
3. 模具固定•用螺丝等工具把模具牢牢地固定在注塑机上,一定要拧紧哦,不然在工作的时候模具晃动可就麻烦大了。
(三)开机操作1. 接通电源•按下电源开关,就像打开一扇通往奇妙世界的大门一样。
这时候注塑机就开始通电啦。
2. 启动加热系统•加热系统可是让塑料熔化的关键呢。
根据塑料的类型设置合适的温度,就像我们炒菜要根据食材设置合适的火候一样。
3. 启动液压系统•液压系统启动后,注塑机就有力量开始工作啦。
要检查液压系统的压力是不是正常的。
(四)注塑操作1. 塑料加料•把塑料原料加入料筒里,要注意原料的质量和数量。
就像我们做饭要控制食材的量一样,原料太多或者太少都不行。
2. 设定注塑参数•根据产品的要求设定注塑的压力、速度、时间等参数。
这就像是给注塑机下命令一样,告诉它要怎么做才能做出我们想要的产品。
注塑机作业指导书一、概述注塑机是一种用于将熔融塑料注入模具中形成制品的设备。
本作业指导书旨在提供详细的操作指导,以确保注塑机的正常运行和制品的高质量。
二、安全注意事项1. 操作人员必须穿戴符合安全要求的工作服和防护用具,如安全帽、安全眼镜、耳塞、手套等。
2. 在操作注塑机之前,必须确保设备的电源已经关闭,并且锁定电源开关。
3. 在操作注塑机过程中,严禁将手或其他物体伸入注塑机的运动部件,以免发生意外伤害。
4. 注塑机操作过程中,必须保持清洁,避免滑倒和其他事故发生。
5. 在操作注塑机之前,必须检查模具和注塑机的安装是否牢固,以免发生意外事故。
三、操作步骤1. 打开注塑机a. 检查注塑机的电源是否正常,并确保电源开关处于关闭状态。
b. 打开电源开关,注塑机开始启动。
c. 按照注塑机的操作面板上的指示,选择合适的注塑工艺参数。
2. 准备模具a. 检查模具是否完好,无损坏和异物。
b. 将模具安装到注塑机上,并确保安装牢固。
c. 调整模具的开合间距和注塑机的压力,以适应所需制品的尺寸和形状。
3. 加料a. 将塑料颗粒或颗粒料放入注塑机的料斗中。
b. 根据制品的要求,选择合适的料斗温度和加料速度。
4. 开始注塑a. 按下注塑机的启动按钮,注塑机开始工作。
b. 观察注塑机的运行状态,确保塑料熔融和注射顺利进行。
c. 根据制品的要求,调整注塑工艺参数,如注射速度、注射压力、保压时间等。
5. 冷却和脱模a. 注塑完成后,等待一段时间以确保制品充分冷却。
b. 打开模具,取出制品。
c. 检查制品的质量,如有缺陷或问题,及时调整注塑工艺参数。
6. 关闭注塑机a. 关闭注塑机的电源开关。
b. 清理注塑机和周围的工作区域,确保整洁。
四、故障排除1. 注塑机无法启动a. 检查电源是否正常连接。
b. 检查电源开关是否打开。
2. 注塑机运行异常a. 检查注塑机的工艺参数是否正确设置。
b. 检查注塑机的润滑情况,添加润滑油。
3. 制品质量不符合要求a. 检查模具是否损坏或需要更换。
注塑机作业指导书一、引言注塑机是一种常用的塑料加工设备,广泛应用于塑料制品生产领域。
本作业指导书旨在提供详细的操作步骤和注意事项,以确保注塑机的安全运行和高效生产。
二、注塑机概述注塑机是一种将熔化的塑料通过注射器注入模具中,经过冷却和固化后得到所需塑料制品的设备。
主要由注射系统、压力系统、温度控制系统、冷却系统和润滑系统等组成。
三、注塑机作业步骤1. 准备工作a. 检查注塑机的各个部件是否完好无损,如注射器、模具、冷却系统等。
b. 检查注塑机的电源和气源是否正常,确保供电和气压稳定。
c. 清理注塑机的工作区域,确保周围环境整洁。
2. 注塑机开机a. 打开注塑机的电源开关,并确保注塑机的控制面板处于关闭状态。
b. 检查润滑系统的润滑油是否充足,如不足应及时添加。
c. 按照注塑机的操作手册,启动注塑机并进行自检。
3. 模具安装a. 检查模具的表面是否干净,如有污垢应及时清洁。
b. 使用专用工具将模具安装到注塑机上,并确保固定牢固。
c. 检查模具的开合机构是否灵活,如有异常应及时处理。
4. 塑料材料准备a. 根据产品要求选择合适的塑料材料,并将其加入注塑机的料斗中。
b. 调整注塑机的温度控制系统,使其达到合适的熔化温度。
c. 检查塑料材料的质量,如有异物或杂质应予以清除。
5. 注塑操作a. 打开注塑机的控制面板,设置注射速度、注射压力和保压时间等参数。
b. 按下注射按钮,开始注塑过程。
注意观察注塑机的运行状态,如有异常应立即停机检查。
c. 注塑完成后,等待一段时间,确保塑料制品充分冷却和固化。
d. 打开模具开合机构,取出注塑成品,并进行质量检查。
6. 关机和清洁a. 关闭注塑机的电源开关,断开电源和气源。
b. 清理注塑机的工作区域,清除残留的塑料和废料。
c. 对注塑机进行日常维护,如润滑机械部件、清洗过滤器等。
四、注塑机作业注意事项1. 操作前应仔细阅读注塑机的操作手册,并遵守相关安全规定。
2. 在操作过程中,应保持注塑机周围的通风良好,避免塑料熔化产生的有害气体对操作人员造成伤害。
注塑作业指导书引言概述:注塑作业是一种常见的塑料加工方法,通过将熔化的塑料注入模具中,经过冷却固化后得到所需的塑料制品。
为了确保注塑作业的顺利进行,提高产品质量和生产效率,本文将详细介绍注塑作业的操作流程和注意事项。
一、准备工作1.1 清洁模具:在开始注塑作业前,必须确保模具表面干净,无任何杂质和残留物。
使用专用的清洁剂和刷子进行清洁,并用干净的布擦拭干燥。
1.2 检查设备:检查注塑机和辅助设备的工作状态,确保各部件正常运转。
检查润滑油和冷却水的供应情况,确保设备正常运行所需的条件。
1.3 准备原料:根据产品要求选择合适的塑料原料,并确保原料质量符合要求。
将原料放入干燥机中进行干燥处理,以去除其中的水分和杂质。
二、注塑作业操作流程2.1 开机准备:将模具安装在注塑机上,并调整好合适的注射速度和压力。
打开注塑机的电源和冷却系统,确保注塑机处于正常工作状态。
2.2 开始注塑:将干燥好的塑料颗粒放入注塑机的料斗中,并启动注塑机。
调整好熔融温度和注射速度,使塑料熔化并注入模具中。
2.3 冷却固化:注塑完成后,保持注塑机和模具的压力,使塑料在模具中冷却固化。
根据产品要求,控制冷却时间和压力,确保产品质量。
三、注意事项3.1 安全操作:在注塑作业过程中,必须严格遵守安全操作规程。
戴好防护眼镜、手套和口罩,确保人员的安全。
3.2 定期维护:定期对注塑机和模具进行维护保养,清洁润滑各部件,检查电气线路和液压系统,确保设备的正常运行。
3.3 质量控制:注塑作业完成后,对产品进行质量检查。
检查产品的尺寸、外观和性能是否符合要求,及时发现和处理问题。
四、常见问题及解决方法4.1 模具堵塞:如果模具堵塞,可以尝试使用专用的清洁剂进行清洁,或者检查注塑机的注射速度和压力是否合适。
4.2 产品缺陷:如果产品出现缺陷,可以尝试调整注塑机的温度、压力和注射速度,或者检查原料质量和模具设计是否合理。
4.3 设备故障:如果注塑机或辅助设备发生故障,应及时停机检修,或者联系专业技术人员进行维修。
注塑机作业指导书一、引言注塑机是一种常用的塑料加工设备,广泛应用于各个行业。
为了保证注塑机的正常运行和操作的安全性,本作业指导书旨在提供详细的操作指导和安全注意事项,以帮助操作人员正确使用注塑机。
二、操作环境和准备工作1. 操作环境:确保注塑机周围没有易燃、易爆物品,并保持通风良好的工作环境。
2. 安全设施:检查注塑机的安全设施是否完善,如急停按钮、防护罩等。
3. 工具准备:准备好所需的工具,如扳手、刷子等。
三、注塑机的启动和关闭1. 启动注塑机:a. 检查注塑机的电源线是否连接稳固,电源是否正常。
b. 打开注塑机的总电源开关,并按照操作面板上的指示操作。
c. 检查润滑油、冷却水等供应是否正常。
d. 等待注塑机预热完成,确认温度达到工作要求后,方可进行下一步操作。
2. 关闭注塑机:a. 停止注塑机的运行,按照操作面板上的指示操作。
b. 关闭注塑机的总电源开关。
c. 切断注塑机的电源线。
四、操作步骤1. 准备模具:a. 检查模具是否完好无损,并清洁模具表面。
b. 安装模具,确保模具与注塑机的接口紧密连接,并锁紧螺栓。
2. 调试注塑机:a. 根据注塑产品的要求,设置好注塑机的参数,如注射速度、保压时间等。
b. 调整模具的开合间距和注射位置,确保注塑产品的尺寸和质量符合要求。
c. 进行试模,检查注塑机的运行状态和注塑产品的质量。
3. 开始注塑作业:a. 将塑料原料放入注塑机的料斗中,并确保料斗中的塑料原料充足。
b. 启动注塑机,开始注塑作业。
c. 监控注塑机的运行状态,确保注塑产品的质量和产量满足要求。
五、操作注意事项1. 安全操作:操作人员必须穿戴好安全帽、工作服等个人防护装备,并遵守注塑机的安全操作规程。
2. 清洁维护:定期清洁注塑机的外表面和内部零部件,保持注塑机的良好状态。
3. 润滑保养:定期给注塑机的润滑部位添加润滑油,保证注塑机的正常运转。
4. 故障排除:在遇到注塑机故障时,应及时停机排除故障,切勿强行操作。
注塑机作业指导书一、引言注塑机是一种常用的塑料加工设备,广泛应用于塑料制品的生产过程中。
本作业指导书旨在为操作人员提供详细的注塑机操作指南,以确保安全、高效地运行注塑机,保证产品质量。
二、注塑机概述注塑机是一种通过将熔化的塑料注入模具中,并在冷却后将其固化成形的设备。
它由注射系统、保压系统、冷却系统、液压系统和电气控制系统等部份组成。
三、操作前准备1. 检查注塑机的工作环境是否干净整洁,无杂物堆积。
2. 检查注塑机的电气系统是否正常,确保电源接地良好。
3. 检查润滑系统,确保注塑机各润滑点充足润滑。
4. 检查冷却系统,确保冷却水流畅。
四、开机操作1. 打开注塑机主电源开关,并确保紧急停机按钮处于正常状态。
2. 启动液压系统,并调整液压系统的压力。
3. 启动注射系统,并设置合适的注射速度和压力。
4. 启动保压系统,并设置合适的保压时间和压力。
5. 检查温度控制系统,确保模具和熔融塑料的温度达到要求。
五、生产操作1. 将塑料颗粒投入料斗,通过螺杆传送到加热筒中,熔化成为熔融塑料。
2. 调整注射系统的注射速度和压力,确保注入模具的塑料充满模腔。
3. 注射完成后,启动保压系统,保持一定的保压时间和压力,确保塑料充分冷却和固化。
4. 冷却完成后,打开模具,取出成品。
5. 检查成品质量,如有缺陷,及时调整操作参数,重新进行生产。
六、关机操作1. 关闭注塑机主电源开关。
2. 关闭液压系统和注射系统。
3. 清理注塑机内的残留塑料和废料,保持机器清洁。
4. 关闭冷却系统和润滑系统。
七、安全注意事项1. 操作人员必须熟悉注塑机的操作流程和安全规范,并定期接受相关培训。
2. 操作人员在操作注塑机时必须佩戴适当的防护装备,如安全帽、安全眼镜和防护手套等。
3. 在操作注塑机时,禁止将手部或者其他物体伸入机器内部,以免造成伤害。
4. 在进行维护和保养时,必须先切断注塑机的电源,并确保机器住手运转后才干进行操作。
5. 定期检查注塑机的电气系统、液压系统和冷却系统,确保其正常工作。
一、注塑机操作工职责①认真学习设备使用说明书,应了解注塑的结构组成及各部位主要零部件的功能作用。
②经过培训后,操作工应牢记注塑机生产操作规定和操作程序,经实际操作考核后,合格者才可以独立进行生产操作。
③注塑机生产操作工应能及时发现生产中的设备故障和注塑制品的质量问题,并能找出设备故障原因和影响制品质量的原因,及时排除解决。
④知道怎样对设备进行维护保养。
⑤生产操作工作中,如发生较重大故障和设备事故时,要及时向车间有关人员报告,并能说明设备故障现象及发生的可能原因。
⑥不经车间领导批准,任何人不允许随意操作使用归操作者负责的设备,设备操作者有权制止。
经车间领导同意的其他人对设备进行操作时,该设备操作工应在一旁监护其操作。
⑦设备上的生产工具及附属零部件应由设备操作工保管,不允许随意乱堆。
若发生丢失或损坏现象,操作工应负保管失职责任。
⑧不允许以任何理由或借口,做出容易造成人身伤害或损坏设备的操作方式。
二、注塑机生产操作注意事项①上岗生产前要穿好车间规定的安全防护服装。
②清理设备周围工作环境,不许存放任何与生产无关的物品。
③清理设备工作台,注射座滑动导轨和加料斗上方处不许放任何物品;注意检查料斗台,注射座滑动导轨和加料斗上方处不许存放任何物品;注意检查料斗内,不许有任何异物落人料斗内。
④检查注塑机上的安全防护设施装置,应无损坏,并试验其工作可靠性。
⑤检查各部位坚固螺母有无松动。
⑥开车前各润滑部位要注满润滑油,在开车生产过程中,要2-3h 检查一次各部位润滑情况,随时补充加足润滑油(脂)。
⑦发现设备上零部件工作出现导常或有损坏现象不能再开车生产时,应及时向车间有关人员报告,不能自行处理,并做好记录。
⑧设备上的安全防护装置不准随便移动,更不允许改装或故意使其失去作用。
⑨对已发现有问题的设备,未经维修排除故障之前,不允许开车生产使用。
⑩经常检查液压油的质量和油量,保持液压油的油量在油箱中的油标显示范围内,液压油面接近油标低位时,要适当补加油量。
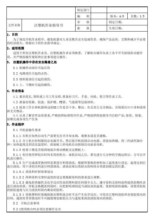
1、目的:为了规范开机作业程序,避免机器与模具造成人身安全伤害,特制定了以下指导.2、适用范围:适用于通茂注塑车间所有注塑机操作,严格按照作业规范操作.3、注塑机操作中存在安全隐患之处:机械传动部位引起压伤;电路部位漏电及断路引起击伤;上、下模时引起的砸伤;炮筒与油管引起的烫伤.4、作业准备:准备水口钳子与刀具、手套、风枪等作业工具,服从领班与上级的安排.检查工作台面与机器周边的5S,工作台面不可摆放与工作无关的东西,及时清理工作台面与机器周边环境.5、作业程序:作业员必须培训持证上岗,没经领班(含以上级)同意或现场指导,禁止私自调试机台;作业员必须严格按照《注塑件加工工艺规程》执行;生产前先检查水道和油路及电路是否畅通;检查安全装置、机台保险杆、安全挡板、前后安全门、紧急停止开关、料管防护罩等是否正常;检查加料筒是否螺丝牢固无松动,确定加料筒牢固后方可加料烘烤,烘烤时间和温度参照《注塑件加工工艺规程》设定;上、下模前先检查吊钩、吊环螺牙是否损坏及链条是否牢固。
吊环螺牙必须扭进模具螺孔8圈(或以上),方可用吊起模具上、下模;启动机台电源马达按键和电热按键;检查电热升温是不正常;启动熔胶按键,然后按下射出键,仔细观察射出的胶料有无杂质和异色等,直至螺杆清洗干净;检查模具滑块、顶针、行位是否正常;去除模具防锈油和污垢,按《注塑工艺参数设定表》要求设定机台参数;作业员认真了解品质要求,严格按照品质要求:30分钟自检一次,保质、保量完成各项任务;在拿取产品时,一定要打开安全门;确定取出产品的同时,观察模具型腔无杂质(物),才能关安全门。
关了安全门,如发现顶针未退回,马上打开安全门,立即通知领班(含以上级)处理。
如人为压坏模具要追究当事人责任;生产过程中发现模具或机器有漏水、漏油等现象立即通知领班或领班来处理;为了保证产品质量,生产中短暂停机15s以上须废弃三啤产品,三啤后看有无缺胶、烧焦等,如有继续废弃。
注塑作业指导书一、任务描述本文档旨在为注塑作业提供详细的指导和操作规范,确保注塑作业的安全、高效进行。
以下将分别介绍注塑作业的准备工作、操作流程、注意事项和常见问题解决方法。
二、准备工作1. 安全措施:在进行注塑作业前,必须确保工作环境安全。
检查注塑机设备是否正常运行,确认紧急停机按钮和安全防护装置是否完好。
操作人员应穿戴好防护设备,如手套、护目镜和防护服。
2. 原材料准备:检查注塑原材料的质量和数量,确保符合生产要求。
根据产品要求,准备好所需的塑料颗粒、添加剂和颜料等。
3. 模具准备:检查注塑模具的完整性和清洁度,确保没有损坏和污染。
安装好模具,并进行调试,确保模具的正常运行。
4. 注塑机准备:检查注塑机的各项参数,如温度、压力和速度等。
根据产品要求,设置好注塑机的参数,并进行预热,确保注塑机处于最佳工作状态。
三、操作流程1. 开机准备:按照注塑机的操作手册,正确打开注塑机电源,并进行预热。
确认注塑机的温度和压力达到设定值后,方可进行下一步操作。
2. 原料投料:将准备好的塑料颗粒放入注塑机的料斗中,注意控制投料的速度和数量,以避免过量或不足。
3. 模具安装:将准备好的模具安装在注塑机上,并进行固定和调整,确保模具的位置准确和稳定。
4. 注塑操作:根据产品要求,设置注塑机的参数,如温度、压力和速度等。
启动注塑机,开始注塑作业。
在注塑过程中,要注意观察注塑机的运行状态,确保注塑过程顺利进行。
5. 冷却和脱模:注塑完成后,等待塑料冷却至适当温度,然后进行脱模操作。
注意脱模时的力度和角度,避免损坏产品或模具。
6. 检验和修整:将注塑得到的产品进行检验,确保产品质量符合要求。
如有需要,进行修整和抛光等后续处理。
7. 关机和清洁:注塑作业结束后,关闭注塑机电源,并进行清洁工作。
清理注塑机、模具和周围环境,确保整洁和安全。
四、注意事项1. 安全第一:在注塑作业过程中,操作人员必须严格遵守安全规定,确保自身和他人的安全。
注塑机作业指导书概述注塑机是一种用于加工塑料制品的机器,它可以将塑料颗粒加热融化后注入模具中进行成型。
本文旨在为操作注塑机的人员提供基本的作业指导,以确保操作的安全和高效。
操作前准备在操作注塑机之前,需要对注塑机展开一系列的准备工作。
校验机器状态1.首先检查注塑机的开关是否处于关闭状态;2.检查电气接线情况,确保所有电源电缆正确连接;3.检查压力表,确保表盘指针在正常范围内;4.检查冷却水流量和温度是否正常;5.检查注塑机机油液面是否在正确范围内;6.检查润滑点,确保处于润滑状态;7.如果注塑机长时间未使用,需要先排放融料和清洗模板。
环境准备1.工作区域应该始终保持干燥、整洁、舒适;2.需要一个宽敞的工作台,或一个容易到达的架子;3.保持足够的光线,有必要可以安排电气照明。
个人准备1.操作人员应穿上合适的工作服,避免过旧、宽松或悬垂的衣着;2.穿戴个人保护装备,包含防护面罩、手套、长靴、安全带等;3.在操作前,请务必清洗手部。
操作过程关注控制面板1.在操作之前,确保控制面板中的所有参数都设置正确,包括注入速度、温度、压力等等;2.使用正确的工具,不要试图更改控制面板的配置;3.在注塑过程中眼观注塑机,并时刻关注压力表及机器的运行状态。
准备模具1.模具需要事先安装在注塑机上,并确保有必要的锁定;2.需要注意的是,为了避免模具被损坏,应选择适当的模具和正确认识其容量限制;3.使用适当的润滑剂来润滑模具,以帮助减轻模具的出模力。
加装塑料1.在加装塑料之前,需要先打开注塑机的融料加热器,并上暖筒通过加热较快速的熔化;2.按照机器规定的参数进行加装作业;3.如果注塑过程出现问题,要立即停止注塑,断开电源,等待机器自动退出料筒以及组装模具到再次开机进行注塑。
清洗1.加注塑机作业后,应及时清洗注塑机;2.非专业人士请勿把注塑机的机器内部分开清洗,只能保持外部干净即可;3.按照注塑机使用手册中的说明,照管注塑机的机械部件和电气部分等。
注塑机作业指导书一、引言注塑机是一种常用的塑料加工设备,广泛应用于塑料制品生产行业。
本作业指导书旨在提供注塑机的操作指导,匡助操作人员正确、安全地操作注塑机,提高生产效率和产品质量。
二、安全注意事项1. 操作人员必须穿戴符合安全要求的工作服和防护装备,包括安全帽、防护眼镜、防护手套等。
2. 在操作注塑机之前,必须确保机器的电源已经断开,并进行必要的安全检查。
3. 禁止在注塑机运行时进行任何维修和调整工作,必须在停机状态下进行。
4. 操作人员必须熟悉注塑机的各个部件和控制面板,了解其功能和操作方法。
5. 禁止将手指、手臂或者其他物体伸入注塑机的工作区域,以免发生意外伤害。
6. 在操作注塑机时,必须保持清醒和专注,禁止饮酒或者服用药物。
三、注塑机的操作步骤1. 准备工作a. 确保注塑机的电源已经断开,并进行必要的安全检查。
b. 清理注塑机的工作区域,确保没有杂物和障碍物。
c. 检查注塑机的模具和料斗,确保其干净和无损。
d. 检查注塑机的润滑油和液压油,确保其充足。
2. 开机准备a. 打开注塑机的电源开关,并按照操作面板上的指示进行操作。
b. 检查注塑机的温度设定,根据所需产品的材料和要求进行调整。
c. 检查注塑机的压力设定,根据所需产品的要求进行调整。
d. 检查注塑机的速度设定,根据所需产品的要求进行调整。
3. 操作注塑机a. 将塑料原料加入注塑机的料斗中,注意避免原料的污染和杂质的混入。
b. 调整注塑机的模具,确保模具的位置正确并固定。
c. 启动注塑机的加热系统,将模具加热到所需温度。
d. 启动注塑机的液压系统,调整注塑机的压力和速度,使其适应所需产品的要求。
e. 在操作面板上设置注塑机的工作参数,如注射速度、保压时间等。
f. 按下注塑机的启动按钮,开始注塑过程。
g. 监控注塑机的工作状态,注意观察注塑过程中的温度、压力和速度等参数的变化。
h. 在注塑过程中,及时调整注塑机的工作参数,以确保产品的质量和生产效率。
注塑机作业指导书一、引言注塑机是一种常用的塑料加工设备,广泛应用于塑料制品的生产过程中。
为了保证注塑机的安全运行和操作的高效性,制定本作业指导书,旨在提供详细的操作步骤和注意事项,以便操作人员正确操作注塑机。
二、注塑机的基本原理1. 注塑机的工作原理注塑机通过将塑料颗粒加热熔化,然后将熔化的塑料注入模具中,经冷却后形成所需的塑料制品。
2. 注塑机的组成部分注塑机主要由注射系统、熔融系统、冷却系统、液压系统和控制系统等组成。
三、注塑机的操作步骤1. 准备工作(1)检查注塑机的各个部件是否完好无损。
(2)检查注塑机的润滑油是否充足。
(3)确认模具是否正确安装并固定。
2. 开机操作(1)启动注塑机的电源。
(2)打开注塑机的主电源开关。
(3)调整注塑机的温度控制器,使其达到所需的注塑温度。
(4)打开液压系统,确保注塑机能够正常工作。
3. 操作注塑机(1)将预先准备好的塑料颗粒放入注塑机的料斗中。
(2)调整注塑机的注射速度和压力,以满足模具的要求。
(3)观察注塑机的运行状态,确保注塑过程中无异常情况发生。
(4)根据所需的产品数量,设定注塑机的循环次数。
4. 关机操作(1)停止注塑机的运行。
(2)关闭注塑机的主电源开关。
(3)清理注塑机的残留物,确保注塑机的清洁和安全。
四、注塑机的注意事项1. 安全操作(1)操作人员必须穿戴好安全防护装备,如安全帽、防护眼镜、防护手套等。
(2)禁止在注塑机运行时将手或其他物体伸入注塑机内部。
2. 模具的使用(1)使用前检查模具是否完好,如有损坏应及时更换。
(2)使用模具时应根据产品要求进行调整和修正。
3. 注塑机的维护保养(1)定期检查注塑机的润滑油和液压油,并及时更换。
(2)清理注塑机的残留物,保持注塑机的清洁。
4. 故障处理(1)在注塑机出现故障时,应立即停止运行,并通知维修人员进行维修。
(2)禁止非专业人员进行注塑机的维修和维护。
五、总结本作业指导书详细介绍了注塑机的基本原理、操作步骤和注意事项,希望能够帮助操作人员正确操作注塑机,确保注塑机的安全运行和操作的高效性。
注塑机作业指导书(二)引言概述:注塑机作为一种重要的现代化设备,在制造业中具有广泛的应用。
为了提高注塑机的操作效率和生产质量,减少事故的发生,编制了本作业指导书,旨在为操作人员提供详细且专业的操作指引。
本文将结合五个大点,分别从设备的日常维护、操作流程、操作技巧、故障处理和安全注意事项等方面进行阐述。
正文内容:一、设备的日常维护1.清洁与润滑:定期清洁注塑机的各部位,包括注射装置、模具和冷却系统等,同时注意加注适量的润滑油。
2.检查电气元件:检查电气元件的接线是否稳固,是否有损坏现象,确保设备的电气安全。
3.检查液压系统:定期检查液压系统的油量和油品,清洗和更换油品,保证系统的正常运行。
4.定期维护:定期对注塑机进行全面的维护,包括检查零部件的磨损程度、紧固螺栓的松动情况等,及时进行更换和修理。
二、操作流程1.准备工作:在进行注塑机操作前,需要对模具和材料等进行准备工作,同时确认设备的各项参数设置是否符合要求。
2.操作步骤:按照设备操作手册规定的步骤进行操作,包括开启注塑机、调节温度和压力等参数、放入原料、触发注射和注塑等步骤。
3.注意事项:操作人员应注意安全,避免与机器接触,遵守操作规程和设备的使用说明。
三、操作技巧1.注射速度控制:根据注塑件的大小和形状,选择合适的注射速度,避免过快或者过慢造成的缺陷。
2.压力调节:根据注塑件的材质和要求,调节注塑机的压力,确保注塑过程中的稳定性和一致性。
3.温度控制:根据注塑件的材料特性,合理控制注射和保持两个区域的温度,以保证注塑件的质量。
四、故障处理1.常见故障:常见故障包括堵塞、漏油、压力不稳定等,操作人员应能快速判断故障类型并采取相应措施解决。
2.故障排除:根据故障的具体情况,采取合适的解决方法,如清理堵塞物、更换密封件等。
五、安全注意事项1.电气安全:操作人员要确保设备接地良好,避免触电事故的发生。
2.机械安全:操作人员要保持机器周围的清洁,避免机械部件的损坏和事故的发生。
永康银泰工贸
作业指导书
工序名称
注塑 文件编号:YT-GY-ZS01-2015 设 备
博创BT 型注塑机 版本:A0
共2页
第1页
工序示图:表1 注塑时注塑机各加热区段温度:
(土
15C ) 区段 射嘴 温区1 温区2 温区3 温区4
温度
320 C
290 C
285 C
280 C
塑料名称 温度C 时间h PA66-GF30
110
4~6
锁模
开模
射胶
溶胶
冷却 计时 部位名称
合模启 动 快速合 模 低压锁 模 高压锁 模 高压开 模 快速开 模 慢速开 模 减速开 模 注射一
段 注射二 段 注射三 段 保压
塑化
后防涎
10s
速度% 30 50 25 85 35 35 30 15 75 75 75 15 80 50 压力bar
50 40 35 120 80 55 40 30 70 85 80 50 80 50 终止位置mm
250 140
80 5
60
150 180
230
100
40
10
\
100
120
表3 注塑时注塑机各过程控制: (土 5% ± 10bar 、土
15mm
NO 工步 对象 方式
方法
1 检查
注塑机
点检 按《设备点检卡》的要求操作
目视
检查设备工作参数(如表 3,具体参考附件) 模具 目视 检查模腔:无废料、清洁、无异常 注塑料
目视
检查注塑料:无杂质、清洁、干燥 量具
注塑件定型后的尺寸检验 2
加热/升温 温度
设定各区温度,开机加热
(如表1)
3 调试
•合格的模具 •注塑料 •注塑机
目视
•当温度达到所规定温度后,启动螺杆进行溶胶, 试射一段,清除残料,观察射出的塑料是否完全 塑化 •启动马达,完成锁模;待塑料塑化完成后, 射 台前进到位,再进行开模操作;
•试模:将注塑机由手动调成半自动 自动,关 好门,启动开始试模,检查注塑机的工作情况, 查看成品件的饱满情况,试做2~3模正常后开始 进行生产作业
生产图示:
打开电源
永康银泰工贸
烘料
作业指导书工序名称注塑文件编号:YT-GY-ZS01-2015
设备博创BT型注塑机版本:A0共2页第2页
r
、
座退
Y -----------
r n
手动
―
►
r T
合模
关闭
1 ”F
r
打开电热
—
1
溶胶
r1
座进
厂
打开马达
、厂
合模
1 J
清料、碎料
打开冷却水
>开模•打开安全门自动/半自动>顶出取出水口、产品
检查及转移产品并记录检查顶针是否回位
NO工步对象方式方法
4生产•调试合格目视•当注塑机自动开模后,打开前安全门,待顶针
顶出产品后,取下水口及产品,并把产品放入水
中浸泡;检查模具内水口及产品是否取完,关上
前安全门,检查顶针是否退回到位;按以上步骤
循环生产作业
•产品放水里定型浸泡30-60分钟
•挤塑完后,退出射台,清除机筒内剩余塑料,模
腔内清除杂质并喷防锈油
5检查与记录•质里记录表样件比对及时抽检:
•外观:连续监控、用修边刀去除毛刺、水口
•尺寸:首中末5件/次
•重量:首中末5件/次,每件重60± 2g
6转序/交付•合格的护套
•质量记录卡
周转车将合格的成品整齐存放在料箱内并标识清楚
•收料整齐,料箱摆放在规定区域
•存放期一周以上的,应使用防尘纸遮盖
检查水口、产品是否取完
适用情况说明:适用于博创BT注塑机所使用模具的注塑
编制校对会签审批
精品文档
欢迎您的下载,
资料仅供参考!
致力为企业和个人提供合同协议,策划案计划书,学习资料等等
打造全网一站式需求。