车间员工计件工资考核方案(试行)
- 格式:doc
- 大小:30.00 KB
- 文档页数:4
车间计件工资制度方案一、背景介绍随着工业生产的发展,计件工资制度在很多车间被广泛采用。
计件工资制度是一种根据员工完成的工作数量来计算工资的方式,能够激励员工提高工作效率,增加产出。
本文将介绍一种适用于车间的计件工资制度方案。
二、制度设计1. 绩效计算方法根据车间的具体工作特点,可以采用以下两种计件方式之一:- 按产品数量计件:根据员工完成的产品数量来计算工资。
每个产品设定一个计件单位,员工完成一个产品即可得到相应的工资。
- 按工作量计件:根据员工完成的工作量来计算工资。
工作量可以根据实际情况设定,例如完成一个工序、处理一定数量的材料等。
2. 单价确定为了确保计件工资制度的公平性,需要设置合理的计件单价。
单价的确定可以考虑以下几个方面:- 考虑工作难度:对于工作难度较大的任务,可以设置较高的计件单价,以激励员工积极完成。
- 考虑市场行情:参考市场行情,确保计件单价与市场价格相符合,既能够激励员工,又能够控制成本。
3. 绩效考核标准为了确保计件工资制度的公平性和准确性,需要制定明确的绩效考核标准。
考核标准可以包括以下几个方面:- 质量要求:对于生产车间,产品质量是非常重要的,可以设定一定的质量基准,根据产品是否合格来计算绩效。
- 工作时间:工作时间也是绩效考核的一部分,可以根据员工的工作时间长短来调整绩效得分。
- 完成时间:对于一些具有时效性的任务,可以设定完成时间要求,根据是否按时完成来计算绩效。
4. 激励机制为了进一步激励员工积极性,可以设置以下激励机制:- 奖励制度:设立奖励机制,对于完成任务突出的员工给予奖励,可以是一定金额的奖金、奖品或者其他形式的奖励。
- 绩效排名:将员工绩效按照高低排名,对于排名靠前的员工给予额外的奖励或者晋升机会,激励员工争取更好的绩效。
三、实施步骤1. 通知和培训在制定计件工资制度之前,需要向员工进行详细的通知,解释计件工资制度的原理、目的和相关规定。
并且进行培训,确保员工理解制度并能够正确操作。
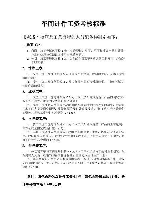
车间计件工资考核标准根据成本核算及工艺流程的人员配备特制定如下;1.和面工序:1.和面加工费每包面粉4元(负责配料、和面、压面和油炸产品的质量,并及时处理和反馈该工序所出现的问题。
)2.分切加工费每包面粉3元(负责配合该工序负责人的工作安排,并做好本职工作)2. 油炸工序:1. 投料加工费每包面粉3元(负责产品投放,燃料的供应,及本工序原料的领用)2. 接料加工费每包面粉3.5元(负责产品的接料及装框,并随时观察并控制产品的颜色)3. 成型工序:1. 成型工序加工费是每件货0.4元(本工序人员负责当日产品的调配与准备工作,并保证质量的完成当日生产计划)2. 成型工序挂浆人员负责产品的调配及质量的把控和设备的调整,并管理好本工序人员及岗位调配,质量问题的及时处理及反馈。
(该工序负责人除计件工资外,提该工序计件总金额的1/100)4. 内包装工序:1. 装工序加工费是每件货0.6元(本工序人员负责当日产品的正常包装,并保证质量的完成当日生产计划)2. 包装工序调机人员负责该工序的设备的调整及维护,以保证设备正常运行。
合理调配人员岗位,配合生产计划的完成(该工序负责人除计件工资外,提该工序计件总金额的1/100)5. 外包装工序:1. 外包装工序加工费是每件货0.6元(本工序人员按标准规格正常包装,配合封箱人员当日纸箱的准备工作并保证质量的完成当日生产计划)2. 外包装封箱人员产品标准重量的监控,当日产品原料的准备工作。
并保证质量的完成当日生产计划。
(该工序负责人除计件工资外,提该工序计件总金额的1/100)备注:每包面粉的总计件工资63元,每包面粉出成品33件。
合计毎件成本是1.909元/件。
生产班组工人计件考核方案范文一、考核方式及范围1.1计件考核考核人员范围:生产操作工人考核薪酬比例:5:5(即50%固定部分工资+50%计件工资)1.2辅助人员考核考核人员范围:配料人员、订单录入人员(一般指兼职多种形式工作的人员,完成兼职计时工作后可参与计件)考核薪酬比例:5:5[即50%固定部分工资+50%(计件工资+计时工资)]二、计件考核细则2.1工资的组成工资=固定部分工资+计件工资+计时工资固定部分工资固定部分工资为经公司核定后的该员工年收入预算/12月的数值的50%,即基本工资+岗位工资。
计件工资计件工资=计件数量计件单价。
计件的单价核算方式按每月工作26天,每天工作10小时,计件平均工资基本值2500元计算,即2500/26/10得出时薪;再根据每个产品各工序的工时时薪,得出工序的计件单价。
计件单价(如下表)生产计件单价机电保护仪单价核算序号工序名单台分解工序说明理论工时(分钟)实测工时(分钟)放宽率标准工时(分钟)备注工序时间占比人员更改价格)(元)工序价格占比1线材线材制作打套管552个、裁线276条、套套管、剥线(部分需手动)、压端子31232710%343.2共276条线,含118根并线,手工3min/条(批量生产算2min/条,机器1.3min/批)29.6%455.002部件加工及接线电源箱装配、测试线材准备,复位键焊接,电源板、灯板、电源开关安装,接线,扎线,盖上盖,测试202210%2213条线,共22个端头15.1%228.0015.1%3支架装端子排(含数字贴及保险管)共87个普通端子、6个电压端子、36个电流端子、11个保险端子、8个保险丝、大小隔板24个、接触式交流接触器1个、20个固定端子、数字条280个、28个短路片、1个继电器座、15个标示牌(含裁剪)586210%63.84端子排接线与内门相关的线在整机接线时由整机装陪,目前装96条线,端子排需拆下装线,装线后再装上机柜505310%5530/条,装拆共需,端子排全部线为115条(含走线)5空开组装及接线含4个小型控制器,2个大型控制器和插座1个,共19条接线151510%16.56远方就地接线共26条接线161610%17.67整机装配内门装部件(含特殊拆除机箱工序)安装12个压板、12个标示框、12个指示灯、1个复位开关222510%24.2安装DK、QK和1个急停按钮,需焊接2条线在急停按钮5.9%75.9%8内门接线84个接线端头和23条断路器线,Y型接头为主,扎线和缠绕23.53010%25.85先将内门接好,缠绕后装到机柜上,后续再将端子排相关的线接到端子排上9航空插头焊接8条导线,剪和吹紧热套管171910%18.710装模块电源模块、6U模块、端子架、航空插头接线262510%28.636.4%67.5036.4%11整机接线整理、缠绕导线电源箱20个接线端头,机箱有123个接线端头模块、需分组捆扎34635010%380.635S/个,缠绕和整理线需3小时12地线、及整理门有4条地线,模块有3条121510%13.213整机测试老化后整机功能测试(含装电池)2条魔术带捆绑电池及接线686510%74.8准备时间20min,自动测试20min,手动测试10min/1人(含打印及填写)。
附件4:生产计件工资考核方案目旳1.调动生产线各岗位人员旳工作积极性和增强责任心。
2.贯彻能者多劳、多劳多得、奖优罚劣旳原则。
3. 有助于生产部资源与人员旳共享及调配。
合用范围:1.除仓库人员, 包括班长、副班长、技术员、操作工等岗位。
2.不合用于实行计时工资制旳人员或时间段。
3、新员工入职在试用期间不享有计件工资;期满合格后, 生产班组可视新员工技能状况而确定与否可加入计件工资。
三、计件工资1.针对每个项目, 规定各计件班组班长认真核准项目需求方式, 与生产领导、班组组员核准每个项目旳预定完毕时间点, 上报生产领导及办公室作为劳动定额。
2.计件制岗位人员编制根据核定产能设置, 在员工完毕劳动定额基础上, 由生产管理经理根据计件单价和集体班组产量核算计件工资额, 并经生管部汇总,报总经理审批、查对后由企业统一发放;3.计件工资详细考核原则如下:(1)员工在规定旳时间完毕劳动定额, 按照计件单价×数量核算;(2)员工在规定旳时间完毕劳动定额, 不过由其加班加点期间完毕劳动定额部分不享有加班加点工资待遇;(3)员工在规定旳时间内提前1或3天完毕劳动定额旳, 按照计件考核工资总额旳10%做为奖励;(4)员工在规定旳时间内提天4-6天完毕劳动定额旳, 按照计件考核工资总额旳20%做为奖励。
(5)员工在规定旳时间内完毕劳动定额旳, 提前7-10天完毕旳, 按照计件考核工资总额旳30%做为奖励;(6)员工未能在规定旳时间内完毕劳动定额旳, 缓迟1-3天完毕旳, 按照计件考核工资总额旳10%做为扣罚;(7)员工未能在规定旳时间内完毕劳动定额旳, 缓迟4-6天完毕旳, 按照计件考核工资总额旳15%做为扣罚;(8)员工未能在规定旳时间内完毕劳动定额旳, 缓迟7-10完毕旳, 按照计件考核工资总额旳20%做为扣罚, 并直接从当月工资中扣除,(9)员工未能在规定旳时间内完毕劳动定额旳, 并不乐意延长劳动时间补足定额旳, 扣减当日工资。
制造型企业车间生产工人计件工资方案1.目的坚持“以人为本”的原则,建立公平、公正、公开,合理的薪酬管理制度。
充分发挥薪酬的激励作用和保障作用,调动广大车间员工的积极性,创造性,发挥团队协作性,实现薪酬管理分配的科学化、制度化和规范化。
2.范围本办法适用于本公司的车间生产工人。
注:车间生产工人是指直接从事生产劳动的焊工、装配工、普工、杂工等一线生产人员。
3.薪酬工资计算分配办法3.1计算分配总则车间薪酬计算分配采用基本保障、计时和计件相结合、集体计件和个体分配相结合、独立作业独立获酬、考核(消耗、品质、安全、纪律等)扣罚的总则。
3.2计算分配办法工人工资(M)=基本保障(A)+集体计件分配到个人的计件工资(B)+独立作业的计时工资(C)+独立作业的计件工资(D)+绩效奖励(E)—个人扣罚(F)。
注:1.以工资核算总表(附件1)展现,经审批后兑现。
2.生产提供票单据,财务核算,生产部长审核,主管生产的副总签批,然后汇总到公司工资发放表发放。
3.2.1基本保障按每月每人1500元。
要求每月到岗至少26天(不含周日,含公司放假),超过26天不计;低于26天,每天扣罚100元,扣完为止。
有医院病情证明的假、自身的嫁娶产假、直系亲属的丧假不扣。
要求完成的工作:参会、参训、学习、公益活动、卫生、维护保养、生产准备、生产收尾、生产传递、停工待料、票单据的填写、信息传递等。
未完成相关工作,按相关规定扣罚,扣完为止。
注:1.使用考勤表(附件2)、假条(附件3)和相关考核单为计算依据。
2.考勤表由生产部提供,假条由生产部汇总提供。
3.批假权限:1天以内班组长批准,3天以内部长批准,4天以上副总批准。
特殊情况下,上级可以代替下级批准。
3.2.2集体计件分配到个人的计件工资以班组为单位完成生产任务,公司对班组集体计件,班组再根据司龄、学历、班组职务、岗位技术含量、岗位劳动强度、岗位关重度,折算成系数分配到个人。
集体计件薪酬额(L)二完成产品任务数(N)X工时单价(P)个人系数总额(K)二司龄系数K1+学历K2+班组职务K3+岗位技术含量K4+岗位劳动强度K5+岗位关重度K6+岗位工作量K7系数工资(M)二集体计件薪酬额(L) +班组个人系数总和(EK)。
生产工人计件工资考核方案一、目的为把员工收入与劳动付出紧密联系起来,体现“多劳多得、少劳少得”的分配原则,严格控制计件工资的不合理支出,特制定本方案。
二、适用范围本方案适用于对所有执行计件工资的生产人员进行考核。
三、计件工资实施与考核原则1.业绩导向原则企业鼓励员工积极提高劳动生产率,并享受与之相符的薪资待遇。
2.质量第一原则质量就是企业的生命,企业在鼓励员工提高生产率的同时,将其工资与质量挂钩,使员工待遇与产品质量紧密相联。
3.成本至上原则通过计件工资的考核,节约使用各种材料,减少因不合格而造成的废品损失和浪费,将其落实并体现在员工个人的薪资待遇上。
四、生产工人计件工资的构成及考核(一)薪资指标构成影响差额几件工资的主要指标包括计件标准定额量、差额单价、质量等级系数,具体计算公式如下:质量等级系数⨯=。
计件标准定额量差额计件工资⨯差额单价(二)计件工资的考核1.计件标准定额量计件标准定额量是指员工在一个计件周期内(通常是一个月),所有产成品的数量。
2.计件标准定额量达成情况的考核(1)计件标准定额量的达成情况采用“差额单价”这项指标体现在员工的计件工资中。
(2)差额单价是指员工在一个计件周期内因完成产成品数量与标准产量的差异,而产生的差额单价。
具体规定如下表所示。
差额单价对照表3.质量达成情况的考核(1)质量达成情况采用“质量等级系数”这一指标体现在工资总额中。
(2)质量等级系数是指员工在一个计件周期内完成所有产量的总体质量等级所对应的参数。
本企业产品的质量等级系数需要根据该产品的合格率定额标准来确定。
(3)质量管理部确立该产品的合格率定额标准为85%。
实际的合格率计算公式如下.100%量主要直接原材料消耗总合格产品量产品合格率⨯=(4)对于员工实际达成的合格率,每增加或减少1个百分点,工资标准相应增减5%,具体如下表所示。
质量等级系数对照表(三)材料消耗目标达成情况的考核1.考核指标材料消耗目标达成情况采用整个车间各类材料的节约率或浪费率来考核,计算公式如下。
车间员工计件薪酬绩效考评方案一、目的绩效考评的目的是对被考评者进行工作业绩、能力、态度等的定量、定性评价,以鼓励先进、鞭策落后,实现绩效的持续改进,并以绩效考核结果作为员工异动、培训及薪酬变动等的`依据。
二、原则1、公开性原则绩效考评标准、考评程序和考评责任都应当有明确的规定并向全体员工公开。
2、客观性原则绩效考评应当根据明确规定的考评标准,针对客观考评资料进行评价,尽量避免掺入主观性因素和感情色彩。
3、差别性原则考评的等级之间应当有鲜明的差别界限,针对不同的考评结果在工资、晋升、使用等方面应体现明显差别。
4、时效性原则考评的结果要及时反馈给被考评者;考评数据要求与考核周期相吻合,而不该将本期之前的行为强加于当期的考评结果中,也不能取近期的绩效和比较突出的一两个成果来代替整个考核期的绩效进行评价。
三、用语的定义本制度中使用的专业术语定义如下:1、绩效考评:指考评者对照工作目标或绩效标准,采用一定的考评方法,评定员工的工作任务完成情况、工作职责履行程度和员工的发展情况,并将上述评定结果反馈给员工的过程。
绩效考评是绩效考核和评价的总称。
2、考核周期:指同一考评类型中上一次考评起始与本次考评起始之间间隔的时间段。
四、考核类型本公司绩效考核分为四类:考核类型实施频度评价时间月度考核每月一次下月上旬季度考核每季一次(暂无定式)每季最后一个月中、下旬年度考核每年一次(格式不定)每年十二月试用期考核试用期一次试用期期末特殊考核按实际需要月度绩效考核按考核绝对成绩换算成绩效等级。
绩效等级按以下规定换算:等级s级a级b级c级d级e级分数100分~150分90分~99分80分~89分70分~79分60分~69分60分以下权数14/53/52/51/50绩效工资按以下公式计算:绩效工资=总绩效工资×绩效等级权数五、考评者与被考评者1、考评者评价者含人力资源部、直属上级、次上级三类。
评价者的职责如下:评价者必须根据日常业务工作中观察到的具体事实作出评价。
车间计件工资制度车间计件工资制度常见的工资制度1、是按基本底薪+加班费用+全勤奖+奖金等;2、是计件工资+全勤奖+绩效奖等;3、就是按照月薪,一个就是单单每个月工资一样;另外一种是月薪+绩效奖。
车间计件工资制度(通用7篇)在发展不断提速的社会中,制度起到的作用越来越大,制度泛指以规则或运作模式,规范个体行动的一种社会结构。
拟定制度需要注意哪些问题呢?以下是小编收集整理的车间计件工资制度(通用7篇),供大家参考借鉴,希望可以帮助到有需要的朋友。
车间计件工资制度11、标准日薪=薪资总额÷当月应出勤天数;标准时薪=标准日薪÷8小时2、月应出勤天数=当月实际天数-当月周日天数-当月法定假日天数。
备注:如生产需要,工厂可根据情况调节假日,员工必须配合执行。
月薪人员如因工作原因不能休假(月固定休假两天,国假日除外),经过部门上级领导同意可以调休,如果后续没有时间休假,则按加班计算工资:底薪÷28(月大29,二月26或27)天=日薪,国假日双倍工资。
上班时间为28天为全勤,上班29天则算加班1天,上班30天则算加班2天;则国假日是公司规定放假日(工资发放第二天),应上班29天为全勤,不另行补假,上班30天则算加班1天,以此类推。
例如:4月份(31天),休假2天另加上清明节(国假日),一共休息3天,正常5月份(31天),国假日3天(但5月1日是星期天),即应该休息为4(职员5)天,上满27天为全勤,如果上班28天则算加班1天,上班29天则算加班2天,依次类推。
每年2月同上预算,但如遇年假三天(大年初一、初二、初三)为有薪假,其余时间为无薪假(日薪计算)。
工资算法:底薪÷26(减去国假的天数,如果本月只有28天,则上班应为25天)天=日薪国假期间值班人员工资按双倍计算,年假假值班人员工资(大年初一、初二、初三)按3倍计算,其余时间(正月十五之前)双倍计算。
3、个人计件工资=个人日生产良品总数×相应工位单价。
车间计件工资制度方案车间计件工资制度方案「篇一」1、产量工资=本班值车工(包括落纱工)总产量工资÷本班值车工(包括落纱工)实际人数×系数值车工(落纱工)实际人数=全班值车工(落纱工)实际出勤总数÷全班值车工(落纱工)当月应出勤数注:未满三个月的青工不计实际人数1.1清花工序班长产量工资=本工序值车工产量总工资÷本工序值车工实际人员数×系数xx1.2前纺(梳棉、并条、精梳、粗纱、气流纺)工序班长产量工资=本工序值车工产量总工资÷本工序值车工实际人员数×系数xx1.3前纺(梳棉、并条、精梳、粗纱、气流纺)工序教练产量工资=本工序值车工产量总工资÷本工序值车工实际人员数×系数xx1.4细纱工序班长产量工资=(本工序值车工产量总工资+本工序落纱工产量总工资)÷(本工序值车工实际人员数+本工序落纱工实际人员)×系数xx1.5细纱工序教练产量工资=(本工序值车工产量总工资+本工序落纱工产量总工资)÷(本工序值车工实际人员数+本工序落纱工实际人员)×系数xx1.6轮班记录员产量工资=细纱工序落纱工产量总工资÷细纱工序落纱工实际人员数×系数xx1.7筒捻工序班长产量工资=本工序值车工产量总工资÷本工序值车工实际人员数×系数xx。
1.8筒捻工序教练产量工资=本工序值车工产量总工资÷本工序值车工实际人员数×系数xx。
2、管理考核:2.1轮班管理人员以当月文明生产检查结果为依据来进行奖罚。
各班班长教练除以文明生产检查为依据奖罚之外,还有平时车间对轮班各项工作上奖罚(产量完成情况、现场机台清洁、劳动纪律等)之总和来评定名次。
第一名:班长奖元,教练奖元。
第二名:班长、教练不奖不罚。
第三名:班长罚元,教练罚元。
2.2如有安全、质量事故的出现,当班将取消参评资格,自动成为第三名,并据事故大小对责任班长处以元的罚款,教练处以元的罚款,造成严重后果的.依照公司有关制度处理。
车间计件员工绩效考核方案(精选21篇)车间计件员工绩效考核方案篇11、考核目的订定绩效考核标准,以增进考核之客观与公平性,并达最佳之激励效果。
对生产车间员工进行绩效考核的主要目的包括以下五个方面。
1.了解员工对公司的贡献。
2.为员工的薪酬决策提供依据。
3.提高员工对企业管理制度的满意度。
4.激发员工的积极性、主动性和创造性,提高员工基本素质和工作效率。
5.为员工的晋升、降职、培训、调职和离职提供决策依据。
2、绩效考核对象2.1本公司生产员工均属之。
但不包含以下情况:A.尚未转正式员工及见习员工。
B.月出勤未达到60%以上的.员工不列为此次考核的对象。
3、绩效考核权限、小组成员3.1.绩效考核人员。
绩效考核小组由三人组成,主体考核者(员工的直接上级)负责评分,考核小组其他两位成员分别为人事行政部成员、部门主管参与并监督考核过程。
3.2.部门主管和总经理虽然不是各岗位员工的最终评估人,但是保留对评估结果的建议权,并参与绩效考核相关会议,提出相关培训、岗位晋升以及员工处罚的要求。
3.3.绩效考核人应熟练掌握绩效考核相关流程、考核制度、考核扣分标准,做到与被考核人的及时沟通,公正完成考核工作。
4、绩效考核内容应包括:品德操守、执行力、改善能力、团队合作能力、沟通协调能力、学习成长力、服从度/认同感、危机应变能力、自我情绪管理及专业技术能力。
5、考核周期:5.1考核每月开展一次,考核时间为次月的8日之前进行,完成后交由人事行政部。
5.2.收集考核数据:每月1日—31日之间,由绩效考核人收集被考核人的考核相关数据。
5.3.考核实施:次月4日之前,绩效考核人根据所收集的数据,完成被考核人的考核。
5.4.绩效考核复核:次月6日之前,复评人员将完成考核结果。
5.5.提交考核表格:每月8日,绩效考核小组将确认后的考核结果提交人事行政部。
5.6.核算薪酬:人事行政部根据员工考核得分计算上月员工工资数额,并提交至财务部。
计件工资考核办法计算方式参照部门考核实施细则,以达成岗位任务为依据,具体实施细则由各部门制定。
五.其他1.员工在生产过程中遇到设备故障、物料短缺等非人为因素影响产量的,应及时报告上级,并由上级协调解决。
2.如有员工在生产过程中出现违纪违规行为,应按公司相关规定进行处理,并根据情况扣减相应工资。
3.本方案由生管部、制造部会同XXX共同制定,经公司领导审批后实施。
4.本方案解释权归公司所有,如有变动,以公司通知为准。
计件工资考核方案目的:1.调动生产线各岗位人员的工作积极性,增强责任心。
2.贯彻能者多劳、多劳多得、奖优罚劣的原则。
3.提高仓库的运作效率。
4.有利于生产部资源与人员的共享及调配。
适用范围:1.适用于生产部除仓库人员、定单处理员、设备管理员、车间工段长以外的所有岗位,包括组长、班长、技术员、操作工等岗位。
2.不适用于实行计时工资制的人员或时间段。
3.新员工入职第一个月使用计时工资制,第二个月开始实行计件工资制(特殊岗位需要延长培训期,具体视员工技能情况而定)。
薪酬总额发放及控制原则:1.本方案薪资总额是指公司以月度为薪酬支付周期,直接支付给员工的劳动报酬总额。
2.非计件制岗位人员编制应根据因事设人原则设置,经公司审批后,按照部门考核实施细则,由公司统一计发薪资。
3.计件制岗位人员编制应根据核定产能设置,在员工完成劳动定额基础上,由制造部根据各工序定额、计件单价和员工个人当天产量核算其当天及月度计件工资额,并经生管部汇总、核对后由公司统一发放。
4.制造部于每月底汇总当月计件工资总额,公司则依据制造部当月实际交库计件总产量来核算计件工资成本,对计件工资实施总额控制(原则上计件工资总额控制的浮动值范围为±3%,具体浮动值表由生管部会同制造部制定)。
5.因各工序计件产量与制造部实际交库产量不一致,造成的当月计件工资总额与应发计件工资总额不一致之情形,则根据实际情况放在次月调剂。
员工薪酬构成及考核原则:1.非计件制岗位薪资构成=基本工资+考核工资+职位津贴+工龄工资。
关于计件、岗位工资试行办法为激励与充分调动职工工作积极性,体现“按劳分配、多劳多得”的分配原则,努力提高设备利用率,提高企业生产效率。
本着企业与员工“双赢”的目的,根据现行企业生产、设备及社会工资收入等实际情况,重新予以调整修改,具体调整修改如下:一、计件方案1、尿裤生产线以每班10小时计件工资,按设备利用率80%纳入为8小时。
设备工时利用指在生产过程中的机器卫生,设备简单的故障,如喷胶的嘴堵塞、换轴承、皮带、链条及机械调样等。
二、计件岗位定员1、尿裤(1#)线定员:10人。
操作:3人;包装:20片以上6人;20片以下7人、散片4人。
2、床垫(3#)线定员:7人。
操作:2人;包装工:5人;20片以下小包装6人。
3、尿裤(6#)线定员:11人。
操作:3人包装:7人、20片以下8人、散片5人。
4、尿裤(4#)线定员:11人操作:4人;包装7人。
5、片芯(2#)线定员:7人操作2人;包装5人。
6、为维护生产设备的正常运行,保证企业目标的实现,车间辅助人员工资分配:(1)、机修工、电工:基本工资+车间班组操作人员平均工资的75%。
(2)、质检:基本工资+车间班组全体人员平均工资的75%。
(3)、操作工:依据操作人员技术等级实施方案计算工资。
见附件1。
(4)、包装工:依据包装人员岗位工资实施方案计算工资。
见附件2。
三、计件工价(见岗位计件工资计价表)岗位计件工资计价表(单位:元/万片、人)四、关于合格率的规定按生产设备的新旧程度,设备、技术的先进性。
根据企业实际情况,对不同的生产线采取不同的合格率考核办法:1:1号机:A类产品96%;B、c类产品97%;2:2号机成人片芯96%;3:3号机床垫、宠物97%;4:4号机成人尿裤97%;5:6号机:A类产品97%;B、c类产品98%;6:包装袋以99.6%。
(在生产中如有原材料原因报请仓库,确认调换)。
五、合格的奖励措施产品合格率为各生产线规定的合格率,每班次进行计算,如每上升一个百分点,奖励当班产量工资的10%,下降一个百分点则扣除10%,直至扣除基本定额的60%为最低点,奖励则可至100%。
车间员工计件薪酬绩效考核方案一、总则为规范公司对员工的考察与评价,特制定本制度。
二、考核目的1、在同方造就一支业务精干的高素质的、高境界的、具有高度凝聚力和团队精神的人才队伍.并构成以考核为核心导向的人才管理机制.2、及时、公正地对员工过去一段时间的工作绩效进行评估,肯定成绩,发现问题,为下一阶段工作的绩效改善做好准备。
3、为同方中层管理、技术类员工的职业发展计划的制定和员工的薪酬待遇(含员工持股权重调整)以及相关的教育培训带给人事信息与决策依据。
4、将人事考核转化为一种管理过程,在同方构成一个员工与公司双向沟通的平台,以增进管理效率。
三、考核原则1、以公司对员工的经营业绩指标及相关的管理指标,和员工实际工作中的客观事实为基本依据;2、以员工考核制度规定的资料、程序和方法为操作准则;3、以全面、客观、公正、公开、规范为核心考核理念。
四、适用对象本制度主要是为同方公司总部职能部人员和分公司副总级以上经营管理类专业技术类人员设计(分公司副总级以下人员由分公司参照总部形式自行考核)。
另有下列状况人员不在考核范围内:1、试用期内,尚未转正员工2、连续出勤不满六个月或考核前休假停职六个月以上3、兼职、特约人员五、各类考核时间排定表考核类别考核时间复核时间考核终定时间年中考核6月1日到5日6月5日到8日6月15日年度考核1月15日到20日1月21日到23日1月25日转正考核按公司招聘调配制度执行晋升考核按公司内部晋升制度执行注:1、考核时间主要是指由各业务部门、职能部门主管与下属就绩效表现,绩效改善计划,新的绩效目标共同进行讨论的时间2、人事复核时间主要由人事决策委员会对有争议的.考核结果及员工申诉的事件进行调查了解和仲裁3、考核终定时间是人力资源部将考核结果进行汇总,新的绩效目标进行备案归档的时间。
4、年度考核是公司对全体(正式)员工年度工作表现进行考核,年中考核是对年度考核评分“有待提高”及“急需提高”二类人员的考核。
计件绩效工资考核分配方案第一章总则第一条、按照我厂经营理念和管理模式,遵照国家有关劳动人事管理政策,经研究决定,特制定本办法。
第二章原则第二条、按照各尽所能、按劳分配原则,坚持工资增长幅度与经济效益增长幅度同步,职工平均实际收入增长幅度与车间劳动生产率增长幅度相适应的原则。
第三条、结合我厂的生产、经营、管理特点,建立起车间规范合理的工资分配制度。
第四条、以员工安全生产、劳动绩效、产品质量、产品成本、文明生产等指标综合考核员工报酬。
第五条、构造适当工资落差,制定能够调动员工积极性的激励机制。
第六条、计件绩效工资的目的.计件绩效工资是指按照合格产品的计划数量、产品合格率、安全生产、产品成本、生产现场文明生产为对象,对预先规定的计件单位进行考核的工资分配方式。
它是用一定时间内的劳动成果来计算劳动报酬。
即,工资是用工人完成的合格产品数量乘以考核后的计价单价计算得出的。
计件工资可分个人计件工资和集体计件工资。
个人计件工资适用于个人能单独操作而且能够制定个人劳动定额的工种;集体计件工资适用于工序过程要求集体完成,不能直接计算个人完成合格产品的数量的工种。
本办法只针对集体计件工资,个人计件工资考核参照本办法执行。
第三章计件绩效工资的构成第七条、计件绩效工资方案原则:因需设岗、因岗定资、因效定奖,在体现按劳分配的基础上充分调动不同岗位员工的积极性和创造性。
第八条、工资构成:计件绩效工资+工龄+技术+计时+奖金。
第九条、绩效工资考核对象为:车间计件单价,其中不包括班组长和车间主任,班组长工资按照其班组员工平均工资的1.2倍,车间主任按照车间员工平均工资的1.5倍,由财务经营部直接核算、拨付。
第十条、计件绩效工资测算方法.1. 计件单价的确定,由车间上报劳动定员及计价方案,由分管副总经理签附意见,财务经营部现场审核后,报总经理办公会研究决定。
2.计件绩效工资计算的主要依据是计件单价,即:工人完成每一件合格产品的工资额。
车间计件工资制度方案引言概述:车间计件工资制度是一种根据工人完成的工作量来确定工资的制度,它能够激励员工提高工作效率和质量。
本文将详细介绍车间计件工资制度的五个部分,包括工资计算基准、计件工资比例、计件工资核算方式、计件工资调整机制以及制度的实施与监督。
一、工资计算基准:1.1 工作量测定:确定计件工资制度的第一步是准确测定工人的工作量。
可以通过时间测定或者任务分解的方式来确定工作量。
1.2 标准工时:制定标准工时是为了确定完成某项工作所需的时间。
可以根据过去的工作经验和实际情况来确定标准工时。
1.3 工资计算公式:工资计算公式是根据工作量和标准工时来计算工资的公式。
一般来说,工资计算公式为:工资=计件工资比例 × 完成工作量。
二、计件工资比例:2.1 激励因素:计件工资比例应该能够激励员工提高工作效率和质量。
较高的计件工资比例可以激励员工更加努力地完成工作。
2.2 公平性:计件工资比例应该公平合理,不同工种和工作难度应有不同的计件工资比例。
2.3 考核机制:计件工资比例可以根据员工的绩效表现进行调整,以激励员工提高工作质量和效率。
三、计件工资核算方式:3.1 实时核算:计件工资应该实时核算,及时反馈给员工,以便员工了解自己的工作表现和工资情况。
3.2 透明公开:计件工资核算方式应该透明公开,员工可以清楚地了解计件工资的计算过程和标准。
3.3 防止作弊:计件工资核算方式应该设立相应的监督机制,防止员工作弊和不正当行为。
四、计件工资调整机制:4.1 绩效评估:计件工资调整可以通过定期的绩效评估来确定,绩效评估可以考察员工的工作质量、效率和工作态度等方面。
4.2 员工反馈:员工可以提供自己对计件工资制度的建议和意见,以便进行调整和改进。
4.3 经济因素:计件工资调整也应该考虑到企业的经济状况和市场行情等因素,以保证制度的可行性和稳定性。
五、制度的实施与监督:5.1 培训与沟通:制度的实施需要进行员工培训和有效的沟通,让员工充分了解计件工资制度的内容和操作流程。
东莞市吉亚机械设备有限企业计件工资考核方案一目旳1调动生产一线各岗位人员旳工作积极积极性和增强责任心。
2贯彻能者多劳、多劳多得、奖优罚劣旳原则。
3 提高生产效率。
4有助于零件加工部资源与人员旳共享及调配。
5.各课课长分派工作任务应合理调配、公平合理。
二合用范围:1零件加工部所有岗位, 包括组长长、操作工等岗位。
2 新员工入职第一种月工资发放原则岗位工资、满勤工资由企业承担, 第二个月开始实行计件工资制(特殊岗位需要延长培训期, 详细视员工技能状况而定, 由课长长、零件加工部负责人签字确认、分管副总签字同意)。
三、薪酬总额发放及控制原则1.本方案薪资总额是指企业以月度为薪酬支付周期, 直接支付给员工旳劳动酬劳总额;2.非计件制岗位人员编制应根据因事设人原则设置, 经部门负责人、管理课负责人签字确认、分管副总签字同意, 按照部门考核算施细则, 由企业统一计发薪资;3.计件制岗位人员编制应根据核定产能设置, 在员工完毕劳动定额基础上, 由零件加工部工程课根据各工序定额、计件单价和员工个人当日产量核算其当日及月度计件工资额, 并经零件加工部汇总、查对后由零件加工部负责人审核签字确认、分管副总签字同意, 由企业统一发放;4.零件加工部于每月底汇总当月计件工资总额, 企业则根据零件加工部当月实际上交单件产量、总产量来核算计件工资, 对计件工资实行单件金额、总额控制旳分派原则;5.因各工序计件产量与零件加工部实际上交产量不一致, 导致旳当月计件工资总额与应发计件工资总额不一致之情形, 则根据实际状况放在次月调剂。
四.员工薪酬构成及考核原则1. 间接(非计件制)岗位薪资构成=基本工资+满勤工资+技术津贴2.计件制岗位薪资构成=岗位工资+满勤工资+计件考核工资+技术津.3.为体现多劳多得原则,对计件制岗位员工以产量为根据实行计件考核工资,计件考核上不封顶,详细考核原则如下:(1)在员工完毕8小时劳动定额前提下, 其超定额部分按照计件单价×超额数量核算;(2)因生产任务紧迫需加班加点完毕旳, 在员工完毕8小时劳动定额基础上, 其加班工资发放原则参照本方案有关规定执行;(3)员工未能及时完毕8小时劳动定额旳, 其加班加点期间完毕剩余劳动定额部分不享有加班加点工资待遇, 直至该员工完毕劳动定额后方可遵照有关原则执行。
车间计件工资考核分配方案一、背景介绍随着经济的快速发展,以及产业结构的不断调整,劳动力市场的竞争也变得越来越激烈。
在这种背景下,企业需要采取更加科学合理的工资考核和分配机制,以激励员工的工作积极性和创造力,提高生产效率和绩效。
二、考核目标1.提高员工的工作积极性和创造力,激发员工的工作动力;2.提高车间的生产效率和工作品质;3.公平合理地分配工资,使员工收入与付出成正比。
三、考核指标1.产量指标:以货物或产品的数量、销售金额、工作量、客户满意度等方面进行考核;2.质量指标:以产品的合格率、客户投诉率、质量评价等方面进行考核;3.技能指标:以员工的技术能力、操作熟练度、学习进步等方面进行考核;4.安全指标:以事故率、违规行为率等方面进行考核。
四、考核制度1.考核周期:每月为一个考核周期;2.指标权重:根据车间的实际情况和重要性,给予不同指标不同的权重,以保证综合考核的公平合理性;3.考核人员:由车间主管、班组长和员工互相考核;4.考核方法:采取定期考核和突击考核相结合的方式,以确保考核结果的客观性和准确性;5.考核结果:将考核结果以报表的形式进行统计,以便进行综合分析和决策;6.奖惩措施:根据考核结果,对表现优秀的员工给予奖励,对表现不佳的员工进行处罚或提出改进要求。
五、工资分配1.工资基数:根据车间的经济状况和员工的工作能力,确定工资基数,以确保工资分配的合理性和可行性;2.工资比例:根据每位员工的考核结果,确定相应的工资比例,以激励员工的工作积极性和创造力;3.个人工资:根据工资基数和工资比例,计算每位员工的个人工资;4.组织福利:根据员工的工作表现和贡献度,给予相应的组织福利,以提高员工的归属感和满意度;5.加班费、社会保险等:根据国家法律法规和企业规定,给予员工相应的加班费和社会保险。
六、监督与控制1.考核过程监督:由专门的考核委员会对考核过程进行监督和控制,以确保考核的公正性和规范性;2.考核结果监控:根据考核结果,进行数据分析和绩效评估,及时发现问题并采取相应的措施进行改进;3.员工投诉处理:对于员工的投诉和不满意,及时处理并给予合理解释,确保员工对工资考核制度的信任和认可。
车间员工计件工资考核方案(试行)
为提高工作效率;体现多劳多得的原则;激发员工生产积极性,车间决定,从2018年1月份起针对钻铣实行计件工资制(试行),方案具体内容如下:
一、工时的确定
1)每个活塞的加工工时参考车间工时制文件。
2)装卸货物、整理车间、维修设备等非生产性工时,由安排人以实际工作时间开具《辅助事项工时申请单》。
3)班组员工之间互帮互助工时(更换夹具、更换刀具、产品吊运等)可根据实际的工作时间给予辅助员工分配辅助工时。
二、工时的组成
1)每个活塞有加工工时和辅助工时组成,例如:130MT17++B1活塞300件,每件30s×300/60=150分钟,辅助工时30分钟,既本次活塞加工总工时为180分钟。
2)加工工时是指该活塞实际加工时间。
3)辅助工时是指更换夹具、更换刀具、产品吊运等。
4)每台专机每天只给予一次辅助工时且不超过1小时。
三、工时报表的认定
《生产报表》所填内容必须有加工人、班长、段长审核签字确认,方可有效且不可任意更改。
四、工时的调整
1)因工艺、工装、原材料、设备所造成工时变化的;
2)某道工序、某个活塞加工工时明显不合理的;
3)员工对工时有异议,报请车间重新评定后认为确实要修改的。
五、执行过程中的奖罚
1)员工对生产工艺、设备工装改进提出合理化建议,经公司确认行之有效的,公司将对此给予一次性奖励。
2)员工在生产过程中造成产品报废,除不计工时外,还将对其处以该报废产品加工工时倍的扣罚。
3 对故意拖延加工时间或对计件考核进行变相抵制的,公司将对相关人员给予处罚直至开除。
六、具体操作办法
1)实行计件工资制度后,员工按照班组长填写的《生产报表》(见附表1)进行生产。
2)员工完成作业后,《生产报表》必须交予本班组班长验收。
3)《生产报表》一式三份,员工个人、班长、段长各执一份。
4)实行计件工资制度的班组和个人,加班工时除计算计件工时外,另补助每小时10元加班单,交由车间审核。
5)计件制原则上以个人为考核主体,因特殊原因可以
自由组合,如需要2人以上集体计件的,必须征得工段长和班组长的同意后合理进行工时分配。
6)如工件在当月没有完成加工入库的,则此批次工件加工工时将转入下个月度计算工资。
7)参加计件班组的班长平均数按班组成员的总平均工时计,段长平均数按全体班员的总平均数计
8)新员工第1个月由车间支付100%工资,其第一个月所做工时归指导师傅所有,师傅对新员工的产品质量产量负责。
第2、3个月,车间承担50%工资,其余按计件工时算资,第4个月起,其全部工资纳入计件计算工资。
9)车间班长每天做好本班各员工的产品数量统计和验收工作,上报段长;段长每天需要将各班组的日报表(目前使用的日报表)上报车间,同时做好各班组的工时统计工作。
10)因各产品的结构和设备性能的不同,将针对不同的活塞适当放大和缩小加工工时。
工时放大和缩小的参考依据为:根据生产实际情况因设备原因造成的产量无法提升,将对加工人的产量进行倍放大。
例如某员工加工130MT17++B1正常设备加工350只,由于设备原因只生产了200只,那么该员工的实际产量为200×()=260只,但是核算后产量不能超过350只。
七、车间将针对员工每月的工作量、工作时间进行统计、分析,作为员工绩效考核依据。
该依据将作为员工奖励发
放标准的参考。
八、本方案为试行方案。
车间将根据执行的情况,随时对内容作进一步完善和修改。
请各班组、各位员工给予配合。
附表1
锻二车间 2018年1月17日
编写:吴雅俊批准:。