实验九-高锰酸钾标准溶液配制与标定
- 格式:ppt
- 大小:283.00 KB
- 文档页数:14
高锰酸钾标准溶液的配制和标定一、前言。
高锰酸钾标准溶液是化学分析实验室常用的一种标准溶液,用于分析测定水样中的还原性物质。
配制和标定高锰酸钾标准溶液是化学分析实验室中的基础实验之一,本文将详细介绍高锰酸钾标准溶液的配制和标定方法。
二、配制高锰酸钾标准溶液。
1. 实验仪器和试剂准备。
(1)实验仪器,量瓶、烧杯、磁力搅拌器、PH计等。
(2)试剂,高锰酸钾、硫酸、蒸馏水等。
2. 配制步骤。
(1)取一定质量的高锰酸钾,加入少量蒸馏水中搅拌,直至完全溶解。
(2)将溶解后的高锰酸钾溶液定容至量瓶刻度线,摇匀得到高锰酸钾初始溶液。
(3)将高锰酸钾初始溶液稀释至所需浓度,得到高锰酸钾标准溶液。
三、标定高锰酸钾标准溶液。
1. 实验仪器和试剂准备。
(1)实验仪器,比色皿、分光光度计等。
(2)试剂,氧化剂、还原剂等。
2. 标定步骤。
(1)取一定量的还原剂,加入比色皿中。
(2)向比色皿中加入适量高锰酸钾标准溶液,使溶液中的高锰酸钾过量。
(3)在溶液中加入氧化剂,使高锰酸钾与还原剂反应生成氧气,溶液颜色由紫色变为无色。
(4)用分光光度计测定溶液吸光度,根据吸光度值计算高锰酸钾标准溶液的浓度。
四、注意事项。
1. 配制高锰酸钾标准溶液时,应注意高锰酸钾的溶解度,避免加入过量蒸馏水导致溶液浓度不准确。
2. 标定高锰酸钾标准溶液时,应注意还原剂的用量和氧化剂的选择,以保证反应的准确性。
3. 实验中应注意安全,避免高锰酸钾与还原剂的直接接触,避免产生有毒气体。
五、结语。
本文介绍了高锰酸钾标准溶液的配制和标定方法,希望能对化学分析实验室的工作人员有所帮助。
在进行配制和标定时,应严格按照实验步骤进行操作,确保实验结果的准确性和可靠性。
高锰酸钾标准溶液的配制和标定一.实验目的:1.了解并掌握高锰酸钾溶液的配制方法和保存条件。
2.掌握用草酸钠作基准物标定高锰酸钾溶液浓度的原理、方法及滴定条件。
3.了解一些常用的氧化还原滴定法。
4.巩固氧化还原滴定法的理论。
二.实验原理:市售的KMnO4常含有少量杂质,如CL-、SO42-和NO3-等。
另外由于KMnO4的氧化性很强,稳定性不高,在生产、储存及配制成溶液的过程中易与其它还原性物质作用,例如配制时与水的还原性杂质作用等。
因此KMnO4不能直接配制成标准溶液,必须进行标定。
先粗略地配制成所须浓度的溶液,在暗处放置7-10天,使水中的还原西性杂质与KMnO4充分作用,待溶液浓度趋于稳定后,将还原产物MnO2过滤除去储存于棕色瓶中,再标定和使用。
已标定过的KMnO4溶液在使用一段时间后必须重新标定。
标定KMnO4溶液用基准试剂有H2C2O4·2H2O、Na2C2O4、As2O3和纯铁丝等。
实验室常用H2C2O4·2H2O和Na2C2O4。
Na2C2O4不含结晶水,容易提纯。
在热的酸性溶液中,KMnO4和H2C2O4的反应如下:2MnO4-+5H2C2O4+6H+=2Mn2++10CO2↑+8H2O反应开始较慢,待溶液中产生Mn2+后,由于Mn2+的催化作用,反应越来越快。
滴定温度不应低于60℃,如果温度太低,开始的反应速度太慢。
但也不能过高,温度高于90℃,草酸会分解,H2C2O4→CO2↑+H2O+CO↑三.实验内容:1.配制500ml0.02mol/LKMnO4溶液,注意要加热并保持微沸30分钟(提前一星期配制)。
2.以Na2C2O4、为基准物标定0.02mol/LKMnO4溶液。
3.注意:(1)反应温度控制在约60℃;(2)当加第一滴溶液时反应速度很慢,一定要等溶液颜色完全褪去后,才能加第二滴。
(3)该滴定为氧化还原滴定,且又是热溶液,所以滴定管涂油要涂好,不然很容易漏。
高锰酸钾标准溶液的配制和标定
高锰酸钾标准溶液是常用标准溶液之一,其pH值通常在10.0以上,在很多污染检测中都有重要作用。
标准溶液的配制和标定可以帮助实验室快速准确地进行污染检测,因此技术人员要具备良好的实验技能。
标准溶液的配制和标定程序可分为以下几步:
1.准备所需的试剂,包括精确称取的高锰酸钾和标准品,以及高纯水;
2.将试剂按照配比摩尔比或制得的质量分数稀释到恰当的浓度,量取的体积取决于最终使用的比色片的容量大小;
3. 用高纯水稀释至0.5 mol/L,并调整溶液的pH值为10.0。
1.用三种不同浓度的标准溶液进行标定,标准液分别为1.00、
2.00、
3.00 mol/L;
2. 准备三种不同浓度的、以及同一批次的比色片,核对标签的比色片的线性浓度梯度;
3.将1.00 mol/L的标准溶液倒入已核对比色片的1 cm2容积位置,振荡搅拌近乎平面比色,比色片上1 cm2位置应能够准确地测量出其pH值和比色强度;
4.重复上述步骤,同时测量其余两种浓度的比色结果,得出线性比色曲线;
5. 根据该线性比色曲线,将实际需要用到的高锰酸钾测量标定成其对应的pH值和比色强度。
以上便是高锰酸钾标准溶液的配制和标定的实验程序。
从上述操作步骤来看,实验人员在进行标准溶液的配制和标定前,应该提前准备好仪器和试剂,严格按照步骤操作,确保最终得到的标准溶液的浓度和pH值的准确性,使用它们进行检查时,能取得精确准确的测量结果。
高锰酸钾标准溶液的配制与标定1 试剂1.1 高锰酸钾。
1.2 草酸钠(基准试剂)。
1.3 0.1N硫代硫酸钠标准溶液。
1.4 4N硫酸。
1.5 浓硫酸。
1.6 碘化钾。
1.51%淀粉指示剂(见附录4)2 操作步骤2.1 0.1N高锰酸钾标准溶液的配制与标定:2.1.1 配制:称取3.3g高锰酸钾溶于1050ml蒸馏水中,缓慢煮沸15~20min,冷却后于暗处密闭保存两周。
以“4号”玻璃过滤器过滤,滤液贮存于具有磨口塞的棕色瓶中。
2.1.2 标定:1)以草酸钠作基准标定:称取于105~110℃烘至恒重的基准草酸钠0.2g(准确至0.2mg),溶于100ml蒸馏水中,加8ml浓硫酸,用50ml滴定管以0.1N高锰酸钾溶液滴定,近终点时,加热至65℃,继续滴定至溶液所呈粉红色保持30s。
同时做空白试验。
高锰酸钾标准溶液的当量浓度(N)按下式计算:GN=———————(a-b)×0.06700式中G——草酸钠的重量,g;a——标定是消耗高锰酸钾的体积,ml;b——空白试验时消耗高锰酸钾溶液的体积,ml;0.06700——每毫克当量草酸钠(Na2C2O4)的克数。
2 ) 0.1N硫代硫酸钠标准溶液标定:取20.00ml待标定的高锰酸钾溶液,加2g 碘化钾及20ml4N硫酸,摇匀,于暗处放置5min。
加150ml蒸馏水,用0.1N 硫代硫酸钠标准溶液滴定,滴到溶液呈淡黄色时,加1ml1.0%淀粉指示剂,继续滴定至溶液蓝色消失。
高锰酸钾标准溶液的当量浓度(N)按下式计算:a×N1N=———V式中a——消耗硫代硫酸钠标准溶液的体积,ml;N1——硫代硫酸钠标准溶液的当量浓度;V——高锰酸钾溶液的体积,ml。
2.2 0.01N高锰酸钾标准溶液的配制与标定:取0.1N高锰酸钾标准溶液,用煮沸后冷却的二次蒸馏水稀释至10倍制得。
其浓度不需标定,由计算得出。
【注释】10.01N高锰酸钾标准溶液的浓度容易改变,应在使用时配制。
高锰酸钾标准溶液的配制和标定一、实验目的。
本实验旨在掌握高锰酸钾标准溶液的配制和标定方法,以及了解其在化学分析中的应用。
二、实验原理。
1. 高锰酸钾标准溶液的配制。
高锰酸钾标准溶液的配制一般采用称量法或稀释法。
其中,称量法是将一定质量的高锰酸钾溶解于水中,配制成一定容积的标准溶液;稀释法是将高浓度的高锰酸钾溶液逐步稀释至一定浓度。
2. 高锰酸钾标准溶液的标定。
高锰酸钾标准溶液的标定一般采用还原法。
将一定量的含氧还原剂(如氧化亚铁溶液)逐渐加入高锰酸钾标准溶液中,直至产生淡粉色的终点。
三、实验步骤。
1. 高锰酸钾标准溶液的配制。
(1)称量法,取一定质量的高锰酸钾溶解于水中,配制成一定容积的标准溶液。
(2)稀释法,将高浓度的高锰酸钾溶液逐步稀释至一定浓度。
2. 高锰酸钾标准溶液的标定。
(1)准备含氧还原剂,称取一定质量的氧化亚铁溶液。
(2)标定高锰酸钾标准溶液,将氧化亚铁溶液逐渐加入高锰酸钾标准溶液中,直至产生淡粉色的终点。
四、注意事项。
1. 配制高锰酸钾标准溶液时,应注意溶解度和溶液的稳定性,避免溶液浓度不准确。
2. 在标定高锰酸钾标准溶液时,应注意还原剂的加入速度,避免产生误差。
3. 实验操作中应注意安全,避免高锰酸钾的接触和吸入,避免产生危险。
五、实验结果记录与分析。
根据实验操作所得数据,计算出高锰酸钾标准溶液的浓度,并分析实验误差。
六、实验结论。
通过本次实验,我们成功掌握了高锰酸钾标准溶液的配制和标定方法,了解了其在化学分析中的应用,为日后的实验操作提供了基础和经验。
七、参考文献。
[1] 《化学实验技术与方法》,XXX,XXX出版社,2010。
[2] 《高等学校化学实验教程》,XXX,XXX出版社,2008。
以上就是高锰酸钾标准溶液的配制和标定的文档内容,希望对您有所帮助。
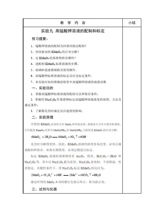
实验九 高锰酸钾溶液的配制和标定 预习提要: 1、锰酸钾溶液的配制为何要间接法配制? 2、些因素加快KMnO 4的自身分解? 3、定KMnO 4的基准物质有哪些?4、述配制KMnO 4标准溶液的步骤。
5、玻璃砂蕊滤器规格及使用操作。
6、高锰酸钾标准溶液的标定反应及标定条件。
7、本实验应如何准确读取管中高锰酸钾溶液的液面读数一、实验目的1.掌握高锰酸钾标准溶液的配制方法和保存条件;2.掌握用Na 2C 2O 4作基准物标定高锰酸钾溶液浓度的原理、方法及滴定条件;3.了解催化剂对滴定反应速度的影响。
二、实验原理市售的KMnO 4试剂常含有MnO 2和其他杂质;蒸馏水中含有少量有机物质,它们能使KmnO 4还原为MnO(OH)2,而MnO(OH)2又能促进KMnO 4的自身分解:42224MnO 2H O 4MnO 3O 4OH --+===+↑+见光时分解得更快。
因此,KMnO 4溶液的浓度容易改变。
必须正确地配制和保存,如果长期使用,必须定期进行标定。
标定KMnO 4溶液的基准物质有As 2O 3、铁丝、H 2C 2O 4·2H 2O 和Na 2C 2O 4等,其中以Na 2C 2O 4最为常用。
Na 2C 2O 4易纯制,不易吸湿,性质稳定。
在酸性条件下,用Na 2C 2O 4标定KMnO 4的反应为:22424222MnO 5C O 16H 2Mn 10CO 8H O -++++===+↑+滴定时利用MnO 4本身的紫红色指示终点,称为指示剂。
三、试剂与仪器KMnO 4(s)分析纯;Na 2C 2O 4(s )基准试剂或分析纯;H 2SO 4溶液3mol ·L -1。
台秤、电光天平、锥形瓶、移液管、容量瓶、酸式滴定管 四、实验步骤配制0.02mol ·L -KmnO 4溶液500mL 称取1.6gKMnO 4溶于500mL 水中,盖上表面皿,加热至沸并保持微沸状态1小时,冷却后于室温下放置2~3天后,用微孔漏斗或玻璃棉过滤,滤液贮于清洁带塞的 棕色瓶中。
五、注意事项 1. 标定KMnO4溶液时要注意“三度一点”,分别是:温度、酸度、滴定速度和滴定终点。
2. 溶液颜色较深,液面的弯月面下面不易看出,读数时应以液面的上沿最高线为准。
3. 草酸钠标定高锰酸钾时,滴定速度并不能太快,要注意滴定速度与反应速度一致。
4. 加热Na2C2O4溶液的温度不宜过高,若超过 90℃,易引起H2C2O4分解:
六、思考题? 1. 配制KMnO4标准溶液应注意些什么?在配制过程中要用微孔玻璃漏斗过滤,能否用定量滤纸过滤?为什么? 2. 用高锰酸钾滴定草酸钠过程中,加酸、加热和控制滴定速度等的目的是什么?本实验分别如何控制? 3. 标定KMnO4溶液时,为什么第一滴 KMnO4的颜色褪得很慢,以后会逐渐加快 ? 书上的思考题不做。
实验安排硫酸每次滴定前用10mL量筒到讲台洗瓶中取。
高锰酸钾标准溶液:每组取用150mL,用带塞锥形瓶取用。
水浴加热,每排一个水浴锅,礼让使用,水浴温度设为85摄氏度,锥形瓶置于其中3min。
小心锥形瓶进
水。
下次实验 P77高锰酸钾法测定H2O2的含量。
高锰酸钾标准溶液的配制和标定一、实验目的1.了解高锰酸钾标准溶液的配制方法和保存条件。
2.掌握采用Na2C2O4作基准物标定高锰酸钾标准溶液的方法。
二、实验原理市售的KMnO4试剂常含有少量MnO2和其他杂质,如硫酸盐、氯化物及硝酸盐等;另外,蒸馏水中常含有少量的有机物质,能使KMnO4还原,且还原产物能促进KMnO4自身分解,分解方程式如下:2MnO4-+2H2O====4 MnO2+3 O2↑+4OH-见光是分解更快。
因此, KMnO4的浓度容易改变,不能用直接法配制准确浓度的高锰酸钾标准溶液,必须正确的配制和保存,如果长期使用必须定期进行标定。
标定KMnO4的基准物质较多,有As2O3、H2C2O4·2 H2O 、Na2C2O4和纯铁丝等。
其中以Na2C2O4最常用,Na2C2O4不含结晶水,不宜吸湿,宜纯制,性质稳定。
用Na2C2O4标定KMnO4的反应为:2MnO4-+5 C2O42-+16H+==2Mn2++10CO2↑+8 H2O滴定时利用MnO4-本身的紫红色指示终点,称为自身指示剂。
三、实验试剂1.KMnO4(A.R.), 2. Na2C2O4(A.R.), 3.H2SO4(3mol/L)。
五、实验步骤1.高锰酸钾标准溶液的配制(已完成)在台秤上称量1.0g 固体KMnO4,置于大烧杯中,加水至300mL(由于要煮沸使水蒸发,可适当多加些水),煮沸约1小时,静置冷却后用微孔玻璃漏斗或玻璃棉漏斗过滤,滤液装入棕色细口瓶中,贴上标签,一周后标定。
保存备用。
2.高锰酸钾标准溶液的标定用Na2C2O4溶液标定KMnO4溶液准确称取0.15g基准物质Na2C2O4三份,分别置于250mL的锥形瓶中,加约30mL水和3mol·L-1 H2SO4 15 mL,盖上表面皿,在石棉铁丝网上慢慢加热到70~80℃(刚开始冒蒸气的温度),趁热用高锰酸钾溶液滴定。
开始滴定时反应速度慢,待溶液中产生了Mn2+后,滴定速度可适当加快,直到溶液呈现微红色并持续半分钟不褪色即终点。
高锰酸钾溶液的配制与标定实验误差配制高锰酸钾溶液准备所需材料:高锰酸钾(KMnO<sub>4</sub>)固体蒸馏水精密天平容量瓶(容量为所需溶液的体积)搅拌棒确定所需浓度和体积:根据实验要求,确定高锰酸钾溶液的浓度和所需体积。
称取高锰酸钾:使用精密天平,准确称取所需量的高锰酸钾固体,并记录下来。
溶解高锰酸钾:将称取的高锰酸钾固体加入容量瓶中,并添加足够量的蒸馏水。
使用搅拌棒充分搅拌,直到高锰酸钾完全溶解。
定容:继续添加蒸馏水至容量瓶刻度线上,确保溶液的体积达到所需体积,并将瓶口擦干。
摇匀:轻轻摇匀容量瓶中的溶液,以保证均匀混合。
标定实验误差标定实验误差是指测量结果与真实值之间的差异。
在高锰酸钾溶液的标定实验中,常见的误差来源有试剂误差:由于试剂质量或纯度的差异,导致测量结果偏离真实值。
使用优质的高锰酸钾试剂可以减小这种误差。
仪器误差:使用的容量瓶、精密天平等仪器可能存在固有的误差。
通过定期校准和检验仪器,可以减小这种误差。
操作误差:实验过程中的不准确操作或读数错误可能导致误差的产生。
进行实验时要仔细操作,确保读数准确。
环境误差:实验环境的温度、湿度等因素可能对实验结果产生影响。
尽量在稳定的实验环境中进行标定实验,或者对环境因素进行校正。
溶液体积误差:在配制高锰酸钾溶液时,使用容量瓶进行定容操作时,溶液的体积可能存在一定误差。
注意使用合适的容量瓶并严格按照标定线定容,可以减小这种误差。
为减小误差,建议采取使用高纯度的高锰酸钾试剂。
定期校准和检验使用的仪器。
仔细操作、准确读数。
在稳定的实验环境中进行标定实验。
使用合适的容量瓶,并严格按照标定线定容。
这些措施将有助于减小高锰酸钾溶液配制和标定实验中的误差。
高锰酸钾标准溶液的配置和标定一、实验原理市售高锰酸钾试剂常含有少量MnO2和其他杂志;蒸馏水中含有少量有机物质,它们能使KMnO4还原为MnO(OH)2,而MnO(OH)2又能促进KMnO4的自身分解:4MnO4-+2H2O=4MnO2+3O2+4OH-见光时分解的更快。
因此,KMnO4溶液的浓度容易改变。
在酸性条件下,用Na2C2O4作基准物质标定KMnO4溶液的反应为:2MnO4-+5C2O42-+16H+=2Mn2++10CO2+8H2O滴定时利用MnO4-本身的紫红色指示终点。
二、实验用品KMnO4(s)分析纯;Na2C2O4(s)分析纯;H2SO4溶液3 mol·L-1三、实验步骤1、配置0.02 mol·L-1 KMnO4溶液500mL称取1.6gKMnO4溶于500mL水中,盖上表面皿,加热至微沸并保持微沸状态1小时冷却后室温放置2——3天后,用玻璃棉过滤,滤液存于棕色试剂瓶中。
2、KMnO4溶液的标定准确称取0.13——0.16g基准物质Na2C2O4至于250mL锥形瓶中,加40mL水,10mL3 mol·L-1 H2SO4,加热至70——80℃,趁热用KMnO4溶液进行滴定,至滴定的溶液呈微红色,半分钟内不退色即为终点。
平行测定三份,计算KMnO4溶液的浓度和相对平均偏差。
四、数据记录和处理五、注意事项1、室温下,KMnO4与Na2C2O4之间的反应速度缓慢,故须将溶液加热。
但温度不能太高,超过90℃,已引起H2C2O4分解:H2C2O4=CO2+CO+H2O2、若滴定速度较快,部分KMnO4将来不及与Na2C2O4反应而在热的酸性溶液中按下式分解:4MnO4-+4H+=4MnO2+3O2+H2O3、KMnO4滴定终点不太稳定,这是由于空气中含有还原性气体级尘埃等杂质,能使KMnO4缓慢分解,而使微红色消失,故经过半分钟不褪色即可认为已到达终点。
⾼锰酸钾标准溶液的配制和标定操作规程⽬的:了解⾼锰酸钾标准溶液的配制⽅法和保存条件。
且掌握采⽤Na2C2O4作基准物标定⾼锰酸钾标准溶液的⽅法。
范围:适⽤于本公司⾃配的⾼锰酸钾滴定液。
责任:质量部相关⼈员。
内容:1、实验原理1.1市售的KMnO4试剂常含有少量MnO2和其他杂质,如硫酸盐、氯化物及硝酸盐等;另外,蒸馏⽔中常含有少量的有机物质,能使KMnO4还原,且还原产物能促进KMnO4⾃⾝分解,分解⽅程式如下:KMnO4-+2H2O====4 MnO2+3 O2↑+4OH-1.2见光是分解更快。
因此, KMnO4的浓度容易改变,不能⽤直接法配制准确浓度的⾼锰酸钾标准溶液,必须正确的配制和保存,如果长期使⽤必须定期进⾏标定。
1.3标定KMnO4的基准物质较多,本实验以Na2C2O4最常⽤,Na2C2O4不含结晶⽔,不宜吸湿,宜纯制,性质稳定。
⽤Na2C2O4标定KMnO4的反应为: 2MnO4-+5 C2O42-+16H+==2Mn2++10CO2↑+8 H2O ;滴定时利⽤MnO4-本⾝的紫红⾊指⽰终点,称为⾃⾝指⽰剂。
2、实验试剂2.1.KMnO4(A.R.)2.2 Na2C2O4(A.R.)2.3 H2SO4(3mol/L)3、实验仪器4、实验内容4.1.⾼锰酸钾标准溶液的配制在台秤上称量1.0g 固体KMnO4,置于⼤烧杯中,加⽔⾄300mL(由于要煮沸使⽔蒸发,可适当多加些⽔),煮沸约1⼩时,静置冷却后⽤微孔玻璃漏⽃或玻璃棉漏⽃过滤,滤液装⼊棕⾊细⼝瓶中,贴上标签,⼀周后标定。
保存备⽤。
4.2.⾼锰酸钾标准溶液的标定⽤Na2C2O4溶液标定KMnO4溶液准确称取0.13~0.16g基准物质Na2C2O4三份,分别置于250mL的锥形瓶中,加约30mL⽔和3 mol·L-1 H2SO410mL,盖上表⾯⽫,在⽯棉铁丝⽹上慢慢加热到70~80℃(刚开始冒蒸⽓的温度),趁热⽤⾼锰酸钾溶液滴定。
高锰酸钾标准溶液的配制和标定一、实验目的1.了解高锰酸钾标准溶液的配制方法和保存条件。
2.掌握采用Na 2C 2O 4作基准物标定高锰酸钾标准溶液的方法。
二、实验原理市售的KMnO 4试剂常含有少量MnO 2和其他杂质,如硫酸盐、氯化物及硝酸盐等;另外,蒸馏水中常含有少量的有机物质,能使KMnO 4还原,且还原产物能促进KMnO 4自身分解,分解方程式如下:2MnO 4-+2H 2O====4 MnO 2+3 O 2↑+4OH -见光是分解更快。
因此, KMnO 4的浓度容易改变,不能用直接法配制准确浓度的高锰酸钾标准溶液,必须正确的配制和保存,如果长期使用必须定期进行标定。
标定KMnO 4的基准物质较多,有As 2O 3、H 2C 2O 4·2 H 2O 、Na 2C 2O 4和纯铁丝等。
其中以Na 2C 2O 4最常用,Na 2C 2O 4不含结晶水,不宜吸湿,宜纯制,性质稳定。
用Na 2C 2O 4标定KMnO 4的反应为:2MnO 4-+5 C 2O 42-+16H +==2Mn 2++10CO 2↑+8 H 2O滴定时利用MnO 4-本身的紫红色指示终点,称为自身指示剂。
三、实验试剂1. KMnO 4(A.R.), 2. Na 2C 2O 4(A.R.), 3.H 2SO 4(3mol/L )。
四、实验仪器五、实验步骤1.高锰酸钾标准溶液的配制在台秤上称量1.0g 固体KMnO 4,置于大烧杯中,加水至300mL (由于要煮沸使水蒸发,可适当多加些水),煮沸约1小时,静置冷却后用微孔玻璃漏斗或玻璃棉漏斗过滤,滤液装入棕色细口瓶中,贴上标签,一周后标定。
保存备用。
2.高锰酸钾标准溶液的标定 用Na 2C 2O 4溶液标定KMnO 4溶液准确称取0.13~0.16g 基准物质Na 2C 2O 4三份,分别置于250mL 的锥形瓶中,加约30mL 水和3mol·L -1H 2SO 410mL ,盖上表面皿,在石棉铁丝网上慢慢加热到70~80℃(刚开始冒蒸气的温度),趁热用高锰酸钾溶液滴定。