初中语文语法知识 导学案
- 格式:doc
- 大小:59.50 KB
- 文档页数:4
语文语法知识要点教案初中教学目标:1. 理解并掌握初中语文语法的基本知识,包括词类、句子结构、成分分析等。
2. 能够运用所学的语法知识正确分析句子,提高写作和阅读理解能力。
3. 培养学生的语言表达能力,使他们在写作和口语交流中更加得体、准确。
教学内容:1. 词类:名词、动词、形容词、副词、介词、连词、助词、叹词等。
2. 句子结构:主语、谓语、宾语、定语、状语等。
3. 成分分析:简单句、并列句、复合句等。
4. 语法错误类型:词性误用、成分残缺、搭配不当等。
教学步骤:一、导入(5分钟)1. 引导学生回顾已学的语文知识,提问学生对语法的了解。
2. 强调语法在写作和阅读理解中的重要性。
二、词类(15分钟)1. 介绍名词、动词、形容词、副词、介词、连词、助词、叹词等基本词类。
2. 通过举例说明各种词类的用法和特点。
3. 让学生进行词类练习,辨别句子中的词类。
三、句子结构(15分钟)1. 介绍主语、谓语、宾语、定语、状语等基本句子成分。
2. 通过举例说明各种句子成分的用法和关系。
3. 让学生进行句子成分分析练习,分析句子中的成分。
四、成分分析(15分钟)1. 介绍简单句、并列句、复合句等基本句子结构。
2. 通过举例说明各种句子结构的用法和特点。
3. 让学生进行句子结构分析练习,判断句子属于哪种结构。
五、语法错误类型(15分钟)1. 介绍词性误用、成分残缺、搭配不当等常见语法错误类型。
2. 通过举例说明各种语法错误的例子和修改方法。
3. 让学生进行语法错误辨析练习,找出句子中的错误并进行修改。
六、总结与作业(5分钟)1. 总结本节课所学的语法知识要点。
2. 布置作业:让学生运用所学的语法知识进行分析、修改句子。
教学评价:1. 课后收集学生的作业,检查他们对语法知识的掌握程度。
2. 在下一节课开始时,让学生进行语法知识的小测验,检验他们的学习效果。
3. 观察学生在写作和口语交流中的表现,评估他们运用语法知识的实际能力。
初一语文语法知识总结教案语文是我们日常学习的一门重要学科,语法作为语文的基础知识之一,对于学好语文非常重要。
为了帮助初一学生系统地掌握语文语法知识,下面是一份初一语文语法知识总结教案。
第一部分:词的分类1. 名词名词是指人、事、物、地方等具体或抽象的名称。
常见的名词有:人名、地名、物名、动物名、植物名等。
名词的分类包括:具体名词、抽象名词、专有名词等。
2. 动词动词是表示做、行、动作或状态的词语。
常见的动词有:走、跑、吃、喝等。
根据动词的词义和形式,可以分为:实义动词和系动词。
3. 形容词形容词是表示人或事物的性质、特征、状态等的词语。
常见的形容词有:美丽、聪明、高等。
形容词的分类包括:定语形容词、表语形容词等。
4. 副词副词是表示动作、状态、性质、程度、目的等的词语。
常见的副词有:很、非常、快乐等。
副词的分类包括:程度副词、时间副词、地点副词、方式副词等。
5. 介词介词是连接词语与词语、词组与词组的虚词,用以表示时间、地点、原因、对象等关系。
常见的介词有:在、上、下、之间等。
第二部分:句子结构1. 主语和谓语主语是句子的主要成分,一般表示做成什么样的事或者体现出的是什么样的状态。
谓语是句子的核心成分,表示主语所做的动作或者所处的状态。
2. 宾语和宾语补足语宾语是动作的承受者或受事物的说明,宾语补足语是宾语的补充说明。
3. 定语和状语定语是修饰名词或代词的词语,状语是修饰动词、形容词或副词的词语。
4. 主谓宾结构主谓宾结构是句子的基本结构,主语和宾语分别与谓语构成主谓关系和谓宾关系。
第三部分:句子类型1. 陈述句陈述句是用来陈述事实、陈述观点的句子。
2. 疑问句疑问句是用来提问的句子,分为一般疑问句和特殊疑问句。
3. 祈使句祈使句是表达请求、命令、劝告等的句子。
4. 感叹句感叹句是表达强烈感情或感叹的句子。
第四部分:句子成分1. 主语主语是句子的中心和核心,表示动作的发出者或者实施者。
2. 谓语谓语是句子的核心成分,是主谓结构中的谓词部分,用来说明主语的动作或者状态。
七年级语文教案:语法知识总复习教案二语法知识总复习教案二近年来,随着语文教育的不断深入和国家对教育要求的不断提升,语文知识的学习和掌握也变得尤为重要。
其中语法知识的学习尤为关键,因为它涉及到我们日常语言运用的正确性和严谨性。
为了帮助学生更好地掌握语法知识,教师需要采用有效的教学方法和教学内容。
而七年级语文教案:语法知识总复习教案二正是一个优秀的选择。
本教案主要分为三个部分,分别是简短的导入、详细的教学和活动的设置。
在导入部分,教师可以通过给同学们出一些有趣的简单语法试题来检测学生的语法基础。
例如:写出三个过去时的动词、填入适当的代词等等。
这些题目不仅可以吸引学生的注意力,还能够帮助教师更好地评估学生所需要学习的内容。
在详细的教学部分,教师建议采用“看、听、说、做”的方法进行教学。
以“名词、动词、形容词和副词”四个部分为例,教师可以使用多媒体设备演示一些图像、音频或视频来帮助学生理解语法知识,并且教师应该不断引导学生用自己的话对所学内容进行简单的阐述和类比。
同时,在教学过程中,教师还可以将知识点进行分类、比较和引申,帮助学生更好地掌握语法知识并提高语言运用能力。
最后是设置活动部分,同学们通过与老师和小组内同学的互动来巩固所学内容并增强语言表达能力。
教师应该尽可能地使活动具有趣味性和实用性。
例如,可以组织同学们写一篇小记叙文,然后自己检查和修改其中语法错误。
还可以安排同学们分组演绎一些情景剧或实用对话,并提供异议的并拓展语言知识。
七年级语文教案:语法知识总复习教案二作为一份很好的教学指导案,可以帮助教师更好地组合各语法知识点,并在不同的教学阶段进行完整的讲解和理解。
同时,本教案提供了很多实用的教学方法和活动设置,更好地能激发学生的学习兴趣和帮助学生更好的理解语文知识。
只有付出更多的时间和精力来研究和实践这份教案,我们才能教会学生成为真正的语法高手,培养出更多具有语言智慧和表达能力的年轻一代。
初中语文语法归纳汇总教案教学目标:1. 掌握初中阶段所学的语文语法知识,提高学生的语法运用能力。
2. 通过归纳汇总,使学生对语文语法有一个全面、系统的认识。
3. 培养学生的逻辑思维能力和总结能力。
教学内容:1. 词类:名词、动词、形容词、数词、量词、副词、介词、连词、助词、叹词、拟声词等。
2. 句子结构:主谓宾、定状补、并列、递进、选择、疑问、感叹、祈使等。
3. 特殊句式:被动句、倒装句、省略句、判断句等。
4. 修辞手法:比喻、拟人、夸张、排比、对偶、设问、反问等。
5. 标点符号:句号、问号、叹号、逗号、顿号、分号、冒号、引号、书名号等。
教学过程:一、导入(5分钟)1. 引导学生回顾已学的语文语法知识,让学生分享自己印象最深刻的语法点。
2. 教师总结学生的分享,提出本节课的目标:对初中阶段的语文语法知识进行归纳汇总。
二、课堂讲解(20分钟)1. 教师分别对词类、句子结构、特殊句式、修辞手法和标点符号进行讲解,让学生对这些语法知识有一个全面、系统的认识。
2. 针对每个语法点,教师给出实例,让学生通过观察、分析,掌握语法规则。
三、归纳汇总(15分钟)1. 教师引导学生对已学的语法知识进行归纳汇总,让学生自己总结出每个语法点的特点和用法。
2. 学生分组讨论,每组选取一个语法点,进行总结和展示。
3. 教师点评学生的总结,针对学生的疑惑进行解答。
四、巩固练习(10分钟)1. 教师设计练习题,让学生运用所学的语法知识进行解答。
2. 学生独立完成练习题,教师批改并给予反馈。
五、总结与反思(5分钟)1. 教师引导学生对本节课的学习进行总结,让学生说出自己收获最大的语法点。
2. 学生分享自己的学习心得,提出自己在学习语法过程中遇到的问题和解决方法。
3. 教师对学生的总结进行点评,给出建议和指导。
教学评价:1. 通过课堂讲解、归纳汇总、巩固练习等环节,评价学生对语文语法知识的掌握程度。
2. 关注学生在学习过程中的参与程度、思考能力和合作精神。
语法基础讲解导学案一、基本语法概念1. 句子:包含主谓结构并能够表达完整意思的一组词。
2. 主语:句子中执行动作或被描述的人或事物。
3. 谓语:句子中用来描述主语或表达主语动作的动词。
4. 宾语:句子中接受动作或被描述的人或事物。
5. 定语:句子中用来修饰名词或代词的修饰语。
6. 状语:句子中用来修饰动词或整个句子的修饰语。
7. 介词:用来表示位置、方向、时间、方式等语义关系的词语。
8. 连词:用来连接词语、短语、句子或句子成分。
二、句子成分1. 主语:谁或什么在执行动作或被描述。
例句:The cat is sleeping.(猫在睡觉。
)2. 谓语:句子中表示动作或状态的词。
例句:She is singing.(她在唱歌。
)3. 宾语:句子中接受动作或被描述的人或事物。
例句:He bought a new car.(他买了一辆新车。
)4. 定语:修饰名词或代词的词语。
例句:The red dress is beautiful.(那件红色的裙子很漂亮。
)5. 状语:修饰动词或整个句子的词语。
例句:She quickly ran to catch the bus.(她迅速地跑去赶公交车。
)三、常用介词1. 位置:on, in, at, under, beside, behind, between, among2. 方向:to, into, out of, through3. 时间:in, on, at, during4. 方式:by, with5. 比较:than四、并列连词1. 并列连词:and, but, or例句:He is tall and slim.(他又高又瘦。
)2. 连接副词:however, therefore, furthermore例句:I wanted to go, but I was too tired.(我想去,但我太累了。
)五、主谓一致主谓一致表示主语与谓语在人称和数上保持一致。
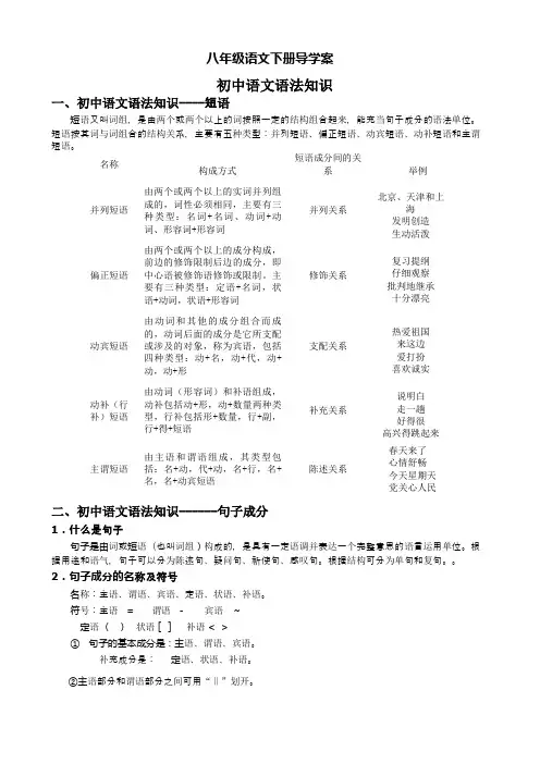
八年级语文下册导学案初中语文语法知识一、初中语文语法知识----短语短语又叫词组,是由两个或两个以上的词按照一定的结构组合起来,能充当句子成分的语法单位。
短语按其词与词组合的结构关系,主要有五种类型:并列短语、偏正短语、动宾短语、动补短语和主谓短语。
名称构成方式短语成分间的关系举例并列短语由两个或两个以上的实词并列组成的,词性必须相同,主要有三种类型:名词+名词、动词+动词、形容词+形容词并列关系北京、天津和上海发明创造生动活泼偏正短语由两个或两个以上的成分构成,前边的修饰限制后边的成分,即中心语被修饰语修饰或限制。
主要有三种类型:定语+名词,状语+动词,状语+形容词修饰关系复习提纲仔细观察批判地继承十分漂亮动宾短语由动词和其他的成分组合而成的,动词后面的成分是它所支配或涉及的对象,称为宾语,包括四种类型:动+名,动+代,动+动,动+形支配关系热爱祖国来这边爱打扮喜欢诚实动补(行补)短语由动词(形容词)和补语组成,动补包括动+形,动+数量两种类型,行补包括形+数量,行+副,行+得+短语补充关系说明白走一趟好得很高兴得跳起来主谓短语由主语和谓语组成,其类型包括:名+动,代+动,名+行,名+名,名+动宾短语陈述关系春天来了心情舒畅今天星期天党关心人民二、初中语文语法知识------句子成分1.什么是句子句子是由词或短语(也叫词组)构成的,是具有一定语调并表达一个完整意思的语言运用单位。
根据用途和语气,句子可以分为陈述句、疑问句、祈使句、感叹句。
根据结构可分为单句和复句。
2.句子成分的名称及符号名称:主语、谓语、宾语、定语、状语、补语。
符号:主语 = 谓语-宾语~定语()状语 [ ] 补语 < >①句子的基本成分是:主语、谓语、宾语。
补充成分是:定语、状语、补语。
②主语部分和谓语部分之间可用“‖”划开。
3.句子成分的名称、种类及例句【1】主语主语是谓语陈述的对象,指明说的是“什么人”或“什么事物”。
初中语文语法知识教案一、教学目标:1. 让学生掌握基本的语文语法知识,包括词性、句子成分、语法结构等。
2. 培养学生正确运用语法知识的能力,提高写作水平。
3. 培养学生对语文语法知识的兴趣,增强学习的积极性。
二、教学内容:1. 词性:名词、动词、形容词、副词、介词、连词、助词、叹词、量词。
2. 句子成分:主语、谓语、宾语、定语、状语。
3. 语法结构:简单句、并列句、复合句。
三、教学重点与难点:1. 重点:词性、句子成分、语法结构。
2. 难点:句子成分的判断和运用,语法结构的理解和运用。
四、教学方法:1. 采用讲授法,讲解词性、句子成分、语法结构的基本概念和运用方法。
2. 采用案例分析法,分析具体句子,让学生深入理解语法知识。
3. 采用练习法,让学生通过做练习题,巩固所学知识。
4. 采用小组讨论法,让学生分组讨论,提高学生的参与度和积极性。
五、教学步骤:1. 导入:引导学生回顾已学的语文知识,为新课的学习做好铺垫。
2. 讲解词性:介绍名词、动词、形容词等词性的定义和特点,通过举例让学生理解并区分。
3. 讲解句子成分:讲解主语、谓语、宾语等句子成分的定义和作用,通过分析具体句子让学生掌握。
4. 讲解语法结构:介绍简单句、并列句、复合句等语法结构的特点和运用方法,通过举例让学生理解。
5. 练习巩固:让学生做相关练习题,巩固所学知识。
6. 小组讨论:让学生分组讨论,分享自己的理解和心得,互相学习和交流。
7. 总结:对本节课的内容进行总结,强调重点和难点。
8. 作业布置:布置相关作业,让学生课后巩固所学知识。
六、教学反思:在教学过程中,要注重学生的参与和积极性的培养,通过案例分析和练习题,让学生深入理解语法知识。
同时,要关注学生的学习反馈,及时调整教学方法和节奏,确保教学效果。
初高中语文语法知识衔接材料学案IMB standardization office【IMB 5AB- IMBK 08- IMB 2C】初高中语文语法知识衔接材料第一课时学习目标:能够掌握各种短语的结构类型学习过程:Ⅰ、基础知识:短语的定义:短语是比词高一级的语法单位,是由语素或词按照一定的语法规则组合起来的,又叫词组。
如:开关、红花、花红、骑马、向东、我的短语的分类:1.按结构分:并列短语、偏正短语、主谓短语、动宾短语、后补短语、介宾短语、的字结构。
2.按功能分:名词性短语、动词性短语、形容词性短语。
短语中有一个中心词,决定了整个短语的性质和功能。
Ⅱ、结构类型一.并列短语定义:由两个或两个以上的名词、动词、形容词或是代词并列组成的短语,词和词之间是平等的联合,没有轻重主次之分,这样的短语叫并列短语。
类型:1、名词性的并列短语:师生、花草、丰功伟绩、春夏秋冬、我和你们2、动词性的并列短语:调查研究、听说读写、讨论并通过、又哭又笑3、形容词性的并列短语:雄伟壮丽、光荣而艰巨、又白又胖、又年青又能干二.偏正短语定义:由名词、动词或形容词与它们前面起修饰作用的词组成的短语。
类型:1、名词性的偏正短语:以名词或代词为中心词组成。
你的作业、五个学生、那所学校、眼保健操、新鲜(的)空气、讨论的问题2、动词性的偏正短语:以动词为中心词组成。
非常欢迎、永远记住、站着喝酒、小心(地)翻阅、这样做、为人民服务3、形容词性的偏正短语:以形容词为中心词组成。
很可爱、完全相同、更加坚强、十分艰巨、多么伟大、比你高、对时事关心三.动宾短语定义:由动词与后边支配或涉及的对象组成的短语。
举例:看电影、修理机器、佩服你、找什么、盼望放假、提倡优生优育、爱干净、感到沮丧、控制物价上涨、裂了一条缝四.主谓短语定义:由具有陈述和被陈述关系(即主谓关系)的两个部分的词组成的短语。
举例:书香、日食、红旗飘扬、春天到来、他聪明、劳动光荣、布置妥当、明天星期天、这样做不对、昆明四季如春五.后补短语定义:由动词或形容词与它后面起补充作用的词组合而成的短语。
词性:1、实词:名词、动词、形容词、数量词、代词.人称代词可分三种:(1)人称代词:我、咱、你、您、他、她、它、我们、咱们、你、们、他们、她们、它们、自己、自个、别人、人家、大伙儿、大家、彼此(2)疑问代词:谁、什么、哪、哪儿、哪里、哪会儿、多会儿、几、多少、怎样、怎么(3)指示代词:这、那、这儿、这里、那儿、那里、这会儿、那会儿、这些、这么些、那些2、虚词:副词、介词、连词、助词、叹词、拟声词助词:结构助词:的、地、得、所动态助词:着、了、过语气助词:的、了、吧、呢、着呢、嘛、呗练习:写出下列括号词语的词性1、六七月间的夜晚,(在)庭院中纳凉的我(最)爱看天空中密密麻麻的星星。
2.(那里)的同学一共(约)有(三十来)人。
3、(他)(曾经)尝试(着)替别人开药方4、你走进一个(荒僻)的小村落一一这村落(对)你(很)生疏,(然而)又好像熟悉,(因为)你已经走过许多这样的小村落(了)5、“(如果)(能)到哪家的门里去息下(呀)”,这时候你(会)这样想(吧)。
(但)走不多远,你便会发现一座小店待在路旁,(或)十字路口,(虽然)明早还需赶路,而当晚你总能做得好梦了。
6、(擦擦)的脚步声是场上(的)音乐,节奏有徐有急,却总带(着)(轻快)的情调。
短语五种类型:并列短语、偏正短语、主谓短语、动宾短语、补充短语练习:判断下列句子的短语类型听说读写思想感情光荣而艰巨轻松愉快读两遍书新的语法摆整齐跟我们学非常激动读两遍复习短语擦干净送我一首小诗修饰限制感觉良好热起来做下去疼得发紫放射光芒重放光明热情鼓励分析成分巩固胜利完全彻底句子成分句子成分有六种:主语﹦、谓语﹣、宾语~~、(定语)、[状语]、<补语>。
汉语句子成分口诀:主谓宾、定状补,主干枝叶分清楚。
定语必居主宾前,谓前为状谓后补。
状语有时位主前,逗号分开心有数。
练习:先提取主干,再划分句子成分:1、在温暖的阳光照耀下,含羞树的花朵在阳光下飞舞。
2、从那以后,我常在这棵月桂树上玩耍。
现代汉语语法知识导学案(第 1 课时)年级单元:八年级下课题:语法主备人:审核人:教学目标:1、掌握现代汉语词性的分类及其语法特点。
2、能迅速区分实词的的类别及运用自主学习。
学习要求:了解各类词的分类情况,重点掌握其含义及语法特点。
自主学习:一、分类:1、实词:表示实在意义,能够作短语或句子的成分,一般能够独立成句。
实词包括名词、动词、形容词、数词、量词、代词。
2、虚词:虚词一般不表示实在的意义,它们的基本用途是表示语法关系。
虚词包括副词、介词、连词、助词、叹词和拟声词。
二、实词(一)名词A、含义:表示人或者事物、时间、处所、方位等名称的词..B、种类:1、表示人的:教师、学生、工人、父亲、白求恩。
2、表示具体事物的:房子、汽车、电话、计算机。
3、表示抽象事物的:精神、物质、友谊、法律;(抽象名词)。
4、表示时间的:过去、现在、春节、元旦、早晨、晚上。
(时间名词)5、表示处所的:北京、四川、中国、美国、亚洲;(处所名词)。
6、表示方位的:上、下、左、右、前、后、东、南、西、北、以上、之下;(方位词)C、名词的语法特征:1、经常作主语和宾语,如:牛吃草。
2、也可作定语,直接修饰另一名词,如:柳树梢头。
3、名词可以受数量短语修饰,如:一条河、一头牛、三位同学。
4、一般不受副词修饰,不能说“很同学”、“不房屋” 。
5、不能重叠,亲属称谓以及其他少数词,如“妈妈、哥哥”等,这是构词的语素重叠,不算构形的形态变化。
6、有些名词能够加“们”表示群体。
不加“们”的名词可是个体,也可是群体。
7、方位名词可以单用,但大多数情况下,它要用在名词的后边,表示事物所在的位置。
(二)动词A、含义:表示动作行为、发展变化、心理活动等意义的词。
B、种类:1、表示动作行为的:说、笑、写、看、走、休息、学习(动作动词)。
2、表示发展变化的:增加、减少、提高、降低、发生、出现(表示存在、变化、消失)3、表示心理活动的:爱、恨、喜欢、讨厌、想念、忘记、佩服、重视(心理活动动词)4、表示可能、意愿的:能、会、要、敢、得、可、可以、应、应该、愿意(能愿动词)5、表示趋向的:上、下、去、来、进、出、到、过、过去、上来、回去、起来(趋向动词)6、表示判断的,只有一个:是(也叫判断词)C、动词的语法特征:1、动词能作谓语或谓语中心,多数能带宾语,如“他爱祖国”2、动词能够前加副词“不”,除表示心理活动的动词和一些能愿动词能够前加程度副词外、多数不能加程度副词。
初中语文语法复习教案教学目标:1. 知识与能力:掌握初中阶段所学的语文语法知识,包括词性、句子成分、修辞手法、标点符号等。
2. 过程与方法:通过复习和练习,提高学生对语法知识的运用能力。
3. 情感态度与价值观:激发学生对语文学习的兴趣,培养学生的语言表达能力。
教学内容:1. 词性:名词、动词、形容词、副词、介词、连词、助词、叹词、量词等。
2. 句子成分:主语、谓语、宾语、定语、状语等。
3. 修辞手法:比喻、拟人、夸张、排比、对偶、设问、反问等。
4. 标点符号:句号、问号、感叹号、逗号、顿号、分号、冒号、引号等。
教学过程:一、复习导入(5分钟)1. 复习词性:通过举例,让学生回顾并区分名词、动词、形容词等词性。
2. 复习句子成分:讲解主语、谓语、宾语等句子成分的作用和位置。
3. 复习修辞手法:介绍比喻、拟人等修辞手法的特点和作用。
4. 复习标点符号:强调标点符号在句子中的重要性和正确使用方法。
二、语法练习(15分钟)1. 词性判断:给出一些句子,让学生判断其中的词性。
2. 句子成分填空:给出一些句子,让学生填入适当的主语、谓语等句子成分。
3. 修辞手法辨析:给出一些句子,让学生辨别其中的修辞手法。
4. 标点符号运用:给出一些句子,让学生正确使用标点符号。
三、语法讲解(15分钟)1. 词性转换:讲解如何将一个词性转换为另一个词性。
2. 句子成分分析:讲解如何分析一个句子的成分。
3. 修辞手法运用:讲解如何正确运用修辞手法。
4. 标点符号规则:讲解标点符号的使用规则。
四、课堂小结(5分钟)1. 让学生总结本节课所学的语法知识。
2. 强调语法知识在语文学习中的重要性。
五、课后作业(课后自主完成)1. 词性练习:根据给出的句子,判断其中的词性。
2. 句子成分练习:根据给出的句子,填入适当的主语、谓语等句子成分。
3. 修辞手法练习:根据给出的句子,辨别其中的修辞手法。
4. 标点符号练习:根据给出的句子,正确使用标点符号。
初三语文教案语法知识梳理尊敬的语文教师:以下是一份针对初三语文教学的语法知识梳理教案。
该教案旨在帮助学生提高语法知识的理解和应用能力。
请根据需要适当调整字数或添加其他细节,以适应实际教学环境。
教案教学目标:- 掌握与语法有关的基础知识;- 运用所学语法知识分析句子结构;- 利用语法规则准确表达思想。
教学重点:- 了解不同句子成分的定义和特点;- 学会通过分析句子成分理解句子的结构;- 掌握常见的语法规则和使用方法。
教学难点:- 运用语法知识实际分析和解析句子;- 辨别和纠正句子中的语法错误。
教学过程:一、引入(10分钟)在黑板上写出以下几个简单句子,并请学生观察分析:1. 猫喜欢吃鱼。
2. 学生们正在认真听讲。
3. 小明和小红昨天一起去了电影院。
通过讨论,引导学生思考句子结构和句子成分的概念及特点。
二、知识点讲解(20分钟)1. 主语和谓语- 主语是句子的话题或执行动作的人、事、物;- 谓语表示主语的动作或状态。
2. 宾语和宾语补足语- 宾语是动作的承受者或主体的补足部分;- 宾语补足语对宾语进行补充说明。
3. 定语和状语- 定语对名词进行修饰、限定;- 状语对动词、形容词等进行修饰、限定。
4. 简单句和复合句- 简单句由一个主谓结构组成;- 复合句由一个主句和一个或多个从句组成。
5. 并列句和独立主格结构- 并列句由两个或多个并列的独立主谓结构组成;- 独立主格结构是一种表达方式,用于说明动作的执行者。
三、知识运用(30分钟)1. 请学生针对以下句子进行成分分析,并找出不同句子成分之间的关系:- 他买了一本新的小说。
- 小明正在用电脑写作业。
2. 学生自主合作完成以下任务,并形成小组报告:- 找出三个包含宾语补足语的句子,并解释其作用;- 列举三个包含状语的句子,并解释其修饰对象。
四、练习巩固(20分钟)请学生在纸上完成以下练习,并交给教师批改:1. 用一个句子包含并列主谓结构,表示两个人,每个人做不同的事情。
初中语文语法课前导入教案教学目标:1. 引起学生对语文语法的兴趣和重视。
2. 帮助学生理解语文语法的重要性。
3. 激发学生学习语文语法的积极性和主动性。
教学导入:一、激发兴趣1. 引导学生回顾一下在学习语文的过程中,有没有遇到过这样的问题:句子结构混乱、表达不清、语言不通顺等等。
2. 提问:这些问题出现的原因是什么呢?二、引入语文语法的重要性1. 解释语文语法的定义:语文语法是语言的一种规则和规范,它包括词语的构成、句子的结构、词语的搭配、语序的排列等方面的规则。
2. 强调语文语法在表达清晰、准确意思方面的重要性。
3. 举例说明语文语法的作用:通过正确的语法规则,可以使表达更加清晰、准确,避免产生误解和困惑。
三、引起学生学习语文语法的积极性1. 提问:我们应该如何学习和掌握语文语法呢?2. 引导学生思考:语文语法与我们的日常生活和学习密切相关,掌握好语文语法,对我们的语言表达和沟通交流有重要的帮助。
3. 鼓励学生积极参与学习,提问和解答问题,共同探讨语文语法的奥秘。
四、总结导入1. 强调语文语法的重要性,并提醒学生在日常学习中注意语法的运用和掌握。
2. 鼓励学生积极参与课堂活动,提出问题和解答问题,提高自己的语言表达和沟通能力。
教学反思:通过本次课前导入,希望能够引起学生对语文语法的兴趣和重视,让他们明白语文语法在学习语文过程中的重要性。
同时,也要激发学生学习语文语法的积极性和主动性,通过课堂活动和讨论,提高他们的语言表达和沟通能力。
在今后的教学中,我会继续关注学生的学习情况,及时调整教学方法和策略,帮助他们更好地掌握语文语法知识。
[注意:本文是由完成,仅供参考。
]一、教学目标1.学生能够认识并掌握基本的语法知识,为日后的语言表达和写作提供基础支持。
2.能够了解语法知识的应用,在日常生活以及学习中能够正确使用语法知识而不出现错误。
3.学生在学习语法的过程中也能切实地提高语言表达能力和写作能力,为未来的学习和发展打下基础。
二、教学内容和进度安排1.了解主谓宾语的概念和用法。
2.学习基本的单词和词汇知识,并且能够灵活运用。
3.学习并认识名词、动词、形容词、副词等基本语法知识,并且能够进行合理使用。
4.在语法学习的过程中,教师能够帮助学生提高语言表达能力,让学生能够用流畅的语言表达自己的想法和意见。
5.实行分步骤的教学计划,逐步提高学生对语法知识的掌握和应用能力,达到教学目标。
三、教学策略1.基于新课标的思想,采用分步骤教学策略,从学生的身心能力和掌握程度出发,将语法知识逐渐细分,慢慢建立学生对语法知识的掌握和应用能力。
2.采用启发式教学,能够让学生在发现问题和解决问题的过程中,积累并形成语法知识的基础,自主学习的能力也同时得到提高。
3.采用互动式教学策略,在语法教学过程中引入一些游戏活动,增加学生的兴趣和参与感,从而达到教学效果最大化的效果。
四、教学重点和难点1.了解名词、动词、形容词、副词等基本语法知识的发音和用法,以及翻译基础。
2.针对不同语法知识,要根据不同的学习情况,采用不同的问答、讲解、示范、演练等多种方式进行教学。
3.应用知识时要注意语法规范,从而防止产生错误表达和写作。
五、教学方法1.启发式教学法:让学生在自主探究和体验中,积累并且形成知识体系。
2.经典案例教学法:举一些有代表性的案例进行分析,从而让学生得到相关语法知识的应用方法。
3.游戏式教学法:在教学过程中,通过一些游戏和活动,让学生在游戏中参与到教学之中,既消除了学生的紧张和压力,同时还提高了学生的参与度。
六、教学效果评价1.实施考核效果,让学生在学习语法知识过程中能够全面了解自己的掌握情况和不足之处。
初中汉语语法课程教案课程目标:1. 学生能够理解并掌握汉语中的基本语法规则。
2. 学生能够运用所学的语法知识,正确构造汉语句子。
3. 学生能够通过语法知识,更好地理解和运用汉语。
教学内容:1. 介绍汉语的基本语法规则,如主谓宾结构、定状补等。
2. 讲解常用的汉语语法现象,如时态、语态、被动语态等。
3. 通过实例分析,让学生理解汉语语法的运用。
教学步骤:一、导入(5分钟)1. 向学生简单介绍汉语语法的重要性和学习目标。
2. 引导学生回顾已学习的汉语知识,为新课程做好准备。
二、讲解语法规则(15分钟)1. 讲解汉语的基本语法规则,如主谓宾结构、定状补等。
2. 通过实例句子,让学生理解语法规则的应用。
三、语法练习(20分钟)1. 提供一些练习题目,让学生运用所学的语法知识进行构造句子。
2. 引导学生互相讨论,共同解决问题。
四、语法案例分析(10分钟)1. 提供一些汉语语法案例,让学生分析其语法结构和使用场合。
2. 引导学生通过实例理解汉语语法的复杂性和灵活性。
五、总结与复习(10分钟)1. 对本节课所学的语法知识进行总结,让学生梳理清楚思路。
2. 提供一些复习题目,让学生巩固所学的语法知识。
教学评价:1. 通过课堂参与、练习完成情况和案例分析,评价学生对汉语语法的理解和运用能力。
2. 鼓励学生在课堂上积极提问和参与讨论,提高他们的学习兴趣和动力。
教学资源:1. 教案、PPT等教学资料。
2. 练习题目和案例分析材料。
教学建议:1. 在课堂上,教师应注重讲解清晰、简洁,避免过多的冗长解释。
2. 引导学生通过实例句子来理解和运用语法知识,增加实践操作的机会。
3. 鼓励学生提问和参与讨论,提高他们的学习积极性和主动性。
以上是一份初中汉语语法课程的教案,希望能够帮助学生掌握汉语的基本语法规则,并能够灵活运用所学知识,提高汉语水平。
初三语文语法知识总结教案一、引言语文语法是初中语文教学中非常重要的一部分内容,它对提高学生的语言表达能力和阅读理解能力有着至关重要的作用。
本教案将对初三语文语法知识进行总结,帮助学生理清语法知识点,提高语文学习效果。
二、名词名词是指表示事物名称、性质、状态等含义的词语。
在句子中可以作主语、宾语、表语等成分。
1. 名词的分类- 普通名词:表示一般的人、物、事物,如“书”、“桌子”等。
- 专有名词:表示特指的人、地名等,如“中国”、“北京”等。
- 集合名词:表示一组相同类型的事物,如“群众”、“队伍”等。
2. 名词的单复数名词的单数形式是表示一个事物,复数形式是表示多个事物。
复数形式通常在名词后加“-s”或“-es”。
- 单数变复数:大部分名词在词尾加“-s”,如“books”、“desks”。
- 以“-s”、“-ch”、“-sh”、“-x”、“-o”结尾的名词通常在词尾加“-es”,如“buses”、“watches”。
- 以辅音字母加“-y”结尾的名词,将“-y”变为“-i”,再加“-es”,如“cities”、“parties”。
3. 名词的性数一致名词与定语、代词在性、数上要保持一致。
- 单数名词前用单数定语,复数名词前用复数定语,如“a big book”、“some interesting books”。
- 单数名词前用单数代词,复数名词前用复数代词,如“this book”、“those books”。
三、动词动词是表示人或事物的动作、行为、状态的词语。
1. 动词的分类- 实义动词:表示人或物的具体动作、行为或状态,如“跑”、“吃”等。
- 系动词:表示主语的性质、状态或所属关系,如“是”、“变得”等。
- 助动词:用来构成各种时态和语态的动词,如“can”、“should”等。
2. 动词的时态动词的时态表示动作发生的时间。
- 一般现在时:表示经常性或普遍性的动作,如“I play football every day.”。
教学目标:1. 知识目标:使学生掌握名词的基本概念、种类及其在句子中的作用。
2. 能力目标:培养学生正确运用名词的能力,提高语言表达的准确性。
3. 情感目标:激发学生对语文学习的兴趣,培养学生严谨的语法素养。
教学重点:1. 名词的概念和种类。
2. 名词在句子中的使用。
教学难点:1. 名词与其他词类的区分。
2. 名词在句子中的正确运用。
教学准备:1. 多媒体课件。
2. 课本。
3. 课堂练习题。
教学过程:一、导入新课1. 提问:同学们,你们知道什么是名词吗?请举例说明。
2. 引导学生回顾已学过的词类知识,为名词的学习做好铺垫。
二、新课讲授1. 名词的概念:名词是表示人、事物、地点或抽象概念的词。
2. 名词的种类:a. 根据所表示的事物性质不同,名词可分为具体名词和抽象名词。
b. 根据名词所表示的人或事物数量不同,名词可分为单数名词和复数名词。
c. 根据名词的性别和格的变化,名词可分为阳性名词、阴性名词和中性名词。
3. 名词在句子中的作用:a. 作主语:如:小明是学生。
b. 作宾语:如:我喜欢看书。
c. 作定语:如:红色的花朵。
d. 作状语:如:他每天早上七点起床。
三、课堂练习1. 判断下列句子中名词的使用是否正确。
2. 根据要求改写下列句子,正确运用名词。
四、课堂小结1. 回顾本节课所学内容,总结名词的概念、种类及其在句子中的作用。
2. 强调名词的正确使用对提高语言表达能力的重要性。
五、课后作业1. 完成课后练习题。
2. 收集生活中常见的名词,了解其在不同语境中的使用。
教学反思:本节课通过讲解名词的概念、种类及其在句子中的作用,使学生掌握了名词的基本知识。
在课堂练习环节,学生通过判断和改写句子,提高了名词的正确运用能力。
在今后的教学中,我将注重培养学生的语法素养,提高他们的语言表达能力。
八年级语文下册导学案
初中语文语法知识
一、初中语文语法知识----短语
短语又叫词组,是由两个或两个以上的词按照一定的结构组合起来,能充当句子成分的语法单位。
短语按其词与词组合的结构关系,主要有五种类型:并列短语、偏正短语、动宾短语、动补短语和主谓短语。
名称
构成方式短语成分间的关
系举例
并列短语由两个或两个以上的实词并列组
成的,词性必须相同,主要有三
种类型:名词+名词、动词+动
词、形容词+形容词
并列关系
北京、天津和上
海
发明创造
生动活泼
偏正短语由两个或两个以上的成分构成,
前边的修饰限制后边的成分,即
中心语被修饰语修饰或限制。
主
要有三种类型:定语+名词,状
语+动词,状语+形容词
修饰关系
复习提纲
仔细观察
批判地继承
十分漂亮
动宾短语由动词和其他的成分组合而成
的,动词后面的成分是它所支配
或涉及的对象,称为宾语,包括
四种类型:动+名,动+代,动+
动,动+形
支配关系
热爱祖国
来这边
爱打扮
喜欢诚实
动补(行补)短语由动词(形容词)和补语组成,
动补包括动+形,动+数量两种类
型,行补包括形+数量,行+副,
行+得+短语
补充关系
说明白
走一趟
好得很
高兴得跳起来
主谓短语由主语和谓语组成,其类型包
括:名+动,代+动,名+行,名+
名,名+动宾短语
陈述关系
春天来了
心情舒畅
今天星期天
党关心人民
二、初中语文语法知识------句子成分
1.什么是句子
句子是由词或短语(也叫词组)构成的,是具有一定语调并表达一个完整意思的语言运用单位。
根据用途和语气,句子可以分为陈述句、疑问句、祈使句、感叹句。
根据结构可分为单句和复句。
2.句子成分的名称及符号
名称:主语、谓语、宾语、定语、状语、补语。
符号:主语 = 谓语-宾语~
定语()状语 [ ] 补语 < >
①句子的基本成分是:主语、谓语、宾语。
补充成分是:定语、状语、补语。
②主语部分和谓语部分之间可用“‖”划开。
3.句子成分的名称、种类及例句
【1】主语
主语是谓语陈述的对象,指明说的是“什么人”或“什么事物”。
例如:
(1)中国人民志气高。
(2)提高整个中华民族的科学文化水平是亿万人民群众的切身事业
谓语是陈述主语的,说明主语的说明主语“是什么”或怎么样“。
例如:
(1)满天乌云顿时消散了。
(2)树叶黄了。
(3)小王今年十六岁。
(4)鲁迅是中国现代文学的奠基人。
(5)明天星期日。
(6)什么书他都看。
【3】宾语
宾语在动语后面,表示动作、行为涉及的人或事物,回答“谁”或“什么”一类问题。
例如:(1)什么叫信息?
(2)门口围着一群看热闹的。
(3)马克思认为知识是进行斗争和为无产阶级解放事业服务的手段。
【4】定语
定语是名语前面的连带成分,用来修饰、名词表示人或事物性质、状态、数量、所属等。
例如:
(1)那(沉甸甸)的稻谷,象一垄垄(全黄)的珍珠。
(2)(三杯)美洒敬亲人。
(3)雪野中有(血红)的宝珠山茶,(白中隐青)的(单瓣)梅花。
(4)(中国)的历史有(自己)的特点。
【5】状语
状语是动语或形容词前面的连带成分,用来修饰、限制动词或形容词,表示动作的状态、方式、时间、处所或程度等。
例如:
(1)他[已经]走了。
(2)咱们[北京]见。
(3)歌声[把王老师]带入深沉的回忆。
(4)科学[终于以伟大的不可抑制的力量]战胜了神权。
副词、形容词经常作状语,表时间、处所的名词经常作状语,一般名词不作状语。
动词中除助动词外,一般动词很少作状语,介词短语常作状语。
一般状语紧连在中心高速的前边,但表时间、处所、目的的名词或介词短语作状语时,可以放在主语的前边,如,[在杭州]我们游览了西湖胜景。
【6】补语
补语是动词或形容词后面的连带成分,一般用来补充说明动作、行为的情况、结果、程度、趋向、时间、处所、数量、性状等。
例如:
(1)广大人民干得〈热火朝天〉。
(2)他写的字比原来不是好〈一点〉,而是好得〈多〉。
(3)他生〈于1918年〉。
(4)他坐〈在桌子旁〉。
(5)颜色是那么浓,浓得〈好象要流下来似的〉
4.给下列句子划分句子成分,能准确的找出句子的主干(主谓宾)。
例句:(英雄的)人民解放军【英勇地】保卫<着>(伟大的)祖国。
【通过暑假的学习】,我学到<了>(很多新的)知识。
石拱桥〔在世界桥梁史上〕出现得〈比较早〉。
或:石拱桥‖〔在世界桥梁史上〕出现得〈比较早〉。
(“‖”前边是主语,后边是谓语,下边不必再加横线。
)
(1)车间已经完成了全年的任务。
(2)通过这次作文评比,她的自信心增强了。
(3)薄薄的轻雾浮起在池塘里。
(4)中国国防部长梁光烈日前在北京会见日本防卫相时表示,大国中没有航母的只有中国,中国不能永远没有航母。
(5)海峡两岸“三通”的正式启动,标志着两岸关系取得了历史性重大突破。
(6)母亲的一切言行在无形中定格了孩子一生的品质与价值。
(7)在上次的宴会上,有点微醉的小红高兴得唱起了歌。
选择题:
1.结构上全是动宾短语的一组是:()
A、纯洁高尚全面衡量热烈响应热切希望
B、灿烂异彩重放光明热情鼓励放射光芒
C、分析成分巩固胜利战胜敌人散发香气
D、感觉良好完全彻底修饰限制搭配适当
2.主谓短语充当谓语的一项是:()
A、他身材高大。
B、他的身材高大。
C、他有高大的身材。
D、身材高大的就是他。
3.选出对下边句子成分分析正确的一项。
()
十几年来,延安机场上送行的情景时时出现在眼前。
A、这个句子的主语中心语是“情景”,谓语中心语是“出现”,宾语是“在眼前”。
B、这个句子的主语中心语是“延安机场”,谓语中心语是“出现”,补语是“在眼前”。
C、这个句子的主语中心语是“情景”,谓语中心语是“出现”,补语是“在眼前”。
D、这个句子的主语是“十几年来”,谓语是“延安机场送行的情景常常出现在眼前”。
4.下列短语归类有错的一项是:()
A、并列:听说读写思想感情光荣而艰巨轻松愉快
B、偏正:新的语法大操场上跟我们学非常激动
C、动宾:复习短语洗热水擦干净送我一首小诗
D、补充:热起来做下去疼得发紫读两遍摆整齐
5.判断下列加点的词的词性:()
(1)我在北京。
(2)游击队员们战斗在华北平原。
(3)海燕在高傲地飞翔。
(4)我们在党的关怀下成长。
A、动词副词介词介词
B、动词副词副词介词
C、介词动词副词介词
D、动词介词副词介词
学(教)后反思:。