新浪SHOW房间各种问题处理简要
- 格式:doc
- 大小:33.50 KB
- 文档页数:3
盘点那些无懈可击的「差评回复」话术,套好这11个模板,差评变口碑!而有关研究表明,生气的客人会将一次不愉快的消费经历告诉大约11个人,这11人又会与另外5个人说起。
通过计算,酒店会因为一次差评,就失去了67位顾客。
因而,回复一条差评,就像在解除一场舆论“公关”危机。
回复得当了,不仅能让差评客人由“黑转粉”,也能让浏览差评的客人“路转粉”,提升转化率和复购率。
今天和大家分享一份酒店最全差评回复话术,复制黏贴拿去用!01遇到差评,怎么回复?1、模棱两可的差评亲爱的XXX,非常不好意思,没能让您满意,对此我们深感抱歉。
请允许我们集体弯腰90度向您献上我们的歉意,也请您尽管放心,下一次您来住保证会让您满意哒!2、差评评分,未写原因亲,看到这个1分1颗星星,我们真是辣在眼里,痛在心里,亲有什么问题一定要提出来哟,我们会好好改进哒~3、前台服务态度不好真的十分抱歉,由于最近入住的客人巨多,前台小姐姐们忙得焦头烂额,忘记在为您服务时面带笑容,确实是我们的失职。
我们会用更严格的条例,来提高我们的服务质量。
希望下次能给您一个完美的入住体验,谢谢您的支持!4、服务不到位、不及时最近咱们酒店新招了不少员工,业务不是很熟悉,不少是实习生。
对于您的反馈,我们非常抱歉,一定及时改正!!今晚大家已经在通宵学习提高服务质量了,大家说了,服务搞不好,我们不睡觉…5、吐槽房间小(1)民宿:小店看起来虽小,五脏俱全。
如果感到压抑,您可以到大堂吧台,我陪您喝一杯,大家一起唠唠嗑,故事和酒都有~ (2)酒店:亲不喜欢这个房型的话,下次可以试一下别的房型,比如我们的xxx和xxx房,这两个房型是xxx。
我们房间最小的也是20平米的面积,主要是床大,想要大家睡得更舒服一些。
所以感觉是会小一些的,但其实总面积不小。
期待您下次来选一个不一样的房型体验一下,装修风格也不一样哟。
6、吐槽客房有异味、头发对于您反馈的卫生问题,我们表示非常抱歉!一直以来,我们都非常重视客房卫生,也把大部分的时间都投入到卫生检查中。
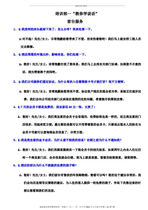
培训部—“教你学说话”前台服务1、Q:我房间的床头板掉下来了,怎么办呀?快来处理一下。
A:对不起!先生/女士,非常抱歉给您带来了不便,没有伤着您吧!我们马上就安排工程人员过去维修。
2、Q:酒店周围的环境太吵,影响休息,你们处理一下。
A:您好!先生/女士,非常抱歉打扰了您休息,我们马上去找有关部门协调,如果您不介意的话,我先帮您换个房间吧。
3、Q:我们公司跟你们签过协议,为什么每次入住都得报卡号才能打折?很不方便呀。
A:您好!先生/女士,非常抱歉给您带来不便,协议客户现在实现全省共享,系统正在逐步完善,我们会向公司相关部门反映现在遇到的这些问题,希望能尽快得到改善。
4、Q:7天的会员卡都是免费的,美宜家还60元一张,太贵了!A:您好!先生/女士,我们美宜家的会员卡全省通用,收费标准也是一样的,而且美宜家的门店很多,用起来更方便。
最主要的是您可以不用带着您的会员卡,只要说出您本人的姓名与会员卡号就可以查询到会员信息了,非常方便。
5、Q:我是美宜家的金卡会员,为什么查不到我的信息?注销之前为什么不通知我?A:您好!先生/女士,我们再跟客服核实一下您会员卡的相关信息,如果两年之内未入住过任何一个美宜家门店,会员信息就会注销。
我马上联系客服,看能否给您恢复,请您稍等。
6、Q:酒店的前台为什么不能提供免费的袋子呢?A:您好!先生/女士,我们前台有售卖的环保购物袋,您看可以吗?您的这个建议非常好,我们会向店里领导反馈您的建议,为入住的客人提供一些免费的袋子,争取下次您过来的时候让您看到我们的改进。
7、Q:我住店的时候,给客房要牙刷,可她们送东西太慢了。
A:您好!先生/女士,非常抱歉给您添麻烦了,关于您提到的问题,我们会向客房经理反映,对客房服务员进行专门的培训,提高服务效率。
8、Q:我要退房,为什么等这么长时间?我的火车都晚了.A:您好!先生/女士,非常抱歉耽误了您的时间,我马上为您办理手续。
需要我们帮您叫一辆出租车吗?9、Q:你们的房间为什么没有窗户还这么贵呀?A:您好!先生/女士,我们的房间定价都是公司根据城市级别、地理位置等相关因素来制定的,即使是同一个城市,地理位置的不同房价也有所不同,希望您能理解。
酒店客房部常见问题的解答
1.如果客人进房间后,打电话说他不喜欢这间房要求换房你如何处理?
答:首先弄清楚客人不喜欢这间房的原因再向客人了解他的具体要求,根据客人的要求能够满足客人如果一时解决不了向客人表示歉意并把最好的推荐给客人“能告诉我,什么地方令您不满意吗?”
2.某客人自称是王先生的朋友,要求进入他的房间应如何?
答:首先礼貌地询问一下这位客人的情况,然后再同王先生联系,征得王先生同意后再进行处理,如王先生不在房间那就告诉客人很抱歉,请客人到大厅等候或是否需要留言,不得进入王先生的房间;
3.客人发脾气骂你时怎么办?
答:首先耐心地听客人讲完后向客人赔礼,等他心平气和后,婉转地说明情况;
4.在服务中,自己心情欠佳怎么办?
答:应有理智的抑制自己使自己的表情不外露更不能把不佳的心情带到服务中,服务中应面带微笑;
5.客人要求我们代办事该怎么办?
答:首先问清楚客人代办的事情是什么是否能够办到,如果事情属于合理的,问清楚客人的要求、时间,并告之姓名、房号、办理完毕后,马上通知客人并要求付一定的服务费给酒店,如属于非法事情或超出能力以外的给予明确答复;。
新浪SHOW房间各种问题处理简要陸蕶整编第一节、房间卡的故障处理办法新浪SHOW房间卡的故障的原因有很多,还有服务器问题和新浪SHOW用户的问题。
新浪SHOW房间的问题是我们目前所不能解决的;电信的用户进网通的房间卡。
那么,有关服务器的问题则就需要房间室主进行报修,由聊天站工程部进行解决。
今天在这里我主要就新浪SHOW用户相关的问题简要提示以下相关一、新浪SHOW软件的使用1、尽量使用官方版本的新浪SHOW软件,使用其他版本新浪SHOW软件,都有可能造新浪SHOW卡的现象,甚至有可能因为版本不兼容,产生冲突而被系统误踢出。
在这里我建议大家尽量下载官网及时更新的新浪SHOW版本。
2、定期清理新浪SHOW程序的的抓图,收到的图片,录音录象文件等。
3、觉得新浪SHOW打开困难时,无法接收到信息时,应该把原新浪SHOW卸掉,重新安装新浪SHOW,并修改安装路径到其他盘符二、新浪SHOW房间的使用1、在使用新浪SHOW房间时,尽量减少电脑所开的窗口,过多窗口的开启,会影响新浪SHOW用户的网速。
占用CPU过高导致运行缓慢卡等问题的出现!2、在使用新浪SHOW房间时,尽量不要运行其他大型的软件。
3、在房间,请尽量使用房间的自带播放器,和新浪虚拟视频进行播放;使用其他播放器(特别是在线播放器以及其他播放器)会影响到房间数据的交换。
网络不好的时候,更会影响音质或视频不流畅。
4、在房间尽量使用物理视频,使用虚拟视频时会占用大量的内存空间,也是使房间卡的一个重要因素。
5、房间管理应该尽量少发带图片和声音的房间广播。
6、开多个新浪SHOW号时,应该尽量屏蔽不用的新浪SHOW号的各种信息。
7、长时间使用的号码,应该定时清理公屏和私聊信息。
8、必要时我们也可以退出新浪SHOW号,再重新登陆。
也会使用户在房间的声音和视频更流畅些。
三、提倡电脑常规维护1、定期进行病毒查杀。
2、定期清理电脑垃圾(例如:人出门干干净净的回家也会身上有灰尘垃圾;电脑在运行的过程中也是同一道理)清理无效注册表。
客房服务常见问题处理
客房服务常见问题及处理方式包括以下几个方面:
1. 房间清洁:如果客人对房间的清洁度有意见或者需要补充清洁用品,可以及时派员进行清理或提供所需物品。
2. 设备维修:如果客人反馈房间设备损坏或故障,可以派员进行维修或更换设备。
3. 客房用品:如果客人需要额外的毛巾、床上用品或洗漱用品等,可以迅速提供给客人。
4. 餐饮服务:如果客人对送餐服务、餐食质量或食物过敏等有问题,可以妥善处理客人的反馈并尽快解决。
5. 空调、供暖、热水等设施:如果客人对房间的温度或供暖、热水等设施有问题,可以进行检修或调整。
6. 噪音投诉:如果客人对房间周围的噪音有投诉,可以协助客人解决问题,如更换房间或提供耳塞等。
7. 其他服务需求:客人可能会有各种其他的需求,如叫车、预订机票、提供旅游信息等,可以提供相应的帮助和解答。
对于客房服务常见问题的处理,关键是要及时响应客人的需求和反馈,积极解决问题,确保客人的满意度和舒适度。
直播中处理突发情况话术直播已经成为了现代社交媒体中一种非常受欢迎的形式,它能够实时传递信息,与观众进行互动。
然而,在直播过程中,突发情况可能会发生,这就需要主持人或者直播员具备处理突发情况的能力。
本文将介绍一些处理突发情况的话术,帮助主持人或者直播员在直播中应对各种突发情况。
一、技术故障1. 当直播出现技术故障时,主持人可以说:“非常抱歉,我们遇到了一些技术问题,我们正在全力解决。
请大家耐心等待,我们会尽快恢复正常。
”这样可以让观众知道问题所在,并且让他们知道你正在积极解决问题。
2. 如果技术故障无法立即解决,主持人可以说:“非常抱歉,我们的技术团队正在全力修复问题。
为了不耽误大家的时间,我们将暂时中断直播,稍后会重新开始。
”这样可以让观众知道你的诚意和决心,并且让他们知道你会尽快恢复直播。
二、突发事件1. 当直播中发生突发事件时,主持人可以说:“非常抱歉,我们刚刚发生了一起突发事件,我们正在全力处理。
请大家保持冷静,我们会尽快给大家一个解释。
”这样可以让观众知道你已经意识到问题,并且正在采取行动。
2. 如果突发事件涉及到观众的安全,主持人可以说:“非常抱歉,我们刚刚发生了一起突发事件,我们已经通知了相关部门,并且正在采取措施保障大家的安全。
请大家保持冷静,我们会尽快给大家一个解释。
”这样可以让观众知道你已经采取了行动,并且让他们感到安心。
三、观众提问1. 当观众提出问题时,主持人可以说:“非常感谢你的提问,我们会尽快回答你。
”这样可以让观众知道你已经注意到他们的问题,并且让他们感到被重视。
2. 如果观众提出的问题无法立即回答,主持人可以说:“非常抱歉,这个问题比较复杂,我们需要一些时间来准备答案。
请你稍等片刻,我们会尽快回答你。
”这样可以让观众知道你对问题的重视,并且让他们知道你会尽快给出答案。
四、网络攻击1. 当直播遭受网络攻击时,主持人可以说:“非常抱歉,我们的直播遭受了网络攻击,我们正在全力保护系统安全。
第一部分礼貌服务1、在大厅、走廊遇到客人时怎么办?(1)主动打招呼,主动让路,如知道客人姓名,早上见面应称呼“先生(小姐),早晨”,对不熟悉的客人面带笑容,有礼貌地说“先生(小姐),早晨”或可点头致意说“您好!”。
(2)相隔一段时间没见的客人“XX先生(小姐),很高兴见到您,您好吗?”2、在行走中,有急事需要超越客人时怎么办?(1)在行走中,有急事超越客人时,应先对客人讲:“先生(小姐),对不起,请您让一让,”然后再超越。
(2)如两个客人同行时切忌从客人中间穿过。
3、因工作需要,要与客人一同乘坐电梯时怎么办?(1)请客人先进,如电梯拥挤时,不要强行进入,更不要与客人抢搭电梯。
(2)出电梯时应按着电梯开关,让客人先出。
4、客人正在谈话,我们有急事找他,怎么办?(1)不要冒失打断客人谈话,有礼貌站在客人一旁,双目注视要找的客人。
(2)客人意识到你有事找他,向你询问时,应先向客人表示歉意:“对不起,打扰您一下。
”然后讲述事由,说话扼要。
(3)待客人答复后应向其他客人表示歉意,“对不起,打扰您们了”。
然后有礼貌地离开。
(4)如客人未觉察到你要找他时,应在客人谈话的间隙说:“对不起,打扰您们一下,可以吗?”经得同意,才可插话。
5、当客人提出的问题,自己不清楚,难以回答时该怎么办?(1)请客人稍候,向有关部门请教或查询后再回答,不能使用“不知道、我想、不能”等词语去答复客人。
(2)如问题较复杂,可请客人回房稍等,弄清楚后再答复客人。
(3)如经努力仍无法解答也应给客人回言,耐心解释,表示歉意。
6、客人出现不礼貌的行为时怎么办?(1)分清楚不礼貌的行为属于什么性质,如是客人向服务员掷钥匙、讲粗言、吐口沫,我们须忍耐,保持冷静和克制的态度。
根据情况,主动向客人赔礼道歉。
(2)如这种不礼貌的行为较为严重时,应向部门经理和保安部报告,由他们出面,给予适当的教育,并将事情经过及处理情况作好记录备查。
7、当你在岗位上工作时,一客人缠着你聊天,你怎么办?(1)询问客人是否有事需要帮忙。
处理客人对房间设施的问题总结在工作过程中,处理客人对房间设施问题是我们酒店服务团队的重要职责之一。
通过与客人的互动和解决问题的过程,我深刻认识到了沟通、专业知识和团队合作的重要性。
在本次工作总结中,我将分享我在处理客人对房间设施问题方面的经验和教训。
一、客人对房间设施问题的分类及处理策略在处理客人对房间设施问题时,首先需要将问题划分为不同的类别,例如水电设施故障、空调问题、洗浴用品不足等。
每个问题类别都需要采取相应的处理策略。
我通过与团队的密切合作和不断学习,逐渐形成了一套高效的处理客人问题的方法。
首先,我们需要迅速响应客人的问题。
当客人向我们报告问题时,我们应立即回应并确保他们得到我们的关注和重视。
良好的沟通技巧非常重要,我们要始终保持耐心、友善和专业。
其次,我们需要快速解决客人的问题。
对于一些常见的设施问题,我们可以先行处理,比如更换灯泡、修复简单的漏水等。
对于较为复杂的问题,我们需要及时与相应的部门沟通,协调解决方案。
在解决过程中,我们应与客人保持沟通,向他们解释问题的原因和处理的流程,以便他们对我们的工作有所了解并建立信任。
最后,我们需要跟进客人的问题。
一旦问题得到解决,我们不能就此结束。
我们应主动询问客人是否满意,并确认问题得到彻底解决。
如果客人对解决方案不满意,我们应再次与他们沟通,并提出可行的补偿或改进措施。
二、重要的专业知识和技能在处理客人对房间设施问题时,除了良好的沟通技巧外,专业知识和技能也是不可或缺的。
我发现以下几个方面对于处理客人问题非常关键:首先,我不断学习酒店设施的知识,了解每个房间的设施配置和使用方法。
这样,当客人报告问题时,我们可以更快速地定位问题并提供有效的解决方案。
其次,我关注行业动态和最新的技术创新。
随着科技的进步,酒店设施也在不断更新换代。
了解最新的设施技术和维修方法,可以帮助我们更好地处理客人问题,并及时更新设施。
第三,我学会了与维修团队和其他相关部门密切合作。
酒店客房作为客人入住后待得最久的场合,所以客房服务人员难免会遇上各种客人的各种问题,有些已是常态,有些则是突发情况。
整理了11个酒店客房“最易出现”的对客问题,帮助客房服务员理清工作思路,轻松应对,赢得客人好评。
案例一客房中发现蚊虫详情1月19日,入住519房的张先生致电大堂副理台投诉:他所住的房间发现有蚂蚁。
张先生对此种情况觉得非常不可思议。
处理客房部应保证客房卫生、清洁质量,并及时做好蚊虫的防灭工作。
对客人提出的问题和异议要高度重视,及时做出处理和上报。
分析及预防客房部应保证客房卫生、清洁质量,并及时做好蚊虫的防灭工作。
对客人提出的问题和异议要高度重视,及时做出处理和上报。
案例二客人用房卡打不开门详情1月24日,816房客向大堂副理反映:他在前台开房后,房卡打不开门,在楼层找到服务开门,服务员称此房为维修房,不能开门。
客人当即要求退房,并不出房费。
经了解,房门无法打开,是门锁出现故障。
因客人开房时设置了保密服务。
楼层在致电总台询问时未自报身份,总台接待员以为是店外客人查询,所以称其为维修房,结果造成客人误解和不满。
处理在向客人道歉后,客人仍竭力要求退房,故同意免收房费让客人退房离开。
并再次向客人表示歉意。
建议客房部对员工进行培训,通过考核后方可上岗。
加强对总台员工判断能力的培训。
分析及预防1、楼层服务员的电话操作不规范,是造成客人不满的主要原因。
打电话时最基本的要求就是自报部门;2、房卡打不开门的情况下,楼层服务员可以查看客人欢迎卡资料确认;3、楼层服务员在不确认客人身份的情况下,可以拿客人的房卡至前台读取;4、前台接待员判断力要加强,要从电话中的声音断定是客人还是内部同事,并进行确认。
从此次投诉可以看出楼层服务员对业务操作极其不熟练,有待加强培训。
案例三客人退房后发现客房物品不见详情2月15日,619房客退房,楼层报查房OK,待客人结完帐欲走时,楼层报说少了一个便签夹,客人坚持说没有拿,AM与客人一起上房寻找,此时楼层又报已找到,造成客人意见极大,其他服务人员也陷入尴尬境地。
常见问题处理常见问题处理1、当一位客人没有预订而前来入住,但房间已满,应如何处理。
首先向客人表示歉意,“先生(小姐)对不起,房间刚刚安排满了,我马上为您联系附近其他宾馆好吗?”征得客人同意后,为其联系,然后告诉客人,“一旦有退房,我们会与您联系的,欢迎您下次光临。
”2、如果客人进房间后,打电话来说他不喜欢这间房,要求转房,怎么办?要了解客人退房的原因,“先生(小姐)不知您喜欢转到什么样的房间?”视情况为其调整到合适的房间,若是房间方面的问题,马上通知有关人员进行维修,若是服务的问题,应尽快报告当值主管并登门道歉,若一时无法,应表示歉意,并做好解释,“真抱歉,现暂时没有房间,一有房间,即刻通知您好吗?使客人感到他的要求受到重视。
3、客人嫌房价太高,坚持要求较大的折扣,应如何处理?首先做好解释,如介绍客房设施,使客人感到这一价格是物有所值的。
并礼貌地告诉客人,“您今天享受的这一房价折扣,是我们首次破例的,房间设备好,而且最优惠的“。
如客人确实接受不了,可介绍房价稍低的客房给客人。
4、一位非住客,请你转交一包物品给一位有预订但有未到的客人,应如何处理?应礼貌的告诉客人“很抱歉,我们很驻掌据预订客人准确的入住时间,请:留下您的工作单位和电话号码,客人到达后,我们会马上告诉她(他)同您联系。
“若属特殊情况,可做好特殊处理。
5、休息区服务台接到重点开房通知单后时应做好哪些准备工作?休息区服务接到重点开房通知时,首先应做到七知三了解,并按客人的观点和接待单位的要求布置和检查房间,检查注意房间的家具设备是否完整,安全,好用,卫生是否符合要求,排除一切不安全因素,并着手准备茶水,香巾。
班长在客人进入前进行一次全面的检查,如果人数较多,则要预先安排好人员,专人负责房,送茶,送香巾,做好充分的接待准备工作。
6、工作注意事项应在旁监视,修理完毕应认真检查确定设备工作正常者才以在维修单上签字,对当日无法修好的设备,应将该房列为维修房,并报客房部。
1.如果两间房同时挂“请即打扫”牌,而此时只有一位服务员时,怎么办?首先要弄清两间房客人是否都在房内;如都不在,按顺序及时整理;如都在,询问客人意见,哪一间更急,哪一间先整理,同时要谢谢客人的合作;如一间房客在,一间不在,客人在的房间先整理;如果两间客人都需要马上整理,及时通知服务台增派人手。
2.发现房间地毯有客人丢掷的烟头烫洞,怎么办?首先务必保持该区域原状,以便与客人对质;通知房务中心,再由房务中心通知领班或主管到现场查看实情;等与客人商谈好赔偿事项后再进行现场清理3.在清理房间时,客人回来了,怎么办?首先有礼貌地请客人出示房卡,确定这是该客人的房间;然后询问客人是否方便继续整理;如可以继续清理,应尽快清理完,以便客人休息;如客人要求过后再来,应立马做好扫尾工作,收拾好工具然后退出,等客人方便时再来整理4.客人向你反映房间设备无法使用,怎么办?首先要向客人致歉并立即到房中实地检查;如属于是客人不会使用,应主动向客人介绍使用方法;如属设备维修问题,应向客人再次道歉;征得客人同意后,马上通知维修人员进房维修;维修完毕,还应询问客人对修理结果是否满意5.如果客人反映床单不干净,需要更换,怎么办?首先要向客人道歉;然后立马随客人入房查看;不管床单是否干净,均应及时更换;并将此情况向上级报告,注意后续的服务6.客人将污物呕吐在床上,怎么办?首先马上通知服务台,请领班或主管过来查看是否需用赔偿;等确定好后为客人更换床上用品,并把受污的另外放置;7.客人需要服务但门上挂“请勿打扰”牌,怎么办?不能敲门;通知房务中心打电话征求客人的意见,征询此时是否可以服务;征得客人同意后再敲门,等客人开门后再入房内为其服务;为客人服务后,应向客人表示歉意。
8.客人要求加床时,怎么办?首先询问客人是否在总台办理过加床手续;如办理过加床手续,征询客人方便加床的时间与床摆放的位置,然后应请客人稍候,把这一情况上报给服务台;如客人未在总台办理手续,则应向客人说明加床应先到总台办手续,主动帮客人与总台联系;待客人办妥手续并接到总台通知后,应立即为客人提供加床服务。
客房服务中的30个怎么办61、客人要求为其开门时,怎么办?(1)根据酒店的规定礼貌地请客人与前台联系或提供相应的服务。
(2)要在能够确认其住客身份的情况下方可为客人开门,如果当时正在做房一定要将门关好后再去开第二间。
(3)如有任何疑问,均应请客人与大堂副理或接待处联系,前台会在确认后派人上来开门。
(4)如有电话通知开门,一定要确认其所发通知的有效性及作必要的记录。
62、清扫住客房时发现有人进来,你怎么办?(1)主动与客人打招呼,并确认其身份。
(2)征求客人意见,是否继续做或暂停。
(3)如客人表示继续做,则应迅速打扫完成并检查合格后对客人说:“对不起,打扰您了。
请问还有什么需要我做的?”然后道再见,面向客人退出房间并轻轻带上房门。
(4)若客人表示暂时不用做,则应迅速收拾好用具,同时征询客人愿何时再做,致歉,对客人退出,关门并做记录。
63、你要为客人整理房间,而他这整天在房间,你怎么办?(1)在工作过程中注意观察此房动静,客人一出去就可先做此房。
(2)如客人打了DND或DL,则要待其取消此标记后第一时间抢先做好清洁。
(3)如到2.00PM后仍未有动静,则可根据酒店规定由服务员或客房中心打电话询问客人意见再做。
(4)每次观察都是DND或DL的房间应在做房表上作特别记录,以便核查和交接。
(5)发现此房有异常情况应立即报告,以便及时处理。
64、查走客房时,发现客人有遗留物品,怎么办?(1)及时报告并做记录。
(2)如有贵重物品等应按酒店规定做清点。
(3)及时上交并作登记手续,不可自作主张予以处理。
65、做房时不小心损坏客人的物品,你怎么办?(1)及时报告上司等待处理,并作记录。
(2)如客人在场应先致歉并立即报上司处理。
66、发现火警时,你怎么办?(1)保持镇静,及时发现火源并报告总机(失火地点及火灾情况)(2)如属初起之火,应取就近的消防器材予以扑灭,确保客人和酒店财产安全。
(3)如火势一时未能控制,要及时引导客人疏散或根据现场指挥人员的指示协助做好清场疏导工作。
如何处理客房的突发事件酒店是一个政治、经济、信息和文化的集散地,具有复杂性,多功能性。
人群相对集中,技术、资金相对密集。
因此突发事件也相对比较多。
从我个人的观点我觉得“突发事件”可以分为对内的突发事件和对外的突发事件。
所以我今天讲的主要是我们在对客服务中碰到的一些“突发事件”。
一、如客人发现失窃报警时,应怎么办?1、首先要保持镇静,千万不要惊慌。
2、保护现场,并及时向上级及安全部报告。
3、耐心地听客人述说失窃经过并做好记录。
4、协助调查。
5、不要随意下结论。
二、遇到客人要求换房,怎么办?弄清楚原因,打电话给客房中心,请总台予以处理。
如果总台同意换房,应帮助客人搬运行李等等。
回答的原则是不能承诺,也不能简单的拒绝,更不能向客人提供有关客房的状态信息。
三、服务员在做房间时,不小心打破了客人的东西时,应怎么办?服务员应立即报给客房中心、领班、主管,由管理人员负责解决。
并向客人诚恳道歉。
及时为客人修理或重新购买,用一颗真诚的心去打动客人。
四、在对客服务中发现有不轨行为的客人时怎么办?应立即向上级汇报,将情况记入客史档案,以避免在今后的服务中发生意外。
五、楼面发生火警应怎么办?1、保持镇静,迅速查明起火地点,通知总机和安全部。
2、等候安全人员的到来并协助工作。
3、试图扑灭火,如果火势小,要根据消防指令正确使用消防器材,进行灭火,阻止火势的蔓延。
4、如火势大,迅速组织所在楼层的客人从安全楼梯疏散,要确保每间住客房均通知到。
总结:类似这样的事情在我们现实工作中是举不胜举,关键是我们在遇到“紧急事件”时应要具备以下几点:一、严格按照各项程序进行操作,并要有一定的灵活性。
二、遇事要冷静、沉着。
三、要具有强烈的责任感和敏锐的观察力。
四、要以客人的安全、需求为己任。
如何处理日常事件1、每日进房清扫次数安排有规定,你应该怎么办?我国目前饭店一般以二进制为主,即实行对客房白天的例行的大清查,和晚间的夜床服务。
当然不论规定几进房制,一旦客人需要整理房间,我们应尽量满足其要求,对VIP客人和住套房的客人,应每日三进房,甚至四进房。
新浪SHOW房间各种问题处理简要陸蕶整编第一节、房间卡的故障处理办法新浪SHOW房间卡的故障的原因有很多,还有服务器问题和新浪SHOW用户的问题。
新浪SHOW房间的问题是我们目前所不能解决的;电信的用户进网通的房间卡。
那么,有关服务器的问题则就需要房间室主进行报修,由聊天站工程部进行解决。
今天在这里我主要就新浪SHOW用户相关的问题简要提示以下相关一、新浪SHOW软件的使用1、尽量使用官方版本的新浪SHOW软件,使用其他版本新浪SHOW软件,都有可能造新浪SHOW卡的现象,甚至有可能因为版本不兼容,产生冲突而被系统误踢出。
在这里我建议大家尽量下载官网及时更新的新浪SHOW版本。
2、定期清理新浪SHOW程序的的抓图,收到的图片,录音录象文件等。
3、觉得新浪SHOW打开困难时,无法接收到信息时,应该把原新浪SHOW卸掉,重新安装新浪SHOW,并修改安装路径到其他盘符二、新浪SHOW房间的使用1、在使用新浪SHOW房间时,尽量减少电脑所开的窗口,过多窗口的开启,会影响新浪SHOW用户的网速。
占用CPU过高导致运行缓慢卡等问题的出现!2、在使用新浪SHOW房间时,尽量不要运行其他大型的软件。
3、在房间,请尽量使用房间的自带播放器,和新浪虚拟视频进行播放;使用其他播放器(特别是在线播放器以及其他播放器)会影响到房间数据的交换。
网络不好的时候,更会影响音质或视频不流畅。
4、在房间尽量使用物理视频,使用虚拟视频时会占用大量的内存空间,也是使房间卡的一个重要因素。
5、房间管理应该尽量少发带图片和声音的房间广播。
6、开多个新浪SHOW号时,应该尽量屏蔽不用的新浪SHOW号的各种信息。
7、长时间使用的号码,应该定时清理公屏和私聊信息。
8、必要时我们也可以退出新浪SHOW号,再重新登陆。
也会使用户在房间的声音和视频更流畅些。
三、提倡电脑常规维护1、定期进行病毒查杀。
2、定期清理电脑垃圾(例如:人出门干干净净的回家也会身上有灰尘垃圾;电脑在运行的过程中也是同一道理)清理无效注册表。
始终保持电脑健康的运行状态!3、定期进行磁盘碎片整理。
开始-程序-附件-系统工具-磁盘清理,然后碎片整理。
4、IE浏览器定期进行修复和清理。
目前相关产品防护卫士很多,采用自己喜欢的熟悉的进行修复IE5、合理正确设置系统的虚拟内存。
我的电脑--属性--高级--性能--设置--高级--虚拟内存- 更改--C盘--自定义大小--初始大小:约1000MB;最大值取初始大小的两倍。
6、检查自己的网速,可以不用下载加速软件,点击大型官方下载点。
用目标另存为看看下载流量是否正常。
以上所说的只是一些普遍现象,大家在操作过程中可根据具体情况进行处理。
第二节无法进入房间的种类和处理办法一、房间所在的服务器重启动时该房间无法进入。
这种现象为:查找房间时,提示找不到此房间。
启动服务器完毕,工程维护人员会将房间启动起来。
处理办法:等待工程维护人员处理完后再试,工程人员一般处理的时间大约20分钟(这个时间和系统部通知机房的时间有关,如果只是重起房间不重启服务器,这个时间大约是5分钟左右)二、房间已经更换服务器或端口,而用户仍然使用原来收藏夹里的路径进入。
这种现象为:使用收藏夹里头的路径进入不了房间,但是可以从房间路径列表找到您的房间进入房间。
(这种现象在大规模更换程序或者重起服务器的时候很容易产生)处理办法:重新收藏房间三、房间由于违规或其他原因被关闭或隐藏这种现象为:为查找时提示找不到此房间解决办法:找区负责人联系相关的运营人员了解情况后解决。
如果是因违规被关闭的房间,聊天站都会在房间的所在区发有关房间被闭原因的贴子。
四、房间所在服务器被攻击。
这种现象为:用户显示连接房间超时或即使进入房间也无法进行任何操作。
解决办法:你可以立即进入10001房间故障报修同时也可以点击大厅首页下方的故障报修,进行故障报修,运营维护人员将直接会和工程部取得联系,将这些情况立即反馈给工程部。
五、房间所在程序假死或者出错,需要重新启动该程序这种现象为:所有用户显示连接房间超时,但是房间所在服务器却是一切正常。
解决办法:联系工程人员重启程序六、用户个人IP被管理所封这种现象为:用户进入房间时后显示个人ip被封解决办法:找相关的cop、sop权限的人解封七、有权限的用户进房间提示RPC验证失败,这种现象为:有权限的号码进入房间时显示:RPC验证失败、或者登录房间超时;但是没有权限的号码可以正常的登录房间。
解决办法:进入:10001/房间故障报修;八、用户个人网络服务商有策略限制,通常现象为某特定地区的用户无法正常进入房间。
这种现象为:其他用户可以登录房间,但是特定地区的特定用户不能登录到房间(有权限的号码和没有权限的号码都不能登录),进入房间时候会提示:房间连接超时,或者是房间连接失败。
现象判断:现在有这几类的情况1、这类问题是由于当地的电信运营商将新浪SHOW的服务器暂停或者故障维护中。
2、这类问题是由于当地运营商将服务器的tcp端口封了。
解决办法:如果房间有多个人进不去,用户可到别的房间试一下,那个房间能进,就将那个房间作为参照房间,更换服务器。
(象这种情况,只有室主进不去或者房间人员超过10个以上的才换)九、用户个人防火墙妨碍进入房间。
这种现象为:进不了所有的房间,由于防火墙的种类不同也会有进不了某个特定房间的可能性。
解决办法:可让用户暂时关闭防火墙。
第三节如何判别房间服务器是否更换1、房间里的人突然全线掉出,失去连接。
此情况一般半个小时后就能恢复正常。
2、个别房间的房间名会突然消失。
该情况一般半个小时后就能恢复正常。
3、当能进入房间时,房间的公告、主题词全部消失(重启房间也可能出现此情况)。
4、一麦、二麦转播员丢失。
该情况不是都会出现,如果出现这种状况,一般用不了多久,一麦、二麦转播员就会回来。
5、一般情况下,工程部会避开人气高峰黄金时段,选择在凌晨人比较少的时候进行该操作。
出现以上情况时,请大家不必惊慌,那是因为在更换服务器中所出现的普遍现象。
第四节关于IP被封主要有以下几种情况1、当事人因违反新浪SHOW有关规定,刷屏、散发广告、发布反动言论、扰乱房间秩序等行为,涉黄等而被管理员封闭。
2、因网速原因,导致信息堆积。
当多条信息的同时显示时,使系统误认刷屏而被封闭。
3、使用新浪SHOW版本的问题。
最近有许多朋友反映进二个号出现自动封IP的现象,这主要是因为有些聊友使用了第三方软件设置所致,使用其它集成的新浪SHOW版本等等,在这里我要再次强调一下,这些其它集成的新浪SHOW版本,虽然在操作设置上比较人性化,但也造成了许多的麻烦,如卡麦,自动封IP等等。
因此我建议大家尽量使用官方推荐的版本,不要使用其它的集成新浪SHOW,以免造成不必要的麻烦。
4、挂号过多或使用挂号器而被系统封闭。
第五节关于一个IP在同一个房间究竟能进几个新浪SHOW号现在许多房间管理报,一个IP进房间三个号以上会出现自动封IP现象,经询公司,只要从客户端进入,不会出现自动封IP现象。
当然为了防止挂号,公司也作了相应的设置,如:一个IP只能进同一房间三个号等等。
现在有些房间已经作了此项操作,有些房间还未来得及作此项操作。
室主也可以上报解除限制同一IP进入受限的问题第六节关于1个小时以下上不了麦、发不了公屏的问题目前,新浪SHOW设置了新申请的号码1小时以下不能上公麦,也不能发公屏。
在管理过程中我们也会碰到已超过1个小时,还上不了麦、也发不了公屏的现象,这种现象,我们建议用户操作:修改用户密码,重新登录新浪SHOW。
第七节关于进了房间说不了话、听不到声音的问题关于有些用户在别的房间操作一切正常,但进了某个房间能上麦,但说不了话、听不到声音的问题。
这是因为个人网络端口与该房间有冲突所造成。
象这种情况是与个人使用的网络有关。
客户端与用户的网络端口无法进行连接;这种情况下;建议用户重启路由器更换IP 重启电脑;登入新浪SHOW第八节新浪SHOW房间锁门故障的排除方法在房间操作过程中,我们常常会遇到这样的问题。
房间门已打开,却显示锁门状态,导致了许多聊友误以会房间关门不让进,严重影响了房间的人气,伤害了聊友的感情。
其实这种现象的排除方法很简单,只要有房间的管理权限,就马上可以排解。
具体操作步骤如下:进入该房间——打开[设置]——删除原来设置的密码——开、关门三次——重新输入新密码——确定。
重新登录后,你就会发现该房间锁已解开。
第九节管理权限消失的现象和处理方法1、当服务器重新启动后,由于系统无法默认原管理权限,导致管理权限丢失。
这种现象为:室主和管理权限丢失解决方法:找区长重新加室主权限,然后室主重新加房间管理权限。
2、因系统不辨认,导致管理后台无法操作。
这种现象为:管理后台无法操作。
解决方法:不要添加马甲乱码,建议使用文字添加室主和管理昵称。
第十节用户在娱乐的过程中遇到问题解决方法1 用户在房间娱乐建议文明用语;不要粗口辱骂等过激行为造成房间管理将您请出房间,如果您没有做出任何违规行为被管理员请出(您可以前往10002房间进行投诉调解中心进行咨询2 新浪SHOW有不同的属性房间管理模式也不一样要求也不同;若是新手用户;建议前往10000新手乐园咨询学习3 新浪SHOW本着用户至上的态度设立多个官方职能房间;受理合作问题!。