李天生硬笔书法口诀
- 格式:doc
- 大小:33.50 KB
- 文档页数:39
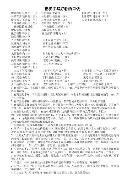
李天生书法组字规律顺口溜(硬笔)李天生硬笔书法口诀(把汉字写好看的口诀)横要稍斜竖要畅(三)竖的写法要流畅上部出锋用悬针(中)长横有弧短横粗(王)长竖悬针短竖柱(弄)上部隐锋用垂露(甲华)横可偏左不宜右(千)左竖垂露右竖悬(并)左竖下延底横出(口)天覆地载要记住(里)左竖稍短右竖长(门、竖)撇短捺长角适度下有撇捺上横短(来)撇长捺扬分清楚写撇宜急不宜缓撇要回锋锋向上撇短捺长不越钩(人)捺要回锋锋向下点的妙用取平衡点下有横半悬空(市)注意两点相互顾点下无竖点偏右(广)独点取势要庄重点竖永远找直线(宋)三点四点要呼应见钩取势向上冲左右相同右为大(颂松欣斩羽)见折要缓取过渡右边小时要偏下(和)挑的写法要轻快左边小时要偏上(晓)左聚右散横折钩(马)左右不等反差大一钩在下出钩平(忖)三均字体要斟酌上宽下窄取平稳(罪)全包半包上下包(国度区凶司)组字各部要错落上窄下宽要端正(且)被包部分往左靠(同间西两)加大反差去组合同字重叠上宜小(昌)里边部分要紧凑字形最忌平分色多字重叠不重样(晶)里紧外舒要记牢上下结构找中心(走步)左右结构看大小此字口诀牢牢记多思多练见功底1 有横的字底、字头组字规律:横可偏左不宜右,如:异弄鼻痹享孪类至尘导寻犁挚皇望其兵蛊孟益盆等。
2 有两竖的字底、字头组字规律:左竖稍短右竖长、长竖悬针短竖柱左竖垂露右竖悬,如:弄并门竖贤等。
3 有三竖的字底、字头组字规律:中竖稍短,左右竖同两竖的字底、字头组字规律4 有撇捺的字撇捺都要充分的展示,把下面部件全罩住(天覆)。
组字核心撇捺舒展,字不宜有长横。
如:春奉登奎祭蔡卷拳夺奋胥蛋公分令拳全冬务介父斋雯紊等。
撇捺变点字宜有长横。
5 左右结构的组字规律。
右边小时要偏下:这类偏旁组字时的特点笔画少、占位小如:知叙扛细社阳粒拈耘触柏舢初弘,组字在右边,组字规律:右边小时要偏下; 左边小时要偏上:这类偏旁组字时的特点笔画少、占位小,如:晓吻艰畸呚功坡站战魂啸嵦蚊邮鸥雄球冲冷饿妙赈旗烤钢说绳幼硬眠氓残等。
常用硬笔书法口诀及笔顺口诀
一、多横平行等距分长短,要紧凑
如:丰、诗、拜、唯等。
二、右下向上出钩横短斜
如:我、毛、戈、七等。
三、横左边倾斜右边平
如:村、十、神、理、坟等。
四、竖垂露悬针要分清
如:川、个、队、直、花、耳、邓等。
五、长竖腿长要体现
如:中、年、木、弟等。
六、多竖左密右疏
如:而、山、扁、雨、川等。
七、左右有竖,粗细高矮有区分
如:非、贝、因、四、共、林、等。
八、上下有横,下横长
如:丕、互、立、并、李、事。
九、横要写长
如:量、寸、一、可等。
小学阶段笔顺口诀
1.先横后竖。
先撇后捺。
2.上后下。
先左后右。
3.先中间,后两边。
4.先里头,后封口。
硬笔书法口诀及规律顺口溜
当提到硬笔书法的口诀和规律时,有一个经典的顺口溜可以帮助记忆。
这个顺口溜包含了硬笔书法的基本要点和规律:
一提三才五结构,两横三竖五行书。
垂直悬挂尺下落,水平实心田字画。
先后左右皆起笔,前中后端线条细。
脚翘头朝正中写,弯弯圆圆意无边。
这个顺口溜简洁明了地描述了硬笔书法的一些关键要素和规律,包括笔画的方向、形状和排列方式等。
它可以帮助初学者记忆和理解硬笔书法的基本知识。
李天生硬笔书法口诀横要稍斜竖要畅(三)竖的写法要流畅上部出锋用悬针(中)长横有弧短横粗(王)长竖悬针短竖柱(弄)上部隐锋用垂露(甲华)横可偏左不宜右(千)左竖垂露右竖悬(并)左竖下延底横出(口)天覆地载要记住(里)左竖稍短右竖长(门、竖)撇短捺长角适度下有撇捺上横短(来)撇长捺扬分清楚写撇宜急不宜缓撇要回锋锋向上撇短捺长不越钩(人)捺要回锋锋向下点的妙用取平衡点下有横半悬空(市)注意两点相互顾点下无竖点偏右(广)独点取势要庄重点竖永远找直线(宋)三点四点要呼应见钩取势向上冲左右相同右为大(颂松欣斩羽)见折要缓取过渡右边小时要偏下(和)挑的写法要轻快左边小时要偏上(晓)左聚右散横折钩(马)左右不等反差大一钩在下出钩平(忖)三均字体要斟酌上宽下窄取平稳(罪)全包半包上下包(国度区凶司)组字各部要错落上窄下宽要端正(且)被包部分往左靠(同间西两)加大反差去组合同字重叠上宜小(昌)里边部分要紧凑字形最忌平分色多字重叠不重样(晶)里紧外舒要记牢上下结构找中心(走步)左右结构看大小此字口诀牢牢记多思多练见功底1 有横的字底、字头组字规律:横可偏左不宜右,如:异弄鼻痹享孪类至尘导寻犁挚皇望其兵蛊孟益盆等。
2 有两竖的字底、字头组字规律:左竖稍短右竖长、长竖悬针短竖柱左竖垂露右竖悬,如:弄并门竖贤等。
3 有三竖的字底、字头组字规律:中竖稍短,左右竖同两竖的字底、字头组字规律4 有撇捺的字撇捺都要充分的展示,把下面部件全罩住(天覆)。
组字核心撇捺舒展,字不宜有长横。
如:春奉登奎祭蔡卷拳夺奋胥蛋公分令拳全冬务介父斋雯紊等。
撇捺变点字宜有长横。
5 左右结构的组字规律。
右边小时要偏下:这类偏旁组字时的特点笔画少、占位小如:知叙扛细社阳粒拈耘触柏舢初弘,组字在右边,组字规律:右边小时要偏下; 左边小时要偏上:这类偏旁组字时的特点笔画少、占位小,如:晓吻艰畸呚功坡站战魂啸嵦蚊邮鸥雄球冲冷饿妙赈旗烤钢说绳幼硬眠氓残等。
组字规律:左边小时要偏上。
把汉字写好看的口诀横要稍斜竖要畅(三)竖的写法要流畅上部出锋用悬针(中)长横有弧短横粗(王)长竖悬针短竖柱(弄)上部隐锋用垂露(甲华)横可偏左不宜右(千)左竖垂露右竖悬(并)左竖下延底横出(口)天覆地载要记住(里)左竖稍短右竖长(门、竖)撇短捺长角适度下有撇捺上横短(来)撇长捺扬分清楚写撇宜急不宜缓撇要回锋锋向上撇短捺长不越钩(人)捺要回锋锋向下点的妙用取平衡点下有横半悬空(市)注意两点相互顾点下无竖点偏右(广)独点取势要庄重点竖永远找直线(宋)三点四点要呼应见钩取势向上冲左右相同右为大(颂松欣斩羽)见折要缓取过渡右边小时要偏下(和)挑的写法要轻快左边小时要偏上(晓)左聚右散横折钩(马)左右不等反差大一钩在下出钩平(忖)三均字体要斟酌上宽下窄取平稳(罪)全包半包上下包(国度区凶司)组字各部要错落上窄下宽要端正(且)被包部分往左靠(同间西两)加大反差去组合同字重叠上宜小(昌)里边部分要紧凑字形最忌平分色多字重叠不重样(晶)里紧外舒要记牢上下结构找中心(走步)左右结构看大小此字口诀牢牢记多思多练见功底1 有横的字底、字头组字规律:横可偏左不宜右,如:异弄鼻痹享孪类至尘导寻犁挚皇望其兵蛊孟益盆等。
2 有两竖的字底、字头组字规律:左竖稍短右竖长、长竖悬针短竖柱左竖垂露右竖悬,如:弄并门竖贤等。
3 有三竖的字底、字头组字规律:中竖稍短,左右竖同两竖的字底、字头组字规律4 有撇捺的字撇捺都要充分的展示,把下面部件全罩住(天覆)。
组字核心撇捺舒展,字不宜有长横。
如:春奉登奎祭蔡卷拳夺奋胥蛋公分令拳全冬务介父斋雯紊等。
撇捺变点字宜有长横。
5 左右结构的组字规律。
右边小时要偏下:这类偏旁组字时的特点笔画少、占位小如:知叙扛细社阳粒拈耘触柏舢初弘,组字在右边,组字规律:右边小时要偏下; 左边小时要偏上:这类偏旁组字时的特点笔画少、占位小,如:晓吻艰畸呚功坡站战魂啸嵦蚊邮鸥雄球冲冷饿妙赈旗烤钢说绳幼硬眠氓残等。
组字规律:左边小时要偏上。
硬笔字口诀和解释
写出一手好字有练字口诀与方法吗?学习硬笔练字口诀和要领是什么?很多学习硬笔字的人员有这样的问题,其实学习好硬笔书法是有练字口诀和方法的,学会这些练字口诀,让你早日练成一手好的硬笔书法!
一、偏旁单立人,垂露起中央
二、偏旁三点水,皆在弧线上
三、一字无重捺,重捺变形状
四、一字有双撇,双撇齐方向
五、撇下若有横,平撇才适当
六、数笔交叉处,切忌放射状
七、左右皆有竖,左短而右长
八、中间均有竖,上下对成行
九、小口呈梯形,大口应见方
十、口中无部件,底横探出墙
十一、口中有部件,底横口中装
十二、外部半包围,内部半身藏
十三、三部叠体字,上部居中央
十四、部首应避就,偏旁需迎让
十五、多横连续写,间距成等格
十六、竖笔穿横过,宁右勿偏左
十七、上下合体字,天覆或地托
十八、左右合体字,右旁大于左
十九、合体左中右,三部应错落
二十、合体上中下,高度莫超过
二十一、瘦者任其瘦,不可使其阔
二十二、肥者需控制,不可太肥硕。
硬笔字书写口诀练字顺口溜硬笔字书写口诀和练字顺口溜可以帮助人们更好地掌握写字的技巧和姿势,以下是一些常用的口诀和顺口溜:一、写字笔顺口诀从上到下为主,从左到右为辅。
上下左右俱全,根据层次分组;横竖交叉先横,撇捺交叉先撇;中间突出先中,右上有点后补;上包下时先外,下包上时先内;三框首横末折,大囗最后封底。
二、基本笔画口诀汉字是由笔画组成的,要想写好汉字,一定要先练好。
点在上部或左上,先写点;点在右上或在字里,后写点;横要平,要写直;竖要直,笔要直;撇要尖,捺要够;提要快,来收尾。
三、坐姿、执笔和笔画要求头须正,肩要平;双臂开,背挺直;臀均坐,脚踏实;气不躁,心专一。
食拇指,指尖捏;中指甲,内侧抵;离笔尖,三厘米;四五指,抵中指;呈拱形,空掌心;腕内侧,贴桌面。
写横画,右上翘;轻顿起,回锋收;起收慢,行笔快;多重横,有变化。
要写竖,起笔驻;心专一,向胸部;忌力断,腕稳固;针出锋,露回顾。
撇画起,笔稍驻;舒缓行,有弧度;渐提起,笔锋露;平竖撇,不一路。
捺画起,轻入笔;忌斜直,渐有力;收笔时,出锋急;折向右,显马蹄。
左右点,左右顿;有长短,分轻重;要呼应,也相背;姿态美,多种类。
提笔起,右上提;力渐轻,笔锋急。
横竖折,折稍顿;斜撇折,折笔轻。
起钩处,笔稍驻;急出锋,有力度。
以上是一些常见的硬笔字书写口诀和练字顺口溜。
通过掌握这些口诀和顺口溜,可以更好地掌握写字的技巧和姿势。
同时还可以通过多加练习来提高写字的水平和手法的稳定性。
写好钢笔字口诀坐姿:头要正,身要直,竖画:写竖画,仔细分,横折弯钩:横竖稍斜底部平,撇点:撇画稍长点稍短,字底:上下结构有字底,两臂分开讲姿势。
三个一,脚肩齐。
边写本子边前移。
“三个一” :头离桌面一尺,身离桌旁一拳,手离笔尖一寸。
执笔方法:执笔方法并不难,指实掌虚是关键。
拇食中指卡笔杆,笔杆斜靠虎口间。
练字法:中国字,变化大,把握特点不用怕。
刚开始,练笔画,利用直线代替它。
练笔画,不用怕,节奏训练管住它。
八笔画,是关键,撇捺以外走直线。
八笔画,并不齐,增添笔画来迁移。
特殊笔画特殊待,三个钩画要除外。
横斜竖直钩要猛,直线构成汉字型。
有垂露,有悬针,用力垂直向下伸。
垂露圆,悬针尖,竖画都是画直线。
折画:写折画,很简单,转折处,棱角显。
每一笔,走直线,直线转折是关键。
横画:学写横,要稍平,左低右高收笔停。
长横短横不一样,长稍平,短稍仰,用力基本都一样。
撇画:写撇画,都一样,长短弯斜要适当。
收笔都要撇出尖,仔细观察才漂亮。
竖弯钩:先写竖画右弯转,底部横画不宜短。
钩画之前要稍停,钩尖用力向上行。
竖折折钩:横竖中间两个折,横画竖画均稍斜。
每个笔画走直线,直线转折是关键。
钩画直线向上行。
笔顺:学写字,讲笔顺,掌握方法字有神。
先写横,后写竖,从上到下要记住。
先中间,后两边,把握中线不能偏。
先写撇,后写捺,记住顺序不用怕。
从外到内记清楚,进屋关门再封口。
捺画:学写捺,不用怕,倾斜下沉右下滑。
有斜捺,有平捺,应用角度有变化。
点画:写点画,要多练,上面尖,下面圆。
由轻到重画直线,点画总是斜着站。
提画:写提画,右上挑,慢慢用力逐渐小。
提直提尖提直线,长短斜平把握好。
撇尾点尖要相连。
撇折:书写落笔左下行,折笔改向再写横,横画斜度比较平。
结构:汉字结构变化大,把握特点不用怕。
左右结构两边站,收放自如才好看。
上下结构要分段,上边紧,下边松,黄金分割才成功。
包围结构并不难,只有包住才好看。
独体结构是难点,平衡均匀是关键。
有时收,有时放,独立成型要稳当。
硬笔书法结构十四口诀1、方字不方正,左右都内行。
左阴笔划细,右阳粗笔明。
例字:田、白、回、向2、划斜体不斜,整体要端正。
斜笔虽明显,立稳是主功。
例字:五、古、直、质3、中划长启下,横担要分明。
一笔揽腰过,不失砥柱用。
例字:喜、吾、娄、安4、人字八交叉,叉处空中顶。
下部要对准,不要偏西东。
例字:会、合、金、命5、八字下交叉,亦在字正中。
如若偏东西,此字不成形。
例字:天、父、文、支6、本来字端正,横笔斜上行。
倘要平或下,反倒减美容。
例字:主、王、生、正7、有字无正笔,划撇偏斜行。
偏者要稍正,整体美容生。
例字:易、母、力、乃8、上划不要长,下划是主功。
整体两划间,排列宜适中。
例字:丕、互、立、并9、左右有竖者,左短宜瘦形。
右竖粗又壮,主笔浑圆成。
例字:页、自、因、固10、有横又有竖,横短要记清。
竖长不得减,撇捺展长风。
例字:木、米、朱、未11、有字笔划多,横长竖短行。
撇捺要收缩,以点补其空。
例字:染、粟、架、桑12、乙字本偏斜,弯度是硬功。
宜活不宜死,划少亦生风。
例字:乙、已、包、乞13、划少本单薄,粗壮不减容。
该字不宜长,免去瘦弱病。
例字:卜、了、月、土14、上下都有点,上点向内行。
下点应向外,扎根各西东。
例字:兼、煎、兴、羔练习硬笔书法的规律:(1)内收外放(中宫紧收)。
(2)内齐平(内部对齐)。
(3)外参差(外部参差不齐)。
原理分析:(1)内收外放:位于上下左右的偏旁就像太阳光的发散的光线,内收紧外发散。
(2)内齐平:所有偏旁内侧笔画端点,要在一条水平或者垂直线上对齐。
(3)外参差:偏旁部首外侧都长短不齐,使得字体看起来有灵性不呆板。
中国书法口诀(背口诀学书法)1、方字不方正,左右都内行。
(田白回向)阴笔划细,右阳粗2、划斜体不斜,整体要端正。
(五古直质)斜虽明显,立稳是主功。
3、中划长启下,横担要分明。
(喜吾娄安)一笔揽腰过,不失砥柱用。
4、人字八交叉,叉处空中顶。
(会合金命)下部要对准,不要偏西东。
5、八字下交叉,亦在字正中。
(天父文支)如若偏东西,此字不成形。
6、本来字端正,横笔斜上行。
(主王生正)倘要平或下,反倒减美容。
7、有字无正笔,划撇偏斜行。
(易母力乃)偏者要稍正,整体美容生。
8、上划不要长,下划是主功。
(丕互立并)整体两划间,排列宜适中。
9、左右有竖者,左短宜瘦形。
(页自因固)右竖粗又壮,主笔浑圆成。
10、有横又有竖,横短要记清。
(木米朱未)竖长不得减,撇捺展长风。
11、有字笔划多,横长竖短行。
(染粟架桑)撇捺要收缩,以点补其空。
12、乙字本偏斜,弯度是硬功。
(乙已包乞)宜活不宜死,划少亦生风。
13、划少本单薄,粗壮不减容。
(卜了月土)该字不宜长,免去瘦弱病。
14、上下都有点,上点向内行。
(兼煎兴羔)下点应向外,扎根各西东。
15、以点为字边,上下要照应。
(冷次洪海)上点俯其下,下点望星空。
16、点多宜收偃,不要展外生。
(亦赤然点)方向宜相背,碎石铺仙宫。
16、马齿最难写,斜中要有正。
(马鸟焉为)上部为基点,下部对正中。
17、左直且要短,让位于右方。
(伊侈使便)左右形相顾,右撇宜奔放。
18、左撇右直者,左缩右应展。
(川升卯邦)为使中不空,左右相顾盼。
19、天覆天要大,覆盖宜于严。
(审官富宫)万象包在内,不准露其边。
20、地载地要广,托住万宝藏。
(至皇孟盖)疏密要适宜,轴线在中央。
21、两字并其一,左高右要低。
(斯部红即)左部占要位,右部让分厘。
22、左右合一起,右部为主体。
(读蝶塘)右部高左部,右占广天地。
23、竖多分长短,不是争高低。
(册再用甫)全为字形美,参差而不齐。
24、横多宜匀布,长短有距离。
(三羊量书)重者不可多,字形美无比。
李天生硬笔书法口诀(把汉字写好看的口诀)横要稍斜竖要畅(三)竖的写法要流畅上部出锋用悬针(中)长横有弧短横粗(王)长竖悬针短竖柱(弄)上部隐锋用垂露(甲华)横可偏左不宜右(千)左竖垂露右竖悬(并)左竖下延底横出(口)天覆地载要记住(里)左竖稍短右竖长(门、竖)撇短捺长角适度下有撇捺上横短(来)撇长捺扬分清楚写撇宜急不宜缓撇要回锋锋向上撇短捺长不越钩(人)捺要回锋锋向下点的妙用取平衡点下有横半悬空(市)注意两点相互顾点下无竖点偏右(广)独点取势要庄重点竖永远找直线(宋)三点四点要呼应见钩取势向上冲左右相同右为大(颂松欣斩羽)见折要缓取过渡右边小时要偏下(和)挑的写法要轻快左边小时要偏上(晓)左聚右散横折钩(马)左右不等反差大一钩在下出钩平(忖)三均字体要斟酌上宽下窄取平稳(罪)全包半包上下包(国度区凶司)组字各部要错落上窄下宽要端正(且)被包部分往左靠(同间西两)加大反差去组合同字重叠上宜小(昌)里边部分要紧凑字形最忌平分色多字重叠不重样(晶)里紧外舒要记牢上下结构找中心(走步)左右结构看大小此字口诀牢牢记多思多练见功底1 有横的字底、字头组字规律:横可偏左不宜右,如:异弄鼻痹享孪类至尘导寻犁挚皇望其兵蛊孟益盆等。
2 有两竖的字底、字头组字规律:左竖稍短右竖长、长竖悬针短竖柱左竖垂露右竖悬,如:弄并门竖贤等。
3 有三竖的字底、字头组字规律:中竖稍短,左右竖同两竖的字底、字头组字规律4 有撇捺的字撇捺都要充分的展示,把下面部件全罩住(天覆)。
组字核心撇捺舒展,字不宜有长横。
如:春奉登奎祭蔡卷拳夺奋胥蛋公分令拳全冬务介父斋雯紊等。
撇捺变点字宜有长横。
5 左右结构的组字规律。
右边小时要偏下:这类偏旁组字时的特点笔画少、占位小如:知叙扛细社阳粒拈耘触柏舢初弘,组字在右边,组字规律:右边小时要偏下; 左边小时要偏上:这类偏旁组字时的特点笔画少、占位小,如:晓吻艰畸呚功坡站战魂啸嵦蚊邮鸥雄球冲冷饿妙赈旗烤钢说绳幼硬眠氓残等。
硬笔书法口诀及规律顺口溜硬笔书法是一门古老而优雅的艺术形式,通过钢笔或者硬笔尖进行书写,以传达思想和表达美感。
在学习硬笔书法的过程中,熟悉硬笔书法的口诀和规律是至关重要的。
本文将为大家介绍一些有趣的硬笔书法口诀,并解析其中的规律。
一、横平竖直向前走,笔画骨架学不忧。
横竖是硬笔书法基本的线条方向,横指水平方向,竖指垂直方向。
通过横平竖直的运笔方式,可以形成相对稳定的字形。
这句口诀强调了线条方向对书写的重要性。
二、先写外框再填内,别忘结构要分明。
硬笔书法强调结构的清晰和规范,所以在书写时,先画出字的外框,再逐渐填充内部的笔画。
通过这种方式,可以使字的结构更加清晰明了。
三、勾勒轮廓点缀韵,用笔节奏使字工。
硬笔书法强调节奏感,通过用笔力度和速度的变化,来表现字体的优美韵律。
勾勒轮廓是对字形的描绘,点缀韵则是通过细小的笔画来丰富字的艺术感。
四、平直相连无断笔,紧凑工整不扭曲。
硬笔书法强调笔画的相连性,即在书写时,各个笔画之间不要出现明显的断裂。
同时,书写时力求笔画平直、工整,避免出现扭曲的情况。
五、先上再下常规守,横折撇捺变化多。
硬笔书法主要基于左右、上下的笔画结构,因此在书写时,先进行横折撇捺等上部结构的书写,再进行下部结构的书写。
横折撇捺是硬笔书法中常见的基本笔画,通过它们的组合应用,可以书写出丰富多样的字形。
六、水平上下变开口,倾斜中间行笔细。
硬笔书法中,当临近平直横平竖直的笔画时,需要进行开口处理,以保持书写的流畅。
同时,当书写倾斜笔画时,需要稍微加大书写力度,使其呈现出一定的粗细变化,增加书写的艺术感。
以上是一些关于硬笔书法口诀及其规律的介绍。
通过掌握这些口诀和规律,我们可以更好地理解硬笔书法的书写技巧和要领。
当我们在练习硬笔书法时,可以按照这些规律进行指导,逐渐提升自己的书写水平。
硬笔书法是一门需要耐心和细心的艺术,需要不断地反复练习和钻研。
希望大家能够通过学习硬笔书法口诀和规律,提高自己的书写技巧,感受到硬笔书法带来的美感和乐趣。
李天生硬笔书法口诀(把汉字写好看的口诀)横要稍斜竖要畅(三)竖的写法要流畅上部出锋用悬针(中)长横有弧短横粗(王)长竖悬针短竖柱(弄)上部隐锋用垂露(甲华)横可偏左不宜右(千)左竖垂露右竖悬(并)左竖下延底横出(口)天覆地载要记住(里)左竖稍短右竖长(门、竖)撇短捺长角适度下有撇捺上横短(来)撇长捺扬分清楚写撇宜急不宜缓撇要回锋锋向上撇短捺长不越钩(人)捺要回锋锋向下点的妙用取平衡点下有横半悬空(市)注意两点相互顾点下无竖点偏右(广)独点取势要庄重点竖永远找直线(宋)三点四点要呼应见钩取势向上冲左右相同右为大(颂松欣斩羽)见折要缓取过渡右边小时要偏下(和)挑的写法要轻快左边小时要偏上(晓)左聚右散横折钩(马)左右不等反差大一钩在下出钩平(忖)三均字体要斟酌上宽下窄取平稳(罪)全包半包上下包(国度区凶司)组字各部要错落上窄下宽要端正(且)被包部分往左靠(同间西两)加大反差去组合同字重叠上宜小(昌)里边部分要紧凑字形最忌平分色多字重叠不重样(晶)里紧外舒要记牢上下结构找中心(走步)左右结构看大小此字口诀牢牢记多思多练见功底1 有横的字底、字头组字规律:横可偏左不宜右,如:异弄鼻痹享孪类至尘导寻犁挚皇望其兵蛊孟益盆等。
2 有两竖的字底、字头组字规律:左竖稍短右竖长、长竖悬针短竖柱左竖垂露右竖悬,如:弄并门竖贤等。
3 有三竖的字底、字头组字规律:中竖稍短,左右竖同两竖的字底、字头组字规律4 有撇捺的字撇捺都要充分的展示,把下面部件全罩住(天覆)。
组字核心撇捺舒展,字不宜有长横。
如:春奉登奎祭蔡卷拳夺奋胥蛋公分令拳全冬务介父斋雯紊等。
撇捺变点字宜有长横。
5 左右结构的组字规律。
右边小时要偏下:这类偏旁组字时的特点笔画少、占位小如:知叙扛细社阳粒拈耘触柏舢初弘,组字在右边,组字规律:右边小时要偏下; 左边小时要偏上:这类偏旁组字时的特点笔画少、占位小,如:晓吻艰畸呚功坡站战魂啸嵦蚊邮鸥雄球冲冷饿妙赈旗烤钢说绳幼硬眠氓残等。
李天生硬笔书法口诀(把汉字写好看的口诀)横要稍斜竖要畅(三)竖的写法要流畅上部出锋用悬针(中)长横有弧短横粗(王)长竖悬针短竖柱(弄)上部隐锋用垂露(甲华)横可偏左不宜右(千)左竖垂露右竖悬(并)左竖下延底横出(口)天覆地载要记住(里)左竖稍短右竖长(门、竖)撇短捺长角适度下有撇捺上横短(来)撇长捺扬分清楚写撇宜急不宜缓撇要回锋锋向上撇短捺长不越钩(人)捺要回锋锋向下点的妙用取平衡点下有横半悬空(市)注意两点相互顾点下无竖点偏右(广)独点取势要庄重点竖永远找直线(宋)三点四点要呼应见钩取势向上冲左右相同右为大(颂松欣斩羽)见折要缓取过渡右边小时要偏下(和)挑的写法要轻快左边小时要偏上(晓)左聚右散横折钩(马)左右不等反差大一钩在下出钩平(忖)三均字体要斟酌上宽下窄取平稳(罪)全包半包上下包(国度区凶司)组字各部要错落上窄下宽要端正(且)被包部分往左靠(同间西两)加大反差去组合同字重叠上宜小(昌)里边部分要紧凑字形最忌平分色多字重叠不重样(晶)里紧外舒要记牢上下结构找中心(走步)左右结构看大小此字口诀牢牢记多思多练见功底1 有横的字底、字头组字规律:横可偏左不宜右,如:异弄鼻痹享孪类至尘导寻犁挚皇望其兵蛊孟益盆等。
2 有两竖的字底、字头组字规律:左竖稍短右竖长、长竖悬针短竖柱左竖垂露右竖悬,如:弄并门竖贤等。
3 有三竖的字底、字头组字规律:中竖稍短,左右竖同两竖的字底、字头组字规律4 有撇捺的字撇捺都要充分的展示,把下面部件全罩住(天覆)。
组字核心撇捺舒展,字不宜有长横。
如:春奉登奎祭蔡卷拳夺奋胥蛋公分令拳全冬务介斋雯紊等。
撇捺变点字宜有横。
5 左右结构的组字规律。
右边小时要偏下:这类偏旁组字时的特点笔画少、占位小如:知叙扛细社阳粒拈耘触柏舢初弘,组字在右边,组字规律:右边小时要偏下; 左边小时要偏上:这类偏旁组字时的特点笔画少、占位小,如:晓吻艰畸呚功坡站战魂啸嵦蚊邮鸥雄球冲冷饿妙赈旗烤钢说绳幼硬眠氓残等。
免费领取《31讲硬笔书法视频教程》李天生--汉字组字规律教
程!
教程简介
《31讲硬笔书法视频教程》
《汉字组字规律》由李天生老师主讲
是适于中小学生及各类书法爱好者的教材
集理论、规律、练字方法、范字于一体
一看就懂,一练就入门,是难得的好教材
素材内容
1. 【李天生】楷书部分(16讲)
2. 【李天生】行书部分(15讲)
3. 电子版配套教程口诀
(教程领取方式:百度网盘或者邮箱都可以)
部
分
内
容
1. 【李天生】楷书部分(16讲)
分为粉笔理论以及钢笔实际教学部分
下面先看第一讲,粉笔汉字组成规律
下面是钢笔讲解部分
部分视频截图
目录截图
2. 【李天生】行书部分(15讲)
3. 电子版配套教程口诀部分截图
今天所有的好内容,都可以拿回家
每一个同学都可以领取到!
领取方法
1
关注书画艺术学堂公众号。
硬笔书法口诀及规律顺口溜硬笔书法作为一门传统的艺术形式,不仅要求具备良好的技巧,还需要熟悉并理解一些口诀和规律。
本文将通过创作一首顺口溜的形式,介绍硬笔书法口诀及规律,帮助读者更好地掌握和运用硬笔书法技巧。
字形书写真难熬,一切从基础做起。
笔尖要稳,字型要美,字体规范别太糟。
直竖横撇,都要准,顿首下勾别妥协。
挺胸抬头笔情秀,经典美字就妥贴。
首先,我们来介绍硬笔书法的基本口诀。
硬笔书法注重笔画的起笔、落笔、返回和转折,因此需要熟悉一些基本的笔画口诀。
比如“直”要直,把握姿势稳,笔墨合二为一;“竖”要挺,笔姿挺胸向上升,不要往下滑;“横”要利,起笔准备好,横直慢慢过;“撇”要匀,姿势要准备,笔墨要稳定;“点”要细,小心点勿偏,点画要充满美。
其次,我们来探讨硬笔书法的规律。
硬笔书法注重笔画之间的比例和结构,因此需要掌握一些基本的规律。
首先是字体规范,要求字体工整、端庄,不要太过潦草。
其次是字形的平衡,上下左右的笔画要分布均匀,不要出现明显的偏重。
每个字的笔画要有节奏感,不要太过生硬或磨损。
同时,起笔、落笔、返回和转折等关键部位的处理要有准确的力度和速度,以保证整个字体的平衡和连贯性。
在硬笔书法的实践中,我们可以将口诀和规律相结合,通过反复练习来提高自己的书写技巧。
首先,我们可以记忆和默写口诀,将其内化为自己书写的习惯,以保证字形的准确和标准。
其次,我们可以通过模仿经典字帖,学习和借鉴其中的规律和技巧,来丰富自己的书法表达。
最后,我们可以通过不断的练习和反思,不断提高自己的书写水平,培养自己的风格和特点。
总结起来,硬笔书法口诀及规律是硬笔书法学习的基础和关键,通过口诀的记忆和规律的掌握,我们可以更好地理解和运用硬笔书法技巧。
在实践中,我们可以不断地练习和反思,提高自己的书写水平,培养独特的书法风格。
相信通过不懈的努力和研究,我们每个人都可以成为一位优秀的硬笔书法家。
李天生硬笔书法口诀横要稍斜竖要畅(三)竖的写法要流畅上部出锋用悬针(中)长横有弧短横粗(王)长竖悬针短竖柱(弄)上部隐锋用垂露(甲华)横可偏左不宜右(千)左竖垂露右竖悬(并)左竖下延底横出(口)天覆地载要记住(里)左竖稍短右竖长(门、竖)撇短捺长角适度下有撇捺上横短(来)撇长捺扬分清楚写撇宜急不宜缓撇要回锋锋向上撇短捺长不越钩(人)捺要回锋锋向下点的妙用取平衡点下有横半悬空(市)注意两点相互顾点下无竖点偏右(广)独点取势要庄重点竖永远找直线(宋)三点四点要呼应见钩取势向上冲左右相同右为大(颂松欣斩羽)见折要缓取过渡右边小时要偏下(和)挑的写法要轻快左边小时要偏上(晓)左聚右散横折钩(马)左右不等反差大一钩在下出钩平(忖)三均字体要斟酌上宽下窄取平稳(罪)全包半包上下包(国度区凶司)组字各部要错落上窄下宽要端正(且)被包部分往左靠(同间西两)加大反差去组合同字重叠上宜小(昌)里边部分要紧凑字形最忌平分色多字重叠不重样(晶)里紧外舒要记牢上下结构找中心(走步)左右结构看大小此字口诀牢牢记多思多练见功底1 有横的字底、字头组字规律:横可偏左不宜右,如:异弄鼻痹享孪类至尘导寻犁挚皇望其兵蛊孟益盆等。
2 有两竖的字底、字头组字规律:左竖稍短右竖长、长竖悬针短竖柱左竖垂露右竖悬,如:弄并门竖贤等。
3 有三竖的字底、字头组字规律:中竖稍短,左右竖同两竖的字底、字头组字规律4 有撇捺的字撇捺都要充分的展示,把下面部件全罩住(天覆)。
组字核心撇捺舒展,字不宜有长横。
如:春奉登奎祭蔡卷拳夺奋胥蛋公分令拳全冬务介父斋雯紊等。
撇捺变点字宜有长横。
5 左右结构的组字规律。
右边小时要偏下:这类偏旁组字时的特点笔画少、占位小如:知叙扛细社阳粒拈耘触柏舢初弘,组字在右边,组字规律:右边小时要偏下; 左边小时要偏上:这类偏旁组字时的特点笔画少、占位小,如:晓吻艰畸呚功坡站战魂啸嵦蚊邮鸥雄球冲冷饿妙赈旗烤钢说绳幼硬眠氓残等。
组字规律:左边小时要偏上。
这两点时总结的规律只要这样写就好看6 同样一个字旁在左右结构的组字中,居左要小居右要大,此组字规律左右相同右为大,例子:甜括彩踩鸩沈颂松颁份创呛剂蛴欣斩甥性颈经颇披颊侠郁贿鸭钾羽朋从丽7 “儿几见”作字底不论上面的部件大小竖弯钩要充分展示,只要是这几个字做底都把竖弯钩的横弯写长都好看。
组字规律为下展上收。
如:儿兑竟、几秃壳见览觉旭勉毡魁魂等。
8 四点字底、心字底、皿字底作字底不论上面的部件大小都以横向取势,把上面部件托起来起到地载作用。
如:点杰烈热、忍忠思、孟益盆等。
0 左上包右下:厂压厘广度庄疫病尸尾屋户房扁组字内部重心右移,此类组字规律上面有横(厂上横)全短,上面有头(虎字“卜”头)的全小。
被包部件偏右半字,至少向右闪让三分之一1 左下包右上:建廷、遥连、起超、题匙组字捺要体现“一波三折”之势。
捺是宁长勿短,短了肯定不好看。
2 下包上:凶画击函幽此类组字规律是被包部件都往下与底横靠近,底横略凸3 左包右:匹医巨匠匡区被包部件都往左靠往上靠。
左靠是核心,组字规律是上横短,底横长稍斜略凸,左上角留一口4 右上包左下:司习句甸旬被包部件都往左靠往上靠。
往左靠是核心5 上包下:网冈罔闲闻间闽问被包部件都往左靠往上靠。
往左靠是核心6 全包:因困目回田国固(四西也算全包)此类组字规律是被包部件都往左靠往上靠。
左靠是核心7 特殊字头、字框:气、戈、载字头组字斜钩起笔收笔要长8 气包:氧氢被包部件往右靠9 载包:载栽被包部件往右靠0 戈包:贰式战被包部件往左靠1 上下结构字头组字规律:同样一个字头在不同组字中,字头大小、笔形变化要看下边部件的大小笔画来决定:a字头要小(上收下放-上让下)下边部件大、笔画展开,如:支牵秃茶笔亢农安容震b字头要大(上放下收-下让上)下边部件小、笔画少,如:古奈香茜笛京罕宫穷雷2 上下结构字底组字规律:同样一个字底在不同组字中,字底大小、笔形变化要看上边部件的大小笔画来决定: a字底要小(上放下收-下让上)上部件宽、笔画复杂,墨辛贺宝帮祭蛮努寺兮梦受昏吞旁眷b字底要大(上收下放-上让下)上边部件窄、笔画简单,千负玺币票虽勇寻号多支昌台芳盲3 同样一个字头在不同组字中,居上要小居下要大,此组字规律核心是上收下放,上小下大。
居上是由于字头下的部件宽、复杂或字形的需要;居下大由于字头上的部件小、简单或字形的需要,如:亡妄芒子孟孪工汞空火炎灵彐寻雪虫蛊虽车轰辈鱼鲁鳌云弃芸曰曼昌口吊召台怠苔羽翼翁非辈菲九杂究十克华卜卡下文斋斐小尖尔龙垄笼者煮著4 同样一个字头在不同组字中,居上要大居下要小,此组字规律核心是上放下收,上大下小。
如:八公共二云些山岗岳土寺坚工贡差立童竖乃孕秀石泵碧比皆昆白皇皙5 同样一个字旁在不同组字中,居左要小居右要大,此组字规律左右相同右为大。
如:甜括彩踩鸩沈颂松颁份创呛剂蛴欣斩甥性颈经颇披颊侠郁贿鸭钾1 单人做旁竖左倾(佛)单人做旁的组字规律:右边的部件向下延的(伴伸)左竖写短,右边的部件没出现向下延的(但、仙)左竖写长,右边的部件出现竖弯钩(优)、撇捺(伏)、下两点(供)左竖与右边等长如:佛优伸付伴低供伏但仙2 双人做旁上撇短(得)两个撇的起笔点要在一条竖直线上,上撇要比下撇短且略直组字规律同单人做旁的组字规律。
如:律德待徐往很得彼街彻3 竖心做旁点离竖(愉)左竖点垂而略大,右点变短横要小要扬,右短横的起笔点与左竖点上端平,垂露竖上轻下重,竖略左倾,与左竖点离右竖点连组字规律:组字规律同单人做旁的组字规律如:愉惕性慢恨愧悦忏恒怕4 十字做旁横变挑博十字做旁竖用垂露短横偏上右边笔画多、向下延十字旁竖短(协)右边笔画少、没向下延十字旁竖长(博)十字旁居右十字横短竖长用悬针(计、什)十字旁居上:1下部展开的(克、去)十字横短头小2下窄且小的(古、士)十字横长竖短如:华博协什计去克古士毕5 点离提连状之旁组字规律同单人做旁的组字规律。
如:装将戕壮妆状装6 挑不越横提手旁挑不越横右端点,如:按掉提持抄扳扑拄把托7 女子做旁空隙小两撇间距要缩小组字规律简让繁居左以窄、斜取势,以偏上为佳居下出头要短,横要长,横偏左,反捺要长如:妙娘娟婚妈娇耍要婪安姿8 绞丝做旁一条线撇长折短平提与第二折的平行平提起笔偏左,组字规律同单人做旁的组字规律如:练织约红绝绵纸线纱绕9 木字做旁横偏左短横偏左撇不越横左端点,组字规律窄让宽,木在左组字规律同单人做旁的组字规律,木在下横长竖短,撇捺收横短竖长撇捺扬,如:楷根杨棉校杉枕杜朵采0 禾木做旁要三离上撇离竖,左撇离横右点离横,上撇短平,撇离竖居左组字规律同单人做旁的组字规律居上下部横向展开 ,撇短捺点(秃、季)居下下部没展开较小,撇捺要展开(秀、香)如:程秋种秒利和秃季香秀1 反犬做旁弯度大先写上斜撇要短,下撇不宜长,组字规律同单人做旁的组字规律如:犹狠犯猫猛独狂狐狸猳2 食字做旁竖左倾饲撇陡略长,横勾起笔略低,横短出沟有力,竖提的竖左倾(同单人旁的竖要求)提不越上面的横沟(同提手旁提笔要求),食字做旁居左组字规律以偏上为好如:饲饭饰饼饮饥饿馆3 弓字做旁要写窄上横短于下横整体上小下大,上紧下松向右斜,组字居左要窄忌宽忌正;居右略大;居下略宽,宽不超上部,如:张弘引弛弹强弧粥弯躬4 左耳居左竖要短组字规律同单人做旁的组字规律(陈阵阴陆队阳),如:陈阵阮阶限阴陆除队阳右耳居右竖要长长竖悬针耳居右所有组字都是竖要长,如:邮邓郑部邪郭郎那都5 火字做旁先两点先写两点,左点竖撇右点高,组字规律居左同单人做旁居右时火大竖撇出头长(耿)如:烧炼炸烽炉炒焚炎灶耿6 车子做旁三横斜车旁的竖长短取决于(同单人旁的竖)车在上小在右大在下底横长(辈)如:斩轴轻轨软较输轮阵辈7 牛字做旁短横斜撇不连短横,牛在下底横长竖不宜长(犁),如:牲牡物牧牺特犁告牟件8 月字做旁腰部细少女之腹瘦者美居左宜瘦居右宜胖,如:肿胖服脱朝胡朗胜背肯9 良字居左竖提短如:即既良字居右竖提长如:狼娘恨艰垠银垦郎0 失字左旁短撇陡如:短知矩矮矫矬裎矣1 右点占缝示字旁神组字规律同单人做旁,如:神祥福祠禅视祝社李袄2 衣字做旁两点小袖组字规律同单人做旁,如:袖衫初补被衲祛袜3 日字做旁要写窄横要等距不写满横折长于左竖里横居中偏左,如:晓暉晚明时昨映阳智昙4 曰字做旁要写扁如:曹者昏晋最量显旱5 目字做旁要写窄横要等距不写满横折长于左竖里横居中偏左,如:眠眼眸隋眯盼睹省相6 白字做旁撇占中上撇要垂要短要占中,里横居中偏左,如:皖皑柏泊泉皇皆皙7 自字做旁撇占中组字规律左小右大上扁下窄,如:臭息臬鼻皋咱8 其字左旁横要等距不写满里横居中偏左,如:斯期欺棋蜞琪祺基9 巾字做旁竖左倾中竖左倾,如:帆帖帐帽帅帛带帝市布0 金字做旁竖左倾撇长横短短横偏上三短横等距竖提的竖左倾,如:钟钩锐钱锁钢铁针锹1 米字做旁短横斜左点独立上撇连米字做头出头长米字做底出头短,如:料粒粮粗粘粑精类粟2 虫子做旁取斜势口扁竖长略左倾,居左偏上居右偏下居上居下小出头要缩短(蚩蛊)如:虾蝌蚪蜂蜴蚝蚂蚁3 舟字左旁上撇短上撇要短提偏左二点对称腰部细,如:船般舶舰航舷舫艇盘舢4 身字左旁要写窄组字规律右部起笔略低于短撇,居上要小,如:射躯躬躲躺5 骨字左旁头要小如:骼鹘餶骭滑6 子字做旁头要小提短撇短弧度小组字被半包围时子小横偏右(存)子字做底头要小如:孔孙孤孩孜孺孟孪学存7 马居左边头要小鸟头小指横折起笔短写的瘦,马成上窄下宽,如:驶骏驴驻驯驰骄驾骂鸵鸳马居右边头略大鸟如:冯鸡鸭鸥鸦鸣鸽鹅8 足字左旁口要小如:路跟践距跑踩跳踢捉蹩9 鱼字左旁田要小如:鲜鳞鲛鲤鲸渔鲁鳖0 鬼字做旁撇悬起上撇要短要平要悬撇起笔靠右头下短撇要直要长(下撇斜直么靠上)竖弯钩的横要长以拖上,如:魂魁魅魄魏傀1 酋字做旁不宜宽(酒、酬酥醒、酱)里面笔画上靠内撇竖弯离上横下短横四不靠整体窄长,组字左小右大在字下横要长,如:酿配酥酌酸醒酵醋酒酱2 舌字左旁一竖占中不取直组字居左小居右大,如:辞乱舐甜刮敌活括舔3 斤字左旁两撇离如:欣颀斯斩所新祈断近4 贝字做旁形体窄里面的:撇离点连点连竖,如:财贩败赌则购贴负贺贞5 两点水旁要偏上如:冻况决次冰冯凌冷准6 三点缩短右划繁上点短小偏右中点稍长偏左挑点略长出锋不能超上点三点放长右划简上两点稍近下两点稍远,如:海净消法池汤沙浪江泛7 左上右下又字旁居左时折撇取势略向右上,横短撇长捺笔改点居右时撇短捺长,组字居左偏上居右偏下居下撇捺要舒展,如:邓欢对艰叙叔受支8 言字旁整体偏上竖左倾点取斜势、悬起,折角对上点,折要短要左倾提要短,组字:居左偏上如:说讨许详诗计训让诉9 左竖下延底横出口如:听吻吃知和员吊台召司0 力居右边撇要长组字居右左边的小撇要长居下上面宽横短上面窄横长折短撇短力居左边撇要短如:劲劝功幼勉勤加努勇1 力刀做旁全盖住如:别到刮刊列剑刘则利刑2 三撇居右要放开如:须三撇居左要收住如:影彩彤彰彬杉形3 上撇要陡横沟短欠如:欺欲款欣歌吹欢欧歇软4 页字做旁横偏右单独写页上横偏左,页居右上横偏右,小撇起笔于横划中间偏左些,下面贝字往窄写,下撇画四不靠右点与竖连,组字居右偏下,如:顺顾颁预颗顶顽5 耳字做旁横偏右如:聘耻取聪耿职耶饵聂联6 歹字做旁横偏右(列、残、殊)同耳字左旁横偏右(耿职),如:烈歼殆殚残殖殉殊7 准字做旁竖要长如:雅雄难唯准推稚售瞿锥8 场字做旁脖子长如:扬场杨畅荡汤9 也字做旁横要斜起笔取斜势,斜势要大,折笔向左下折要写得短,角度小,中竖出头要长,长过左部(她、池、弛)除了上面有部件的(拖),浮鹅钩的身子要长尾巴要短如:驰他地池她弛拖0 皮字做旁出头长如:皴被玻破披彼皱波颇1 十字做头出头长如:克考支卉南韩古计什十字做底出头短横长竖不宜长出头宜短,横可偏左不宜右(千),如:华千卓毕午辛早卑2 戈字做旁斜钩展短横要短还要斜,斜钩不能直则太刚不能太弯弯则无力要刚柔并济挺拔又有气势3 斜钩要长最忌短组字时被包部分往左闪出半个字或三分之一4 载字做头斜钩长如:代式贰忒鸢武载栽僟畿战威伐戏我或成城划找钱氧氢氣底低抵邸怟民5 母字做旁取平衡正体字框成平行四边形上横与中间长横和下横基本平行,左竖与右竖基本平行,横折竖钩走势向左下与左边的竖折的竖协调,钩部位与中垂线上这样保证字的平稳里面的上下两点要协调,下点起笔不与中长横相连,长横略取斜势。