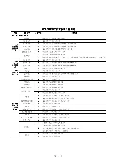
工程量计算规则_工程量计算规则一览表
- 格式:doc
- 大小:30.50 KB
- 文档页数:8
工程量计算规则一览工程量计算是工程管理的重要环节之一,它是指根据设计方案和施工图纸对工程项目所需的材料、人工、机械设备等进行计算,以确定工程项目的总量和各部分的分项工程量。
工程量计算是工程造价预算、招投标、施工合同和工程款支付等的基础。
下面是工程量计算的一些规则和方法:1.单位工程工程量计算:单位工程是指工程项目中具有一定相对独立性和完整功能的部分,如建筑物的其中一层或其中一部分、设备的其中一部分等。
单位工程的工程量计算根据设计图纸和规范要求,按照各部分的形式、尺寸、数量和质量等进行计算。
2.总量计算:总量计算是指对整个工程项目的工程量进行计算,包括单位工程的工程量、辅助工程的工程量和主要设备的工程量等。
总量计算需要根据工程项目的规模、性质和设计要求等,综合考虑各个部分的工程量,并进行合理的汇总和计算。
3.工料分别计算:工程量计算应分别计算工程所需的人工和材料,具体包括人工工时、人工费用和材料数量、材料费用等。
在计算过程中,应参考相关的工资标准、市场价格和规范要求等,以确保计算结果的准确性和可靠性。
4.施工图纸和规范的应用:工程量计算应根据设计图纸和相应的施工规范进行,包括建筑设计图纸、土建施工图纸、机电设备图纸等。
计算过程中应对图纸中的各项要求和标注进行理解和解读,并将其应用到工程量计算中。
5.建筑物结构的工程量计算:建筑物的结构工程量计算主要包括墙体、梁、柱、楼板、屋面等部分的工程量计算。
在计算过程中需要考虑材料的类型和规格、结构的形式和尺寸、构造的复杂程度和难度等因素,并根据相关规范进行计算。
6.土建施工的工程量计算:土建工程量计算主要包括土方开挖、回填、基坑支护、地基处理、地下室施工等部分的工程量计算。
计算过程中需要考虑土方的开挖深度和体积、回填土的种类和厚度、基坑支护结构的数量和尺寸等,并按照规范要求进行计算。
7.机电设备的工程量计算:机电设备的工程量计算主要包括设备的数量、型号和规格、安装的位置和方法等部分的工程量计算。
工程量计算规则工程量计算规则是指在工程建设中,对不同工程项目的工程量进行计算的规则和方法。
工程量计算是工程预算的基础,是工程项目的合理规模设计的依据,也是制定工程施工组织与管理方案的基础。
下面将介绍一些常用的工程量计算规则,包括定额计算和清单计算。
一、定额计算规则定额计算是指根据工程项目的建设要求和规范要求,通过对单位工程的工作量和材料消耗进行计算,以确定项目总工程量的计算方法。
定额计算主要由以下几个方面的内容组成:1.定额的编制定额是指建筑、结构、给排水、暖通空调等各类专业工程中标准或规范要求的材料、设备配套工程量和劳动定额。
定额的编制要根据不同的工程项目的特点和要求,结合实际情况进行编制。
2.定额计算方法定额计算分为单位工程量计算和标准工程量计算。
单位工程量计算是指根据工程项目的专业特点和设计要求,对单位工程的工作量进行计算;标准工程量计算是指根据项目的设计文件和工程规范,根据单位工程量计算结果,对项目总工程量进行计算。
3.工程量计算精度清单计算是指通过对不同工程项目中所需要的材料、设备和人工等进行明细清单的填报和计算,以确定项目总工程量的计算方法。
清单计算主要包括以下几个方面的内容:1.清单的编制清单是指根据工程项目的施工工艺流程和设计要求,对施工所需要的各类材料、设备和人工等进行清单化的编制。
清单的编制要根据工程项目的特点和实际情况进行编制,包括清单的名称、单位、数量、单价等内容。
2.清单计算方法清单计算方法主要包括按总量计算、按单位清单计算和按零星杂项计算三种方法。
按总量计算是指根据工程项目所需的总量,按照单位材料或工程项目数进行计算;按单位清单计算是指根据清单上所列项目的数量和单价进行计算;按零星杂项计算是指由于工程项目的特殊情况,需进行临时或零星杂项的计算。
3.工程量计算精度清单计算的精度要求也是根据工程项目的重要性和工程量计算的难易程度来确定的。
一般要求计算精度在3%以内,且不应超过5%。
工程量计算规则大全1)内墙面抹灰工程量计算。
内墙面抹灰工程量,等于内墙面长度乘以内墙面的抹灰高度以平方米计算。
扣除门窗洞口和空圈所占的面积,不扣除踢脚板、挂镜线、0.3m2以内的孔洞和墙与构件交接处的面积,洞口侧壁和顶面亦不增加。
墙垛和附墙烟囱侧壁面积与内墙抹灰工程量合并计算。
内墙面抹灰的长度,以主墙间的图示净长尺寸计算。
内墙面抹灰高度:无墙裙的,按室内地面或楼面至天棚底面之间距离计算;有墙裙的,按墙裙顶至天棚底面之间的距离计算。
板条天棚的内墙抹灰,其高度按室内地面或楼面至天棚底面另加lOOmm计算。
(2)外墙面抹灰工程量计算。
①外墙面抹灰工程量按外墙面的垂直投影面积以平方米计算。
应扣除门窗洞口、外墙裙和大于0.3m2孔洞所占面积,洞口侧壁面积不另增加。
附墙垛、梁、柱侧面抹灰面积并入外墙面抹灰工程量内计算。
外墙面高度均由室外地坪算起,向上算至:平屋顶有挑檐(天沟)的,算至挑檐(天沟)底面;平屋顶无挑檐天沟、带女儿墙的,算至女儿墙压顶底而;坡屋顶带檐口天棚的,算至檐口天棚底面;坡屋顶带挑檐无檐口天棚的,算至屋面板底。
跨出檐者,算至挑檐上表面。
②外墙裙抹灰面积按其长度乘高度计算,扣除门窗洞口和大于0.3m2孔洞所占的面积,门窗洞口及孔洞的侧壁不增加。
③窗台线、门窗套、挑檐、腰线、遮阳板等展开宽度在300mm以内者,按装饰线以延长米计算,如展开宽度超过300mm以上时,按图示尺寸以展开面积计算,套零星抹灰定额项目。
④栏板、栏杆抹灰按立面垂直投影面积乘以系数2.2计算。
⑤阳台底面抹灰按水平投影面积以平方米计算,并入相应天棚抹灰面积内。
阳台如带悬臂梁者,其工程餐应再乘系数1.30.⑥雨篷底面或顶面抹灰分别按水平投影面积以平方米计算,并入相应天棚抹灰面积内。
雨篷顶面带反滑或反梁者,其工程量乘系数l.20,底面带悬臂梁者,其工程量乘以系数1.20.雨篷外边线按相应装饰或零星项目执行。
⑦墙面勾缝按垂直投影面积计算,应扣除墙裙和墙面抹灰的面积,小扣除门窗洞口、门窗套、腰线等零星抹灰所占的面积,附墙柱和门窗洞口侧面的勾缝面积亦不增加。
工程量计算规则大全一、项目范围划分1.将工程项目按照不同施工阶段划分为若干个工序,明确每个工序的施工内容和工作要求。
2.将每个工序分解为若干个工作项,明确每个工作项所需的材料、设备、人工等资源。
二、单位工程量计算1.根据工程项目实际情况确定单位工程量计算的基准点,如建筑工程可以以平方米、立方米、米等为计量单位。
2.制定单位工程量计算规则,包括材料消耗量、设备使用时间、人工工作量等。
3.根据设计图纸、规范要求和实际施工情况,计算每个单位工程量的具体数值。
三、材料消耗量计算1.根据设计图纸和规范要求,确定每个工序所需的材料种类和规格。
2.根据每个工序所需的材料规格和数量,计算所需材料的总量。
3.考虑到材料的损耗、浪费和库存管理等因素,调整所需材料的数量。
四、设备使用时间计算1.根据工程项目的施工安排,确定每个工序所需的主要设备和设备使用时间。
2.根据每个工序所需的设备种类、规格和使用时间,计算设备的总使用时间。
3.考虑到设备的维护、停机和调整等因素,调整设备的使用时间。
五、人工工作量计算1.根据工程项目的施工要求,确定每个工序所需的人工数量和工作时间。
2.根据每个工序所需的人工数量和工作时间,计算人工的总工作量。
3.考虑到工人的休息、调配和技术要求等因素,调整人工的工作量。
六、综合计算1.将材料消耗量、设备使用时间和人工工作量等综合计算,得到每个工序的综合工程量。
2.将每个工序的综合工程量相加,得到整个工程项目的总工程量。
3.根据工程项目的特点和实际情况,适当调整总工程量的数值。
以上是工程量计算规则的主要内容,通过合理的计算和调整,可以准确估算工程项目所需的材料、设备、人工等资源。
这对于工程项目的开展和施工进度的控制非常重要,可以提高工程项目的施工质量和经济效益。
工程量计算规则一、管道制作、安装:1、风管按施工图示不同规格以展开面积计算,不扣除检查孔、测定孔、送风口、吸风口等所占面积。
圆管:F(m²)=πDL式中:F——圆形风管展开面积,D——圆管直径,L——管道中心线长度。
矩形风管按图示周长乘以管道中心线长度计算。
2、计算风管长度时,一律以施工图示中心线长度为准(主管与支管以其中心线交点划分),包括弯头、三通、变径管、天圆地方等管件的长度,但不包括部件所占长度。
直径和周长按图示尺寸为准展开,咬口重叠部分已包括在定额内,不另增加。
3、风管导流叶片,按图示叶片面积计算。
4、整个通风系统设计采用渐缩管均匀送风者,圆形风管按平均直径,矩形风管按平均周长计算。
5、塑料风管,定额所列规格直径为内经,周长为内周长。
6、风管检查孔、测定孔按不同型号、规格分别以“个”计算。
7、软管(软接头)按图示尺寸以平方米计算。
8、薄钢板通风管道、净化通风管道制作安装,定额内已包括法兰、加固框和吊托支架,不另行计算。
9、不锈钢通风管道、铝板通风管道制作安装,定额内不包括法兰和吊托支架,其工程量以“kg”为计量单位,另行计算,执行相应定额。
10、塑料通风管道制作安装,定额内不包括法兰和吊托支架,其工程量以“kg”为计量单位,另行计算,执行相应定额。
二、部件制作安装1、标准部件的制作安装,按其成品重量以“kg”为计量单位。
根据设计型号、规格、按国标部件重量表计算重量;非标准部件按图示成品重量计算。
2、送、回风口及空气分布器、散流器等,按不同型号、规格分别以“个”计算。
3、阀类:格式调节风阀如蝶阀、防火阀、止回阀、闸板阀、排烟阀、多叶调节阀等,均按不同型号、规格分别以“个”计算。
4、方、圆形金属网框,按直径或周长以面积(m²)计算。
5、风帽:各种风帽及滴水盘、槽、泛水等,按不同规格、型号、直径或周长分别以“个”计算。
风帽用拉绳按图示规格、长度以“kg”计算。
6、罩类:罩类计算有两种方法。
清单与定额不同与相同部分平整场地不同,清单以底层建筑面积。
定额以底层建筑面积外扩2M。
、挖土方不同:清单以垫层底面积乘挖土深度,定额要加工作面,允许许情况下,要放坡。
内墙高度不同:清单算至板顶,定额算至板底雨蓬不同:清单以体积,定额以面积。
阳台不同:清单以体积,定额以面积清单与定额相同部分土石外运:挖土体积-回填土体积=基础砌体+垫层体积=室外地坪标高以下埋设的基础体积-室内地坪以上回填土体积场地回填:回填面积×平均厚度室内回填= S净*(室内外高差-地坪厚)基础回填:挖方体积-室外地坪标高以下埋设的基础体积(墙基、柱基、管基、垫层)地基强夯:设计图示尺寸m2基础垫层:设计图示尺寸m3地面垫层:V=S净h ,S净=S底-(L中T+L内t),扣除凸出地面构筑物、设备基础、室内管道、地沟所占体积;不扣除柱、垛、间壁墙、附墙烟囱及面积≤0.3 m2孔洞所占体积其他垫层:设计图示尺寸m3砖基础:V=LA-地(圈)梁、构造柱所占体积-∑>0.3 m2 孔洞面积×基础墙厚(b);H:基础设计深度;h大放脚折加高度L:外墙中心线,内墙净长线A=基础墙面积+大放脚面积=b(H+h)注:靠墙暖气沟的挑檐不增加,附墙垛基础突出部分体积并入基础界限砖基与砖墙:设计室内地坪石基、勒,砖围墙:室外地坪石勒墙:室内地坪石围墙:内外地坪标高不同时取较低者;内外标高间为挡土墙,挡土墙以上为墙身位于室内地坪±300以内,以不同材料为界;超过±300,以室内地坪为界砖墙:(墙长×墙高-∑>0.3 m2孔洞面积)×墙厚-∑构件体积(嵌入)墙长:外墙中心线,内墙净长线墙高:外墙:①斜屋面无檐口天棚者算至屋面板底②斜屋面有屋架且室内外均有天棚者,算至屋架下弦底面+200mm③斜屋面无天棚者有屋架算到屋架下弦底面+300mm④出檐宽度>600mm,按实砌高度⑤平屋面算至钢砼板面内墙:①位于屋架下弦者,算至屋架底②无屋架者算至天棚底+100mm③有钢砼楼板隔层者算至板底④有框架梁时算至梁底女儿墙:屋面板上表面算至女儿墙压顶下表面内外山墙:平均高度扣除:门窗洞口、过人洞、空圈、嵌入墙内的钢砼柱、梁、圈梁、挑梁、砖平碹、砖过梁及凹进墙内的壁龛、管槽、暖气管、消火栓箱、内墙板头等所占体积不增加:凸出墙面腰线、挑檐、压顶、窗台线、虎头砖、门窗套体积并入:凸出墙面的砖垛砖烟囱、砖水塔:筒壁平均中心线周长×厚度×高度;扣除各种孔洞钢砼圈梁、过梁等体积。
工程量清单计算一、土(石)方工程1、平整场地:按设计图示尺寸以建筑物首层面积计算;2、挖土方:按设计图示尺寸以体积计算;3、挖基础土方:按设计图示尺寸以基础垫层底面积乘以挖土深度计算;4、冻土开挖、冻土厚度:按设计图示尺寸开挖面积乘以厚度以体积计算;5、挖淤泥、流沙:按设计图示位置、界线以体积计算;6、管沟土方:按设计图示以管道中心线长度计算;7、预裂爆破:按设计图示以钻孔总长度计算;8、石方开挖:按设计图示尺寸以体积计算;9、管沟石方:按设计图示以管道中心线长度计算;10、土(石)方回填:按设计图示尺寸以体积计算:a、场地回填:回填面积乘以平均厚度;b、室内回填:主墙间净面积乘以回填厚度;c、基础回填:挖方体积减去设计室外地坪以下埋设的基础体积(包括基础垫层及其他构筑物)二、桩与地基基础工程1、预制钢筋混领土桩:按设计桩长(包括桩尖)乘以断面面积,以立方米计算(管桩的空心体积应扣除);2、接桩:按设计图示规定以接头数量计算(板桩按接桩头长度计算);3、混领土灌注桩:按设计桩长(包括桩尖)乘以桩径,以立方米计算;4、沙石灌注桩:按设计桩长(包括桩尖)乘以设计桩外径截面积,以立方米计算;5、灰土挤密桩:按设计桩长(包括桩尖)乘以设计桩外径截面积,以立方米计算;6、喷粉桩:按设计桩长(包括桩尖)乘以设计桩外径截面积,以立方米计算;7、地下连续墙:按设计图示墙中心线长度乘以草深以体积计算;8、地基强夯:按设计图示尺寸以面积计算;9、锚杆支护: 按设计图示尺寸以支护面积计算;10、土钉支护:按设计图示尺寸以支护面积计算;三、砌筑工程1、砖基础:按设计图示尺寸以体积计算。
包括附墙垛基础、出部分体积,扣除地梁(圈梁)、构造柱所占体积,不扣除基础大放脚T形接头处的重量部分及嵌入基础内的钢筋、铁件、管道、基础砂浆防潮层和单个面积0.3m2以内的孔洞所占体积,靠墙暖气沟的挑檐不增加。
基础长度:外墙按中心线,内墙按净长线计算;2、实心砖墙:按设计图示尺寸以体积计算。
全国统一建筑工程预算工程量计算规则一、一般规定1. 建筑工程预算工程量计算应遵循以下规定:(1)计算顺序:应按照施工顺序进行,先地下,后地上;先结构,后装修;先主体,后屋面、楼面、地面;先室内,后室外。
(2)计算规则:应按照国家或地方建筑工程预算工程量计算规则进行。
二、土石方工程量计算规则1. 土方工程量:应根据土壤类别、施工方法、开挖深度等确定。
2. 石方工程量:应根据岩石种类、风化程度、开挖深度等确定。
3. 土石方工程量计算应注意以下几点:(1)应考虑土壤类别、施工方法等因素,合理选择计算方法。
(2)应考虑土石方类别、运输距离等因素,合理选择施工机械。
(3)应注意土石方平衡调配,避免浪费。
三、桩基工程量计算规则1. 预制钢筋混凝土桩:应根据设计要求、桩长、桩径、桩数等计算。
2. 灌注桩:应根据设计要求、成孔方法、桩长、桩径等计算。
3. 桩基工程量计算应注意以下几点:(1)应考虑地质条件、施工工艺等因素,合理选择桩型和施工方法。
(2)应考虑施工现场条件,合理布置桩位。
(3)应注意桩基质量检测和验收工作。
四、砌筑工程量计算规则1. 砖墙:应根据设计图纸要求、墙厚、砖规格等计算。
2. 砌块墙:应根据设计图纸要求、砌块种类、墙厚等计算。
3. 砌筑工程量计算应注意以下几点:(1)应考虑施工工艺和材料等因素,合理选择砌筑方法。
(2)应注意墙体平整度和垂直度的控制。
(3)应注意砌筑质量检测和验收工作。
五、钢筋混凝土工程量计算规则1. 钢筋工程量:应根据设计图纸要求、钢筋种类、规格、长度等计算。
2. 模板工程量:应根据混凝土构件的形状和尺寸,确定模板的规格和数量。
3. 混凝土工程量:应根据设计图纸要求、混凝土强度等级、配合比等计算。
4. 钢筋混凝土工程量计算应注意以下几点:(1)应考虑施工工艺和材料等因素,合理选择钢筋混凝土结构形式和施工方法。
(2)应注意钢筋混凝土结构的保护层厚度控制。
(3)应注意钢筋混凝土结构的施工质量检测和验收工作。
清单工程量与定额计价工程量计算规则对照表在建筑工程造价中,清单工程量和定额计价工程量的计算规则往往存在差异。
了解这些差异对于正确计算工程造价至关重要。
本文将对照列出清单工程量与定额计价工程量的计算规则,以便读者更好地理解和应用。
清单工程量:根据图纸尺寸计算挖填土方量,不扣减工作面和放坡系数。
定额计价工程量:根据实际施工情况考虑工作面和放坡系数,计算挖填土方量。
清单工程量:根据图纸尺寸计算基础体积,不扣减地梁、基础墙所占体积。
定额计价工程量:在清单工程量的基础上,还需考虑地梁、基础墙所占体积。
清单工程量:按图纸标注的规格和数量计算钢筋工程量。
定额计价工程量:在清单工程量的基础上,需考虑搭接和弯曲调整系数。
清单工程量:根据图纸尺寸计算混凝土体积,不扣减钢筋所占体积。
定额计价工程量:在清单工程量的基础上,还需考虑钢筋所占体积。
清单工程量:按图纸标注的规格和数量计算模板面积或体积。
定额计价工程量:在清单工程量的基础上,需考虑模板超高、支撑等因素。
清单工程量:根据图纸尺寸计算砌筑体积,不扣减门窗洞口所占体积。
定额计价工程量:在清单工程量的基础上,还需考虑门窗洞口所占体积。
清单工程量:按图纸标注的规格和数量计算装饰面积或体积。
定额计价工程量:在清单工程量的基础上,需考虑装饰线条、收口等因素。
清单工程量:根据图纸标注的规格和数量计算其他工程量。
定额计价工程量:在清单工程量的基础上,需考虑实际施工情况等因素。
清单工程量和定额计价工程量的计算规则存在差异,需要结合具体施工情况和合同约定进行计算。
在实际工作中,建议咨询专业造价人员以确保计算的准确性。
在建设工程项目中,定额与清单计价是两个核心概念,它们在工程管理和造价控制方面发挥着至关重要的作用。
本文将详细阐述这两个概念的定义、差异以及各自的适用范围,为工程建设领域的相关人员提供有益的参考。
建设工程定额是指在正常施工条件下,完成单位合格产品所必需的人工、材料、机械台班消耗量的标准。
工程量计算规则平整场地: 建筑物场地厚度在±30cm以内的挖、填、运、找平. 1、平整场地计算规则(1)清单规则:按设计图示尺寸以建筑物首层面积计算。
(2)定额规则:按设计图示尺寸以建筑物首层面积计算。
2、平整场地计算方法(1)清单规则的平整场地面积:清单规则的平整场地面积=首层建筑面积(2)定额规则的平整场地面积:定额规则的平整场地面积=首层建筑面积3、注意事项(1)、有的地区定额规则的平整场地面积:按外墙外皮线外放2米计算。
计算时按外墙外边线外放2米的图形分块计算,然后与底层建筑面积合并计算;或者按“外放2米的中心线×2=外放2米面积”与底层建筑面积合并计算。
这样的话计算时会出现如下难点:①、划分块比较麻烦,弧线部分不好处理,容易出现误差。
②、2米的中心线计算起来较麻烦,不好计算。
③、外放2米后可能出现重叠部分,到底应该扣除多少不好计算。
(2)、清单环境下投标人报价时候可能需要根据现场的实际情况计算平整场地的工程量,每边外放的长度不一样。
大开挖土方1、开挖土方计算规则(1)、清单规则:挖基础土方按设计图示尺寸以基础垫层底面积乘挖土深度计算。
(2)、定额规则:人工或机械挖土方的体积应按槽底面积乘以挖土深度计算。
槽底面积应以槽底的长乘以槽底的宽,槽底长和宽是指混凝土垫层外边线加工作面,如有排水沟者应算至排水沟外边线。
排水沟的体积应纳入总土方量内。
当需要放坡时,应将放坡的土方量合并于总土方量中。
2、开挖土方计算方法(1)、清单规则:①、计算挖土方底面积:方法一、利用底层的建筑面积+外墙外皮到垫层外皮的面积。
外墙外边线到垫层外边线的面积计算(按外墙外边线外放图形分块计算或者按“外放图形的中心线×外放长度”计算。
)方法二、分块计算垫层外边线的面积(同分块计算建筑面积)。
②、计算挖土方的体积:土方体积=挖土方的底面积*挖土深度。
(2)、定额规则:①、利用棱台体积公式计算挖土方的上下底面积。
最新工程量清单计算规则工程量清单是工程项目施工过程中,用于确定工程量、计算工程造价和组织施工的一种表格。
最新工程量清单计算规则主要包括了工程量计算方法、工程量计算单位、工程量计算准则等内容。
下面将详细介绍最新工程量清单计算规则。
一、工程量计算方法:1.分项工程法:按照工程项目的相关分项进行划分,将每个分项的工程量计算单独列出。
2.单位工程法:按照单位工程的不同组成部分进行划分,将单位工程的各个组成部分的工程量计算单独列出。
3.成果要求法:按照工程项目的成果要求进行划分,将达到同一成果要求的各个部分的工程量计算单独列出。
二、工程量计算单位:1. 长度单位:如米(m)、千米(km)、英尺(ft)等。
2. 面积单位:如平方米(m²)、平方千米(km²)、平方英尺(ft²)等。
3. 体积单位:如立方米(m³)、立方千米(km³)、立方英尺(ft³)等。
4. 重量单位:如千克(kg)、吨(t)、磅(lb)等。
5.时间单位:如小时(h)、天(d)、年(y)等。
三、工程量计算准则:1.序号:按照工程量清单的顺序进行编号,方便查阅和使用。
2.工程名称:列出每个工程项目的名称,清晰明确。
3.计算方法:明确工程量计算的方法,包括分项工程法、单位工程法或成果要求法。
4.计量单位:列出每个工程量的计量单位,例如计算长度的单位为米(m)。
5.计量规则:规定每个工程量计算的具体规则,例如计算长度时,应该是包括弯头、管道等所有需要计算的内容。
6.计量口径:确定计量的起点和终点,例如计算管道长度时,从管道的起点到终点的距离。
7.计算公式:给出每个工程量计算的具体公式,例如计算面积的公式为长度乘以宽度。
8.依据:列出每个工程量计算的依据,例如设计图纸、相关技术规范等。
9.备注:可以对每个工程量的计算做出一些额外说明,如需要特别注意的事项等。
最新工程量清单计算规则是根据国家相关标准和技术规范不断更新和调整的,旨在确保工程量计算的准确性和合理性,为工程项目的施工提供参考依据。
工程造价工程量计算规则及公式工程造价中的工程量计算是指根据设计图纸和相关技术要求,按照一定的计算规则和公式,计算出工程项目各项工程量的过程。
工程量计算是工程造价的基础,对于工程项目的成本控制和预算编制非常重要。
下面将介绍一些常用的工程量计算规则及公式。
1.面积法计算工程量:面积法是一种常用的工程量计算方法,适用于建筑工程、装饰工程等。
该方法通过测量建筑物或装饰物的面积,并乘以单位造价来计算工程量。
计算公式如下:工程量=面积×单位造价2.长度法计算工程量:长度法适用于线性工程项目,如道路、管道、电缆等。
该方法通过测量线性工程的长度,并乘以单位造价来计算工程量。
计算公式如下:工程量=长度×单位造价3.体积法计算工程量:体积法适用于体积型工程,如土方工程、混凝土浇筑等。
该方法通过测量工程项目的体积,并乘以单位造价来计算工程量。
计算公式如下:工程量=体积×单位造价4.重量法计算工程量:重量法适用于钢结构、设备安装等工程项目。
该方法通过测量工程项目的重量,并乘以单位造价来计算工程量。
计算公式如下:工程量=重量×单位造价5.标高法计算工程量:标高法适用于挖方、填方、路基等工程项目。
该方法通过测量工程项目的标高差,并乘以单位造价来计算工程量。
计算公式如下:工程量=标高差×单位造价6.统一报价法计算工程量:统一报价法是将工程项目划分为若干个不同的构件或工作项,再根据构件或工作项的数量乘以单位造价来计算工程量。
计算公式如下:工程量=数量×单位造价此外,工程量计算还需要考虑其他因素,如材料损耗率、人工工时等。
在实际工程量计算时,还需要根据具体情况做出适当的调整。
总之,工程造价中的工程量计算是一项复杂的工作,需要根据不同类型的工程项目选择合适的计算方法和公式。
准确的工程量计算可以为工程造价的控制和预算编制提供重要依据,有助于提高工程项目的经济效益。
最新版建筑工程主要工程量计算规则及公式建筑工程的主要工程量计算规则和公式是建筑工程项目中最常用的工程量计算方法,用于确定施工过程中需要用到的材料和劳动力的数量,以确保工程质量和安全。
下面是关于最新版建筑工程主要工程量计算规则及公式的详细介绍:1.土方工程量计算土方工程量计算是指对地面的土壤和岩石进行挖掘、填方或开挖的工程量计算。
常用的计算公式如下:挖方工程量(立方米)=底面积(平方米)×深度(米)填方工程量(立方米)=底面积(平方米)×深度(米)2.砌体工程量计算砌体工程量计算是指对建筑物墙体的砌筑材料进行计算。
常用的计算公式如下:砖工(块)=底面积(平方米)×墙体高度(米)÷单块砖体积(立方米)砖缝工(平方米)=底面积(平方米)×砌头缝宽(米)×墙体高度(米)砌筑混凝土墙工程量(立方米)=底面积(平方米)×墙体高度(米)3.钢筋混凝土工程量计算钢筋混凝土工程量计算是指对建筑物中使用的钢筋和混凝土进行计算。
常用的计算公式如下:钢筋工程量(公斤)=施工构件长度(米)×施工构件截面积(平方米)×钢筋用量(公斤/立方米)混凝土工程量(立方米)=施工构件体积(立方米)水泥工程量(公斤)=混凝土用量(立方米)×混凝土配合比中的水泥用量比例4.油漆工程量计算油漆工程量计算是指对建筑物中涂漆表面的面积进行计算。
常用的计算公式如下:油漆工程量(平方米)=底面积(平方米)×涂层层数5.瓦工工程量计算瓦工工程量计算是指对建筑物屋顶和墙面的瓦片进行计算。
常用的计算公式如下:瓦片工程量(平方米)=底面积(平方米)×瓦片用量(平方米/平方米瓦片)需要注意的是,以上计算公式仅是举例,实际工程量计算中还需要考虑一些其他因素,比如浪损、差错和损耗率等。
此外,针对不同的工程类型和具体情况,工程量计算规则和公式还会有所不同。
工程量计算规则(P88)
(一) 砖基础按设计图示尺寸以体积计算。
包括附墙垛基础宽出部分体积,扣除混凝土地梁(圈梁) 、构造柱所占体积,不扣除基础大放脚T 形接头处的重叠部分及嵌入基础内的钢筋、铁件、管道、基础砂浆防潮层和单个面积0.3m2以内的孔洞所占体积,靠墙暖气沟的挑檐不增加。
基础长度外墙按中心线,内墙按净长线计算。
界定
砖基础与墙身的划分以首层设计室内地坪为界,设计室内地坪以下为基础,以上为墙身。
如墙身与基础为两种不同材质时,按材质不同处为分界线。
实心砖墙、空心砖墙及石墙均按设计图示尺寸以体积计算。
扣除门窗洞口、过人洞、空圈、嵌入墙内的钢筋混凝土柱、梁、圈梁、挑梁、过梁及凹进墙内的壁龛、管槽、暖气槽、消火栓箱所占体积。
不扣除梁头、板头、檩头、垫木、木楞头、沿缘木、木砖、门窗走头、砖墙内加固钢筋、木筋、铁件、钢管及单个面积0.3m2以内的孔洞所占体积。
凸出墙面的腰线、挑檐、压顶、窗台线、虎头砖、门窗套的体积亦不增加,凸出墙面的砖垛并入墙体体积内。
附墙烟囱(包括附墙通风道、垃圾道) 按其外形体积计算,并入所依附的墙体体积内。
砌地下室墙不分基础和墙身,其工程量合并计算,按砌墙基价执行。
(1)墙长度外墙按中心线,内墙按净长计算。
(2)墙高度外墙、内墙
①外墙斜(坡) 屋面无檐口天棚者算至屋面板底; 有屋架且室内外均有天棚者算至屋架下弦底另加200mm; 无天棚者算至屋架下弦底另加300mm ,出檐宽度超过600mm 时按实砌高度计算; 平屋面算至钢筋混凝土板底。
②内墙位于屋架下弦者,算至屋架下弦底; 无屋架者算至天棚底另加100mm; 有钢筋混凝土楼板隔层者算至楼板顶; 有框架梁时算至梁底。
③女儿墙从屋面板上表面算至女儿墙顶面(如有混凝土压顶时算至压顶下表面) 。
④内、外山墙按其平均高度计算。
⑤围墙高度算至压顶下表面(如有混凝土压顶时算至压顶下表面) 围墙柱并入围墙体积
内。
计价时注意(P86)
计算实心砖墙工程量时,墙内砖平碹、砖拱碹、砖过梁的体积不扣除,应包括在实心砖墙价格内。
本章砌砖墙基价中综合考虑了除单砖墙以外不同的墙厚、内墙与外墙、清水墙和混水墙的因素。
本章基价中的砌体砂浆标号为综合标号。
空心砖墙与页岩空心砖墙基价中的空心砖规格为240×240×115,设计规格与基价不同时,允许调整。
贴砖墙基价系指墙体外表面的砌贴砖墙。
空斗墙按设计图示尺寸以空斗墙外形体积计算。
墙角、内外墙交接处、门窗洞口立边、窗台砖、屋檐处的实砌部分体积并入空斗墙体积内。
空花墙按设计图示尺寸以空花部分外形体积计算,不扣除空洞部分体积。
填充墙按设计图示尺寸以填充墙外形体积计算。
实心砖柱、零星砌砖按设计图纸尺寸以体积计算。
扣除混凝土及钢筋混凝土梁垫、梁头、板头所占面积。
砖柱不分柱基和柱身,其工程量合并计算,按砖柱基价执行。
砖烟囱、水塔按设计图示筒壁平均中心线周长乘厚度乘高度以体积计算。
扣除各种孔洞、钢筋混凝土圈梁、过梁等体积。
内衬伸入筒身的连接横砖,已包括在内衬基价内,不另行计算
建筑面积计算规则
*单层建筑物不论其高度如何,均按一层计算建筑面积。
其建筑面积按照建筑物外墙勒脚以上结构的外围水平面积计算。
单层建筑物内设有部分楼层者,该部分的首层建筑面积已包括在单层建筑物内,二层及二层以上应单独计算建筑面积,其方法为外墙算至结构外边线,内墙算至二层及二层以上的内墙外边线。
高低跨的单层建筑物,需分别计算建筑面积时,应以高跨建筑物的围护结构外边线为界线计算。
*多层建筑的建筑面积,按各层建筑面积之和计算。
其首层建筑面积按外墙勒脚以上围护结构的外围水平面积计算,二层及二层以上按外墙围护结构的外围水平面积计算。
*同一建筑如结构不同、层数不同时,应分别计算建筑面积。
地下室、半地下室等建筑物及相应的出入口建筑面积,按其上口外墙(不包括采光井、防潮层及其保护墙) 外围水平面积计算。
设计加以利用的深基础地下架空层,层高超过2米,按围护结构水平面积计算建筑面积
*穿过建筑物的通道不论其高度和占用层数均按一层计算建筑面积。
建筑物内的门厅、大厅,不论其高度如何均按一层建筑面积计算。
门厅、大厅内位于一层以上设有回廊时,按其自然层的水平面积计算建筑面积。
*室内楼梯间、电梯井、提物井、垃圾道、管道井等均按建筑物的自然层计算建筑面积.
书库、立体仓库设有结构层的,按结构层计算建筑面积,没有结构层的,按承重书架层或货架层计算建筑面积。
10. 有围护结构的舞台灯光控制室,按其围护结构外围水平面积乘以层数计算建筑面积。
*1建筑物内设备管道层、贮藏室其层高超过2M 时, 应计算建筑面积。
*1斜屋面的建筑物,底层阁楼部分设计加以利用,且层高超过2米时,应计算建筑面积。
*1有柱的雨篷、车棚、货棚等,按柱外围水平面积计算建筑面积; 独立的雨篷、单排柱的车棚、货棚等, 按其顶盖水平投影面积的一半计算建筑面积。