教师年度考核表
- 格式:doc
- 大小:66.50 KB
- 文档页数:11
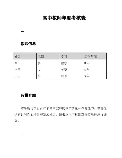
高中教师年度考核表---教师信息---背景介绍本年度考核旨在评估高中教师的教学质量和教育能力,以便提供有针对性的培训和发展机会。
请根据以下标准对每位教师进行评分。
---评分标准教学能力1. 教学设计:教师是否能够合理设计教学课程和教学活动。
- 张三:优秀(9分)- 李四:良好(8分)- 王五:一般(7分)2. 教学方法:教师是否能够运用多种教学方法,激发学生的研究兴趣。
- 张三:良好(8分)- 李四:一般(7分)- 王五:合格(6分)3. 教学效果:教师是否能够有效传授知识,提高学生的研究成绩。
- 张三:优秀(9分)- 李四:良好(8分)- 王五:一般(7分)工作态度1. 课堂管理:教师是否能够有效管理课堂秩序,营造良好的研究环境。
- 张三:优秀(9分)- 李四:良好(8分)- 王五:一般(7分)2. 师生关系:教师是否能够与学生建立良好的关系,关心学生的成长。
- 张三:良好(8分)- 李四:优秀(9分)- 王五:一般(7分)3. 团队合作:教师是否能够积极与同事合作,共同完成工作任务。
- 张三:一般(7分)- 李四:良好(8分)- 王五:优秀(9分)---总结根据以上评分标准,张三在本次考核中表现出色,综合评分为:8.5分。
李四在教学能力方面有一定优势,综合评分为:8分。
王五在教学效果和工作态度方面有待提高,综合评分为:6.5分。
8.5分。
李四在教学能力方面有一定优势,综合评分为:8分。
王五在教学效果和工作态度方面有待提高,综合评分为:6.5分。
教师们在接下来的一年里应继续努力,不断提升自己的教学质量和教育能力,为学生的研究成长做出更大的贡献。
---。
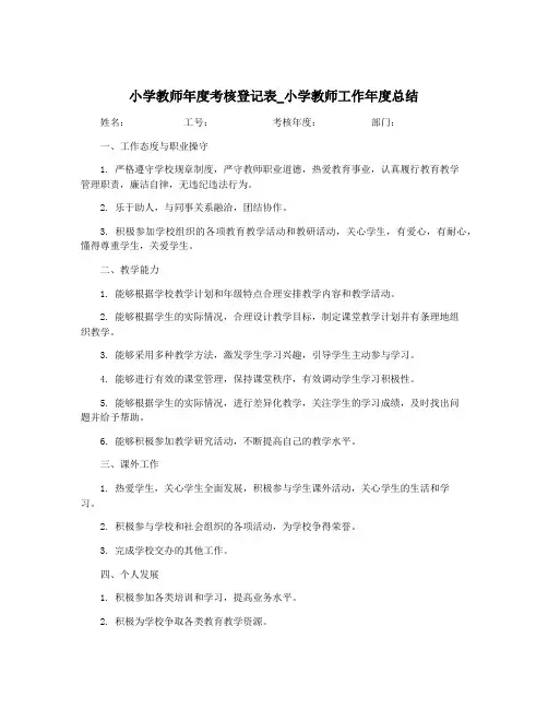
小学教师年度考核登记表_小学教师工作年度总结姓名:工号:考核年度:部门:一、工作态度与职业操守1. 严格遵守学校规章制度,严守教师职业道德,热爱教育事业,认真履行教育教学管理职责,廉洁自律,无违纪违法行为。
2. 乐于助人,与同事关系融洽,团结协作。
3. 积极参加学校组织的各项教育教学活动和教研活动,关心学生,有爱心,有耐心,懂得尊重学生,关爱学生。
二、教学能力1. 能够根据学校教学计划和年级特点合理安排教学内容和教学活动。
2. 能够根据学生的实际情况,合理设计教学目标,制定课堂教学计划并有条理地组织教学。
3. 能够采用多种教学方法,激发学生学习兴趣,引导学生主动参与学习。
4. 能够进行有效的课堂管理,保持课堂秩序,有效调动学生学习积极性。
5. 能够根据学生的实际情况,进行差异化教学,关注学生的学习成绩,及时找出问题并给予帮助。
6. 能够积极参加教学研究活动,不断提高自己的教学水平。
三、课外工作1. 热爱学生,关心学生全面发展,积极参与学生课外活动,关心学生的生活和学习。
2. 积极参与学校和社会组织的各项活动,为学校争得荣誉。
3. 完成学校交办的其他工作。
四、个人发展1. 积极参加各类培训和学习,提高业务水平。
2. 积极为学校争取各类教育教学资源。
五、年度自评请结合以上四个方面进行自我评价,并对今后的工作提出具体的规划和建设性的建议。
自评:_________________________________________________综合评价意见:综合评价人:日期:教师本人意见:_______________________________________此表一式两份,一份存校务科,一份存档。
【注意】本表由教师本人填写,谢绝代填,各级评价人员应根据实际情况如实填写评价意见。
尊敬的领导、老师、家长和同学们:时间匆匆,一转眼又是一年,在过去的一年里,我又一次站在了总结自己工作的时刻。
回顾这一年,我在工作岗位上又有了新的收获和成长,也积累了一些经验和教训。
教师年度考核表个人工作总结寒来暑往,一学年的辛苦耕耘已经结束。
上学年我担任三年一班的班主任和两个班的数学教学工作。
回顾这学年,我忠诚____教育事业,遵守学校的规章制度,服从上级领导安排,热爱、关心学生,严格要求,做到因材施教。
同时不断提高业务知识水平,钻研教材,努力提高教学水平,且多听取意见,虚心请教,务求精益求精。
在收获的____月里,无论是成绩还是教训,粒粒皆辛苦。
一、思想素质方面:任职以来,本人政治思想表现好,热爱祖国,热爱____,遵纪守法,____领导,自觉抵制不良思想的侵蚀,防止思想腐化。
本人热爱本职工作,认真____教育方针和政策。
二、教育教学方面:在长期的教育实践工作中,我形成了创新、笃行、乐教的教学风格。
课堂气氛民主,学生兴趣浓厚,教学质量良好。
我的教学语言亲切、幽默充满智慧,以春风化雨的细腻滋润每个学生的心田。
授课前,认真研读教材,把握知识的内在结构和外在联系,类比迁移,由点及线、由线及面,教会方法,为学生构建系统的知识体系。
善于发现问题,利用问题的积极面,对典型题型多角度、多层次的剖析讲解,培养学生多角度全方位的解题思路,体现了新课标对学生思维灵活性和多样性的要求。
在一个个活泼有趣的数学情境中,鼓励学生交流、分享、倾听、互助、反思,丰富了他们的情感体验,激发兴趣,树立信心,从而体现了数学的价值。
由于数学学科的特点,思维缜密、环环相扣,随着课程的加深,学困生会越来越多。
针对这部分学生,我不强调、不放弃,不制造紧张气氛,让他们和大家有平等自由的学习空间。
设计游戏激发兴趣、借助直观教具分解难度,师生、生生一对一讲解。
最后,联系家长,为其树立端正的育儿理念,介绍科学方法,用教师的良好人格影响学生、家长。
三、班主任方面:作为数学教师,我不仅注意做好自己的本职工作,还要做好班主任工作,我用自己的实际行动与正直的为人去感染他们、影响他们,让他们不仅学会知识,更学会做人。
对学校的各项活动和任务,我都倾尽全力,尽我所能。
小学教师年度考核表小学教师年度考核表一、个人基本信息姓名:性别:任教年限:所授科目:教师资格证号码:联系方式:二、教学工作表现1、备课情况(1)认真制定备课计划,并按时完成备课工作;(2)备课内容与教材内容一致,与学生实际水平相适应;(3)备课内容丰富、有针对性,包括课堂教学设计、教学资源准备等。
2、课堂教学(1)教学目标明确,符合学生实际情况,能够激发学生的学习兴趣;(2)教学内容契合教材,能够启发学生的思维,提高学生的综合素养;(3)教学方法灵活多样,能够充分调动学生的积极性,提高教学效果;(4)能够运用多媒体技术辅助教学,使教学更加生动有趣;(5)课堂纪律良好,能够维护课堂秩序,提高学生学习效果。
3、作业批改与评价(1)作业批改及时准确,批改内容具体明确,能够指导学生进一步提高;(2)对学生的作业进行评价,能够客观公正地反映学生的优点与不足;(3)根据学生的作业情况,制定有针对性的教学计划,帮助学生针对性地提高。
4、家校联系(1)积极与学生家长进行有效沟通,了解学生在家庭环境中的学习情况;(2)及时向家长反映学生在学校的表现,增强家校合作,共同促进学生的发展;(3)能够与家长保持密切联系,及时回应家长的关切与问题。
三、教育教学能力1、教育目标与发展(1)对学生的发展特点有深刻理解,能够制定符合学生需要的教育目标;(2)能够关注学生全面发展,注重培养学生的创造力、实践能力等综合素质。
2、教学研究与创新(1)能够积极参加教学研究活动,提高自身的教学能力;(2)关注新教育理念与新教学方法,积极创新教学方式,提高教学质量。
3、评估与改进(1)能够客观评估自己的教学效果,及时调整教学策略,提高教学质量;(2)能够接受同事及领导的教学评估,并积极改进自己的教学方法。
四、师德师风表现1、爱岗敬业(1)对教育事业充满热爱,认真履行教师职责,无私奉献;(2)工作积极主动,能够主动承担教学任务,勇于迎接挑战。
教师年度考核登记表范例
考核年度:______年度
教师姓名:____________
部门/学科:____________
职务:____________
考核人:____________
考核日期:____________
考核内容:
1. 教学能力(满分:100分)
- 教学准备充分,备课认真(得分:______分)
- 课堂授课生动有趣,教学方法多样(得分:______分) - 学生学习成绩明显提高(得分:______分)
- 对学生关心和引导(得分:______分)
- 学生评价(得分:______分)
2. 教学态度与效果(满分:100分)
- 对学生有爱心和耐心(得分:______分)
- 与学生和蔼相处,建立良好师生关系(得分:______分) - 教学效果明显,受学生和家长好评(得分:______分)
- 在教学中能够激发学生的学习兴趣(得分:______分) - 学生、家长和同事评价(得分:______分)
3. 专业知识与能力(满分:100分)
- 掌握教学内容,有较深专业知识(得分:______分) - 在教学中能够解答学生的问题(得分:______分)
- 积极参加教研活动,提高教学水平(得分:______分) - 学科竞赛或教科研成果(得分:______分)
- 同事、学生评价(得分:______分)
总评分:____________
评语:___________________________________________________
考核人签名:____________
教师签名:____________。
2024年教师年度考核表个人总结回顾过去的一年,存在着诸多值得深入总结与反思的方面。
为了未来工作的有效推进,现将本年度的工作总结概述如下:一、思想与纪律方面我坚决拥护上级领导,坚定执行教育政策,积极参与各种思想、政治及业务学习,勇于自我剖析,自我反思,自我提升。
在工作中,我严格遵守学校规定,尊重领导,团结同事,以真诚待人,热爱学生,保持和谐的人际关系。
同时,我始终致力于提升自身的综合素质和专业能力。
二、教学活动依据教学大纲和学生需求,我精心设计课程,认真撰写教案。
确保每堂课都充分准备,利用多元化的教学工具吸引学生的注意力。
课堂上,我注重激发学生的学习积极性,强化师生互动,以学生为主体,让他们在轻松愉快的氛围中学习。
课后,我会对教学进行反思,详细记录教学后记。
同时,我积极订阅体育类期刊以提升教学参考,广泛阅读相关理论和教学方法的书籍,吸收各家之长,以提升教学效果。
三、教学成果在教学工作上,我的努力得到了积极的反馈。
我所教授的初三学生在中考体育科目中取得了优异的成绩,初一学生的体质健康标准合格率超过____%。
在课余运动队训练中,我遵循科学的训练计划,定期评估,详细记录,确保学生训练的系统性和有效性。
同时,我与家长保持良好的沟通,确保他们理解并支持学生的训练,以保证学生能专心训练。
总结本学年的工作,得益于学校领导的正确指导,我取得了一些显著的成就。
然而,我也意识到自身仍存在不足。
未来,我将继续发扬优点,弥补不足,力争在新的一年取得更大的进步。
2024年教师年度考核表个人总结(二)在长期的教育实践中,我始终坚守师德为先的原则,以身作则,对学生的要求,我总是率先垂范,以起到示范引领的效果。
人们常言:“教师要给予学生一滴水,自身需拥有满桶之水。
”我深知,作为一位杰出的教育工作者,必须具备深厚的专业素养。
身教重于言传,因此教师本身就是学生效仿的典范,我以此为准则,严格自我要求,力求成为一位卓越的教师,始终以严谨的态度执行各项教学任务,以下是____-____学年度的工作总结:一、教学工作方面我致力于教学方法的优化,遵循常规,做好课前、课中、课后的各项准备工作。
教师年度考核表填写范文内容一、基本信息。
姓名:[你的名字]性别:[你的性别]出生年月:[具体日期]任教学科:[学科名称]所在年级/班级:[具体年级和班级]二、思想政治表现。
在过去的一年里,我始终坚守在思想政治教育的前沿阵地,这阵地就是咱可爱的教室啦。
我时刻牢记自己不仅是知识的传播者,更是学生思想的引路人。
我积极参加学校组织的各种政治学习活动,那热情,就像学生盼着下课铃一样高涨。
在课堂上,我也会巧妙地融入思想政治教育内容,比如讲历史故事的时候,就会强调民族精神和爱国情怀,让学生们知道咱中华儿女的伟大之处。
我坚决拥护党的教育方针政策,在我心里,这就像游戏里的终极攻略,指导着我在教育的大战场上一路前行。
而且我也注重自身品德修养的提升,时刻提醒自己要以身作则,要是我自己都做不好,怎么去要求那些小机灵鬼们呢?三、教育教学工作。
1. 教学工作量。
这一年,我就像一个不知疲倦的小陀螺,在教学工作中高速旋转。
我承担了[具体课时数]的教学任务,横跨了[具体班级数量]个班级。
从早上第一节课的活力满满,到下午最后一节课的坚守岗位,每一节课我都认真对待,就像对待自己心爱的宝贝一样。
2. 教学工作态度。
教学对我来说,可不是一份简单的工作,那是我的事业,我的梦想舞台。
我精心备课,每次备课都像是一场精心策划的魔术表演,要把各种知识巧妙地组合起来,让学生们看得津津有味。
我会参考大量的资料,从教材到课外书籍,从网络资源到教学论坛,只要是对教学有用的,我都像小松鼠收集松果一样,一股脑儿地收集起来。
而且,我还会根据学生的实际情况调整教学内容,就像厨师根据顾客口味调整菜品一样。
课堂上,我总是充满激情,声音洪亮得像敲响的大钟,时刻关注着每个学生的表情,要是看到有学生一脸迷茫,我就会像超级英雄一样及时调整策略,把他们从知识的迷雾中拯救出来。
课后,我也不闲着,认真批改作业,那红笔在作业本上飞舞,就像在谱写一曲曲知识的乐章。
3. 教学方法与效果。
2024年教师年度考核表个人总结参考样本在本学年中,我主要承担六(1)班的数学等科目的教学任务,同时担任班主任,每周授课____节。
在全体师生的协同努力下,我成功地完成了教育教学任务,充分履行了中小学一级教师的职责。
1. 政治思想表现我忠诚于党,热爱人民,坚定地执行____教育方针,全心全意投身于____教育事业。
秉持端正的思想态度,保持正派的工作作风,对领导的工作安排积极配合,处理事务时严谨负责。
我始终以自我提升为目标,利用____教育实践活动,深入自我剖析,自我分析,自我审视,以提升个人素质。
我积极参与学校、区级教研室及部门组织的各类会议。
根据学科特性,我及时整合并运用国内外的热点、重点新闻,以提升教学辅导的时效性。
我热爱教育工作,全力以赴,致力于提升教学效果,同时在学生中树立了优秀的教师形象。
我与同事积极研讨业务,互相学习,形成良好的协作氛围,共同提升教学水平,始终以学校大局为重,团结协作。
2. 教育教学能力我深入理解教材,将课标、课本与时政紧密结合,以提升学生分析问题和解决问题的能力为核心,激发学生的创新思维和创新能力。
我巧妙地利用课堂时间,以新颖的热点材料为背景设计问题,拓宽学生的思维视野,使他们能灵活运用基础知识,有效提升了解决问题的能力。
我关注学生的认知水平和能力发展,重视巩固旧知识与引入新知识的联系,帮助学生建立有效的学习策略,以实现持续发展。
在尊重学生个体差异的基础上,我与学生建立良好的情感沟通,激发他们的学习热情,尊重并培养他们的认知能力,引导他们主动探索,共同进步,因此也赢得了学生的尊重。
3. 出勤与纪律我严格遵守学校的各项规章制度,确保准时上下班,有事提前请假,展现出高度的职业责任感。
在工作中,我尊重领导,团结同事,妥善处理人际关系,保持良好的工作关系。
我秉持节俭、敬业、真诚和友善的原则,注重个人素质和能力的全方位提升。
4. 工作成果面对教学工作中的挑战,我积极寻求专业发展,向经验丰富的教师和同行学习,丰富教学经验。
幼儿教师年度考核表姓名:年度:职务:评分标准:1. 教学能力a) 教学准备:是否根据幼儿特点和教学目标做出详细的教学准备,包括教学内容、课程计划、教具准备等。
b) 教学组织:是否能够合理组织教学活动,保证课堂秩序,能够与幼儿进行有效的互动。
c) 教学方法:是否采用多样化的教学方法,能够根据幼儿不同的学习风格和能力设计适合的教学活动。
d) 教学反馈:是否能够及时给予幼儿学习反馈,关注每个幼儿的进步和困难,制定个别化的辅导计划。
评分范围:(满分10分)评分说明:10分:表现卓越,能够熟练运用各种教学策略,能够有效引导幼儿的学习,所有幼儿都能够积极参与教学活动,能够充分关注每个幼儿的学习进步。
7-9分:表现良好,能够较好地应用教学策略,能够有效组织教学活动,大部分幼儿能够积极参与教学活动,关注每个幼儿的学习进步。
4-6分:表现一般,教学准备不够充分,未能有效组织教学活动,部分幼儿能够积极参与教学活动,对幼儿学习进步的关注有所欠缺。
1-3分:表现较差,教学准备不足,未能组织好教学活动,大部分幼儿未能积极参与教学活动,对幼儿学习进步的关注不够。
2. 幼儿发展观察与记录能力a) 观察方法:是否能够采用多种观察方法,如观察记录、摄影记录等,准确记录每个幼儿的发展情况。
b) 观察内容:是否能够全面观察幼儿的身体、智力、情感和社交等各个方面的发展情况。
c) 观察分析:是否能够对观察到的幼儿行为进行准确的描述和分析,并能够根据观察结果制定个别化的教育计划。
评分范围:(满分10分)评分说明:10分:观察记录详细准确,能够全面观察幼儿的各个方面发展,能够对观察结果进行深入分析,并能够制定个别化的教育计划。
7-9分:观察记录较为详细准确,能够全面观察幼儿的各个方面发展,能够对观察结果进行较为准确的分析,能够提供一定的个别化教育计划。
4-6分:观察记录不够详细准确,只能观察到幼儿的某些方面发展,对观察结果的分析较为肤浅,缺乏个别化的教育计划。
教师师德师风年度考核表(可以直接使用,可编辑实用优秀文档,欢迎下载)阿阳实验学校教师师德师风年度考核表(学年度)填表时间:年月日注:①家长评议指教师任教班级学生家长代表参加的评议;②教师自评、教师互评、学生评议、家长评议每学期进行一次,各占10%;学校评价占60%,为学年度四次师德师风考核结果的平均值。
③评定等级:综合得分≥90分为优秀,90分﹥合格≥80,80﹥基本合格≥70,70分以下或有违反师德规范行为的为不合格。
小学教师师德师风考核表教师:日期:年月日合格,59分以下为不合格。
签字年月桃园小学教师师德师风考核评比细则为全面贯彻《中小学教师职业道德规范》,不断规范教师从教行为,提高全体教师的师德修养,树立学校和教师的良好形象,使全体教师树立教书育人、爱岗敬业、关爱学生、无私奉献的良好风貌。
根据上级有关师德建设的文件精神和要求,结合我校实际,特制定师德师风考核细则。
具体内容如下:一、师德考核领导小组组长:宋春有成员:李晓焕刘才华张一二、师德考核评分细则一、政治思想表现(20分)1、具有较强的组织观念,能自觉执行上级党政部门和学校决定,服从组织安排。
(5分)2、不听信、不散布错误言论,在政治上,思想上与学校及上级部门保持一致。
(5分)3、认真履行教师职业道德规范,热爱学生,尊敬学生,对学生一视同仁,全面负责。
(5分)4、加强政治学习,不断提高政治思想素质和政策水平。
(5分)二、热爱学生(15分)1、全面关心和爱护学生,能努力完成学校规定的各项工作任务,积极参加学校开展的各项活动,配合班主任做好学生的思想教育工作,为学生排忧解难,成为学生的良师益友。
(5分)(缺1次活动扣1分)2、对待学生要求严格,一视同仁,不歧视差生。
不讽刺、挖苦学生,尊重学生的人格。
(5分)(有歧视差生的行为,一人次扣1分)3、不体罚和变相体罚学生。
(5分)(凡体罚或变相体罚学生一人次扣1分,造成恶劣影响的一人次扣3分,扣完为止)三、主人翁精神(20分)1、关心集体、热爱学校、为学校工作献计献策,主动为集体做好事。
初中教师年度考核表
亲爱的初中教师们,
为了更好地评估和激励初中教师的工作表现,我们设计了这份年度考核表。
请您认真填写以下内容,并在截止日期前提交给校务办公室。
个人信息
- 姓名:
- 工号:
- 所在学校:
教学工作
请简要描述以下内容,可按实际情况增减条目:
1. 教学准备:
- 是否按时备课?
- 课程设置是否合理?
- 是否有充分的备课材料?
2. 教学实施:
- 课堂教学质量如何?
- 是否能够激发学生的研究兴趣?
- 是否能够灵活运用教学方法?
- 是否重视学生的综合能力培养?
3. 作业批改与辅导:
- 是否及时批改作业?
- 是否对学生作业进行详细的评语和反馈?
- 是否能够帮助学生解决研究问题?
4. 学生管理:
- 是否能够积极引导学生形成良好研究惯?
- 是否能够与学生和谐相处?
- 是否能够及时发现并处理学生问题?
评语和建议
请提供您对自己工作的评价,以及对学校提供的工作支持和条件的建议。
感谢您的合作和努力!校务办公室。
教师师德年度考核登记表一、个人信息姓名:________性别:________工号:________所在学校:________部门:________二、教学情况1.承担课程:________2.上课是否准时:________3.上课内容是否充实、全面:________4.教学方法是否灵活多样:________5.是否注重培养学生创新思维:________6.是否善于激发学生学习兴趣:________7.其他教学优点:________8.需要改进的地方及改进计划:________三、管理情况1.是否严格按规章制度执行:________2.班级管理是否有序、有效:________3.是否具有较强的组织能力:________4.是否善于引导学生进行自我管理:________5.是否重视学生思想品德教育:________6.是否注重班级文化建设:________7.其他管理优点:________8.需要改进的地方及改进计划:________四、师生关系1.是否与学生保持良好的沟通联系:________2.是否对学生关心体贴:________3.是否平等对待学生:________4.是否能够正确引导学生:________5.是否与教职工之间和谐相处:________6.其他师生关系优点:________7.需要改进的地方及改进计划:________五、教师自身素养1.是否持续学习教育理论和教育科研成果:________2.是否积极参加教育教学研讨活动:________3.是否注重个人职业道德建设:________4.是否遵守职业道德规范:________5.是否有较高的师德修养:________6.其他教师自身素养优点:________7.需要改进的地方及改进计划:________六、其他评价其他对教师师德情况的评价和建议:________七、总结综合评价:________改进计划:________八、考核人员签字考核人:________日期:________考核人:________日期:________考核人:________日期:________。
2024年教师年度考核表自我鉴定一年以来,本人热爱教育事业,热爱党,热爱人民,认真贯彻落实党的教育方针、政策,自觉遵守《教师法》,努力学习教育教学理论,结合当前的社会发展,教育改革的形势以及学生的实际,努力提高自我的教研、教育、教学的本事。
构成良好的师德,树立良好的形象,思想端正,作风正派,服从领导,团结同志,关心学生。
一、爱岗敬业,尽职尽责。
在教学工作岗位上,我认真执行教师的职业道德。
爱岗敬业,热爱学生,服从学校领导的工作安排,一切从团体利益出发,为搞好教育教学工作尽职尽责,坚守岗位。
做到坚持早到学校,不迟到,不早退,不缺课,不无故请假,认真执行学校的作息制度和各项规章制度。
二、与学生和睦相处,做学生的知心朋友。
要使自我的教学取得好成绩,就必须要想方设法使学生喜欢自我,亲近自我。
所以教师和学生在人格上是完全平等的,师爱是一种无私的爱,爱得深沉,持久,学生对教师的爱往往刻苦铭心,终身难忘。
我在实践中找到了"对症下药"的良方,就是:管理好班级的学生,要让学生都喜欢自我。
首先是深入实际,从每个学生入手,一有空我就常到班上去,除了尽快地认识学生的名字,避免弄错学生的现象之外,更重要的是经过与学生的交流中了解每一位学生的实际情景。
如他们的兴趣、性格、学习情景、家庭情景等,同时明白了哪些学生的性格是内向的,哪些学生的个性是好动、顽皮的。
从中找到制订帮忙学生上进的方法,做到有法可依。
确实,沟通与交流成了师生之间的一条重要桥梁。
由于我常与学生促膝谈心,和睦相处,逐渐地我与学生的关系更为密切,从中也物色了一些得力的助手协助我顺利地开展教学工作。
三、自订学习的奋斗目标,增强学习信心。
学生的学习成绩相差悬殊,统一标准,统一要求是不可能的,教师靠硬手段去压更是不行。
怎样办好呢我一改以往的教育方式,采取发挥学生的主体作用,让学生自我管理,自我约束,由家长协助监督。
让学生自我订出每一单元测试的目标成绩,每个人都以第一单元测试成绩为基础标准。
中学教师年度考核表一、综合素质考核1. 业务能力(满分:40)评估指标:- 教学准备:是否能按照教学计划制定教案,并对教学内容进行充分准备和研究。
- 教学组织:是否能够有序地组织教学环节,让学生参与活动,培养合作能力和创新意识。
- 教学方法:是否能使用多种教学方法,灵活运用现代教育技术,提高学生的学习兴趣和积极性。
- 教学效果:是否能够有效地促进学生的学习成绩提高,培养学生的综合能力和创新思维。
2. 业务水平(满分:30)评估指标:- 学科知识:是否具备扎实的学科知识,能够清晰地讲解学科内容,解答学生提问。
- 学科研究:是否关注学科最新研究成果,参与学科研究活动,提高自身的专业水平。
- 学科竞赛:是否引导学生积极参与学科竞赛活动,并取得一定的成绩。
3. 师德师风(满分:20)评估指标:- 课堂纪律:是否能够严格要求学生守纪守法,保持课堂秩序。
- 人际关系:是否能够与学生、家长和同事建立良好的人际关系,以身作则,树立良好的师德榜样。
- 业务自律:是否能够自觉遵守学校规章制度,履行教学职责,不迟到、不早退、不请假。
二、学生评价(满分:20)评估指标:- 课堂氛围:学生对老师上课的兴趣和参与程度。
- 教学方法:学生对老师的教学方法和教材使用的评价。
- 教学内容:学生对老师讲解的学科内容的理解程度。
- 老师态度:学生对老师的敬业精神和服务态度的评价。
三、同事评价(满分:10)评估指标:- 合作意识:是否能与同事积极合作,互相支持,共同进步。
- 沟通能力:是否能够良好地与同事沟通,解决问题,共享教学经验。
- 评课参与:是否积极参加评课活动,与同事分享教学心得。
四、家长评价(满分:10)评估指标:- 与家长沟通:是否积极与家长联系,及时向家长反馈学生学习情况。
- 家长满意度:家长对老师的教学质量和服务态度的评价。
五、学校评价(满分:10)评估指标:- 教学质量:学校对老师的教学表现和学生学习成绩的评价。
- 班级管理:老师对班级纪律和学生行为管理的评价。
教师年度考核登记表模板1500字教师年度考核登记表姓名:__________________ 部门:_________________考核年度:___________________序号考核内容目标完成情况得分1 教学工作 (占比: %)2 科研工作 (占比: %)3 师德师风 (占比: %)4 工作态度 (占比: %)5 师资培训 (占比: %)6 学科竞赛 (占比: %)7 学生评价 (占比: %)8 自我评价 (占比: %)9 他评 (占比: %)10 综合素质 (占比: %)11 具体表现 (请对各项考核内容点进行详细说明):考核总得分:_________(满分:100)审核人:____________________审批人:____________________时间:_______________________说明:1. 本表格用于对教师进行年度考核,按照各项考核内容的目标和完成情况评定得分,最终得出综合考核总得分。
2. 各项考核内容的占比可根据实际情况进行调整,以便更准确地反映教师的综合素质和能力。
3. 考核内容可以根据实际需要进行扩展,添加其他相关的考核内容。
4. 对具体的考核内容进行详细说明时,请列举具体的案例和细节,以便更全面地评价教师的表现。
5. 审核人和审批人应根据实际情况进行填写,以确保考核结果的客观公正性。
6. 考核总得分应根据各项考核内容的得分总和计算得出,以便对教师进行综合评价。
7. 考核结果将作为教师绩效考核、提聘晋级等方面的参考依据,应妥善保存和使用。
8. 教师在年度考核过程中,如发现任何问题或有任何建议,请及时反馈给相关部门。
教师年度个人总结考核表
评分标准:(请根据实际情况进行评估,1为最低分,5为最高分) 1. 教学能力:
- 课堂教学设计和组织能力:
- 学科知识掌握和传授能力:
- 教学方法与技巧运用:
- 学生学习效果和成绩提升:
2. 师德师风:
- 教师职业操守和道德品质:
- 与学生相处和引导的能力:
- 对待工作的态度和责任心:
- 具备团队合作精神和沟通能力:
3. 学科研究与发展:
- 学科研究和教学创新能力:
- 参与教育培训和专业学习的积极性:
- 论文发表和教材编写等科研成果:
- 提供学科发展建议和资源分享:
4. 班级管理与辅导:
- 班级管理和组织能力:
- 学生激励和关怀:
- 家校沟通和家长满意度:
- 学生综合素养和个人发展辅导:
5. 教育教学改革:
- 对教育教学改革的理解和参与度:
- 积极应用新技术和教育资源:
- 探索创新的教育方法和模式:
- 为学校教育发展提供建议和支持:
总结评价:(请在以下空白处填写对教师年度表现的综合评价)
评估人签字:
日期:。