岩浆岩实验二
- 格式:ppt
- 大小:2.49 MB
- 文档页数:24
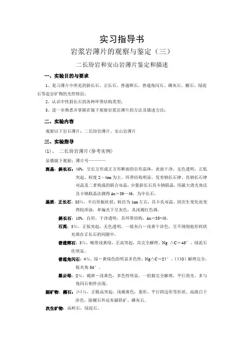
实习指导书岩浆岩薄片的观察与鉴定(三)二长玢岩和安山岩薄片鉴定和描述一、实验目的与要求1、复习薄片中所见的斜长石、正长石、普通辉石、普通角闪石、磷灰石、榍石、绿泥石等造岩矿物的光性特征;2、认识中性斜长石的各种环带结构类型;3、进一步熟悉并掌握在镜下观察岩浆岩薄片的方法及描述方法;二、实验内容观察以下岩石薄片:二长玢岩薄片、安山岩薄片三、实验指导(1)、二长玢岩薄片(参考实例)显微镜下观察:薄片号————斑晶:斜长石:40%,呈长方形或正方形断面的自形晶体,表面干净,无色透明,正低突起。
粒度2~4mm为主。
环带结构明显,发育钠长石律、肖钠长石律双晶及二者构成的联合双晶,少量斜长石具卡钠联晶,用最大消光角法及卡钠联晶法测得An=39-46,为中长石。
基质:正长石:35%,半自形板柱状,粒径为1mm左右,具卡氏双晶。
因次生变化而变得较浑浊,单偏光下呈灰色,具浅褐红色调。
斜长石:10%,自形,干净透明,具环带结构,An=35-40。
石英:5%,正低突起,无色透明,一级灰白—浅黄干涉色,呈不规则他形粒状充填在正长石的间隙中。
普通辉石:3%,略带浅黄绿,正高突起,具完全解理。
Ng ∧C=45°,绿泥石化明显。
普通角闪石:4%,绿-黄绿色的明显多色性,Ng∧C=21°,{110}解理完全,锐夹角56°。
黑云母:2%,褐黄-浅黄色,多色性明显,一组极完全解理,平行消光。
多与角闪石相伴出现。
副矿物:榍石:≥1%,正极高突起,浅褐黄色,菱形、平行四边形等形状。
高级白干涉色,除榍石外还有磁铁矿、磷灰石。
次生矿物:高岭石,绿泥石。
显微结构特征:似斑状结构,具环带结构的中长石斑晶为自形晶,基质中斜长石自形程度比正长石高,近似于二长结构。
在局部有石英,又似花岗结构。
显微构造:均一构造。
次生变化:正长石高岭土化,辉石具绿泥石化、蛇纹石化、碳酸盐化。
矿物结构顺序:榍石-斑晶斜长石-辉石等暗色矿物-正长石-石英-高岭石,绿泥石。
实验九基性—超基性岩(铁镁质岩)类(2学时)作者: 崔春龙来源: 环境与资源学院点击:3206 发表时间:2005-7-15 17:49:21 编辑:本站编辑实验目的:1.要求掌握主要岩石类型的肉眼鉴定特征及该大类的共同特征;2.学会岩浆岩类的观察描述方法和岩石定名方法;3.能在显微镜下确定岩浆岩的主要特征和岩类;4.了解该岩类的矿产属性。
实验内容:1.肉眼观察:纯橄榄岩、橄榄岩、辉石岩、斜长岩、角闪石岩、金伯利岩、碳酸盐、辉长岩、玄武岩、霓霞岩、煌斑岩、黄长石、霞石岩的主要特征——颜色、结构、构造、矿物组成;镜下观察:橄榄岩、辉长岩、玄武岩的结构、构造和矿物组成。
实验指导:1.岩浆岩的分类及命名方法。
岩浆岩的分类方法有多种:① 按SiO2的百分含量将岩浆岩划分为:超基性岩、基性岩、中性岩、酸性岩几大类。
其中超基性岩又可分为:橄榄岩类、金伯利岩类、霓霞岩—霞石岩类、碳酸盐。
基性岩又可分为:辉长—玄武岩、碱性辉长—碱性玄武岩。
中性岩又可分为:闪长岩—安山岩、正长岩—粗面岩、霞石、正长岩—响岩。
酸性岩又可分为:花岗岩—流纹岩、脉岩类、火山碎屑岩类。
② 按暗色(铁镁)矿物的百分含量将岩浆岩划分为:超镁铁质岩类、基性岩类和碱性岩类。
岩浆岩综合分类简表见表一。
表四岩浆岩综合分类简表③ 岩浆岩的分类及命名方法侵入岩的QAPF分类见图1。
图 1 侵入岩的QAPF分类双三角图(IUGS 1972推荐,Le Maitre,1989)Q—石英;A—碱性长石;P—斜长石;F—似长石。
1一富石英花岗岩;2—碱性长石花岗岩;3—花岗岩;3a—正长花岗岩或普通花岗岩;3b—二长花岗岩;4—花岗闪长岩;5—英云闪长岩;6*—石英碱性长石正长岩;7*—石英正长岩;8*—石英二长岩;9*—石英二长闪长岩/石英二长辉长岩;10*—石英闪长岩/石英辉长岩;石英斜长岩;6—碱性长石正长岩;7一正长岩;8—二长岩;9—二长闪长岩/二长辉长岩;10—闪长岩/辉长岩/斜长岩;6′—含似长石碱性长石正长岩;7′—含似长石正长岩;8′—含似长石二长岩;9′—含似长石二长岩/二长辉长岩;10 —含似长石闪长岩/辉长岩;11一似长石正长岩;12 —似长二长正长岩;13一似长二长闪长岩;14—似长石闪长岩/似长石辉长岩;15—似长石岩深成侵入岩的矿物分类深成侵入岩全部由结晶的矿物组成,一般结晶粒度粗大,矿物含量容易在野外露头、手标本或薄片中测量,因此用矿物分类直观易行,已被普遍接受。
《岩浆岩及变质岩石学》教改项目成果概述一、项目成果的具体内容及主要特色1. 选择区域变质作用及其岩石这一章在教师先讲主体内容后,让学生分组讨论、并用学生方式让学生展示本章更详细内容,增强教学的互动性和学生自学与自我展示技能。
2.加强学科知识实践应用及归纳总结方面的内容,分组讨论各个实验的难点和注意内容,组织研究生和上课学生一起总结探讨,教师给予点评,并收集他们的问题进行有征对讨论与解答。
3. 强化综合性实践与野外实习的教学内容,到昌平周边的二龙山和军都山实习,野外观察认识岩石岩性、结构、构造、产状、脉体及风化等特征,并要求大家就感兴趣的方面分组讨论、查阅资料完成实习报告,做到课堂实习与课间野外实习相结合。
二、实践运用情况及效果评价1. 培养了学生对岩浆岩和变质岩学习与实践的兴趣。
2. 让学生熟练掌握了不同类岩浆岩和变质岩近四十块手标本认识特征,并能运用鉴定知识和技能方法对未知岩石进行有效鉴定。
3. 培养学生归纳总结、查阅文献、发现问题等能力,初步培养其科学素养及创新精神。
三、项目成果支撑材料目录授课计划或教学日历研讨课和实习课教案学生实习和实验总结报告项目研究主报告1.项目研究与改革的背景、思路和方法1.1项目背景岩浆岩及变质岩石学是地质类专业本科生必修的一门重要的专业基础课程之一,既是地质学专业登堂入室的必经之路,又是一门综合性实践性很强的课程,学科的内容不仅与专业前导课程密切相关,而且与后继理论课程及地质综合实习有着不可分割的联系。
该门学科对于指导学生野外综合实习,提高地质学综合研究水平具有重要的意义。
该课程的学科体系已基本成熟,但内容丰富、教学时间短,要记忆的东西很多,要观察标本也多,传统的教学为记忆这些费时,常使学生困难重重。
为了提高学生学习的效率,教会学生从大量岩石标本和丰富的资料中理出头绪,应采取研究性的教学方法。
先使学生掌握该学科的基本方法、研究思路,再以此为线索理解、审视丰富的资料,则会取得事半功倍的效果。
实验一岩浆岩标本鉴定1、目的:了解对岩浆岩标本的观察,掌握对岩浆岩标本的描述内容及技巧。
2、内容:通过岩石标本矿物成分、结构、构造的全面细致的观察,对岩石做特征描述并命名。
岩浆岩大多是晶质块状,特有的矿物组合,结构构造。
1区分侵入岩和火山岩结构构造的特征侵入岩在地下结晶,冷却缓慢,全晶质的,全是颗粒组成。
火山岩喷出地表,来不及冷却,大多含有隐晶质,玻璃质物质,只能看到部分颗粒,具有气孔状,杏仁状构造。
岩浆岩:7类。
侵入岩火山岩色率矿物组合超基性岩橄榄岩苦橄岩>70% 橄榄岩辉石基性岩辉长岩玄武岩 40—70% 辉石斜长石中性岩 15—40%钙碱性闪长岩安山岩角闪石斜长石碱性正长岩粗面岩正长石钾长石(次要:斜长石角闪石辉石)过碱性霞石正长岩响岩正长岩霞石酸性岩花岗岩流纹岩<15% 石英钾长石斜长石(花岗闪长岩)次要:黑云母为主色率:暗色矿物在岩石中所占的含量。
(暗色矿物:橄榄石,辉石,黑云母,角闪石)若岩石中以钾长石为主为花岗岩,若以斜长石为主为花岗闪长岩。
橄榄石:黄绿色,没有解理,只有发育的裂缝。
黑云母:片状辉石:解理夹角87°,黑色,短柱状角闪石:夹角56°,黑色,长柱状浅色矿物:钾长石正长石(肉红色)斜长石(灰白色晶体是板状白色长条,晶面反光强,玻璃光泽)石英(乳白色,没有解理,油脂光泽,透明度高)火山岩(里面有一半或全部没有长成晶体,是隐晶质,玻璃质矿物,所以不能用色率观察,尽量用已形成的矿物)只要看到石英为流纹岩,肉红色为粗面岩或响岩,主要是斜长石为玄武岩,安山岩,若有黑色小颗粒,为玄武岩,浅色的为安山岩。
完全没有矿物:根据颜色,黑耀眼,气孔状,浮在海里的浮岩,松脂岩(颜色清淡)实验二侵入岩薄片鉴定1岩石的矿物成分2岩石的结构步骤:估计色率识别矿物,区分主要和次要矿物结构10*10 镜面下视域为1.6mm 电脑的视域2mm没双晶的长石可以认为是正长石,负低突起。
石英:灰白,表面干净,正低突起。
实验二常见岩浆岩手标本的鉴定一、实验类型综合性实验二、实验目的通过对岩浆岩特征的认识加深对岩浆作用的了解。
三、实验仪器、设备岩浆岩标本,小刀,放大镜四、实验原理1 岩浆岩的主要矿物成分暗色矿物:橄榄石,辉石,角闪石,黑云母浅色矿物:斜长石,正长石,石英2 岩浆岩的结构岩浆岩中矿物的结晶程度、晶粒大小与形态及晶粒间的相互关系,称为岩浆岩的结构。
(1)按照矿物晶粒的大小分为显晶质结构:用肉眼均可加以识别,又细分为粗粒(粒径>5mm)、中粒(粒径5—1mm),细粒(粒径1—0.1mm)隐晶质结构:用肉眼难以识别(2)按矿物颗粒的相对大小可分为等粒结构:矿物颗粒大小相等不等粒结构:在不等粒结构中又分为:斑状结构:基质为隐晶质或非晶质者似斑状结构:基质为显晶质,且基质的成分与斑晶的成分相同3岩浆岩的构造岩浆岩的构造是指岩浆岩中矿物集合体的形态、大小及相互关系分为块状构造:岩石中矿物排列无一定规律,岩石为均匀的块体。
流动构造:岩石中柱状或片状矿物或捕虏体平行而定向排列。
火山熔岩中不同成分和颜色的条带,以及拉长的气孔相互平行排列,称为流纹构造。
气孔构造:岩石中呈圆球形、椭球形或不规则形态的空洞。
直径由数毫米到数厘米。
基性熔岩中气孔较大、较圆;酸性熔岩中气孔较小、较不规则,或呈棱角状。
杏仁构造:气孔中有矿物质充填者。
层状构造:岩石具有成层性状,它是多次喷出的熔岩或火山碎屑岩逐层叠置的结果。
4岩浆岩的分类(1)岩浆岩(2)火山碎屑岩火山碎屑岩既有喷出岩的特征也有沉积岩的特征,按火山碎屑的粒径大小分类:(1)凝灰岩:粒径<2mm(2)火山角砾岩:粒径2-50mm(3)浮岩:粒径2-50mm多孔洞,色浅、质轻、能浮于水(4)集块岩粒径>50mm五、实验内容1.常见岩浆岩手标本观察实验观察常见岩浆岩手标本的颜色、造岩矿物组成、结构、构造特征,描述并鉴定。
2.四大类岩浆岩对比观察鉴定实验,观察四大类岩浆岩(超基性岩、基性岩、中性岩、酸性岩)的特征及区别,并对比描述、鉴定。
实验二常见岩浆岩的认识
一、目的与要求
(一)通过对标本的观察,认识其结构、构造特征;
(二)学会肉眼鉴定造岩矿物的方法,分析常见岩浆岩的矿物组成。
(三)学会岩浆岩的简易分类原则和肉眼鉴定方法。
二、实验内容
(一)常见岩浆岩结构的观察
1.矿物的结晶程度;
2. 矿物的颗粒大小;
3. 矿物颗粒的相对大小;
(二)常见的岩浆岩标本
花岗岩闪长岩辉长岩安山岩玄武岩流纹岩正长岩辉绿岩(三)常见的岩浆岩构造的观察
三、实验方法
(一)根据教材中的有关内容,结合实习标本进行;
(二)总结出主要观察标本的鉴定特征。
四、作业
分别描述8种岩浆岩标本的颜色、成分、结构和构造。
岩⽯学(岩浆岩、沉积岩、变质岩)鉴定第三篇岩浆岩岩⽯学实验指导⼀、岩浆岩⼿标本描述的容和⼀般程序⼿标本描述容及程序如下:1、颜⾊及⾊率;2、岩⽯结构的综合描述和命名,根据结晶程度、⾃形程度、相对粒度和绝对粒度等⽅⾯的性质加以综合命名;3、岩⽯构造命名及其特征简述(对较特殊的构造要详细描述其特征);4、岩⽯的矿物成分特点及其百分含量:包括矿物学特证,矿物的外部结构特点,如⾃形程度,粒度⼤⼩等;似斑状结构者,分斑晶和基质描述;5、次⽣变化及其它;6、正确定名。
下⾯详细论述如何观察、描述以上各⽅⾯的岩⽯属性:⾸先要在实验报告上写上实验名称、⽇期、,对每⼀块标本要写上标本编号及产地,然后再详细地逐次系统观察。
(⼀)颜⾊及⾊率观察岩⽯标本时,第⼀眼的印象便是颜⾊。
岩⽯的颜⾊是指标本所呈现的总体⾊调。
观察颜⾊时,易远观其整体,看其总体⾊调,忌近观其局部,颜⾊的描述包括颜⾊本⾝及其⾊调的深浅。
描述颜⾊有三种⽅法:(1)标准⾊谱法,⼜称单⾊描述法;(2)⽤复合⾊描述,如浅褐⿊⾊、灰绿⾊、黄绿⾊等,后者为主⾊调;(3)形象化描述:如⾁红⾊,砖红⾊等。
三种描述法前均可加“深”、“浅”等形容词。
岩⽯的颜⾊受以下⼏个因素影响:(1)暗⾊矿物含量,暗⾊矿物含量多则颜⾊深;(2)组成岩⽯的矿物晶体的粒度,粒度越细则颜⾊较深(注:在相同暗⾊矿物含量的基础上⽐较)。
⾊率,⼜称颜⾊指数,是指暗⾊矿物(铁镁矿物)在岩⽯中所占的体积百分⽐。
⾊率是显晶质岩⽯(尤其是具有等粒结构的深成岩)的鉴定和分类的重要标志之⼀,因隐晶质、玻璃质结构的岩⽯的颜⾊并不能真正客观地反映暗⾊矿物的含量,故只能⽤于显晶质岩⽯。
根据⾊率,可以⼤致划分岩浆岩⼤类,反映基性或酸性程度。
超基性岩(超铁镁岩)⾊率 >90基性岩⾊率 40~90(常为50±)中性岩⾊率 15~40(常为25±)酸性岩⾊率 <15(常<10)注意:岩⽯的颜⾊要以新鲜的、⼲燥的断⾯的颜⾊为主,因为蚀变和风化都可改变颜⾊。
工程地质实验报告书专业年级姓名广西大学土木建筑工程学院土力学教研室编一、主要造岩矿物的鉴定与认识1、实验的目的、要求岩石是矿物集合体。
认识造岩矿物的目的在于识别工程中常见的各种岩石,并为今后学习其他章节打下基础。
本次实习要求如下:(1)通过对造岩矿物标本的观察,认识常见造岩矿物的形态(单晶、聚晶)、晶面条纹、光学性质、力学性质、碳酸盐类矿物的“盐酸反应”等主要特征。
(2)学习根据造岩矿物的形态和物理特性,用肉眼鉴定常见造岩矿物的技能和描述矿物的方法。
(3)熟练地掌握几种常见造岩矿物的鉴定特征。
2、实习的准备工作实习前认真预习教材的相关内容。
检查矿物标本、小刀、放大镜、条痕板、稀盐酸等实验用品是否齐全。
3、实习内容(1)矿物特性的观察;1)矿物单体形态的观察。
六方双锥(或六方柱)一石英(水晶);菱面体一方解石;菱形多面体一石榴子石;长柱体一红柱石;长柱状或纤维状一普通角闪石;短柱状一普通辉石;板状一板状石膏、长石;片状一云母。
2)矿物集合体形态的观察。
晶簇状一石英晶簇;粒状一橄榄石;致密状一黄铜矿;鳞片状一绿泥石;纤维状一石棉、(纤维)石膏;放射状一阳起石、红柱石;结核状一(鲕状、豆状、肾状)赤铁矿;土状一高岭土、蒙脱土。
3)晶面条纹的观察。
有些晶体的晶面具条纹状,如:黄铁矿三个方向的晶面条纹彼此垂直;斜长石的晶纹相互平行;有的石英具横向晶纹。
4)光学性质的观察矿物的颜色白色—方解石、石英;深绿色—橄榄石;铜黄色—黄铜矿;褐色—褐铁矿;铁红色—赤铁矿。
矿的的条痕观察方解石、角闪石、斜长石、橄榄石的条痕。
观察对比黄铁矿、黄铜矿、赤铁矿等矿物的条痕与颜色之间的关系。
矿物的光泽拿到标本,对着光线,看其反射光线的性质来确定它属于哪种光泽。
黄铁矿、黄铜矿—金属光泽;赤铁矿—半金属光泽;石英(晶面)—玻璃光泽;叶腊石、蛇纹石—腊状光泽;滑石、石英(断面)—油脂光泽;高岭土—土状光泽;石棉、(纤维)石膏—丝绢光泽;白云母、冰洲石(透明方解石)—珍珠光泽。
肉眼鉴定岩浆岩实验报告
一、实验介绍
岩浆岩又称为火成岩,是地壳深部受极高温和压力改造作用而形成的,它的组成主要
是由矿物晶体构成的岩石。
岩浆岩的种类繁多,有花岗岩、玄武岩、斑岩等。
其中,花岗
岩最为普遍,其构造特征有较复杂的岩石结构,有着独特的规律性,可以用来划分岩浆岩
及其形成背景。
本次实验选取某岩浆岩样品进行肉眼鉴定,样品组成以岩石与晶体为主,岩石为矿物
晶粒和杂质组成,晶体分布有序,晶粒有均匀不一的大小。
二、肉眼鉴定结果
1.样品的外观:样品表面呈金属灰、绿灰色,布满小的坑洞,有绿、白、灰等多种颜
色的晶体,界面光滑,可见多种矿物晶体;
2.触味:样品表面触感清凉,无异味;
3.宏观结构:样品结构以矿物晶体和真空为主,晶体呈均匀不一的大小,有片状、粒状、急折现象;
4.微观构造:微观上由粗大的晶体组成,粒度不均匀,有晶粒形状及结构;
5.折射率:样品的折射率较低,不致发出球形玻璃反色;
6.其他特殊性质:样品无其他特殊性质。
三、结论
本次肉眼鉴定的岩浆岩样品,外观为金属灰、绿灰色,晶体有均匀不一的大小,表面
布满小的坑洞,组成以岩石为主,由粗大的晶体构成,晶体分布有序,可见多种矿物晶体,折射率较低,以及无其他特殊性质。
根据上述信息可判断该样品属于岩浆岩。
矿物岩石学(二)实验指导书李壮福李素琴姚晓娟编中国矿业大学资源与地球科学学院前言岩石学(Ι)(或普通岩石学)是在学完结晶学及矿物学的基础上进行的一门专门基础课,全课程包括《晶体光学》《光性矿物学》及《岩石学》(岩浆岩及变质岩)三个组成部分,它们是密切衔接、循序渐进,顺序不可颠倒的关系。
岩石学中的沉积岩部分另设专门课程。
故本指导书不包括沉积岩石学的内容。
本指导书中的每个实验均包括如下内容(一)目的与要求(二)实验内容(三)实验材料(四)实验步骤及指导(五)实验报告(六)课外作业在附录中附了一些实验报告的格式,仅供同学们参考使用。
岩石实验在岩石学课程中地位非常重要,这一点从其所占课时数比例可见。
可以这么说,掌握不了岩石实验,也就掌握不了岩石学,任何一门科学,其最终目的都是应用在生产实践和社会实践中,为人类造福,实验则是帮助我们把理论知识应用于实践的一座桥梁,若不能应用,理论则成空谈。
同时实验也帮助我们深入地掌握理论。
为此,给同学们提出以下要求:1、在实验课前,一定要复习教材并预习指导书中有关内容,以做到心中有底。
2、在实验期间,须以科学之态度,认真、细致地观察和记录,要实事求是,不得伪造实验结果。
3、认真编写实验报告,对照实验结果和教材有关内容加以复习和掌握。
4、严格遵守实验室的规章制度。
在指导书的编写中,我们参考了我校以前编写的及其他地质院校现在使用的实验指导书,结合了任课教师在讲授本课程中的实际体会及历届同学在实验中所提的一些问题。
其内容完全依据教学大纲的要求。
第一篇晶体光学实验一偏光显微镜一、目的与要求1、认识偏光显微镜,了解其基本构造,装置;2、学会显微镜的一般调节与校对方法;3、了解偏光显微镜的保养方法及注意事项。
二、实验内容1、请同学们按照如下实验步骤中所提的问题的顺序,对照偏光显微镜,结合教材中的有关内容的叙述自习;2、由教师进行总结,并针对性的进行讲解。
三、实验材料云煌岩薄片(利用其中的磁铁矿颗粒校正中心;利用黑云母确定下偏光镜的振动方向等)。
三大类岩石实验第一节岩浆岩(常见变质岩手标本的观察与认识)一、岩浆岩肉眼鉴定和描述内容及注意事项岩浆岩的手标本在肉眼鉴定时的观察描述内容包括岩石的颜色、结构和矿物成分,最后予以定名。
其具体内容和注意事项如下:(一)颜色岩石的颜色是指组成岩石的矿物颜色之总和,而非某一种或几种矿物的颜色。
如灰白色的岩石,可能是由长石、石英和少量暗色矿物(黑云母、角闪石等)等形成的总体色调。
因此,观察颜色时,宜先远观其总体色调,然后用适当颜色形容之。
岩浆岩的颜色也可根据暗色矿物的百分含量,即“色率”来描述。
按色率可将岩浆岩划分为:暗(深)色岩色率为60-100相当于黑色、灰黑色、绿色等;中色岩色率为30-60相当于褐灰色、红褐色、灰色等;浅色岩色率为0-30相当于白色、灰白色、肉红色等。
反过来,我们亦可根据色率大致推断暗色矿物的百分含量,从而推知岩浆岩所属的大类(酸、中、基性)。
这种方法对结晶质,尤以隐晶质的岩石特别有用。
(二)结构构造岩浆岩按结晶程度分为结晶质结构和非晶质(玻璃质)结构。
按颗粒绝对大小又可分为粗(>5mm)、中(5-1mm)、细粒(1-0.1mm)结构,以及微晶、隐晶等结构。
其中特别应注意微晶、隐晶和玻璃质结构的区别。
微晶结构用肉眼(包括放大镜)可看出矿物的颗粒,而隐晶质和玻璃质结构,则用肉眼(包括放大镜)看不出任何颗粒来,但两者可用断口的特点相区别。
隐晶质的断口粗糙,呈瓷状断口;玻璃质结构的断口平整,常具贝壳状断口。
按岩石组成矿物颗粒的相对大小又可分为等粒、不等粒、斑状和似斑状等结构。
因此,观察描述结构时,应注意矿物的结晶程度、颗粒的绝对大小和相对大小等特点。
岩浆岩常见的构造为块状构造,其次为气孔、杏仁和流纹状构造等。
(三)矿物成分对于显晶质结构的岩石,应注意观察描述各种矿物,特别是主要矿物的颜色、晶形、解理、光泽、断口等特征,并目估其含量(注意每种矿物应选择其最特征的性质进行描述)。
尤其注意以下几方面:1.观察有无长石,若有则应鉴定长石的种类,并分别目估其含量。
岩浆岩与变质岩实验报告学年学期:2012~2013第二学期学院名称:专业班级:姓名:学号:实验成绩:实验一岩浆岩的结构与构造一、目的要求1.认识岩浆岩常见的结构类型及特征,了解其主要的形成条件,及观察描述的内容和描述方法。
2.认识岩浆岩常见的构造类型和特征及其形成的条件、观察内容和描述方法。
二、实验内容1.手标本观察:斑状结构、似斑状结构、文象结构、粗粒花岗结构、伟晶结构;块状构造、条带状构造、斑杂构造、流线构造、流纹构造、气孔杏仁构造三、观察与描述1.手标本观察结构名称简要描述构造名称简要描述一、目的要求1.掌握超橄榄岩—苦橄岩类岩石手标示、鉴定分析方法、描述记录的一般格式。
2.熟练掌握橄榄岩—苦橄岩类的鉴别特征及定量分类命名标准。
3.掌握橄榄岩—苦橄岩类岩石中常见矿物的鉴定特征3.掌握半自形粒状结构、粒状镶嵌结构、海绵陨铁结构、网状结构、金属伟晶岩矿床结构及反应边结构等。
二、实验内容1.手标本观察:①岩石的颜色及分布均匀程度;②构造特征;③结构特点(包括结晶程度、矿物颗粒大小及相互关系);④矿物成分(包括主要矿物、次要矿物及副矿物,含量);⑤次生变化;⑥岩石定名(根据主要矿物、次要矿物及副矿物等定名)。
三、观察与描述1.手标本观察写明标本号一、目的要求1.掌握辉长岩—玄武岩类的鉴别特征及分类命名原则;2.掌握辉石类、角闪石类、斜长石类矿物的鉴定特征。
认识常见的副矿物及次生矿物等。
3.掌握辉长结构、辉绿结构、辉长辉绿结构、反应边结构、包含结构、海绵陨铁结构等。
二、实验内容1.手标本观察:①岩石的颜色及分布均匀程度;②构造特征;③结构特点(包括结晶程度、矿物颗粒大小及相互关系);④矿物成分(包括主要矿物、次要矿物及副矿物,含量);⑤次生变化;⑥岩石定名(根据主要矿物、次要矿物及副矿物等定名)。
三、观察与描述1.手标本观察写明标本号实验四闪长岩—安山岩类、正长岩—粗面岩类一、目的要求1.熟悉闪长岩—安山岩类、正长岩—粗面岩类特征。