股权转让及股权出资涉税问题终极总结
- 格式:docx
- 大小:13.88 KB
- 文档页数:2
股权转让协议中的股权转让的税务问题和策略股权转让作为一种经济行为,往往涉及到复杂的税务问题。
在股权转让协议中,股权转让的税务问题和策略需要被充分考虑。
本文将就股权转让协议中的税务问题和策略进行探讨,帮助读者了解股权转让过程中的相关税务要素。
一、股权转让的税务问题在进行股权转让时,需要关注以下税务问题。
1.1 股权转让所涉及的税种股权转让往往涉及到企业所得税、个人所得税和印花税等税种。
因此,在股权转让协议中,需要明确涉及的税款种类以及各自的税务义务。
1.2 股权转让的征税基准和税率不同国家和地区在征收股权转让税时,可能存在不同的征税基准和税率。
因此,股权转让协议中需要明确所适用的征税基准和税率,以避免税务风险。
1.3 股权转让的减免政策有些地区为了鼓励股权转让,可能会出台相关的减免政策,如股权转让的免税额度和税务优惠政策等。
在股权转让协议中,应该明确是否符合相关减免政策,以便在实际操作中获得相应的减税优势。
二、股权转让的税务策略在面对股权转让的税务问题时,合理的策略也是十分重要的。
以下是一些常见的税务策略。
2.1 利用法律法规的优惠政策各个国家和地区往往为了吸引外商投资或鼓励股权转让,会出台相应的法律法规和优惠政策。
对于股权转让方来说,可以考虑充分利用这些法律法规的优惠政策,以减少税务负担。
2.2 合理安排股权转让时间和方式股权转让的时间和方式也会对税务产生影响。
合理安排股权转让的时间,可以获得更低的税率或享受相关的减免政策。
此外,选择合适的转让方式,如以股份交换的方式进行转让,也可以达到减少税务负担的效果。
2.3 做好税务规划与避税在进行股权转让前,应当做好相应的税务规划工作,避免因税务问题而带来的不必要的损失。
可以寻求税务专家的帮助,合理利用各种税务安排,合法避免或降低税务负担。
2.4 注意信息披露和合规性在股权转让过程中,需要遵循相关的信息披露规定和合规性要求。
未按照规定披露相关信息或存在合规性问题,可能会面临罚款或其他税务风险。
股权转让税务问题股权转让税务问题1. 股权转让的概述股权转让是指股东通过出售或转让其所持有的股权份额给另一方的过程。
在股权转让中,涉及到一系列税务问题,包括个人所得税、企业所得税以及印花税等。
本文将对股权转让涉及到的税务问题进行详细解析。
2. 股权转让个人所得税在股权转让中,个人所得税是其中一个重要的税务问题。
根据《中华人民共和国个人所得税法》,个人所得税适用于个体户和居民个人,其收入包括个人工资薪金所得、个人劳务报酬所得、个人稿酬所得、个人特许权使用费所得等。
而股权转让的收益也被视为居民个人的所得之一。
对于个人股东来说,股权转让的所得需要纳税。
按照个人所得税法的规定,个人股东根据所持股份的持有年限,可以享受不同的纳税优惠政策。
具体来说,如果个人持有股份不满一年,那么股权转让所得按照个人所得税法规定的综合税率进行计税;如果个人持有股份满一年以上,那么股权转让所得可以享受减免政策,实际纳税额会较少。
另外,对于非居民个人的股权转让所得,其纳税政策会有所不同。
根据《中华人民共和国个人所得税法实施条例》,非居民个人在股权转让中的所得,按照20%的税率进行计税,不享受个人所得税的各种优惠政策。
3. 股权转让企业所得税在股权转让中,企业所得税也是一个需要考虑的税务问题。
根据《中华人民共和国企业所得税法》,企业所得税适用于在中国境内设立的企事业单位、其他生产经营组织以及个体工商户。
股权转让的收益被视为企业的所得之一。
对于企业来说,股权转让所得需要计算纳税。
按照企业所得税法的规定,企业在股权转让中的所得可以适用不同的税率,具体税率会根据企业的类型、所得额以及享受的税收优惠政策等因素来确定。
一般来说,企业所得税率为25%,但根据相关政策,对于符合条件的小规模纳税人,可以适用更低的税率。
4. 股权转让印花税股权转让还涉及到印花税的问题。
印花税是指按照国家法定的缴纳比例和标准,对特定交易活动中的文件、凭证、印花税票等进行征收的一种税种。
股权转让协议中的税务问题与合规要求一、引言股权转让协议是指股东之间或者股东与第三方之间就股权转让事宜达成的协议。
在股权转让过程中,税务问题和合规要求是需要特别关注的重要方面。
本文将就股权转让协议中的税务问题和合规要求进行探讨。
二、税务问题1. 股权转让所涉税种股权转让涉及的税种主要包括企业所得税、个人所得税和印花税等。
在股权转让协议中,应明确各方的税务责任和义务,确保税务问题得到合理解决。
2. 股权转让的税务处理方式股权转让的税务处理方式主要有两种:一是通过股权转让协议直接转让股权,双方按照约定支付相应的税款;二是通过资产置换方式进行股权转让,即通过置换资产的方式实现股权转让,避免直接支付税款。
3. 股权转让的税务优惠政策为鼓励股权转让,税务部门通常会出台一些税务优惠政策。
在股权转让协议中,应明确享受税务优惠政策的条件和程序,确保合规操作。
4. 股权转让的跨境税务问题如果股权转让涉及跨境交易,涉及的税务问题将更加复杂。
在股权转让协议中,应明确双方在跨境税务方面的责任和义务,避免出现税务纠纷。
三、合规要求1. 合规审查在进行股权转让之前,应进行合规审查,确保转让方的股权合法有效。
合规审查主要包括对转让方的资质、股权结构、财务状况等进行全面检查。
2. 合规披露在股权转让协议中,应明确各方的合规披露义务。
转让方应如实披露与股权转让相关的信息,接受方应对披露的信息进行审查,确保信息的真实性和准确性。
3. 合规审批根据相关法律法规的规定,一些股权转让需要经过审批程序。
在股权转让协议中,应明确各方的合规审批义务,确保转让程序的合法合规。
4. 合规风险防范在股权转让协议中,应明确各方对合规风险的防范措施。
合规风险主要包括违反法律法规、违反合同约定等。
各方应共同努力,避免合规风险的发生。
四、结论股权转让协议中的税务问题和合规要求是需要特别关注的重要方面。
在签订股权转让协议之前,各方应充分了解相关税务政策和合规要求,确保股权转让过程的合法合规。
股权转让协议中的税务问题及税务规划建议股权转让协议在商业交易中扮演着重要的角色,它涉及到多个方面的法律和财务问题。
其中之一就是税务问题,因此在进行股权转让协议时,必须仔细考虑税务规定和相关税务规划。
本文将探讨股权转让协议中的税务问题,并提出适用的税务规划建议。
I. 股权转让税务问题在进行股权转让协议时,需要考虑以下税务问题:1. 资本利得税:当股权转让盈利时,出售方通常需要支付资本利得税。
资本利得税根据利得金额和适用税率计算。
不同国家和地区对于资本利得税都有不同的规定,因此要确保在执行股权转让协议前了解和遵守相关的资本利得税规定。
2. 转让净损失抵扣:如果股权转让导致净损失,有些法域允许将这些净损失抵扣或抵销到未来的投资收益中。
了解该法域的相关规定是很重要的,以便在适用的情况下最大限度地减少税务负担。
3. 企业重组税收优惠:一些国家为了鼓励企业重组和合并,提供了税收优惠政策。
在某些情况下,股权转让可以符合企业重组的标准,从而享受相关的税收优惠政策。
了解并利用这些政策是益处颇丰的,但同时要确保符合法律要求。
4. 跨国交易税务:如果股权转让涉及跨国交易,涉及的税务问题将更加复杂。
包括双重课税、避税和避免税务漏洞在内的跨国税务规定需要特别关注。
在执行跨国股权转让协议时,建议寻求专业税务顾问的帮助以确保合规性。
II. 税务规划建议为了最大程度地减少在股权转让协议中的税务负担,以下是一些建议的税务规划方法:1. 提前规划:在进行股权转让之前,建议尽早进行税务规划。
与专业税务顾问合作,制定适合具体情况的税务策略,并确保符合相关法规。
2. 资产重组:在一些情况下,通过资产重组而不是直接股权转让,可以最小化税务负担。
例如,将资产重组为股权的转让可能使得资本利得税减少,或者可以享受到相关的税收优惠政策。
3. 考虑转让结构:选择合适的转让结构可能对税务负担有重要影响。
例如,通过将股权转让安排为股权收购而非资产转让,可能受益于更有利的税务待遇。
关于股权变更行为中涉税问题总结与分析转自:今日头条来源:白日梦美特别提示:凡本号注明“来源”或“转自”的作品均转载自媒体,版权归原作者及原出处所有。
所分享内容为作者个人观点,仅供读者学习参考,不代表本号观点本文旨在总结和分析不同持股主体在股权处置环节、增资环节以及利润分配等行为中税务问题,主要涉及到增值税、印花税和所得税等。
01股权处置环节涉及的税费分析//无论是公司股东还是自然人股东,在股权的变现环节,也即出售、转让股权中,会涉及到收益变现问题,就将会产生一系列的纳税义务。
但是,不同持股主体,包括公司、自然人和合伙企业等涉及纳税义务可能不相同。
本文将会从增值税、印花税和所得税的纳税行为进行具体分析。
考虑到城建税及教育费附加,以增值税为纳税基数,所以涉及到税费分析中,关于城建税及教育费附加将不会再单独分析。
(一)公司处置对外投资股权行为中涉及的税务问题分析对于公司对外投资行为中,在股权转让环节中,从被转让的股权标的性质看,转让上市公司股权和非上市公司股权,涉及纳税义务可能会存在差异。
1. 公司处置上市公司股权行为涉及的税费分析转让中涉及的增值税问题根据《中华人民共和国增值税暂行条例》规定,在中华人民共和国境内销售货物或者加工、修理修配劳务(以下简称“劳务”),销售服务、无形资产、不动产以及进口货物的单位和个人,为增值税的纳税人,应当依照本条例缴纳增值税。
又根据《营业税改征增值税试点实施办法》规定,销售服务,是指提供交通运输服务、邮政服务、电信服务、建筑服务、金融服务、现代服务、生活服务。
在文件的关于“销售服务、无形资产、不动产注释”中列明,金融服务,是指经营金融保险的业务活动,包括贷款服务、直接收费金融服务、保险服务和金融商品转让。
其中,金融商品转让,是指转让外汇、有价证券、非货物期货和其他金融商品所有权的业务活动。
其他金融商品转让包括基金、信托、理财产品等各类资产管理产品和各种金融衍生品的转让。
股权转让中的税法问题股权转让是指股东将其所持有的股权转让给他人的行为。
在股权转让过程中,涉及到的税法问题是不可忽视的。
本文将从个人所得税、企业所得税和印花税三个方面探讨股权转让中的税法问题。
首先,个人所得税是股权转让中的重要税法问题之一。
根据《中华人民共和国个人所得税法》,个人通过股权转让取得的所得应纳税。
具体纳税方式根据个人所得税法的规定,根据股权转让所得的性质和金额,采用综合征税或分类征税的方式进行计算。
对于个人所得税的纳税义务,股东应当按照法定程序办理纳税申报和缴纳税款。
其次,企业所得税也是股权转让中的重要税法问题。
根据《中华人民共和国企业所得税法》,企业通过股权转让取得的所得应纳税。
企业所得税的纳税义务由企业承担,根据企业所得税法的规定,企业应当按照法定程序办理纳税申报和缴纳税款。
对于企业所得税的计算,需要根据股权转让所得的性质和金额,按照企业所得税法的规定进行计算。
最后,印花税也是股权转让中的重要税法问题。
根据《中华人民共和国印花税法》,股权转让属于印花税的征税范围。
根据印花税法的规定,股权转让需要办理印花税的纳税申报和缴纳印花税款。
印花税的计算根据股权转让的金额和税率进行,具体计算方式根据印花税法的规定进行。
在股权转让中,个人所得税、企业所得税和印花税是需要注意的税法问题。
股东在进行股权转让时,应当了解相关税法规定,按照法定程序办理纳税申报和缴纳税款。
同时,股东还应当咨询专业税务机构,确保纳税义务的履行符合法律法规的要求。
总之,股权转让中的税法问题是需要重视的。
个人所得税、企业所得税和印花税是股权转让中常见的税法问题。
股东在进行股权转让时,应当了解相关税法规定,按照法定程序办理纳税申报和缴纳税款,以确保纳税义务的履行符合法律法规的要求。
同时,股东还应当咨询专业税务机构,以获得更准确的税法指导。
只有在遵守税法规定的前提下,股权转让才能顺利进行,为股东和企业带来更多的利益。
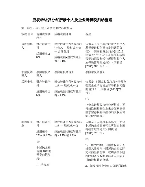
股权转让及分红所涉个人及企业所得税归纳整理第一部分:转让非上市公司股权涉税事宜涉税主体适用税率及税目应纳税额计算备注居民纳税人财产转让所得适用税率 20%股权转让所得= 股权转让收入—股权成本价—合理费用应纳税额=股权转让所得 × 2 0%依据是《关于股权转让所得个人所得税计税依据核定问题的公告》(国家税务总局公告 2010年第27号)及《国家税务总局关于加强股权转让所得征收个人所得税管理的通知》(国税函[2009]285号)。
非居民纳税人参照居民纳税人参照居民纳税人参照居民纳税人居民企业财产转让所得适用税率 25% 股权转让所得= 股权转让价—股权成本价应纳税额=股权转让所得 × 25%依据是《国家税务总局关于贯彻落实企业所得税法若干税收问题的通知》(国税函 [2010]79号)注:企业在计算股权转让所得时,不得扣除被投资企业未分配利润等股东留存收益中按该项股权所可能分配的金额。
非居民企业财产转让所得适用税率25% 或 10%注:非居民企业适用10%的税率的情形是:1、取得所股权转让所得= 股权转让价—股权成本价应纳税额=股权转让所得 × 25% 或 1 0%依据是《国家税务总局关于加强非居民企业股权转让所得企业所得税管理的通知》国税函[2009]698号。
注:1、股权成本价是指股权转让人投资入股时向中国居民企业实际交付的出资金额,或购买该项股权时向该股权的原转让人实际支付的股权转让金额。
2、如被持股企业有未分配利润或得与设立机构场所没有实际联系的;2、未在我国设立机构场所,却有来源于我国的所得。
(以下如无特别说明,均按照该种情形适用)税后提存的各项基金等,股权转让人随股权一并转让该股东留存收益权的金额,不得从股权转让价中扣除。
第二部分:转让上市公司限售股涉税事宜涉税主体适用税率及税目应纳税额计算备注居民纳税人财产转让所得适用税率20%应纳税所得额=限售股转让收入-(限售股原值+合理税费)应纳税额=应纳税所得额× 20%注:1、限售股,是指:(1)上市公司股权分置改革完成后股票复牌日之前股东所持原非流通股股份,以及股票复牌日至解禁日期间由上述股份孳生的送、转股,即,股改限售股;纳税筹划的可能性依财税 [2009]167号文,并未将解禁日之后孳生的送转股纳入征收个人所得税的范围,从理论上存在税收筹划的空间。
股权转让协议的股权转让税务问题,是一个许多企业在进行股权转让时必须注意的问题。
股权转让协议是指一方出售其所持有的股份给另一方,以达到转移股权的目的。
在此过程中,涉及到股权转移所产生的税务问题,影响着企业的财务成本及股权转移的顺利进行。
本文将对股权转让协议的税务问题进行介绍和探讨。
一、股权转让的涉税问题在股权转让时,涉及到个人所得税、企业所得税、印花税、土地增值税等税种。
其中,个人所得税是指转让方在转让过程中所得到的收入,应依据国家税务规定缴纳税款。
企业所得税是指企业在股权转让中所得的收入,应缴纳企业所得税。
印花税是在股权转让协议签署时,需要支付的税种,其计算标准是根据交易金额按照一定的税率计算得出。
土地增值税适用于房地产企业股权转让的情况,其涉及到的主要是土地增值所得税的缴纳问题。
二、股权转让协议的税务处理在股权转让协议中,需要涉及到税务问题的处理方式。
一是在协议中明确税务处理方式,如怎样分担印花税等税费。
二是在交易过程中,合理利用税务政策,降低税务成本。
比如利用个人所得税法中的免税额,降低交易的税务成本。
三是遵守税法规定,不断更新税务政策的变化,避免纳税人因不了解税收政策而受到罚款。
三、股权转让协议中关于税务的注意事项在制定股权转让协议时,需要注意以下几个方面:1、对转让方的个人所得税要求进行认真审核,以确保税务合规;2、对印花税的计算及缴纳,要进行准确认识,避免逾期导致的罚款;3、合理利用个人所得税法律法规,降低税费支出;4、在协议中明确各方在股权转让过程中的责任和义务,以确保合法性。
四、股权转让协议中税务企图规避应注意的问题股权转让协议中经常出现企图规避税务的问题,如企图通过协议安排避免印花税、企业所得税等,这种行为是非法的。
企业应该遵守税收法规,避免在股权转让中出现任何税务问题,以保障企业的合法性。
总之,股权转让协议是企业进行股权转移操作的重要文件,涉及到税务等诸多方面的问题。
因此,在制定股权转让协议的过程中,必须严格遵守税法规定,注意税务处理方式,以确保企业在股权转让过程中不会出现任何的法律问题。
股权转让税收问题汇总一、企业所得税1、问:企业发生股权转让,如何确定转让方的股权转让所得?答:股权转让所得是指股权转让价减除股权成本价后的差额。
股权转让价是指股权转让人就转让的股权所收取的包括现金、非货币资产或者权益等形式的金额。
如被持股企业有未分配利润或税后提存的各项金额等,股权转让人随股权一并转让该股东留存收益权的金额,不得从股权转让价中扣除。
股权成本价是指股权转让人投资入股时向被投资企业实际交付的出资金额,或购买该股权时向该股权的原转让人实际支付的股权转让金额。
2、问:企业发生股权转让,如何确定收购方的所得税计税基础?答:根据《财政部国家税务总局关于企业重组业务企业所得税处理若干问题的通知》(财税〔2021〕59号)的规定,股权收购区分不同条件分别适用一般性税务处理规定和特殊性税务处理规定。
1、适用一般性税务处理规定:企业股权收购、资产收购重组交易,相关交易应按以下规定处理:(1)被收购方应确认股权、资产转让所得或损失。
(2)收购方取得股权或资产的计税基础应以公允价值为基础确定。
(3)被收购企业的相关所得税事项原则上保持不变。
2、适用特殊性税务处理规定:股权收购,收购企业购买的股权不低于被收购企业全部股权的75%,且收购企业在该股权收购发生时的股权支付金额不低于其交易支付总额的85%,可以选择按以下规定处理:(1)被收购企业的股东取得收购企业股权的计税基础,以被收购股权的原有计税基础确定。
(2)收购企业取得被收购企业股权的计税基础,以被收购股权的原有计税基础确定。
(3)收购企业、被收购企业的原有各项资产和负债的计税基础和其他相关所得税事项保持不变。
即使是特殊性税务处理,非股权支付额部分也要确认所得。
例如,B公司收购B公司持有100%股权的M公司,A公司持股的计税基础为100万元,M公司股权的公允价值为300万元,B公司以30万元现金和定向增发的270万股权作为支付的对价,假设该项交易符合特殊性税务处理条件,则税务处理如下:(1)A公司收到了价值270万元的B公司股权以及30万元现金,其中股权部分不需要确认所得,30万元非股权支付需要确认所得:股权支付270/300=90%>85%.100%>75%.实现所得=(300-100)×(30÷300)=20万元。
股权转让税务问题第一篇:股权转让税务问题股权转让税务问题随着市场经济的不断发展,非上市公司中自然人股东、企业股东进行股权转让的行为越来越多。
股权转让行为是否要纳税、要纳哪些税、如何计算缴纳,不少纳税人在发生该行为时容易疏忽,以致付出不必要的代价。
本文整理了相关税收政策,供大家参考。
一、变更税务登记义务股权转让行为必然产生公司股东的变更。
不少公司知道股东变更要到工商行政管理机关办理变更登记,但疏忽了到税务机关办理变更登记。
根据《税务登记管理办法》第十九条规定,纳税人已在工商行政管理机关办理变更登记的,应当自工商行政管理机关变更登记之日起30日内,向原税务登记机关如实提供下列证件、资料,申报办理变更税务登记:(一)工商登记变更表及工商营业执照;(二)纳税人变更登记内容的有关证明文件;(三)税务机关发放的原税务登记证件(登记证正、副本和登记表等);(四)其他有关资料。
二、股权转让纳税义务1、印花税股权转让行为发生频率不高,不少纳税人尚不知道股权转让书据需要贴花。
而实际上,印花税作为一种行为税,只要纳税人书立、领受《中华人民共和国印花税暂行条例》列举的应税凭证,就必须贴花。
股权转让所立的书据便属于印花税征税税目。
(1)适用税目。
根据国税发[1991]155号《关于印花税若干具体问题的解释和规定的通知》第十条解释,企业股权转让所立的书据属于“产权转移书据”税目中“财产所有权”转移书据的征税范围。
(2)税率。
根据《中华人民共和国印花税暂行条例》附件规定,产权转移书据的税率为:按所载金额万分之五贴花。
(3)纳税义务人。
纳税义务人为立据人,即转让人和受让人。
(4)纳税义务发生时间。
《中华人民共和国印花税暂行条例》第七条规定,应纳税凭证应当于书立或者领受时贴花。
(5)纳税举例。
某有限公司成立于2001年,原有自然人股东A、B两个人,出资额分别为100万元、150万元,2011年5月6日分别于C自然人签订股权转让协议,采取平价转让,约定A将其中的50万元转让给C,B 将全部150万元转让给C,则A、B、C三人分别应纳印花税50×5=250元、150×5=750元、(50+150)×5=1000元。
20XX 专业合同封面COUNTRACT COVER甲方:XXX乙方:XXX2024年股权转让合同涉及的税收问题解析本合同目录一览1. 股权转让概述1.1. 股权转让的含义1.2. 股权转让的范围1.3. 股权转让的方式2. 税收问题解析2.1. 所得税问题2.1.1. 股权转让所得的计算2.1.2. 所得税的缴纳主体2.1.3. 所得税的申报和缴纳时间2.2. 增值税问题2.2.1. 股权转让涉及的增值税范围2.2.2. 增值税的计税依据2.2.3. 增值税的缴纳主体和税率2.3. 营业税问题2.3.1. 股权转让涉及的营业税范围2.3.2. 营业税的计税依据2.3.3. 营业税的缴纳主体和税率2.4. 印花税问题2.4.1. 股权转让涉及的印花税范围2.4.2. 印花税的计税依据2.4.3. 印花税的缴纳主体和税率3. 税收优惠政策解析3.1. 国家税收优惠政策3.1.1. 股权转让所得的税收优惠3.1.2. 股权转让涉及的增值税和营业税优惠政策3.2. 地方税收优惠政策3.2.1. 地方政府对股权转让的税收优惠3.2.2. 地方政府对股权转让涉及的增值税和营业税的税收优惠4. 税收风险防范4.1. 合规性风险防范4.1.1. 遵守税收法律法规4.1.2. 合规性风险的防范措施4.2. 税务审计风险防范4.2.1. 税务审计的应对策略4.2.2. 税务审计风险的防范措施4.3. 税务争议风险防范4.3.1. 税务争议的处理方式4.3.2. 税务争议风险的防范措施5. 税收筹划建议5.1. 股权转让税收筹划的原则5.1.1. 合法性原则5.1.2. 合理性原则5.1.3. 经济性原则5.2. 税收筹划的方法5.2.1. 选择合适的股权转让方式5.2.2. 利用税收优惠政策5.2.3. 合理安排交易价格和支付方式6. 税务申报和缴纳6.1. 税务申报的要求6.1.1. 申报材料的准备6.1.2. 申报时间的规定6.1.3. 申报流程的注意事项6.2. 税款的缴纳6.2.1. 缴纳方式6.2.2. 缴纳时间6.2.3. 缴纳金额的计算7. 合同解除和违约责任7.1. 合同解除的条件7.1.1. 协商解除7.1.2. 法定解除7.1.3. 解除合同的程序7.2. 违约责任7.2.1. 违约行为的认定7.2.2. 违约责任的承担方式8. 争议解决方式8.1. 协商解决8.2. 调解解决8.3. 仲裁解决8.4. 诉讼解决9. 合同的生效、变更和终止9.1. 合同的生效条件9.2. 合同的变更9.3. 合同的终止10. 保密条款10.1. 保密信息的范围10.2. 保密责任的承担10.3. 保密信息的例外情况11. 法律适用和争议解决11.1. 合同适用法律11.2. 法律适用和争议解决的优先顺序12. 合同的签署和生效12.1. 签署合同的程序12.2. 合同的生效时间13. 其他条款13.1. 合同的修改和补充13.2. 合同的解除和终止13.3. 合同的继承和转让14. 附录14.1. 相关法律法规14.2. 税收优惠政策文件14.3. 合同附件第一部分:合同如下:第一条股权转让概述1.1 股权转让的含义股权转让是指股权所有人将其持有的股权以一定的方式和条件转让给他人的行为。
股权转让过程中的税收问题如何处理股权转让这事儿,在商业世界里那是相当常见的。
可别小看这个过程,这里面涉及的税收问题可不少,要是处理不好,那麻烦可就大啦!咱们先来说说股权转让都涉及哪些税。
首当其冲的就是所得税,不管是企业还是个人进行股权转让,只要有所得,那就要交税。
企业股权转让所得要交企业所得税,个人股权转让所得就得交个人所得税。
比如说,老王有一家公司,他把自己在公司的一部分股权卖给了老李。
这时候,老王就得算算自己卖股权赚了多少钱,如果有赚头,那这部分就得交税。
然后是印花税。
这个印花税呀,虽然金额通常不算太大,但也不能忽略。
接下来,咱们聊聊怎么确定股权转让的收入。
这可不是个简单的事儿。
一般来说,得按照公平交易的原则来确定。
要是转让价格明显偏低,又没有正当理由,那税务机关可是有权核定的哦!我就碰到过这么一件事儿。
有个朋友,咱们叫他小张吧,他把自己在一家公司的股权低价转让给了亲戚。
税务机关一查,觉得这价格不合理,最后重新核定了转让收入,让小张补交了税款。
小张当时还觉得委屈呢,说都是亲戚,便宜点怎么了。
可税法可不这么看,得讲公平,讲规则。
那怎么判断转让价格是不是合理呢?这得综合考虑各种因素,像股权对应的公司资产状况、盈利能力、发展前景等等。
还有哦,在计算股权转让所得的时候,股权的原值可一定要搞清楚。
这个原值包括当初取得股权的成本、相关税费等等。
要是搞不清楚原值,那计算所得的时候可就容易出错。
另外,股权转让的税收申报和缴纳也有讲究。
一定要按照规定的时间和程序来办理,不然逾期了可是要罚款的。
总之,股权转让中的税收问题可不能马虎。
一定要提前做好规划,了解清楚相关的税收政策,按照规定办理,这样才能避免不必要的麻烦和损失。
所以呀,不管是企业还是个人,在进行股权转让的时候,都得把税收问题重视起来,找专业的人咨询,或者自己好好研究研究政策法规,可别因为一时疏忽,给自己带来不必要的麻烦。
不然到时候,可真是后悔都来不及喽!。
股权转让个人所得税问题解析
在进行股权转让时,个人所得税是一个不可忽视的问题。
以下是关于
股权转让个人所得税的几个关键点解析:
1. 转让收入的确定:股权转让所得应按照转让股权的收入减去股权原
值和合理费用后的余额计算。
股权原值通常是指购买股权时支付的金额,合理费用可能包括交易税费、评估费等。
2. 税率适用:根据中国税法,个人转让股权所得通常适用20%的个人
所得税税率。
但是,具体税率可能会根据当地税务机关的规定有所变化。
3. 计税基础:股权转让的计税基础是指股权转让时的公允价值。
公允
价值通常由具有资质的评估机构评估确定,或者按照市场价值进行估算。
4. 税收优惠政策:某些情况下,股权转让可能享受税收优惠政策。
例如,对于符合条件的高新技术企业股权转让,可能会有税收减免。
5. 税务申报:股权转让完成后,转让方应在规定时间内向税务机关申
报并缴纳个人所得税。
通常,股权转让的个人所得税由转让方自行申报。
6. 税务筹划:在进行股权转让前,可以考虑税务筹划,以合法合规的
方式减少税负。
例如,通过合理安排股权转让的时间点,或者选择合
适的股权转让方式。
7. 税务风险:股权转让过程中,如果未能正确申报或缴纳个人所得税,
可能会面临税务风险,包括罚款、滞纳金甚至刑事责任。
8. 税务咨询:在进行股权转让前,建议咨询专业的税务顾问或律师,以确保税务合规并最大化税收效益。
请注意,以上内容仅供参考,具体操作时应遵循当地税务机关的具体规定和指导。
在进行股权转让前,务必咨询专业税务人员,确保所有税务事宜得到妥善处理。
股权转让涉及的税收问题应如何处理股权转让这事儿,在商业世界里可不算少见。
这中间涉及到的税收问题啊,那可得好好说道说道。
就说我认识的一个朋友老张吧,他之前经营着一家挺不错的小公司。
后来因为个人发展方向有了变化,就打算把自己手里的股权给转让出去。
老张一开始想得可简单了,觉得不就是把股权一卖,钱到手就行。
结果一深入了解,才发现这里面的税收问题还真不简单。
先来说说股权转让会涉及到的税种。
首当其冲的就是个人所得税。
这就好比你卖了个值钱的东西,赚了差价,那这部分差价就得交税。
比如说,你当初入股的时候花了 10 万,现在股权转让卖了 50 万,那这 40 万的差价就得按照一定的比例交个人所得税。
还有印花税呢,别小瞧这印花税,虽然税率不高,但也是必须要交的。
那怎么确定股权转让的收入呢?这可不是你说多少就是多少的。
一般来说,要按照公平交易的原则来确定。
如果转让价格明显偏低,而且没有正当理由,那税务机关可是有权核定的哦。
比如说,你和受让方是亲戚关系,转让价格明显低于市场价格,这时候税务机关就可能会介入,按照合理的价格来计算你的应纳税所得额。
再说说股权转让的成本。
这成本的确定也是有讲究的。
如果是通过现金出资取得的股权,那成本就是实际支付的价款。
但要是通过非货币性资产投资取得的股权,那成本的确定就更复杂一些啦。
还有啊,如果在股权转让过程中,企业有未分配利润或者盈余公积,这部分也可能会影响到股权转让的价格和税收。
我那朋友老张,在处理股权转让税收问题的时候,那叫一个头疼。
一会儿要准备各种资料,一会儿又要去跟税务部门沟通。
好在最后,在专业人士的帮助下,总算是把这事儿给捋清楚了,顺利完成了股权转让。
所以啊,大家在进行股权转让的时候,可一定要提前了解清楚相关的税收政策,找专业的人咨询,做好充分的准备,别像老张一开始那样,想当然地觉得简单,到最后手忙脚乱。
不然,一不小心可能就会因为税收问题给自己带来不必要的麻烦和损失。
这股权转让的税收处理,可得谨慎再谨慎!。
乐税智库文档财税文集策划 乐税网梳理总结股权转让涉及的税收问题【标 签】股权转让,税收问题【业务主题】印花税【来 源】股权转让涉及的税收问题是当前人们普遍关心的热门话题,为了给一些投资者更好的操作股权转让,消除投资者心中的“税困惑”,笔者就股权转让需要交哪些税,怎样进行税收处理等问题进行梳理、归纳总结如下:企业转让股权涉及的税种公司将股权转让给某公司,该股权转让所得,将涉及到企业所得税、营业税、契税、印花税等相关问题:一、企业所得税(一)企业在一般的股权(包括转让股票或股份)买卖中,应按《国家税务总局关于企业股权投资业务若干所得税问题的通知》(国税发(2000)118号)有关规定执行。
股权转让人应分享的被投资方累计未分配利润或累计盈余公积金应确认为股权转让所得,不得确认为股息性质的所得。
(二)企业进行清算或转让全资子公司以及持股95%以上的企业时,应按《国家税务总局关于印发<企业改组改制中若干所得税业务问题的暂行规定>的通知》(国税发(1998)97号)的有关规定执行。
投资方应分享的被投资方累计未分配利润和累计盈余公积应确认为投资方股息性质的所得。
为避免对税后利润重复征税,影响企业改组活动,在计算投资方的股权转让所得时,允许从转让收入中减除上述股息性质的所得。
(三)按照《国家税务总局关于执行<企业会计制度>需要明确的有关所得税问题的通知》(国税发(2003)45号)第三条规定,企业已提取减值、跌价或坏帐准备的资产,如果有关准备在申报纳税时已调增应纳税所得,转让处置有关资产而冲销的相关准备应允许作相反的纳税调整。
因此,企业清算或转让子公司(或独立核算的分公司)的全部股权时,被清算或被转让企业应按过去已冲销并调增应纳税所得的坏帐准备等各项资产减值准备的数额,相应调减应纳税所得,增加未分配利润,转让人(或投资方)按享有的权益份额确认为股息性质的所得。
企业股权投资转让所得和损失的所得税处理(四)企业股权投资转让所得或损失是指企业因收回、转让或清算处置股权投资的收入减除股权投资成本后的余额。
股权转让协议的税务问题与解决办法一、引言股权转让作为公司重要的财务交易之一,涉及到多方的利益与权益调整。
在执行股权转让协议的过程中,税务问题是需要特别关注的重要方面。
本文将就股权转让协议中的税务问题进行探讨,并提出相关的解决办法。
二、股权转让涉及的税务问题1. 股权转让的所得税问题股权转让一般涉及到的税务问题主要是所得税,即转让过程中所产生的利润所应纳税的比例。
在中国,不同的性质和对象的股权转让所得税税率有所不同。
2. 股权转让的印花税问题除了所得税外,股权转让还要考虑印花税的问题。
根据中国法律规定,股权转让需要支付印花税,其计算方式是以转让款额为基础,按照一定比例进行征收。
3. 股权转让的增值税问题对于股权转让中涉及的资产转移,还需要了解增值税的问题。
如果转让的资产中存在应当征收增值税的部分,那么在股权转让协议中需要明确指出相关责任的承担方。
三、股权转让税务问题的解决办法1. 合理安排资金结构为了避免在股权转让过程中过多支付税款,可以通过合理安排资金结构,降低税务负担。
例如,可以通过认资或积累利润等方式,减少转让所得的税务压力。
2. 制定详细的税务条款在股权转让协议中,需要制定详细的税务条款,明确各方的纳税义务和责任。
可以约定税务问题的承担比例、纳税义务的划分等内容,以避免未来纠纷的发生。
3. 寻求税务专业人士的意见对于复杂的税务问题,可以寻求税务专业人士的意见。
税务专业人士能够提供专业的指导,帮助解决股权转让过程中可能遇到的税务问题。
4. 充分了解相关税法政策了解相关税法政策对于股权转让的税务问题解决至关重要。
及时关注相关税法法规的更新和变化,以避免因为对税务政策不熟悉而导致的风险。
四、结论股权转让协议的税务问题是需要在协议执行过程中综合考虑的重要问题。
为了避免不必要的税务风险,需要正确理解和处理股权转让涉及的所得税、印花税和增值税等问题。
制定合理的解决办法,并在协议中明确约定相关责任和义务,借助专业的税务意见,全面了解相关税法政策,将能够有效解决股权转让协议中的税务问题,保障各方的合法权益。
股权投资税收问题总结汇报股权投资是指投资者通过购买股权,成为目标企业的股东,以获得其未来经营业绩的分红和资本增值收益。
股权投资在我国经济发展中起着重要的作用,但在股权投资过程中,税收问题是投资者需要关注和解决的重要问题之一。
首先,股权投资涉及到的税收问题主要包括股权交易过程中的交易税费、股权投资收益的纳税和对投资损失的税务处理。
股权交易过程中的交易税费是投资者在购买、转让股权时需要缴纳的税费。
根据我国现行股权交易制度,股权转让所得一般按照20%的个人所得税率进行征收。
但对于个别纳税人,如非居民个人或非居民企业,按照有关税法规定的税率征收。
股权投资收益的纳税是指投资者根据所持股权在企业分红或股权增值时享受到的收益需要缴纳的税款。
根据我国税法,企业分配给股东的红利属于股权分红,红利所得一般按照20%的个人所得税率征收。
另外,对于股权增值所得,我国税法规定从2008年1月1日起,对个人股息、股权转让等股权所得征收20%的个人所得税。
对于投资损失的税务处理,我国税法规定了特定情况下可能享受的税收优惠政策。
例如,对于长期持有股权出售后产生的损失,可以在一定年限内进行抵扣,减少个人所得税负担。
在实际操作中,投资者可以采取一些合理的税收筹划方法,来降低税收负担。
例如,选择合适的投资主体,合理配置投资组合,选择适当的投资方式等。
此外,根据股权投资的性质,投资者还可以充分利用我国现行税收制度中的一些优惠政策,如对新技术、高新技术企业的股权投资享受的税收优惠政策等。
综上所述,股权投资涉及的税收问题是投资者需要重视和解决的重要问题之一。
了解并遵守我国现行的税法法规,合理进行税收筹划,可以降低投资者的税收负担,增加投资回报。
同时,对于投资损失的税务处理,投资者可以根据我国现行税法规定的税收优惠政策,进行合理的抵扣减免,以减少损失的影响。
L100000股权转让及股权出资涉税问题终极总结
一、股权转让:
L110000所得税法:
根据《企业所得税法》及其《实施条例》、《国家税务总局关于贯彻落实企业所
得税法若干税收问题的通知》(国税函[2010]79号),企业转让股权取得收入
应作为企业的收入总额计算应纳税所得额。
应纳税所得额为股权转让收入减去股
权计税成本后的余额。
如能符合财税【2009】第59号文中特殊税务处理要求的,可按特殊税务处理。
L120000流转税法:
增值税:根据《增值税暂行条例》及《国家税务总局关于纳税人资产重组有关增
值税问题的公告》(国家税务总局公告2011年第13号)的规定,股权转让不征
收增值税。
营业税:根据《国家税务总局关于股权转让不征收营业税的通知》(国税函[2000]961号)及《财政部、国家税务总局关于股权转让有关营业税问题的通知》(财税【2002】191号)的规定,股权转让不征收营业税。
L130000其他税法:
契税:根据《契税暂行条例》、《财政部、国家税务总局关于企业事业单位改制
重组契税政策的通知》(财税〔2012〕4号)的规定,股权转让不征收契税。
印花税:根据《中华人民共和国印花税暂行条例》及《关于印花税若干具体问题
的解释和规定的通知》(国税发【1991】55号)的规定,企业股权转让所立的
书据属于“产权转移书据”税目中“财产所有权”转移书据的征税范围。
转让方和受让方应按书据所载金额的万分之五缴纳印花税。
二、股权等非货币资产出资设立公司:
L110000所得税法:
根据《中华人民共和国企业所得税法实施条例》、《企业会计准则第7号——
非货币性资产交换》、《关于企业处置资产所得税处理问题的通知》(国税函(2008)828号)、《财政部、国家税务总局关于企业重组业务企业所得税处理
若干问题的通知》(财税【2009】59号)、《关于企业取得财产转让等所得企
业所得税处理问题的公告》(国家税务总局公告2010年第19号)的相关规定,投资方应按《企业会计准则第7号—非货币性资产交换》的规定确定对被投资公
司长期股权投资的初始投资成本。
即在具有商业实质且出资股权或换入股权公允
价值能够可靠计量的情况下,应当以公允价值和应支付的相关税费作为换入股权
的成本,同时将公允价值与换出股权账面价值的差额计入当期损益。
因此,非合
并情形下,股权出资应缴纳企业所得税,出资股权以公允价值与帐面价值的差额
确认股权转让所得。
L120000流转税法:
增值税及营业税:《国家税务总局关于纳税人资产重组有关增值税问题的公告》(2011年第13号)及《国家税务总局关于纳税人资产重组有关营业税问题的公告》(2011年第51号),均规定:纳税人在资产重组过程中,通过合并、分立、
出售、置换等方式,将全部或者部分实物资产以及与其相关联的债权、负债和劳动力一并转让给其他单位和个人的行为,不属于增值税和营业税的征税范围,其中涉及的货物转让不征收增值税,不动产、土地使用权的转让不征收营业税。
因此,可在与当地税务部门沟通的前提下,免交增值税和营业税。
如果仅涉及以股权出资设立公司,根据《财政部、国家税务总局关于股权转让有关营业税问题的通知》(财税【2002】191号)以及增值税条例的相关规定,不征收营业税,也不属于增值税的征收范围。
L130000其他税法
契税:根据《财政部、国家税务总局关于企业事业单位改制重组契税政策的通知》(财税〔2012〕4号)规定,国有控股公司以部分资产投资组建新公司,且该国有控股公司占新公司股份超过85%的,对新公司承受该国有控股公司土地、房屋权属,免征契税。
如仅以股权出资,不涉及股权以外资产转移的,不属于契税征税范围。
印花税:根据《印花说暂行条例》及国家税务总局关于此类问题的回复,资产出资,涉及合同、账簿、产权转移等需缴纳印花税。
如仅以股权出资,因其不同于股权转让,不缴纳印花税。
综上,股权转让及股权出资仅涉及企业所得税、契税和印花税。
附:相关法律法规及文件将整理附件在本楼上传~
补充内容(2013-11-116:53):
除特殊税务处理外,股权转让按照收入与股权计税成本之间的差额确认应纳税所得额;转让协议所载金额万分之五缴纳印花税
补充内容(2013-11-116:58):
以股权出资参照《非货币性资产交换》会计准则学习,换入长期股权初始入账价值为换出股权等非货币性资产的公允价值与相关税费之和,公允价与账面价之间的差额确认为应纳税所得额;股权出资非股权转让,不叫印花税。
补充内容(2013-11-117:01):
隔一段时间就来复习一下学习效果应该不错特别是以这种“补充”的形式做笔记,留下学习的痕迹,可以快速回复记忆,并且很有成就感。