2018中考物理电学专题复习.pdf
- 格式:pdf
- 大小:382.79 KB
- 文档页数:4
2018年中考物理备考之电学计算题附答案(42题)一、计算题(共42题)1.(2016?广西)如图甲所示电路,电源电压为3V,R1为定值电阻,R2为滑动变阻器,当开关S1、S2都闭合后,电流表的示数为0.6A.(1)求电阻R1的阻值;(2)当S1闭合,S2断开时,将滑片P移到中点,电流表的示数如图乙所示,求电阻R2的最大阻值;(3)当S1闭合,S2断开时,将滑片P从a端移至b端,求电路消耗的总功率的变化量.2.(2013?钦州)小刚家电能表表盘如图所示,表格中列出了他家主要用电器的相关参数,请根据图表信息解答下列问题:用电器电视机电水壶额定电压220V 220V额定功率150W 1000W(1)小刚家的电视机的待机功率为0.5W,若某次看完电视后使其待机10h,则这次待机电视机消耗了多少电能?(2)电水壶正常工作时,若有16%的能量损失,则将1kg的水从20℃加热到100℃需要多少时间?(3)在用电高峰期,如果将其他用电器关闭,只让电水壶工作,小刚发现电能表转盘在100s内转了27转,那么这时电水壶的实际功率是多少?3.(2013?梧州)图甲是一个电器设备内部的部分电路,A、B被封闭在一个透明的玻璃壳内,A是一个定值电阻,B 是一种由特殊金属制成的可变电阻,a、b、c是它三个外露的接线柱.当把图甲的a、b分别与图乙电路的a′、b′接线柱连接,并把变阻器的滑片移到最右端时,电压表和电流表的示数分别为6V和0.2A,图乙中滑动变阻器的最大电阻为20Ω.问:(1)电阻A的阻值是多少?(2)电源的电压是多少?(3)当接线柱a与a′连接,b、c同时与b′连接时,测得多组电压与电流值,并绘制成如图丙的曲线图象,调节滑动变阻器的滑片,使电阻A的实际功率为 2.7W,此时电阻B消耗的实际功率是多少?4.(2016?江西)如图甲所示,是一则公益广告,浓浓的孝心透着社会主义核心价值观.小明的爷爷网购了一台电热足浴器,其铭牌的部分参数如图乙(甲部分)所示,电热足浴器某次正常工作时控制面板显示如图乙(乙部分)所示,求:①此时足浴器的工作电流.(计算结果保留一位小数)②足浴器装入最大容量初温为22°的水,当水温达到控制面板上显示的温度时水所吸收的热量.③上述加热过程耗时16min,该足浴器的热电效率.5.(2014?防城港)如图所示,电源电压保持不变,小灯泡L标有“6V3W”的字样,其电阻不随温度变化,滑动变阻器的最大阻值为18Ω.当S闭合,S1、S2都断开时,滑动变阻器滑片P从b端向a端滑过三分之一时,小灯泡恰好正常发光.保持滑片P的位置不变,闭合S、S1、S2,发现电路消耗的总功率变化了12W.求:(1)小灯泡正常工作的电流.(2)小灯泡的电阻.(3)电源电压.(4)当开关S、S1、S2都闭合时,电路消耗总功率的最小值.6.如图,电源电压为6V,电阻R0=10Ω,电流表量程为0~0.6A,电压表量程为0~3V,滑动变阻器R上标有“20Ω 0.5A”字样.求:①当电路中电流最小时,1min内电流通过电阻R0做的功.②为了保证电路安全,滑动变阻器R接入电路的最小阻值.7.(2014?河池)利用风能和太阳能发电是开发新能源常用的两种方式.某种路灯装置如图甲所示,其电路原理图如图乙所示.S2为光控开关,当路面亮度足够时,触片与触点a接触,发电装置给蓄电池充电;当路面亮度不足时,触片与触点b接触,路灯亮.S1是时控开关,L1、L2均为LED节能灯,L1为“24V48W”,平均每天正常工作5h,L2为“24V24W”,平均每天正常工作10h.D1、D2均为二极管,它们有单向导电性.风力发电机发电功率随风速变化如下表所示;太阳能电池板的面积为 1.5m2,每平方米平均收集的功率为1kW,太阳能电池板光电转化效率为40%.问:平均风速(m/s) 2 3 4 5 6发电功率(W)100 200 300 400 480(1)路灯正常工作时电路中的最大电流是多少?(2)若路灯安装处某天平均风速为3m/s的时间有4h,平均风速为5m/s的时间有1h,其余时间无风,则风力发电机该天发出的电能是多少?(3)光照8h获得的电能可供路灯正常工作多少时间?8.(2014?桂林)桂林着力打造广西风电基地,预计到“十二五”期末,全市建成的风电装机容量达到100万千瓦.如图,风力发电﹣﹣即是风轮机叶片不断受到风力的推动而转动,继而带动发电机工作输出电能.若风力发电机,每片风叶质量为6t,长为40m.下表给出了1kg空气在不同风速下速度(ν)与动能(E)的关系:(空气密度取 1.2kg/m3)动能E(J)10 20 30 40 50风速v(m/s) 2 4 6 8 10(1)当风速为6m/s时,每千克空气具有的动能是多少焦耳?(2)如果一台这样的风力发电机平均每秒可以输出 1.2×105J的电能,则1000台这样的风力发电机,一年获得的电能相当于完全燃烧多少千克的煤产生的能量?(一年工作时间按3000h计算,煤的热值为3×107J/kg)(3)当风速为10m/s时,若风力发电机风轮正面迎风,这台发电机每秒钟能对外提供 3.8×105J的电能,则它将风能转化为电能的效率是多少?9.(2012?广西)太阳能热水器的电脑芯片可以通过“水位水温传感器”的电阻变化来检测水位和水温变化,从而自动控制进水、加热等.某型号的太阳能热水器的“水位水温传感器”有红、蓝、白、绿四根不同颜色的引出线,其内部结构示意图如图1,其中的水位传感器利用不纯净的水能导电的性质来工作.问:(1)当水箱内的水面由图1的C处降低到D处时,红、蓝两线间的电阻变化了多少kΩ?(四个电阻阻值都等于10kΩ,水箱内A、B、C、D、E、F、G、H均为裸露的金属触点,忽略水的电阻);如果实际水位已经下降了,但它的显示屏总显示水是满的,那么水位传感器的故障原因是什么?(2)阴雨天时需要电辅助加热.已知加热功率为1500W,要把水箱里的150kg水从40℃加热到60℃,需要多长时间?[c水=4.2×103J/(kg?℃);不计热损失](3)张杨手头有一个维修师傅换下来的“水位水温传感器”,其热敏电阻还是好的,于是就想自制一个指针式热敏温度计,他设计的电路如图2所示.如果电路中电源电压等于l2V,定值电阻R0的阻值是2kΩ,上网查到这种热敏电阻的阻值随温度变化的关系如图3所示,那么,这个指针式热敏温度计的25℃温度刻度跟电压表多少伏的刻度对应?10.(2016?梧州)在如图所示的电路中,电源电压为20V且保持不变,电阻R1的阻值为30Ω,电压表的量程为0∽15V,闭合开关S后,R1两端的电压为9V.(1)电路中的电流为多少?(2)变阻器R2的电功率为多少?(3)现有阻值为10Ω、15Ω的定值电阻,标有“50Ω1A”、“100Ω0.8A“字样的滑动变阻器.①请选择定值电阻、变阻器各一个分别替换图中电路中的R1、R2,要求:电路接通时电压表的示数不能为零,在保证各电路元件都正常工作的情况下,移动变阻器滑片P的过程中,定值电阻两端电压的变化量最大.②求定值电阻两端电压的最大变化量.11.在工业生产中,经常用热敏电阻来探测温度.如图甲所示的电路,将热敏电阻R0放置在热源内,其余部分都置于热源外,这样就可以通过电流表的示数来表示热源温度.已知电源电压是9V,定值电阻R的阻值是100Ω,热敏电阻R0的阻值随温度变化的关系如图乙所示.求:甲乙已知电流表的量程为0.03A,此电路能够测量的最高温度是多少?此时该电路在100s内电流做了多少功?12.(2016?枣庄)如图甲所示是某压力测力计的电路原理示意图,图中电源电压为6V(保持不变);定值电阻R0的规格是“520Ω0.01A”,起保护电路的作用;测力显示器是由电流表改装成的(电阻忽略不计),R是一种新型电子。
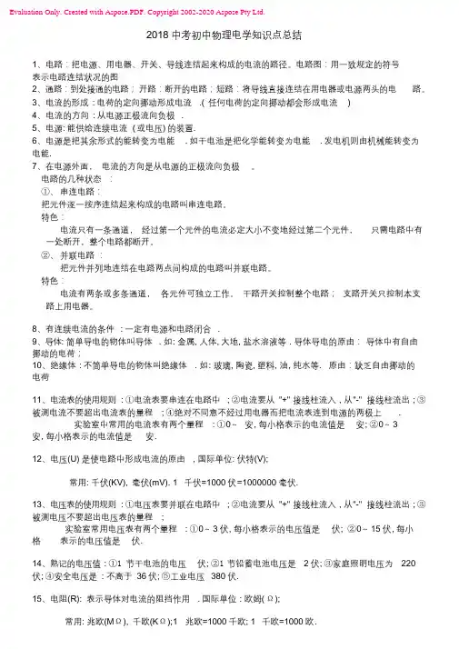
2018 中考初中物理电学知识点总结1、电路:把电源、用电器、开关、导线连结起来构成的电流的路径。
电路图:用一致规定的符号表示电路连结状况的图2、通路:到处接通的电路;开路:断开的电路;短路:将导线直接连结在用电器或电源两头的电路。
3、电流的形成: 电荷的定向挪动形成电流.( 任何电荷的定向挪动都会形成电流)4、电流的方向: 从电源正极流向负极.5、电源: 能供给连续电流( 或电压) 的装置.6、电源是把其余形式的能转变为电能. 如干电池是把化学能转变为电能. 发电机则由机械能转变为电能.7、在电源外面,电流的方向是从电源的正极流向负极。
电路的几种状态:①、串连电路:把元件逐一按序连结起来构成的电路叫串连电路。
特色:电流只有一条通道,经过第一个元件的电流必定大小不变地经过第二个元件,只需电路中有一处断开,整个电路都断开。
②、并联电路:把元件并列地连结在电路两点间构成的电路叫并联电路。
特色:电流有两条或多条通道,各元件可独立工作。
干路开关控制整个电路;支路开关只控制本支路上用电器。
8、有连续电流的条件: 一定有电源和电路闭合.9、导体: 简单导电的物体叫导体. 如: 金属, 人体, 大地, 盐水溶液等. 导体导电的原由:导体中有自由挪动的电荷;1 0、绝缘体: 不简单导电的物体叫绝缘体. 如: 玻璃, 陶瓷, 塑料, 油, 纯水等. 原由:缺乏自由挪动的电荷1 1、电流表的使用规则: ①电流表要串连在电路中; ②电流要从"+" 接线柱流入, 从"-" 接线柱流出; ③被测电流不要超出电流表的量程; ④绝对不同意不经过用电器而把电流表连到电源的两极上.实验室中常用的电流表有两个量程: ①0~安, 每小格表示的电流值是安; ②0~3安, 每小格表示的电流值是安.1 2、电压(U) 是使电路中形成电流的原由, 国际单位: 伏特(V);常用: 千伏(KV), 毫伏(mV). 1 千伏=1000伏=1000000毫伏.1 3、电压表的使用规则: ①电压表要并联在电路中; ②电流要从"+" 接线柱流入, 从"-" 接线柱流出; ③被测电压不要超出电压表的量程;实验室常用电压表有两个量程: ①0~3 伏, 每小格表示的电压值是伏; ②0~15伏, 每小格表示的电压值是伏.1 4、熟记的电压值: ①1节干电池的电压伏; ②1节铅蓄电池电压是2 伏; ③家庭照明电压为220 伏; ④安全电压是: 不高于36伏; ⑤工业电压380 伏.1 5、电阻(R): 表示导体对电流的阻挡作用. 国际单位: 欧姆( Ω);常用: 兆欧(MΩ), 千欧(KΩ);1 兆欧=1000千欧; 1 千欧=1000欧.1 6、决定电阻大小的要素: 资料, 长度, 横截面积和温度; 导体自己的电阻大小与电压大小和电流无关1 7、滑动变阻器: A. 原理: 改变电阻线在电路中的长度来改变电阻的.B. 作用: 经过改变接入电路中的电阻来改变电路中的电流和电压.C. 正确使用:a, 应串连在电路中使用;b, 接线要" 一上一下";c, 闭合开关前应把阻值调至最大的地方.1 8、欧姆定律: 导体中的电流, 跟导体两头的电压成正比, 跟导体的电阻成反比公式:I=U/R 公式变形R=U/I U=IR. 公式中单位:I →安(A);U →伏(V);R →欧( Ω).1 9、电功的单位:焦耳,简称焦,符号J;平时生活中常用千瓦时为电功的单位,俗称“度”符号1 度=1kw.h=1000w××106J2 0.电能表是丈量一段时间内耗费的电能( 功) 多少的仪器。
2018中考物理电学专题复习
电学知识点突破一
一、电路的三种状态
概念电路图特点
通路连通的电路,又叫闭合电
路
电路中____电流,
用电器_____ 正常工作
断路某处断开的电路,又叫开
路
电路中____电流,
用电器_____工作
短路局部短路:
电路是接通的,用电器被
导线直接连通
灯泡____ 短路, ___电流
通过灯泡L1,其无法工
作,灯泡___能工作。
(被短路的用电器因无
电流通过而不能工作)
电源短路:
直接用导线将电源的正、
负极连接起来
电路中电流很大,会烧坏
电源,灯泡L1、L2_______
工作。
(发生电源短路时,
所有的用电器中均无电
流通过,不能工作)
二、两种电路
串联电路并联电路电路图
连接方式首尾________连接首尾_______连接
电流路径[来顺次流过每个元件分别流过每条支路
电路特点等流分压(I=I1=I2 U=U1+U2)
电阻大分压大,成正比
串联电路中只有一个电流等压分流(U=U1=U2 I=I1+I2)电阻大分流小,成反比
并联电路中只有一个电压.
电阻特点R串=R1+R2 R并=
开关作用控制________ 干路开关控制______,
支路开关控制该________ 三、滑动变阻器
原理通过改变连入电路中电阻线的_________来改变连入电路中的电阻
结构图示电路[来源学科网
ZXXK]
符号
接法
断路式:
右侧电阻线断路,左侧电阻线接入电路
短路式:
右侧电阻线短路,左侧电阻线接入电路
定值电阻式:
电阻线全部接入电路
说明当变阻器接入两上接线柱时,其连入电阻为零
当变阻器接入两下接线柱时,其连入的是最大阻值
使用_______联在电路中
_______连接线
接入电路前应连入最大值,滑动时近小远大。
应用调节音量的电位器
练习:1、如图所示的电路,下列判断正确的是( )
A.闭合开关S1 、S3 ,断开开关S2时,灯L1、L2串联
B.闭合开关S2,断开开关S1 、S3时,灯L1、L2并联
C.闭合开关S1、S2,断开开关S3时,灯L1亮、L2不亮
D.同时闭合开关S1、S2、S3时,电源短路
2.在图示的电路中,若要使L1和L2两灯组成并联电路,开关的断开与闭合情况应是( )
A.S1、S2断开,S3闭合
B.S1、S2闭合,S3断开
C.S1、S2.、S3都闭合
D.S2、S3闭合,S1断开
3.(2014·巴中)如图所示电路,
要使灯泡L1和L2组成并联电路,应该( )
A.只闭合S3
B.只闭合S2
C.同时闭合S1和S2
D.同时闭合S1和S3
4、(2014·广安)用同种材料制成两段长度相等,横截面积不同的圆柱体导体,A比B的横截面积大,如图所示,将它们串联在电路中,通过的电流关系是( )
A.I A>I B
B.I A<I B
C.I A=I B
D.无法确定
5、(2014·自贡)如图所示的电路中,闭合开关,电压表V1的示数是7.5 V,电压表V2的示数为9 V,若电源电压为12 V,则L2两端电压分别为是( )
A.4.5V
B.5.5 V
C.3 V
D.2 V
6、(2014·菏泽)小聪家里有一台透明门的电冰箱,当他打开冰箱门时,冰箱内的灯就亮;当
他关闭冰箱门时,冰箱内的灯就熄灭,但压缩机依然工作.小聪断定冰箱门上有一个开关S,下面小聪的判断中正确的是( )
A.冰箱内的照明灯和压缩机串联
B.冰箱内的照明灯和压缩机并联,开关S在干路上
C.冰箱内的照明灯和压缩机并联,开关S和照明灯串联
D.冰箱内的照明灯和压缩机并联,开关S和压缩机串联
7.(2014·贺州)如图所示的电路图,当闭合开关S后,电阻R1、R2并联,电路正常工作,则甲表是______表,乙表是______表.
8.如图甲所示的电路中,电源电压为 6 V,当S闭合时,电压表的读数如图乙所示,则L1两端的电压为______V,L2两端的电压为______V.
9.(2014·德阳)为了安全,汽车行驶时驾驶员必须系好安全带.当系好安全带时,相当于闭合
开关,指示灯不亮;未系好安全带时,相当于断开开关,指示灯发光.符合上述要求的电路图是( )
10.(2014·邵阳)为了节约电能,人们设计出一种由声控开关和光控开关共同控制楼道路灯的
电路,要求只有当这两个开关都闭合(即夜晚有人经过发声)时,灯才亮.符合这一要求的电路是( ) 11.(2014·临沂)一般家庭卫生间都安装有照明灯和换气扇,使用时,有时需要它们各自独立
工作,有时又需要它们同时工作.下列电路图中,符合上述要求的是( )
12.(2014·潍坊)张宇同学有一辆黑猫警长玩具电动车,车内电路由干电池、电动机和开关组
成,电动机M1控制车辆行驶,电动机M2控制警长转动,当只闭合开关S1时,车能行驶;当只闭合开关S2时,车和警长都不动;同时闭合开关S1和S2时,车能行驶,警长能转动,下列电路图中能符合上述设计要求的是( )
13.(2014浙江宁波)如图所示的电路,闭合开关S,当滑片P向右移动过程中()
A.小灯泡变亮
B.电流表示数变大
C.电压表示数变小
D.电路的总功率变大。