发放股票股利的账务处理【会计实务经验之谈】
- 格式:doc
- 大小:52.50 KB
- 文档页数:3
分配股票股利会计分录怎么做?为了让新手会计更快的掌握这方面的知识,给大家总结了以下内容。
1、企业股东大会批准现金股利分配方案宣告分派时,应编制会计分录:
借:利润分配-应付现金股利
贷:应付股利
借记"利润分配"科目,因此会减少未分配利润,从而可能会减少企业的所有者权益总额;
企业股东大会批准股票股利分配方案宣告分派时,不做任何账务处理.因此不会对企业的所有者权益总额产生影响.
2、企业向投资者实际发放现金股利时,应编制会计分录:
借:应付股利
贷:银行存款
分录不涉及所有者权益项目,因此也不会影响企业所有者权益总额.
3、企业向投资者实际发放股票股利时,需要做账务处理,应编制会计分录:
借:利润分配-转作股本的股利
贷:股本
分录涉及所有者权益内部项目,因此也不会影响企业所有者权益总额.
分配股东股利会计分录怎么做?
答:计提现金股利:
借:利润分配-未分配利润
贷:应付股利
实际支付的时:
借:应付股利
贷:库存现金(或银行存款)
以上就是关于分配股票股利会计分录的详细介绍,希望对你有所帮助,更多与分配股票股利有关的内容,请继续关注。
股票股利的 几个会计处理问题杨家新 一、收取股票股利时的确认问题就股东而言,收取股票股利并不导致股权投资以外其他资产的增加。
因此,股东应否将股票股利确认为收益主要视其权益投资总额是否增加而定。
这里试用业主理论和实体理论这两大主流权益理论来进行分析。
根据业主理论,企业为业主(或所有者、股东)所有,企业收益为业主收益,其净收益直接增加业主财富,因而企业不存在收益分配。
相应地,对于公司而言,现金股利代表所有者提取已属于他的东西,股票股利代表股东权益的再分类。
它们都不是股东收益,不增加股东权益总额。
但是由于业主理论产生于独资、合伙等原始形态企业,对于发生产权分离并具有独立法人地位的股份公司具有相当大的局限性,后者更适于用实体理论来指导会计政策。
传统的实体理论承认企业相对独立的地位,但并不否认留存收益代表股东权益的一部分。
因发放股票股利而结转留存收益到永久性资本帐户,同样也不改变股东权益总额,因而不会导致资本增值。
对于投资企业,其投资报酬由投资收益和资本增值两部分构成,股票股利既非投资收益,亦非资本增值,因而不应确认为股东收益。
从市场反应看,股票股利的发放有可能伴随同类股份的市场价值增加。
在采用市价法核算股权投资时,似乎应将股票股利确认为投资收益。
但必须看到,这种市价的增加只是股东持有利得,在股东出售之前,并无实际财产的增加。
况且,这种市场反应也只是市场不完善因素阻碍市价充分调整所造成的,并非股票股利的经济本质。
因此,用市场反应来判断股票股利的性质是不足为据的。
综上所述,在现有的会计理论下,股东不应将收取的股票股利确认为投资收益。
实务中也是这样处理的。
如财政部在“《投资》指南”中要求,被投资单位分派的股票股利,投资企业不作帐务处理,但应于除权日注明所增加的股数,以反映股份的变化情况。
二、发放股票股利的结转处理对于发放股票股利的会计处理,则涉及到两个问题,即结转分录的科目与金额的确定。
监督机制,可以有效地减少单位领导人授意造假的现象,确保会计信息的真实性。
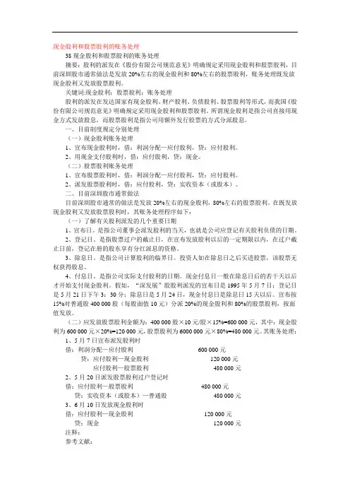
现金股利和股票股利的账务处理38现金股利和股票股利的账务处理摘要:股利的派发在《股份有限公司规范意见》明确规定采用现金股利和股票股利,目前深圳股市通常做法是发放20%左右的现金股利和80%左右的股票股利,账务处理既发放现金股利又发放股票股利。
关键词:现金股利;股票股利;账务处理股利的派发在发达国家有现金股利、财产股利、负债股利、股票股利等形式,而我国《股份有限公司规范意见》明确规定采用现金股利和股票股利。
所谓现金股利是指公司直接用现金方式发放股息,而股票股利是指公司用额外发行股票的方式分派股息。
一、目前制度规定分别处理(一)现金股利账务处理1、宣布现金股利时,借:利润分配—应付股利,贷:应付股利。
2、用现金支付股利时,借:应付股利,贷:现金。
(二)股票股利账务处理1、宣布股票股利时,借:利润分配—应付股利,贷:应付股利。
2、派发股票股利时,借:应付股利,贷:实收资本(或股本)。
二、目前深圳股市通常做法目前深圳股市通常的做法是发放20%左右的现金股利,80%左右的股票股利。
在既发放现金股利又发放股票股利时,其账务处理程序如下:(一)了解有关股利派发的几个重要日期1、宣布日。
是指公司董事会派发股利的当天,也就是公司应登记有关股利负债的日期。
2、登记日。
是指股票过户的截止日,在宣布发放股利以后的一定期限以内,在过户截止日前,登记在册的股东享有分红派息的资格。
3、除息日。
是指公司计算股利的临界日。
投资人如在除息日之后买进股票,该股票无权获得股息。
4、付息日。
是指公司实际支付股利的日期。
现金付息日一般在除息日后的若干天以后才开始支付现金股利。
假如,“深发展”股股利派发的宣布日是1995年5月7日;登记日是5月21日下午3:30分;除息日是5月24日,现金付息日是除息日15天以后。
宣布按15%对普通股400 000股(每股面值10元)分派20%的现金股利和80%的股票股利,按面值发放。
(二)应发放股票股利金额为:400 000股×10元/股×15%=600 000元,其中:现金股利为600 000元×20%=120 000元,股票股利为6000 000元×80%=480 000元。
会计实务涉及利润分配如何做账在会计实务中,利润分配是一个重要的环节,它涉及到公司或企业如何给予股东、员工以及其他相关方合适的利润分配。
在这篇文章中,我们将详细介绍利润分配的账务处理。
首先,利润分配的账务处理通常需要遵循国家或地区的法律法规,以及公司章程或合同的约定。
一般来说,利润分配可以分为以下几种方式:分红、留存收益、公积金和其他分配。
对于分红,当公司或企业决定向股东发放利润时,需要进行相应的账务处理。
首先,需要确定分红金额,并根据股权比例向各个股东分配利润。
在这个过程中,需要将分红金额从利润账户中扣除,并转入分红账户。
随后,根据股权比例,向各个股东的股东账户中记入对应的分红金额。
对于留存收益,当公司或企业决定将利润用于再投资或其他用途时,需要进行相应的账务处理。
首先,需要确定留存的收益金额,并将其从利润账户中扣除。
接下来,需要根据公司章程或合同的约定,将留存的收益金额转入公积金账户或其他适当的账户。
同时,需要将留存的收益金额在资产负债表中的股东权益部分进行相应的调整。
除了分红和留存收益,公司或企业还可以将利润划拨到公积金账户中。
公积金是公司或企业用于弥补亏损、扩大生产、增加资本等特定目的的资金。
当公司或企业决定将利润划拨到公积金账户时,需要进行相应的账务处理。
首先,需要确定划拨的金额,并将其从利润账户中扣除。
接下来,需要将划拨的金额转入公积金账户,并在资产负债表中的股东权益部分进行相应的调整。
除了上述的利润分配方式,公司或企业还可以根据需要进行其他分配。
例如,公司可能决定将部分利润用于员工奖励、慈善捐赠等。
在这种情况下,需要根据具体的情况进行相应的账务处理,并将利润从利润账户中扣除,并转入相应的账户。
总之,利润分配是会计实务中一个重要的环节,它涉及到公司或企业如何给予股东、员工以及其他相关方合适的利润分配。
在进行账务处理时,需要遵循相关的法律法规和合同约定,确保账务处理的准确性和合规性。
这些账务处理通常包括分红、留存收益、公积金和其他分配等方式。
会计实务股票的会计处理
股票是公司向公众募集资金的一种方式,对于股票的会计处理,需要遵循一些基本原则和规定。
本文将介绍股票的会计处理过程和
相关要点。
1. 股票发行
当公司时,应将发行后的股票金额计入股本账户。
同时,应将
所得的现金计入公司银行账户。
2. 股票分红
公司根据盈利情况决定是否向股东分红。
分红应在股东大会决
议后进行,并通过公司银行账户支付给股东。
分红金额应计入应付
股利账户。
3. 股票收购
公司可能会进行股票收购,收购后应将购买股票的金额计入股权投资账户。
如果收购股票的价格高于账面价值,应将差额计入商誉账户。
4. 股票交易
公司股票的交易应记录在股票交易账户中。
当股票被买入时,应将买入股票的金额计入股权投资账户;当股票被卖出时,应将卖出股票的金额计入股权投资账户。
5. 股票投票权
股票持有人可以行使股票的投票权。
股东大会期间的投票结果应记录在股东权益账户中,并按照投票结果进行相应的会计处理。
请注意,以上只是股票的一般会计处理方法,实际处理过程可能涉及到更多的细节和规定。
具体的会计处理应根据公司实际情况和相关法规进行决策。
> 注意:本文所述内容仅供参考,具体会计处理请遵循相关法规和会计准则。
现金股利和股票股利的账务处理【会计实务经验之谈】现金股利是上市公司以货币形式支付给股东的股息红利,也是最普通最常见的股利形式,如每股派息多少元,就是现金股利。
股票股利是上市公司用股票的形式向股东分派的股利,也就是通常所说的送红股。
那么现金股利和股票股利的账务处理该如何做呢?接着往下看吧!一、派发现金股利的账务处理:现金股利是以现金方式向股东派发的股利,也是最常见的一种股利派发方式。
投资者之所以投资于股票,主要是希望得到较一般投资者多的现金股利。
发放现金股利,必须具备三个条件:1 有足够的留存收益;2 有足够的现金;3 有董事会的决定。
例1:A公司董事会于某年12月1日宣布发放股利,优先股1000股,每股2元,普通股10000股,每股1元。
过户截止日为该年度12月20日,股利开始发放日期为次年1月5日。
会计处理如下:宣布发放股利时:借:利润分配12000贷:应付股利———应付优先股股利2000现金股利现金股利———应付普通股股利10000派发现金股利时:借:应付股利———应付优先股股利2000———应付普通股股利10000贷:银行存款12000二、股利处理投资方持有股票期间被投资方宣告发放现金股利的处理划分为交易性金融资产核算时借:应收股利贷:投资收益划分为可供出售金融资产核算时借:应收股利贷:投资收益划分为长期股权投资核算时成本法下借:应收股利贷:投资收益现金股利现金股利权益法下借:应收股利贷:长期股权投资—损益调整被投资方宣告发放现金股利时的处理借:利润分配——未分配利润等贷:应付股利现金股利是上市公司以货币形式支付给股东的股息红利,也是最普通最常见的股利形式,如每股派息多少元,就是现金股利。
股票股利是上市公司用股票的形式向股东分派的股利,也就是通常所说的送红股。
那么现金股利和股票股利的账务处理该如何做呢?接着往下看吧!派发现金股利的账务处理:现金股利是以现金方式向股东派发的股利,也是最常见的一种股利派发方式。
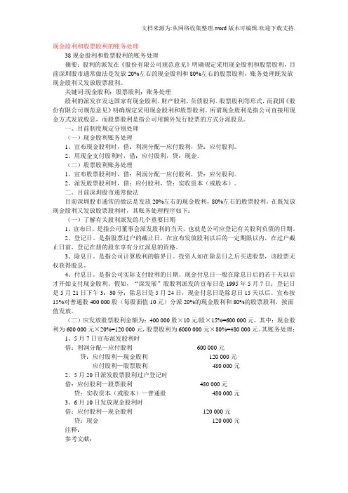
现金股利和股票股利的账务处理38现金股利和股票股利的账务处理摘要:股利的派发在《股份有限公司规范意见》明确规定采用现金股利和股票股利,目前深圳股市通常做法是发放20%左右的现金股利和80%左右的股票股利,账务处理既发放现金股利又发放股票股利。
关键词:现金股利;股票股利;账务处理股利的派发在发达国家有现金股利、财产股利、负债股利、股票股利等形式,而我国《股份有限公司规范意见》明确规定采用现金股利和股票股利。
所谓现金股利是指公司直接用现金方式发放股息,而股票股利是指公司用额外发行股票的方式分派股息。
一、目前制度规定分别处理(一)现金股利账务处理1、宣布现金股利时,借:利润分配—应付股利,贷:应付股利。
2、用现金支付股利时,借:应付股利,贷:现金。
(二)股票股利账务处理1、宣布股票股利时,借:利润分配—应付股利,贷:应付股利。
2、派发股票股利时,借:应付股利,贷:实收资本(或股本)。
二、目前深圳股市通常做法目前深圳股市通常的做法是发放20%左右的现金股利,80%左右的股票股利。
在既发放现金股利又发放股票股利时,其账务处理程序如下:(一)了解有关股利派发的几个重要日期1、宣布日。
是指公司董事会派发股利的当天,也就是公司应登记有关股利负债的日期。
2、登记日。
是指股票过户的截止日,在宣布发放股利以后的一定期限以内,在过户截止日前,登记在册的股东享有分红派息的资格。
3、除息日。
是指公司计算股利的临界日。
投资人如在除息日之后买进股票,该股票无权获得股息。
4、付息日。
是指公司实际支付股利的日期。
现金付息日一般在除息日后的若干天以后才开始支付现金股利。
假如,“深发展”股股利派发的宣布日是1995年5月7日;登记日是5月21日下午3:30分;除息日是5月24日,现金付息日是除息日15天以后。
宣布按15%对普通股400 000股(每股面值10元)分派20%的现金股利和80%的股票股利,按面值发放。
(二)应发放股票股利金额为:400 000股×10元/股×15%=600 000元,其中:现金股利为600 000元×20%=120 000元,股票股利为6000 000元×80%=480 000元。
上市公司股票股利会计税务处理示例
上市公司股票股利会计税务处理示例
一、会计处理
(一)上市公司(即被投资企业)
被投资企业应当在该方案经股东大会或类似权力机构批准并在工商部门办理完增资手续后,按实际发放的股票面值,借记利润分配转作股本的普通股股利,贷记股本。
(二)投资企业(即上市公司股东)
最新的《企业会计准则第2号-长期股权投资》应用指南规定:被投资单位分派股票股利的,投资方不做会计处理,但应于除权日注明所增加的股数,以反映股份的变化情况。
也就是说,投资企业收到股票股利时,不用作会计处理,只需在备查簿中登记所增加的股数。
原因是投资企业收到股票股利时,并没有增加资产或所有者权益,持股比例也没有增加。
在股票未出售前,未实现增值,因此除权日不能将股票股利确认为投资收益。
二、税务处理
(一)股票股利对企业所得税的影响。
分派股票股利的会计处理方法
分派股票股利的会计处理方法通常采用以下步骤:
1. 确定股利分配金额:根据公司的董事会决议或者股东大会决议确定要分配的股利金额。
2. 记录股利分配决议:在公司的股东权益部分(常见于股东权益类科目中)建立一个新的科目,通常称为“股利分配”。
在该科目中记录股利分配决议的金额。
3. 股东权益转账:将相应的股利金额从未分配利润(或留存收益)科目转移到股利分配科目。
这意味着从公司盈利中提取一部分利润用于分配给股东。
4. 记录会计分录:根据股利分配决议的金额,在负债科目中建立一个新的科目,通常称为“应付股利”或“股利分配”。
会计分录类似于以下内容:
应付股利(贷方)股利分配(借方)
5. 股利分配凭证:根据公司会计政策的要求,制作相应的股利分配凭证。
该凭证会记录股份的分配数量、股东的信息和股利金额。
6. 分派股利:根据股利分配凭证,将相应的股份分配给股东。
这可能需要发行新股或调整股东的持股比例。
需要注意的是,股利分配是根据公司的盈利情况和盈余分配决
策而定的。
因此,公司可能会有不同的股利政策和分配策略。
此外,股利的税务处理也需要根据当地税法规定进行。
因此,在具体操作中,应遵循公司的内部政策和法律法规的要求进行股利分配的会计处理。
发放股票股利的完整的会计分录【问题】发放股票股利的完整的会计分录?【解答】对于发放股票股利的方案,董事会的方案是作为非调整事项是不作帐务处理,对于股东大会决定发放的股票股利则应当是作为当年的事项来进行处理,(宣告股票股利时投资方和被投资方都不进行处理,实际发放股票股利时投资方不需要进行处理‚)实际发放时被投资方的分录是:借:利润分配-转作股本的普通股股利(股票的面值×股数)贷:股本(股票的面值×股数)如果是采取市价发行的则应当是:借:利润分配-转作股本的普通股股利(股票的市价×股数)贷:股本(股票的面值×股数)资本公积(市价与面值的差额×股数)应付股利的会计处理概念应付股利的概念:应付股利是指企业经董事会或股东大会,或类似机构决议确定分配的现金股利或利润。
获得投资收益是出资者对企业进行投资的初衷。
企业在宣告给投资者分配股利或利润时,一方面将冲减企业的所有者权益,另一方面也形成“应付股利”这样一笔负债;随着企业向投资者实际支付利润,该项负债即行消失。
会计处理应付股利的会计处理:一、本科目核算企业分配的现金股利或利润。
企业分配的股票股利,不通过本科目核算。
二、本科目应当按照投资者进行明细核算。
三、企业应根据股东大会或类似机构通过的利润分配方案,按应支付的现金股利或利润,借记“利润分配”科目,贷记本科目。
实际支付现金股利或利润,借记本科目,贷记“银行存款”、“现金”等科目。
四、企业董事会或类似机构通过的利润分配方案中拟分配的现金股利或利润,不做账务处理,但应在附注中披露。
五、本科目期末贷方余额,反映企业尚未支付的现金股利或利润。
核算应付股利的核算:为了核算应付股利保险公司应设置“应付股利”科目,确认应付投资者股利或利润时:借:利润分配—应付股利贷:应付股利向投资者支付利润时:借:应付股利贷:现金检查应付股利的的检查:企业的应付股利,是指按协议规定应该支付给投资者的利润。
分配股票股利的会计处理方法【原创实用版3篇】目录(篇1)一、股票股利与现金股利的概念差异二、股票股利的会计处理方法1.宣告时:无需进行账务处理2.实际发放时:增加企业股本三、现金股利的会计处理方法1.宣告时:借利润分配,贷应付股利2.实际发放时:借应付股利,贷应付现金股利四、股票股利与现金股利的区别1.股票股利侧重于反映近期利益,现金股利则更直接地体现股东收益2.股票股利会提高流通在外的普通股数量,降低股票的每股价值五、总结正文(篇1)在企业进行股利分配时,通常会选择现金股利或股票股利作为分配方式。
这两种方式在会计处理上有所不同,本文将对其进行详细阐述。
首先,我们需要了解股票股利和现金股利的概念差异。
股票股利是指企业以增发股票的方式分配给股东的利润,而现金股利则是指企业以现金形式分派给股东的利润。
在大多数情况下,投资者更喜欢现金分红,因为它是到手的利润。
企业发放现金股利可以刺激投资者的信心,而且现金股利侧重于反映近期利益,对于看重近期利益的股东很有吸引力。
接下来,我们来讨论股票股利的会计处理方法。
当企业宣告发放股票股利时,无需进行账务处理。
实际发放时,企业应将股票股利计入股本,借记利润分配,贷记股本。
这种处理方式是因为股票股利会提高流通在外的普通股数量,降低股票的每股价值,但它并不会改变公司的净资产,只是将公司的留存收益转化为股本。
然后,我们来看看现金股利的会计处理方法。
当企业宣告发放现金股利时,需要借记利润分配,贷记应付股利。
实际发放时,需要借记应付股利,贷记应付现金股利。
这种处理方式是因为现金股利是企业向股东支付的实际现金,它会减少企业的现金资产,因此需要在会计记录中进行反映。
最后,我们来总结一下股票股利和现金股利的区别。
股票股利侧重于反映近期利益,对于看重近期利益的股东很有吸引力。
而现金股利则更直接地体现股东收益,它可以让投资者更好地把握自己的收益情况。
此外,股票股利会提高流通在外的普通股数量,降低股票的每股价值,而现金股利则不会影响股票的每股价值。
中登代发股利手续费帐务处理摘要:1.中登代发股利手续费的概述2.帐务处理的基本原则3.帐务处理的具体步骤4.帐务处理的注意事项正文:一、中登代发股利手续费的概述中登代发股利手续费是指在中登公司(中国证券登记结算有限责任公司)代为发放股票红利时,需要支付给中登公司的手续费用。
这是由于中登公司在股票交易和分红派息等业务中充当了中介角色,为投资者提供了便利。
因此,上市公司需要支付一定的手续费用给中登公司。
二、帐务处理的基本原则1.权责发生制原则:在确认股利发放的时点,应当按照权责发生制原则进行帐务处理。
即在股东大会批准分红方案后,上市公司应当确认股利发放的义务,并在实际发放时进行帐务处理。
2.配比原则:在帐务处理过程中,应遵循配比原则。
即在确认股利发放的义务时,应将与分红相关的费用(如手续费)与分红金额进行配比,以确保帐务处理的准确性。
三、帐务处理的具体步骤1.计提股利:在上市公司股东大会批准分红方案后,上市公司需要进行股利计提。
计提的股利金额应当等于分红方案中确定的分红金额。
2.确认股利发放义务:在计提股利后,上市公司应当确认股利发放的义务,并根据权责发生制原则进行帐务处理。
3.支付中登代发股利手续费:在实际发放股利时,上市公司需要支付中登代发股利手续费给中登公司。
支付的手续费金额应当根据实际分红金额和中登公司规定的手续费率进行计算。
4.帐务处理:在支付中登代发股利手续费后,上市公司需要进行帐务处理。
具体的帐务处理如下:借:应付股利贷:银行存款其他应付款(中登代发股利手续费)四、帐务处理的注意事项1.在帐务处理过程中,应确保股利计提、确认股利发放义务、支付中登代发股利手续费等各个环节的准确性,以避免帐务差错。
2.在计算中登代发股利手续费时,应根据实际分红金额和中登公司规定的手续费率进行计算,以确保手续费的准确性。
股票股利账务处理(详情)股票股利账务处理(详情)股票股利账务处理股票股利(StockDividends)是指公司股东大会或董事会对符合特定条件的公司股票,按照一定比例赠予股东,使其享有分派股利的权利,并在一定期限内促使这部分股票的持有者出售或转让其股票。
股票股利的账务处理:1.股东大会或董事会决议批准,公司向股东发放股票股利时,不进行账务处理。
2.股东大会或董事会决议批准,公司向股东发放股票股利时,借记“利润分配”账户,贷记“股本”账户。
股票股利账务处理分析股票股利(StockDividends)是指公司以无偿派发股票的形式,将一定数额的现款分派给股东。
这种分配方式通常是由于公司资金周转暂时困难,或为了酬劳职工,或作为对某项计划的酬劳,或为了刺激股票价格上扬而采取的。
股票股利的账务处理:1.借:利润分配-转作股本的普通股股利贷:股本2.借:利润分配-转作股本的普通股股利贷:盈余公积需要注意的是,根据股东大会的决议,企业可提取法定公积金和任意公积金,然后将任意公积金与当年利润一起转增股本。
转增后,企业股东所占企业股份比例不会发生改变,因此,无需进行账务处理。
股票股利账务处理有哪些股票股利(stockdividend)又称“股份股利”(stockdividend)或“股票红利”(stockdividend),是指公司股东大会或董事会对全体股东(无论是普通股股东还是优先股股东)分派的公司当年利润(或资本公积)转增股本额的分配方式。
股票股利的会计处理如下:1.借:利润分配——转作股本的股利贷:股本2.借:利润分配——转作股本的股利贷:盈余公积需要注意的是,公司分派股票股利时,应在股东名册上加以记载,并及时办理增资手续,无偿向股东赠送股份时,公司应当根据“股本”账户,借记有关股份,贷记“利润分配——转作股本的股利”账户。
股票股利账务处理包括哪些股票股利在企业账务处理中的作用主要有以下两个方面:1.在企业宣告发放股票股利时,需要减少企业的注册资本,同时增加留存收益。
发放股票股利的账务处理【会计实务经验之谈】
无论是现金股利的发放还是股票股利的发放,都需要经过宣告发放和实际发放这两个步骤。
下面小K为大家带来现金股利在投资方和被投资方不同的
会计
处理方式
发放股票股利的账务处理
一、投资方会计分录:
1、宣告派发现金股利
借:应收股利
贷:投资收益
2、实际发放现金股利
借:银行存款(现金)
贷:应收股利
3、宣告派发和实际发股票股利无需作帐务处理,因为宣布和分发股票,既不影响公司的资产和负债,也不影响
股东权益
总额。
它只是在股东权益账户内部,把一个项目转为另一个项目,即减少了留存收益,增加了股本。
获得股票股利的股东,虽然所持有的股票数量有所增加,但在公司中所占权益的份额并未发生变化。
二、被投资方会计分录:
1、宣告分配现金股利:
借:利润分配--应付普通股股利
贷:应付股利
2、宣告分配股票股利不做账务处理
3、在实际发放时:实际发放现金股利
借:应付股利
贷:现金
4、实际发放股票股利:
借:利润分配--转作股本(或资本)的普通股股利
贷:股本(或实收资本)
无论是现金股利的发放还是股票股利的发放,都需要经过宣告发放和实际发放这两个步骤。
下面小K为大家带来现金股利在投资方和被投资方不同的会计处理方式。
发放股票股利的账务处理
一、投资方会计分录:
1、宣告派发现金股利
借:应收股利
贷:投资收益
2、实际发放现金股利
借:银行存款(现金)
贷:应收股利
3、宣告派发和实际发股票股利无需作帐务处理,因为宣布和分发股票,既不影响公司的资产和负债,也不影响股东权益总额。
它只是在股东权益账户内部,把一个项目转为另一个项目,即减少了留存收益,增加了股本。
获得股票股利的股东,虽然所持有的股票数量有所增加,但在公司中所占权益的份额并未发生变化。
二、被投资方会计分录:
1、宣告分配现金股利:
借:利润分配--应付普通股股利
贷:应付股利
2、宣告分配股票股利不做账务处理
3、在实际发放时:实际发放现金股利
借:应付股利
贷:现金
4、实际发放股票股利:
借:利润分配--转作股本(或资本)的普通股股利
贷:股本(或实收资本)
小编寄语:不要指望一张证书就能使你走向人生巅峰。
考试只是检测知识掌握的一个手段,不是目的。
千万不要再考试通过之后,放松学习。
财务人员需要学习的有很多,人际沟通,实务经验,excel等等等等,都要学,都要积累。
要正确看待考证,证考出来,可以在工作上助你一臂之力,但是绝对不是说有了证,就有了一切。
有证书知识比别人多了一个选择。
会计学的学习,必须力求总结和应用相关技巧,使之更加便于理解和掌握。
学习时应充分利用知识的关联性,通过分析实质,找出核心要点。