国家住院医师规范化培训内科培训细则
- 格式:pdf
- 大小:1.00 MB
- 文档页数:15
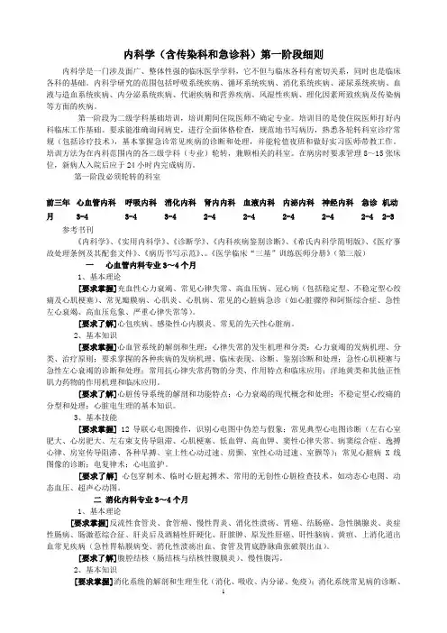
内科学(含传染科和急诊科)第一阶段细则内科学是一门涉及面广、整体性强的临床医学学科,它不但与临床各科有密切关系,同时也是临床各科的基础。
内科学研究的范围包括呼吸系统疾病、循环系统疾病、消化系统疾病、泌尿系统疾病、血液与造血系统疾病、内分泌系统疾病、代谢疾病和营养疾病、风湿性疾病、理化因素所致疾病及传染病等方面的疾病。
第一阶段为二级学科基础培训,培训期间住院医师不确定专业。
培训目的是使住院医师打好内科临床工作基础。
要求能准确询问病史,进行全面体格检查,规范地书写病历,熟悉各轮转科室诊疗常规(包括诊疗技术),基本掌握急诊常见疾病的诊断和处理,并能轮值夜班和做好实习医师带教工作。
培训方法为在内科范围内的各三级学科(专业)轮转,兼顾相关的科室。
在病房时要求管理8~15张床位,新病人入院后应于24小时内完成病历。
第一阶段必须轮转的科室前三年心血管内科呼吸内科消化内科肾内内科血液内科内泌内科神经内科急诊机动月3-43-43-42-42-42-42-42-42-3参考书刊《内科学》、《实用内科学》、《诊断学》、《内科疾病鉴别诊断》、《希氏内科学简明版》、《医疗事故处理条例及其配套文件》、《病历书写示范》、。
《医学临床“三基”训练医师分册》(第三版)一心血管内科专业3~4个月1、基本理论[要求掌握]充血性心力衰竭、常见心律失常、高血压病、冠心病(包括稳定型、不稳定型心绞痛及心肌梗塞)、常见瓣膜病、心肌炎、心肌病、常见的心脏病急诊(如心脏骤停和阿斯综合症、急性左心衰竭、高血压危象、严重心律失常等)。
[要求了解]心包疾病、感染性心内膜炎、常见的先天性心脏病。
2、基本知识[要求掌握]心血管系统的解剖和生理;心律失常的发生机理和分类;心力衰竭的发病机理、分类、治疗原则;要求掌握的各种疾病的发病机理、临床表现、诊断、鉴别诊断和处理;急性心肌梗塞与急性左心衰竭的诊断和处理;常用抗心律失常药物的分类、作用特点和临床应用;洋地黄类和其他正性肌力药物的作用机理和临床应用。
住院医师内科规培培训计划一、培训目的与背景住院医师内科规培培训计划旨在通过系统性的培训提高住院医师内科专业知识和临床能力,培养高水平、高素质的内科医生,以适应社会发展的需要和医疗卫生事业的要求。
二、培训内容及安排1.基础理论知识培训–包括内科学基础知识、常见内科疾病诊治、内科学相关技术和方法等。
2.临床实习培训–定期参与内科病房巡回查房,熟悉各类内科病例的诊治。
3.学术讲座和研究学习–参与内科学术讲座、案例分析等,提高自身医学研究水平。
三、培训计划•早间讨论:每日早间组织内科专家学者或住院医师分享病例讨论,加深对内科疾病的理解。
•上午诊疗服务:参与上午门诊诊疗工作,了解内科常见病症和诊治方法。
•学术报告:每周定期邀请专家学者做学术报告,拓展医学知识广度。
•科室轮转:定期安排住院医师进行各内科科室的轮转学习,熟悉不同病种的诊治。
•实操操作:定期组织内脏器检查、心电图、各类内科技术操作实习,提升临床操作技能。
•学术会议:鼓励参与内科学相关学术会议,学习最新医学进展和技术。
四、培训评估与考核•日常评估:考核住院医师参与诊疗服务、学习态度、学术投入等方面表现。
•定期考核:每月组织定期考核,考察住院医师的专业知识水平和临床实践能力。
•论文评选:鼓励住院医师撰写学术论文,对优秀论文进行评选。
五、培训结束住院医师内科规培培训结束后,将进行结业考核,评选出优秀毕业生,颁发结业证书,并着重培养并推荐优秀人才继续参加进一步的学术深造或成为科室骨干。
以上是住院医师内科规培培训计划的基本内容,通过系统性的内科专业知识和临床技能培训,旨在培养出色的内科医生。
希望该培训计划能够不断提升住院医师的整体素质,为医疗卫生事业的发展做出贡献。
住院医师规范化培训计划与细则一、内科系统1、【心血管内科】第一阶段培训内容与要求(一)掌握内容1.必须掌握的疾病心律失常:分类、发生机理、临床表现、诊断(含心电图诊断)、各类心律失常的治疗(包括药物治疗,介入治疗)、抗心律失常药物的分类、作用特点、临床应用。
高血压(原发性,继发性),高血压危象。
慢性充血性心力衰竭:病因,病理生理,临床表现,诊断,治疗。
急性左心衰竭诊断和治疗。
冠心病分型、病因、临床表现、诊断和鉴别诊断、治疗(药物、介入治疗和手术治疗)。
心肌梗塞:临床表现、诊断(临床心电图、酶学)、治疗、介入治疗、非介入治疗。
病毒性心肌炎:临床表现、诊断依据、治疗。
2.必须掌握与心血管专业相关的辅助检查熟悉操作心电图机,阅读正常心电图和常见异常心电图并作出心电图诊断。
掌握胸片读片方法,对心内科常见病:风心、高心、心衰、心包炎的X-片作出诊断。
能正确理解超声心动图、动态心电图、24H动态血压、平板运动试验、心肌显像报告及理解其异常改变的临床意义。
(二)熟悉内容常见瓣膜病、心肌病、病态窦房结综合征、心肺复苏、晕厥诊断与鉴别诊断。
(三)了解内容心包炎;感染性心内膜炎;常见先天性心脏病;电复律术;心包穿刺;心脏起博;射频消融术;冠脉造影、扩张、支架术。
第二阶段培训内容与要求1.在前3年第一阶段轮转中掌握的病种应进一步提高诊疗水平,并要掌握这些疾病的新进展。
2.在第一阶段轮转中熟悉的内容在本阶段应转为掌握内容。
3.在第一阶段轮转中了解的内容应转为熟悉内容。
4.在相应心血管专业小组轮转时,在上级医师指导下适当地参与或在现场观摩介入性诊疗技术操作,以了解手术指征、术前准备、手术经过、术后处理及注意事项。
5.积极参加危重病人抢救、病案讨论、教学查房、重视基本技能规范操作的实践。
6.能熟练阅读心动超声波的报告,熟知其临床意义。
7.熟练阅读正常和异常心电图和较疑难的心电图:如房室肥大、心肌梗死(各期)、电解质紊乱、各类心律失常(阻滞型、异位型、预激综合征)等。
内科医师住院医师规范化培训内容与标准-内科医师规培培训目标内科医师住院医师规范化培训旨在提高内科医师的临床水平和综合素质,使其具备独立完成内科常见病、多发病的诊治能力,掌握内科医学的基本理论和临床技能。
培训内容理论知识培训1. 基础医学知识:包括人体解剖学、生理学、病理学等基础知识,以及与内科相关的内分泌学、免疫学、药理学等学科知识。
2. 临床医学知识:包括内科常见疾病、内科急危重症、内科慢性疾病等的病因、病理生理、诊断和治疗等方面的知识。
临床技能培训1. 临床操作技能:包括内科病史采集、体格检查、相关检查(如内科常用的实验室检查、影像学检查等)的操作技能。
2. 诊治技能:包括内科常见疾病、内科急危重症、内科慢性疾病等的临床诊断和治疗技能,包括内科药物治疗的合理应用等。
临床实践培训1. 临床轮转:规培期间需完成一定的临床轮转,涵盖内科各个专科领域,以扩展对内科疾病的认识和临床实践能力的培养。
2. 临床实:通过实,亲身参与各类内科患者的诊治过程,掌握临床诊疗规范和流程。
培训标准研究时间安排内科医师住院医师规范化培训周期为3年。
每年培训时间应不少于6个月,其中临床轮转需占培训时间的50%以上。
考核评估1. 学科考试:每年进行一次学科考试,测试医师对内科医学知识和技能的掌握程度。
2. 临床表现评估:根据医师在临床实践中的表现进行定期评估和考核,评估内容包括诊治能力、沟通技巧、医疗安全等方面。
3. 考核通过率要求:医师在培训期间需要通过学科考试和临床表现评估,通过率达到规定标准方可毕业。
师资保障培训机构需配置具备丰富临床经验的主任医师、副主任医师等高级医师作为培训导师,对规培医师进行培训指导。
培训评价内科医师住院医师规范化培训结束后,培训机构将进行整体评价,评估医师的临床能力、学术水平和综合素质,给予结业证书。
结束语内科医师住院医师规范化培训是提高内科医师临床水平和综合素质的重要途径,培训内容和标准的制定有助于规范培养内科医师,并保证其能够胜任内科临床工作。
中医住院医师规范化培训细则一、培训目的和要求1.培训目标(1)掌握中医基本理论和诊疗方法;(2)熟悉中医常见病、多发病的诊治原则和方法;(3)了解西医学知识,具备与西医医生进行交流和协同治疗的能力;(4)掌握基本的中医药知识,能够熟练运用中药和中医针灸治疗;(5)具备中医医疗卫生管理的基本能力,能够参与医疗团队的工作。
2.培训要求(1)必须有中医学相关专业的本科以上学历;(2)具备基本的临床实践能力和临床实践经验;(3)热爱中医事业,具备较强的学习能力和团队合作精神。
二、培训内容和方式1.培训内容(1)中医基础理论:包括中医学基本原理、中医病理学、中医诊断学等;(2)中医临床学:包括中医内科学、中医外科学、中医妇科学等;(3)中医药学:包括中药学、方剂学、毒理学等;(4)中医针灸学:包括针灸学、推拿学等;(5)中医医疗卫生管理:包括中医医院管理、中医临床路径管理等。
2.培训方式(1)理论学习:通过课堂授课学习中医理论知识;(2)实践操作:通过参与临床病例讨论、病例讲解等实践操作,提高临床诊疗水平;(3)病例观摩:通过观摩高级中医专家的诊疗过程,学习经验和技巧;(4)培训考核:定期进行培训考核,评估培训效果。
三、培训周期和等级划分1.培训周期培训周期分为初级、中级和高级三个阶段,每个阶段的培训周期为一年,共计三年。
(1)初级培训周期:第一年的培训主要是学习中医基础理论和临床实践技能;(2)中级培训周期:第二年的培训主要是加强中医临床实践和中医药学知识的学习;(3)高级培训周期:第三年的培训主要是提高中医医疗卫生管理能力。
2.等级划分根据培训期间的学习和实践成绩,将学员划分为优秀、合格和不合格三个等级。
四、培训评价和结业标准1.培训评价培训期间,学员的学习和实践成绩将进行定期评价,包括理论考核、实践操作考核和病例讲解等。
2.结业标准(1)初级培训结业标准:取得优秀或合格等级,并通过结业考试;(2)中级培训结业标准:取得优秀或合格等级,并通过结业考试;(3)高级培训结业标准:取得优秀或合格等级,并通过结业考试。
住院医师规范化培训计划与细则一、内科系统1、【心血管内科】第一阶段培训内容与要求(一)掌握内容1.必须掌握的疾病心律失常:分类、发生机理、临床表现、诊断(含心电图诊断)、各类心律失常的治疗(包括药物治疗,介入治疗)、抗心律失常药物的分类、作用特点、临床应用。
高血压(原发性,继发性),高血压危象。
慢性充血性心力衰竭:病因,病理生理,临床表现,诊断,治疗。
急性左心衰竭诊断和治疗。
冠心病分型、病因、临床表现、诊断和鉴别诊断、治疗(药物、介入治疗和手术治疗)。
心肌梗塞:临床表现、诊断(临床心电图、酶学)、治疗、介入治疗、非介入治疗。
病毒性心肌炎:临床表现、诊断依据、治疗。
2.必须掌握与心血管专业相关的辅助检查熟悉操作心电图机,阅读正常心电图和常见异常心电图并作出心电图诊断。
掌握胸片读片方法,对心内科常见病:风心、高心、心衰、心包炎的X-片作出诊断。
能正确理解超声心动图、动态心电图、24H动态血压、平板运动试验、心肌显像报告及理解其异常改变的临床意义。
(二)熟悉内容常见瓣膜病、心肌病、病态窦房结综合征、心肺复苏、晕厥诊断与鉴别诊断。
(三)了解内容心包炎;感染性心内膜炎;常见先天性心脏病;电复律术;心包穿刺;心脏起博;射频消融术;冠脉造影、扩张、支架术。
第二阶段培训内容与要求1.在前3年第一阶段轮转中掌握的病种应进一步提高诊疗水平,并要掌握这些疾病的新进展。
2.在第一阶段轮转中熟悉的内容在本阶段应转为掌握内容。
3.在第一阶段轮转中了解的内容应转为熟悉内容。
4.在相应心血管专业小组轮转时,在上级医师指导下适当地参与或在现场观摩介入性诊疗技术操作,以了解手术指征、术前准备、手术经过、术后处理及注意事项。
5.积极参加危重病人抢救、病案讨论、教学查房、重视基本技能规范操作的实践。
6.能熟练阅读心动超声波的报告,熟知其临床意义。
7.熟练阅读正常和异常心电图和较疑难的心电图:如房室肥大、心肌梗死(各期)、电解质紊乱、各类心律失常(阻滞型、异位型、预激综合征)等。
住院医师规范化培训内容与标准(2022年版)全科培训细则全科医学是一个面向社区与家庭,整合临床医学㊁预防医学㊁康复医学及人文社会学科相关内容于一体的综合性临床医学二级专业学科;其范围涵盖不同年龄和性别㊁各个器官与系统㊁各类疾病及健康问题㊂一、培训目标为基层培养具备高尚职业道德㊁良好职业素养和大健康理念,掌握全科医学专业知识㊁基本技能及沟通合作技巧,能够在基层独立开展全科医疗工作,以人为中心㊁以维护和促进健康为目标,向个人㊁家庭与社区居民提供综合性㊁协调性㊁连续性基本医疗及基本公共卫生服务,突发公共卫生事件中能够承担基层防控职责,具备六大核心胜任力的合格全科医师㊂把全科住院医师培养成强临床㊁懂公卫㊁识中医㊁能教学㊁晓研究㊁善管理㊁具备在城乡基层条件下独立行医及健康管理能力的全科医师㊂以独立承担全科工作为主线,开展分层递进的培养模式㊂第1年,全科专业住院医师通过跟随指导医师门诊㊁管理病床㊁出诊等方式,系统学习全科医学核心问题的诊疗技能,重点掌握常见病㊁多发病诊治,基层医疗卫生工作的特点如服务内容㊁服务方式㊁沟通方法等㊂在上级医师指导下不断提高全科临床诊疗能力;参与指导医师在基层实践基地的全科工作㊂第2年,采取指导医师监督指导方式,使全科专业住院医师掌握全科医生的临床思维模式和接诊技巧等,横向拓展相关专业临床技能,奠定扎实的临床医疗工作基础;在上级医师指导下完成基层实践基地的全科工作㊂第3年,通过重点问题㊁疑难问题向指导医师请示㊁参与科研及低年资住院医师教学等方式,使全科专业住院医师掌握基层医疗卫生服务主要内容,具备全科48医生的独立接诊能力㊁团队服务与协调管理能力㊁基本教学与终身学习能力㊁科研素养和健康素养等;独立完成基层实践基地的全科健康管理工作㊂二、培训方法全科专业住院医师规范化培训方法包括理论学习㊁全科医疗实践及其他临床科室轮转培训㊂(一)理论学习理论学习以临床实际需要为重点,时间安排可集中或分散在3年培训过程中完成,培训方法可采用集中面授㊁远程教学㊁系列讲座㊁专题讲座㊁临床案例讨论㊁读书报告会等多种形式进行㊂(二)全科医疗实践全科医疗实践(以下简称全科实践)总计培训时间为10个月㊂由临床基地全科和基层实践基地共同完成相关培训工作㊂每周应安排不少于4学时全科相关知识学习与技能训练,学习形式包括接诊示范㊁全科教学查房㊁教学门诊㊁小讲课㊁病例点评㊁案例讨论㊁专题讲座㊁社区卫生调查及自学读书笔记等㊂轮转安排建议由基层实践基地全科开始,第1㊁2年采取临床基地的科室轮转与基层实践基地全科实践相互穿插进行,第3年在基层实践基地连续实践完成全部培训㊂临床基地全科轮转时间为3个月(可分散或集中安排)㊂安排临床基地全科病房或全科门诊;病房轮转期间管理床位3~5张,同时参与临床基地全科门诊工作㊂基层实践基地轮转时间为7个月,其中全科(含中医㊁康复)5个月,预防保健科2个月,以门诊学习为主㊂基层实践基地因培训条件㊁师资及患者数量达不到培训要求时,可弹性安排在临床基地相应科室或由其他相关专业机构共同完成,但基层实践基地总轮转时间不得少于4个月,其中预防保健科不得少于1个月㊂(三)其他临床科室轮转其他临床科室轮转(以下简称 科室轮转 )培训时间总计为23个月㊂轮转地点为临床基地各相关科室㊂主要参加临床科室的诊疗工作,接受临床基本技能训练,学习相关专业理论知识㊂其他临床科室轮转期间,每周应不少于4学时学习相关学科知识,学习形式包括教学查房㊁教学门诊㊁小讲课㊁病例点评㊁案例讨论㊁专题讲座㊁相关学术会议㊁自学读书笔记等㊂少见病种㊁地方病㊁传染病及季节性较强的病种,可采用病例分析㊁讲座等形式进行学习㊂内科轮转时间总计为10个月,病房轮转安排在心内科㊁内分泌科㊁呼吸内科㊁消化内科等科室,病房轮转时间不少于8个月,管理床位2~3张;其余时间可选58 全科培训细则择内科其他科室,以门诊为主;病房轮转期间可穿插安排跟随指导医师的专家门诊或普通门诊㊂儿科轮转时间为2个月,安排病房时间不少于1个月,管理床位2~3张;病房轮转期间可穿插安排跟随指导医师的专家门诊或普通门诊㊂神经内科轮转时间为2个月,安排病房时间不少于1个月,管理床位2~3张;病房轮转期间可穿插安排跟随指导医师专家门诊或普通门诊㊂传染科(含发热门诊)轮转时间为1个月,安排门诊或病房,病房轮转期间管理床位2~3张;病房轮转期间可安排跟随指导医师的专家门诊或普通门诊㊂其他科室轮转安排在门诊完成㊂同时应确保全科专业住院医师在门诊轮转期间每个工作日接诊不少于5人次㊂(四)其他各基地可根据本标准建议适当调整轮转顺序㊂原则上同一基地轮转计划应保持一定的稳定性与持续性㊂培训第3年应安排3个月时间的选修㊂可根据培训对象在培训期间的学习情况㊁基层工作的实际需求(如心电图㊁医学影像等)㊁当地疾病谱(如肿瘤㊁地方病等)及突发公共卫生事件等选择临床基地的相关科室(如传染科等)或基层实践基地轮转㊂轮转安排建议时间,见表1㊂表1 轮转安排建议表年度培训内容培训基地轮转科室培训地点时间分配(月)第1年全科实践基层实践基地全科门诊为主1临床基地全科病房或门诊1科室轮转临床基地内科(心血管内科㊁呼吸内科㊁消化内科㊁内分泌科)主要在病房㊁门诊补充8神经内科主要在病房㊁门诊补充2第2年全科实践基层实践基地中医科㊁康复科门诊1临床基地全科病房或门诊168 住院医师规范化培训内容与标准(2022年版)(续 表)年度培训内容培训基地轮转科室培训地点时间分配(月)科室轮转临床基地内科(肾内科㊁血液科㊁风湿内科㊁肿瘤科等)门诊或病房2儿科主要在病房㊁门诊 补充2外科(普外科㊁泌尿外科㊁骨科)门诊2妇产科门诊1皮肤科门诊1五官科(眼科㊁耳鼻喉科)门诊1精神科门诊1第3年科室轮转临床基地传染科门诊1急诊内㊁外科门诊2全科实践临床基地全科病房或门诊1基层实践基地全科门诊为主3预防保健科门诊2选修科室临床基地或基层实践基地临床科室㊁影像科或基层实践基地门诊或病房3合计36三、培训内容和要求全科专业住院医师规范化培训内容包括理论学习㊁临床技能训练和基层医疗卫生实践㊂理论学习以临床实际需要为重点,主要包括:①医德医风㊁思想政治㊁医学人文;②医学伦理与医患沟通;③有关法律㊁法规(具体见相关医疗卫生法律法规推荐目录);④临床科研设计与方法;⑤临床专业相关理论及相关医学英语知识;⑥全科医学㊁社区卫生服务㊁公共卫生服务和突发公共卫生事件应急处理等相关理论㊂78 全科培训细则第一部分 全科医疗实践通过在临床基地全科和基层实践基地参加基本医疗卫生服务㊁基本公共卫生服务和居民健康管理实践,树立以人为中心㊁家庭为单位㊁社区为基础的观念,培训为个体与群体提供连续性㊁综合性㊁协调性㊁人性化服务的能力,增强在实际工作中处理居民常见健康问题的能力,提高基层医疗卫生服务综合管理和团队合作的能力,不断提升发现问题㊁解决问题及开展科研教学工作的能力㊂(一)临床基地全科(3个月)1.轮转目的通过全科培训,系统学习全科医学基本理论㊁培养全科临床思维,并应用于基层常见病与多发病处理中㊂掌握病史采集㊁体格检查㊁病历书写㊁诊断与鉴别诊断㊁疾病治疗㊁随访管理等临床技能㊂2.基本要求(1)全科医学和社区卫生服务理论①全科/家庭医学的主要概念与原则掌握:医学模式转变与健康观的理论,全科医学㊁全科医疗㊁全科医生概念;全科医学对个人㊁家庭和社区进行综合性㊁连续性㊁协调性一体化照顾的理论㊂熟悉:全科医生的角色与素质要求,全科医疗与专科医疗的区别和联系㊂②全科医生临床思维与工作方式掌握:以人为中心㊁家庭为单位㊁社区为基础㊁预防为导向的基本原则和方法;全生命周期健康维护原则和内容㊂熟悉:生命周期各阶段主要健康问题的社区照顾㊂③突发公共卫生事件掌握:突发公共卫生事件的概念㊁分类与分级㊁报告及处理原则㊂熟悉:突发公共卫生事件的监测与预警㊂(2)症状学掌握:常见症状如发热㊁乏力㊁消瘦㊁肥胖㊁淋巴结肿大㊁头痛㊁头晕㊁眩晕㊁发绀㊁结膜充血㊁视力障碍㊁耳鸣㊁耳聋㊁口腔溃疡㊁牙痛㊁咽痛㊁咳嗽㊁嗅觉改变㊁胸闷㊁胸痛㊁胸腔积液㊁心悸㊁吞咽困难㊁呕吐㊁腹痛㊁黄疸㊁腹水㊁腹泻㊁便秘㊁血尿㊁蛋白尿㊁关节痛㊁水肿㊁贫血㊁腰腿痛等的病因分析㊁诊断与鉴别诊断㊁处理原则㊁生活方式指导;常见急危重症状如晕厥㊁意识障碍㊁咯血㊁呼吸困难㊁鼻出血㊁呕血与便血㊁尿潴留的紧急处理与急救措施㊁病因分析㊁诊断与鉴别诊断㊁进一步处理原则㊁生活方式指导㊂88 住院医师规范化培训内容与标准(2022年版)熟悉:其他症状的判别㊁初步处理与转诊;常见症状在特殊人群中的特点㊂(3)主要疾病①疾病早期与健康问题掌握:常见疾病的早期临床表现㊁诊断与鉴别诊断㊁处理原则㊁生活方式指导;常见健康问题的识别与干预㊂熟悉:生命周期各阶段常见健康问题与周期性健康体检建议㊂②基层常见病与多发病掌握:基层常见病与多发病诊断与鉴别诊断㊁处理原则㊁生活方式指导㊂慢性非传染性疾病的全科医疗管理技能,包括主要慢性非传染性疾病的危险因素及评价㊁筛检方法㊁防治原则㊁健康管理㊂熟悉:疑难病例的临床诊断思维模式,与基层医疗卫生机构双向转诊与会诊的内容与方式㊂了解:家庭医生签约服务团队工作内容㊂③合并多种疾病的临床情况掌握:合并多种疾病特别是慢性非传染性疾病及其并发症患者的综合治疗㊂熟悉:多病共患时主要处理原则㊂了解:与各临床科室分工协作方式㊂临床基地全科轮转期间学习病种及例数要求,见表2㊂表2 全科学习内容及例数要求学习内容最低例数常见症状30疾病早期与健康问题20基层常见病与多发病20合并多种疾病的临床情况20(4)基本技能要求,见表3㊂98 全科培训细则表3 全科基本技能要求基本技能名称最低例数掌握全科接诊流程训练20 多病共患案例分析20熟悉周期性健康体检(二)基层实践基地(7个月)1.全科医疗服务技能(5个月,含中医及康复1个月)(1)轮转目的掌握:①全科临床思维特点,逐步将服务模式从以疾病为中心转变为以健康为中心,服务内容从疾病管理转变为健康管理㊂全科医疗接诊方式的特点,通过良好的沟通与居民建立和谐信任关系的技巧,逐步培养独立接诊能力㊁处理出诊时常见健康问题㊂②常见病的诊断和治疗㊂急危重症的识别与转诊㊂慢性非传染性疾病的规范化管理,包括高血压㊁冠心病㊁脑血管病㊁糖尿病㊁慢性阻塞性肺疾病㊁慢性肾疾病㊁骨质疏松症的临床特点与治疗原则,一㊁二㊁三级预防措施及基层管理方法;依据‘国家基本公共卫生服务规范“管理高血压和糖尿病患者各10例㊂根据常态化传染病疫情防控需要,基于互联网服务模式开展全科诊疗工作的方法㊂③突发公共卫生事件中疾病筛查㊁诊断与鉴别诊断㊁初步处理原则,转诊的流程与注意事项,随访管理内容与方法㊂④家庭医生签约服务及家庭访视与家庭病床管理技能㊂培训期间每位全科专业住院医师至少与10个家庭签订家庭医生服务协议,该家庭中至少应包括老人㊁儿童㊁残疾人㊁妇女㊁慢性病人等中的两类人,对家庭进行评估并实施以家庭为单位的照顾及长期健康管理,对有需求的家庭提供家庭访视;协助管理家庭病床2张㊂⑤健康档案(S O A P )的书写与使用㊂培训期间每人至少完成10份个人健康档案(S O A P ),其中应包含基层常见健康问题如高血压㊁糖尿病㊁冠心病㊁脑血管病㊁慢性阻塞性肺疾病㊁慢性肾疾病㊁肿瘤㊁骨关节病与骨质疏松症等,并能实行动态管理㊂家庭健康档案10份,并进行连续性管理㊂⑥肺结核患者健康管理㊂肺结核的临床表现㊁检查方法㊁治疗原则和基本治疗药物,常见药物不良反应的识别;肺结核患者转诊指征;根据‘国家基本公共卫09 住院医师规范化培训内容与标准(2022年版)生服务规范“规范管理肺结核患者2例,包括服药督导㊁随访评估㊁分类干预㊁结案评估㊂⑦健康教育技能(与基本公共卫生服务技能培训结合)㊂健康教育的基本概念,健康教育常用方法及其特点;基于互联网服务开展健康知识传播的方法和技能㊂培训期间参与至少5个健康问题(可含网络健康教育课)的健康教育方案设计㊁实施㊁咨询㊁评价等活动,其中独立完成健康教育课ȡ2次,时间不少于20分钟㊁听众不少于15人㊂⑧国家基本药物目录的使用,国家基本药物的用法㊁用量㊁常见的不良反应㊁药物的相互作用及使用注意事项㊂合理用药原则㊂常用中成药的适应证㊁常见不良反应和使用注意事项㊂熟悉:①常见慢性非传染性疾病如脑血管病所致功能障碍㊁骨关节病及各种常见损伤等疾病的康复评定㊁康复的最佳时间㊁康复指征㊁转诊指征㊂②肿瘤㊁帕金森病㊁老年期痴呆㊁睡眠呼吸暂停综合征等疾病的临床特点㊁治疗原则㊁预防措施及基层管理㊂③常用中医适宜技术;中医的饮食㊁养生常识㊂了解:①中医全科医学概论,中医基础理论在临床实践的运用,中医诊断思维和治疗的基本规律及技巧,临床常见症候的辨证施治方法㊂②常用物理因子治疗㊁作业治疗㊁言语治疗的方法和康复注意事项㊂(2)基本要求:基层实践基地全科医疗服务主要技能要求,见表4㊂表4 基层实践基地全科医疗服务主要技能要求主要技能名称最低例数接诊平均每日ȡ10人出诊平均每周ȡ2次健康档案的书写与使用10家庭访视10规范管理高血压10规范管理糖尿病10规范管理肺结核2健康教育课(可含网络课)5(独立健康教育课ȡ2次)管理家庭病床219 全科培训细则2.基本公共卫生服务技能(2个月)(1)轮转目的掌握:‘国家基本公共卫生服务规范“的主要内容㊂具体要求如下㊂①预防接种的对象与流程㊂疑似预防接种不良反应的监测与处理㊂②新生儿访视的内容和技巧;儿童体格检查操作技术(测量身高㊁体重㊁头围㊁胸围等),并能针对体检结果进行评价和指导㊂婴儿喂养指导和儿童营养咨询技术,辅助食品添加的顺序及原则㊂有关视力及听力筛查㊁牙防工作流程和口腔问题的健康教育㊂国家免疫规划疫苗免疫程序和其他疫苗预防接种方法㊁注意事项及不良反应处理㊂儿童系统管理方法㊂完成新生儿访视及儿童智力发育测量㊁跟随指导医师完成儿童预防接种工作㊂③法定传染病的报告和处理方法㊁传播途径及预防原则㊂④与全科医疗服务技能培训相结合的老年人健康综合评估的内容和方法;健康生活方式指导㊂⑤严重精神障碍患者的常见临床表现㊁治疗原则和常见药物不良反应的识别;严重精神障碍患者转诊指征㊂⑥突发公共卫生事件的报告程序㊁防疫原则㊂个人与群体防控措施㊁属地化管理联防联控机制等㊂熟悉:①疫苗管理与冷链管理㊂②各年龄儿童保健原则㊁具体措施及小儿保健组织机构㊂③妇女保健经期卫生及劳动保护;婚前检查及生育指导;孕期饮食㊁营养㊁起居环境㊁性生活㊁胎动自我监测和乳房护理;产褥期的产后访视㊁产褥期卫生㊁乳房护理及母乳喂养相关知识;产后抑郁症筛检;孕产妇常见问题的指导;围绝经期综合征的预防与诊治㊁激素替代疗法的适应证;妇女常见疾病(宫颈癌㊁乳腺癌)普查的意义和方法㊂④不同传播途径典型传染病的筛查原则㊁常见传染病的检测方法和基层用药原则,传染病病人基层随访管理方法㊂流行病学调查方法㊂⑤影响老年人功能减退的因素及其预防措施;运动锻炼的积极作用与方式;老年家庭安全问题与老年营养的要求;生命质量的概念㊁内涵㊁测定方法㊂⑥‘严重精神障碍患者管理服务规范“内容,包括随访评估㊁分类干预㊁监护人管理㊁社区及家庭康复的原则及方法㊂⑦残疾人家庭医生签约有关政策,为残疾人提供服务的流程及特点,社区康复的实施与转介㊂⑧突发公共卫生事件的应急措施㊁处理原则㊂突发公共卫生事件应急响应的29 住院医师规范化培训内容与标准(2022年版)分级及相应的防控措施㊂⑨‘卫生监督协管服务规范“的内容㊂了解:①学校卫生㊁安全教育㊁性教育内容㊂②健康预期寿命的内涵和表达方法;老年人常见负性情绪及其表现特点;老年人心理问题及处理;老年口腔问题的健康教育;老年人分级护理的概念及护理需求的评估;临终关怀的概念,镇痛,心理与社会等方面的照顾原则㊂③残疾人心理特点及其需求㊁咨询与康复指导㊂④流行病学调查方法及相关统计学知识㊂(2)基本要求:基本公共卫生服务主要技能要求,见表5㊂表5 基本公共卫生服务主要技能要求主要技能名称最低例数儿童预防接种10新生儿访视5儿童智力发育测查5老年人健康综合评估53.基层医疗卫生机构管理技能了解以下内容㊂①本地区和本机构卫生服务信息系统的内容及管理程序㊂②基层医疗卫生服务团队合作的服务模式(尤其是家庭医生签约服务模式),团队建设的意义和方法㊂③人际沟通技巧,包括与患者㊁团队成员㊁基层管理者及社会工作者沟通技巧㊂④参与社区卫生诊断,建立合理利用社区资源的意识㊂(三)外语㊁教学与科研要求全科医疗实践期间(临床基地全科或基层实践基地),熟悉本专业主要外语词汇;有条件的可以协助临床教学工作(理论课㊁病例讨论等)2次,参与相关科研工作1次㊂39 全科培训细则第二部分 其他临床科室轮转培训(一)内科(10个月)1.轮转目的(1)通过内科培训,系统学习内科常见病㊁多发病的基础理论和基本知识,掌握病史采集㊁体格检查㊁病历书写等临床技能及心电图检查等必要的诊疗技术;培养缜密的临床思维;掌握内科常见疾病的诊断㊁治疗,急危重症的处理原则及转诊指征,专科治疗后的社区照顾与随访;在上级医师指导下,培养独立接诊及处理健康问题的能力㊂(2)内科学习结束时,全科专业住院医师应具有正确评估及处理内科常见疾病的能力,及时识别急危重症并给予正确的急救与转诊㊂2.基本要求(1)症状学掌握以下常见症状的诊断㊁鉴别诊断和处理原则:发热㊁头痛㊁头晕㊁眩晕㊁晕厥㊁意识障碍㊁咳嗽㊁咯血㊁呼吸困难㊁胸腔积液㊁胸痛㊁心悸㊁吞咽困难㊁腹痛㊁腹胀㊁黄疸㊁呕吐㊁腹水㊁腹泻㊁便秘㊁呕血与便血㊁腹部肿块㊁血尿㊁蛋白尿㊁水肿㊁贫血㊁关节痛㊁淋巴结肿大㊁消瘦㊁肥胖㊂(2)主要疾病①心血管系统疾病a .高血压掌握:正常血压值,高血压的诊断标准㊁分型,高血压的分级及危险分层,原发性高血压与继发性高血压的鉴别诊断,高血压的急㊁慢性并发症,老年高血压的临床特点,高血压的非药物治疗和药物治疗,高血压急症的治疗原则,高血压一㊁二㊁三级预防原则,高血压患者健康管理服务规范㊂熟悉:高血压诊断及治疗进展㊂了解:高血压流行趋势及发病机制㊂b .冠心病掌握:冠心病的诊断,心绞痛的临床分型㊁临床表现及鉴别诊断㊁稳定期的治疗㊁急性期的处理及转诊指征,心肌梗死的诊断依据㊁心电图特征与其他疾病的鉴别诊断㊁处理原则与院前急救处理㊁转诊指征及注意事项,介入治疗后基层照顾与随访,冠心病一㊁二㊁三级预防原则及康复措施㊂熟悉:心肌梗死的康复治疗㊂了解:缺血性心脏病的临床分型;冠心病介入治疗与外科治疗的方法和适49 住院医师规范化培训内容与标准(2022年版)应证㊂c .心力衰竭掌握:心力衰竭的定义㊁分型㊁临床表现㊁诊断与鉴别诊断㊁心功能分级,急性心力衰竭的急救与转诊,常用药物的作用机制㊁适应证㊁禁忌证,药物过量的临床表现与处理原则,心力衰竭的预防原则,慢性心力衰竭的基层管理与康复㊂熟悉:慢性心力衰竭的病因㊁诱发因素㊂d .心律失常掌握:常见心律失常的临床表现㊁心电图诊断及处理原则,高危心律失常的识别㊁急诊处理及转诊㊁介入治疗后基层照顾与随访㊂熟悉:抗心律失常药物的分类㊁作用特点和临床应用㊂了解:常见心律失常的病因㊁血流动力学改变,永久性心脏起搏器植入术的适应证及术后注意事项,心律失常介入治疗的适应证和禁忌证㊂②呼吸系统疾病a .上呼吸道感染掌握:上呼吸道感染的临床表现㊁诊断及处理原则,抗生素合理使用原则㊂熟悉:上呼吸道症状的鉴别诊断㊂了解:上呼吸道感染常见并发症的预防与处理㊂b .支气管哮喘掌握:支气管哮喘的临床表现㊁诊断与鉴别诊断㊁治疗原则,重症哮喘的诱因及临床表现㊁急救原则,缓解期基层防治与康复措施㊂熟悉:支气管哮喘的病因㊁流行病学特点㊂了解:支气管哮喘的发病机制,峰流速仪和呼吸机的使用㊂c .慢性支气管炎和慢性阻塞性肺疾病掌握:慢性支气管炎和慢性阻塞性肺疾病的病因㊁临床表现㊁分型㊁诊断与鉴别诊断,急性发作期及慢性迁延期的治疗,一㊁二㊁三级预防原则与康复措施㊂熟悉:肺功能测定方法及结果判读,慢性阻塞性肺疾病家庭氧疗方法㊂了解:慢性支气管炎和慢性阻塞性肺疾病的发病机制㊁流行病学特点㊂d .肺炎掌握:肺炎的病因㊁临床表现与诊断,常见肺炎的鉴别和治疗原则,抗生素合理使用原则㊂熟悉:肺炎急性并发症的临床表现及处理原则㊂e .睡眠呼吸暂停低通气综合征掌握:睡眠呼吸暂停低通气综合征的诊断标准㊁分型㊁常见病因㊁临床表现及并发症㊂59 全科培训细则。
内科规培培训计划第一章:培训预备1.1 培训目标通过内科规培培训,使参训医师掌握内科专业基本理论和临床技能,具备规范的诊断和治疗能力。
1.2 培训对象范围本次内科规培培训对象为毕业于医学院的临床医学专业并通过国家执业医师资格考试的医师。
1.3 培训内容及重点本次内科规培培训内容主要包括内科基础理论知识、内科临床技能、内科疾病诊断和治疗方法等内容。
培训重点将放在常见内科疾病的诊断和治疗、内科临床技能的操作和内科基础理论知识的掌握等方面。
1.4 培训形式及时间安排培训形式分为理论学习和临床实习两部分。
理论学习主要在教室内进行,临床实习主要在医院里进行。
培训时长为一年。
第二章:培训具体安排2.1 培训内容2.1.1 内科基础理论知识本部分内容包括内科疾病的发病机制、病因、病理生理等基础理论知识。
2.1.2 内科临床技能本部分内容包括内科临床技能的操作,例如心电图检查、超声心动图、肺功能检查、内镜检查、穿刺抽吸术等。
2.1.3 内科疾病诊断和治疗方法本部分内容包括内科疾病的诊断方法、治疗方法、并发症的预防和处理等。
2.2 培训要求2.2.1 课前准备参训医师需在规定时间内预习与内科相关的知识,并做好笔记。
2.2.2 课后总结参训医师需要在每周结束后对本周所学知识进行总结和复习,并在下周开班前递交至老师。
2.2.3 实践操作参训医师需要尽快熟练掌握内科临床技能,并通过教师考核。
2.3 培训总结2.3.1 内科知识积累通过一年的内科规培培训,参训医师应具备扎实的内科理论知识。
2.3.2 内科技能熟练参训医师应可以熟练地操作常用的内科临床技能。
2.3.3 内科疾病诊断和治疗能力参训医师应可以独立对常见的内科疾病进行诊断和治疗。
第三章:培训风采3.1 理论学习本部分将通过老师讲解、学员讨论等方式进行内科知识的输入。
3.2 临床实习本部分将通过实际操作、临床指导等方式进行内科临床技能的提高。
3.3 培训总结本部分将通过内科案例分析、内科病例讨论等方式进行内科疾病诊断和治疗能力的提高。
住院医师规范化培训实施细则一、培训目标和背景随着医学科学的不断发展和医疗服务的提升,对住院医师的要求也越来越高。
为了保证住院医师的专业能力和素质水平,规范化培训已经成为必要的举措。
住院医师规范化培训旨在通过系统和全面的培训,提高住院医师的临床技能、专业知识和医疗行为规范,在提供高质量医疗服务的同时保护患者的权益和安全。
二、培训内容和要求1.临床技能培训:培养住院医师的临床诊断和治疗能力,包括病史采集、体格检查、辅助检查、诊断和治疗方案的制定等。
2.专业知识培训:提高住院医师的专业知识水平,包括相关医学科学理论和最新研究进展的学习。
3.医疗行为规范培训:培养住院医师的医德医风,包括尊重患者权益、与患者和家属的沟通能力、医疗纪律等方面的培训。
4.学术研究培训:提供住院医师参与学术研究的机会和培训,鼓励住院医师积极参与科研活动,提高医学科学研究的能力。
三、培训方式和时间安排1.系统培训:住院医师需要参加相关专业的系统培训,包括理论课程和实际操作。
2.师承培训:住院医师需要由资深医师担任导师,进行师徒制的培训。
导师将对住院医师进行指导和监督,并提供必要的反馈和评估。
3.医院轮岗:住院医师需要在不同医院和科室轮岗,以获得更广泛的临床经验和培训机会。
4.培训时长:住院医师规范化培训的时长应根据不同的专业和培训阶段进行安排,一般为3-5年。
四、考核和评估1.学术考核:住院医师需要参加学术考核,包括理论考试和临床实践考核。
2.培训评估:导师将对住院医师的培训情况进行评估,包括临床技能、专业知识和医疗行为规范等方面。
3.患者评价:患者可以对住院医师的服务进行评价,并提出医疗质量和医疗安全方面的建议和意见。
4.培训总结和反馈:住院医师需要进行培训总结和反馈,包括自我评价和导师的评价,并进行个人发展规划。
五、培训管理和机构责任1.培训管理:医院需要建立科学、规范的住院医师规范化培训管理体系,包括培训计划、培训资源的配置、培训过程的监管和评估等工作。
内科住院医师培训细则内科学是一门涉及面广、整体性强的临床医学,它与临床各科关系密切,更是临床各科的基础。
内科学研究的范围包括呼吸、循环、消化、泌尿、血液、内分泌、神经等系统的疾病和代谢、营养、结缔组织、关节、理化因素以及精神等方面的疾病。
培训期间按要求,实行有计划的乱转和理论学习,牢固地掌握基础理论、基本知识、基本技能,学会科研基本方法和技术。
培训目标本阶段为二级学科基础培训,培训期间住院医师不确定专业。
培训目的是使住院医师打好内科临床工作基础。
要求能准确询问病史;认真、客观地书写病历;进行全面体格检查;熟悉各轮转科室诊疗常规(包括诊疗技术),基本掌握内科常见疾病的诊断和处理,具有一定临床科研能力。
培训方法在内科范围内的各三级学科(专业)及其他相关科室轮转。
(一)必选的轮转科室及时间一年制(必选科室11个月+机动1个月)(三)住院医师规范化培训社区实践培训计划轮转科室 轮转时间 全科门诊 中心康复及中医 站点慢性病管理12周 8 2 2 2周轮转科室轮转时间 传染病管理 健康教育 健康管理 家庭病床全科病房(老年护理院) 儿童保健 计划免疫 妇幼保健 合计1周 1周 1周 2周 2周 1周 1周 1周 24周注:以上安排可根据本学科的情况进行微调。
培训内容与要求心血管内科(含心血管内科门诊和心电图室) 轮转目的掌握:常见的心血管疾病的病因、临床表现、诊断、鉴别诊断、实验室检查和处理;急性冠状动脉综合症(ACS )的分型、诊断和处理;心血管疾病常用药物的临床应用;常见心脏病X 线诊断;常见典型心电图诊断;电复率技术;超声心动图的阅读与评价。
熟悉:心血管系统的解剖和生理;心脏传导系统的解剖和功能特点;心率失常的发生机制和分类;常见心血管疾病发病机制、病理和病理生理。
了解:心脏电生理的基本知识、心包穿刺术、临时心脏起搏术、动态心电图、动态血压、平板运动试验等操作技术。
冠状动脉遭影和介入治疗的基本知识。
住院医师内科规培培训计划一、培训目标本规培计划的培训目标是培养有扎实内科理论知识和临床技能的内科医师,具备内科医师应具备的相关能力,包括但不限于:对内科疾病的诊断与治疗、内科病人的综合治疗能力、内科危急病人的抢救及处理能力等。
二、培训内容1. 内科理论知识的学习通过学习内科学的基本理论知识,包括内科疾病的病因、病理生理、临床表现、诊断和治疗等方面的知识。
重点对内科常见疾病和常见病种进行详细学习,包括但不限于:心血管病、呼吸系统疾病、消化系统病、内分泌及代谢病、感染性疾病等。
2. 临床技能的培养通过临床实习和实际工作,掌握内科医师的基本临床技能,包括但不限于:病史采集、体格检查、辅助检查的合理选择和解读、诊断思维和疾病诊断的能力、治疗方案的制定和执行等。
3. 内科病人的综合治疗能力通过临床实习和工作,培养内科医师对内科病人进行全面综合治疗的能力,包括但不限于:制定个体化的治疗方案、进行疾病的全面评估、监测病情进展和疗效评估等。
4. 内科危急病人的抢救处理能力通过参与临床急诊抢救工作和危重病人的救治,培养内科医师对内科危急病人的抢救和处理能力,包括但不限于:危重病人的评估、抢救的紧急处理、监测和支持治疗等。
5. 团队协作和沟通能力内科医师必须具备良好的团队协作和沟通能力,能够与其他医务人员、患者及其家属建立良好的关系,协同工作,确保病人得到全面的治疗和关爱。
三、培训方法1. 系统内科学理论课程的学习规定时间安排内科学相关理论课程的学习,包括内科学、心血管病学、呼吸系统疾病学、消化系统病学、内分泌及代谢病学、感染病学等。
2. 临床实习通过在医院内科门诊、病房、急诊等临床科室的实习和工作,进行临床技能和综合治疗能力的培养和锻炼。
3. 参与危重病人的抢救和处理安排实习生参与医院内科急诊科和重症监护室的工作,通过跟随带教医师参与危重病人抢救和处理,培养学员的抢救处理能力。
4. 多学科团队合作鼓励实习生与其他专业医师、护士、医技人员等多学科团队协作,共同为患者提供综合的诊疗服务。
内科规陪培训计划一、培训目的内科规培培训的主要目的是培养全科医生掌握内科诊断和治疗技能,从而提高医生在内科领域的综合能力和水平。
二、培训基本要求1. 全科医生在培训期间应全面学习内科疾病的基础理论知识,掌握内科诊断和治疗的基本技能。
2. 全科医生在培训期间应接受内科临床指导,通过参加临床轮转和病例讨论等形式,提高内科临床诊断和治疗水平。
3. 全科医生在培训期间应培养内科医学思维,注重疾病的全面分析和诊断,不断提高临床处理问题的能力。
三、培训内容和形式1. 培训内容(1)基础理论知识:全科医生应全面学习内科病理生理学、内科疾病学、内科影像学等基础理论知识。
(2)临床技能:全科医生应掌握内科临床检查、诊断和治疗技能。
(3)专科知识:全科医生应学习内科各专科知识,如心血管病学、呼吸病学、消化病学等。
(4)医学英语:全科医生应学习医学英语,提高学习和交流能力。
2. 培训形式(1)临床轮转:全科医生应参加内科临床轮转,通过临床实践提高内科临床技能。
(2)病例讨论:全科医生应定期参加内科病例讨论,通过讨论提高临床问题处理能力。
(3)经典文献阅读:全科医生应定期阅读内科经典文献,提高内科知识水平。
(4)网络学习:全科医生应利用网络资源,学习内科知识和技能。
四、培训方法1. 知识教育(1)讲座教学:定期邀请内科专家开展内科知识讲座。
(2)经验分享:定期邀请内科临床经验丰富的医生与全科医生分享内科临床经验。
2. 技能培养(1)临床实践:安排全科医生参与内科临床轮转,通过临床实践提高内科临床技能。
(2)操作演练:安排全科医生参与内科操作技能培训,如心电图、超声检查等。
3. 病例讨论(1)定期开展内科病例讨论,通过讨论提高内科临床问题处理能力。
(2)组织全科医生参与国际病例讨论会,提高全科医生的学术交流能力。
五、考核与评价1. 考核方式(1)笔试考核:定期组织内科基础理论知识考核。
(2)临床技能考核:定期组织内科临床技能考核。
一、培训方法采取在内科范围内各三级学科(专业)科室及其他相关科室轮转的形式进行。
通过管理病人,参加门、急诊工作和各种教学活动(教学查房、病例讨论、专业讲座等),完成规定的病种和基本技能操作数量,学习内科的专业理论知识;认真填写《住院医师规范化培训登记手册》;规范书写病历,在轮转每个亚专业科室时手写2份住院病历;低年资住院医师参与见习/实习医生的内科临床教学工作,高年资医师指导低年资医师。
内科范围内的各三级学科(专业)科室及其他相关科室轮转具体安排如下,其中必选科室的轮转时间合计29个月,可选科室的轮转时间合计4个月。
(一)必选的轮转科室及时间(一)心血管内科(4个月)1.轮转目的掌握:心血管系统的解剖和生理;心脏传导系统的解剖和功能特点;心律失常的机制和分类;常见心血管疾病的发病机制、临床表现、诊断与鉴别诊断及治疗;心血管疾病急、重症的诊断和治疗;心血管疾病常用药物的合理应用;常见心脏病X射线诊断;常见典型心电图诊断;电复律技术。
了解:心脏电生理的基本知识、心包穿刺术、心脏起搏术、动态心电图、动态血压、超声心动图。
2.基本要求(1)学习病种及例数要求(2)基本技能要求在基本要求的基础上还应学习以下疾病和技能。
(1)学习病种(二)呼吸内科(3个月)1.轮转目的掌握:呼吸系统解剖和生理;呼吸系统常见疾病的发病机制、临床表现、诊断与鉴别诊断及治疗;无创通气技术;肺通气功能测定;动脉血气分析的操作与判读;胸部X射线检查及呼吸系统常见疾病的CT判读;支气管镜检查与治疗的适应证和禁忌证。
熟悉:雾化治疗药物原理及方法。
了解:结节病、肺真菌病、肺部良性肿瘤、睡眠呼吸紊乱等疾病的有关知识;支气管镜检查、支气管肺泡灌洗、支气管黏膜及肺活检、经皮肺活检及多导睡眠呼吸监测等。
2.基本要求(1)学习病种及例数要求(2)基本技能要求在基本要求的基础上还应学习以下疾病和技能。
(1)病种要求(三)消化内科(3个月)1.轮转目的掌握:常见消化系统疾病的病因、发病机制、诊断方法、鉴别诊断和治疗;消化系统疾病急、重症的诊断与处理;消化道内镜的适应证和禁忌证;X射线检查的适应证和禁忌证;常用消化系统药物的药理作用及临床应用。
内科住院医师培训细则第一章总则第一条为了规范内科住院医师的培训工作,提高其临床技能和知识水平,达到独立执业的要求,制定本细则。
第二条内科住院医师培训周期为三年,其中第一年为初级,第二年为中级,第三年为高级。
第三条内科住院医师培训的内容主要包括理论学习、临床实践、学术研究、技能培训和医学伦理教育等方面。
第四条内科住院医师培训的目标是使其具备执业医师的临床诊治能力,掌握内科领域的基本理论和技术,熟悉内科常见病、多发病和疑难病的诊断和治疗方法。
第五条内科住院医师培训应当采用多种形式,包括临床实习、病例讨论、病例报告、术后查房、技能培训、参与科研项目等。
第二章培训内容和要求第六条内科住院医师在培训期间应当按照规定的课程体系进行理论学习,掌握内科学的基本知识和专业技能。
第七条内科住院医师培训期间应当参与临床实践,深入熟悉内科常见病、多发病和疑难病的临床诊断和治疗。
要求能够独立完成病史采集、体格检查、辅助检查、诊断和治疗等工作。
第八条内科住院医师应该参与科室举办的病例讨论和病例报告活动,提高临床思维和解决问题的能力。
第九条内科住院医师应当具备基本的科研能力,能够参与科研项目的设计与实施,并撰写学术论文或发表学术报告。
第十条内科住院医师应当参与技能培训,包括内科技术、操作技巧和医疗设备的使用等。
要求能够熟练进行内科常规操作和操作并发症的处理。
第十一条内科住院医师应当接受医学伦理教育,提高医德医风,遵守医德、治疗原则和职业道德。
第三章考核评价第十二条内科住院医师的培训考核评价应当采用多种形式,包括日常表现、月度考核、中期考核和期末考核等。
第十三条内科住院医师的日常表现考核主要针对其实习期间该科室的表现,包括临床工作能力、医学知识掌握情况、与病人和患者家属的沟通等。
第十四条内科住院医师的月度考核主要评价其在培训期内的技能掌握程度、学习进度和参与临床科研的情况。
第十五条内科住院医师的中期考核主要针对其培训期的综合能力,包括理论知识、临床操作、学术研究和医学伦理等方面的评价。
住院医师规范化培训内容与标准(试行)内科培训细则内科学是一门涉及面广㊁整体性强的临床医学,它与临床各科关系密切,更是临床各科的基础.通过内科住院医师规范化培训,不仅要掌握呼吸㊁心血管㊁消化㊁泌尿㊁血液㊁内分泌等六大系统以及感染㊁代谢与营养㊁风湿免疫㊁理化因素等导致的疾病知识,还应对其他相关学科(如神经病学㊁急救医学等)所涉及的知识有一定的了解.一㊁培训目标能够掌握正确的临床工作方法㊁准确采集病史㊁规范体格检查㊁正确书写病历;掌握内科常见疾病的诊疗常规和临床路径;基本掌握门㊁急诊常见疾病的诊断和处理;熟悉各轮转科室诊疗常规(包括诊疗技术).培训结束时,住院医师能够具有良好的职业道德和人际沟通能力,具有独立从事内科临床工作的能力.二㊁培训方法采取在内科范围内各三级学科(专业)科室及其他相关科室轮转的形式进行.通过管理病人,参加门㊁急诊工作和各种教学活动(教学查房㊁病例讨论㊁专业讲座等),完成规定的病种和基本技能操作数量,学习内科的专业理论知识;认真填写«住院医师规范化培训登记手册»;规范书写病历,在轮转每个亚专业科室时手写2份住院病历;低年资住院医师参与见习/实习医生的内科临床教学工作,高年资医师指导低年资医师.内科范围内的各三级学科(专业)科室及其他相关科室轮转具体安排如下,其中必选科室的轮转时间合计29个月,可选科室的轮转时间合计4个月.(一)必选的轮转科室及时间4(二)可选择的轮转科室三、培训内容与要求(一)心血管内科(4个月)1 轮转目的掌握:心血管系统的解剖和生理;心脏传导系统的解剖和功能特点;心律失常的机制和分类;常见心血管疾病的发病机制㊁临床表现㊁诊断与鉴别诊断及治疗;心血管疾病急㊁重症的诊断和治疗;心血管疾病常用药物的合理应用;常见心脏病X 射线诊断;常见典型心电图诊断;电复律技术.了解:心脏电生理的基本知识㊁心包穿刺术㊁心脏起搏术㊁动态心电图㊁动态血压㊁超声心动图.2 基本要求要求管理住院病人数不少于例,其中全程管理不少于例.(2)基本技能要求操作技术名称最低例数㊀㊀㊀常见心脏病X 射线图像的诊断㊀㊀20(能正确描述)电复律㊀㊀212导联心电图操作及常见典型心电图诊断:包括:左右心室肥大㊁左右心房肥大㊁左右束支传导阻滞㊁心肌梗死㊁低血钾㊁高血钾㊁窦性心律失常㊁预激综合征㊁逸搏心律㊁房室传导阻滞㊁期前收缩㊁阵发性室上性心动过速㊁心房颤动㊁心房扑动㊁室性心动过速㊁心室颤动㊀㊀50(独立写报告)5 内科培训细则㊀㊀3 较高要求在基本要求的基础上还应学习以下疾病和技能.(3)外语㊁教学㊁科研等能力的要求:相关文献综述或读书报告1篇.(二)呼吸内科(3个月)1 轮转目的掌握:呼吸系统解剖和生理;呼吸系统常见疾病的发病机制㊁临床表现㊁诊断与鉴别诊断及治疗;无创通气技术;肺通气功能测定;动脉血气分析的操作与判读;胸部X 射线检查及呼吸系统常见疾病的C T 判读;支气管镜检查与治疗的适应证和禁忌证.熟悉:雾化治疗药物原理及方法.了解:结节病㊁肺真菌病㊁肺部良性肿瘤㊁睡眠呼吸紊乱等疾病的有关知识;支气管镜检查㊁支气管肺泡灌洗㊁支气管黏膜及肺活检㊁经皮肺活检及多导睡眠呼吸监测等.2 基本要求6 住院医师规范化培训内容与标准(试行)(续表)㊀㊀要求管理住院病人数不少于30例,其中全程管理不少于15例.3 较高要求在基本要求的基础上还应学习以下疾病和技能.(3)外语㊁教学㊁科研等能力的要求:相关文献综述或读书报告1篇,参与教学㊁科研活动.(三)消化内科(3个月)1 轮转目的7 内科培训细则掌握:常见消化系统疾病的病因㊁发病机制㊁诊断方法㊁鉴别诊断和治疗;消化系统疾病急㊁重症的诊断与处理;消化道内镜的适应证和禁忌证;X 射线检查的适应证和禁忌证;常用消化系统药物的药理作用及临床应用.了解:肠结核与克罗恩病的鉴别;结核性腹膜炎的鉴别;慢性腹泻的常见病因及处理;慢性肝病病因及治疗;典型消化道内镜常见病例图像的识别;其他诊疗技术.2 基本要求要求管理住院病人数量不少于30例,其中全程管理不少于15例.有些病例可在门诊完成.(2)基本技能要求㊀㊀㊀㊀㊀㊀病㊀种最低例数腹腔穿刺术5三腔两囊管插管技术1鼻饲㊁胃液分析3典型消化系统X 射线检查及上腹部C T (读片)203 较高要求在基本要求的基础上还应学习以下疾病和技能.8 住院医师规范化培训内容与标准(试行)(3)外语㊁教学㊁科研等能力的要求:相关文献综述或读书报告1篇;参与教学㊁科研活动.(四)血液内科(2个月)1 轮转目的掌握:各类贫血的病因㊁临床表现㊁诊断与鉴别诊断㊁治疗方法的要点;溶血性贫血分类及血管内和血管外溶血的特点;正常的止血和凝血机制;出血性疾病的分类㊁出血特点及诊治原则;急㊁慢性白血病的临床表现㊁实验室检查㊁诊断㊁常用治疗药物及治疗方案;淋巴瘤分类㊁分期㊁诊断及治疗;多发性骨髓瘤的诊断及治疗;骨髓穿刺及活检术的适应证㊁禁忌证;骨髓细胞形态学检查;输血的指征.了解:骨髓增生异常综合征(M D S )的分类及治疗原则;弥散性血管内凝血(D I C )的实验室检查及抢救措施;输血的指征及各种输血反应的处理;骨髓增生性疾病及常见凝血功能障碍性疾病的临床表现㊁诊断与鉴别诊断;细胞遗传学㊁分子生物学在血液病中的应用;各种溶血㊁出凝血实验室检查的原理㊁检查方法及临床意义.2 基本要求9 内科培训细则要求管理住院病人数不少于12例,其中全程管理不少于6例;门诊不少于20例.3 较高要求在基本要求的基础上还应学习以下疾病和技能.(3)外语㊁教学㊁科研等能力的要求:相关文献综述或读书报告1篇;参与教学㊁科研活动.(五)肾脏内科(2个月)1 轮转目的掌握:肾单位和肾脏生理功能;肾小球疾病的病因㊁发病机制㊁临床分型㊁临床表现㊁诊断与鉴别诊断及治疗;皮质激素㊁免疫抑制药和抗凝药的应用;急㊁慢性肾盂肾炎的诊断与鉴别诊断及治疗;急㊁慢性肾衰竭的病因㊁发病机制㊁诊断和治疗;非透析疗法中营养治疗的目的和要求;血液㊁腹膜透析疗法的适应证;肾穿刺适应证;肾功能检查的运用和结果判断.了解:肾小球疾病的病理分型;肾小管疾病和间质性肾炎的病因㊁发病机制和诊治原则;肾脏移植的抗排异治疗;其他临床诊疗技术.2 基本要求(1)学习病种及例数要求01 住院医师规范化培训内容与标准(试行)病㊀种㊀最低例数肾病综合征2尿路感染及急性肾盂肾炎2急性肾损伤1继发性肾小球疾病(包括狼疮性肾炎㊁过敏性紫癜性肾炎㊁高血压肾损害㊁缺血性肾脏病㊁糖尿病肾病)4慢性肾脏病及终末期肾衰竭3(其中替代治疗2例)原发肾小球肾炎(包括I g A 肾病㊁急性肾炎㊁急进性肾炎㊁慢性肾炎㊁隐匿性肾炎)4肾间质小管病(包括急性间质性肾炎㊁慢性间质小管病)2要求管理住院病人数不少于20例,其中全程管理不少于10例(部分病例可在门诊学习).3 较高要求在基本要求的基础上还应学习以下疾病和技能.(1)学习病种:遗传性肾脏疾病.(2)外语㊁教学㊁科研等能力的要求:相关文献综述或读书报告1篇;参与教学㊁科研活动.(六)内分泌科(2个月)1 轮转目的掌握:糖尿病分类㊁病因㊁诊断标准㊁临床表现㊁慢性并发症及治疗方法;糖尿病急性并发症的诊断及处理;口服葡萄糖耐量实验的方法及意义;原发性醛固酮增多症㊁皮质醇增多症及嗜铬细胞瘤的临床表现㊁诊断及处理;甲状腺功能亢进症及甲状腺功能减退症的病因学㊁临床表现㊁诊断与鉴别诊断及治疗;激素的分泌与调节;代谢综合征的概念.了解:内分泌其他疾病的诊断及治疗原则;激素的免疫测定原理㊁步骤及临床意义;内分泌功能试验(包括兴奋㊁抑制试验)的原理㊁步骤及意义.2 基本要求(1)学习病种及例数要求11 内科培训细则要求管理住院病人数不少于26例,其中全程管理不少于13例.3 较高要求基本要求的基础上还应学习以下疾病和技能.(2)临床知识㊁技能要求:地塞米松抑制试验;禁水加压素试验.(3)外语㊁教学㊁科研等能力的要求:相关文献综述或读书报告1篇;参与教学㊁科研活动.(七)风湿免疫科(2个月)1 轮转目的掌握:常见风湿性疾病的临床表现㊁诊断依据㊁鉴别诊断及治疗原则;风湿性疾病相关的实验室检查的临床意义;常用抗风湿药物的作用机制㊁使用方法及不良反应.了解:常见风湿性疾病自身抗体及相关项目的检测原理;关节的正常结构和常见关节疾病的影像学表现;风湿性疾病与其他系统疾病的交互关系,树立疾病诊治的整体观念.21 住院医师规范化培训内容与标准(试行)2 基本要求要求管理住院病人数不少于20例,其中全程管理不少于10例.(2)基本技能要求:掌握各种风湿性疾病相关抗体检测的结果判断及临床意义;关节腔穿刺术;关节的基本检查法.3 较高要求在基本要求的基础上还应学习以下疾病和技能.(2)临床知识㊁技能要求:各种关节炎的病理特征;关节滑液分析及临床意义;正确辨认类风湿关节炎(R A )㊁骨关节炎(O A )㊁强直性脊柱炎(A S )等风湿性疾病的影像学特点.(3)外语㊁教学㊁科研等能力的要求:相关文献综述或读书报告1篇;参与教学㊁科研活动.(八)感染科(2个月)1 轮转目的掌握:病毒性肝炎的病原学知识㊁临床表现㊁诊断依据㊁鉴别诊断及治疗;慢性乙型肝炎和丙型肝炎的抗病毒治疗;人类获得性免疫缺陷综合征的病原学知识㊁自然史㊁临床表现㊁初筛和确认㊁抗病毒治疗㊁机会感染的诊断和治疗;重型肝炎的诊断和治疗;伤寒㊁菌痢㊁阿米巴病㊁细菌性食物中毒等肠道传染病传播途径的共同性㊁诊断依据㊁鉴别诊断及特异治疗;脓毒血症与感染性休克的发病机制及抗休克治疗;抗菌药物的选择㊁进展及临床应用;寄生虫病的诊断和治疗;不明原因发热的诊断与鉴别诊断;法定传染病报告与处理程序.了解:厌氧菌感染的概况与治疗药物的选择;医院内感染的临床流行病学与31 内科培训细则防治;抗病毒药物的作用机制和选择;艾滋病抗病毒治疗的耐药检测原理㊁方法和判读;肝穿刺的适应证㊁禁忌证;人工肝支持治疗的适应证㊁原理和方法.2 基本要求以下根据本地区差异选择,例数不作具体要求㊀乙型脑炎流行性腮腺炎㊀流行性脑脊髓膜炎麻疹㊀疟疾伤寒㊀霍乱肝脓肿㊀钩端螺旋体病阿米巴病㊀流行性出血热血吸虫病㊀包虫病肝吸虫病㊀黑热病囊虫病要求管理住院病人数不少于12例,其中全程管理不少于6例. (2)基本技能要求:消毒隔离的程序;各种体液(血液㊁痰液㊁浆膜腔积液)的病原微生物培养及药敏试验的临床意义.3 较高要求在基本要求的基础上还应学习以下疾病和技能.(2)临床知识㊁技能要求:肝穿刺操作(见习).(3)外语㊁教学㊁科研等能力的要求:相关文献综述或读书报告1篇;参与教学㊁科研活动.(九)神经内科(2个月,含心理咨询门诊2周)1 轮转目的41掌握:出血性和缺血性脑卒中的常见病因㊁临床表现㊁诊断与鉴别诊断及治疗原则;腰椎穿刺术的适应证㊁禁忌证及常见并发症;抑郁㊁焦虑的临床表现和筛查方法(包括抑郁自评量表S D S㊁焦虑自评量表S A S)及常规药物治疗方法.了解:神经系统损害的主要症状㊁体征㊁定位与定性诊断原则;12对脑神经的应用解剖;感觉和运动障碍的分类㊁定位和定性诊断;急性炎症性脱髓鞘性多发性神经病的临床表现㊁诊断与鉴别诊断及治疗原则;帕金森病的病理和临床表现;癫痫的病因㊁分类㊁发病机制㊁临床表现㊁诊断要点及癫痫持续状态的抢救;重症肌无力的发病机制和临床表现;急性脊髓炎的治疗和护理;锥体外系统的主要组成部分和病变时出现的症状;脑电图和肌电图的临床应用;常见的幻觉㊁妄想㊁谵妄状态的临床表现.2 基本要求要求管理住院病人数不少于15例,其中全程管理不少于5例. (2)基本技能要求㊀㊀操作技术名称最低例数腰椎穿刺术操作3抑郁自评量表(S D S)3焦虑自评量表(S A S)33 较高要求在基本要求的基础上还应学习以下疾病和技能.(1)病种:癫痫和癫痫持续状态㊁帕金森综合征㊁周期性瘫痪㊁重症肌无力㊁急性脊髓炎㊁脊髓压迫症㊁多发性神经炎㊁多发性硬化㊁急性炎症性脱髓鞘性多发性神经病.(2)临床知识㊁技能要求:脑电图(参与),肌电图(参与).(3)外语㊁教学㊁科研等能力的要求:相关文献综述或读书报告1篇;参与教学㊁科研活动.51(十)急诊科(3个月)1 轮转目的掌握:急㊁危㊁重症病人的生命支持理论;基础生命支持(B L S)㊁高级心脏生命支持(A C L S)㊁基础创伤生命支持(B T L S)及高级创伤生命支持(A T L S)等心肺复苏(C P R)的基础理论和进展;常见急症的病因鉴别㊁临床表现及处理规范;常见急症辅助检查的选择指征㊁结果判断及临床意义;常用急救药物(心肺复苏及血管活性药㊁强心利尿药㊁解痉平喘药㊁镇痛药㊁止血药㊁抗心律失常药等)的临床指征㊁作用㊁不良反应及具体应用方法.了解:多器官功能障碍综合征(MO D S)的发病机制㊁病因㊁诊断标准及处理原则;再灌注损伤的机制及临床意义;各种危象(如高血压危象㊁甲状腺危象等)㊁水电解质及酸碱平衡严重紊乱的处理原则.2 基本要求在完成上述病种和例数的同时,还要求接诊和治疗病人的总数不少于150例.在完成上述病种及例数的同时,还要求操作的总数不少于65例.3 较高要求61在基本要求的基础上还应学习以下疾病和技能.(1)病种要求:多器官功能障碍综合征.(2)临床知识㊁技能要求:呼吸机常用机械通气的模式.(3)外语㊁教学㊁科研等能力的要求:相关文献综述或读书报告1篇;参与教学㊁科研活动.(十一)重症监护病房(2个月)1 轮转目的掌握:常见危㊁重症的诊断和紧急处理;常用急救药物(心肺复苏及血管活性药㊁降压药㊁抗心律失常药㊁解痉平喘药㊁抗癫痫药等)的指征㊁不良反应和临床应用;感染和抗菌药物的临床应用;输血指征;营养支持的适应证和临床应用;动脉血气分析;全身炎症反应综合征.了解:全身炎症反应综合征(S I R S)和多器官功能障碍综合征(MO D S)的理论和进展.2 基本要求要求管理住院病人数不少于例,其中全程管理不少于例.3 较高要求在基本要求的基础上还应学习以下疾病和技能.(1)病种要求:外科术后监护㊁呼吸监护和脑监护.(2)临床知识㊁技能要求71(3)外语㊁教学㊁科研等能力的要求:相关文献综述或读书报告1篇;参与教学㊁科研活动.(十二)教学㊁科研能力培训3年内应参加一定的临床教学㊁科研活动;写出具有一定水平的本专科文献综述或读书报告1篇.81。