No2-1 第2章 沉积岩层的原生构造
- 格式:ppt
- 大小:5.08 MB
- 文档页数:41
沉积岩的基本沉积构造总结(有图)沉积构造Section two Sedimentary Structures沉积构造是由沉积物的成分、结构、颜⾊的不匀⼀性⽽表现出的宏观特征。
根据形成时间可划分为原⽣沉积构造和次⽣沉积构造(如周⼝店⼋⾓寨燧⽯结核)。
原⽣沉积构造是在沉积物沉积时或沉积后不久、以及其固结以前形成,因⽽是沉积环境的重要判别标志。
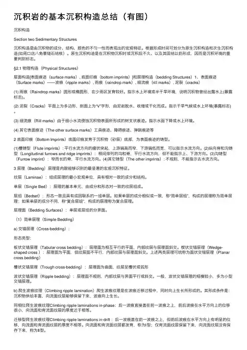
§2.1 物理构造(Physical Structures)层⾯构造[表⾯痕迹(surface marks), 底⾯印痕(bottom imprints)]和层理构造(bedding Structures)1、表⾯痕迹(Surface marks)——波痕(ripple marks), ⾬痕(raindrop mark), 细流痕(rill marks), 泥裂(cracks)(1) ⾬痕(Raindrop marks)圆形或椭圆形,在少⾬区发育较好。
指⽰⽔上环境或半⼲旱环境,说明沉积物曾经出露⽔上(暴露标志)。
(2) 泥裂(Cracks)平⾯上为多边形,剖⾯上为“V”字形,由泥岩脱⽔、收缩或⼲化⽽成。
指⽰⼲旱⽓候或⽔上环境(暴露标志)。
(3) 细流痕(Rill marks)由于细⼩⽔流侵蚀沉积物表⾯所形成的树⽀状痕迹。
指⽰⽔⾯下降或⽔上环境。
(4) 其它表⾯痕迹(The other surface marks)⼯具痕迹、障碍痕迹、弹跳痕迹等2 底⾯印痕(Bottom Imprints)底⾯印痕发育于沉积物(砂层)底部,为表⾯痕迹的铸型。
(1)槽铸型(Flute imprints): 平⾏⽔流⽅向的瘤状突起,上游端⾼⽽窄,下游端低⽽宽,可以指⽰⽔流⽅向。
(2)纵向脊和沟铸型(Longitudinal furrows and ridge imprints):相间排列的沟和脊,平⾏⽔流⽅向,但不能指⽰上、下游⽅向。
(3)沟铸型(Furrow imprint):窄⽽长的脊,平⾏⽔流⽅向。
绪论地质构造:是指组成地壳的岩层和岩体在内、外动力地质作用下发生的变形,从而形成诸如褶皱、节理、断层、劈理以及其他各种面状和线状构造等。
构造尺度的分类:一般分为巨型构造、大型构造、中型构造、小型构造、微型构造、超微型构造。
构造变形场可概括为六中:伸展构造、压缩构造、升降构造、走滑构造、滑动构造、旋转构造。
伸展构造:是水平拉什形成的构造,或垂向隆起导生的水平拉伸形成的构造。
压缩构造:是水平挤压形成的构造。
升降构造:是岩石圈或地幔物质垂向运动体现,表现为地壳的上升和下降,区域性的隆起和坳陷。
走滑构造:是顺直立剪切面水平方向滑动或位移形成的构造。
直立剪切面可以是区域剪切扭动形成的走滑断层,也可以是区域压缩引起的两组交叉走滑断裂。
滑动构造:滑动构造主要是重力失稳引起的重力滑动构造,也包括某些大型平缓正断层。
旋转构造:是指陆块绕轴转动形成的构造。
岩石圈可分为大陆岩石圈和大洋岩石圈。
大陆岩石圈包括地壳和软流圈以上的地幔顶部,地壳可分为上地壳、中地壳和下地壳。
上地壳又分为由沉积岩、火山岩和相应中、浅变质岩组成的盖层及结晶基底,后者包含花岗岩类侵入岩和片麻岩、结晶片岩等。
中地壳主要是闪长岩类岩石及物性上相近的片麻岩和部分片岩。
下地壳主要是玄武质的辉长岩类及相应的变质岩等岩石。
根据深度变化引起岩石物性物态的变化将构造层次划分为:表构造层次、浅构造层次、中构造层次和深构造层次。
构造观:是指对全球构造和岩石圈构造的总体结构、形成和演化、铸成构造的构造运动性质和动力来源的基本认识和观点。
构造叠加:指已变形的构造又再次变形而产生的复合现象。
构造置换:是岩石中的一种构造在后期变形中或通过递进变形过程被另一种构造所代替的现象。
构造继承:如果前期构造控制或影响了后期构造的形成和发展,后期构造保留了前期构造的某些主要特点,即为构造继承。
构造新生的两重含义:1、后期构造不受前期构造的影响或制约,形成一套在方位、几何形态、类型和样式上完全不同的构造;2、后期构造改造并使前期构造的一部分或全部卷入到后期构造之中,形成一套完全服从后期变形的全新构造。
第二章沉积岩层的原生构造、岩层产状及接触关系一、名词解释1.岩层-由两个平行或近于平行的界面所限制岩性基本一致的层状岩体叫做岩层,由沉积作用形成的岩层叫沉积岩层.2.岩层的产状-岩层的空间产出状态,常采用岩层面的走向、倾向和倾角三个要素的数值来表示.3.产状要素-岩层的走向、倾向和倾角。
4.走向-岩层面与水平面相交的线叫走向线.走向线两端所指的方向即岩层的走向.5.倾向-层面上与走向垂直并沿斜面向下所引的直线叫真倾斜线,倾斜线在水平面上的投影线所指的方向,就是岩层的真倾向,简称倾向.6.倾角-层面上真倾斜线与其在水平面上的投影线的夹角.7.视倾向-在层面上凡与该点走向线不直交的任一直线均为视倾斜线,其在水平面上投影线所指的倾斜方向,叫视倾向或假倾向.8.视倾角-视倾斜线和它在水平面上的投影线之间的夹角,叫视倾角或假倾角.9.真厚度-真厚度是指岩层顶、底面之间的垂直距离.10.视厚度-在与岩层走向斜交的剖面上或在与岩面不垂直的任何方向的非直立剖面上测得的顶、底界线之间的垂直距离都是视厚度.11.“V”字形法则-倾斜岩层露头界线分布形态较复杂,表现为与地形等高线呈交切关系,并有一定规律,即当其横过沟谷或山脊时,均呈“V”字形态,根据岩层产状、地面坡向和坡度角不同,“V”字形形态也有所不同,(1)当岩层倾向与地面坡向相反时,岩层界线的弯曲方向与地形等高线弯曲方向相同,且岩层界线弯曲度小;(2)当岩层倾向与地面坡向相同,且岩层倾角大于地面坡角时,岩层界线的弯曲方向与地形等高线弯曲方向反;(3)当岩层倾向与地面坡向相同,且岩层倾角小于地面坡角时,岩层界线的弯曲方向与地形等高线弯曲方向相同,且岩层界线弯曲度大。
这种规律称为“V”字形法则.12.露头宽度-岩层顶、底面出露界线之间的垂直距离.13.整合接触-上、下地层在沉积层序上没有间断,岩性或所含化石都是一致的或递变的,其产状基本一致,它们是连续沉积形成的.14.不整合接触-上、下地层间层序有间断,先后沉积的地层间缺失了某些地层.15.角度不整合-上、下地层间既缺失地层,产状又不相同.16.平行不整合-上、下地层间既缺失地层,但产状基本相同.17.层序-新、老岩层的排列顺序。
第二章沉积岩的原生构造及产状沉积岩是地壳表层分布最广泛的岩石,其分布面积约占地球大陆面积的75%,在我国约占77%。
大陆地壳表层的地质构造很多都是由沉积岩形成的。
观察分析沉积岩层的原生构造、岩层产状、厚度和岩层出露特征是研究地质构造的一项基础工作,也是本课程的基本内容之一。
第一节沉积岩层的原生构造沉积岩层的原生构造(Primary structure)是指在沉积物堆积与成岩过程中产生的非构造变动的构造特征,如:层理构造、层面构造、包卷构造、同生结核、叠层石、生物遗迹、叠锥等。
次生构造(Secondary structure)是指固结成岩之后所形成的构造,如:缝合线构造、次生褶皱与断裂等。
沉积岩的原生构造主要是岩石学和沉积学研究的内容,但是,它对地质构造的研究有着重要的意义。
沉积岩原生构造不仅为研究和判断岩层形成时的古地理(Paleogeography)和构造运动(Tectonic movement)特征提供重要资料,而且有些原生构造,如层理构造、层面构造等,还可以用来鉴别岩层顶、底面以及确定岩层相对层序的重要依据。
了解这些构造特征,对观察、分析构造形态和分析构造环境,确定岩层产状和岩石变形特征具有一定的指导意义,在某些情况下具有特殊作用。
一、层理及其识别(一)岩层、层面、层理的概念由两个平行或近于平行的界面所限制的岩性基本一致的层状岩体称为岩层(Terrane)。
由沉积作用所形成的岩层称为沉积岩层(Sediment terrane)。
岩层的形成过程是内动力地质作用(主要是地壳的升降作用)和外动力地质作用(包括风化、剥蚀、搬运、沉积等作用)相互影响、相互制约的过程。
如处于地壳不断下降过程中接受沉积的坳陷盆地,在其边缘沉积砾石,向盆地内部逐渐过渡为砂、细砂、粘土等物质,在盆地中心过渡为较稳定的化学沉积。
成岩以后即分别形成了粗、细不同的砾岩、砂岩、页岩、泥灰岩或石灰岩等(图2-1A )。
如果地壳继续下降,沉积区继续扩大,沉积区段则发生变化,在原来砾石层上面又沉积了砂层,原砂层上面又沉积了细砂或粘土等,使水平方向和垂直方向上均呈现出由粗到细逐渐过渡的关系(图2-1B )。
名词解释第一章绪论地质构造:组成地壳的岩层或岩体在内、外动力地质作用下发生的变形,从而形成诸如褶皱、节理、断层、劈理以及其他各种面状和线状构造等。
第二章沉积岩层的原生构造及其产状层理:通过岩石成分、结构和颜色在剖面上的突变或渐变所显现出来的一种成层构造。
有:平行层理,波状层理,斜层理几个概念:岩层、沉积岩层、层面(顶面、底面)、厚度、原生构造。
岩层与地层概念的区别岩层的产状要素走向:岩层面与水平面相交的线叫走向线。
倾向:岩层最大倾斜线在水平面上的投影方向。
倾角:岩层最大倾斜线与水平面的夹角。
整合:上、下两套地层层序没有间断。
不整合:上、下两套地层层序有间断,有地层缺失1.平行不整合:表现为上、下两套地层的产状彼此平行,但在两套地层之间缺失了一些时代的地层。
2.角度不整合:上、下两套地层之间既缺失部分地层,产状又不相同第三章地质构造分析的力学基础外力:对于一个物体来说,另一个物体施加于这个物体的力,有面力和体力。
内力:是同一物体内部各部分之间的相互作用力。
分固有内力和附加内力。
应力:作用于单位面积上的内力。
应力场:一系列点的瞬时应力状态均匀应力场、非均匀应力场构造应力场:地壳内一定范围内某一瞬时的应力状态规模上:局部构造应力场、区域构造应力场、全球构造应力场时间上:古构造应力场、现代构造应力场应力轨迹:表示构造应力场中主应力和最大剪应力的作用方位的应力迹线应力集中:在均匀应力场中局部的应力异常增大现象应力集中一般出现在以下部位:断裂的端点、拐点、分枝点、错列点和待交会点及空洞周围等。
光弹实验和数值计算可以显示出应力集中现象。
均匀变形:岩石的各个部分的变形性质、方向和大小都相同的变形称为均匀变形。
非均匀变形:岩石各点变形的方向、大小和性质变化的变形称为非均匀变形。
线应变:单位长度的改变量横向线应变/纵向线应变=泊松比泊松比<=0.5弹性变形:岩石在外力作用下发生变形,当外力解除后,又完全恢复到变形前的状态,这种变形称为弹性变形。