EJA变送器故障诊断
- 格式:doc
- 大小:31.50 KB
- 文档页数:4
变送器的维护、维修检定和故障判断分析处理在化工生产的稳定运行过程中,仪表的准确性、可靠性起到决定性作用,结合我16年的仪表维护、6年的变送器维修检定经验和心得,给我们这些仪表工作者们一些变送器在线维护和在检定室内维修检定建议。
一、变送器的故障判断分析及处理方法1.故障判断分析1)调查法:回顾故障发生前的打火、异味、冒烟、误操作、误维修。
2)直观法:观察回路的外部损伤、回路的过热、各种开关的状态,及引压管路有无泄漏。
3)检测法:a.断路法检测:将怀疑有故障的部分与其他部分分开来,查看故障是否消失,如果消失,则确定故障所在,否则可以进行下一步查找。
如智能变送器不能正常与HART远程通讯,可将电源从表体上断开,用现场另加电源的方法为变送器通电进行通讯,以查看是否电缆叠加过大的电磁信号而干扰通讯。
b.短路法检测:在保证安全的情况下,将相关部分回路直接短接,如:差压变送器输出值偏小,可将导压管断开,从一次取压阀外直接将差压信号直接引到差压变送器双侧,观察变送器输出,以判断导压管的堵、漏的连通性。
c.替换法检测:将怀疑有故障的部分更换,判断故障部位。
如:怀疑变送器电路板发生故障,可临时更换一块板,以确定原因。
d.分部法检测:将测量回路分割成几个部分,如:供电电源、信号输出、信号变送、信号检测,按分部检查出故障位置。
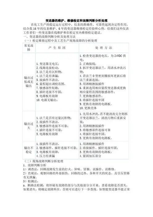
2.常见故障处理(1)导压管堵塞在仪表维护中,由于差压变送器排放不及时或介质脏粘等原因,容易发生导压管堵塞现象,其表现为:变送器指示偏大、偏小或不变,处理方法为关闭三阀组,排放正负向导压管,排到通畅为止。
开停表时应注意单向受压和过热,为此,正确的做法是:打开平衡阀,开启另一个阀。
高温蒸汽还应注意冷凝液的变化,排放后应冷凝一段时间,待导压管有足够冷凝液,以防止烫坏仪表。
开表初期,由于冷凝液的不平衡,可能会有一定的偏差,待冷凝液平衡后偏差就会自动消除。
(2)导压管或截止阀漏由于差压变送器接点、截止阀比较多,所以漏点也比较多,如正向导压管、排放阀漏,会造成正向冷凝液或隔离液下降,变送器指示就会偏低;相反负导压管、排放阀漏,指示就会偏高;平衡阀内漏,也会造成指示偏低。
EJA压力变送器故障及处理方法:
1、输出为零。
①检查电源极性是否接反。
②将测试端子短路,检查壳内二极管好坏。
③检查一次元件的安装和状态。
2、变送器无法通讯①检查变送器上的电源电压(小为10.5VDC)。
②检查负载电阻(小于250Ω)。
③更换电子线路板。
3、mA 读数偏高或偏低①检查压力变量的读数。
②进行4~20mA 输出调整。
③更换电子线路板。
4、对于输入压力无反应①检查变送器的电源电压。
②检查测试设备。
③校对校准设定值(4 和20mA 点)。
④更换电子线路板。
⑤更换膜头。
5、压力变量读数偏低或偏高①检查压力传输是否发生阻塞。
②检查测试设备。
③进行传感器调整。
④更换膜头。
6、压力变量读数无规律①检查压力传输是否发生阻塞②检查阻尼时间设定。
③检查电动势干扰。
④更换膜头。
EJA-变送器、罗斯蒙变送器、FCX-变送器组态、校验、故障判断仪表车间一、 EJA-变送器组态、校验、故障判断 1.外部接线盒连接1.1 电源连接电源线接在“SUPPL Y ”的+、— 端子上。
1.2 外接指示计连接外接指示计连线接到“CHECK ”的+、—端子上。
(注)请使用内阻10Ω以下的外接指示计。
1.3 BT200智能终端连接BT200接在“SUPPL Y ”的+、—端子上(使用针钩)。
1.4 校验仪表的连接校验仪表连接到“CHECK ”的+、—端子上。
“CHECK ”的+、—端子可输出4 ~20mADC 的电流信号。
注意:请使用内阻小于10欧的校验仪表。
2..参数设置参数表和相应参数在出厂时的设定值。
按需要设定或改变参数之后,务必用“DIAG ”键自诊,直至“ 60:”显示“GOOD ”。
3.校验3.2 零点调整本变送器的零点调整,可选用以下两种方法之一。
一是变送器壳体上的调零螺钉;另一种是用BT200进行调整输出信号的确认。
可使BT200显示参数(A10:OUTPUT%)。
○4完成启动准备工作后,进行零点调整。
在进行液位变送器的零点调整时,有可能液罐内液位调不到测量范围的下限值(0%)。
使用变送器本体的调零螺钉用本体外壳侧的调零螺钉进行零点调整时,须确认以下几点。
●参数项“J20:EXTZERO ADJ”显示“ENABLE”。
参数设置方法见3.3.2(11)项。
●用一字螺线刀调节调零螺钉。
顺时针调节输出增大,逆时针调节输出减小。
调零数值精度可达到量程的0.01%。
调零变化大小由调节速度决定。
因此,精调时应慢,粗调可加快。
调零后,不能立即断电。
如调零后30秒内断电,零点将恢复到原值。
使用BT200通过BT200上的按键操作调零。
选择参数项“J10:ZEROADJ”,按(ENTER)键两次,此时零点自动调至0%信号输出(4mA DC)。
确认所显示的参数值为“0.0%”,按下ENTER键。
EJA智能变送器维护检修规程1、总则1.1主题内容与适用范围本规程规定了EJA智能变送器的维护、检修、校准的具体技术要求和实施程序。
本规程适用于本在线使用的EJA智能变送器,其它类型仪表应参照使用,具体调整部件请参阅产品说明书。
1.2工作原理由单晶硅谐振式传感器上的两个H形的振动梁分别将差压、压力信号转换为频率信号,送到脉冲计数器,再将两频率之差直接传递到CPU(微处理器)进行数据处理,经D/A转换器转换为与输入信号相对应的4~20mA DC的输出信号,并在模拟信号上叠加一个BRAIN/HART数字信号进行通信。
通过I/O口与外部设备(如手持智能终端BT200或275以及DCS中的带通信功能的I/O卡)以数字通信方式传递数据,在进行通讯时,频率信号对4~20mA 的信号不产生任何扰动影响。
2002-02-19批准2002-02-28实施1.2.1工作原理如图所示:1.3技术性能及规格1.3.1性能指标基本误差:±0.5%回程误差:0.5%1.3.2规格测量范围:-1~1kPa至-100~50000kPa负载:0~1335Ω工作状态,250~600Ω数字通讯输出:二线制4~20mA DC输出,数字通讯,可编程设定线性或平方根输出方式,BRAIN或HART FSK协议加载在4~20mA DC信号上。
环境温度:-30~80℃环境湿度:5~100%RH电源电压:10.5~42V DC(工作状态)16.4~42V DC(数字通讯)2.维护2.1向当班工艺人员了解仪表运行情况;2.2查看仪表显示是否正常;2.3查看仪表供电是否正常;2.4查看仪表及外接件是否有泄漏、损坏、腐蚀;2.5发现问题及时处理,并做好处理结果记录。
3.校准3.1校准方式利用HART智能终端对EJA变送器进行零点调量程设置。
3.1.1HART智能终端275HART通讯器1台3.2校准接线采用275HART通讯器可在控制室、现场及回路的任一点处与变送器通讯。
1EJA110A 差压变送器的结构原理及工作性能1)EJA110A 差压变送器的结构原理。
E -JA110A 差压变送器由单晶硅谐振式传感器上的两个H 形振动梁分别将差压、压力信号转换为频率信号送到脉冲计数器,再将两频率之差直接传递到微处理器进行数据处理,经D/A 转换器转换为与输入信号相对应的4~20mA 输出信号,并在模拟信号上叠加一个BRAIN/HART 数字信号进行通信[1]。
膜盒组件中内置的特性修正存储器主要存储传感器的环境温度、静压及输入/输出特性等修正数据,经微处理器运算,可使变送器获得优良的温度特性、静压特性和输出特性。
通过I/O 口与外部设备(如手持智能终端BT200或275以及DCS 中的带通信功能的I/O 卡)以数字通信方式传递数据,即高频2.4kHz (BRAIN 协议)或1.2kHz (HART 协议)数字信号叠加在4~20mA 信号线上。
在进行通信时,频率信号对4~20mA 的信号不产生任何扰动影响,变频器工作原理见图1。
2)EJA110A 差压变送器的工作性能主要有:单晶硅谐振式传感器;过程连接与其他产品兼容,实现最佳测量;超低功耗,单只静态时0.096W ,满量程功耗为0.48W ,输出电流内部限制功耗为0.6W ;高稳定性和高可靠性;完善的自诊断及远程设定通信功能;外部零点/量程调校。
2智能终端BT200的操作由于EJA110A 差压变送器具有智能通信功能,可通过手持智能终端(BT200)对其各项参数、零位进行自诊断设定、监控。
因此,在变送器接通电源时打开接线盒盖子,将BT200与“SUPPLY ”的正负极相连,然后按下BT200键盘上ON/OFF 键,待出现开始页按下ENTER 键,当自检通过后再按下ENTER 键进入主菜单,并用“#”或“*”键进行选择,即可设定或改变各项具体参数。
较常用到的主要参数及设置方法。
压力单位、上/下限值、阻尼时间常数,输出及内藏指示计显示模式和低截止值、低截止模式及零点调整。
EJA压力变送器常见故障处理方法EJA双法兰差压变送器的典型故障处理针对EJA智能双法兰差压变送器的具体应用情况,介绍了其典型故障的详细处理方法。
实践证明:只有正确运用和维护,才能保证仪表的长期稳定运行。
基于微处理器的现场智能变送器与常规变送器相比,具有精度高、可靠性高、稳定性好、测量范围宽、量程比大等特点。
既有与具有相同通信协议的DCS系统或现场通信控制器、设定器进行数据通信功能,又有对智能变送器的各种参数进行修改、设定、实现远程调式、入机对话、在线监测等功能。
和所有智能仪表一样,智能变送器还具有较为完善的自诊断功能。
1、EJA智能双法兰差压变送器的典型故障EJA智能双法兰差压变送器是日本横河电机有限公司的产品,在抚顺石油一厂,该产品被大量的用于塔、罐、容器的液位测量。
在使用过程中,由于使用方法不当而造成了较多的故障,严重影响了仪表的正常使用。
作者对实际故障做了大量的分析研究,发现其故障主要有以下三类:① 测量超限造成的无显示值。
② 与安全柵不配套,造成回路无测量信号或信号偏低。
③ 与DCS无法通信。
2、典型故障的处理方法2.1对测量超限的处理方法通过研究分析,发现此类故障通常与以下因素有关:① 仪表操作使用不当以抚顺石油一厂酮苯装置C-101液位控制系统(LICA-1201)为例,如图1所示,由于仪表始终在高液位(100%以上)运行,或仪表始终在低液位(5%以下)运行,都有可能使仪表指示为超限。
因此,要求工艺操作人员应能根据工艺流程及工艺控制要求正确判断出是仪表故障还是工艺操作不当。
所以,需要工艺人员和仪表维护人员密切配合,保证工艺介质在仪表所能测量范围内,避免使操作人员误认为仪表故障。
图1 C-101液位控制系统工艺图②仪表量程选择不当在对该厂酮苯装置中EJA智能双法兰变送器测量量程检查时,均发现变送器量程存在设计计算错误,如对LICA-1201等变送器在DCS工程师站上检查它们的量程时,发现双法兰量程无迁移,这是造成仪表测量不准及超限的重要原因,如图2所示。
EJA系列差压变送器的使用及故障分析摘要:在工业自动化生产过程中,各种参数和变量,需要各种检测仪器仪表测量,而差压变送器已得到了非常广泛应用,有效地进行工艺操作和稳定生产其在自动控制系统中也发挥着日益重要的作用。
本文以日本横河公司生产的EJA 系列差压变送器为例主要介绍差压变送器的工作原理、安装方法及注意事项,以及在检测过程中出现的故障及原因分析、排除方法。
关键词:差压变送器使用故障分析一、引言随着化工企业规模的扩大及自动化水平的不断提高,差压变送器在生产中的应用越来越广泛,在各类检测仪表中占有相当大的比例,同时在生产使用过程中遇到的问题也越来越多。
为使工艺操作平稳和正确,必须了解其工作原理,如何正确使用,以及常见故障的分析处理方法,并重点对引压管堵塞、泄漏,气体流量测量引压管积液等问题引起的故障现象进行了重点分析,以提高仪表测量的准确性,对优化生产过程控制具有十分重要的意义。
二、EJA差压变送器组成及工作原理图1.EJA差压变送器组成日本横河电机公司生产的EJA系列差压变送器包括:EJA110A、EJA120A、EJA210A、EJA220A、EJA118W等型号的产品,主要由单晶硅谐振式传感器和智能电气转换两部分组成,如下图1所示。
EJA差压变送器组成12. EJA差压变送器工作原理单晶硅谐振式传感器上的两个H形振动梁分别将差压转化为频率信号,采用频率差分技术,将两频率差数字信号直接输出到脉冲计数器计数,计数到的两频率差值传递到微处理器内进行数据处理。
电气转换部分将传感器来的信号,经微处理器(CPU)处理和D/A电路,转换成一个对应于设定测量范围的4~20mA 模拟信号。
通过输入输出接口(I/O接口)与外部设备(如BT200、HART375手操器和DCS中带通信功能的I/O模块),以数字通讯的方式传输数据,由于叠加在模拟信号上的数字信号的平均值为零,因此数字频率信号对4~20mA模拟信号不产生任何扰动影响,如下图2所示。
横河EJA系列力变送器设备维护及操作规程1 目的为保证YOKOGAWA EJA系列压力变送器测量准确性和工作稳定,特制定本规程。
2 范围2.1 规定了YOKOGAWA EJA系列压力变送器接线、手操器操作、维护及故障排除等内容。
2.2 本规程适用于横河EJA100A/120A/130A/210A/220A/310A/430A/440A/510A/530A型压力变送器。
3 引用文件横河EJA100A/120A/130A/210A/220A310A/430A/440A/510A/530A型压力变送器的使用说明书。
4 术语和定义本文件无相关术语和定义。
5 职责5.1 维修中心仪表专业负责检修和维护。
6 维护及操作规程6.1 接线6.1.1 电源供电连接☑连接电源线到端子SUPPLY +/-,如下图所示:6.1.2 外部Indicator接线☑连接外部指示器到CHECK+/-端子,如下图所示。
☑连接的外部Indicator内电阻小于等于10欧。
6.1.3 BT200连接☑连接BT200到SUPPLY+/-。
☑通讯需要串联一个250到600欧的电阻,如下图所示。
6.1.4 Check Meter接线☑连接Check meter到CHECK +/-端子。
☑Check meter内阻小于等于10欧。
☑CHECK+/-端子上4-20mA输出信号,如下图。
6.2 操作规程6.2.1 启动前的准备工作☑检查低压和高压侧工艺压力隔离阀(Tap valve),排污阀,三阀组截止阀,全部关闭。
☑三阀组平衡阀打开。
6.2.2 按照以下步骤投用变送器☑打开低压和高压侧一次隔离阀(Tap valve)使导压管充满工艺介质。
☑缓慢打开高压侧截止阀(Stop valve),使变送器压力检测部分充满液体。
☑关闭高压侧截止阀(Stop valve)。
☑逐步打开低压侧截止阀阀(Stop valve),使变送器检测部分充满工艺液体。
☑关闭低压侧截止阀(Stop valve)。
EJA系列差压变送器的使用及故障分析青海碱业有限公司机电车间青海德令哈 817000摘要:在工业自动化生产过程中,各种参数和变量,需要各种检测仪器仪表测量,而差压变送器已得到了非常广泛应用,有效地进行工艺操作和稳定生产其在自动控制系统中也发挥着日益重要的作用。
本文以日本横河公司生产的EJA系列差压变送器为例主要介绍差压变送器的工作原理、安装方法及注意事项,以及在检测过程中出现的故障及原因分析、排除方法。
关键词:差压变送器使用故障分析1 引言随着化工企业规模的扩大及自动化水平的不断提高,差压变送器在生产中的应用越来越广泛,在各类检测仪表中占有相当大的比例,同时在生产使用过程中遇到的问题也越来越多。
为使工艺操作平稳和正确,必须了解其工作原理,如何正确使用,以及常见故障的分析处理方法,并重点对引压管堵塞、泄漏,气体流量测量引压管积液等问题引起的故障现象进行了重点分析,以提高仪表测量的准确性,对优化生产过程控制具有十分重要的意义。
2 EJA差压变送器组成及工作原理图2.1 EJA差压变送器组成日本横河电机公司生产的EJA系列差压变送器包括:EJA110A、EJA120A、EJA210A、EJA220A、EJA118W等型号的产品,主要由单晶硅谐振式传感器和智能电气转换两部分组成,如下图1所示。
EJA差压变送器组成12.2 EJA差压变送器工作原理单晶硅谐振式传感器上的两个H形振动梁分别将差压转化为频率信号,采用频率差分技术,将两频率差数字信号直接输出到脉冲计数器计数,计数到的两频率差值传递到微处理器内进行数据处理。
电气转换部分将传感器来的信号,经微处理器(CPU)处理和D/A电路,转换成一个对应于设定测量范围的4~20mA模拟信号。
通过输入输出接口(I/O接口)与外部设备(如BT200、HART375手操器和DCS中带通信功能的I/O模块),以数字通讯的方式传输数据,由于叠加在模拟信号上的数字信号的平均值为零,因此数字频率信号对4~20mA模拟信号不产生任何扰动影响,如下图2所示。
EJA 压力变送器常见故障处理方法EJA 双法兰差压变送器的典型故障处理针对 EJA 智能双法兰差压变送器的具体应用情况,介绍了其典型故障的详细处理方法。
实践证明:只有正确运用和维护, 才能保证仪表的长期稳定运行。
基于微处理器的现场智能变送器与常规变送器相比,具有精度高、可靠性高、稳定性好、测量范围宽、量程比大等特点。
既有与具有相同通信协议的 DCS 系统或现场通信控制器、设定器进行数据通信功能, 又有对智能变送器的各种参数进行修改、设定、实现远程调式、入机对话、在线监测等功能。
和所有智能仪表一样,智能变送器还具有较为完善的自诊断功能。
1、 EJA 智能双法兰差压变送器的典型故障 EJA智能双法兰差压变送器是日本横河电机有限公司的产品,在抚顺石油一厂,该产品被大量的用于塔、罐、容器的液位测量。
在使用过程中, 由于使用方法不当而造成了较多的故障, 严重影响了仪表的正常使用。
作者对实际故障做了大量的分析研究, 发现其故障主要有以下三类:①测量超限造成的无显示值。
②与安全柵不配套, 造成回路无测量信号或信号偏低。
③与 DCS 无法通信。
2、典型故障的处理方法 2.1 对测量超限的处理方法通过研究分析, 发现此类故障通常与以下因素有关:①仪表操作使用不当以抚顺石油一厂酮苯装置 C-101液位控制系统 (LICA-1201为例, 如图 1所示, 由于仪表始终在高液位 (100%以上运行,或仪表始终在低液位 (5%以下运行,都有可能使仪表指示为超限。
因此, 要求工艺操作人员应能根据工艺流程及工艺控制要求正确判断出是仪表故障还是工艺操作不当。
所以, 需要工艺人员和仪表维护人员密切配合, 保证工艺介质在仪表所能测量范围内,避免使操作人员误认为仪表故障。
图 1 C-101 液位控制系统工艺图②仪表量程选择不当在对该厂酮苯装置中 EJA 智能双法兰变送器测量量程检查时, 均发现变送器量程存在设计计算错误, 如对LICA-1201等变送器在 DCS 工程师站上检查它们的量程时, 发现双法兰量程无迁移,这是造成仪表测量不准及超限的重要原因,如图 2所示。
EJA变送器检修规程1 规格及型号EJA110A STYLE:S1;SUFFTX:EMS4B-92EA/FF1/D1;SUPPL Y:24VDC OUTPUT:4~20mA;MWP:2000PSI;CAL RNG:0~1016mmWCEJA120A STYLE:S1;SUFFTX:EMS4B-92EA/FF1/D1;SUPPL Y:24VDC OUTPUT:4~20mA;MWP:2000PSI;CAL RNG:0~762mmWC2厂家:横河川仪有限公司3适用范围:压力或差压测量4工作原理:EJA变送器是一种利用单晶硅谐振原理工作的数字化传感器。
5 EJA型变送器的组态:EJA变送器的E系列常用HART手操器进行组态。
对常用的变送器功能,列出了快捷键指令序列。
只要在联机(Online)菜单中,按下这些快捷键指令序列,即可执行所需要的变送器功能。
步骤如下:5.1拧下变送器接线盒端盖,将HART手操器的“+”、“-”表笔,分别挂在变送器“LOOP”回路的“+”、“-”接线端子上;打开手操器电源,选择“On line”,使手操器处于联机状态,即可以出现联机(Online)菜单,即可按附页上所列的快捷键指令菜单,进行变送器的组态,具体过程如下。
5.2 设定过程变量单位:1(设备设置),3(基本设置),2(单位);5.3 设定输出模式(即设定变送器的输出为线性或平方根):1(设备设置),3(基本设置),5(输出功能);5.4 重设量程(即设定4mA和20mA分别对应的过程量的值):4(量程下限值)或5(量程上限值)。
注意:该量程值应在变送器的量程范围内;当位于电子线路板面板上的变送器保护功能跳线开关位于“ON”位置,将不能调整零点和量程。
5.5 设定阻尼:1(设备设置),3(基本设置),6(阻尼);5.6 微调:当传感器校验的最大引用误差不满足现场精确度(一般为0.25)要求时,需要对变送器进行微调。
变送器的微调可分为传感器微调(模数微调)和输出微调(数模微调)两种。
浅谈变送器的故障检查与处理摘要:变送器的故障检查与处理关键词:变送器、放大器、电源引言随着工业自动化技术的迅速发展,公司各主要生产岗位已全部采用DCS控制系统,计算机的控制系统给安全生产,优质高产起到了关键性的作用。
而作为控制系统的检测仪表变送器的好坏决定着采集数据信号的正确与否,所以正确判断检查一次仪表的好坏,如何正确处理变送器的故障对于仪表维护工人就显得极为重要。
通过几年来对变送器的应用维护,除了了解了电容式变送器和全智能变送器的优点以外在日常的运行维护中我们也能感觉到它在检查维护过程中的不足。
一、单法兰变送器常见故障的检查1、对变送器放大器的检查在正常的检查过程中对于二型带杠杆系统的变送器,我们在检查仪表是否有问题的过程中(如自动调节,必选解除调节),最简单有效的方法是打开外盖,直接用手给杠杆一个轻微的力观察放大器是否有输出,如有输出,而且输出能在全范围内变化,基本可判断转换放大部分无问题,可对变送器的连接、测量部分进行重点检查,便于尽快找出故障原因。
如果给杠杆力时变送器无输出或不能正常输出,需要对变送器的转换放大部分进行重点检查。
对于无传动机构的变送器在检查维修过程中,要判断变送器的故障所在,在现场不拆仪表的情况下就比较麻烦。
通常可采用如下方法:通过拆卸或打开正负压室排气阀来观察仪表输出的变化情况。
如输出能从最大到最小或最小到最大,基本断定放大器、电源输出没有问题,同时通过上述试验基本也可判断膜盒测量部分也是好的,因为在你检查放大器的同时也对测量部分进行检查试验。
2、对变送器零点的检查对测量流量的变送器(如蒸气流量)通常对零位是否正常,流量是否不准, 较简单的检查方法是通过对变送器的零位进行检查。
具体步骤要求先关闭一只仪表截止阀(防止冷凝罐液体跑掉)而后打开平衡阀检查变送器输出二型表应为0mA三型为4mA。
如果不对可进行重新调整或设置(智能型),因为流量测量存在开方关系,一个较小的零点漂移可能造成较大的误差。
EJA系列差压变送器是一种用于测量液体、气体或蒸汽的流量、液位、密度和压力的装置。
它通过检测两侧管道内的压力差,并将其转换为标准信号进行输出,适用于多种不同的工业应用领域,如化工、电力、石油、天然气等。
使用EJA系列差压变送器时需要注意以下几点。
首先,需要选择正确的型号和规格,以确保其适用于特定的应用场景。
其次,需要进行正确的安装和调试,在确保设备稳定可靠的同时满足测量需求。
最后,要定期进行维护和校准,以确保其持续稳定地运行。
那么造成eja差压变送器故障的原因是什么呢?今天就来具体介绍一下eja差压变送器故障原因及处理方法,希望可以帮助用户更好的应用产品。
1、线路故障当dcs显示数值不正常时,首先到现场要打开EJA110A差压变送器的接线盒,检查线路是否虚接、短接或者断接,可以通过测电源、量电阻、摇绝缘等方法,使用万用表检查智能EJA110差压变送器工作电源是否正常,同时测量智能EJA110差压变送器的输出电流值是否在4mA~20mA(如果为输出电压值,测量是否在0~5V)范围内,确认输出值是否正常。
如果无输出值,智能EJA110差压变送器损坏,需要更换EJA110差压变送器。
如果现场测量值换算与实际经验值相符,则现场仪表和测点无问题,模块损坏,需更换模块。
当现场测量值换算与计算机显示值相同,说明引压管或智能EJA110差压变送器有问题。
2、引压管故障引压管堵塞—在实际生产使用维护中,由于排放不及时或介质脏、碱粉末等原因,时间久了就会固化,引起引压管堵塞,使测量无法正常进行。
为保证变送器正常运行,要定期对引压管设法疏通。
另外,引压管漏气—由于智能EJA110差压变送器接点三阀组等附件比较多,导致泄漏点增多,维护工作量增大。
在施工配管时要合理做好引压管的防串气,避免引压管出现沙眼;接口处螺丝要上紧以防松动。
再次引压管安装符合安装要求。
3、周围电磁场干扰在现场安装布线过程中,各种信号线绑扎(尤其是动力电缆)在一起信号会受到干扰,在这种情况下,EJA110A差压变送器就会出现现场不通讯,甚至误指示等现象。
EJA压力变送器常见故障处理方法EJA双法兰差压变送器的典型故障处理针对EJA智能双法兰差压变送器的具体应用情况,介绍了其典型故障的详细处理方法。
实践证明:只有正确运用和维护,才能保证仪表的长期稳定运行。
基于微处理器的现场智能变送器与常规变送器相比,具有精度高、可靠性高、稳定性好、测量范围宽、量程比大等特点。
既有与具有相同通信协议的DCS系统或现场通信控制器、设定器进行数据通信功能,又有对智能变送器的各种参数进行修改、设定、实现远程调式、入机对话、在线监测等功能。
和所有智能仪表一样,智能变送器还具有较为完善的自诊断功能。
1、EJA智能双法兰差压变送器的典型故障 EJA智能双法兰差压变送器是日本横河电机有限公司的产品,在抚顺石油一厂,该产品被大量的用于塔、罐、容器的液位测量。
在使用过程中,由于使用方法不当而造成了较多的故障,严重影响了仪表的正常使用。
作者对实际故障做了大量的分析研究,发现其故障主要有以下三类:① 测量超限造成的无显示值。
② 与安全柵不配套,造成回路无测量信号或信号偏低。
③ 与DCS无法通信。
2、典型故障的处理方法 2.1 对测量超限的处理方法通过研究分析,发现此类故障通常与以下因素有关:① 仪表操作使用不当以抚顺石油一厂酮苯装置C-101液位控制系统(LICA-1201)为例,如图1所示,由于仪表始终在高液位(100%以上)运行,或仪表始终在低液位(5%以下)运行,都有可能使仪表指示为超限。
因此,要求工艺操作人员应能根据工艺流程及工艺控制要求正确判断出是仪表故障还是工艺操作不当。
所以,需要工艺人员和仪表维护人员密切配合,保证工艺介质在仪表所能测量范围内,避免使操作人员误认为仪表故障。
图1 C-101 液位控制系统工艺图②仪表量程选择不当在对该厂酮苯装置中EJA 智能双法兰变送器测量量程检查时,均发现变送器量程存在设计计算错误,如对LICA-1201等变送器在DCS工程师站上检查它们的量程时,发现双法兰量程无迁移,这是造成仪表测量不准及超限的重要原因,如图2所示。
科学技术创新2018.06在工业生产中模拟量控制具很多连续变化的立案,比如:速度以及温度等等。
为了让可编程控制器对模拟量进行有效处理,需要实现数字量与模拟量之间的D/A 转换[5]。
通常,大多数PLC 厂家都生产相配套的D/A 转换模块。
让可编程控制器在模拟量控制中应用。
当前,就电气自动化控制系统来看,其启动方法是多元化的,比如:手动现场控制等等。
就电气自动化控制系统的闭环控制来件,PLC 能够普遍应用于调节器控制已经转速测量中,PLC 对这些实施控制时,多数都是利用电子调节等方式进行实现。
在PLC 运行过程中,PLC 能够选择备用泵设备以及主用泵,然而都是在动力泵启动后选择。
在电气自动化控制系统运行中,通常都是将PLC 和传统电气自动化控制系统相结合采用,将二者的优势相互弥补,这样可以提升电气自动化控制系统的工作水平。
3PLC 在电气自动化中的今后应用前景在当前工业生产化发展中PLC 技术是一项新兴的技术,该技术在具体实践以及应用中,其环境是以工业环境为主,然而若工业环境较为恶劣,这样就容易形成电磁干扰,进而不利于PLC 技术的合理应用[6]。
并且在使用中容易存在数据信息输出或者输入的错误,进而导致PLC 控制系统无法得到良好的发展。
因此,就今后的PLC 技术发展来讲,必须要加强其抗干扰能力,进而确保PLC 的精准性,在最大限度上消除工业环境干扰PLC ,这样可以更好地促进PLC 在电气自动化系统控制中运用以及发展。
总而言之,PLC 技术利用自身的优势,已经普遍应用在电气自动化控制系统中,而且开始将传统的电气自动化控制系统代替、在电气自动化控制系统中运用PLC 技术,能够对工业生产结构进行优化调整,提升其工作水平,减少工业生产成本,所以具有推广的重要价值。
参考文献[1]何丽霞.PLC 在电气自动化控制中的应用探讨[J].中国新技术新产品,2019(21):12-13.[2]王金星,孙祖帅.PLC 技术在电气工程自动化控制中的应用[J].电子技术与软件工程,2019(20):126-127.[3]崔书华.电气自动化设备中PLC 控制系统的应用分析[J].科学技术创新,2019(30):152-153.[4]刘鹏飞.电气工程自动化控制中PLC 技术的应用[J].中国石油和化工标准与质量,2019,39(18):185-186.[5]黄连才.关于PLC 技术在电气自动化控制中应用相关问题的思考[J].传播力研究,2019,3(26):275.[6]林明,李红星.电气自动化设备中的PLC 控制系统研究[J].科技资讯,2019,17(25):30+32.作者简介:王莉(1967-),女,汉族,河南省开封人,毕业于郑州纺织工学院,本科,现任郑州商业技师学院高级讲师,研究方向:电气自动化。
1 引言在工业自动化生产中,差压变送器用于压力压差流量的测量,得到了非常广泛应用,在自动控制系统中发挥重要的作用。
随着石化、钢铁、造纸、食品、医药企业自动化水平的不断提高,差压变送器的应用范围越来越广泛,生产中遇到的问题也越来越多,加之安装、使用、维护员的水平差异,使得出现的问题不能迅速解决,一定程度上影响了生产的正常进行,甚至危及生产安全,因此对现场仪表维护人员的技术水平提出了更高要求。
2 工作原理与故障诊断2.1差压变送器工作原理来自双侧导压管的差压直接作用于变送器传感器双侧隔离膜片上,通过膜片内的密封液传导至测量元件上,测量元件将测得的差压信号转换为与之对应的电信号传递给转换器,经过放大等处理变为标准电信号输出。
差压变送器的几种应用测量方式:(1) 与节流元件相结合,利用节流元件的前后产生的差压值测量液体流量。
(2) 利用液体自身重力产生的压力差,测量液体的高度。
(3) 直接测量不同管道、罐体液体的压力差值。
差压变送器的安装包括导压管的敷设、电气信号电缆的敷设、差压变送器的安装。
2.2差压变送器故障诊断变送器在测量过程中,常常会出现一些故障,故障的及时判定分析和处理,对正在进行了生产来说至关重要的。
我们根据日常维护中的经验,总结归纳了一些判定分析方法和分析流程。
(1)调查法。
回顾故障发生前的打火、冒烟、异味、供电变化、雷击、潮湿、误操作、误维修。
(2)直观法。
观察回路的外部损伤、导压管的泄漏,回路的过热,供电开关状态等。
(3)检测法。
?.断路检测:将怀疑有故障的部分与其它部分分开来,查看故障是否消失,如果消失,则确定故障所在,否则可进行下一步查找,如:智能差压变送器不能正常Hart远程通讯,可将电源从仪表本体上断开,用现场另加电源的方法为变送器通电进行通讯,以查看是否电缆是否叠加约2kHz的电磁信号而干扰通讯。
?.短路检测:在保证安全的情况下,将相关部分回路直接短接,如:差变送器输出值偏小,可将导压管断开,从一次取压阀外直接将差压信号直接引到差压变送器双侧,观察变送器输出,以判断导压管路的堵、漏的连通性。
?替换检测:将怀疑有故障的部分更换,判断故障部位。
如:怀疑变送器电路板发生故障,可临时更换一块,以确定原因。
?分部检测:将测量回路分割成几个部分,如:供电电源、信号输出、信号变送、信号检测,按分部分检查,由简至繁,由表及里,缩小范围,找出故障位置。
3 典型故障案例3.1导压管堵塞以正导压管堵塞为例来分析导压管堵塞出现的故障现象。
在仪表维护中,由于差压变送器导压管排放不及时,或介质脏、粘等原因,容易发生正负导压管堵塞现象,其表现特征为:变送器输出下降、上升或不变。
当流量增加时,对变送器(变送器本身进行输出信号开方)输出的影响:设原流量为F1,P1= P1+- P1- ,F’1=K ,F’1为变化前的变送器输出值,设增加后的流量为F2,(即:F2> F1),P2= P2+- P2- ,F’2=K ,F’2为流量增加后的变送器输出值。
由于正压管堵塞,则当实际流量分别为F1、F2时,P1+= P2+;当流量增加时,P2-出现如下变化:因为实际流量增加为F2,则与原流量F1时相比,管道内的静压力也相应增加,设增加值为P0,同时P2- 因管道中流体流速的增加而产生的静压减小,减小值为P0?,此时P2-与P1- 的关系为:P2- = P1-+ P0- P0?则:P2= P2+- P2- = P1+-( P1-+ P0- P0?)= P1+( P0?-P0)则:F’现=K = K样:当P0=P0?时则:F’2=K =K F’2= F’1 变送器输出不变。
当P0>P0?时则:F’2=K =K,F’2< F’1,变送器输出变大。
当P0<P0?时则:F’2=K =K,F’2> F’1 ,变送器输出变小。
当流量减小时,对变送器(变送器本身进行输出信号开方)输出的影响。
设原流量为F1,P1= P1+- P1- ,F’1=K ,F’1为变化前的变送器输出值。
设减小后的流量为F2,(即:F2> F1),P2= P2+- P2- ,F’2=K ,F’2为流量减小后的变送器输出值。
由于正压管堵塞,则当实际流量分别为F1、F1时,P1+= P2+;当实际流量由F1减小到F2时,管道中的静压也相应的降低,设降低值为P0;同时,当实际流量下降至F2时,P2-值也要因为管内流体流速的降低而升高,设升高值为P0’。
此时,P2-与P1-的关系为:-P2-= P1--P0+ P0’P2= P2+- P2-= P1+-( P1--P0+ P0’)=P1+( P0- P0’)F’2=K = K这样:当P0=P0?时则:F’2=K =K F’2= F’2 变送器输出不变;当P0>P0?时则:F’2=K =K,F’2> F’1,变送器输出变大;当P0<P0?时则:F’2=K =K,F’2< F’1 ,变送器输出变小。
一般情况下,导压管的堵原因主要是由于测量导压管不定期排污或测量介质粘稠、带颗粒物等原因造成。
3.2导压管泄漏以正导压管泄漏来分析导压管泄漏出现的故障现象。
莱钢集团公司某加热炉仪表控制阀用净化风总管线的流量测量方式为:节流孔板+差压变送器。
装置生产正常时的用风流量基本是稳定的,但在后期的生产过程中发现用风流量比正常值下降了很多。
经过检查,二次仪表(DCS)组态及电信号回路工作正常,变送器]送检定室标定正常,于是怀疑问题出现出导压上,经过检查,由于正导压管焊接不好造成泄漏所至,经过补焊堵漏后,流量测量恢复正常。
下面我们分析正导压管泄漏时反映出的故障现象。
正导压管泄漏的现象是:变送器输出下降、上升及不变分析:当流量上升时,对EJA变送器(变送器本身进行输出信号开方)输出的影响设原流量为F1,P1= P1+- P1- ,F’1=K ,F’1为变化前的变送器输出值,设增加后的实际流量为F2,(即:F2>F1),F’2=K ,F’2为流量增加后的变送器输出值。
因流量增加,管道静压增加为P0,随着流速的增大,实际压管静压减小为P0?,正压管泄漏降压下降为Ps则:P2+= P1++P0-Ps,P2- = P1- +P0- P0?P2= P2+- P2- = P1+( P0? - Ps)那么当:P0?=Ps 正压导管泄漏,而流量上升时,变送器输出不变当:P0?>Ps 正压导管泄漏,而流量上升时,变送器输出增加当:P0?<Ps 正压导管泄漏,而流量上升时,变送器输出减小当流量下降时,对变送器(变送器本身进行输出信号开方)输出的影响设下降后的实际流量为F2,即:F2<F1,F’2=K , F’2为流量减小后的变送器输出值。
因流量下降,管道静压下降值P0,同时由于流体流速下降,负压管静压增加P0?,正压管泄漏降压下降为Ps则:P2+= P1+-P0-Ps,P2- = P1- -P0+ P0?P2= P2+- P2- = P1-( Ps + P0’)F’2=K =K即:当流量下降时,变送器输出总是小于实际流量。
实际上,当泄漏量非常小的时候,由于种种原因,工艺操作或仪表维修护人员很难发现,只有当泄漏量大,所测流量与实际流量相比有较大误差时才会发现,这时即使是实际流量上升,总是P0’ <<Ps,即:P2<< P1,F’2<<F’1上述仪表控制阀用净风管线的流量测量就这属于这种情况。
3.3 平衡阀泄漏设流量为F,P1= P1+- P1- ,F’1=K ,F’1为平衡阀泄漏前的变送器(带开方)输出值我们假设管道内流体流量在没有变化的情况下做分析设泄漏的压力为PS,则:泄漏后的正负导压管的静压为:P2+= P1+-PS,P2-= P1-+ PSP2= P2+- P2- = P1-2 PS,则F’2=K = K即:F’2<F’1,变送器测量输出小于实际流量值3.4气体流量导压管积液情况下的变送器测量误差由于气体流量取压方式不对或导压管安装不符合要求(与水平成不小于1:12的斜度连续下降) 时,常常造成导压管内部积存液体的现象。
这种现象的出现,往往会致使测量不准,如果在变送器量程很小的情况下,甚至会造成变送器输出的一些波动。
莱钢大型1#1880高炉的煤气流量测量系统,系统为节流孔板+差变送器,取压方式为环室取压,煤气流动方向为向下,放空方式为安全考虑,设为集中式排放。
本测量系统刚投用时工作正常,运行一段时间以后,测得的流量逐渐变大,放空后正常,工作一段时间后,测得的流量又逐渐变大。
经过检查,二次仪表(DCS)组态及电信号回路工作正常,变送器送检定室标定正常,用侧漏仪表查双侧导管正常。
经过分析,为煤气脱水干燥不净,煤气中含水,由于液体自上而下流动,部分水聚集于孔板正压测,并逐渐沿正压导压管流动集中至最下端,造成正负导压管中积液高度不一至,差压变送器测量出现正向误差,显示为流量增大。
分析:设正导压管取压点压力为P+,负导压管取压点压力为P-,差压变送器正端压力为P+?,差压变送器负端压力为P-?。
P= P+- P-P’= P+?- P-?正常测量下:P= P?设正常测量状态下的流量为F,则F=K这里K为常系数。
设液体水的密度为ρ,则在正导压管积液高度为h+,负导压管积液高度为h-的情况下:P+?= P++ρgh+P-?= P-+ρgh-P?= P+?- P-?= P++ρ h+-( P-+ρ h-)= P+ρ (h+-h-)则变送器输出为:F?=K当h+>h-时变送器实际测得的差压增大,输出流量信号变大,当h+<h-时变送器实际测得的差压减小,输出流量信号变小,即:变送器测量输出的流量信号与实际流量不符,产生测量误差。
这里,由于正压导管取压方式的原因,随着时间的增加,h+逐渐大于h-,测得的流量也增大。
经过典型故障案例,对使用差压变送器的测量回路由于导压管原因造成回路测量故障做了一些分析,这几种故障都是在仪表设备维护中非常常见的,通过分析可以看到,无论是导压管堵塞、还是导压管中积水,同样的故障,其表征出来的现象有时并不同,所以我们在分析问题时应该是辩证的,具体情况具体分析。
4 结束语以上我们探讨了差压变送器的安装方法、注意事项及差压变送器测量回路故障的诊断,实际上,由于EJA压力变送器与差压变送器测量应用上的相通性原因,本文中有些方法也同样适用于压力变送器的安装和故障诊断。